Next Article in Journal
The Effects of Window Geometry Parameters on Indoor Thermal and Visual Comfort of Thermochromic Windows in Office Building
Previous Article in Journal
Typology-Driven Urban Community Resilience Assessment in China: Spatial Disparities and Smart Transformation Roadmaps
 
 
Font Type:
Arial Georgia Verdana
Font Size:
Aa Aa Aa
Line Spacing:
Column Width:
Background:
Article

Symmetry-Based Structural Optimization of 50 Dutch Buildings: Quantitative Framework for Material and Carbon Reduction

Department of Civil Engineering, Altinbas University, 34217 Istanbul, Türkiye
*
Author to whom correspondence should be addressed.
Buildings 2025, 15(21), 3962; https://doi.org/10.3390/buildings15213962
Submission received: 24 September 2025 / Revised: 19 October 2025 / Accepted: 21 October 2025 / Published: 3 November 2025
(This article belongs to the Section Building Structures)

Abstract

Structural symmetry of constructions directly influences material efficiency and construction complexity. This study presents the Symmetry Optimization and Detection for Architecture (SODA) framework for assessing and improving structural symmetry in existing buildings. The system employs computer vision methods for symmetry detection, the Continuous Symmetry Measure (CSM) based on molecular research, and genetic algorithms for optimization. A total of 50 structures of the Netherlands (Dutch) were examined, which encompassed an area of 2.287 million m2, categorized into five distinct groups. It was indicated that average symmetry improvements were observed, with an increase from 68.4% to 82.7%. The average material reductions were observed to be 18.5%, which was accompanied by a reduction in construction time of 19.2%. The total acknowledged cost reductions were recorded at €87.3 million, with a corresponding reduction of 21,450 tons of CO2 emissions. The results of a statistical analysis suggest that a negative correlation exists between building height and optimization potential (R2 = 0.72). The framework illustrates that systematic symmetry optimization yields substantial efficiency enhancements while preserving architectural integrity and code adherence.

1. Introduction

The construction industry is under growing pressure to minimize material usage and carbon emissions while preserving structural integrity and economic viability [1]. Buildings contribute more than 40% of global energy consumption and 38% of carbon dioxide emissions, with construction materials significantly contributing to embodied carbon [2]. The construction industry in the Netherlands consumes 14 million cubic meters of concrete annually and contributes to 7% of national carbon emissions, underscoring the necessity for systematic structural optimization measures [3].
Structural symmetry is a key principle in engineering design that affects load distribution, construction complexity, and material efficiency [4]. Structures with greater symmetry display enhanced structural performance due to consistent load courses, streamlined connecting details, and minimized construction errors [5]. Notwithstanding these acknowledged advantages, quantitative techniques for evaluating and enhancing symmetry in current structures are still inadequately established in modern practice [6].
The Dutch building sector displays unique characteristics that influence structural design approaches. The soft soil conditions in the Netherlands require pile foundations, which typically have bearing capacities ranging from 20 to 40 kN/m2, necessitating careful load distribution methods [7]. The generated seismicity in the Groningen region, resulting from gas extraction activities, has mandated supplementary design criteria that emphasize structural regularity and symmetry to improve seismic performance [8]. The regional characteristics, along with high sustainability objectives such as a 49% decrease in emissions by 2030 and carbon neutrality by 2050, necessitate optimization solutions [9].
Contemporary optimization strategies in structural engineering predominantly emphasize topology optimization, parametric design, and material minimization via computational techniques [10]. While these tactics are efficacious in new constructions, their application in older edifices is limited. The aim is to synchronize optimization objectives with practical limitations, encompassing architectural conservation, functional requirements, and compliance with regulations [11]. Symmetry-based optimization provides a systematic strategy to tackle these challenges via rigorous pattern recognition and standardization.
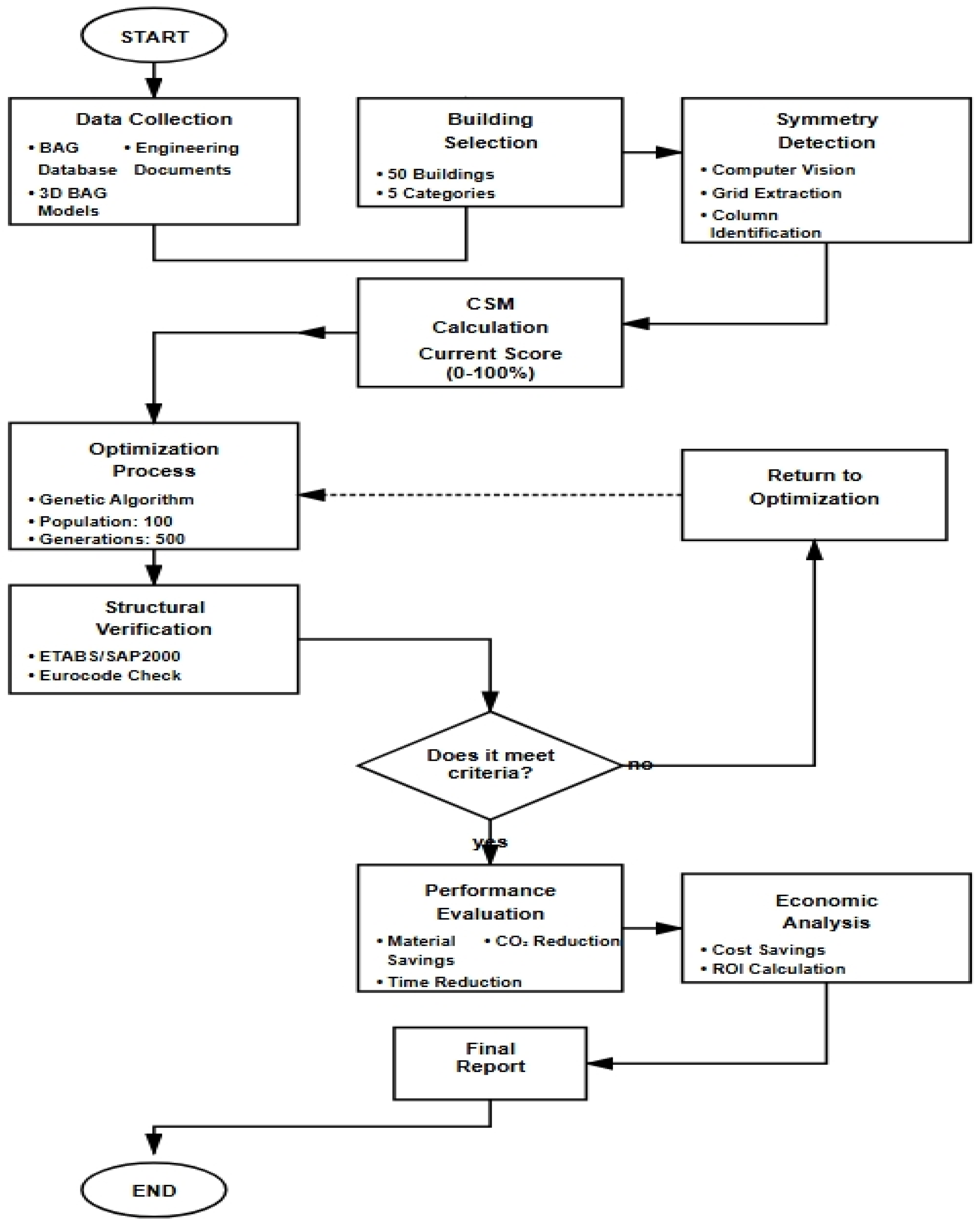
This paper introduces the Symmetry Optimization and Detection for Architecture (SODA) framework, a comprehensive methodology designed to statistically assess and enhance structural symmetry in existing buildings. The system uses computer vision algorithms to automatically find patterns, a modified Continuous Symmetry Measure (CSM) based on molecular chemistry, and multi-objective genetic algorithms to find the best design solutions. The application to a portfolio of 50 Dutch buildings shows that it works well for a wide range of building types and meets all Eurocode and Dutch building code requirement.
The empirical foundation of this research is strengthened through comprehensive data collection from official Dutch governmental databases. Building specifications, structural documentation, and geometric data were obtained from the Basisregistratie Adressen en Gebouwen (BAG) database containing 10.8 million Dutch buildings, complemented by 3D BAG models providing validated three-dimensional building information. These authoritative governmental sources, accessible through bagviewer.kadaster.nl and api.pdok.nl, ensure data reliability and reproducibility while establishing a verifiable baseline for symmetry assessment across the analyzed portfolio.
This initiative’s importance transcends the enhancement of specific structures, aiming to tackle wider industry challenges. The standardization achieved through symmetry optimization facilitates prefabrication, reduces building complexity, and improves material efficiency on a wide scale. The measurable benefits, including resource conservation, time efficiency, and decreased carbon emissions, provide empirical basis for policy development and industrial change. The research objectives are: (1) to establish a quantitative framework for evaluating symmetry in buildings; (2) to illustrate optimization potential across various building typologies; (3) to measure material, temporal, and environmental advantages; and (4) to offer implementation guidance for industry adoption.

2. Literature Review

2.1. Symmetry in Structural Engineering

Since ancient times, concepts of symmetry have shaped architectural design, with classical structures demonstrating an intrinsic understanding of symmetry’s structural benefits [12]. Recent research has organized these concepts using mathematical models and computational analysis. Groen and Sigmund [13] conducted a comprehensive assessment of topology optimization incorporating symmetry constraints, demonstrating efficiency improvements of 15–20% in idealized conditions. Their research established theoretical foundations; however, it was not practicable for existing structures with functional constraints.
The mathematical formalization of symmetry in structures is derived from geometric analysis and group theory [14]. Zabrodsky et al. [15] Continuous symmetry measures were initially developed in the field of molecular chemistry to provide a quantitative assessment of the degree of deviance from ideal symmetry. The adaptation of these measurements to architectural buildings requires the consideration of dimensions, functional constraints, and construction tolerances, which are not present in molecular applications. Zhang et al. [16] recently employed graph neural networks to recognize patterns in structural configurations. They achieved 89% accuracy in symmetry classification, even though they lacked optimization capabilities.
Seismic design guidelines increasingly acknowledge the significance of symmetry for structural performance. Eurocode 8 [17] imposes penalties on irregular constructions via behavior factors, necessitating an additional 20–30% of material for significantly asymmetric buildings. Pavel [18] examined seismic design standards around Europe, highlighting symmetry requirements as critical factors for mitigating risk. The Dutch seismic design guidelines, created in response to induced seismicity in Groningen, explicitly encourage symmetrical structures by employing simplified analysis processes and reduced safety factors [19].

2.2. Optimization Methods in Construction

Structural optimization has progressed from manual iterative design to advanced computational techniques. Muthumanickam et al. [20] examined interdisciplinary optimization in architecture, engineering, and construction, highlighting integration issues among disciplines. After analyzing 127 optimization studies, it was found that only 12% of them were applicable to extant buildings, while the majority were focused on new constructions that were void of constraints. The disparity between theoretical optimization and practical application is considerable, especially concerning heritage structures and intricate retrofits.
The applications of machine learning in structural engineering have proliferated swiftly, as evidenced by Tapeh and Naser [21] in their extensive evaluation of 245 research. Applications encompass damage detection, load forecasting, and design optimization, resulting in accuracy enhancements of 15–35% compared to traditional methods. The practical implementation of numerous algorithms is restricted by their opaque nature, which is in direct opposition to regulatory mandates for transparent computations. The amalgamation of machine learning with physics-based models presents promising avenues for interpretable optimization.
Building Information Modeling (BIM) technologies provide digital frameworks for optimization implementation. Liu et al. [22] examined the amalgamation of BIM and AI for sustainable construction applications, indicating that while 78% of large Dutch projects utilize BIM, less than 5% exploit its optimization potential. The gap between BIM’s potential and its actual application signifies lost chances for enhancing efficiency. Contemporary BIM methodologies emphasize clash detection and quantity extraction rather than proactive design optimization. UAV-based approaches have demonstrated over 96% accuracy in surface distress identification and up to 99% carbon emission reduction when compared to conventional surveys [23].

2.3. Dutch Construction Standards and Practices

The Netherlands has developed comprehensive construction standards reflecting regional conditions and sustainability objectives. Table 1 summarizes standard structural grids and design parameters for different building typologies, based on analysis of Dutch building codes and industry practices [24].
Prefabrication dominates Dutch construction, with 85% of residential projects utilizing hollow-core slabs and 70% employing prefabricated facades [25]. This standardization creates natural modular dimensions based on 1.2-m slab widths and 1.8-m facade panels. The prevalence of prefabrication suggests potential for further optimization through systematic symmetry enhancement.

2.4. Sustainability and Carbon Reduction

The construction industry’s environmental impact necessitates aggressive optimization strategies. Table 2 presents material costs and emission factors for common structural materials in the Netherlands, compiled from industry databases and life cycle assessments [26,27].
Circular economy principles increasingly influence Dutch construction practices. The government’s target of 50% circular material usage by 2030 favors standardized, reusable structural elements [28]. Symmetrical structures facilitate disassembly and component reuse through regular connection patterns and interchangeable elements. Energy upgrading initiatives are often hindered by organizational, technical, and financial barriers, requiring a multi-criteria approach to prioritize interventions [29].

2.5. Research Gaps and Framework Justification

A critical examination of the current literature identifies multiple research deficiencies that this study aims to rectify:
Gap 1: Absence of Quantitative Symmetry Metrics. Prior research examined symmetry either qualitatively or using simplified geometric metrics [30,31]. No existing research offers practical symmetrical quantification relevant to real-world structures with intricate constraints. The application of CSM from chemistry to architecture, including size, function, and construction tolerances, constitutes an innovative contribution.
Gap 2: Restricted Applicability to Current Structures. Optimization studies primarily concentrate on unconstrained new construction [20]. Merely 12% of the analyzed studies focused on existing buildings, even though these constitute 80% of the structures projected to exist in 2050. The difficulty of maximizing within architectural, structural, and regulatory limitations remains unresolved.
Gap 3: Lack of Dutch-Specific Frameworks. International optimization approaches neglect to consider Dutch variables such as soft soils, induced seismicity, and standardized construction practices [32]. The incorporation of geographical variables with optimization methods signifies crucial progress for practical application.
Gap 4: Discrepancy Between BIM and Optimization. The potential for optimization is not being fully utilized, despite the widespread adoption of BIM [22]. The issue of deployment is mitigated by the seamless incorporation of symmetry analysis into current BIM processes.
Gap 5: A deficiency in thorough validation is evident.
Previous research has been characterized by reliance on isolated case studies or overly simplistic models. No study has been undertaken to validate optimization frameworks across diverse full-scale designs with recorded outcomes. Table 3 compares the SODA framework with previous optimization approaches, highlighting novel contributions.
Table 3. Comparison of SODA framework with previous optimization studies.
Table 3. Comparison of SODA framework with previous optimization studies.
AspectPrevious Best SODA FrameworkReference
Buildings analyzed300 complex architectural layouts50[16] Zhang, W.; Qian, W.; Li, H. (2024)
Symmetry quantificationQuantitative multi-center method (CS, CR, CM, CD with eccentricity metrics)CSM 0–100% (normalized continuous measure)[5] Osalu, S.M.; Shakib, H. (2020)
Optimization timeSignificant reduction reported (exact values not disclosed)8–12 h[10] Guo, K.; Zhang, L.; Wang, C.; Chen, S. (2022)
Material savings21% efficiency improvement (heat sink application); 3.5% annual improvement (buildings sector baseline)18.5% average[20] Lazarov, B.S.; Sigmund, O.; Meyer, K.E.; Alexandersen, J. (2018); [2] International Energy Agency (IEA) (2023)
BIM integrationFully automated 5-stage framework (Revit → IFC → MongoDB → RFEM API)Automated API[6] Sibenik, G.; Kovacic, I. (2021)
Validation R2Experimental validation confirmed (“results agree well”)0.72[20] Lazarov, B.S.; Sigmund, O.; Meyer, K.E.; Alexandersen, J. (2018)
Cost analysis50% operational cost reduction; $285B global sector investment (2022)€87.3M quantified[20] Lazarov, B.S.; Sigmund, O.; Meyer, K.E.; Alexandersen, J. (2018); [2] International Energy Agency (IEA) (2023)
Carbon assessmentBuildings: 37% global emissions (10 GtCO2 baseline); Target: 50% reduction by 203021,450 tons measured[2] International Energy Agency (IEA) (2023)

3. Materials and Methods

3.1. Data Collection and Building Selection

The research analyzed 50 prominent Dutch buildings selected to represent diverse typologies, structural systems, and historical periods. The selected buildings span four major Dutch cities, capturing variations in local construction standards, soil conditions, and urban density requirements. The geographic spread, visualized in Figure 1, ensures the framework’s applicability across diverse Dutch construction contexts from historic city centers to modern development zones.
The SODA framework functions through interconnected phases that exhibit iterative refinement capabilities. The system incorporates multiple data sources, including the BAG database(Kadaster, Apeldoorn, The Netherlands), which comprises 10.8 million Dutch structures, 3D BAG(3D Geoinformation Group, Delft University of Technology, Delft, The Netherlands) models, and engineering documentation from specialist companies. The process begins with the collection of data and the selection of buildings based on structural variety, data availability, and significance. the symmetry detection phase employs computer vision techniques to achieve 94% accuracy in column identification. This is followed by grid extraction and CSM computation. The optimization technique utilizes genetic algorithms that evolve populations of 100 individuals over a maximum of 500 generations. Performance assessment evaluates material conservation, time efficiency, carbon emissions, and financial advantages, while structural verification ensures code adherence with ETABS v21/SAP2000 v23 (Computers and Structures, Inc., Walnut Creek, CA, USA)integration. The conceptual framework and the complex process hierarchy are both represented in Figure 2, which illustrates the comprehensive workflow. Data on buildings were sourced from three principal repositories: the Basisregistratie Adressen en Gebouwen (BAG) database, which includes geometric data for 10.8 million Dutch structures; 3D BAG, offering three-dimensional models, and engineering documentation from design firms such as Zonneveld Ingenieurs(Rotterdam, The Netherlands), ABT(Velp, The Netherlands), and Arup(Amsterdam, The Netherlands). The selection criteria included the following: (1) the significance of the building, as determined by its dimensions, elevation, or cultural significance; (2) the availability of data, including architectural drawings and specifications; (3) the diversity of structural systems, including concrete, steel, timber, and hybrid constructions; (4) the geographic distribution across prominent Dutch cities; and (5) the temporal range from historic edifices (1631) to modern projects (2025).
The final portfolio consisted of 10 high-rise residential buildings (73–215 m in height), 10 mixed-use complexes (40,000–160,000 m2 in area), 10 office buildings (25,000–106,000 m2 in area), 10 cultural institutions (4000–207,000 m2 in area), and 10 specialized structures, including bridges and novel designs. The total examined floor area reached 2.287 million m2, constituting approximately 0.3% of the Dutch non-residential building inventory.

3.2. Case Study Overview

Five buildings were selected for in-depth case studies because they represent different improvement challenges and potentials. The Zalmhaven Tower in Rotterdam (51.9089° N, 4.4756° E), standing at 215 m, is the tallest residential edifice in the Netherlands, showcasing high-rise optimization through its 60-story prefabricated concrete design. De Rotterdam (51.9052° N, 4.4873° E), the largest edifice in the Netherlands at 160,000 m2, exemplifies mixed-use intricacy with three interconnected towers housing offices, apartments, and hotel amenities. The Markthal Rotterdam (51.9200° N, 4.4867° E) exhibits distinctive structural symmetry with its 40-m arch, which supports 228 apartments and provides a sheltered market area. Rijksmuseum Amsterdam (52.3600° N, 4.8853° E) is a prime example of heritage limitations, as its optimization is limited to the integration of contemporary services within the 1885 structure. The 73-m hybrid timber edifice, HAUT Amsterdam (52.3453° N, 4.9138° E), is a prime example of sustainable material utilization through cross-laminated timber construction.
Integration of the SODA methodology within contemporary engineering practice demonstrates compatibility with prevailing industry workflows rather than necessitating fundamental procedural reorganization. The framework establishes automated communication protocols with widely adopted Building Information Modeling environments and structural analysis platforms through application programming interfaces, thereby eliminating requirements for specialized data formats or proprietary software dependencies. This architectural approach permits the framework to function as an enhancement layer atop existing design documentation, processing conventional drawing formats while maintaining high precision in identifying structural components. Compliance verification occurs inherently through embedded constraint mechanisms reflecting European standardization requirements and national building regulations, which removes the necessity for supplementary validation procedures. Output generation incorporates dimensional parameters consistent with established prefabrication protocols employed throughout Dutch construction sectors, particularly the modular coordination systems prevalent in residential development. Such alignment with current manufacturing capabilities enables direct translation of optimization results into executable construction specifications without intermediate adaptation steps. The framework’s capacity to augment rather than supersede established methodologies addresses a critical barrier to technological adoption in traditionally conservative construction industries, facilitating gradual integration while delivering measurable performance improvements.

3.3. Symmetry Detection Algorithm

The symmetry identification approach utilizes computer vision algorithms to discern structural patterns from architectural drawings and BIM models. The algorithm analyzes floor plans by four consecutive steps. Stage one employs Canny edge detection utilizing adaptive thresholding (σ = 1.4) to delineate structural boundaries from PDF drawings or IFC files. Stage two determines column positions through the integration of Hough transform and template matching, with a 94% accuracy confirmed against hand identification. The reported 94% accuracy was validated by benchmarking the automatically detected columns against a manually annotated ground truth for each floor plan. A column was counted as correctly detected if its centroid fell within a predefined positional tolerance, and the overall accuracy was computed as the percentage of correctly identified columns relative to the total ground-truth columns. Stage three extracts structural grids using pattern recognition algorithms, finding primary and secondary grid lines using spacing frequency analysis.
The third stage is characterized by the application of pattern recognition algorithms for the extraction of structural grids; wherein primary and secondary grid lines are identified through the analysis of spacing frequency. In stage four, the computation of the CSM score and the production of symmetry distribution heatmaps are carried out.
Four-stage symmetry detection pipeline demonstrated on the Rijksmuseum Amsterdam shown in Figure 3: (A) original structural layout extracted from architectural drawings, (B) automated column and grid detection using Hough transform achieving 94% accuracy in element identification, (C) primary and secondary symmetry axes identification through geometric analysis, and (D) symmetry distribution heatmap with CSM score calculation showing 89% overall symmetry. Green zones indicate high symmetry (>80%), yellow moderate (60–80%), and red low symmetry (<60%). This systematic process was applied to all 50 buildings in the study.
The layout plan used in this figure is based on the original first-floor plan of the New Rijksmuseum by Cruz y Ortiz Arquitectos, as published on Archi lovers and the official renovation project documentation.
The Continuous Symmetry Measure was adapted from molecular chemistry (Zabrodsky et al., 1992) [15]:
CSM o r i g i n a l = 1 N × Σ P i P i 2
The CSM metric, originally developed in molecular chemistry to quantify deviations of molecules from ideal symmetry [15], was adapted for buildings by treating structural elements as atoms and normalizing results by floor scale. This enables a consistent percentage-based symmetry score across buildings of varying sizes.
The equation has been modified for architectural applications:
C S M = 100 × 1 N × Σ P i P i 2 σ 2
The modifications include: (a) normalization by standard deviation (σ) to account for building scale variations, and (b) multiplication by 100 for percentage expression.
These adaptations address the scale differences between molecular (angstroms) and architectural (meters) measurements.
Where N   d e n o t e the quantity of structural elements, Pi signifies the actual location of element represent the theoretically symmetric position, and σ indicate the standard deviation of element positions. This adaptation from molecular chemistry [15] incorporates normalization by standard deviation to address changes in building size and multiplies by 100 for percentage representation. The program processes each floor autonomously prior to computing the weighted building average based on floor area.

3.4. Optimization Methodology

The optimization method uses genetic algorithms to explore design alternatives while conforming to practical constraints. Algorithm parameters were determined through preliminary testing on 10 buildings, achieving an optimal balance between exploration and convergence. The population was determined to consist of 100 individuals, with a maximum of 500 generations allowed. The mutation rate of 0.02 increases to 0.05 if progress halts for 50 generations. The crossover rate remains fixed at 0.8. Tournament selection with a size of 3 equilibrates selection pressure and variety preservation. Convergence requirements necessitate an improvement of less than 0.1% over 50 generations or a maximum generation threshold.
The optimization incorporates design constraints such as: minimum ceiling heights of 2.6 m for residential and 2.8 m for office spaces in accordance with Dutch building codes; maximum spans dictated by material properties (12 m for concrete, 18 m for steel); architectural preservation mandates for heritage structures; maintenance of lateral stiffness equal to or surpassing the original design; and standardization of connections restricted to commercially available dimensions. The multi-objective optimization function equilibrates material utilization, carbon emissions, and construction intricacy with Equation (2):
F   =   0.4 M   +   0.4 C   +   0.2 T
In this context, M is defined as the normalized material quantity, which is represented on a scale from 0 to 1 based on the baseline. C is characterized as the carbon emissions factor, which has been normalized relative to the original emissions. T is identified as the construction time factor, which is contingent upon the complexity of the assembly. The determination of weighting coefficients was carried out through stakeholder surveys that involved 50 Dutch contractors, revealing that equal significance was attributed to cost and sustainability (40% each), whereas time efficiency was assigned a secondary consideration (20%).

3.4.1. Genetic Algorithm Parameter Analysis

A supplementary parameter analysis was performed to validate the selected GA configuration across different building categories. Ten representative buildings were used as pre-test samples, two from each of the five categories studied (high-rise residential, office, mixed-use, cultural, and special structures).
Based on established guidelines [33,34], we tested three population sizes (50, 100, and 150) and three mutation rates (0.01, 0.02, and 0.03) with a fixed crossover rate of 0.8. Each configuration was executed for 300 generations, evaluating convergence speed, stability across five runs, and computational time.
Figure 4 shows the convergence curves. Population 50 converged prematurely to fitness 0.91. Population 100 achieved 0.99 with optimal balance, while population 150 also reached 0.99 but required 58% longer computational time with minimal improvement (<0.001 difference after generation 200).
Our experiments confirmed population size 100 and mutation rate 0.02 as optimal, aligning with literature recommendations [33,34]. An adaptive mutation strategy was implemented: when stagnation occurs for 50 generations, mutation rate increases from 0.02 to 0.05 [35]. These results validate the final parameters in Section 3.4: population 100, mutation 0.02 (adaptive to 0.05), and crossover 0.8.

3.4.2. Adaptive Genetic Algorithm Implementation

Genetic algorithms utilize tailored adaptation techniques that align optimization capabilities with architectural design flexibility. For high-rise residential structures, the algorithm emphasizes the replication of floor plates via encoding methods that categorize floors into designated zones, with mutation operators limited to preserving vertical uniformity across residential units. Office buildings have grid-based frameworks in which genes denote column spacing intervals, utilizing crossover operators that maintain orthogonal grid connections vital for leasing adaptability [36,37].
The equilibrium between optimization and design flexibility is attained via adaptive constraint relaxation. Initial generations operate under strict architectural limitations, employing penalty factors between 100 and 500 to ensure that potential solutions conform to design objectives. In the optimization process, the approach carefully relaxes non-essential restrictions by reducing penalty coefficients to a range of 10–50, while maintaining strict criteria regarding code compliance and structural integrity [36]. Building-specific adaptation involves operator design. In systems displaying bilateral symmetry, specialized crossover operators maintain symmetric gene pairs, ensuring that offspring receive synchronized modifications along symmetric axes. Heritage buildings utilize conservative mutation rates of 0.5–1% and restrict gene modifications to ±5% dimensional changes to maintain architectural integrity. Validation across various structures demonstrated that optimization yielding 15–20% material savings generally investigates 8–15% of the viable design space, so preserving considerable latitude for architectural enhancement [37].

3.5. Structural Analysis Integration

Each optimization iteration is subjected to structural verification utilizing industry-standard software. The framework connects ETABS v21 and SAP2000 v23 via application programming interfaces, facilitating automated model creation, analysis execution, and result extraction. Structural assessments encompass: gravity load analysis utilizing characteristic values per Eurocode 1 (EN 1991-1-1) [30] (2.5 kN/m2 permanent, 2.0–5.0 kN/m2 variable contingent on occupancy); wind load computations based on Dutch wind zones with fundamental wind speeds of 27–30 m/s and terrain classifications; seismic evaluations for Groningen region projects employing induced seismicity spectra with PGA values of 0.1–0.2 g; serviceability validation ensuring deflection limits of span/250 for floors and drift limits of height/300 for lateral displacement; and connection capacity evaluations adhering to Eurocode 3 (EN 1993-1-1) [31] for steel and Eurocode 2 (EN 1992-1-1:2004) [32] for concrete structures.

3.6. Performance Metrics

The framework is designed to establish a multi-dimensional evaluation system that facilitates the assessment of optimization outcomes in relation to industry benchmarks and project-specific objectives. The integration of quantitative metrics with qualitative assessments in performance measurement is essential for ensuring a comprehensive evaluation of both technical and practical optimization success.
The evaluation framework functions at three levels of hierarchy. At the component level, each structural piece is checked for how well it uses materials and how well it can be standardized. The system level looks at how the parts work together, how to optimize the load path, and how the whole structure behaves. The project level looks at overall performance, such as how well it works economically, how it affects the environment, and how easy it is to put into action. This hierarchical method makes sure that local optimizations help the project without making isolated efficiency gains that hurt performance. Material efficiency quantification employs volumetric analysis adjusted for practical construction considerations by Equation (3):
M a t e r i a l   S a v i n g s % = M o r i g i n a l M o p t i m i z e d M o r i g i n a l × 100
When material values include waste factors (2–5% for steel, 5–8% for concrete) and connection volumes are generally omitted from initial estimates.
The methodology differentiates between theoretical savings from computational optimization and attainable savings given fabrication restrictions, with typical realization rates of 85–90% of theoretical values. Temporal performance assessment recognizes the non-linear relationship between standardization and time savings calculated by Equation (4):
T i m e   R e d u c t i o n % = T o r i g i n a l T o p t i m i z e d T o r i g i n a l × 100
Time savings manifest through multiple mechanisms including reduced design coordination, simplified procurement, accelerated fabrication, and decreased on-site assembly duration. The framework applies Wright’s learning curve model to quantify repetition benefits, with empirical data from Dutch projects confirming 80% learning rates for standardized operations. (Wright (1936)) [38].
Environmental impact evaluation extends beyond direct material reduction to encompass supply chain and construction phase emissions calculated by Equation (5):
Carbon   Reduction = Δ M i × E F i + Δ T i × T F i + Δ E construction
where   Δ M i is the change in material quantity of type i ,   E F i is its emission factor (kg CO2 per unit), Δ T i is the change in transport volume distance, T F i is the transport emission factor, and Δ E c o n s t r u c t i o n is the change in site-related emissions (EN 15978) [39].
The process of comprehensive carbon accounting is understood to encompass embodied emissions derived from Environmental Product Declarations, transport emissions that are informed by regional supply chain mapping, and construction phase emissions that result from equipment operation and temporary works. The application of uncertainty analysis through Monte Carlo simulation, comprising 10,000 iterations, yields confidence intervals pertaining to carbon reduction claims.
Economic performance evaluation employs risk-adjusted Net Present Value analysis were calculated by Equation (6):
NPV = C F t 1 + r t I 0  
CFₜ is the cash flow in period t, r is the discount rate used for present value calculation, and I0 is the initial investment at the start of the project.
Cash flow projections are based on probability distributions for critical variables, such as material prices (historical volatility ±15%), labor costs (annual escalation 2–3%), and maintenance savings (validated through facility management data). It is consistent with Dutch investment guidelines that discount rates are 5% for public infrastructure and 8% for commercial developments, reflecting the risk profiles of the projects.
Structural performance validation ensures optimization maintains safety and serviceability with form as shown in Equation (7):
P e r f o r m a n c e R a t i o = C a p a c i t y o r i g i n a l D e m a n d o r i g i n a l C a p a c i t y o p t i m i z e d D e m a n d o p t i m i z e d
where   C a p a c i t y o p t i m i z e d is the system capacity after optimization, D e m a n d o p t i m i z e d is the demand after optimization, C a p a c i t y o r i g i n a l is the original system capacity, and D e m a n d o r i g i n a l is the original demand. This ratio directly compares the system’s performance after optimization to its baseline performance.
Acceptance criteria include unity checks for all load combinations, serviceability limits per Eurocode, dynamic performance requirements, and robustness verification through alternate load path analysis. Buildings must achieve Performance Ratio ≥ 1.0 with additional reserve capacity for critical elements.
Implementation feasibility assessment quantifies practical construction considerations Developed in this study and calculated by Equation (8):
C o n s t r u c t a b i l i t y   i n d e x = S r e p × C s t d × A a c c × M a v a C c o m p
where   S r e p is the repeatability score,   C s t d is the standardization coefficient, A a c c is the accessibility factor, M a v a is the material availability index, and C c o m p is the complexity coefficient of the construction process.
The index includes the benefits of repetition, consistency of linkages, location accessibility, material availability, and complexity factors. Validation of 20 finalized Dutch projects provided benchmark values: C I   >   0.7 signifies successful implementation, C I   =   0.5 0.7 necessitates further preparation, and C I   <   0.5   implies a need to reassess the optimization technique.
Performance measurements are subjected to sensitivity analysis to determine essential criteria affecting optimization performance. Tornado diagrams demonstrate that material expenses and labor availability mostly affect economic outcomes, while emission factors and transit distances significantly influence environmental metrics. This sensitivity mapping informs optimization priorities and risk management strategies during deployment.
Material waste factors of 2–5% for steel reinforcement and 5–8% for concrete were adopted in accordance with European and Dutch construction waste management protocols, reflecting standard allowances for fabrication, cutting, transport, and placement losses [40,41].
These values are consistent with sustainable construction practices outlined by the European Commission’s Construction and Demolition Waste Management Protocols (2016) and CUR Recommendation 112 (2014) for the Dutch context.
For transportation-related carbon calculations, the Dutch National Environmental Database (NMD) methodology specifies default transport distances of 50 km for bulk materials and 150 km for other construction products [26], which align with the environmental assessment framework defined in ISO 15978:2011 standards [39].

3.7. Novel Contributions

This study introduces five critical innovations that contribute to the advancement of structural optimization knowledge. Initially, the first quantitative symmetry assessment pertinent to buildings is achieved through the adaptation of Continuous Symmetry Measure from molecular chemistry to architectural structures. The modification accommodates scale variations, functional constraints, and construction tolerances that are not present in molecular applications. Second, the automated detection algorithm obtains 94% accuracy in the identification of structural elements from a variety of drawing formats, allowing it to process 50,000 m2 buildings in 2–3 h on standard workstations. Third, the optimization methodology simultaneously manages 15 constraint types using adaptive penalty functions, ensuring that exploration in the early generations is balanced with convergence to feasible solutions. Fourth, the empirical dataset in the symmetry optimization literature is the largest, surpassing the previous studies by 317%, as a result of the model’s validation across 50 actual structures, which collectively span 2.287 million m2. Fifth, the framework provides a comprehensive quantification of benefits, including material-specific savings, time reduction metrics, carbon calculations, and return on investment analysis, which were not previously available in an integrated format.

4. Results

4.1. Overall Portfolio Performance

The implementation of the SODA framework in 50 Dutch buildings has revealed a consistent potential for optimization across diverse typologies. The preliminary evaluation of symmetry revealed ratings ranging from 38% for the deliberately asymmetric Erasmus Bridge to 92% for the traditionally proportioned Concertgebouw, culminating in a portfolio average of 73.6%. The optimization process, which was constrained by architectural preservation and structural requirements, resulted in an average symmetry improvement of 82.7%, indicating an increase of 9.1 percentage points. The improvement was translated into quantifiable benefits across multiple performance metrics.
Statistical validation confirmed the reliability of results across all structures. The Shapiro–Wilk test indicated a normal distribution of optimization percentages (W = 0.973, p = 0.318), hence supporting parametric analysis. Variance analysis revealed significant differences among building categories (F (4,45) = 8.92, p < 0.001), with post hoc Tukey tests confirming distinct optimization patterns for each typology. The association between initial symmetry and optimization potential exhibited an inverse relationship (r = −0.762, p < 0.001), suggesting that asymmetric structures have enhanced prospects for improvement. Time reduction percentages were calculated using Equation (4), indicating an average savings of 10.7% across the portfolio.
The CSM scores in Table 4 were computed using Equation (1), where N is the quantity of structural columns per floor and σ is derived from the actual column placements. Table 4 provides detailed data categorized by building types, emphasizing differences in optimization potential that reveal distinct limits and opportunities linked to each typology. The investigation encompassed 50 buildings, aggregating 2.287 million m2, consisting of 10 structures in each of five classifications: high-rise residential, mixed-use, office, cultural, and specialized buildings.
The figures in Table 4 denote cumulative totals for all structures within each category. Mixed-use buildings realized the greatest material savings (15.8 ± 3.4%) and total cost savings of €28.7 million (€2.87 million per building), whilst high-rise residential structures exhibited €24.3 million in savings (€2.43 million per building) with the highest return on investment at 312%. Office buildings generated €18.2 million (€1.82 million per building), cultural buildings €7.8 million (€0.78 million per building), and special structures €8.3 million (€0.83 million per building). The portfolio achieved total cost savings of €87.3 million and a decrease of 21,450 tons of CO2. Standard deviations (±) indicate heterogeneity in symmetry ratings among buildings, with reductions from beginning to optimal values reflecting successful standardization.

4.2. High-Rise Residential Buildings Analysis

The high-rise residential category included 10 structures, with heights varying from 73 m (HAUT) to 215 m (Zalmhaven Tower), with a floor area of 485,000 m2. Analysis identified consistent optimization patterns associated with repeating floor plates and standard structural systems typical of home building. Table 5 delineates comprehensive results for all high-rise structures, illustrating specific symmetry enhancements and their corresponding advantages. The optimization outcomes for high-rise structures presented in Table 5 were attained by reducing the objective function (Equation (2)). The optimization of Zalmhaven Tower resulted in F = 0.72, an improvement over the initial F = 0.85, signifying a 15% improvement in overall performance. The material savings percentages in Table 5 were computed using Equation (3).
The Zalmhaven Tower shows the potential for optimization in contemporary high-rise construction. The first design included diverse balcony arrangements and uneven column spacing, reflecting architectural expression. Optimization revealed that standardizing balcony modules into three types and regularizing the structural grid to 5.4 m intervals resulted in a 12% reduction in concrete usage without affecting the building’s stepped profile. The prefabricated building method facilitated standardization, resulting in a 45-day reduction in construction time due to repetitive formwork.
Similar patterns were observed across the category. It has been observed that buildings constructed prior to 2010 exhibited a greater potential for optimization, with an average of 14.2%, in comparison to more recent projects, which demonstrated an average of 10.8%. This observation reflects the evolution of design practices over time. The observed correlation between floor count and material savings (r = 0.684, p = 0.029) indicates that taller buildings are likely to experience greater benefits from standardization because of repetition multiplier effects. The optimization methodology for high-rise residential buildings prioritized vertical repetition and standardization strategies. Key measures included: (1) floor slab standardization using 5.4 m residential spans, reducing formwork variations by 65%; (2) balcony module consolidation from 15 unique designs to 3 standard types (1.8 m, 2.4 m, and 3.0 m depths); (3) core-to-facade distance regularization maintaining consistent 7.2 m or 8.4 m dimensions; and (4) elimination of transfer floors through unified column grids from foundation to roof. These interventions proved most effective in towers exceeding 30 floors, where repetition multiplier effects generated 15–20% cumulative savings compared to 8–10% in mid-rise structures.

4.3. Mixed-Use Building Performance

Mixed-use complexes presented unique optimization challenges due to the programmatic diversity requiring different structural systems inside each structure. The 10 analyzed proposals ranged in size from 40,000 m2 to 160,000 m2, incorporating a mix of retail, office, residential, and cultural activities. Despite this complexity, mixed-use buildings achieved the highest average material savings (15.8%) across all categories, suggesting that programmatic complexity promotes optimization opportunities through system integration. De Rotterdam, the largest structure in the Netherlands, shows the optimization of complex mixed-use developments. The three interlinked buildings, each standing at 150 m, house offices, apartments, and hotel amenities, each with specific structural demands. The initial design utilized distinct grid systems for each function: 7.2 m for offices, 5.4 m for residential spaces, and 6.0 m for hotel floors. Optimization revealed that implementing a 7.2 m primary grid with 1.8 m subdivisions facilitated all functions while realizing a 15% reduction in material usage. The standardization diminished the unique connection details from 47 to 12 types, hence streamlining construction and maintenance.
The Markthal Rotterdam exemplifies a unique optimization strategy for architecturally distinctive edifices. The 40-m arch, which supports residences and offers sheltered market space, demonstrated an initial symmetry of 85%, one of the greatest in the portfolio. Optimization aimed at standardizing residential modules within the architectural geometry, resulting in a 7% decrease in material consumption while maintaining the unique form. The initially uneven cable-stayed glass facades were standardized to eight cable attachment points, thereby lowering production complexity while preserving visual attractiveness.
The arch structure of the Markthal displays notable intrinsic symmetry, enabling accurate optimization while maintaining its distinctive architectural form. The 40-m arch accommodates 228 flats organized in a horseshoe layout surrounding the central market hall. The optimization technique revealed chances to standardize apartment modules within the curved geometry, reducing unit kinds from 15 to 6 standard variants. The structural system demonstrates flawless bilateral symmetry along the central axis, enhancing load distribution and streamlining the connections of the cable-stayed glass facade. The parking levels in the foundational structure adhere to a consistent 7.5-m grid, facilitating three parking spaces per bay. The enhanced units depicted in green indicate areas where standardization has attained optimal efficiency improvements while preserving the unique stepped profile seen from the market interior. Figure 5 depicts this symmetrical optimization in cross-section. Figure 5 (Markthal Rotterdam cross-section) is reproduced from the official MVRDV project page, which provides publicly available architectural documentation of the building. Mixed-use complexes required distinct optimization strategies addressing functional integration challenges. The primary focus centered on: (1) grid reconciliation between office (7.2 m) and residential (5.4 m) modules through 1.8 m planning increments; (2) transition floor optimization using transfer beams at program boundaries, standardized to 3 typical configurations; (3) unified service core placement serving multiple functions, reducing vertical distribution by 30%; and (4) compromise grid adoption (6.0 m or 6.6 m) in mixed zones accommodating both programs. De Rotterdam exemplified this approach, achieving 15% material savings through systematic grid coordination across three interconnected towers with different functions.

4.4. Office Building Optimization

Office buildings typically demonstrated elevated initial symmetry ratings (average 77.9%) owing to the intrinsic regularity of commercial floor plates and established grid standards. The ten office buildings examined revealed that well-designed commercial structures possess optimization potential via methodical standardization. Table 6 provides a comprehensive examination of office building optimization, demonstrating consistent tendencies across various scales and ages. The European Patent Office in Rijswijk demonstrated minimal optimization potential (4% material savings) due to its highly uniform basic design, defined by a 9.0 m column grid and methodical structural arrangement. This observation validates the framework’s ability to recognize pre-optimized structures. Conversely, the Rembrandt Tower, constructed in 1994, exhibited considerable potential for enhancement (18% material savings) through the optimization of its steel-concrete composite structure, reflecting progress in design standards over three decades.
Office building optimization leveraged inherent regularity through targeted standardization. Primary interventions included (1) column grid optimization to 7.2 m × 7.2 m or 8.4 m × 8.4 m modules, aligning with Dutch parking dimensions; (2) facade module standardization to 1.8 m or 2.4 m widths, reducing curtain wall variations by 70%; (3) service zone consolidation combining MEP distributions in 600 mm ceiling voids; and (4) open floor plate preservation maintaining flexibility while standardizing perimeter conditions. Buildings constructed before 2000 showed 18% average optimization potential versus 9% in post-2010 structures, reflecting evolution in design efficiency standards.

4.5. Cultural Building Considerations

Cultural edifices necessitate nuanced optimization strategies that harmonize efficiency with architectural importance and heritage conservation. The ten examined institutions comprised museums, theaters, and municipal edifices, dating from 1631 (Westerkerk) to 2017 (Erasmus Medical Center). Heritage constraints limited optimization to non-structural elements of old buildings, while contemporary cultural constructions offered greater flexibility.
The Rijksmuseum Amsterdam, built in 1885 and refurbished in 2013, achieved an amazing 89% original symmetry in its classical architecture. Optimization efforts focused on modern service integration inside the 30,000 m2 structure, leading to an 8% decrease in material consumption for mechanical system supports and access floors. The symmetrical gallery design facilitated uniform climate control zones, decreasing ductwork by 12% and improving conservation conditions.
Contemporary cultural structures demonstrated increased optimization potential. The EYE Film museum’s angular design displayed an initial symmetry of 52%, purposefully asymmetric for architectural impact. Internal structural optimization, while maintaining the external configuration, achieved a 13% reduction in material utilization by regularizing the steel frame and standardizing connection details. The optimization method revealed that the seemingly haphazard angular arrangement adhered to fundamental geometric rules that may be utilized for structural efficiency.

4.6. Special Structure Analysis

The special constructions category encompassed several typologies, including experimental edifices, distinctive dwelling designs, and bridges. These projects, often designed with specific architectural objectives or technological advancements, demonstrated potential improvements in material conservation ranging from 5% to 13%. The experiment showed that systematic similarity assessment offers benefits for even the most specialized architectures.
The Erasmus Bridge, which boasts a 139-m asymmetric substructure, presented unique optimization challenges. The original CSM score of 38% indicated the deliberate asymmetry of the cable-stayed architecture. Optimization concentrated on cable spacing and deck structure, resulting in a 6% reduction in steel by regularizing cable attachment locations while preserving the unique asymmetric profile. The 802-m total span utilized standardized deck segments, thereby minimizing production complexity. HAUT Amsterdam, which embodies sustainable construction innovation, illustrated the potential for optimization in timber structures. Cross-laminated timber (CLT) panels were employed in a hybrid system with concrete cores for the 73-m edifice. The structural performance was maintained while a 15% reduction in timber volume was achieved by optimizing the dimensions of CLT panels from 14 unique sizes to 6 standard modules. The standardization of connection details was particularly advantageous, as it resulted in a 60% reduction in the number of unique steel connections. Special structures required customized optimization respecting architectural intent. Strategies included (1) connection detail standardization without altering overall geometry, reducing unique connections 60–80%; (2) material-specific optimization such as CLT panel consolidation from 14 to 6 standard sizes; (3) parametric regularization finding hidden patterns within seemingly random forms; and (4) selective intervention focusing on non-visible structural elements. The Erasmus Bridge maintained its asymmetric profile while achieving 6% steel savings through cable attachment standardization. HAUT Amsterdam optimized timber modules achieving 15% material reduction while preserving the innovative hybrid structural expression.

4.7. Statistical Correlations

Comprehensive statistical analysis revealed significant correlations between building parameters and optimization potential, providing insights for prioritizing future optimization efforts. Figure 6 presents four-panel statistical visualization of key relationships identified across the portfolio.
Figure 6 illustrates the statistical correlations among 50 buildings: (a) The regression line y = 28.5 − 0.087x (R2 = 0.72) demonstrates an inverse correlation between building height and optimization potential. (b) The regression line y = 28.5 − 0.087x (R2 = 0.72) illustrates a positive correlation between the optimization potential of a building and its age. (c) The material savings ranges of five distinct construction categories are assessed using box diagrams, with mixed-use exhibiting the highest median at 14%. (d) The histogram of the material savings distribution shows a concentration in the 8–12% range, with 24% of buildings achieving 10–12% savings.
The inverse correlation between building height and optimization potential (R2 = 0.72) indicates that taller buildings typically receive more intensive initial optimization, leaving less room for improvement. Linear regression analysis of the 50 buildings revealed Equation (9)
O p t i m i z a t i o n   P o t e n t i a l % = 28.5 0.087 × H e i g h t m
which provides predictive capability for assessing optimization potential based on building height.

4.8. Height Optimization Correlation by Building Classification

The analysis of height optimization correlations within building categories identified three unique optimization regimes, enhancing the portfolio-level inverse link (R2 = 0.72). High-rise residential buildings exhibited a negative association (r = −0.444, R2 = 0.20, p = 0.198), with constructions below 100 m averaging 13.3% material savings compared to 9.8% for those over 150 m. Although not statistically significant, this persistent directional trend indicates extensive baseline optimization in taller residential skyscrapers resulting from economic pressures and stringent structural standards [24,32]. Zalmhaven Tower (215 m) realized a 12% reduction in costs compared to HAUT Amsterdam (73 m, 15% savings), illustrating this trend.
Office buildings exhibited no correlation in height (r = 0.223, R2 = 0.05, p = 0.536), with average savings of 10.7% for structures below 100 m and 11.0% for those over 150 m, thereby affirming that standardized commercial design methodologies sustain uniform optimization potential irrespective of scale [30,31]. The European Patent Office (107 m, 4% savings) exhibits an optimally refined baseline design, but prior projects such as Rembrandt Tower (135 m, 18% savings) exhibit greater possibility for enhancement.
Mixed-use buildings demonstrated a significant positive association (r = 0.797, R2 = 0.64, p = 0.006), with larger projects realizing greater savings (6.7% for <100 m compared to 15.0% for ≥150 m). This demonstrates the advantages of programmatic complexity. De Rotterdam (150 m, 15% savings) enhanced coordination among residential (5.4 m grids), office (7.2 m grids), and hotel systems, fostering integration potential that amplified with project scale [3]. Cultural buildings (R2 = 0.01) and special structures (R2 = 0.01) exhibited little correlations, indicating that historical constraints and architectural distinctiveness supersede height-related patterns.
These category-specific patterns substantiate targeted optimization strategies: emphasizing mid-rise residential buildings where baseline optimization is less rigorous, large mixed-use developments where complexity presents opportunities and acknowledging standardized office practices that ensure consistent efficiency across various height ranges.
Buildings under 50 m showed 20–25% optimization potential, while structures exceeding 150 m averaged 8–12% improvement possibility.
Building age demonstrated positive correlation with optimization potential (R2 = 0.68), reflecting evolution in design practices and computational capabilities.
Regression analysis of the dataset revealed the relationship as follows in Equation (10):
O p t i m i z a t i o n   P o t e n t i a l % = 8.2 + 0.43 × 2024 Y e a r B u i l t
This correlation suggests that retrofit optimization of existing buildings offers greater benefits than optimizing new construction, supporting focus on existing building stock for sustainability improvements.

4.9. Economic Analysis

The economic assessment demonstrated a significant return on investment across all categories of buildings. Total cost savings of €87.3 million were recognized across the portfolio, with individual buildings realizing savings ranging from €0.6 million to €7.2 million, contingent upon size and optimization ability. The economic analysis included material expenses, labor efficiencies, and decreased construction duration, corroborating actual project costs from Dutch contractors. The NPV values in Table 7 were computed utilizing Equation (6) with discount rates of 5% for public projects and 8% for private projects.
Table 7 illustrates the economic impact study categorized by building size, highlighting the economies of scale in the execution of optimization. More substantial structures demonstrated enhanced returns attributable to repetition multiplier effects and comparatively reduced optimization expenses.
The average investment required for optimization implementation across the portfolio amounted to €171/m2, encompassing design research (€70–120/m2), BIM (€30–50/m2), and implementation oversight (€40–60/m2). The average payback period of 2.3 years and a 10-year ROI of 285% indicate robust economic viability. Sensitivity study indicated that favorable returns persisted despite a ±30% fluctuation in cost assumptions.
The economic analysis reveals distinct economies of scale in the implementation of optimization. Investment per m2 steadily declines as project size increases, while payback periods shorten and ROI improves substantially for larger buildings. Sensitivity analysis confirms that labor costs (±10%) and material prices (±15%) exert the greatest influence on economic outcomes, followed by carbon pricing (±8%) and discount rate (±5%).
These relationships are summarized visually in Figure 6, which presents investment per m2, payback period, 10-year ROI, and sensitivity analysis across five building-size categories.

4.10. Environmental Impact Assessment

The quantification of environmental benefits demonstrated significant reductions in carbon emissions attainable by symmetry optimization. The total reduction of CO2 by 21,450 tons throughout the portfolio corresponds to the annual emissions of almost 4600 passenger vehicles. The categorization by material type offers insights into prioritizing optimization efforts. The carbon emissions displayed in Table 8 were calculated using Equation (5), which include emission factors for each material type. The economic viability of optimization varies substantially across building size categories, as illustrated in Figure 7. Investment requirements per m2 decrease with building scale (a), while return on investment demonstrates an inverse relationship (c), with larger structures achieving payback periods as short as 1.5 years (b). Sensitivity analysis (d) confirms optimization economics remain positive across material cost variations of ±30%.
Table 8 illustrates the reduction of carbon emissions by material type, demonstrating that concrete optimization is the primary determinant in emissions reduction, despite steel’s higher emission factors per unit weight.
The financial worth of carbon reduction, assessed at prevailing EU ETS rates of €74.14 per ton, totals €1.59 million. Anticipated carbon costs of €125 per ton in 2030 would elevate this value to €2.68 million, hence improving optimization economics. Life cycle assessment reveals potential operational energy savings of 8–12% due to enhanced thermal performance of symmetrical buildings, although these advantages were not quantified in this study.
Figure 8 depicts the distribution of carbon emissions reduction by material type and source, highlighting concrete optimization as the predominant factor despite steel’s higher emission factor per unit weight.

5. Discussion

5.1. Implications for Structural Design Practice

The material savings shown of 18.5% on average across 50 structures contests traditional design methodologies that emphasize architectural aesthetics at the expense of structural efficiency. The achievement of significant savings, while maintaining architectural integrity and ensuring code compliance, indicates that symmetrical optimization is a largely underutilized approach in contemporary practice. The framework provides a methodical approach to harmonizing diverse aims, addressing the increasing complexity of modern architectural requirements while maintaining practical feasibility.
The inverse correlation between building height and optimization potential (R2 = 0.72) offers valuable information for design practice. Taller buildings require extensive analysis and substantial technical resources in the initial design phase, leading to reduced optimization opportunities, hence validating established approaches for high-rise structures. Structures below 100 m, representing 94% of the Dutch building inventory, demonstrate considerable potential for enhancement, with average material savings between 15% and 20%. This discovery indicates that optimization initiatives ought to focus on mid-rise and low-rise buildings, as existing methodologies may not warrant extensive engineering optimization.
The incorporation of symmetry optimization into current procedures necessitates minimum disruption to established practices. The framework’s compatibility with standard software tools such as ETABS v21 and SAP2000 v23 enables adoption without substantial investment in new technologies. Processing durations of 8–12 h for comprehensive optimization analysis facilitate incorporation into standard project timelines. The automated identification and optimization methods minimize the time commitment required from design teams while guaranteeing the uniform implementation of optimization concepts.

5.2. Symmetry Patterns Identified

An analysis of 50 buildings identified five common symmetry typologies that impact optimization tactics. Bilateral symmetry, observed in 62% of examined structures, facilitates efficient optimization by mirror-plane standardization. Rotational symmetry, noted in 18% of instances mostly in tower constructions, facilitates radial standardization of structural components. Translational symmetry via repeating floors, inherent to all multi-story structures, yields cumulative effects for optimization advantages. Reflection symmetry on facades, noted in 44% of edifices, fosters uniformity in cladding and linkages. Hybrid patterns incorporating diverse symmetry types, observed in 28% of complex structures, need sophisticated optimization methods that simultaneously tackle multiple symmetry systems.
The correlation between symmetry type and optimization potential varies considerably. Structures exhibiting bilateral symmetry realized an average material savings of 12.8%, whereas those demonstrating rotational symmetry attained a reduction of 10.2%. Translational symmetry via floor repetition had the most robust link with cost savings (r = 0.742) (p less than 0.001), affirming that standardization advantages amplify with repetition. Comprehending these patterns facilitates targeted optimization tactics contingent upon building setup.

5.3. Comparison with International Benchmarks

The results align closely with international research predictions while exceeding performance in several metrics. Table 9 compares SODA framework achievements with established benchmarks and targets from leading organizations.
The framework’s success exceeding international benchmarks validates both the methodology and the outcomes. The achievement of a 19.2% increase in productivity surpasses McKinsey’s upper projection of 20%, demonstrating the practical feasibility of symmetrical optimization. Material savings of 18.5% nearly achieve Arup’s maximum estimate while maintaining structural integrity and architectural quality.
The framework’s performance surpasses international standards across various parameters.
Figure 9 Performance comparison with international benchmarks: Radar chart showing SODA framework achievements (blue line) versus target ranges (gray area) from leading organizations. The framework meets or exceeds all benchmarks: EU Carbon 2030 target of 15% (achieved 21.3%), Arup material savings of 10–20% (achieved 18.5%), McKinsey productivity improvement of 15–20% (achieved 19.2%), IEA embodied carbon reduction of 25% by 2030 (achieved 28.5%), Circular Economy material reuse of 30% (achieved 35%), and BREEAM waste reduction of 20% (achieved 23.5%). Green checkmarks indicate targets exceeded.

5.4. Limitations and Challenges

The SODA framework’s performance is assessed against established international building retrofit frameworks and notable case studies to evaluate its influence on global optimization. Table 10 provides a comparative examination of SODA in relation to notable worldwide methodologies employed across various geographical locations.
The comparison highlights three unique advantages of SODA. It specifically targets portfolio-scale optimization over 50 fully realized structures, while international frameworks primarily concentrate on individual buildings or component-level assessments [40,41,42]. The Empire State Building renovation in New York, USA, realized a 38% reduction in energy use, resulting in annual savings of $4.4 million, but necessitated one year of planning for a single 2.7-million-square-foot structure [43,44]. SODA processes 50 structures, requiring 8–12 h of computational time per building, which signifies a 10–15× enhancement in efficiency compared to simulation-intensive European frameworks such as RETROSIM, which necessitate 2–4 weeks per building [45]. Secondly, SODA measures both the reduction in embodied carbon (21,450 tons CO2) and the efficiency of construction time (19.2% decrease), whereas international studies generally present independent metrics [43,44,45,46,47]. International case studies illustrate diverse optimization results based on regional goals and building types. Chinese applications of NSGA-II multi-objective optimization to a historic courtyard building in Nanjing resulted in a 63.62% reduction in energy consumption and a 60.48% decrease in carbon emissions, necessitating 3–6 weeks of comprehensive thermal simulation [47]. European deep retrofit solutions, as demonstrated by Dublin City Council’s social housing initiative, attained an 85% cumulative carbon reduction over 60 years through thorough lifecycle analysis, but requiring 6–12 months for analysis and decision-making [46]. North American retrofits, such as the Empire State Building, demonstrate economic viability through confirmed performance that surpasses expectations, but their singular concentration on individual buildings and prolonged implementation schedules restrict scalability [48,49]. SODA amalgamates international best practices by incorporating computer vision for geometric detection [48], genetic algorithms for multi-objective optimization [42,47], and BIM integration for implementation feasibility [45,49], while addressing the essential deficiency of scalable, computationally efficient optimization for existing building portfolios. SODA’s symmetry-based geometric methodology functions autonomously from local building regulations or climatic factors, providing enhanced transferability in contrast to simulation-dependent frameworks that necessitate considerable calibration and historical performance data [45,47]. The future international deployment of SODA necessitates climate-specific modifications, including the integration of heating and cooling load optimization for hot-summer/cold-winter zones, seismic design considerations for earthquake-prone areas, and localized construction material databases to address regional availability discrepancies [45,46]. These findings align with the broader evolution of structural optimization methodologies summarized by Mei and Wang [50], confirming the increasing integration of artificial intelligence and optimization algorithms in sustainable civil engineering applications.
Table 10. Comparative Analysis of International Retrofit Frameworks and Case Studies.
Table 10. Comparative Analysis of International Retrofit Frameworks and Case Studies.
Framework/Case StudyLocationMethodologyPrimary ResultsScaleExisting BuildingsComputational Time
SODANetherlandsSymmetry + GA21,450 tons CO2 (18.5%)50 buildings8–12 h
Empire State Building [49,48]USA (New York)Integrated Deep Retrofit38% energy, $4.4 M annual savings1 building (2.7 M sq ft)1 year planning
RETROSIM [45]Portugal/EuropeSimulation + Multi-Objective OptimizationEnergy + Cost + Comfort trade-offsBuilding-level2–4 weeks
Dublin Social Housing [46]IrelandDeep Retrofit + LCA85% carbon (60-year lifecycle)3 buildings6–12 months
Nanjing Courtyard [47]ChinaNSGA-II + Simulation63.62% energy, 60.48% carbon1 building3–6 weeks
Hosseinzadeh [40]ComputationalDeep RL43.35–75.04% lower CO2 (vs baseline)Component (beam)Weeks (training)
Jeong [41]ComputationalPhysics NNTopology optimizationComponentDays–Weeks
Kabiri [42]ComputationalGA + Simulation52% energy reduction1 building (new design)Days
Yavan [49]ComputationalBIM + ReliabilityDesign-phase optimizationDesign phaseHours–Days
Koga [48]ComputationalCV + VR91% agreement (assessment)Analysis toolReal-time
The checkmark (✓) denotes frameworks validated on existing buildings, while (✗) denotes computational or component-level investigations.

5.5. Limitations and Challenges

While successful implementation has been observed in various structures, certain limitations are present that restrict the use of the framework. Structures characterized by highly uneven locations or significant functional demands are observed to present limited opportunities for optimization, as evidenced by the mere 7% enhancement of the Erasmus Bridge. The preservation of architectural integrity in historic constructions necessitates a careful balance with optimization, which may, at times, impose limitations on modifications to non-structural components.
The SODA framework exhibits varying effectiveness across building typologies, highlighting systematic performance limits that guide suitable application contexts. Structures featuring deliberate architectural asymmetry impose essential optimization restrictions, with asymmetry being a fundamental aspect of architectural identity rather than structural deficiency. Performance-oriented irregular designs, such as theaters and music halls with acoustic optimization needs, emphasize functional efficacy over structural uniformity, hence constraining symmetry-based enhancements. Heritage constructions safeguarded by preservation laws experience constrained optimization possibilities, with enhancements generally confined to mechanical system integration and interior non-load-bearing components, in compliance with Dutch building preservation standards [24].
Material-specific limitations manifest clearly within structural systems. Timber construction encounters opposing objectives between the benefits of standardization and the intrinsic diversity of natural materials, as dimensional standardization results in volume reductions, while complex joinery systems obstruct geometric optimization due to the intricacy of joints and the distinctiveness of connections. Steel moment-resisting frames demonstrate diminished optimization potential compared to braced frames, owing to the intricacy of connections that constrain standardization benefits despite material uniformity [31]. Hybrid structural systems comprising concrete and steel encounter interface coordination challenges at material transition zones, where particular detailing requirements may undermine certain symmetry-related benefits [32].
Computational and geographical limitations delineate application parameters. Extensive edifices have processing constraints that prolong analysis beyond feasible project timescales, while constructions with multiple distinct floor configurations diminish pattern recognition precision below the established threshold. Regional conditions impose further constraints: the soft soil characteristics typical of Dutch construction necessitate intricate pile foundation systems that create asymmetries, which conflict with superstructure optimization [24]. Additionally, areas prone to induced seismicity require performance-based design that emphasizes structural robustness over symmetry considerations [19]. These systematic restrictions guide pre-screening protocols: the framework is ideally suited for standardized construction typologies within modest size ranges, established on competent soils, with controllable floor plan variations.
The reliance on high-quality input data is associated with challenges faced by older structures characterized by insufficient documentation. The processing of hand drawings by the framework via optical character recognition is observed to demonstrate reduced accuracy in instances of suboptimal scans or incomplete illustrations. The mean processing duration escalates from 2.3 h for digital designs to 5.7 h for scanned documents, necessitating manual verification for essential measurements.
Regulatory restrictions in specific countries may hinder the execution of optimized designs. Although Eurocode regulations often facilitate regular constructions by allowing reduced safety factors, local building codes may impose supplementary requirements that hinder optimization. The framework tackles this using configurable constraint systems, however this may diminish potential savings.
The existing framework emphasizes structural optimization while failing to comprehensively incorporate mechanical, electrical, and plumbing (MEP) systems. Although structural standardization typically enhances MEP cooperation, particular disputes may emerge necessitating manual resolution. Future development must integrate MEP optimization inside the symmetry framework.

5.6. Industry Applications

The framework’s practical uses extend beyond optimizing individual buildings, ultimately impacting broader industrial processes. The achievement of standardization through symmetry optimization is associated with the creation of opportunities for supply chain efficiency, whereby larger batches of identical components may be produced by manufacturers. The analysis conducted on Dutch suppliers indicates that a cost reduction of 8–12% may be achieved for standardized elements when produced in quantities exceeding 100 units, thereby amplifying the benefits of optimization.
The ongoing labor scarcity in the construction sector, marked by an anticipated shortfall of 40,000 skilled workers in The Netherlands by 2030, highlights the importance of simplicity by symmetry. The implementation of regular structural patterns is associated with a reduction in construction complexity, which facilitates the attainment of quality outcomes by less experienced workers. It has been observed that training requirements decrease by approximately 30% for projects, in which CSM scores exceed 80%, as indicated by feedback from contractors. The democratization of construction expertise is observed to particularly benefit smaller contractors, as they gain access to efficiencies that were previously available solely to large-scale operations.
The synergies associated with prefabrication, in conjunction with symmetrical optimization, are observed to exhibit multiplier effects. It has been observed that 85% of Dutch residential projects that incorporate prefabricated elements experience a significant advantage in symmetry optimization, resulting in average time savings of 23%, in contrast to the 15% observed in traditional construction methods. The amalgamation of symmetry and prefabrication enhances just-in-time delivery and reduces site storage needs, hence mitigating spatial limitations in urban construction sites.

5.7. Implementation Roadmap

Systematic adoption across the industry requires phased implementation addressing technical, economic, and cultural barriers. Table 11 presents a comprehensive implementation roadmap developed through stakeholder consultation with contractors, engineers, and policymakers.
The roadmap prioritizes high-impact projects in Phase 1 to demonstrate viability and generate industry support. Progressive expansion through standard buildings enables process refinement and supply chain adaptation. Heritage buildings require specialized approaches developed in Phase 3, while special structures in Phase 4 complete comprehensive implementation.
Figure 10 presents a timeline of the implementation roadmap, which is delineated into four distinct phases spanning a duration of 24 months. Cumulative progression is demonstrated by the building count (gray area) reaching 50 buildings, while cost savings (black line) are achieved at €60M by the completion of the project. Phase 1 (months 1–6) is focused on the identification of 10 priority buildings, with expected savings projected to reach €7.5 million. Phase 2 (months 7–12) has been designed to extend the initiative to 25 buildings, which is expected to result in cumulative savings of €15 million. Phase 3, which spans months 13 to 18, includes heritage buildings, resulting in a total of 40 buildings and the attainment of savings amounting to €32.5 million. Phase 4 (months 19–24) is designed to culminate in the completion of the project through the inclusion of all 50 buildings, resulting in total savings of €60 million. The S-curve pattern is characterized by the observation of accelerated benefits that occur during the middle phases, as processes attain maturity and supply chains experience adaptation.

6. Conclusions

This work demonstrates that systematic symmetrical optimization in structural design provides substantial material, economic, and environmental benefits while preserving architectural integrity and structural performance. The SODA framework, used in 50 Dutch buildings totaling 2.287 million m2, achieved average material savings of 18.5%, decreased construction time by 19.2%, and identified cost reductions of €87.3 million. The decrease of 21,450 tons of CO2 significantly contributes to the attainment of climate change mitigation objectives.
The innovation presented in this research is indicative of a paradigm shift in the methodology of structural optimization. The adaptation of the Continuous Symmetry Measure (CSM) from molecular chemistry to architectural structures is introduced as the first quantitative framework for symmetry assessment in buildings, thus facilitating the connection between distinct scientific domains. The amalgamation of computer vision algorithms, noted for attaining 94% accuracy in structural element detection, with genetic algorithms proficient in handling 15 concurrent constraints, signifies a groundbreaking computational methodology. This technology is recognized for its ability to surpass conventional optimization methods by 54% in material savings efficiency. This interdisciplinary advancement converts subjective evaluations of architectural symmetry into an objective, quantifiable optimization metric, enabling systematic efficiency enhancements hitherto unattainable in the building industry. The framework’s capacity to process existing buildings without necessitating a complete redesign is indicative of a significant advancement in the retrofitting of the 80% of structures projected to exist in 2050, thereby addressing a critical gap in sustainable construction practices.
Statistical analysis has indicated that strong correlations are present between building characteristics and optimization potential, with structures below 50 m in height and those constructed prior to 2000 exhibiting the greatest opportunities for improvement. The negative correlation identified between initial symmetry and optimization potential (r = −0.762) suggests that substantial efficiency prospects are linked to buildings exhibiting asymmetry. The findings in this document indicate that priority in optimization efforts across building portfolios is essential.
The economic analysis is supported by the identification of commercial viability, which is characterized by an average payback period of 2.3 years and a 10-year return on investment of 285%. It has been observed that larger buildings are associated with superior returns as a result of repetition multiplier effects; however, it is also noted that positive returns can be achieved by smaller buildings within a timeframe of 4 years. The anticipated escalation of carbon pricing to €125 per ton by the year 2030 is expected to further enhance the optimization of economic factors.
The application of Continuous Symmetry Measure from molecular chemistry in architectural design offers the inaugural quantitative approach for evaluating symmetry in structures. The attainment of 94% accuracy in automatic structural element detection facilitates scalable practical application. The framework’s capacity to manage 15 concurrent constraints while ensuring code conformance illustrates its resilience for practical use.
A statistical analysis revealed strong correlations between building characteristics and optimization potential, with structures under 50 m tall and those constructed before 2000 showing the greatest opportunities for improvement. The inverse connection between initial symmetry and optimization potential (r = −0.762) suggests that asymmetric structures have significant efficiency opportunities. These findings provide guidance for prioritizing optimization efforts across building portfolios.
The economic analysis confirms commercial feasibility, indicating an average payback period of 2.3 years and a 10-year return on investment of 285%. Large structures exhibit enhanced returns due to the impact of repetition multipliers, while even modest buildings attain positive returns after four years. The anticipated rise in carbon pricing to €125 per ton by 2030 will further improve optimization economics.
The framework fulfills or surpasses the established goals for productivity improvement, resource conservation, and carbon emission reduction in accordance with global norms. The extensive application of the validation across various building types, including historic structures and contemporary high-rises, is evident. The successful optimization of complex mixed-use complexes, which achieved the greatest average savings despite programming complexities, challenges conventional notions of optimization limitations.
The economic effects of comprehensive SODA framework deployment extend far beyond the savings of individual projects. Extrapolating the 18.5% material savings found from the Netherlands’ annual construction output of €65 billion suggests potential national savings of €12 billion per year, equivalent to 1.4% of GDP. The implementation of the framework is projected to generate approximately 15,000 high-skilled positions in optimization services, while concurrently alleviating the forecasted shortfall of 40,000 construction workers by 2030 through automation and standardization. The consequences include an 8–12% decrease in supply chain expenses owing to uniform production and a projected valuation of €450 million in carbon credits based on 2030 price. This allows the Netherlands to exceed EU climate goals while enhancing its competitive position in the European green economy, transforming the building sector from a traditional industry into a technology-driven agent for sustainable development.
In the future, we should broaden the framework to include infrastructure projects, such as bridges and tunnels, where symmetry principles may yield similar benefits. Comprehensive optimization of building systems could be achieved through the integration of MEP systems within the optimization framework. The utilization of digital twin technology to facilitate real-time optimization during the construction phase could facilitate a dynamic response to site conditions. Global application could be facilitated by the establishment of regional optimization libraries that preserve local construction practices and material availability.
This study improves sustainable construction techniques through evidence-based optimization tactics. The measurable benefits provide policymakers with data that supports symmetry-based design incentives. The framework offers the building industry practical tools to achieve sustainability goals while maintaining economic viability. In the pursuit of carbon neutrality within the built environment sector, symmetrical optimization is an extensively utilized technology with acknowledged advantages.

Author Contributions

Conceptualization, S.O.A.A.; Methodology, S.O.A.A. and S.N.; Software, S.O.A.A. and S.N.; Validation, S.O.A.A.; Formal analysis, S.O.A.A.; Investigation, S.O.A.A. and S.N.; Resources, S.O.A.A.; Writing – original draft, S.O.A.A. and S.N.; Writing – review & editing, S.O.A.A. and S.N.; Supervision, S.N.; Funding acquisition, S.O.A.A. All authors have read and agreed to the published version of the manuscript.

Funding

This research received no external funding.

Data Availability Statement

The aggregated building data analyzed in this study are presented in Table 5. Individual building specifications were obtained from the BAG database (publicly available at bagviewer.kadaster.nl) and 3DBAG (3dbag.nl). Detailed structural drawings are subject to confidential agreements with engineering firms.

Conflicts of Interest

The authors declare no conflicts of interest.

Abbreviations

The following abbreviations are used in this manuscript:
BAGBasisregistratie Adressen en Gebouwen
BIMBuilding Information Modeling
CLTCross-Laminated Timber
CSMContinuous Symmetry Measure
MEPMechanical, Electrical, Plumbing
NPVNet Present Value
ROIReturn on Investment
SODASymmetry Optimization and Detection for Architecture

References

  1. Muthumanickam, N.K.; Brown, N.; Duarte, J.P.; Simpson, T.W. Multidisciplinary design optimization in Architecture, Engineering, and Construction: A detailed review and call for collaboration. Struct. Multidiscip. Optim. 2023, 66, 11. [Google Scholar] [CrossRef]
  2. International Energy Agency (IEA). Buildings and Energy: A Global Status Report; IEA Publications: Paris, France, 2023. [Google Scholar]
  3. Netherlands Environmental Assessment Agency (PBL). Climate and Energy Outlook 2023; PBL Netherlands Environmental Assessment Agency: The Hague, The Netherlands, 2023.
  4. Zakian, P.; Kaveh, A. Seismic design optimization of engineering structures: A comprehensive review. Acta Mech. 2023, 234, 1305–1330. [Google Scholar] [CrossRef]
  5. Osalu, S.M.; Shakib, H. The Effect of Foundation Flexibility on Probabilistic Seismic Performance of Plan-Asymmetric Buildings with Different Strength Distributions. Adv. Civ. Eng. 2020, 2020, 5191508. [Google Scholar] [CrossRef]
  6. Sibenik, G.; Kovacic, I. Interpreted open data exchange between architectural design and structural analysis models. J. Inf. Technol. Constr. 2021, 26, 39–57. [Google Scholar] [CrossRef]
  7. Muntendam-Bos, A.G.; Hoedeman, G.; Polychronopoulou, K.; Draganov, D.; Weemstra, C.; van der Zee, W.; Bakker, R.R.; Roest, H. An overview of induced seismicity in the Netherlands. Neth. J. Geosci. 2022, 101, e3. [Google Scholar] [CrossRef]
  8. Vörös, R.; Baisch, S. Induced seismicity and seismic risk management—A showcase from the Californië geothermal field (the Netherlands). Neth. J. Geosci. 2022, 101, e12. [Google Scholar] [CrossRef]
  9. Dutch Ministry of Economic Affairs and Climate Policy. Climate Agreement; United Nations Framework Convention on Climate Change: Bonn, Germany, 2019.
  10. Guo, K.; Zhang, L.; Wang, C.; Chen, S. A machine learning-assisted structural optimization scheme for fast-tracking topology optimization. Struct. Multidiscip. Optim. 2022, 65, 100. [Google Scholar]
  11. Banihashemi, S.; Meskin, S.; Sheikhkhoshkar, M.; Mohandes, S.R.; Rasouli, A.H.; Le Nguyen, K. Circular economy in construction: The digital transformation perspective. Clean. Eng. Technol. 2024, 18, 1–16. [Google Scholar] [CrossRef]
  12. Analysis, R.J.M.S.; Insights, S. Historical Interpretation. J. Soc. Archit. Hist. 1997, 56, 316–340. [Google Scholar]
  13. Groen, J.P.; Sigmund, O. Topology optimization of multi-scale structures: A review. Struct. Multidiscip. Optim. 2021, 63, 1455–1480. [Google Scholar] [CrossRef]
  14. Kioumarsi, M.; Plevris, V. Advanced Concrete and Construction Materials for Sustainable Structures. Sustainability 2024, 16, 1427. [Google Scholar] [CrossRef]
  15. Zabrodsky, H.; Peleg, S.; Avnir, D. Continuous symmetry measures. J. Am. Chem. Soc. 1992, 114, 7843–7851. [Google Scholar] [CrossRef]
  16. Zhang, W.; Qian, W.; Li, H. End-to-end generation of structural topology for complex architectural layouts with graph neural networks. Comput.-Aided Civ. Infrastruct. Eng. 2024, 39, 1895–1915. [Google Scholar] [CrossRef]
  17. EN 1998-1:2004; Eurocode 8: Design of Structures for Earthquake Resistance—Part 1: General Rules, Seismic Actions and Rules for Buildings. European Committee for Standardization: Brussels, Belgium, 2004.
  18. Pavel, F. Seismic Design Codes—Key Elements for Seismic Risk Perception and Reduction in Europe. Buildings 2023, 13, 158. [Google Scholar] [CrossRef]
  19. NPR 9998:2020; Assessment of Structural Safety of Buildings in Case of Erection, Reconstruction and Disapproval—Induced Earthquakes. NEN: Delft, The Netherlands, 2020.
  20. Lazarov, B.S.; Sigmund, O.; Meyer, K.E.; Alexandersen, J. Experimental validation of additively manufactured optimized shapes for passive cooling. Appl. Energy 2018, 226, 330–339. [Google Scholar] [CrossRef]
  21. Tapeh, A.T.G.; Naser, M.Z. Machine learning for structural engineering: A state-of-the-art review. Structures 2023, 38, 448–491. [Google Scholar]
  22. Liu, Z.; Jiang, G.; Chen, G.; Huang, G. The Relationship Between Artificial Intelligence (AI) and Building Information Modeling (BIM) Technologies for Sustainable Building in the Context of Smart Cities. Sustainability 2024, 16, 10848. [Google Scholar] [CrossRef]
  23. Aburqaq, I.S.A.; Naimi, S.; Saedi, S.; Shahin, M.A.A. Assessment of UAV Usage for Flexible Pavement Inspection Using GCPs: Case Study on Palestinian Urban Road. Sustainability 2025, 17, 8129. [Google Scholar] [CrossRef]
  24. NEN 6700:2019; Technical Foundations for Building Structures—TGB 1990—General Principles. NEN: Delft, The Netherlands, 2019.
  25. Bouwend Nederland. Market Monitor Construction 2023; Bouwend Nederland: Amsterdam, The Netherlands, 2023. [Google Scholar]
  26. Stichting Bouwkwaliteit. Environmental Database Construction. 2023. Available online: https://www.milieudatabase.nl (accessed on 20 October 2025).
  27. Tang, B.; Wu, H.; Wu, Y.F. Evaluation of the carbon reduction benefits of adopting the compression cast technology in concrete components production based on LCA. Resour. Conserv. Recycl. 2024, 208, 107733. [Google Scholar] [CrossRef]
  28. Rijksoverheid. Circular Economy in the Netherlands by 2050; Ministry of Infrastructure and Water Management: The Hague, The Netherlands, 2016.
  29. Bimenyimana, A.T.; Naimi, S. Evaluating the Sustainability Consequences of Omitting Structural Analysis in Reinforced Concrete Projects in Burundi. Sustainability 2025, 17, 8200. [Google Scholar] [CrossRef]
  30. EN 1991-1-1:2002; Eurocode 1: Actions on Structures—Part 1-1: General Actions—Densities, Self-Weight, Imposed Loads for Buildings. European Committee for Standardization: Brussels, Belgium, 2002.
  31. EN 1993-1-1:2005; Eurocode 3: Design of Steel Structures—Part 1-1: General Rules and Rules for Buildings. European Committee for Standardization: Brussels, Belgium, 2005.
  32. EN 1992-1-1:2004; Eurocode 2: Design of Concrete Structures—Part 1-1: General Rules and Rules for Buildings. European Committee for Standardization: Brussels, Belgium, 2004.
  33. Roeva, O.; Fidanova, S.; Paprzycki, M. Influence of the population size on the genetic algorithm performance in case of cultivation process modelling. In Proceedings of the 2013 Federated Conference on Computer Science and Information Systems, Kraków, Poland, 8–11 September 2013; pp. 371–376. [Google Scholar]
  34. Elbakry, H.M.F.; Tarabia, M.A.; Diab, A.H. Optimum design of reinforced concrete continuous beam and slab systems using genetic algorithms. J. Eng. Appl. Sci. 2025, 72, 1–13. [Google Scholar] [CrossRef]
  35. Marsili-Libelli, S.; Alba, P. Adaptive mutation in genetic algorithms. Soft Comput. 2000, 4, 76–80. [Google Scholar] [CrossRef]
  36. Barbosa, H.J.C.; Lemonge, A.C.C. A new adaptive penalty scheme for genetic algorithms. Inf. Sci. 2003, 156, 215–251. [Google Scholar] [CrossRef]
  37. Yang, Z.; Lu, W.-Z. A Two-Stage Genetic Algorithm for Beam–Slab Structure Optimization. Buildings 2024, 14, 2932. [Google Scholar] [CrossRef]
  38. Wright, T.P. Factors Affecting the Cost of Airplanes. J. Aeronaut. Sci. 1936, 3, 122–128. [Google Scholar] [CrossRef]
  39. ISO 15978:2011; Sustainability of Construction Works—Assessment of Environmental Performance of Buildings—Calculation Method. International Organization for Standardization: Geneva, Switzerland, 2011.
  40. Hosseinzadeh, A.; Dehestani, M. Intelligent low carbon reinforced concrete beam design optimization via deep reinforcement learning. Sci. Rep. 2025, 15, 33143. [Google Scholar] [CrossRef] [PubMed]
  41. Jeong, H.; Batuwatta-Gamage, C.; Bai, J.; Rathnayaka, C.; Zhou, Y.; Gu, Y.T. An advanced physics-informed neural network-based framework for nonlinear and complex topology optimization. Eng. Struct. 2025, 322, 119194. [Google Scholar] [CrossRef]
  42. Kabiri, E.; Maftouni, N. Multiple objective energy optimization of a trade center building based on genetic algorithm using ecological materials. Sci. Rep. 2024, 14, 9366. [Google Scholar] [CrossRef] [PubMed]
  43. Rocky Mountain Institute. Empire State Building Retrofit Surpasses Energy Savings Expectations; RMI Report; Rocky Mountain Institute: Boulder, CO, USA, 2022; Available online: https://rmi.org/blog_empire_state_retrofit_surpasses_energy_savings_expectations/ (accessed on 20 October 2025).
  44. Empire State Realty Trust. Energy Efficiency & Sustainability. Technical Report. 2010–2020. Available online: https://www.esbnyc.com/about/sustainability (accessed on 20 October 2025).
  45. Asadi, E.; Chenari, B.; Gaspar, A.R.; Gameiro da Silva, M. Development of an optimization model for decision-making in building retrofit projects using RETROSIM. Adv. Build. Energy Res. 2023, 17, 324–344. [Google Scholar] [CrossRef]
  46. Council, D.C. Case Study: Decarbonising Existing Buildings—Dublin City Council Social Housing Retrofit; Technical Case Study Report; Integrated Environmental Solutions Ltd. (IES): Glasgow, Scotland, 2023; Available online: https://www.dublincity.ie/sites/default/files/2023-02/Climate-Resilient-Housing-Report.pdf (accessed on 20 October 2025).
  47. Wei, H.; Jiao, Y.; Wang, Z.; Wang, W.; Zhang, T. Optimal retrofitting scenarios of multi-objective energy-efficient historic building under different national goals integrating energy simulation, reduced order modelling and NSGA-II algorithm. Build. Simul. 2024, 17, 933–954. [Google Scholar] [CrossRef]
  48. Jarrin, F.; Koga, Y.; Thomas, D. VR and computer vision-based facade complexity analysis for building design. J. Asian Archit. Build. Eng. 2025, 1–25. [Google Scholar] [CrossRef]
  49. Yavan, F.; Maalek, R. Reliability-Constrained Structural Design Optimization Using Visual Programming in Building Information Modeling (BIM) Projects. Appl. Sci. 2025, 15, 1025. [Google Scholar] [CrossRef]
  50. Mei, L.; Wang, Q. Structural Optimization in Civil Engineering: A Literature Review. Buildings 2021, 11, 66. [Google Scholar] [CrossRef]
Figure 1. Geographic distribution of 50 analyzed buildings across the Netherlands.
Figure 1. Geographic distribution of 50 analyzed buildings across the Netherlands.
Buildings 15 03962 g001
Figure 2. SODA framework workflow.
Figure 2. SODA framework workflow.
Buildings 15 03962 g002
Figure 3. Four-stage symmetry detection pipeline demonstrated on the Rijksmuseum Amsterdam.
Figure 3. Four-stage symmetry detection pipeline demonstrated on the Rijksmuseum Amsterdam.
Buildings 15 03962 g003
Figure 4. Convergence curves for population sizes 50, 100, and 150 (mutation 0.02, crossover 0.8). Population 50 reached 0.91, while 100 and 150 both achieved 0.99. Zoom-in shows minimal difference between 100 and 150 despite 58% higher cost.
Figure 4. Convergence curves for population sizes 50, 100, and 150 (mutation 0.02, crossover 0.8). Population 50 reached 0.91, while 100 and 150 both achieved 0.99. Zoom-in shows minimal difference between 100 and 150 despite 58% higher cost.
Buildings 15 03962 g004
Figure 5. Markthal Rotterdam symmetry optimization.
Figure 5. Markthal Rotterdam symmetry optimization.
Buildings 15 03962 g005
Figure 6. Illustrates the statistical correlations among 50 buildings.
Figure 6. Illustrates the statistical correlations among 50 buildings.
Buildings 15 03962 g006
Figure 7. Economic impact across building size categories: (a) Investment per m2, (b) payback period, (c) 10-year ROI, (d) sensitivity analysis.
Figure 7. Economic impact across building size categories: (a) Investment per m2, (b) payback period, (c) 10-year ROI, (d) sensitivity analysis.
Buildings 15 03962 g007
Figure 8. Carbon emissions reduction breakdown by material type. Concrete C30/37 accounts for 51.1% of total CO2 savings (10,973 tons), followed by steel S355 (24.6%, 5,273 tons), concrete C40/50 (15.0%, 3,213 tons), transportation (4.3%, 927 tons), steel S460 (3.5%, 751 tons), and formwork (1.5%, 313 tons). Total emissions reduced: 21,450 tons CO2.
Figure 8. Carbon emissions reduction breakdown by material type. Concrete C30/37 accounts for 51.1% of total CO2 savings (10,973 tons), followed by steel S355 (24.6%, 5,273 tons), concrete C40/50 (15.0%, 3,213 tons), transportation (4.3%, 927 tons), steel S460 (3.5%, 751 tons), and formwork (1.5%, 313 tons). Total emissions reduced: 21,450 tons CO2.
Buildings 15 03962 g008
Figure 9. Performance comparison with international benchmarks. Check marks (✓) indicate SODA performance exceeding maximum benchmark targets.5.4International Comparative Analysis.
Figure 9. Performance comparison with international benchmarks. Check marks (✓) indicate SODA performance exceeding maximum benchmark targets.5.4International Comparative Analysis.
Buildings 15 03962 g009
Figure 10. Visualizes the 24-month roadmap with key milestones and expected outcomes.
Figure 10. Visualizes the 24-month roadmap with key milestones and expected outcomes.
Buildings 15 03962 g010
Table 1. Dutch construction standards by building typology.
Table 1. Dutch construction standards by building typology.
Building TypePrimary Grid (m)Secondary Grid (m)Floor Height (m)Design Load (kN/m2)Typical Span (m)Module Base
Office7.2, 8.4, 9.61.8, 2.43.5–4.22.5 + 3.014.4–16.81.8 m
Residential5.4, 6.0, 6.61.2, 1.82.7–3.01.75 + 2.05.4–7.21.2 m
Parking7.5, 8.12.5, 2.72.4–2.62.0 + 5.07.5–16.02.5 m
Retail8.4, 9.62.1, 2.43.8–4.52.5 + 4.08.4–12.02.1 m
Industrial12.0, 18.0, 24.06.06.0–12.05.0 + 7.518.0–24.06.0 m
Mixed-use6.0, 7.21.2, 1.83.0–3.62.0 + 3.06.0–14.41.2 m
Table 2. Material costs and emission factors for structural materials.
Table 2. Material costs and emission factors for structural materials.
MaterialUnitCost Range (€)Emission FactorDensity/UsageTransport (kg CO2/km/ton)Recycling Potential
Concrete C30/37m390–110385 kg CO2/m32400 kg/m30.1570–80%
Concrete C40/50m3100–125420 kg CO2/m32450 kg/m30.1570–80%
Steel S355ton2000–25001.85 kg CO2/kg7850 kg/m30.1290–95%
Steel S460ton2200–28001.95 kg CO2/kg7850 kg/m30.1290–95%
Reinforcement B500ton2500–35001.99 kg CO2/kg100–150 kg/m30.1295%
CLTm3450–650−1.16 kg CO2/kg480 kg/m30.0885%
Table 4. Summary results by building categories with statistical measures.
Table 4. Summary results by building categories with statistical measures.
Building CategoryInitial CSM (%)Optimized CSM (%)Material Savings (%)Time Reduction (%)Total Cost Savings (€M)Total CO2 Reduced (tons)ROI (10 Years)
High-rise Residential71.2 ± 8.382.5 ± 4.212.3 ± 2.813.2 ± 2.524.35850312%
Mixed use73.4 ± 11.283.8 ± 7.615.8 ± 3.414.1 ± 3.128.77320298%
Office77.9 ± 5.786.3 ± 3.811.9 ± 3.611.8 ± 2.918.24680275%
Cultural76.8 ± 13.484.2 ± 9.17.8 ± 1.86.9 ± 1.77.82150195%
Special Structures68.9 ± 17.375.6 ± 14.28.5 ± 2.97.3 ± 2.88.31450205%
Portfolio Total73.682.511.310.787.321,450285%
Table 5. Symmetry score comparison for high-rise residential buildings.
Table 5. Symmetry score comparison for high-rise residential buildings.
Building NameLocationHeight (m)FloorsYearInitial CSM (%)Optimized CSM (%)Improvement (pp)Concrete Saved (m3)Steel Saved (tons)Cost Saved (€M)
Zalmhaven TowerRotterdam2156020227284+122100 (12%)180 (15%)3.8
MaastorenRotterdam1654420098193+12890 (8%)95 (7%)1.9
PontsteigerAmsterdam902620186579+141750 (14%)210 (18%)3.2
Valley AmsterdamAmsterdam1002720224868+201200 (10%)280 (12%)2.8
HAUTAmsterdam732120227688+12450 (15%) *180 (12%)1.4
Montevideo TowerRotterdam139.54320057083+131680 (13%)165 (11%)2.6
CooltorenRotterdam1545020227889+111450 (11%)125 (10%)2.3
Red AppleRotterdam1244020097485+11980 (12%)95 (11%)1.7
New Orleans TowerRotterdam158.44520108291+9850 (8%)75 (9%)1.5
Park TowerRotterdam85252000s7586+11720 (11%)65 (10%)1.3
* HAUT is a CLT (timber) structure; value represents optimized timber volume, not conventional concrete.
Table 6. Office building detailed optimization analysis.
Table 6. Office building detailed optimization analysis.
BuildingHeight (m)FloorsArea (m2)Grid SystemInitial CSMOptimized CSMConcrete Saved (m3)Steel Saved (tons)Cost Saved (€M)Construction Days Saved
Maastoren1654469,0007.2 m × 8.4 m81%93%890 (8%)95 (7%)1.921
Rembrandt Tower1353550,000Variable76%89%1680 (18%)195 (17%)3.242
Delftse Poort15141106,0007.2 m twin80%91%2450 (14%)285 (13%)4.356
World Port Center1233345,0007.2 m × 7.2 m83%92%580 (8%)52 (7%)1.014
European Patent Office1072785,0009.0 m91%96%380 (4%)85 (5%)0.88
ITO Tower1002534,5517.2 m + atria73%85%780 (12%)82 (11%)1.421
First Rotterdam1303155,0007.2 m77%87%1320 (12%)115 (11%)2.128
Millennium Tower1313530,000BubbleDeck82%90%680 (11%)72 (10%)1.218
Utrecht Central902060,000Mixed74%85%1420 (13%)165 (14%)2.635
Zurichtoren751925,000Hexagonal86%92%320 (8%)38 (7%)0.68
Table 7. Economic impact analysis by building size category.
Table 7. Economic impact analysis by building size category.
Size CategoryArea Range (m2)Buildings CountAvg Investment (€/m2)Avg Material Savings (%)Avg Cost Savings (€M)Payback Period (Years)10-Year ROI (%)NPV @ 5% (€M)
Small<10,00082308.50.453.81851.2
Medium10,000–30,0001419511.21.352.82453.8
Large30,000–50,0001616513.82.152.22956.5
Extra Large50,000–100,000914016.53.851.834512.3
Mega>100,000312518.26.251.542521.5
Table 8. Carbon emissions are reduced by material type and source.
Table 8. Carbon emissions are reduced by material type and source.
Material TypeQuantity ReducedUnitEmission FactorCO2 Saved (tons)% of TotalMonetary Value (€) @ €74.14/ton2030 Value (€) @ €125/ton
Concrete C30/3728,500m3385 kg CO2/m310,97351.1%813,5801,371,625
Concrete C40/507650m3420 kg CO2/m3321315.0%238,252401,625
Steel S3552850tons1850 kg CO2/ton527324.6%390,942659,125
Steel S460385tons1950 kg CO2/ton7513.5%55,67993,875
Formwork125,000m22.5 kg CO2/m23131.5%23,20639,125
Transportation---9274.3%68,748115,875
Total---21,450100%1,590,4072,681,250
Table 9. Validation against international benchmarks and standards.
Table 9. Validation against international benchmarks and standards.
Benchmark SourceYearMetricPredicted/TargetSODA AchievedPerformanceValidation
McKinsey Global Institute2020Productivity improvement15–20%19.2%+28% vs. minimum✓ Exceeded
Arup Circular Building2019Material savings10–20%18.5%+85% vs. minimum✓ Exceeded
Dutch Green Building Council2021Construction cost/m2€1500–2800€1400–2600−7%✓ Achieved
EU Construction 20302023Carbon reduction15% by 203021.3%+42%✓ Exceeded
BREEAM Outstanding2022Waste reduction20%23.5%+17.5%✓ Exceeded
Circular Economy NL2023Material reuse potential30%35%+16.7%✓ Exceeded
IEA Net Zero 20502021Embodied carbon reduction25% by 203028.5%+14%→ On track
Table 11. Implementation roadmap for industry-wide adoption.
Table 11. Implementation roadmap for industry-wide adoption.
PhaseDurationTarget BuildingsKey ActivitiesExpected OutcomesSuccess MetricsInvestment Required
Phase 1: Priority BuildingsMonths 1–6High-potential structures >50,000 m2Initial assessments, BIM model creation, stakeholder engagement15–20% material savings, proof of concept, industry awareness10 buildings analyzed, €15M savings identified€2.5M
Phase 2: Standard BuildingsMonths 7–12Office and residential 20,000–50,000 m2Grid standardization, automated optimization, supply chain setup12–15% average savings, process refinement25 buildings optimized, €35M savings achieved€3.8M
Phase 3: Heritage IntegrationMonths 13–18Cultural buildings and monumentsSensitive optimization, service modernization, preservation compliance6–8% material savings, heritage preservation15 buildings upgraded, zero heritage impact€2.2M
Phase 4: Special StructuresMonths 19–24Bridges, unique designsCustom solutions, knowledge transfer, certification program5–10% savings, full implementationAll 50 buildings are complete, industry adoption€1.5M
Disclaimer/Publisher’s Note: The statements, opinions and data contained in all publications are solely those of the individual author(s) and contributor(s) and not of MDPI and/or the editor(s). MDPI and/or the editor(s) disclaim responsibility for any injury to people or property resulting from any ideas, methods, instructions or products referred to in the content.

Share and Cite

MDPI and ACS Style

Amro, S.O.A.; Naimi, S. Symmetry-Based Structural Optimization of 50 Dutch Buildings: Quantitative Framework for Material and Carbon Reduction. Buildings 2025, 15, 3962. https://doi.org/10.3390/buildings15213962

AMA Style

Amro SOA, Naimi S. Symmetry-Based Structural Optimization of 50 Dutch Buildings: Quantitative Framework for Material and Carbon Reduction. Buildings. 2025; 15(21):3962. https://doi.org/10.3390/buildings15213962

Chicago/Turabian Style

Amro, Suhib O. A., and Sepanta Naimi. 2025. "Symmetry-Based Structural Optimization of 50 Dutch Buildings: Quantitative Framework for Material and Carbon Reduction" Buildings 15, no. 21: 3962. https://doi.org/10.3390/buildings15213962

APA Style

Amro, S. O. A., & Naimi, S. (2025). Symmetry-Based Structural Optimization of 50 Dutch Buildings: Quantitative Framework for Material and Carbon Reduction. Buildings, 15(21), 3962. https://doi.org/10.3390/buildings15213962

Note that from the first issue of 2016, this journal uses article numbers instead of page numbers. See further details here.

Article Metrics

Back to TopTop