Next Article in Journal
The Effects of Constant Mechanical Wind, Sinusoidal Wind, and Simulated Natural Wind on Thermal Comfort in a Slightly Hot Environment
Previous Article in Journal
Predicting the Properties of Polypropylene Fiber Recycled Aggregate Concrete Using Response Surface Methodology and Machine Learning
 
 
Font Type:
Arial Georgia Verdana
Font Size:
Aa Aa Aa
Line Spacing:
Column Width:
Background:
Article

Vernacular Wisdom in Hani Ethnic Courtyard Houses: Architectural Heritage and Construction Systems in the Samaba Terraced Landscape

1
Faculty of Architecture and City Planning, Kunming University of Science and Technology, Kunming 650500, China
2
School of Architecture and Urban Planning, Yunnan University, Kunming 650500, China
*
Author to whom correspondence should be addressed.
Buildings 2025, 15(20), 3710; https://doi.org/10.3390/buildings15203710
Submission received: 1 September 2025 / Revised: 1 October 2025 / Accepted: 2 October 2025 / Published: 15 October 2025
(This article belongs to the Section Architectural Design, Urban Science, and Real Estate)

Abstract

The terraced fields of Samaba in Honghe County are one of the key protected sites within the globally important agricultural heritage systems. This study focuses on the traditional courtyard dwellings of the Hani people in this area, proposing that their architectural practices reflect a profound and sustainable adaptation to the local environment and socio-agricultural systems. Through field investigations, architectural surveys, and in-depth interviews with Hani Bema (ritual specialists), artisans, and residents, this research analyzes the settlement characteristics and distribution of the area, the spatial features of traditional Hani courtyard dwellings, three typical floor plans, and the construction techniques of key components such as wooden structures, earthen walls, and roofs. The findings indicate that the use of local materials (e.g., wood, raw earth, stone) and their specific construction methods are inherently responsive to the regional climate, forming a sustainable residential model that spans material acquisition, construction, and maintenance. Crucially, the study reveals a strong isomorphic relationship between the material and energy cycles involved in Hani settlement construction and those of terrace farming activities. We argue that the sustainability of villages and architecture is essential for the sustainability of the entire terrace agricultural ecosystem. By elucidating the wisdom of Hani dwellings in terms of materials, construction, and maintenance, this study provides significant insights for discussions on sustainable vernacular architecture and offers valuable perspectives for its green renewal and contemporary adaptation.

1. Introduction

The sustainable wisdom of vernacular architecture has long been a significant focus in architecture and related fields. Early research primarily concentrated on the environmental adaptability of its materials and the efficiency of low-tech construction techniques, exploring how indigenous materials and methods respond to local climates to achieve energy savings and resource cycling (Hassan Fathy, 1986 [1]; Sandra Piesik, 2017 [2]; TANG G Y, 2022 [3]). With the deeper involvement of disciplines such as cultural geography and heritage studies, the research perspective has shifted from a purely technical focus to a holistic view of cultural landscapes (QIAN Y, 2010 [4]). Scholars have increasingly emphasized how vernacular architecture, as a component of “living cultural landscapes,” embodies and reflects the social structures, values, worldviews, and human-land relationships of specific regions.Against this backdrop, the study of sustainability in vernacular architecture, particularly within Globally Important Agricultural Heritage Systems (GIAHS) sites, has acquired new significance (MA R, 2023 [5]). These structures are not merely shelters but integral components of the agricultural ecosystem’s virtuous cycle. Their siting, layout, material sourcing, and the return of waste to nature are deeply embedded in and influence the material and energy flows of the entire agricultural system. The transmission of skills by practitioners is crucial for the continued vitality of agricultural heritage landscapes (ZHAO Y Q, 2024 [6]). Therefore, research on the sustainability of vernacular architecture within GIAHS sites plays a vital role in preserving agricultural biodiversity, transmitting traditional knowledge, protecting holistic landscape heritage, and promoting sustainable community development.
In response to these issues, this article explores the vernacular architecture of the Hani ethnic group in the Hani Terraced Fields region. The Hani are a cross-border ethnic group primarily distributed between the Yuanjiang and Lancang Rivers in Yunnan, China, concentrating in counties such as Honghe, Jiangcheng, Mojiang, Xinping, and Zhenyuan, as well as in the northern mountainous areas of Thailand, Laos, and Vietnam. The Hani Terraced Fields are located within the Honghe Hani and Yi Autonomous Prefecture (referred to as Honghe Prefecture for short). The Hani people have been cultivating terraced fields for generations, with a history of approximately 1300 years to date. Having long coexisted, interacted, and influenced one another with ethnic groups such as the Han, Yi, and Dai, the Hani people have developed a situation where a single ethnic group exhibits a diverse range of residential architectural forms. The traditional dwellings of the Hani people in the Hani Terraced Fields region (Yuanyang, Honghe, Lvchun, and Jinping in Honghe Prefecture, Yunnan) mainly consist of mushroom houses and earth-roofed houses (Tuzhangfang). Stilt houses (Ganlanfang) represent another form of Hani residential architecture, primarily found in areas such as Xishuangbanna and Menglian (Jiang Gaochen 1997 [7], Yang Dayu 2012 [8]).
In 2010, the Hani Terraced Fields were awarded the GIAHS title by FAO. In 2013, they were designated as a World Heritage Site by UNESCO. Scholars have paid sufficient attention to the vernacular architecture of the Hani people in the Hani Terraced Fields region. Mushroom houses and earth-roofed houses (Tuzhangfang) are vernacular buildings composed of thick-walled systems, stone plinths, wooden frames, earth platforms, and thatched roofs, exhibiting strong material environmental adaptability and low-tech efficiency in construction techniques (Zhou Ling 2016 [9]). However, with the rise of agricultural heritage tourism, the Hani vernacular architecture in the Hani Terraced Fields region still faces dilemmas in organizational forms and renewal methods (Zhang Pan 2024 [10], Cheng Haifan 2019 [11], Sun Na 2013 [12]). Most studies on vernacular architecture in the Hani Terraced Fields region tend to explore the morphological characteristics, thermal performance, and cultural symbolism of individual buildings, with research samples mainly sourced from typical villages within the core protected areas of Yuanyang Terraces, including key heritage protection sites such as Niujiaozhai, Duoyishu, Badag, and Laohuzui. This may be because UNESCO’s Honghe Hani Rice Terraces Cultural Landscape is primarily located in Yuanyang County. Nevertheless, the GIAHS protected area covers 70,000 hectares, spanning Yuanyang, Honghe, Lvchun, and Jinping counties in Honghe Prefecture (Zhang, S, 2022 [13]). In particular, the Samaba Terraced Fields, located in Baohua Town, Honghe County, are the largest contiguous terraced fields in the world. There is an obvious gap in research on traditional dwellings in the Samaba Terraced Fields area, especially the lack of systematic academic achievements in the study of traditional Hani architecture in the core protected areas. In addition, GIAHS is a relatively new field. Compared with WHS, GIAHS has a more direct relationship with local livelihoods, so sustainable protection measures focus more on the continuity of livelihoods (Su Zhang 2022 [13]).
While the Honghe Hani Rice Terraces have been recognized as a complex ecosystem, the role of vernacular architecture within this system remains underexplored. This study investigates how Hani courtyard dwellings in Globally Important Agricultural Heritage Systems (GIAHS) integrate into agricultural energy and material cycles to enhance system sustainability. Furthermore, it proposes innovative conservation strategies for traditional architecture that preserve rather than disrupt the continuity of agricultural livelihoods.

2. Methodology

2.1. Theoretical Framework

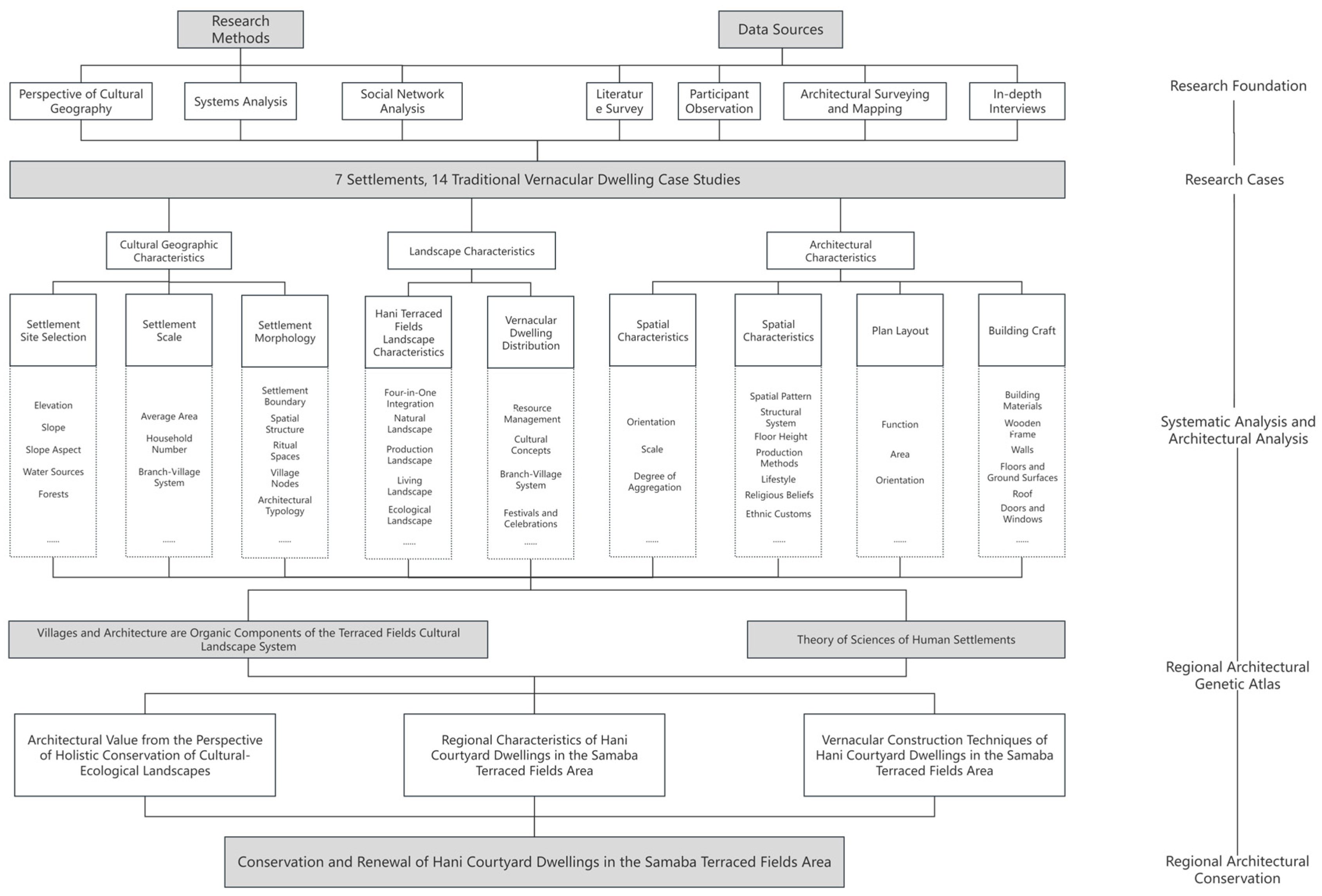
This study constructs its analytical framework through cultural geography, landscape genomics, and architectural typology. It identifies architectural cultural genes of traditional settlements in Samaba Terrace region from a cultural geography perspective, examining the isomorphic relationship between dwelling construction and natural ecosystems within the Hani rice terrace’s quadripartite vertical ecology—forest-village-field-river. Furthermore, employing morphological, elemental, textual, and structural analysis, this research comprehensively decodes spatial organization, planar configurations, structural systems, and constructional characteristics of Hani vernacular dwellings in Samaba (Figure 1).

2.2. Research Methodology

This study employs an integrated approach combining archival research with multi-season ethnographic fieldwork. Archival investigations systematically examined local chronicles, ethnic monographs, and historical documents to reconstruct socio-cultural contexts. Field operations comprised four intensive campaigns (August 2022, October 2023, May 2024, January 2025) conducted by a specialized team including two lecturers specialized in vernacular architecture studies, one doctoral candidate, and one undergraduate. All members possessed demonstrable expertise in traditional building systems and validated field survey experience. Pre-deployment training covered Honghe County’s historical ethnography, structural-spatial configurations of rammed-earth dwellings, material craft traditions, and systematic field methodology for cultural landscape documentation, ensuring methodological rigor throughout the research process.
Field investigations employed qualitative methods, including geographical surveys of settlements and villages, architectural surveys and mapping of houses, and interviews with local experts and residents. Task 1 involved on-site interviews, recording relevant information on survey forms, completing forms on-site, and capturing supporting photos and videos using various methods such as notes, audio and video recordings, camera photography, and aerial imagery via drones. Task 2 entailed selecting typical courtyard-style dwellings in Hani villages within the study area for mapping, including the creation of floor plans, elevations, and sectional drawings, as well as detailed wall sections and structural joint diagrams. Task 3 consisted of conducting in-depth interviews with Hani Bema (ritual specialists), Hani artisans, and residents to gather unbiased insights into their daily spatial usage, traditional building procedures, construction materials, and techniques.
Through participant observation and face-to-face semi-structured interviews, we collected raw data from 36 respondents across seven villages. First, we screened suitable groups of interviewees based on required information. The first group consisted of six respondents: one Hani ethnic Beima (traditional ceremonial leader) and five Hani craftsmen. We obtained insights into traditional construction procedures, building materials, and craftsmanship techniques regarding traditional architecture, with detailed findings presented in Section 3 of this paper. The second group comprised 13 full-time terraced field cultivators. Five lived in traditional earth-palm houses adjacent to terraced fields but required a 10–30 min walk to reach their plots. Four resided in traditional earth-palm houses within the village core area, needing a 30–45 min walk to access their fields. Another four relocated due to village expansion or poverty alleviation relocation programs, living in newly built settlements far from traditional terraced areas—requiring a 60–90 min walk to reach their plots. These full-time cultivators were predominantly aged 55–70, showing an inverse relationship between farming willingness and distance from their homes and terraces: shorter distances corresponded to greater farming enthusiasm. The third group included 14 “part-work-part-farming” individuals who returned home for cultivation during busy seasons and worked outside during off-seasons. Five still lived in traditional earth-palm houses within the village core area, while nine resided in new settlements distant from terraced fields. Aged 30–50, they indicated reluctance to engage in arduous terraced field work if income from labor could cover household expenses. However, if farming income proves significantly higher than migrant work earnings, they would be willing to farm, as it allows them to live with their families. For the fourth group of respondents—three individuals aged 35–45 who had previously worked away from home but returned to their village—we observed that one resides in the core village area while the other two live in newly built residential zones, engaging in tourism-related livelihoods such as working as bus drivers. These individuals no longer cultivate terraced fields. The interview findings indicate that regarding daily spatial usage patterns: older farmers or full-time terraced field cultivators tend to reside in traditional earth-palm houses within the village core area. Farming willingness shows an inverse relationship with both living distance from terraced fields and income level. Specifically, the closer the proximity, the stronger the farming motivation. Conversely, income from farming directly correlates with farming willingness, meaning higher agricultural earnings increase the desire to farm.

3. Results

3.1. Cultural and Geographical Characteristics of the Honghe Samaba Hani Rice Terraces and Villages

The cultural landscape of Honghe Hani terraced fields is situated in the Ailao Mountain Middle Mountain Gorge region within the Honghe Hani and Yi Autonomous Prefecture, Yunnan Province, China [14]. The heritage site encompasses the core distribution areas of typical Hani terraced fields along the southern bank of the Honghe River, spanning four counties: Honghe, Yuanyang, Lvchun, and Jinping (Figure 2), with a total area of 11,029.43 km2. Centered around the Yuanyang Terraces, the protected zone radiates outward to encompass terraced field regions in the other three counties, including eight key conservation areas: Jiayin and Baohua in Honghe County; Niujiaozhai Town, Duoyishu, Bada, Laohuzui, Habo in Yuanyang County; Hade in Lvchun County; and Jinhe in Jinping County.
Baohua Township in Honghe County is one of the eight core protected areas of the Hani Rice Terraces. Located in the central part of Honghe County, it borders the districts of Jiayin, Luo’en, Jiaju, Leyu, and Menglong. As a mountainous township combining mid-level and high-altitude zones, it lies on the northwestern slope of Luokongjian Mountain, featuring steep terrain, complex topography, and altitudes ranging from 700 to 2436 m, resulting in a relatively isolated geographical environment. The indigenous ethnic group in Baohua is primarily the Hani people, who mostly inhabit mid-slope areas at elevations of 1200–1400 m. For generations, they have sustained themselves by cultivating terraced fields, with Samaba Terraces and Yangliu Terraces being the most prominent. Due to the friable soil, the Hani people plant willows along the field ridges to reinforce the structure, creating the distinctive landscape of the “Willow Terraces”. The Samaba Terraces are renowned for their vast scale and were recognized in 2018 as China’s largest contiguous area of Hani rice terraces.
The Samaba Terraces are situated in the southern segment of the Ailao Mountains, south of the Tropic of Cancer (102°19′–102°24′ E, 23°11′–23°16′ N), within Baohua Township, Honghe County. This area experiences intense solar radiation and features a typical subtropical monsoon climate. The annual average temperature is 14.30 °C, with annual precipitation ranging between 900–1500 mm, demonstrating distinct dry and wet seasons [13].
From November to April, the climate is dominated by dry, warm westerlies originating from the Tibetan Plateau, resulting in limited moisture and relatively dry air. Between May and October, the region is influenced by the southeast monsoon from the Beibu Gulf and the southwest monsoon from the Bay of Bengal. These systems bring abundant moisture, creating humid conditions, with easterly winds prevailing during this period.
The Samaba Terraces represent the earliest documented reclaimed land in the entire Honghe Hani Rice Terraces system. According to the 1934 Registers of the Five Tusi Domains, during the Hongwu reign of the Ming Dynasty (1382–1398), Hani chieftain Wu Bangpo led his people in terracing the land. His exceptional governance earned him appointment by the Ming court as the region’s first hereditary Tusi (local chieftain), marking the institutionalization of the central dynasty’s “loose-rein policy” for governing ethnic minority areas in southern Yunnan.
Throughout the Ming and Qing dynasties, the Hani people continued mountain reclamation under Tusi rule, establishing a large-scale terraced agricultural system. Historically, the southern bank of the Red River belonged to Hani Tusi domains, where the central dynasty exercised indirect control through native administrative offices. The Baohua area fell under the jurisdiction of the Luokong Tusi, whose hereditary system persisted until the late Qing abolition of hereditary chieftain positions.
The Hani terraces remain suitable for cultivating crops like rice. Maintenance and farming of the Samaba Terraces are collectively undertaken by Hani villages in Baohua Township and surrounding administrative villages—including Chaoyang, Gata, Baohua, and Edie—whose inhabitants have inhabited the area for generations [15].
The cultural landscape of the Samaba Terraces region emerged as a complex system shaped by its unique historical-geographical context, constructed under two defining structural forces: first, the central dynasties’ enduring implementation of the “loose-rein policy” (jimi), which facilitated political integration and cultural permeation in frontier societies through non-coercive governance; second, the transregional commercial and cultural exchanges carried by the Ancient Tea-Horse Road, positioning the area as a critical nexus between Han Chinese civilization and the ethnic cultures of southern Yunnan’s highlands.
Within this framework, the cultural system of Samaba Terraces exhibits a dual-layered “substrate-interaction” structure: anchored by the Hani people’s terraced rice-farming culture as its foundational substrate, while simultaneously developing distinct cultural amalgamation through prolonged interaction with Han Chinese traditions. This cultural duality manifests architecturally in local residential buildings, which differ significantly from traditional dwellings in other Hani terrace regions. These courtyard-style structures stand as quintessential representations of Hani vernacular architecture, embodying unique cultural significance and providing a compelling case study for examining the driving mechanisms behind ethnic architectural evolution in southern Yunnan.

3.2. The Landscape Characteristics of the Honghe Samaba Hani Rice Terraces and Villages

The Hani rice terraces form a four-in-one vertical ecological landscape comprising “forests–villages–terraces–rivers,” generating unique energy and material flows within the system: After natural rainfall reaches the ground, it forms surface runoff (partially infiltrating the soil). This runoff flows downward through forests, villages, and terraces. Constructed as level fields with raised embankments, the terraces intercept runoff along with its sediment load, domestic wastewater, and organic waste. Through graded sedimentation, these captured materials enrich the terraces’ fertility. Ultimately, only excess purified water—largely sediment-free—enters the valley rivers. This spatial configuration delivers multiple ecological functions: Soil and water conservation, Erosion control, Village safety assurance, System stability maintenance, Self-purification capacity. Thus, Hani villages, forests, terraces, and rivers sustain a closed-loop energy cycle (Figure 3), where material and energy flows form a self-reinforcing system(Figure 4).
Residential construction maintains a structural homology with the natural ecosystem: Traditional Hani dwellings utilize locally sourced materials—soil, wood, bamboo, stone, and thatch—harvested from within the system. Earthen walls derive from paddy mud of the terraces; timber beams and structural frames come from forests; roofing materials originate from forests or terraced fields.
The applied techniques—rammed earth walls and timber framing—along with the resulting architectural forms combining flat-roofed adobe houses and mushroom-shaped thatched dwellings, embody practical manifestations of this ecological synergy.

3.3. The Characteristics and Construction Techniques of Hani Courtyard Dwellings in the Samaba Terraces Area

3.3.1. Current Distribution of Hani Settlements and Traditional Dwellings in the Samaba Terraces Area

Flat-roofed adobe houses remain the most extensively distributed architectural type in the Samaba Terraces region (Figure 5). Literature review and field surveys confirm their primary concentration in Hani villages including: Chaoyang Village, Longshi Village, Longjia Village, Pulagaqu Village, Suhong Village, Suhongtapu Village, and Little Luokong Village. These settlements are strategically located within the core zone of the Samaba Terraces and administratively governed by Chaoyang Administrative Village (Figure 6).
Scholarly comparisons with neighboring Dai and Yi settlements in the Ailao Mountains highlight unique Hani characteristics: compact settlement scale, high-density clustering, and fixed agricultural catchment radii [16,17]. This distinctiveness stems from two adaptive traditions.
For millennia, Hani communities have selected mountain hollows beneath forested slopes with perennial water sources. These topographically enclosed valleys create sheltered microclimates with natural thermal regulation and drainage. Concurrently, a self-regulating settlement branching practice maintains demographic equilibrium: as populations approach local carrying capacity, splinter groups establish new villages on adjacent slopes.
This dual mechanism—àotáng selection and fēnzhài expansion—has yielded a dispersed yet interconnected settlement pattern across the landscape, embodying the Hani maxim: “Mother villages birth daughter hamlets, which in turn foster new settlements—stars studding the Ailao Mountains.”

3.3.2. Spatial Characteristics of Traditional Hani Dwellings in the Samaba Terraces Area

Traditional Hani dwellings in the Samaba Terraces region exhibit a vertically stratified spatial organization corresponding to local production and lifestyle, comprising three distinct tiers from base to summit (Figure 7 and Figure 8).
The ground-level utility space forms an elevated substructure dedicated to production activities, housing grain storage and processing areas, agricultural tool repositories, and livestock pens with adjacent fodder preparation zones. Directly above this, the primary living level serves as the core domestic domain, integrating communal spaces for ancestral worship, dining, and social gatherings with private bedroom quarters.
Crowning the structure, the rooftop multipurpose platform functions as a hybrid operational zone for crop drying, grain storage, household crafts, and domestic chores. Meanwhile, the veranda (lángshà) extending from the main building emerges as an architecturally fluid transitional space—termed a “gray zone”—that dynamically accommodates supplementary activities ranging from daily meals and handicraft production to social interaction and auxiliary household tasks.
The configuration of these functional spaces is profoundly dictated by topographical conditions. In areas with steep terrain gradients, where buildable land is severely constrained, residents systematically employ vertical stratification to maximize spatial efficiency—a practice vividly demonstrated during fieldwork in Longshi Village. One Hani homeowner recounted with palpable pride:
“Take a close look—how many stories does my house appear to have? You might count two, but in truth, it rises through four distinct levels …”
His description reveals the sophisticated layering within the main structure: the ground tier shelters livestock; the second level accommodates daily living and sleeping quarters; while the rooftop complex (incorporating an intermediate loft) serves dual purposes for grain storage and animal fodder preservation. This case exemplifies how vertical functional zoning has evolved into an ingrained architectural paradigm among communities navigating extreme mountainous constraints—transforming spatial limitations into multidimensional ingenuity.
Architecturally, the traditional Hani dwellings in the Samaba area represent a courtyard-style flat-roofed adobe complex. The load-bearing exterior walls of the principal wing are constructed of rammed earth, with partition walls filled by adobe bricks. Internally, its rammed-earth flooring is supported by timber framing.
The secondary wing features rammed-earth exterior walls facing outward, while its courtyard-facing wall employs wooden plank partitions. Similarly, the rammed-earth flooring within this wing is supported by timber framing.

3.3.3. Planar Layout of Traditional Hani Dwellings in the Samaba Terraces Area

Field investigations reveal three primary planar configurations for traditional Hani dwellings in this region: independent-type, L-shaped, and courtyard-type layouts.
Independent-type: Characterized by a compact rectangular footprint, this independent-type configuration typically manifests as a three-bay, two-story structure. The ground tier serves exclusively for livestock husbandry, such as cattle, sheep and pigs, while the elevated living quarters—situated approximately 1.2 m above the courtyard level—organize domestic spaces with ritual precision: the central bay houses the ancestral hall and communal space, flanked by a left-bay kitchen featuring an integral hearth and a right-bay bedroom.
Crowning the structure, the double-pitched tiled roof shelters a two-level attic complex. The primary loft stores staple crops like paddy rice, corn, and potatoes, while beneath it lies a fireproofed rammed-earth sub-loft dedicated to hay storage. Strategically placed apertures on both gable walls facilitate ventilation and enable external access for cattle feeding—exemplifying pragmatic resource management.
A defining architectural element is the 2-m-deep veranda lángshà), functioning as a semi-sheltered transition zone that dynamically extends cooking, craftwork, and social activities into the courtyard domain (Figure 9).
L-Shaped Dwelling: This configuration integrates a three-bay, two-story principal wing with an adjoining secondary wing, maintaining functional parallels to the independent-type dwelling in its main structure. The secondary wing rises two stories, its floor level elevated 0.1–0.2 m above the inner courtyard. The ground tier stands as an approximately 2-m-high stilted space for agricultural tool and miscellaneous storage.
Access to the secondary wing’s upper level is gained via a 0.9-m-high transition from the principal wing’s second-story veranda, functioning either as junior family bedrooms or auxiliary storage. This L-shaped morphology represents an adaptive expansion—likely responding to household growth or spatial demands—where the secondary wing extends laterally from the principal structure.
Crucially, the two wings connect exclusively through the veranda space fronting the principal wing, while domestic activities unfold within the open courtyard. This arrangement sustains the dwelling’s outward-oriented character, maintaining visual and functional engagement with the surrounding landscape (Figure 10).
Courtyard-type: As the most prevalent traditional dwelling in the region, this tripartite courtyard configuration represents the architectural crystallization of earlier independent and L-shaped forms. Compact in plan and enclosed by minimally fenestrated earthen walls, its core centers on the principal wing a 9–11 m wide, four-tiered structure comprising a ground-level livestock space, two main stories mirroring the independent-type layout, and a fireproofed loft cap.
Flanking this are two secondary wings, each spanning 6–7 m in width and 2.4–3 m in depth, featuring two-story flat-roofed construction. Their elevated ground tiers serve as stilted storage for tools or animal pens, while upper levels accommodate bedrooms and granaries. Vertical circulation hinges on a single-flight timber staircase ascending through a 0.8 m kitchen-floor access opening adjacent to the central bay. The roof complex is punctuated by a 0.6 × 1.4 m courtyard-facing aperture, leading to a 0.5 m-high transition onto the unified earthen rooftops of the veranda and secondary wings—strategically leveraged for highland crop drying.
Exemplified by Chen Zhouwang’s residence in Longshi Village, this typology manifests sophisticated topographic adaptation: the kula aligns parallel to contour lines in west-east orientation facing terraces, enclosing an eastern courtyard. Entry occurs through the southern secondary wing’s stilted space into the central courtyard framed by all three wings. Functionally integrating livestock, human habitation, and agricultural processing through tiered spatial logic, this layout epitomizes Hani vernacular intelligence in reconciling familial needs with mountainous constraints (Figure 11 and Figure 12).

3.3.4. Construction Techniques

Xu Jun and Zhou Ling’s seminal study Research on the Construction System and Renewal Design of Yuanyang Hani Traditional Dwellings posits that the most defining characteristic of Hani vernacular architecture lies in its authentic material expression—where each substance reveals its intrinsic properties through uncompromised structural honesty [9]. This mastery of indigenous materials stems from generations of profound sensory engagement with local resources. Field investigations confirm near-identical material selection principles between Hani communities in Samaba Terraces and those in Yuanyang, demonstrating cross-regional cultural continuity.
The strategic deployment of locally sourced materials manifests a dual wisdom: it embodies intuitive ecological pragmatism while exemplifying context-responsive construction. This approach rigorously adheres to the maxim of site-specific sourcing and on-site procurement—transforming immediate environmental offerings into architectural solutions. As cataloged in Table 1, traditional Hani dwellings in Samaba employ eight fundamental materials: rammed earth for load-bearing walls, fieldstone for foundations, adobe bricks for partitions, timber for structural framing, bamboo for auxiliary elements, rice straw for binding, highland thatch grass for roofing, and small blue-grey tiles for weather protection (Table 1).
(1)
Timber Framing Systems
Field investigations indicate that Hani communities in the Samaba Terraces sustainably manage community woodlots between villages and forests—primarily cultivating fast-maturing palm and bamboo species that reach harvest readiness within 10–15 years. These dedicated plantations supply over 80% of construction timber, effectively eliminating old-growth deforestation through customary conservation practices that critically safeguard local ecosystems.
Architecturally, while spatial layouts reflect Han Chinese courtyard influences, construction techniques remain fundamentally rooted in indigenous traditions. This duality manifests most distinctly in the principal wing’s two divergent timber framing approaches:
The hybrid structural system (Figure 13 and Figure 14) preserves the traditional flat-roofed adobe house’s dense-beam framework across its ground and living levels. Above this base, a pitched roof structure sits directly atop the third-level earthen surface, creating a triangular interstitial attic. Crucially independent from the lower floors, this superimposed roof employs 80–90 mm support columns bearing horizontal beams with central 40–50 mm king posts—all interconnected through mortise-and-tenon joints to support ridge purlins and tiled roofing. Though structurally decoupled, this configuration adequately handles lightweight tile loads.
Conversely, the integrated structural system (Figure 14 and Figure 15) embodies holistic engineering: full-height vertical members and horizontal beams unite across three stories via mortise-and-tenon joinery, with rammed-earth walls providing supplementary rather than primary support. This continuous framework prioritizes structural coherence from foundation to roof.
Notably, secondary wings invariably adhere to the traditional grid-beam framework—an economical solution where closely spaced timber members efficiently distribute earthen roof loads through expedient, material-conserving assembly.
(2)
Walls
(i)
Earthen Walls
While rammed earth and adobe brick construction remains widespread across rural Yunnan’s traditional dwellings, extant Hani structures in the Samaba Terraces reveal the near-total disappearance of rammed earth techniques, with pre-1990 residences universally employing adobe brick walls for exterior envelopes. This transition reflects profound anthropogenic landscape adaptation: after millennia of terrace farming, local soils have transformed into agronomically optimized but constructionally inadequate silty-sandy earth devoid of clay cohesion.
To fabricate adobe bricks, Hani artisans source clay-rich soil from nearby mountains—transporting it to village workshops where raw material undergoes meticulous processing: pulverization and compaction precede fine sifting to eliminate impurities, followed by integration of chopped rice husks and straw for fibrous reinforcement. The homogenized mixture is molded within standardized 300 × 150 × 100 mm wooden frames into wet adobe blocks, which harden over 3–5 days of sun-drying into load-bearing masonry units.
These dimensionally precise bricks are subsequently laid in running bond patterns using clay mortar, forming structural walls whose integrity derives from three synergistic factors: the engineered granular composition of the bricks themselves, the interlacing bond geometry, and gradual moisture equilibration during curing—collectively embodying a vernacular material ethos where agricultural byproducts become architectural substance.
The fabricated adobe bricks are laid directly atop stone foundations using the stretcher-and-header bond—a technique alternating longitudinal and transverse units with untreated mortar joints that ensures operational simplicity, interlocked stability, and structural integrity for load-bearing walls (Figure 16). Courtyard enclosures under approximately 2.5 m height employ simplified bonding patterns, exempt from the full-header bond technique due to minimal slenderness ratio concerns.
Standard adobe walls measure roughly 450 mm thick, their upper sections—300–500 mm below the eaves—coated in lime plaster to protect against rain erosion at this critical interface. Driven by thermal insulation and wind resistance demands, solid wall surfaces prevail. When roof-level ventilation or access openings become necessary, builders selectively extract bricks to install timber lintels or construct corbelled arches through radial adobe placement.
(ii)
Hybrid Brick-Earth Walls
These structurally integrated walls—combining fired bricks and adobe blocks—are extensively employed across Hani villages in the region, representing a sophisticated synthesis of material pragmatism and cultural adaptation. Primary types of Hybrid Brick-Earth Walls:
This technique—architecturally termed “Gold-Wrapped-Jade” (Jīn bāo yù)—strategically layers an external cladding of fired bricks (100–120 mm thick, symbolizing “gold”) over an internal 450 mm adobe core (representing “jade”). Constructed through flat-stretcher bricklaying with integrated header courses, the method achieves structural synergy by penetrating header bricks deep into the earthen mass, creating cross-bonded reinforcement that substantially enhances the wall’s tectonic cohesion (Figure 17).
This localized approach concentrates fired bricks at critical architectural zones: corners receive brick armoring for impact and rain protection, while primary elevations—particularly ceremonial facades and entrances—feature full-brick surfacing as socioeconomic statements among affluent households. Secondary surfaces retain traditional adobe construction, creating a material dialectic where brick deployment negotiates between environmental pragmatism and social expression (Figure 17).
(iii)
Timber Plank Walls
In traditional Hani dwellings, the courtyard-facing walls of secondary wings consistently utilize timber planks instead of adobe—a strategic adaptation to their stilted ground levels housing livestock or storage. This lightweight solution, ingeniously employed by Hani builders, involves erecting timber frames with plank-clad upper stories that enclose space without impeding functional access below. Two distinct techniques prevail:
One method crafts planks into horizontally stacked layers nailed directly to the timber frame, reminiscent of log-cabin construction. These tightly fitted but non-sealed planks inherently limit fenestration due to interstitial gaps.
Another approach integrates an additional horizontal timber beam within the frame to create a uniform grid, into which vertical window frames are installed. Planks are then embedded between these mullions, achieving both enclosure and controlled ventilation (Figure 18).
(3)
Flooring and Roofing Systems
Traditional Hani dwellings employ a closely-spaced rafter system which intervals 200–250 mm for interior flooring, where untreated timber or bamboo rafters—substituted during material scarcity—support layered bamboo strips, wood lathing, or woven mats. This substrate receives straw-tempered mud plaster compacted into rammed-earth flooring, with stairwell openings bordered by adobe curbs (Figure 19). Affluent households occasionally install plank flooring directly over rafters, while exterior surfaces range from compacted earth to stone-paved courtyards in prosperous homes.
The principal wing features a double-sloped flush-gabled roof with minimally processed logs or bamboo as rafters nailed to purlins with 200 mm spacing, topped directly by blue-grey tiles. Distinctive eaves integrate four-tiered brick corbeling to adjust rafter angles, an upturned ridge contrasting level front eaves, and fireproof gables with triple-brick-and-tile corbeling—all subtly contoured by adobe adjustments that yield natural curved profiles.
Secondary wings and verandas utilize flat earthen roofs: timber beams support cross-battens overlaid with brushwood or bamboo mats, followed by stratified rammed earth mixed with straw/gravel, culminating in a waterproof lime-clay surface tamped smooth (Figure 20).
Based on the integration of materials, structure, and construction techniques, a detailed analysis has been conducted on the building techniques of the wooden framework, walls, roof, and other components of the traditional courtyard dwellings of the Hani people in the Samaba terraced fields area. It can be observed that the locally sourced materials and construction methods used in these dwellings are adapted to the corresponding regional climate conditions. For example, raw earth materials can be locally sourced and have good thermal stability, making them suitable for the high-altitude climate with significant day-night temperature variations. However, raw earth materials have poor water resistance and must be used in combination with stone foundations and roof overhangs. Thickly layered thatched roofs provide insulation and help quickly drain rainwater, but due to their relatively short durability cycle, they require regular replacement. Wood is lightweight and strong, can be locally sourced, and is easy to work with, but it is not water-resistant, is prone to decay, and must be used with stone column bases.
In summary, each of these materials has obvious shortcomings in terms of individual durability, yet their overall durability is remarkably high. The secret lies in the combination of materials: instead of pursuing an “all-round” capability for each material, the structural design positions each material where it can best utilize its advantages and be most protected. By leveraging the different durability cycles of materials, a replaceable and maintainable cyclic system is created, extending the overall lifespan of the building. Roof overhangs and elevated ground floors are adaptive strategies to cope with the local high-humidity climate. This is undoubtedly a sustainable form of housing in terms of material acquisition, construction, and other aspects.
It is worth noting that through four detailed on-site investigations (which included both slack farming seasons, such as canal maintenance and plowing, and busy farming seasons, such as transplanting and harvesting), we observed an isomorphic relationship between the construction of traditional Hani settlements and dwellings and the material-energy cycle system of terrace farming activities: building materials are sourced from forests and terraces, such as rice straw for roofing from the terraces; the collaborative methods of house construction are similar to the multi-scale collaboration methods of terrace agricultural production. For example, terrace production collaboration occurs at multiple scales—among households, within villages, and between villages—while traditional Hani dwellings, being small in scale, require collective collaboration during the initial construction phase, with later maintenance requiring only minimal labor costs.

4. Conclusions

Through field investigations, surveys, and interviews conducted in seven representative villages of the Samaba Terraced Fields region, this study systematically reveals core findings about Hani ethnic courtyard dwellings across three dimensions: architectural form, craftsmanship, and systemic connections. In terms of architectural form, the research identifies an evolution from early independent and L-shaped layouts to courtyard-style arrangements adopted during the late Qing and early Republican periods under the influence of Yisa merchant trade routes. This transformation reflects local residents’ proactive integration of foreign cultures to meet safety and spatial organization needs. Regarding craftsmanship, it provides in-depth analysis of sustainable utilization of local materials and climate-adaptive structural wisdom. Most crucially, the study empirically demonstrates a profound “isomorphic relationship” between residential construction and the terraced agricultural ecosystem. The site selection, material choices, and spatial organization are deeply embedded in the material-energy cycles spanning forests, villages, and terraces, collectively maintaining the holistic sustainability of the Globally Important Agricultural Heritage System (GIAHS).
Current academic discussions predominantly regard traditional architectural elements within the “Four-Sphere Homologous” configuration of Hani Terraces as static cultural symbols, overlooking their ecological function as dynamic “circular nodes”. While existing studies—such as Zhao Yiqi’s work—have sufficiently demonstrated how natural environments constrain agricultural production methods and cultural landscapes in heritage systems [6], analyses of the material connections between architectural subsystems and the overall system remain insufficient. By situating vernacular architecture within the broader framework of cultural ecosystems, this study not only provides richer socio-economic-historical dimensions for understanding its typological evolution but also, for the first time, reveals through a “material-energy metabolism” perspective the intrinsic mechanisms by which buildings function as metabolic interfaces collaborating with agricultural livelihood systems. This paradigm shift indicates that any effective conservation and renewal strategies must prioritize maintaining such synergistic relationships. Therefore, this research advocates for future interventions to follow an integrative approach, ensuring that the preservation of architectural heritage and the continuity of agricultural livelihoods complement each other, thereby safeguarding the enduring vitality of this living cultural heritage through systematic authenticity and holistic transmission. While advancing our understanding of the indigenous architectural system in the Hani Rice Terraces region, this study also presents several limitations worth noting. First, although the seven selected villages demonstrate cultural typology and spatial distribution typicality, the relatively limited sample size may affect the generalizability of conclusions across broader areas. The research has yet to fully capture architectural variations in different subcultural zones or geomorphological units within the Hani Rice Terraces. Second, while methodologically attempting to interpret the relationship between architecture and agricultural systems through material-energy cycles, the study lacks continuous tracking and quantitative depth regarding specific metabolic processes like building material circulation, energy usage, and waste disposal. This limitation stems from the non-standardized characteristics and dynamic complexity inherent in rural built environments, reflecting the current overall weakness in observing material flows within agricultural heritage studies. Additionally, interviews primarily focused on local villagers, though deeply capturing their internal perspectives on life experiences and cultural cognition, failed to systematically include other key stakeholders—such as tourists, homestay operators, tourism managers, and NGO representatives. With the Samaba Rice Terraces officially recognized as a “Globally Important Agricultural Heritage System,” tourism as an increasingly significant external driver continues to reshape local spatial and social structures. Despite these limitations, this study provides a crucial theoretical and practical foundation for understanding and promoting the sustainability of Samaba Terraces as a Globally Important Agricultural Heritage System (GIAHS). The following initiatives will deepen research in this field: Establishing a systematic database of traditional architectural samples will lay a solid foundation for multidimensional and refined studies of agricultural heritage complexes; Developing a more inclusive multi-stakeholder analysis framework can comprehensively reveal complex interaction mechanisms among architectural, ecological, and social structures during the “heritageification” process, thereby providing critical evidence for collaborative governance of living heritage; Continuous observation over a complete calendar year will enable in-depth analysis of intrinsic connections between traditional architecture and agricultural systems through material-energy cycle perspectives. Advancements in these directions will also offer scientific references and forward-looking strategies for green renewal and adaptive renovation of Hani ethnic traditional dwellings.

Author Contributions

Conceptualization, L.W. and D.Y.; methodology, L.W. and Y.Y.; software, H.P. and Y.C.; validation, L.W. and Y.Y.; formal analysis, L.W. and H.P.; investigation, L.W., Y.Y., Y.C. and H.P.; resources, L.W.; data curation, H.P.; writing—original draft preparation, L.W.; writing—review and editing, Y.Y.; visualization, L.W. and H.P.; supervision, D.Y.; project administration, D.Y.; funding acquisition, D.Y. All authors have read and agreed to the published version of the manuscript.

Funding

This research was funded by the [National Natural Science Foundation of China General Program], grant number [52078242]; and the APC was funded by the [National Natural Science Foundation of China].

Data Availability Statement

The original contributions presented in this study are included in the article. Further inquiries should be directed to the corresponding author.

Acknowledgments

This research was funded by National Natural Science Foundation of China (NSFC) (Grant Nos. 52078242).

Conflicts of Interest

The authors declare no conflict of interest.

References

  1. Hassan, F. Natural Energy and Vernacular Architecture: Principles and Examples with Reference to Hot Arid Climates; University of Chicago Press: Chicago, IL, USA, 1986. [Google Scholar]
  2. Sandra, P. (Ed.) Habitat: Vernacular Architecture for a Changing Climate; Thames & Hudson: London, UK, 2017. [Google Scholar]
  3. Van Lengen, J. The Barefoot Architect: A Handbook for Green Building; Shelter Publications: Bolinas, CA, USA, 2008. [Google Scholar]
  4. Yun, Q. A Review of Research Progress on the Morphology of Foreign Vernacular Settlements. In Proceedings of the First International Symposium on Architectural Cultural Heritage in China’s Ethnic Enclaves, Beijing, China, 28–30 July 2010; pp. 60–69. [Google Scholar]
  5. Ma, R.; Gao, Y.; Du, S.; Fan, Y. Research on mulberry-dyke & fish-pond agricultural heritage protection based on the concept of rural environmental museum—Case study on Digang Village in Huzhou City, Zhejiang Province. Landsc. Archit. Front. 2023, 11, 22–43. [Google Scholar]
  6. Zhao, Y.Q.; Zheng, R.N.; Ma, J.; Zhang, J.H. Landscape Characteristics and Conservation and Utilization Mechanisms of Composite Agricultural Heritage Systems in Japan. Landsc. Archit. 2024, 31, 65–73. [Google Scholar] [CrossRef]
  7. Gaochen, J. Yunnan Min Zu Zhu Wu Wen Hua [Dwelling Culture of Yunnan’s Ethnic Groups]; Yunnan University Press: Kunming, China, 1997. [Google Scholar]
  8. Fang, J.; Yang, D.Y. Different Residential Space Form of One National: A Comparison of the Traditional Hani Nationality Residential Space Form. Huazhong Archit. 2012, 6, 152–156. [Google Scholar]
  9. Xu, J.; Zhou, L. A Study on the Construction System and Renew of Hani Traditional Dwellings in Yuanyang, Yunnan. Architect 2016, 5, 80–89. [Google Scholar]
  10. Zhang, P.; Cheng, H.; Zhu, L.; Zhao, S. Study on Protection and Renewal of Hani Traditional Dwellings: Take the Traditional Azheke Village as an Example. World Archit. 2024, 2, 50–57. [Google Scholar]
  11. Haifan, C.; Pan, Z.; Liangwen, Z. An Experiment in Protective Reconstruction of Villages as Cultural Landscape Heritage: A Case Study of Azheke Village in the Red River Hani Terraces Heritage Area. Community Des. 2019, 5, 82–88. [Google Scholar]
  12. Sun, N.; Luo, D.Y. Notes of Remodeling for Hani Folk House. Archit. J. 2013, 12, 38–43. [Google Scholar]
  13. Zhang, S. Agricultural heritage tourism development and heritage conservation: A case study of the Samaba Rice Terraces, Yunnan, China. J. Herit. Tour. 2022, 17, 357–370. [Google Scholar] [CrossRef]
  14. Wang, E.; Fan, C.; Su, Z. Deformation and sedimentary responses to top--to--north shear along the range front of the big bend of the Ailao Shan–Red River Shear Zone, SE edge of the Tibetan Plateau, and its tectonic implications. Tectonics 2021, 40, e2021TC007067. [Google Scholar] [CrossRef]
  15. Heyao, L.; Siyuan, H.; Lubin, D.; Nan, M.; Qingwen, M. Conceptual framework for key element identification in important agricultural heritage systems (IAHS): Case of Honghe Hani rice terraces system in China. J. Resour. Ecol. 2021, 12, 522–531. [Google Scholar] [CrossRef]
  16. Huo, X.W.; Zhang, J.J.; Qi, X.J. A Comparative Study on Traditional Settlements of Hani, Yi, Dai and Zhuang Nationalities in Yuanyang County, Yunnan Province. Community Des. 2013, 1, 80–87. [Google Scholar]
  17. He, Y.Y.; Yu, L.; Jiao, Y.M. Space and Mechanism: A Comparison of Vertical Differentiation of Multi-ethnic Rice Settlements in Yuanyang County. Community Des. 2019, 2, 116–125. [Google Scholar]
Figure 1. Research Methodology.
Figure 1. Research Methodology.
Buildings 15 03710 g001
Figure 2. Location Map of the Hani Rice Terraces System within Honghe Hani and Yi Autonomous Prefecture.
Figure 2. Location Map of the Hani Rice Terraces System within Honghe Hani and Yi Autonomous Prefecture.
Buildings 15 03710 g002
Figure 3. Schematic diagram of the energy flow cycle between villages, forests, and terraces.
Figure 3. Schematic diagram of the energy flow cycle between villages, forests, and terraces.
Buildings 15 03710 g003
Figure 4. Self-reinforcing cycle of material and energy flows within the ecosystem.
Figure 4. Self-reinforcing cycle of material and energy flows within the ecosystem.
Buildings 15 03710 g004
Figure 5. Flat-roofed Adobe Houses (Tǔzhǎngfáng) in the Samaba Terraces Area.
Figure 5. Flat-roofed Adobe Houses (Tǔzhǎngfáng) in the Samaba Terraces Area.
Buildings 15 03710 g005
Figure 6. Location Map of Study Area Villages.
Figure 6. Location Map of Study Area Villages.
Buildings 15 03710 g006
Figure 7. Schematic Diagram of Spatial Features in Traditional Hani Dwellings, Samaba Terraces.
Figure 7. Schematic Diagram of Spatial Features in Traditional Hani Dwellings, Samaba Terraces.
Buildings 15 03710 g007
Figure 8. Photographic Documentation of Functional Spaces in Traditional Hani Dwellings, Samaba Terraces. (ac) Ground tier: Production spaces. (df) Living quarters: Habitation zones. (hj) Rooftop complex: Multipurpose areas.
Figure 8. Photographic Documentation of Functional Spaces in Traditional Hani Dwellings, Samaba Terraces. (ac) Ground tier: Production spaces. (df) Living quarters: Habitation zones. (hj) Rooftop complex: Multipurpose areas.
Buildings 15 03710 g008
Figure 9. Plan of Independent-Type Hani Dwelling.
Figure 9. Plan of Independent-Type Hani Dwelling.
Buildings 15 03710 g009
Figure 10. Plan of L-Shaped Hani Dwelling.
Figure 10. Plan of L-Shaped Hani Dwelling.
Buildings 15 03710 g010
Figure 11. Plan of Courtyard-Type (Sanheyuan) Hani Dwelling.
Figure 11. Plan of Courtyard-Type (Sanheyuan) Hani Dwelling.
Buildings 15 03710 g011
Figure 12. Structural Section of Courtyard-Type (Sanheyuan) Hani Dwelling.
Figure 12. Structural Section of Courtyard-Type (Sanheyuan) Hani Dwelling.
Buildings 15 03710 g012
Figure 13. Schematic of Hybrid Timber Framing System for Principal Wing.
Figure 13. Schematic of Hybrid Timber Framing System for Principal Wing.
Buildings 15 03710 g013
Figure 14. In-situ Documentation of Principal Wing Timber Framing Systems.
Figure 14. In-situ Documentation of Principal Wing Timber Framing Systems.
Buildings 15 03710 g014
Figure 15. Schematic of Integrated Timber Framing System for Principal Wing.
Figure 15. Schematic of Integrated Timber Framing System for Principal Wing.
Buildings 15 03710 g015
Figure 16. Adobe Brick Wall.
Figure 16. Adobe Brick Wall.
Buildings 15 03710 g016
Figure 17. Hybrid Brick-Earth Wall.
Figure 17. Hybrid Brick-Earth Wall.
Buildings 15 03710 g017
Figure 18. Timber Plank Walls.
Figure 18. Timber Plank Walls.
Buildings 15 03710 g018
Figure 19. Structural Assembly of Rammed-Earth Floor System.
Figure 19. Structural Assembly of Rammed-Earth Floor System.
Buildings 15 03710 g019
Figure 20. Construction Technique of Flat Earthen Roof.
Figure 20. Construction Technique of Flat Earthen Roof.
Buildings 15 03710 g020
Table 1. Selection and Application of Local Vernacular Materials in Hani Traditional Dwellings.(The grey dots in the table indicate material usage.)
Table 1. Selection and Application of Local Vernacular Materials in Hani Traditional Dwellings.(The grey dots in the table indicate material usage.)
MaterialStructuralCladding UseApplication ScopeAdvantages (Based on Material Resistance and Durability)Disadvantages (Based on Material Resistance and Durability)Source
EarthBuildings 15 03710 i001Buildings 15 03710 i001Walls, RoofsHigh compressive strength;
Excellent thermal stability, suitable for climates with significant diurnal temperature variations in high-altitude regions;
Readily available and low cost
Poor water resistance; requires combined use with a stone foundation and roof overhangLocally sourced earth
StoneBuildings 15 03710 i001 Wall bases, Column foundations, FlooringHardness, durability, and stability; combined with raw earth for damp-proofingHeavy weight; Difficult to shapeQuarried from nearby mountains
BrickBuildings 15 03710 i001 Decorative facadesLow water absorption, good fire resistance; Excellent decorative effect and waterproofingHigh brittleness and poor impact resistanceKiln-fired from local clay
Tile Buildings 15 03710 i001RoofingMore durable than thatch; Effective waterproofing and easy constructionHigh brittleness and poor impact resistanceKiln-fired clay
TimberBuildings 15 03710 i001 Walls, Floors, Roof structuresLightweight with high strength; Locally sourced and easy to constructProne to decay; requires use with a stone column baseCommunity woodlots
Bamboo Buildings 15 03710 i001Walls, Flooring, Roof supportsLightweight yet tough, short growth cycle; Low cost, easy to process, good breathabilityShort durability cycle; Requires periodic replacementVillager-cultivated groves
Thatch Buildings 15 03710 i001Roof insulationLightweight, tough, and aesthetically pleasing; Thick-laying enables rapid rainwater drainageShort durability cycle; Requires periodic replacementRice byproducts (terraced paddies)
Disclaimer/Publisher’s Note: The statements, opinions and data contained in all publications are solely those of the individual author(s) and contributor(s) and not of MDPI and/or the editor(s). MDPI and/or the editor(s) disclaim responsibility for any injury to people or property resulting from any ideas, methods, instructions or products referred to in the content.

Share and Cite

MDPI and ACS Style

Wang, L.; Yang, D.; Yang, Y.; Cui, Y.; Pan, H. Vernacular Wisdom in Hani Ethnic Courtyard Houses: Architectural Heritage and Construction Systems in the Samaba Terraced Landscape. Buildings 2025, 15, 3710. https://doi.org/10.3390/buildings15203710

AMA Style

Wang L, Yang D, Yang Y, Cui Y, Pan H. Vernacular Wisdom in Hani Ethnic Courtyard Houses: Architectural Heritage and Construction Systems in the Samaba Terraced Landscape. Buildings. 2025; 15(20):3710. https://doi.org/10.3390/buildings15203710

Chicago/Turabian Style

Wang, Ling, Dayu Yang, Yaoning Yang, Yuliang Cui, and Hongshuo Pan. 2025. "Vernacular Wisdom in Hani Ethnic Courtyard Houses: Architectural Heritage and Construction Systems in the Samaba Terraced Landscape" Buildings 15, no. 20: 3710. https://doi.org/10.3390/buildings15203710

APA Style

Wang, L., Yang, D., Yang, Y., Cui, Y., & Pan, H. (2025). Vernacular Wisdom in Hani Ethnic Courtyard Houses: Architectural Heritage and Construction Systems in the Samaba Terraced Landscape. Buildings, 15(20), 3710. https://doi.org/10.3390/buildings15203710

Note that from the first issue of 2016, this journal uses article numbers instead of page numbers. See further details here.

Article Metrics

Article metric data becomes available approximately 24 hours after publication online.
Back to TopTop