Evaluating Trends in Interior Design Strategies and Their Impact on the Emotional Experience of Older Adults
Abstract
1. Introduction
- RQ1: What are the current trends in interior design related to the emotions of older adults?
- RQ2: How to formulate a new framework for interior design that supports the emotional experience of the elderly for the future direction of this strategy?
2. Materials and Methods
3. Results
3.1. Quantitative Findings
3.2. Qualitative Results
| Reference | Aesthetic | Design Strategies | Emotional Experience | Emotional Reflection | Function and Use |
|---|---|---|---|---|---|
| [46] | √ | √ | |||
| [47] | √ | √ | |||
| [48] | √ | ||||
| [43] | √ | ||||
| [49] | √ | ||||
| [50] | √ | ||||
| [19] | √ | ||||
| [51] | √ | ||||
| [52] | √ | √ | |||
| [39] | √ | ||||
| [53] | √ | √ | |||
| [54] | √ | ||||
| [44] | √ | √ | |||
| [55] | √ | √ | √ | ||
| [56] | √ | √ | |||
| [57] | √ | √ | |||
| [58] | √ | √ | |||
| [59] | √ | ||||
| [18] | √ | √ | |||
| [40] | √ | ||||
| [60] | √ | ||||
| [41] | √ | √ | √ | ||
| [30] | √ | √ | |||
| [29] | √ | ||||
| [61] | √ | √ | |||
| [28] | √ | ||||
| [62] | √ | ||||
| [63] | √ | ||||
| [26] | √ | ||||
| [64] | √ | ||||
| [65] | √ | ||||
| [27] | √ | √ | |||
| [45] | √ | ||||
| [66] | √ | √ | √ | ||
| [3] | √ | ||||
| [25] | √ | √ | |||
| [42] | √ | ||||
| [67] | √ | ||||
| [68] | √ |
3.2.1. Aesthetics
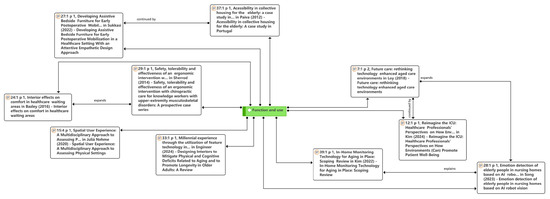
3.2.2. Use and Function
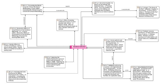
3.2.3. Emotional Reflection
3.2.4. Design Strategies
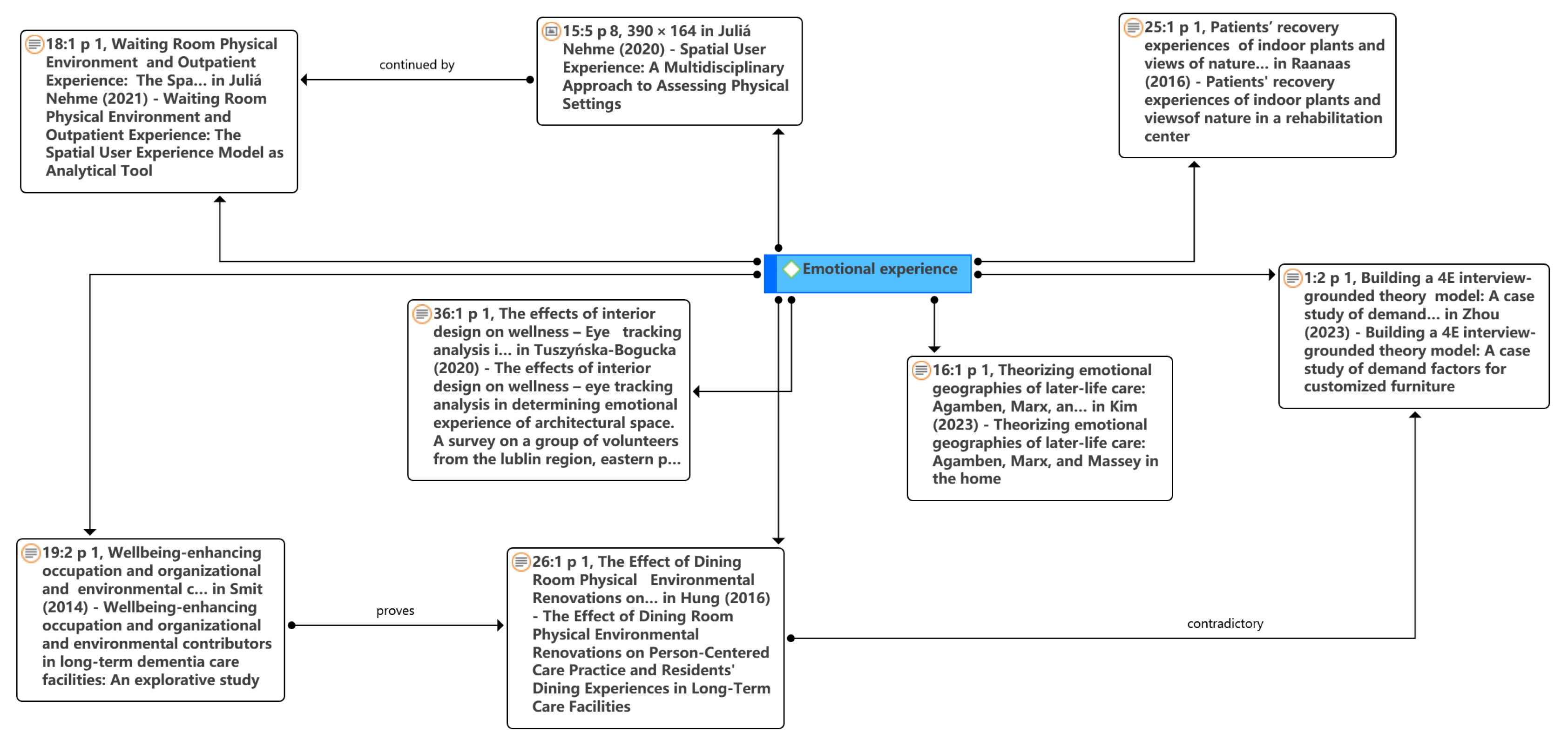
3.2.5. Emotional Experience
4. A Proposed Framework for Interior Design Strategies Aimed at Enhancing the Emotional Experience of Older Adults
5. Conclusions
Author Contributions
Funding
Institutional Review Board Statement
Informed Consent Statement
Data Availability Statement
Conflicts of Interest
References
- Gu, D.; Andreev, K.; Dupre, M.E. Major trends in population growth around the world. China CDC Wkly. 2021, 3, 604–613. [Google Scholar] [CrossRef] [PubMed]
- Rudnicka, E.; Napierała, P.; Podfigurna, A.; Męczekalski, B.; Smolarczyk, R.; Grymowicz, M. The World Health Organization (WHO) approach to healthy ageing. Maturitas 2020, 139, 6–11. [Google Scholar] [CrossRef] [PubMed]
- Paiva, M.M.B.; Villarouco, V. Acessibility in collective housing for the elderly: A case study in Portugal. Work 2012, 41, 4174–4179. [Google Scholar] [CrossRef]
- Mouratidis, K. Urban planning and quality of life: A review of pathways linking the built environment to subjective well-being. Cities 2021, 115, 103229. [Google Scholar] [CrossRef]
- Felix, E.; De Haan, H.; Vaandrager, L.; Koelen, M. Beyond thresholds: The everyday lived experience of the house by older people. J. Hous. Elder. 2015, 29, 329–347. [Google Scholar] [CrossRef]
- Van Hoof, J.; Marston, H.R.; Kazak, J.K.; Buffel, T. Ten questions concerning age-friendly cities and communities and the built environment. Build. Environ. 2021, 199, 107922. [Google Scholar] [CrossRef]
- Bigonnesse, C.; Chaudhury, H. Ageing in place processes in the neighbourhood environment: A proposed conceptual framework from a capability approach. Eur. J. Ageing 2021, 19, 63–74. [Google Scholar] [CrossRef]
- Brasche, S.; Bischof, W. Daily time spent indoors in German homes–baseline data for the assessment of indoor exposure of German occupants. Int. J. Hyg. Environ. Health 2005, 208, 247–253. [Google Scholar] [CrossRef]
- Oswald, F.; Wahl, H.-W. Housing and health in later life. Rev. Environ. Health 2004, 19, 223–252. [Google Scholar] [CrossRef]
- Norman, D. Emotional Design: Why We Love (or Hate) Everyday Things; Basic Books: New York, NY, USA, 2007. [Google Scholar]
- Tonetto, L.M.; da Costa, F.C.X. Emotional Design: Concepts, approaches and research perspectives. Strateg. Des. Res. J. 2011, 4, 132–140. [Google Scholar]
- Yusa, I.M.M.; Ardhana, I.K.; Putra, I.N.D.; Pujaastawa, I.B.G. Emotional design: A review of theoretical foundations, methodologies, and applications. J. Aesthet. Des. Art Manag. 2023, 3, 1–14. [Google Scholar] [CrossRef]
- Tai, F.-C. Research on Urban and Rural Environment Design Concept in the Context of Emotional Care. In Proceedings of the 2020 3rd International Conference on e-Education, e-Business and Information Management (EEIM 2020), Taiyuan, China, 28–29 September 2020. [Google Scholar]
- Xu, Y.; Wu, S. Indoor Color and Space Humanized Design Based on Emotional Needs. Front. Psychol. 2022, 13, 926301. [Google Scholar] [CrossRef] [PubMed]
- Simons, J.; Irwin, D.; Drinnien, B. Maslow’s Hierarchy of Needs. In Psychology—The Search for Understanding; West Publishing Company: New York, NY, USA, 1987. [Google Scholar]
- Christenson, M.; Taira, E.D. Aging in the Designed Environment; Routledge: Oxfordshire, UK, 2014. [Google Scholar]
- Jaglarz, A. Perception of color in architecture and urban space. Buildings 2023, 13, 2000. [Google Scholar] [CrossRef]
- Bagheri, M.; Shahroudi, A. Effect of opening architectural shapes on users’ emotion with Kansei method. Intell. Build. Int. 2018, 10, 103–121. [Google Scholar] [CrossRef]
- Loy, J.; Haskell, N. Future care: Rethinking technology enhanced aged care environments. J. Enabling Technol. 2018, 12, 91–100. [Google Scholar] [CrossRef]
- Yang, X.; Wang, R.; Tang, C.; Luo, L.; Mo, X. Emotional design for smart product-service system: A case study on smart beds. J. Clean. Prod. 2021, 298, 126823. [Google Scholar] [CrossRef]
- Yu, S.; Liu, M.; Chen, L.; Chen, Y.; Yao, L. Emotional Design and Evaluation of Children’s Furniture Based on AHP-TOPSIS. BioResources 2024, 19, 7418–7433. [Google Scholar] [CrossRef]
- Kongprasert, N.; Butdee, S. A methodology for leather goods design through the emotional design approach. J. Ind. Prod. Eng. 2017, 34, 170–179. [Google Scholar] [CrossRef]
- Zheng, H.; Liu, L.; Zhang, Q.; Wang, Y.; Wei, Y. Children’s Hospital Environment Design Based on AHP/QFD and Other Theoretical Models. Buildings 2024, 14, 1499. [Google Scholar] [CrossRef]
- Wang, Z.; Han, C.; Yu, B.; Wei, K.; Li, Y.; Jin, S.; Bai, P. The Emotional Design of Street Furniture Based on Kano Modeling. Buildings 2024, 14, 3896. [Google Scholar] [CrossRef]
- Jung, C.; Mahmoud, N.S.A.; El Samanoudy, G.; Al Qassimi, N. Evaluating the color preferences for elderly depression in the United Arab Emirates. Buildings 2022, 12, 234. [Google Scholar] [CrossRef]
- Stevens, K.; Fröis, T.; Masal, S.; Winder, A.; Bechtold, T. Design and colour preferences for older individuals in residential care. Res. J. Text. Appar. 2016, 20, 87–101. [Google Scholar] [CrossRef]
- Kosti, M.V.; Benayoun, M.; Georgakopoulou, N.; Diplaris, S.; Pistola, T.; Xefteris, V.-R.; Tsanousa, A.; Valsamidou, K.; Koulali, P.; Shekhawat, Y. Connecting the Elderly Using VR: A Novel Art-Driven Methodology. Appl. Sci. 2024, 14, 2217. [Google Scholar] [CrossRef]
- Song, S. Emotion detection of elderly people in nursing homes based on AI robot vision. Soft Comput. 2023, 28, 13989–14002. [Google Scholar] [CrossRef]
- Hung, L.; Chaudhury, H.; Rust, T. The effect of dining room physical environmental renovations on person-centered care practice and residents’ dining experiences in long-term care facilities. J. Appl. Gerontol. 2016, 35, 1279–1301. [Google Scholar] [CrossRef]
- Raanaas, R.K.; Patil, G.; Alve, G. Patients’ recovery experiences of indoor plants and viewsof nature in a rehabilitation center. Work 2015, 53, 45–55. [Google Scholar] [CrossRef]
- Zairul, M. The recent trends on prefabricated buildings with circular economy (CE) approach. Clean. Eng. Technol. 2021, 4, 100239. [Google Scholar] [CrossRef]
- Zairul, M.; Azli, M.; Azlan, A. Defying tradition or maintaining the status quo? Moving towards a new hybrid architecture studio education to support blended learning post-COVID-19. Archnet-IJAR Int. J. Archit. Res. 2023, 17, 554–573. [Google Scholar] [CrossRef]
- Zairul, M. Opening the pandora’s box of issues in the Industrialised Building System (IBS) in Malaysia: A thematic review. J. Appl. Sci. Eng. 2021, 25, 297–310. [Google Scholar]
- Zairul, M. A thematic review on student-centred learning in the studio education. J. Crit. Rev. 2020, 7, 504–511. [Google Scholar]
- Braun, V.; Clarke, V. Successful Qualitative Research: A Practical Guide for Beginners; Sage: Thousand Oaks, CA, USA, 2013. [Google Scholar]
- Singh, V.K.; Singh, P.; Karmakar, M.; Leta, J.; Mayr, P. The journal coverage of Web of Science, Scopus and Dimensions: A comparative analysis. Scientometrics 2021, 126, 5113–5142. [Google Scholar] [CrossRef]
- Bucher, S. Bibliometric analysis of central European journals in the web of science and JCR social science edition. Malays. J. Libr. Inf. Sci. 2018, 23, 95–110. [Google Scholar] [CrossRef]
- Zairul, M. Building a Sustainable Future: A Circular Economy–Based Leasing Model for Affordable Housing in Malaysia, Evaluated by Life Cycle Assessment. In Life Cycle Assessment & Circular Economy; Springer: Berlin/Heidelberg, Germany, 2023; pp. 69–85. [Google Scholar]
- Mirkia, H.; Nelson, M.S.; Abercrombie, H.C.; Thorleifsdottir, K.; Sangari, A.; Assadi, A. Recognition Memory for Interior Spaces with Biomorphic or Non–Biomorphic Interior Architectural Elements. J. Inter. Des. 2022, 47, 47–66. [Google Scholar] [CrossRef]
- Brawley, E.C. Enriching lighting design. NeuroRehabilitation 2009, 25, 189–199. [Google Scholar] [CrossRef]
- Bazley, C.; Vink, P.; Montgomery, J.; Hedge, A. Interior effects on comfort in healthcare waiting areas. Work 2016, 54, 791–806. [Google Scholar] [CrossRef]
- Kim, D.; Bian, H.; Chang, C.K.; Dong, L.; Margrett, J. In-home monitoring technology for aging in place: Scoping review. Interact. J. Med. Res. 2022, 11, e39005. [Google Scholar] [CrossRef]
- Smith, D. Color-person-environment relationships. Color Res. Appl. 2008, 33, 312–319. [Google Scholar] [CrossRef]
- Şansal, K.E.; Şimşek, A.C.; Aktan, S.; Özbey, F.; Paksoy, A. Restorative Effects of Virtual Nature on the Emotional Well-being of Community-dwelling Older Adults. Eur. J. Geriatr. Gerontol. 2024, 6, 12–18. [Google Scholar] [CrossRef]
- Mao, Y.; Li, P.; Hao, P. The Effects of Wooden Furniture Color, Floor Material, and Age on Design Evaluation, Visual Attention, and Emotions in Office Environments. Buildings 2024, 14, 1498. [Google Scholar] [CrossRef]
- Zhou, C.; Gu, W.; Luo, X.; Kaner, J. Building a 4E interview-grounded theory model: A case study of demand factors for customized furniture. PLoS ONE 2023, 18, e0282956. [Google Scholar] [CrossRef]
- Timmermann, C.; Uhrenfeldt, L.; Birkelund, R. Cancer patients and positive sensory impressions in the hospital environment–a qualitative interview study. Eur. J. Cancer Care 2013, 22, 117–124. [Google Scholar] [CrossRef] [PubMed]
- Manav, B. Color-emotion associations and color preferences: A case study for residences. Color Res. Appl. 2007, 32, 144–150. [Google Scholar] [CrossRef]
- Huber, A.; Bailey, R. Designing Worthy Waiting Spaces: A Cross-Cultural Study of Waiting Room Features and Their Impact on Women’s Affective States. HERD Health Environ. Res. Des. J. 2024, 17, 112–126. [Google Scholar] [CrossRef] [PubMed]
- de paula Nunes Sobrinho, F.; de Lucena, U.F. Ergonomics and the inclusion of people with disabilities in a Brazilian workplace. Work 2012, 41, 4709–4715. [Google Scholar] [CrossRef]
- Forino, I. Living in “The Sense of the Past”: Solipsistic Impulses in the Domesticscapes of Edmond de Goncourt and Mario Praz. Interiors 2011, 2, 7–26. [Google Scholar] [CrossRef]
- Khaleghimoghaddam, N.; Bala, H.A.; Özmen, G.; Öztürk, Ş. Neuroscience and architecture: What does the brain tell to an emotional experience of architecture via a functional MR study? Front. Archit. Res. 2022, 11, 877–890. [Google Scholar] [CrossRef]
- Kim, C.M.; van der Heide, E.M.; van Rompay, T.J.; Ludden, G.D. Reimagine the ICU: Healthcare Professionals’ Perspectives on How Environments (Can) Promote Patient Well-Being. HERD Health Environ. Res. Des. J. 2024, 17, 97–114. [Google Scholar] [CrossRef]
- Şansal, K.E.; Balci, L.A.; Çinar, F.; Çoşkunsu, D.K.; Tanriöver, S.H.; Uluengin, M.B. Relationship of daily time spent outdoors with sleep quality and emotional well-being among community-dwelling older adults during COVID-19 restrictions. Turk. J. Geriatr. 2021, 24, 424–432. [Google Scholar] [CrossRef]
- Juliá Nehme, B.; Rodríguez, E.; Yoon, S.Y. Spatial user experience: A multidisciplinary approach to assessing physical settings. J. Inter. Des. 2020, 45, 7–25. [Google Scholar] [CrossRef]
- Kim, N. Theorizing emotional geographies of later-life care: Agamben, Marx, and Massey in the home. Soc. Sci. Humanit. Open 2023, 7, 100431. [Google Scholar] [CrossRef]
- Juliá Nehme, B.; Torres Irribarra, D.; Cumsille, P.; Yoon, S.Y. Waiting room physical environment and outpatient experience: The spatial user experience model as analytical tool. J. Inter. Des. 2021, 46, 27–48. [Google Scholar] [CrossRef]
- Smit, D.; Willemse, B.; de Lange, J.; Pot, A.M. Wellbeing-enhancing occupation and organizational and environmental contributors in long-term dementia care facilities: An explorative study. Int. Psychogeriatr. 2014, 26, 69–80. [Google Scholar] [CrossRef] [PubMed]
- Trevisani, F.; Casadio, R.; Romagnoli, F.; Zamagni, M.P.; Francesconi, C.; Tromellini, A.; Di Micoli, A.; Frigerio, M.; Farinelli, G.; Bernardi, M. Art in the hospital: Its impact on the feelings and emotional state of patients admitted to an internal medicine unit. J. Altern. Complement. Med. 2010, 16, 853–859. [Google Scholar] [CrossRef] [PubMed]
- Williams, A.M.; Dawson, S.; Kristjanson, L.J. Exploring the relationship between personal control and the hospital environment. J. Clin. Nurs. 2008, 17, 1601–1609. [Google Scholar] [CrossRef] [PubMed]
- Sukkasi, S.; Tunnukit, P.; Lerspalungsanti, S. Developing Assistive Bedside Furniture for Early Postoperative Mobilization in a Healthcare Setting With an Attentive Empathetic Design Approach. HERD Health Environ. Res. Des. J. 2022, 15, 331–346. [Google Scholar] [CrossRef]
- Sherrod, C.; Johnson, D.; Chester, B. Safety, tolerability and effectiveness of an ergonomic intervention with chiropractic care for knowledge workers with upper-extremity musculoskeletal disorders: A prospective case series. Work 2014, 49, 641–651. [Google Scholar] [CrossRef]
- Ram, V.; Schaposnik, L.P.; Konstantinou, N.; Volkan, E.; Papadatou-Pastou, M.; Manav, B.; Jonauskaite, D.; Mohr, C. Extrapolating continuous color emotions through deep learning. Phys. Rev. Res. 2020, 2, 033350. [Google Scholar] [CrossRef]
- Yildirim, K.; Akalin-Baskaya, A.; Hidayetoglu, M. Effects of indoor color on mood and cognitive performance. Build. Environ. 2007, 42, 3233–3240. [Google Scholar] [CrossRef]
- Engineer, A.; Sternberg, E.M.; Najafi, B. Designing interiors to mitigate physical and cognitive deficits related to aging and to promote longevity in older adults: A review. Gerontology 2018, 64, 612–622. [Google Scholar] [CrossRef]
- Tuszyńska-Bogucka, W.; Kwiatkowski, B.; Chmielewska, M.; Dzieńkowski, M.; Kocki, W.; Pełka, J.; Przesmycka, N.; Bogucki, J.; Galkowski, D. The effects of interior design on wellness–Eye tracking analysis in determining emotional experience of architectural space. A survey on a group of volunteers from the Lublin Region, Eastern Poland. Ann. Agric. Environ. Med. 2020, 27, 113–122. [Google Scholar] [CrossRef]
- Zhao, P. Exploring the influence of body movements on spatial perception in landscape and interior design. Mol. Cell. Biomech. 2024, 21, 434. [Google Scholar] [CrossRef]
- Wang, Z.-Y.; Cho, J.Y.; Hong, Y.-K. Brain and Subjective Responses to Indoor Environments Related to Concentration and Creativity. Sensors 2024, 24, 7838. [Google Scholar] [CrossRef] [PubMed]
- Malenbaum, S.; Keefe, F.J.; Williams, A.C.d.C.; Ulrich, R.; Somers, T.J. Pain in its environmental context: Implications for designing environments to enhance pain control. Pain 2008, 134, 241–244. [Google Scholar] [CrossRef]
- Jaglarz, A. Color as a Key Factor in Creating Sustainable Living Spaces for Seniors. Sustainability 2024, 16, 10251. [Google Scholar] [CrossRef]
- Hoxha, V.; Metin, H.; Hasani, I.; Pallaska, E.; Hoxha, J.; Hoxha, D. Gender differences of color preferences for interior spaces in the residential built environment in Prishtina, Kosovo. Facilities 2022, 41, 157–184. [Google Scholar] [CrossRef]
- Jaglarz, A.; Chrzanowski, S. The role of lighting in senior care facility design. Architectus 2023, 2, 87–96. [Google Scholar] [CrossRef]
- Palumbo, L.; Rampone, G.; Bertamini, M.; Sinico, M.; Clarke, E.; Vartanian, O. Visual preference for abstract curvature and for interior spaces: Beyond undergraduate student samples. Psychol. Aesthet. Creat. Arts 2020, 16, 577. [Google Scholar] [CrossRef]
- Norberg-Schulz, C. Genius Loci: Towards a Phenomenology of Architecture; Rizzoli: New York, NY, USA, 1979. [Google Scholar]
- Villarouco, V. Construindo uma Metodologia de Avaliação Ergonômica do Ambiente–AVEA. In Anais do 14º Congresso Brasileiro de Ergonomia; ABERGO: Porto Seguro, Brazil, 2008; Volume 13. [Google Scholar]
- Rogers, W.A.; Fisk, A.D. Toward a psychological science of advanced technology design for older adults. J. Gerontol. Ser. B Psychol. Sci. Soc. Sci. 2010, 65, 645–653. [Google Scholar] [CrossRef]
- Maltha, J. Philips Ambient Experience Solution at Children’s Medical Center Dallas Helps Calm Young Patients with Behavioral Health Issues. 2022. Available online: https://www.philips.com/a-w/about/news/media-library/20221011-philips-behavioral-health-experience-solution.html (accessed on 8 August 2024).
- Iyendo, T.O.; Uwajeh, P.C.; Ikenna, E.S. The therapeutic impacts of environmental design interventions on wellness in clinical settings: A narrative review. Complement. Ther. Clin. Pract. 2016, 24, 174–188. [Google Scholar] [CrossRef]
- Ye, P.; Liu, Y.; Zhang, J.; Peng, K.; Pan, X.; Shen, Y.; Xiao, S.; Armstrong, E.; Er, Y.; Duan, L. Falls prevention interventions for community-dwelling older people living in mainland China: A narrative systematic review. BMC Health Serv. Res. 2020, 20, 808. [Google Scholar] [CrossRef]
- Sekowski, M. Attitude toward death from the perspective of Erik Erikson’s theory of psychosocial ego development: An unused potential. OMEGA-J. Death Dying 2022, 84, 935–957. [Google Scholar] [CrossRef] [PubMed]
- Charras, K. Improving the Physical Environment of Care Homes. In Timely Psychosocial Interventions in Dementia Care: Evidence-Based Practice; Jessica Kingsley Publishers: London, UK, 2020; p. 220. [Google Scholar]
- Crocker, J.; Park, L.E. The costly pursuit of self-esteem. Psychol. Bull. 2004, 130, 392. [Google Scholar] [CrossRef] [PubMed]
- Day, K.; Carreon, D.; Stump, C. The therapeutic design of environments for people with dementia: A review of the empirical research. Gerontologist 2000, 40, 397–416. [Google Scholar] [CrossRef] [PubMed]
- Hurlbert, A.C.; Ling, Y. Biological components of sex differences in color preference. Curr. Biol. 2007, 17, R623–R625. [Google Scholar] [CrossRef]
- Coll-Planas, L.; Carbó-Cardeña, A.; Jansson, A.; Dostálová, V.; Bartova, A.; Rautiainen, L.; Kolster, A.; Masó-Aguado, M.; Briones-Buixassa, L.; Blancafort-Alias, S. Nature-based social interventions to address loneliness among vulnerable populations: A common study protocol for three related randomized controlled trials in Barcelona, Helsinki, and Prague within the RECETAS European project. BMC Public Health 2024, 24, 172. [Google Scholar] [CrossRef]
- Pandita, D.; Choudhary, H. Biophilic designs: A solution for the psychological well-being and quality of life of older people. Work. Older People 2024, 28, 417–427. [Google Scholar] [CrossRef]










| SCOPUS | (TITLE-ABS-KEY (“interior and design” OR “interior design” OR “interior decoration” OR “interior space” OR “interior architecture”) AND TITLE-ABS-KEY (elder * OR old * OR age * OR senior *) AND TITLE-ABS-KEY (emotion * OR “emotional design”)) AND (LIMIT-TO (LANGUAGE, “english”)) AND (LIMIT-TO (DOCTYPE, “ar”) OR LIMIT-TO (DOCTYPE, “re”)) | 45 results 1960–2024 |
| Web of Science (WoS) | ((ALL = (“interior and design” OR “interior design” OR “interior decoration” OR “interior space” OR “interior architecture”)) AND ALL = (elder * OR old * OR age * OR senior *)) AND ALL = (emotion * OR “emotional design”) and English (Languages) | 28 results 1972–2024 |
| 2006 | 2007 | 2008 | 2009 | 2010 | 2011 | 2012 | 2013 | 2014 | 2015 | 2016 | 2017 | 2018 | 2019 | 2020 | 2021 | 2022 | 2023 | 2024 | Totals | |
|---|---|---|---|---|---|---|---|---|---|---|---|---|---|---|---|---|---|---|---|---|
| Annals of Agricultural and Environmental Medicine | - | - | - | - | - | - | - | - | - | - | - | - | - | 1 | - | - | - | - | - | 1 |
| Applied Sciences | - | - | - | - | - | - | - | - | - | - | - | - | - | - | - | - | - | - | 1 | 1 |
| Building and Environment | - | 1 | - | - | - | - | - | - | - | - | - | - | - | - | - | - | - | - | - | 1 |
| Buildings | - | - | - | - | - | - | - | - | - | - | - | - | - | - | - | - | 1 | - | 1 | 2 |
| Color Research and Application | 1 | - | 1 | - | - | - | - | - | - | - | - | - | - | - | - | - | - | - | - | 2 |
| European Journal of Cancer Care | - | - | - | - | - | - | 1 | - | - | - | - | - | - | - | - | - | - | - | - | 1 |
| European Journal of Geriatrics and Gerontology | - | - | - | - | - | - | - | - | - | - | - | - | - | - | - | - | - | - | 1 | 1 |
| Frontiers of Architectural Research | - | - | - | - | - | - | - | - | - | - | - | - | - | - | - | - | 1 | - | - | 1 |
| Gerontology | - | - | - | - | - | - | - | - | - | - | - | - | - | - | - | - | - | - | 1 | 1 |
| Humanities & Social Sciences Communications | - | - | - | - | - | - | - | - | - | - | - | - | - | - | - | - | - | 1 | - | 1 |
| Health Environments Research and Design Journal | - | - | - | - | - | - | - | - | - | - | - | - | - | - | - | - | 1 | - | 2 | 3 |
| Intelligent Buildings International | - | - | - | - | - | - | - | - | - | - | - | 1 | - | - | - | - | - | - | - | 1 |
| Interactive Journal of Medical Research | - | - | - | - | - | - | - | - | - | - | - | - | - | - | - | - | 1 | - | - | 1 |
| Interiors: Design, Architecture, Culture | - | - | - | - | - | 1 | - | - | - | - | - | - | - | - | - | - | - | - | - | 1 |
| International psychogeriatrics | - | - | - | - | - | - | - | 1 | - | - | - | - | - | - | - | - | - | - | - | 1 |
| Journal of Alternative and Complementary Medicine | - | - | - | - | 1 | - | - | - | - | - | - | - | - | - | - | - | - | - | - | 1 |
| Journal of Applied Gerontology | - | - | - | - | - | - | - | - | - | 1 | - | - | - | - | - | - | - | - | - | 1 |
| Journal of Clinical Nursing | - | - | 1 | - | - | - | - | - | - | - | - | - | - | - | - | - | - | - | - | 1 |
| Journal of Enabling Technologies | - | - | - | - | - | - | - | - | - | - | - | - | 1 | - | - | - | - | - | - | 1 |
| Journal of Interior Design | - | - | - | - | - | - | - | - | - | - | - | - | - | - | 1 | 1 | 1 | - | - | 3 |
| Neurorehabilitation | - | - | - | 1 | - | - | - | - | - | - | - | - | - | - | - | - | - | - | - | 1 |
| Physical Review Research | - | - | - | - | - | - | - | - | - | - | - | - | - | - | 1 | - | - | - | - | 1 |
| Plos one | - | - | - | - | - | - | - | - | - | - | - | - | - | - | - | - | - | 1 | - | 1 |
| MCB Molecular and Cellular Biomechanics | - | - | - | - | - | - | - | - | - | - | - | - | - | - | - | - | - | - | 1 | 1 |
| Research Journal of Textile and Apparel | - | - | - | - | - | - | - | - | - | - | 1 | - | - | - | - | - | - | - | - | 1 |
| Social Sciences and Humanities Open | - | - | - | - | - | - | - | - | - | - | - | - | - | - | - | - | - | 1 | - | 1 |
| Soft Computing | - | - | - | - | - | - | - | - | - | - | - | - | - | - | - | - | - | 1 | - | 1 |
| Turk Geriatri Dergisi | - | - | - | - | - | - | - | - | - | - | - | - | - | - | - | 1 | - | - | - | 1 |
| Work | - | - | - | - | - | - | 2 | - | 2 | 1 | - | - | - | - | - | - | - | - | - | 5 |
| Totals | 1 | 1 | 2 | 1 | 1 | 1 | 3 | 1 | 2 | 2 | 1 | 1 | 1 | 1 | 2 | 2 | 5 | 4 | 7 | 39 |
Disclaimer/Publisher’s Note: The statements, opinions and data contained in all publications are solely those of the individual author(s) and contributor(s) and not of MDPI and/or the editor(s). MDPI and/or the editor(s) disclaim responsibility for any injury to people or property resulting from any ideas, methods, instructions or products referred to in the content. |
© 2025 by the authors. Licensee MDPI, Basel, Switzerland. This article is an open access article distributed under the terms and conditions of the Creative Commons Attribution (CC BY) license (https://creativecommons.org/licenses/by/4.0/).
Share and Cite
Li, L.; Wang, S.; Mansor, N.; Azmi, A.; Xiang, J. Evaluating Trends in Interior Design Strategies and Their Impact on the Emotional Experience of Older Adults. Buildings 2025, 15, 249. https://doi.org/10.3390/buildings15020249
Li L, Wang S, Mansor N, Azmi A, Xiang J. Evaluating Trends in Interior Design Strategies and Their Impact on the Emotional Experience of Older Adults. Buildings. 2025; 15(2):249. https://doi.org/10.3390/buildings15020249
Chicago/Turabian StyleLi, Lintong, Suhua Wang, Noranita Mansor, Athira Azmi, and Jialing Xiang. 2025. "Evaluating Trends in Interior Design Strategies and Their Impact on the Emotional Experience of Older Adults" Buildings 15, no. 2: 249. https://doi.org/10.3390/buildings15020249
APA StyleLi, L., Wang, S., Mansor, N., Azmi, A., & Xiang, J. (2025). Evaluating Trends in Interior Design Strategies and Their Impact on the Emotional Experience of Older Adults. Buildings, 15(2), 249. https://doi.org/10.3390/buildings15020249

