Next Article in Journal
Utilization of Desulfurization Gypsum in Alkali-Activated Mortar: Performance Enhancement and Microstructural Evolution
Previous Article in Journal
Analysis of the Geometrical Size Effect on the Fatigue Performance of Welded T-Joints
 
 
Font Type:
Arial Georgia Verdana
Font Size:
Aa Aa Aa
Line Spacing:
Column Width:
Background:
Article

The Transmission Effect of Threshold Experiences: A Study on the Influence of Psychological Cognition and Subjective Experience on the Consumption Intentions of Smart Sports Venues

1
School of Economics and Management, Xi’an Physical Education University, Xi’an 710068, China
2
Faculty of Humanities and Arts, Macau University of Science and Technology, Macao SAR, China
*
Author to whom correspondence should be addressed.
Buildings 2025, 15(19), 3629; https://doi.org/10.3390/buildings15193629
Submission received: 4 August 2025 / Revised: 26 September 2025 / Accepted: 29 September 2025 / Published: 9 October 2025
(This article belongs to the Section Architectural Design, Urban Science, and Real Estate)

Abstract

As a key domain within smart buildings, Smart Sports Venues represent a strategic direction for the future development of the construction industry and hold immense potential to drive the transformation and upgrading of the sports industry. To explore the underlying mechanisms influencing consumer willingness to use Smart Sports Venues, this study constructs a theoretical model based on cognitive evaluation theory and collects data from 632 spectators in core cities of Western China (a region undergoing rapid urbanization where the sports industry is accelerating its development). As an emerging consumption scenario, Smart Sports Venues demonstrate significant development potential and representativeness in these cities. Empirical testing using structural equation modeling (SEM) combined with mediation and moderation analysis revealed the following results: (1) Perceptions of technology and convenience positively influence consumption intention; (2) Risk perceptions negatively influence consumption intention; (3) Critical experiences mediate the effects of technology perceptions, convenience perceptions, and risk perceptions on consumption intention; (4) Subjective Experience exerts a moderating effect. This study offered a novel theoretical explanation for how smart sports venues enhanced sports consumption willingness by revealing the “cognition-experience-behavior” transmission pathway—the complete journey consumers traversed from forming perceptions and experiencing on-site activities to ultimately making purchase decisions. Compared to existing research, this model innovatively integrated psychological cognition with behavioral response mechanisms, breaking away from traditional studies’ isolated analysis of technical parameters or consumption motivations. From an interdisciplinary perspective of sports consumption psychology and behavioral science, this study not only highlighted the value of smart sports venues as a pivotal link in technological innovation and industrial upgrading but also filled a gap in existing literature regarding how smart technologies influenced consumer behavior through psychological mechanisms. The findings provided theoretical foundations for optimizing smart sports architecture through user behavior data analysis and offered practical insights for the widespread adoption and development of smart building technologies.

1. Introduction

With the deep integration of 5G, IoT, and AI technologies, smart sports venues are transforming from simple competition venues into new urban spaces that integrate technological experiences, social interaction, and data services [1,2,3]. In October 2021, the General Administration of Sport of China issued the “14th Five-Year Plan for Sports Development,” which clearly stated that it would “accelerate the digital transformation of sports venues and facilities.” It called for the development of a QR code system for public sports venues, the promotion of the digital upgrade and transformation of no fewer than 1000 sports venues, the creation of a number of smart sports venues, and the construction of more than 10,000 smart fitness paths, smart fitness trails, smart sports parks, smart fitness centers, and other smart fitness facilities [4]. However, at present, the problem of vacant sports venues in China is becoming increasingly serious, exposing a significant gap between technological investment and consumer demand [5]. This contradiction is particularly prominent in western regions, where the local sports industry faces the typical dilemma of “hardware ahead of its time, experience lagging behind” in its transformation and upgrading. As a key node connecting technological innovation and industrial value, the formation of consumption intention for smart sports venues is related to the effectiveness of the digital transformation of the sports industry and directly affects the sense of well-being of the people in the construction of new smart cities [6]. This disconnect between technology and the market reflects the most fundamental issue in the development of smart buildings today: as technical solutions become increasingly mature, their success or failure is determined not by engineering feasibility, but rather by users’ complex psychological acceptance mechanisms and behavioral decision-making logic [7].
Currently, the development of smart sports venues faces dual challenges in theory and practice. From a practical perspective, although various regions have increased their investment in the construction of smart venues, user acceptance and consumption intention have not increased synchronously, and there is a clear disconnect between technology application and market demand. Many venues are stuck in a dilemma of “focusing on hardware investment while neglecting user experience.” The high cost of intelligent upgrades contrasts sharply with the low willingness of users to pay for such upgrades. From a theoretical perspective, existing research lacks in-depth exploration of users’ psychological cognition and behavioral decision-making mechanisms. In the post-pandemic era, consumers’ risk perception and experience requirements for smart services have changed significantly, and traditional consumption models are no longer sufficient to fully explain the complex decision-making process of users in smart sports scenarios. This disconnect between cognition and practice makes it urgently necessary to explore the formation mechanism of user consumption intentions [8].
Against this backdrop, this study focuses on the underlying mechanisms of consumer psychological cognition and subjective experience. Smart sports venues are essentially a convergence of technology and humanities, and their value realization depends not only on hardware upgrades but also on the degree of psychological acceptance by users [9,10]. Threshold experience, as a special psychological transitional state, plays a key role in the interaction between users and the technological environment. However, existing research on sports venue consumption and architectural consumption has mostly focused on testing the direct effects of the Technology Acceptance Model/Unified Theory of Acceptance and Use of Technology, with little systematic investigation of the impact of threshold experience on consumption decisions in smart venues. There has been a lack of systematic verification of the transmission mechanism of threshold experience and its impact on subjective experience [11,12,13]. At the same time, how consumers’ past subjective experiences regulate the relationship between cognition and behavior has also become an important clue to understanding the differences in the application of intelligent technologies [14,15]. These under-explored psychological mechanisms may well be the key to solving the dilemma of smart venues being popular but not profitable.
Based on this, this study took offline spectators in core cities in western China as its research subjects, integrated cognitive evaluation theory and behavioral science perspectives, and used structural equation modeling and mediating moderation effect analysis to deeply analyze how technological cognition, convenience cognition, and risk cognition influenced consumption intention through the transmission effect of threshold experiences, revealing the boundary conditions of subjective experience in this process. The study expanded the theoretical framework of user behavior in smart building research and provided a scientific basis for experience design, risk communication, and precision marketing in smart sports venues from a practical perspective. By establishing a logical chain linking “technical features, psychological mechanisms, and consumer behavior,” this study revealed the psychological conversion mechanisms involved in the adoption of smart technologies. It provided new insights for smart buildings to truly achieve a user-centered development transformation, helping operators and managers of large sports buildings formulate more effective marketing measures and promoting the sustainable development of smart buildings in the future.

2. Literature Review and Hypotheses

Psychological cognition is the ability to acquire, process, store and use information from the outside world through psychological processes such as perception, attention, memory, thinking, reasoning, problem solving and decision-making [16]. A smart sports venue is a sports facility that has been upgraded using modern information technology to improve management, services and user experience [17]. It has improved operational efficiency and safety levels and greatly enhanced the experience of audiences and users. Consumption intention for smart sports venues refers to the psychological tendency and behavioral motivation of consumers to pay for or continue using the services of a venue after learning about or experiencing the technical services and interactive experiences provided by smart sports venues [18]. When individuals understand, perceive, and think about Smart Sports Venues, it will encourage them to form a positive attitude, thereby increasing their willingness to pay for, participate in, or continue to use the venue’s services. In other words, when people become more aware of the value and convenience of Smart Sports Venues, they are more likely to be willing to spend money on them. Yadav & Bhalla’s research shows that technological elements in smart sports venues have been proven to trigger psychological cognitive responses in users, thereby strengthening their positive evaluation of venue services and consumption motivation [19]. Psychological cognition can enhance individuals’ understanding, emotional investment, and value assessment of Smart Sports Venues services, thereby positively influencing their consumption intentions. Cao’s paper examines how environmental cognition influences consumers’ intentions to interact with green sports venues. The study found that positive cognition of the venue’s environmental practices significantly strengthened consumers’ behavioral intentions [20]. Hou’s study explores how innovative design elements in sports venues influence consumer satisfaction, demonstrating the mediating role of psychological factors in the impact of these design innovations on consumer satisfaction. The research indicates that visual stimuli can shape consumers’ perceptions and ultimately influence their willingness to participate in activities at sports venues [21]. Based on this, the following hypothesis is proposed:
H1. 
Psychological Cognition Positively Affects Consumption Intention in Smart Sports Venues.
Technological cognition, as a key concept in cognitive psychology and consumer behavior research, describes the psychological processes that individuals undergo when interacting with technology, including perceiving, understanding, evaluating, and integrating technology-related information [22,23]. In consumer behavior, this perception determines whether users are willing to adopt or continue to use a particular technology service or product. When consumers understand and recognize the security and personalized services provided by the technology used in Smart Sports Venues, they are more likely to participate in, use, and pay for these venue services [24].
Perceived convenience refers to consumers’ subjective perceptions and evaluations of the time savings, ease of use, and speed of access associated with using a product or service [25]. In the consumption scenario of smart sports venues, consumers believe that the more convenient the use of smart sports venues is, such as convenient ticket purchasing, fast service, and easy-to-use smart devices, the more likely they are to increase their consumption intention. Le et al. found that consumers’ perception of the convenience of smart sports venues often translates into a perceived value, which further influences their consumption intentions. Among venue services, smart navigation and fast entry, for example, can enhance this sense of value [26].
Risk perception, as a core concept in cognitive psychology, refers to the psychological judgment process by which individuals, when faced with uncertainty or potential negative consequences, perceive, evaluate, and integrate relevant information to form judgments about the nature, extent, and possible impact of risks [27]. This perception of risk significantly influences consumers’ decisions, attitudes, and behaviors. When consumers believe that smart stadium services carry a high risk of failure or uncertainty, they are more likely to choose not to purchase or seek alternative solutions. In Jamaat’s study of sports consumption behavior, risk perception in dimensions such as financial risk, psychological risk, and social risk was found to have a significant negative impact on behavioral intentions such as visiting sports venues, recommending them, and purchasing merchandise [28]. Based on this, the following subhypotheses are proposed:
H1a. 
Technological awareness has a significant positive effect on consumption intention for smart sports venues.
H1b. 
Perceived convenience has a significant positive effect on consumption intention for smart sports venues.
H1c. 
Risk awareness has a significant negative effect on consumption intention for smart sports venues.
Threshold experience is a concept derived from psychology and consumer behavior theory, usually used to describe the profound and transformative experience of an individual crossing a certain psychological “tipping point” in terms of subjective experience, emotion, or cognition. This experience often triggers behavioral changes, emotional shifts, or significant improvements in consumer attitudes [29]. Cognitive evaluation theory holds that people’s reactions to events are not caused by the events themselves, but rather by the emotions generated after cognitively evaluating the events, which in turn drive behavior. In the consumption scenario of smart sports venues, consumers make cognitive judgments based on their perception of the functionality, convenience, technological feel, and safety of smart venues. When this cognitive assessment meets a certain psychological “threshold,” consumers will experience deep positive emotions such as surprise, pleasure, or trust. Positive emotions serve as a motivator for action, driving consumers to have higher consumption intentions. Zou and Zhao explored the factors influencing consumer satisfaction with sports venues through sentiment analysis. The study found that factors such as environment, activities, and services significantly influence consumer satisfaction, and these factors further influence consumer behavior intentions through the mediating effect of psychological experiences [30]. In his research on tourism experiences, Le constructed a complete model of “cognitive evaluation → emotion → behavioral intention,” verified the mediating role of emotional experiences between psychological cognition and consumer behavior, and emphasized that ‘novelty’ and “goal fit” are the most critical evaluation dimensions [31]. Rosentraub and Mills discuss how venue design, facilities, and place-making activities influence fan experiences. They emphasize that unique atmospheres and carefully designed environments can create memorable experiences that influence consumer behavior [32]. Based on this, the following hypothesis is proposed:
H2. 
Threshold experience mediates between psychological cognition and consumption intention in smart sports venues.
The technology cognition-emotional arousal-behavioral intention path of cognitive evaluation theory shows that when consumers have positive perceptions of the technology in smart sports venues, relying solely on rational judgment cannot directly prompt them to generate consumption intentions. What truly drives consumer behavior is the intense sensory experience (i.e., “threshold experience”) that consumers form while using these technologies. This experience must reach a certain emotional threshold before it can be converted into behavioral motivation. Watson and Spence proposed that consumers’ cognitive evaluations during the consumption process can be divided into four aspects: desirability of outcomes, goal consistency, coping potential, and causal attribution. These cognitive factors determine whether consumers will experience emotional arousal, which ultimately translates into behavioral motivation [33].
According to cognitive evaluation theory, when individuals encounter a certain stimulus, they will evaluate it psychologically, considering its desirability, goal consistency, and coping ability. If these assessments generate positive emotional responses, especially experiences that strongly reach a certain psychological “threshold,” then these emotions will be converted into behavioral motivation, which in turn will influence behavioral choices. For example, if consumers find the user experience of Smart Sports Venues convenient enough to inspire strong subjective feelings and bring about intense positive emotions, their consumption intention will increase significantly. Chekembayeva’s research also confirms this, especially in augmented reality shopping, where she points out that “time convenience” significantly stimulates positive emotions in users, and that these emotions are the mediating mechanism that promotes their willingness to use the technology. Therefore, the model based on cognitive evaluation theory also proves the validity of the path “convenience cognition → emotional experience → consumption intention.” [34].
In the consumption scenario of smart sports venues, if consumers believe that the technology used in the venues is highly controllable and secure, this positive assessment will translate into positive emotional experiences, thereby increasing their consumption intentions. Conversely, if consumers perceive significant risks and a lack of effective safety mechanisms, this may trigger negative emotions, thereby inhibiting their consumption intentions. Mitchell’s research further shows that during the pandemic, information overload and distrust increased consumers’ perception of risk, triggering emotions such as anxiety, which ultimately affected their behavioral judgments and decisions [35]. Based on this, the following hypotheses are proposed:
H2a. 
Threshold experience mediates between technology cognition and consumption intention of smart sports venues.
H2b. 
Threshold experience mediates between convenience cognition and consumption intention of smart sports venues.
H2c. 
Threshold experience mediates between risk cognition and consumption intention of smart sports venues.
Subjective Experience refers to the unique individualized experience formed by an individual based on their own perceptions, emotions, memories, and other psychological processes in relation to a particular product, service, or scenario. It is not the same as objective facts or product attributes, but rather an internal experience generated through the consumer’s contextual interpretation, self-construction, and emotional processing [36]. Cognitive evaluation theory posits that individuals subjectively evaluate external situations or information stimuli, which in turn triggers a series of behaviors. When psychological cognition affects consumption intention, subjective experience will “regulate” this path of influence. Under different levels of subjective experience intensity, the same level of psychological cognition will trigger different degrees of consumption intention response. According to research by Joo et al., cognitive evaluation combined with emotional recall has a significant impact on consumer behavior. Positive subjective experiences amplify the influence of psychological cognition on behavioral intentions because they cause users to form positive associations with consumption scenarios, thereby stimulating stronger behavioral motivation. Negative experiences, on the other hand, may weaken or even inhibit this influence [37]. The cognitive-emotional processing model proposed by Stephens & Gwinner also points out that consumers assess potential threats or benefits in consumption scenarios before engaging in consumption behavior. This assessment is then combined with existing emotional responses (i.e., subjective experiences) to jointly determine the final behavioral choice [38]. In addition, Le pointed out in his research on experiential marketing that subjective experiences play a moderating role in the emotion-behavior pathway triggered by marketing stimuli. Even with the same technical or service cognition, users with pleasant subjective experiences will trigger stronger consumption responses; conversely, it will reduce behavioral responses [39]. Based on this, the following hypothesis is proposed:
H3. 
Subjective Experience Plays a Moderating Role in the Relationship between Psychological Cognition and Consumption Intention in Smart Sports Venues.
Cognitive Evaluation Theory, an important branch of Self-Determination Theory, reveals how external environmental factors shape behavioral decision-making processes by influencing individuals’ intrinsic motivation and psychological needs satisfaction. In the study of consumption behavior in smart sports venues, rich technical experience can change individuals’ initial evaluation framework for new technologies. If individuals have had smooth and pleasant experiences in other smart sports venues, this subjective experience will form positive emotional reinforcement with their current cognition, stimulating stronger consumption intentions. When Song studied restaurant robot services based on cognitive evaluation theory, he found that consumers’ “subjective authenticity experience” significantly moderated the relationship between technical service quality and willingness to return. This shows that even if consumers rationally believe that the technology is reliable, they are only more likely to repeat their consumption behavior when their subjective experience is pleasant [40].
When individuals form feedback on their perceptions and experiences of smart sports venues, they will compare them with previous sports venue services, thereby experiencing the convenience and speed of smart sports services, reinforcing the pleasure and trust brought by convenience, and enhancing consumption intentions. From the perspective of cognitive evaluation theory, subjective experience, as an individual psychological explanatory framework, significantly moderates the effect of perceived convenience on consumption intention toward smart sports venues. Positive subjective experiences reinforce the psychological value and trust foundation brought about by convenience. Yusta et al. pointed out that convenience is a key factor in driving online consumption intention, but consumers’ “subjective norms” and “existing experiences” significantly affect the degree of convenience [41].
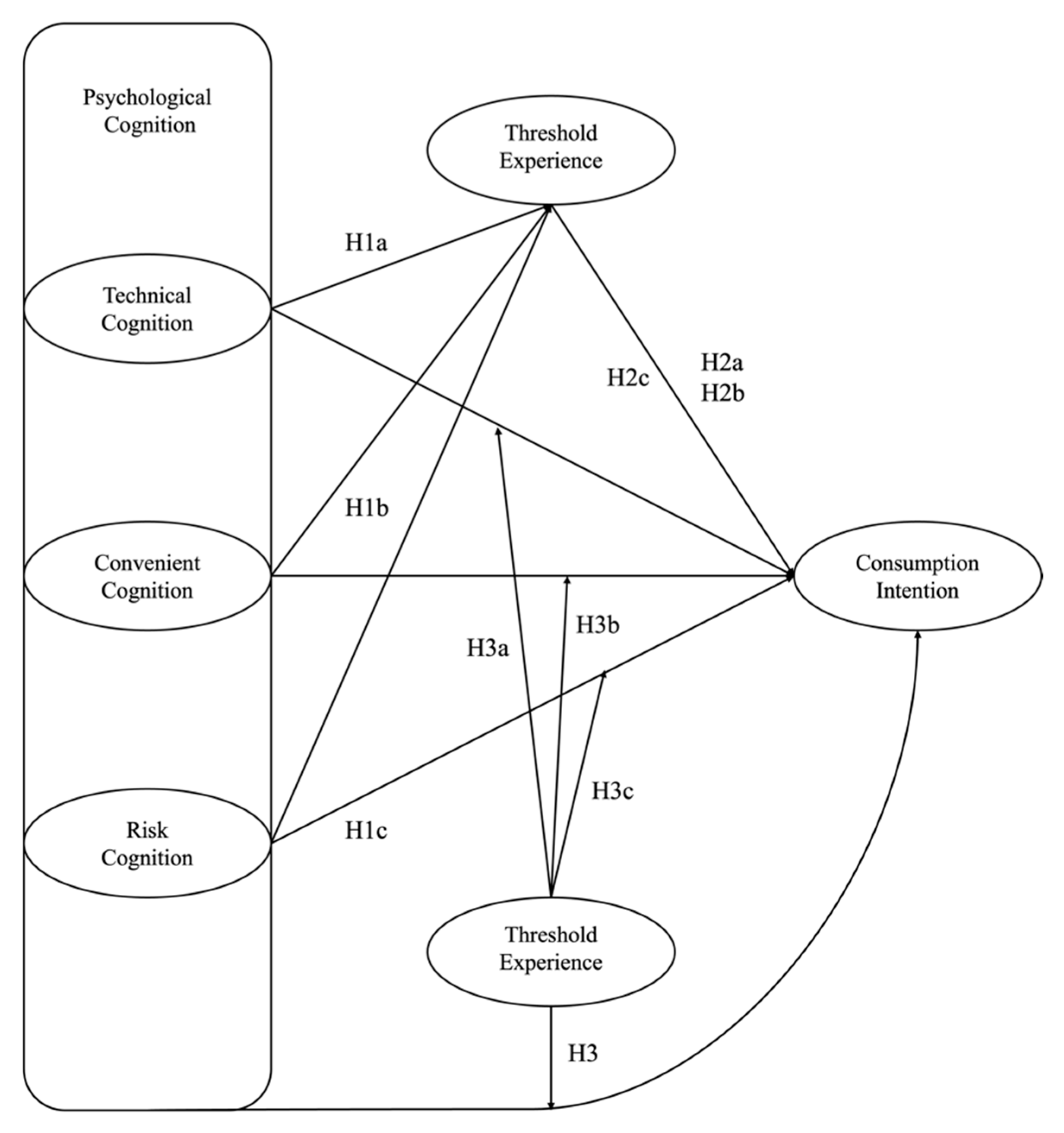
Cognitive evaluation theory holds that human emotions and behavioral decisions are the result of subjective cognitive interpretations of events. When faced with situations that may involve potential losses, individuals will actively evaluate them based on their existing experiences, which will directly influence the formation of their motivations and behavioral decisions. When consumers decide whether Smart Sports Venues are worth visiting, their subjective perception of risk will influence their decision, and this influence will be strengthened or weakened by their past personal experience. Dong et al. found in their study of smart home usage behavior that consumers’ subjective cognitive experiences significantly moderate the judgment of system usefulness based on “perceived privacy risks” [42]. Based on this, the following subhypotheses are proposed: (The model diagram for this paper is shown in Figure 1).
H3a. 
Subjective experience plays a moderating role in the relationship between technology cognition and consumption intention for smart sports venues.
H3b. 
Subjective experience plays a moderating role in the relationship between convenience cognition and consumption intention for smart sports venues.
H3c. 
Subjective experience plays a moderating role in the relationship between risk cognition and consumption intention for smart sports venues.

3. Study Design

3.1. Subjects of Study

This study selected Xi’an, Shaanxi Province—a core city in China’s western region—as its empirical research site. This choice was based on its typicality and representativeness within China’s new wave of urbanization and sports industry upgrading. First, as a national central city and a key node along the Belt and Road Initiative, Xi’an was undergoing rapid urban expansion and capacity enhancement. Its smart city infrastructure development provided an advanced testing ground and application ecosystem for smart sports venues. Second, leveraging the opportunity of hosting the 14th National Games, Xi’an constructed a series of modern smart sports venues, exemplified by the Olympic Sports Center. The city explicitly set the goal of becoming a “World-Class Sports Event City,” with the sports industry emerging as a new growth engine for its urban transformation and upgrading. Consequently, Xi’an offered an exceptional case study for examining smart sports venue consumption, combining three overlapping dimensions: “cutting-edge technology application,” “strong policy drivers,” and “a vibrant sports market.” Based on existing research findings, a survey questionnaire was designed and a preliminary survey was conducted among residents of Xi’an City, Shaanxi Province. Taking into account cognitive factors and actual consumption issues, experts in the field of sports economics were invited to review and refine the questionnaire content. The official survey data was derived from field investigations of spectators who attended events at large-scale smart sports venues in Xi’an, including the Xi’an Olympic Sports Center and Shaanxi Provincial Stadium. The selected venues were all newly constructed smart facilities that had hosted high-level competitions such as the 14th National Games. Spectators at these venues had firsthand experience with smart services, making them ideal subjects for studying consumption intention in smart sports venues. Using stratified sampling, questionnaires were distributed in each district (700 copies) and were collected (691 copies). After sample verification and data correction, a total of 634 valid questionnaires were finally determined for this study, with an effectiveness rate of 91.75%. Descriptive statistical analysis of the sample showed that the male-to-female ratio was close to 1.65:1, with the age group concentrated mostly between 18 and 59 years old. Specific information is shown in Table 1.

3.2. Measurement of Variables

The questionnaire used in this study consisted of seven sections: technology awareness, convenience awareness, risk awareness, threshold experience, subjective experience, consumption intention, and demographic variables. The technical cognition was measured using four items based on the study by Hsu et al. [43], while the convenience cognition was measured using three items based on the study by Colwell et al. [44]. Risk perception was measured using three items based on studies by Weber et al. [45] and Man et al. [46]. Threshold experience drew on the research of Lee et al. and was measured using three questions [47]. Subjective experience was measured using four items designed based on the scale developed by Jaeger et al. [48]. Consumption intention was measured using four items designed based on the scales developed by Zhu et al. [49] and Wang et al. [50]. Since the questionnaire used in this study was derived from an established research scale, the items were finalized after localization modifications. This study employed a five-point Likert scale to measure specific items, with 1 indicating “strongly disagree” and 5 indicating “strongly agree.”
The descriptive statistics for all key variables are summarized in Table 2.

4. Research Results

4.1. Validity and Reliability Testing

This study used SPSS 22.0 software and Cronbach’s α coefficient to assess the reliability of the scale (Table 3). The analysis showed that the Cronbach’s α values of the six latent variables, namely, technical cognition, convenience cognition, risk cognition, threshold experience, subjective experience, and consumption intention, were all greater than the standard value of 0.7 [51], indicating that the scale had good reliability. Using AMOS 25.0 statistical software, confirmatory factor analysis (Figure 2) and validity testing were conducted on the scale. The analysis indicated that the standard factor loadings for all latent variables ranged from 0.6 to 0.9, the average variance extracted (AVE) values were all greater than the standard value of 0.5 [52], and the composite reliability exceeded 0.6. The scale demonstrated good convergent validity [53], with the square root of the AVE for each latent variable exceeding the correlation coefficients between latent variables (Table 4). The discriminant validity was also satisfactory, warranting further analysis.

4.2. Hypothesis Testing

Four variables, namely technological cognition, convenience cognition, risk cognition, and consumption intention, were introduced to construct structural equation model I, which verified the direct impact of technological cognition, convenience cognition, and risk cognition on purchase intention. This study used AMOS 25.0 to fit the structural equation model (Table 5). The CMIN/DF ratio was 1.376, which was below the standard of 3. The GFI, AGFI, NFI, TLI, IFI, and CFI values all exceeded the standard of 0.9 [54], and the RMSEA was 0.024, which was below 0.08 [55]. All fit indices met general research standards, so it was concluded that this model had good fit [56]. Path coefficients and hypothesis test results are presented in Table 6. Technological cognition had a significant positive effect on consumption intention; convenience cognition had a significant positive effect on consumption intention; risk cognition had a significant negative effect on consumption intention. Therefore, subhypotheses H1a, H1b, and H1c were verified (see Figure 3 and Figure 4 for intuitive results).

4.3. Mediating Effect

Threshold experience was introduced into the model to construct Structural Equation Model II, which explored the mediating effect of threshold experience on the process of technological cognition, convenience cognition, and risk cognition on consumption intention. After introducing the threshold experience, the fit of all test indicators in Structural Equation Model II was improved. The path coefficients and hypothesis testing results are shown in Table 6. After introducing the threshold experience, the test results of the impact of technological cognition, convenience cognition, and risk cognition on consumption intention were basically consistent with the above analysis, once again verifying the validity of subhypotheses H1a, H1b, and H1c (p < 0.05). At the same time, technological cognition and convenience cognition had a positive impact on threshold experience, while risk cognition had a negative impact on threshold experience. Threshold experience had a positive impact on consumption intention, which further tested the mediating role of threshold experience. This study used the Bootstrap method to test the mediating effect of threshold experience, judging the mediating effect based on whether the confidence interval contained the value 0. The sample size was set at 5000, and under a 95% confidence interval, the analysis results were shown in Table 7. The indirect effect values of technological cognition, convenience cognition, and risk cognition on consumption intention were 0.095, 0.106, and −0.043 (p < 0.05), respectively, and the confidence intervals of the indirect effects did not include 0, indicating that the mediating effect of threshold experience existed, and subhypotheses H2a, H2b, and H2c were verified.

4.4. Modulating Effects

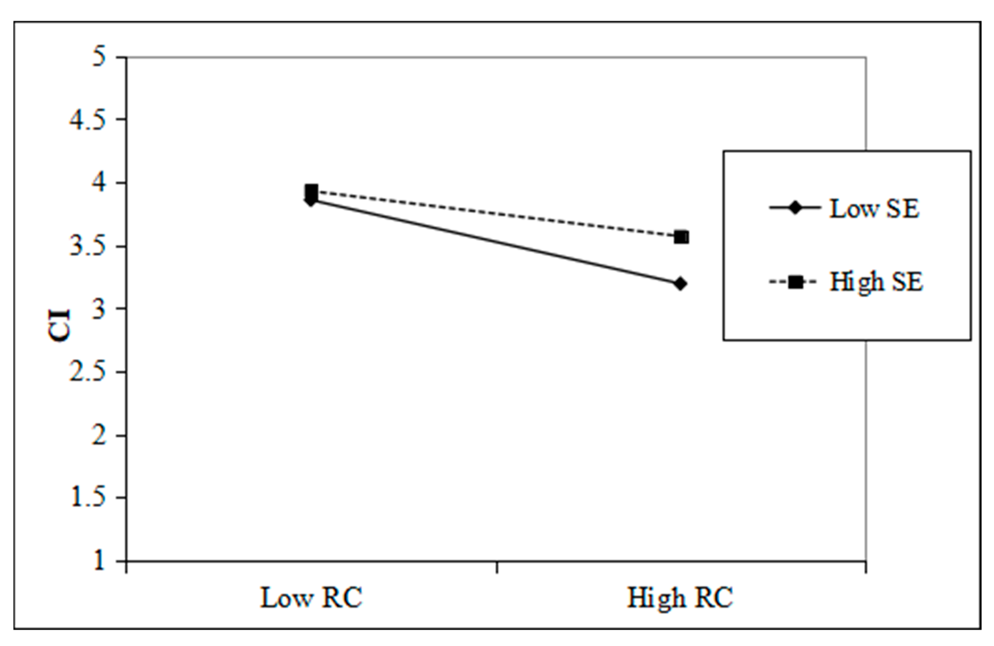
This study used interaction terms to test the moderating effect. Table 7 showed that TCSE had a significant positive effect on CI, indicating that SE had a significant moderating effect between TC and CI (p < 0.05), and the hypothesis was supported. CCSE had a significant positive effect on CI, indicating that SE had a significant moderating effect between CC and CI (p < 0.05), and the hypothesis was supported. RC*SE has a significant positive effect on CI, indicating that SE has a significant moderating effect between CC and CI (p < 0.05), and the hypothesis is supported. These significant interaction effects are summarized in Table 8. The regulatory effects can be observed more intuitively in Figure 5, Figure 6 and Figure 7.

5. Discussion

5.1. Direct Effect Analysis

This study confirmed that technological cognition, convenience cognition, and risk cognition, as key dimensions of psychological cognition, had a significant direct impact on consumption intention for smart sports venues. Specifically, technological awareness and convenience awareness both positively promoted consumption intention, while risk awareness had a significant inhibitory effect. The results of this study confirmed the central role of psychological cognition in consumer decision-making and revealed the underlying psychological drivers behind the marketing of smart sports venues.
First, the positive impact of technological cognition can be explained by the Technology Acceptance Model (TAM). TAM theory suggests that users’ acceptance of new technologies is primarily influenced by perceived usefulness and perceived ease of use [57]. In smart sports venues, consumers’ consumption intentions will naturally increase if they believe that smart devices can provide personalized training recommendations or use IoT technology to improve equipment performance. Specifically, technological awareness involves not only understanding the functions of the technology itself, but also recognizing the convenience and innovative value it brings. This finding is consistent with the results of Lu et al., who found that when consumers perceive that new technologies in gyms can improve fitness results and enhance the enjoyment of exercise, they are more likely to participate in and consume related services [58].
Secondly, the positive impact of convenience perception on consumption intention was equally significant. According to the expectation confirmation theory (ECT), when consumers accept new services, they compare their expected experience with their actual experience. If the actual experience meets or exceeds their expectations, consumers have higher satisfaction, which in turn increases their loyalty and consumption intention [59]. In smart sports venues, convenience is usually reflected in seamless service processes, fast reservation systems, and quick responses to consumer needs. If consumers believed that the venue’s services could save them time and energy and enhance their sports experience, their consumption intentions were greatly enhanced. This finding is consistent with the view of Parasuraman et al. in their service quality model, which states that the convenience of a service directly affects consumer satisfaction and loyalty [60]. Yu et al. also confirmed this in their research in the fitness field, concluding that the convenience of smart fitness products significantly increased consumer engagement and loyalty, particularly in terms of convenient appointment scheduling and operation processes [61]. In addition, the positive effects of convenience and accessibility are consistent with modern consumers’ growing demand for efficient and convenient services, and smart sports venues are meeting this demand through technological innovation.
However, the negative effects of risk perception revealed the challenges facing smart sports venues. According to risk perception theory, consumers evaluate different types of risks in the decision-making process, including financial risks, technical risks, health risks, etc. [62]. When consumers had a high awareness of issues such as technical failures and data privacy leaks, their consumption intentions were inhibited. Unlike the positive effects of technological awareness and convenience awareness, risk awareness had a significant inhibitory effect. This finding is consistent with the results of studies by Aydin et al. and Kim et al. Hong et al. pointed out that the uncontrollability of technology and the potential risk of privacy leaks are the main barriers to consumer adoption of smart health devices [63]. Zhu et al. further found that consumers’ concerns about risks such as data leakage associated with smart health devices significantly affect their adoption intentions [64]. These studies indicate that, in the process of promoting smart devices, while technological innovation has brought greater convenience and efficiency, the accompanying privacy and security issues have also become significant risk factors that cannot be ignored. Therefore, smart sports venues must strengthen risk management and technical safeguards to alleviate consumer concerns and thereby enhance their consumption intentions.
In comparing this study with existing literature, the positive effects of technological cognition and convenience cognition have been widely verified in other studies. For example, Venkatesh et al. [65] and Chiu et al. [66] both emphasized the key role of technology perception and convenience perception in consumption intention. However, this study made a unique contribution to the discussion of risk perception. In research on other fields such as smart health and smart homes, the negative effects of risk perception have been discussed extensively, but there has been little research on the specific industry of smart sports venues. The innovation of this study lay in its in-depth exploration of the negative impact of risk perception on consumer decision-making in smart sports venues, as well as its proposal on how to enhance consumer trust and participation through effective risk control, which provides specific practical guidance for the promotion of smart sports venues.

5.2. Mediating Effect Analysis

In this study, threshold experience was found to mediate the effect of technological cognition on consumption intention for smart sports venues. Specifically, technological awareness refers to consumers’ level of understanding of the technology used in smart venues, including their understanding of the technology’s operability and innovativeness. However, technological awareness alone was not enough to directly drive consumption intention; it had to go through the intermediary mechanism of threshold experience. In the context of smart sports venues, consumers overcame their initial skepticism about new technologies and experienced the actual value and convenience of these technologies while enjoying intelligent services. This breakthrough experience prompted consumers to transform their technological awareness into actual consumption intentions. This is consistent with the concepts of perceived usefulness and ease of use in the TAM, further proving the bridging role of threshold experiences in the technology acceptance process.
The impact of perceived convenience on consumption intention also played a mediating role through threshold experience. When consumers perceived the services and experiences provided by smart sports venues to be highly convenient, their initial acceptance attitude was reinforced, especially in terms of appointment booking, payment, service interaction, and other dimensions. The efficient services provided by the venues significantly increased their satisfaction and participation. Threshold experience played a key role in this process. When consumers overcame initial uncertainty during the experience and gained positive experiences brought about by convenience, their sense of identification with the venue’s services deepened. This “threshold experience” became the mediator through which convenience influences consumption intention. For example, the convenience of a smart appointment system may initially improve consumers’ perception of service convenience, but only when users experience the convenience of seamless connectivity through actual use do they develop a strong consumption intention. Therefore, threshold experiences can transform consumers’ perceptions of convenience into higher consumption intentions and strengthen their participation behavior.
The negative impact of risk perception was mitigated by threshold experience. When faced with emerging technologies in smart sports venues, consumers often had concerns about privacy leaks, technical failures, health risks, etc. This risk perception may have directly reduced their consumption intention. However, when consumers gradually overcame these perceived risks during the actual experience and broke through the threshold of experience, the original negative impact was transformed into positive behavioral intentions. Threshold experiences played a significant mediating role in this process. When consumers gained sufficient trust and security through actual use and experienced the high-quality services provided by smart venues, they gradually reduced their concerns about potential risks, thereby increasing their consumption intentions. This phenomenon can be explained by risk perception theory, which suggests that consumers reduce their perception of risk associated with a product or service through personal experience. Therefore, security measures for smart fitness equipment and transparent privacy protection agreements can reduce consumers’ expectations of risk and reduce their sensitivity to risk through a good threshold experience, thereby promoting their consumption decisions.
In addition, this study also explored unique perspectives and differences compared to other studies. First, the introduction of threshold experience as an intermediary variable was a major innovation of this study. Most existing studies focused on directly examining the relationship between technological cognition, convenience cognition, and risk cognition and consumer behavior. For example, the TAM and the theory of expectation confirmation both emphasize the relationship between perceived usefulness and ease of use, service convenience, and satisfaction. However, few studies have explicitly pointed out the mediating role of threshold experiences between these cognitive factors and consumption intentions. The introduction of threshold experiences enriched existing theories and emphasized the key role of overcoming initial doubts when consumers encounter new technologies or services. The concept of “experience economy” proposed by Pine and Gilmore [67] supports this theory, indicating that consumers’ initial experiences have a significant impact on their subsequent participation behavior, but the role of threshold experiences in this theory has not been given sufficient attention. Therefore, the discussion of threshold experience as an intermediary variable provides a new perspective for understanding technology acceptance and consumption behavior.
Secondly, the risk perception mitigation mechanism was also a highlight of this study. Many studies (e.g., Bauer; Jacoby & Kaplan [68]) have explored how consumers’ perception of risk negatively affects their consumption intentions, especially in the early stages of technological innovation. However, existing literature has paid little attention to mitigating the negative impact of risk perception through the mediating variable of threshold experience. In this study, we found that threshold experiences could effectively reduce consumers’ concerns about risks such as technical failures and privacy leaks, thereby enhancing their consumption intentions. This differs from traditional risk perception theory, which focuses more on the direct impact of risk and neglects the possibility of mitigating this impact through positive initial experiences.

5.3. Moderation Effect Analysis

This study reveals the important role of subjective experience as a moderating variable in the process of technology cognition, convenience cognition, and risk cognition influencing consumption intention for smart sports venues. Subjective experience refers to the personal experiences and cognition accumulated by consumers in the process of participating in smart sports venue services. Research shows that subjective experience not only affects consumers’ evaluation of smart sports venue services, but also plays a mediating role between psychological cognition factors and consumption intention, enhancing the positive impact of cognitive factors on consumption intention.
The impact of technological cognition on consumer technology acceptance has been widely verified in the TAM. However, this study found that subjective experience plays an important moderating role in the relationship between technological cognition and consumption intention. Consumers with higher subjective experience are able to understand the application and actual effects of new technologies more quickly and accurately, and therefore have a higher acceptance of technological cognition and a stronger consumption intention. In contrast, inexperienced consumers may feel a high degree of uncertainty about new technologies, which in turn weakens their acceptance and intention to adopt them. Subjective experience helps consumers overcome initial doubts about new technologies by providing actual experiences, promoting their acceptance of the technologies, and thereby enhancing the positive effect of technological cognition on consumption intention. Venkatesh and Davis’s research also supports this finding, pointing out that the level of user experience significantly affects their acceptance and intention to use new technologies [69].
Perceived convenience reflects consumers’ perception of the convenience of smart sports venue services, which usually affects their satisfaction and loyalty to the services [70]. This study found that subjective experience also played a significant moderating role between perceived convenience and consumption intention. Experienced consumers were able to accurately assess the convenience offered by smart services, particularly in areas such as personalized recommendations, appointment systems, and paperless payments. They quickly recognized the convenience of these features and developed a higher level of satisfaction with venue services. Conversely, inexperienced consumers may find these emerging services unfamiliar or inconvenient, which may affect their evaluation of the services and their consumption intentions. Subjective experience enhances the perception of convenience, making consumers more accepting of smart venue services and thereby increasing their consumption intentions.
Risk perception is usually a negative predictor of consumption intention in smart sports venues. Consumers’ concerns about technical failures, data security, or privacy breaches could inhibit their consumption intention. However, subjective experience played a mitigating role between risk perception and consumption intention. Consumers with a high level of subjective experience were usually able to rationally assess the risks of smart technology. Based on their past experience, they were less likely to be overly concerned about potential risks and were therefore not negatively affected by risk perception. Conversely, inexperienced consumers may be more prone to anxiety about potential risks, which in turn affects their acceptance of smart sports venues. Through the accumulation of subjective experience, consumers could gradually reduce their excessive reaction to risk and lessen the inhibitory effect of risk perception on consumption intention. Therefore, subjective experience plays an important negative regulatory role in the relationship between risk perception and consumption intention, alleviating consumers’ concerns about technological risks.
In summary, this study showed that subjective experience played a significant moderating role in the process of technological cognition, convenience cognition, and risk cognition influencing consumption intention for smart sports venues. Subjective experiences drive consumption intentions by helping consumers better understand and accept new technologies, increase their perception of convenience, and alleviate their concerns about risks. Especially when faced with emerging smart technologies and services, subjective experiences can effectively enhance consumer acceptance and increase their sense of identification and loyalty to smart sports venues. Therefore, in the design, service, and promotion of smart sports venues, emphasis should be placed on enhancing the subjective experience of consumers, providing more opportunities for practical experience, and helping consumers better adapt to and accept new technologies, thereby increasing their consumption intention and loyalty.

5.4. Discussion on Regional Applicability

This study focused on the impact of technical cognition, convenience cognition, and risk cognition on the consumption willingness toward smart sports venues, and explored the mediating role of threshold experience in this process. However, the study was conducted solely in Xi’an, and thus the generalizability and regional applicability of its conclusions need further consideration. Given the differences in economic development, technology diffusion, cultural background, and consumer psychological cognition across various regions of China, this paper examines whether the research findings can be widely applied to the entire Chinese market and analyzes the potential significant regional differences.
First, regional economic differences are closely related to consumers’ technological acceptance. Consumers in first-tier cities like Beijing and Shanghai generally have higher levels of technical cognition and stronger acceptance of smart technology, with a more significant influence of convenience cognition. However, in smaller cities, especially second- and third-tier cities, consumers’ cognition of smart sports venues was relatively low, and their risk cognition was stronger, which may have resulted in slower increases in consumption willingness. Therefore, the generalizability of the research results may vary across different regions, particularly in terms of the relationship between technological acceptance and consumption willingness.
Secondly, differences in consumers’ risk cognition play an important role in the promotion of smart devices across regions. As a second-tier city, consumers in Xi’an were less concerned about issues such as data privacy and technology failure. In contrast, consumers in first-tier cities are likely to be more sensitive to the risks associated with smart devices, particularly concerns about privacy breaches and data security. As smart technology becomes more widespread, consumers’ perceptions of technological risks will likely converge. Hence, when promoting smart sports venues nationwide, regional differences must be considered, especially in risk management and technological safeguards, which should be regionally adjusted.
Furthermore, threshold experience, as an innovation in this study, may have varying impacts across regions. In cities with higher technology diffusion, consumers are likely to overcome initial uncertainties about technology more quickly, thereby enhancing their consumption willingness. In cities with lower technology diffusion, consumers may have required more time and information to accept new technologies, and the role of threshold experience may have been gradual. As a result, the speed and effectiveness with which consumers in different regions overcame the threshold may have differed, requiring distinct promotional strategies for smart sports venues.
Finally, differences in the policy environment are another key factor influencing the effectiveness of smart sports venue promotion. Xi’an and first-tier cities may differ in terms of policy support, market environment, and government guidance, which directly affect consumers’ acceptance and participation willingness. Therefore, the applicability of the research results in different regions requires further validation in conjunction with the local policy context and market development status.

6. Conclusions

Based on cognitive evaluation theory, this study used empirical analysis to reveal the transmission mechanism of psychological cognition, threshold experience, and subjective experience on consumption intention in smart sports venues. The results showed that technological cognition and convenience cognition significantly drove consumption intention, while risk cognition had an inhibitory effect. Threshold experience, as an intermediary variable, played an important mediating role between psychological cognition and consumption intention, verifying the logical path of “cognition-experience-behavior.” In addition, the moderating effect of subjective experience further indicates that consumers’ past experiences with smart technology can strengthen the influence of psychological cognition on consumption intention. These findings enriched the theoretical research on user behavior in the field of smart buildings and offered actionable recommendations for policymakers, architects, and venue operators. Specifically, by optimizing technical interactive experiences, reducing users’ risk perceptions, and leveraging the positive impact of subjective experiences, consumption intentions can be effectively enhanced. This approach helps bridge the gap between technological investment and market demand, thereby promoting the sustainable development of smart sports buildings.

7. Shortcomings and Prospects

Although this exploratory study made a valuable contribution, it did have certain limitations. First, the sample coverage was mainly concentrated on offline spectators in core cities in western China. In the future, it could be expanded to include developed regions in eastern China or smaller cities to verify the universality of the conclusions. Secondly, the measurement of threshold experiences relied on quantitative analysis. In the future, qualitative research methods can be used to further explore diverse connotations, such as potential influencing factors like cultural identity or emotional resonance. In addition, cross-sectional studies have difficulty capturing dynamic changes in consumption intentions. Follow-up tracking surveys or experimental methods can be used to analyze the evolution of user psychology and behavior during the iteration of intelligent technology.
Finally, the consumption mechanism of smart sports venues may vary due to cultural differences. In the future, we can compare the behavior patterns of users in different countries or regions to explore the regulatory role of cultural factors and whether conclusions differ across cultural groups. Future research on smart sports venues can further deepen the exploration of the intersection between technology and humanities, such as combining neuroscience or eye movement experiments to reveal the physiological mechanisms of user cognition and experience. These issues will be gradually resolved in future research.

Author Contributions

Conceptualization, Z.Y., Y.Z. and S.C.; Methodology, Y.Z.; Software, Z.Y., Y.Z. and S.C.; Validation, S.C. and Q.H.; Formal analysis, Z.Y., Y.Z. and Q.H.; Investigation, Y.Z. and S.C.; Resources, Q.H.; Data curation, T.L.; Writing—original draft, Z.Y., Y.Z., S.C., Q.H. and T.L.; Writing—review & editing, Z.Y.; Visualization, S.C. and T.L.; Supervision, T.L.; Project administration, T.L. All authors have read and agreed to the published version of the manuscript.

Funding

This research received no external funding.

Data Availability Statement

The original contributions presented in this study are included in the article. Further inquiries can be directed to the corresponding author.

Conflicts of Interest

The authors declare no conflict of interest.

References

  1. Yang, C.; Cole, C.L. Smart stadium as a laboratory of innovation: Technology, sport, and datafied normalization of the fans. Commun. Sport 2022, 10, 374–389. [Google Scholar] [CrossRef]
  2. Feng, W.; Li, Y.; Chen, S. What has influenced the growth and structural transformation of China’s cultural industry—Based on the input-output bias analysis. Appl. Econ. 2025, 1–14. [Google Scholar] [CrossRef]
  3. Heck, S.; Valks, B.; Den Heijer, A. The added value of smart stadiums: A case study at Johan Cruijff Arena. J. Corp. Real Estate 2021, 23, 130–148. [Google Scholar] [CrossRef]
  4. General Administration of Sport of China. 2022 China Smart Stadium Development White Paper [White Paper]. 2023. Available online: https://www.sport.gov.cn/n20001280/n20001265/n20067533/c27149579/content.html (accessed on 4 July 2025).
  5. Hou, Y.; Chen, S.; Zhang, Y.; Yao, Z.; Huang, Q. Green Skepticism How Do Chinese College Students Feel about Green Retrofitting of College Sports Stadiums. Buildings 2024, 14, 2237. [Google Scholar] [CrossRef]
  6. Can, H.; Lu, M.; Gan, L. The research on application of information technology in sports stadiums. Phys. Procedia 2011, 22, 604–609. [Google Scholar] [CrossRef]
  7. Affonso, E.O.; Branco, R.R.; Menezes, O.V.; Guedes, A.L.; Chinelli, C.K.; Haddad, A.N.; Soares, C.A. The main barriers limiting the development of smart buildings. Buildings 2024, 14, 1726. [Google Scholar] [CrossRef]
  8. Gu, P.; Zhang, H.; Liang, Z.; Zhang, D. Impact of public risk perception in China on the intention to use sports APPs during COVID-19 pandemic. Int. J. Environ. Res. Public Health 2022, 19, 11915. [Google Scholar] [CrossRef] [PubMed]
  9. Panchanathan, S.; Chakraborty, S.; McDaniel, T.; Bunch, M.; O’Connor, N.; Little, S.; McGuinness, K.; Marsden, M. Smart stadium for smarter living: Enriching the fan experience. In Proceedings of the 2016 IEEE International Symposium on Multimedia (ISM), San Jose, CA, USA, 19 January 2016; pp. 152–157. [Google Scholar]
  10. Gerli, P.; Clement, J.; Esposito, G.; Mora, L.; Crutzen, N. The hidden power of emotions: How psychological factors influence skill development in smart technology adoption. Technol. Forecast. Soc. Change 2022, 180, 121721. [Google Scholar] [CrossRef]
  11. De Luca Picione, R.; Freda, M.F. Possible use in psychology of threshold concept in order to study sensemaking processes. Cult. Psychol. 2016, 22, 362–375. [Google Scholar] [CrossRef]
  12. Kim, J.H.; Kang, E. An empirical research: Incorporation of user innovativeness into TAM and UTAUT in adopting a golf app. Sustainability 2023, 15, 8309. [Google Scholar] [CrossRef]
  13. Wang, S.; Yu, J.; Yang, W.; Yan, W.; Nah, K. The Impact of Role-Playing Game Experience on the Sustainable Development of Ancient Architectural Cultural Heritage Tourism: A Mediation Modeling Study Based on S-O-R Theory. Buildings 2025, 15, 2032. [Google Scholar] [CrossRef]
  14. Sytsma, J.; Machery, E. Two conceptions of subjective experience. Philos. Stud. 2010, 151, 299–327. [Google Scholar] [CrossRef]
  15. Dalmoro, M.; Isabella, G.; Almeida, S.O.D.; dos Santos Fleck, J.P. Developing a holistic understanding of consumers’ experiences: An integrative analysis of objective and subjective elements in physical retail purchases. Eur. J. Mark. 2019, 53, 2054–2079. [Google Scholar] [CrossRef]
  16. Derbaix, C.; Vanden Abeele, P. Consumer inferences and consumer preferences. The status of cognition and consciousness in consumer behavior theory. Int. J. Res. Mark. 1985, 2, 157–174. [Google Scholar] [CrossRef]
  17. Zhang, B. Research on the Construction of Function Model of Smart Sports Venues. In Proceedings of the 2021 2nd International Conference on Intelligent Design (ICID), Xi’an, China, 19 October 2021; pp. 399–402. [Google Scholar]
  18. Yuchen, S.; Ying, W. Nexus Between Artificial Intelligence, Consumer Behavior, Consumer Experience, and Purchase Intention: A Case from Shenzhen, China. Prof. Inf. 2024, 33. [Google Scholar]
  19. Yadav, Y.; Bhalla, S. Smart stadiums: Enhancing fan experience through technological innovations in sports venues. Int. J. Sports Health Phys. Educ. 2024, 104. [Google Scholar] [CrossRef]
  20. Cao, L.; Hou, Y.; Shen, X.; Feng, S.; Liu, C.; Huang, Q. The Influence of Social Mass Environmental Cognition on Consumption Intentions in Green Stadiums from the Perspective of CAC Modeling. Buildings 2024, 14, 2744. [Google Scholar] [CrossRef]
  21. Hou, Y.; Gou, B.; Liao, J.; Zhang, Y.; Huang, Q.; Sun, B. Innovative Sports Venue Colors and Consumers’ Satisfaction Based on Multilevel Data: The Mediating Effect of Athletes’ Perceived Emotional Value. Buildings 2024, 14, 3674. [Google Scholar] [CrossRef]
  22. Anderson, J.R. Cognitive Psychology and Its Implications; Macmillan, Worth Publishers: New York, NY, USA, 2005. [Google Scholar]
  23. Gefen, D.; Karahanna, E.; Straub, D.W. Trust and TAM in online shopping: An integrated model. MIS Q. 2003, 27, 51–90. [Google Scholar] [CrossRef]
  24. Liang, X. Smart Stadiums and the Future of Sports Entertainment: Leveraging IoT, AI, and Blockchain for Enhanced Fan Engagement and Venue Management. Appl. Comput. Eng. 2025, 138, 155–160. [Google Scholar] [CrossRef]
  25. Shankar, A. How does convenience drive consumers’ webrooming intention? Int. J. Bank Mark. 2021, 39, 312–336. [Google Scholar] [CrossRef]
  26. Le, T.; Phung, T.; Le, H.; Tran, T.; Dinh, D. Understanding spectators’ intention to attend sport events: A perspective on perceived value. Innov. Mark. 2024, 30, 249. [Google Scholar] [CrossRef]
  27. Bauer, R.A. Consumer behavior as risk taking. In Proceedings of the 43rd National Conference of the American Marketing Assocation, Chicago, IL, USA, 15–17 June 1960. [Google Scholar]
  28. Jamaat, K.; Tojari, F.; Zarei, A. Developing A Model of SPORT consumption Based on Perceived Risk. J. Fundam. Appl. Life Sci. 2014, 4, 1812–1819. [Google Scholar]
  29. Drakopoulos, S. Psychological Thresholds, Demand and Price Rigidity*. Manch. Sch. 1992, 60, 152–168. [Google Scholar] [CrossRef][Green Version]
  30. Zou, Y.; Zhao, Q.; Wang, B.; Chen, G. Sentiment mining of online comments of sports venues: Consumer satisfaction and its influencing factors. PLoS ONE 2025, 20, e0319476. [Google Scholar] [CrossRef]
  31. Le, D.; Pratt, M.; Wang, Y.; Scott, N.; Lohmann, G. How to win the consumer’s heart? Exploring appraisal determinants of consumer pre-consumption emotions. Int. J. Hosp. Manag. 2020, 88, 102542. [Google Scholar] [CrossRef]
  32. Winfree, J.; Rosentraub, M.; Mills, B.; Zondlak, M. Placemaking, Sport Venues, and the Fan Experience. In Sports Finance and Management; Taylor & Francis: Abingdon, UK, 2018; pp. 96–128. [Google Scholar]
  33. Watson, L.; Spence, M. Causes and consequences of emotions on consumer behaviour: A review and integrative cognitive appraisal theory. Eur. J. Mark. 2007, 41, 487–511. [Google Scholar] [CrossRef]
  34. Chekembayeva, G.; Garaus, M.; Schmidt, O. The role of time convenience and (anticipated) emotions in AR mobile retailing application adoption. J. Retail. Consum. Serv. 2023, 72, 103260. [Google Scholar] [CrossRef]
  35. Han, W.; Lee, H.; Xu, Y.; Cheng, Y. Information Overload and Information Distrust: How Does Information Environment Influence Consumer Well-being During the COVID-19 Pandemic. In International Textile and Apparel Association Annual Conference Proceedings, Long Beach, CA, USA, 20–23 November 2024; Iowa State University Digital Press: Ames, IO, USA, 2024. [Google Scholar]
  36. Xinxin, W.; Zhen, L. Objective Criteria or Subjective Evaluation: A Review of Consumer Experience Quality Measurement Research. Foreign Econ. Manag. 2019, 41, 127–140. [Google Scholar]
  37. Joo, E.; Shin, H.; Kim, I.; Choi, J.; Jang, J.; Hyun, S. The Effects of Cognitive Appraisal and Emotion on Consumer Behavior: The Critical Role of Recollection in the Luxury Cruise Setting. In Proceedings of the CARMA 2016: 1st International Conference on Advanced Research Methods in Analytics, Valencia, Spain, 6–7 July 2016; p. 167. [Google Scholar]
  38. Stephens, N.; Gwinner, K. Why don’t some people complain? A cognitive-emotive process model of consumer complaint behavior. J. Acad. Mark. Sci. 1998, 26, 172–189. [Google Scholar] [CrossRef]
  39. Le, D. An investigation of consumer hedonic consumption behaviour from a mental processing perspective. Ph.D. Thesis, Griffith University, Nathan, QLD, Australia, 2020. [Google Scholar]
  40. Song, H.; Yang, H.; Sthapit, E. Robotic service quality, authenticity, and revisit intention to restaurants in China: Extending cognitive appraisal theory. Int. J. Contemp. Hosp. Manag. 2025, 37, 1497–1515. [Google Scholar] [CrossRef]
  41. Yusta, A.; Ruiz, M.; Zarco, A. The Role of the Convenience and the Subjective Norm in the Intention of Purchase Across Internet (B2C): An application in the hospitality industry. Rev. Bus. Manag. 2011, 13, 137–158. [Google Scholar] [CrossRef]
  42. Dong, X.; Chang, Y.; Wang, Y.; Yan, J. Understanding usage of Internet of Things (IOT) systems in China: Cognitive experience and affect experience as moderator. Inf. Technol. People 2017, 30, 117–138. [Google Scholar] [CrossRef]
  43. Hsu, C.Y.; Li, T.I.; Chiang, H.H.; Chien, C.Y. Application of expectation confirmation theory on users’ continuous intention of smart devices in gymnasiums. Am. Inst. Phys. Conf. Ser. 2023, 2685, 030010. [Google Scholar]
  44. Colwell, S.R.; Aung, M.; Kanetkar, V.; Holden, A.L. Toward a measure of service convenience: Multiple-item scale development and empirical test. J. Serv. Mark. 2008, 22, 160–169. [Google Scholar] [CrossRef]
  45. Weber, E.U.; Blais, A.R.; Betz, N.E. A domain-specific risk-attitude scale: Measuring risk perceptions and risk behaviors. J. Behav. Decis. Mak. 2002, 15, 263–290. [Google Scholar] [CrossRef]
  46. Man, S.S.; Chan, A.H.S.; Alabdulkarim, S. Quantification of risk perception: Development and validation of the construction worker risk perception (CoWoRP) scale. J. Saf. Res. 2019, 71, 25–39. [Google Scholar] [CrossRef] [PubMed]
  47. Lee, S.; In, S.; Seo, W.J. Repeat attendance as a function of liminality, communitas and team identification. South Afr. J. Res. Sport Phys. Educ. Recreat. 2015, 37, 59–76. [Google Scholar]
  48. Jaeger, J.; Bitter, I.; Czobor, P.; Volavka, J. The measurement of subjective experience in schizophrenia: The Subjective Deficit Syndrome Scale. Compr. Psychiatry 1990, 31, 216–226. [Google Scholar] [CrossRef] [PubMed]
  49. Zhu, Q.; Li, Y.; Geng, Y.; Qi, Y. Green food consumption intention, behaviors and influencing factors among Chinese consumers. Food Qual. Prefer. 2013, 28, 279–286. [Google Scholar] [CrossRef]
  50. Wang, J.; Wu, L. The impact of emotions on the intention of sustainable consumption choices: Evidence from a big city in an emerging country. J. Clean. Prod. 2016, 126, 325–336. [Google Scholar] [CrossRef]
  51. Cronbach, L.J. Coefficient alpha and the internal structure of tests. Psychometrika 1951, 16, 297–334. [Google Scholar] [CrossRef]
  52. Fornell, C.; Larcker, D.F. Evaluating structural equation models with unobservable variables and measurement error. J. Mark. Res. 1981, 18, 39–50. [Google Scholar] [CrossRef]
  53. Hair, J.F.; Risher, J.J.; Sarstedt, M.; Ringle, C.M. When to use and how to report the results of PLS-SEM. Eur. Bus. Rev. 2019, 31, 2–24. [Google Scholar] [CrossRef]
  54. Browne, M.W.; Cudeck, R.; Bollen, K.A.; Long, J.S. Alternative ways of assessing model fit. Test. Struct. Equ. Models 1993, 154, 136–162. [Google Scholar] [CrossRef]
  55. Hu, L.T.; Bentler, P.M. Cutoff criteria for fit indexes in covariance structure analysis: Conventional criteria versus new alternatives. Struct. Equ. Model. A Multidiscip. J. 1999, 6, 1–55. [Google Scholar] [CrossRef]
  56. Bentler, P.M.; Bonett, D.G. Significance tests and goodness of fit in the analysis of covariance structures. Psychol. Bull. 1980, 88, 588. [Google Scholar] [CrossRef]
  57. Davis, F.D. Perceived usefulness, perceived ease of use, and user acceptance of information technology. MIS Q. 1989, 13, 319–340. [Google Scholar] [CrossRef]
  58. Han, J.H.; Kim, H.M. The role of information technology use for increasing consumer informedness in cross-border electronic commerce: An empirical study. Electron. Commer. Res. Appl. 2019, 34, 100826. [Google Scholar] [CrossRef]
  59. Oliver, R.L. A Cognitive Model of the Antecedents and Consequences of Satisfaction Decisions. J. Mark. Res. 1980, 17, 460–469. [Google Scholar] [CrossRef]
  60. Parasuraman, A.; Zeithaml, V.A.; Berry, L.L. SERVQUAL: A multiple-item scale for measuring consumer perceptions of service quality. J. Retail. 2005, 64, 12–40. [Google Scholar]
  61. Sun, S.; Pan, Y. Effects of service quality and service convenience on customer satisfaction and loyalty in self-service fitness centers: Differences between staffed and unstaffed services. Sustainability 2023, 15, 14099. [Google Scholar] [CrossRef]
  62. Cunningham, S.M. The Major Dimensions of Perceived Risk. In Risk Taking and Information Handling in Consumer Behavior; Cox, D.F., Ed.; Harvard University Press: Boston, MA, USA, 1967. [Google Scholar]
  63. Hong, A.; Nam, C.; Kim, S. What will be the possible barriers to consumers’ adoption of smart home services? Telecommun. Policy 2020, 44, 101867. [Google Scholar] [CrossRef]
  64. Zhu, Y.; Lu, Y.; Gupta, S.; Wang, J.; Hu, P. Promoting smart wearable devices in the health-AI market: The role of health consciousness and privacy protection. J. Res. Interact. Mark. 2023, 17, 257–272. [Google Scholar] [CrossRef]
  65. Venkatesh, V.; Morris, M.G.; Davis, G.B.; Davis, F.D. User acceptance of information technology: Toward a unified view. MIS Q. 2003, 27, 425–478. [Google Scholar] [CrossRef]
  66. Chiu, W.; Cho, H. The role of technology readiness in individuals’ intention to use health and fitness applications: A comparison between users and non-users. Asia Pac. J. Mark. Logist. 2021, 33, 807–825. [Google Scholar] [CrossRef]
  67. Pine, B.J.; Gilmore, J.H. Welcome to the Experience Economy. Harv. Bus. Rev. 1998, 76, 97–105. [Google Scholar]
  68. Jacoby, J.; Kaplan, L.B. The Components of Perceived Risk. In Proceedings of the 3rd Annual Conference of the Association for Consumer Research, Chicago, IL, USA, 1 January 1972. [Google Scholar]
  69. Venkatesh, V.; Davis, F.D. A theoretical extension of the technology acceptance model: Four longitudinal field studies. Manag. Sci. 2000, 46, 186–204. [Google Scholar] [CrossRef]
  70. Zeithaml, V.A.; Parasuraman, A.; Malhotra, A. Service quality delivery through web sites: A critical review of extant knowledge. J. Acad. Mark. Sci. 2002, 30, 362–375. [Google Scholar] [CrossRef]
Figure 1. Model diagram.
Figure 1. Model diagram.
Buildings 15 03629 g001
Figure 2. Confirmatory factor analysis diagram.
Figure 2. Confirmatory factor analysis diagram.
Buildings 15 03629 g002
Figure 3. Results of Structural Equation 1.
Figure 3. Results of Structural Equation 1.
Buildings 15 03629 g003
Figure 4. Results of structural equation model 2.
Figure 4. Results of structural equation model 2.
Buildings 15 03629 g004
Figure 5. Figure showing the results of the TC adjustment effect.
Figure 5. Figure showing the results of the TC adjustment effect.
Buildings 15 03629 g005
Figure 6. Figure showing the results of the CC adjustment effect.
Figure 6. Figure showing the results of the CC adjustment effect.
Buildings 15 03629 g006
Figure 7. RC results for the moderating effect.
Figure 7. RC results for the moderating effect.
Buildings 15 03629 g007
Table 1. Basic Information description analysis.
Table 1. Basic Information description analysis.
VariableCategoryNumber of PeoplePercentage
GenderMale39562.3
Female23937.7
Age18–4024839.1
41–5922335.2
60 and above16325.7
Self-rated healthGood41966.1
Poor21533.9
Technology acceptanceHigh40664
Low22836
Table 2. Variable Distribution Summary.
Table 2. Variable Distribution Summary.
NMinimumMaximumMean Std.DeviationSkewnessKurtosis
TC_X16341.000 5.000 3.773 0.767 −0.620 0.950
CC_X26341.000 5.000 3.834 0.841 −0.693 0.426
RC_X36341.000 5.000 3.554 0.856 −0.738 0.317
TE_M6341.000 5.000 3.892 0.863 −1.191 1.344
SE_W6341.000 5.000 3.795 0.726 −0.732 0.312
CI_Y6341.000 5.000 3.741 0.757 −0.517 0.858
Table 3. Reliability and validity analysis.
Table 3. Reliability and validity analysis.
VariableMeasurement IndexFactor LoadingCronbach’s AlphaCRAVE
TCTC10.8470.8650.8680.622
TC20.762
TC30.738
TC40.803
CCCC10.8590.8550.8580.668
CC20.757
CC30.833
RCRC10.8030.8540.8550.664
RC20.866
RC30.773
TETE10.8360.8660.8680.688
TE20.803
TE30.848
SESE10.8450.8750.8760.64
SE20.775
SE30.733
SE40.842
CICI10.8680.8850.8860.66
CI20.815
CI30.793
CI40.771
Table 4. Distinctive validity.
Table 4. Distinctive validity.
CISETERCCCTC
CI0.812
SE0.2630.800
TE0.6050.3870.829
RC−0.393−0.215−0.3130.815
CC0.5350.150.51−0.3540.817
TC0.5810.2070.493−0.3140.6210.789
Note: The bold diagonal elements represent the square root of the Average Variance Extracted (AVE) for each construct. For adequate discriminant validity, these values should be greater than the off-diagonal correlations (in the same row and column).
Table 5. Validation of factor analysis model fit.
Table 5. Validation of factor analysis model fit.
Model Fitting IndicatorsCMIN/DFGFIAGFINFIIFITLICFIRMSEA
Standard<3>0.9>0.9>0.9>0.9>0.9>0.9<0.08
Validation
factor analysis
1.3760.9660.9550.9690.9910.9890.9910.024
Table 6. Path coefficients.
Table 6. Path coefficients.
PathStructural Equation Model 1Structural Equation Model 2
Path CoefficientTest ResultsPath CoefficientTest Results
TC→CI0.377 ***establishment0.28 ***Accept
CC→CI0.233 ***establishment0.127 *Accept
RC→CI−0.192 ***establishment−0.149 ***Accept
TC→TE 0.267 ***Accept
CC→TE 0.3 ***Accept
RC→TE −0.122 **Accept
TE→CI 0.355 ***Accept
*, p < 0.05; **, p < 0.01; ***, p < 0.001.
Table 7. Mediator test.
Table 7. Mediator test.
PathEffect ValueIndirect Effect
LowerUpper
TC_TE_CI0.0950.0510.151
CC_TE_CI0.1060.0620.165
RC_TE_CI−0.043−0.077−0.014
Table 8. Adjustment test.
Table 8. Adjustment test.
AttributesTCCCRC
Model 1Model 2Model 3Model 1Model 2Model 3Model 1Model 2Model 3
Gender−0.035−0.001−0.003−0.035−0.002−0.003−0.035−0.026−0.028
Age−0.028−0.027−0.026−0.028−0.035−0.035−0.028−0.032−0.035
Self-rated health−0.015−0.01−0.021−0.015−0.005−0.018−0.015−0.003−0.006
Technological acceptance0.118 **0.089 **0.091 **0.118 **0.104 **0.106 **0.118 **0.121 **0.118 **
TC 0.482 ***0.464 ***
CC 0.442 ***0.433 ***
RC −0.308 ***−0.338 ***
SE 0.136 ***0.162 *** 0.169 ***0.189 *** 0.171 ***0.148 ***
TC * SE 0.144 ***
CC * SE 0.151 ***
RC * SE 0.104 **
R20.0160.2910.3110.0160.2590.2810.0160.160.169
F2.566 *42.86 ***40.315 ***2.566 *36.557 ***35.004 ***2.566 *19.848 ***18.207 ***
*, p < 0.05; **, p < 0.01; ***, p < 0.001.
Disclaimer/Publisher’s Note: The statements, opinions and data contained in all publications are solely those of the individual author(s) and contributor(s) and not of MDPI and/or the editor(s). MDPI and/or the editor(s) disclaim responsibility for any injury to people or property resulting from any ideas, methods, instructions or products referred to in the content.

Share and Cite

MDPI and ACS Style

Yao, Z.; Zhang, Y.; Chen, S.; Huang, Q.; Liu, T. The Transmission Effect of Threshold Experiences: A Study on the Influence of Psychological Cognition and Subjective Experience on the Consumption Intentions of Smart Sports Venues. Buildings 2025, 15, 3629. https://doi.org/10.3390/buildings15193629

AMA Style

Yao Z, Zhang Y, Chen S, Huang Q, Liu T. The Transmission Effect of Threshold Experiences: A Study on the Influence of Psychological Cognition and Subjective Experience on the Consumption Intentions of Smart Sports Venues. Buildings. 2025; 15(19):3629. https://doi.org/10.3390/buildings15193629

Chicago/Turabian Style

Yao, Zhenning, Yujie Zhang, Sen Chen, Qian Huang, and Tianqi Liu. 2025. "The Transmission Effect of Threshold Experiences: A Study on the Influence of Psychological Cognition and Subjective Experience on the Consumption Intentions of Smart Sports Venues" Buildings 15, no. 19: 3629. https://doi.org/10.3390/buildings15193629

APA Style

Yao, Z., Zhang, Y., Chen, S., Huang, Q., & Liu, T. (2025). The Transmission Effect of Threshold Experiences: A Study on the Influence of Psychological Cognition and Subjective Experience on the Consumption Intentions of Smart Sports Venues. Buildings, 15(19), 3629. https://doi.org/10.3390/buildings15193629

Note that from the first issue of 2016, this journal uses article numbers instead of page numbers. See further details here.

Article Metrics

Back to TopTop