Understanding Artificial Neural Networks as a Transformative Approach to Construction Risk Management: A Systematic Literature Review
Abstract
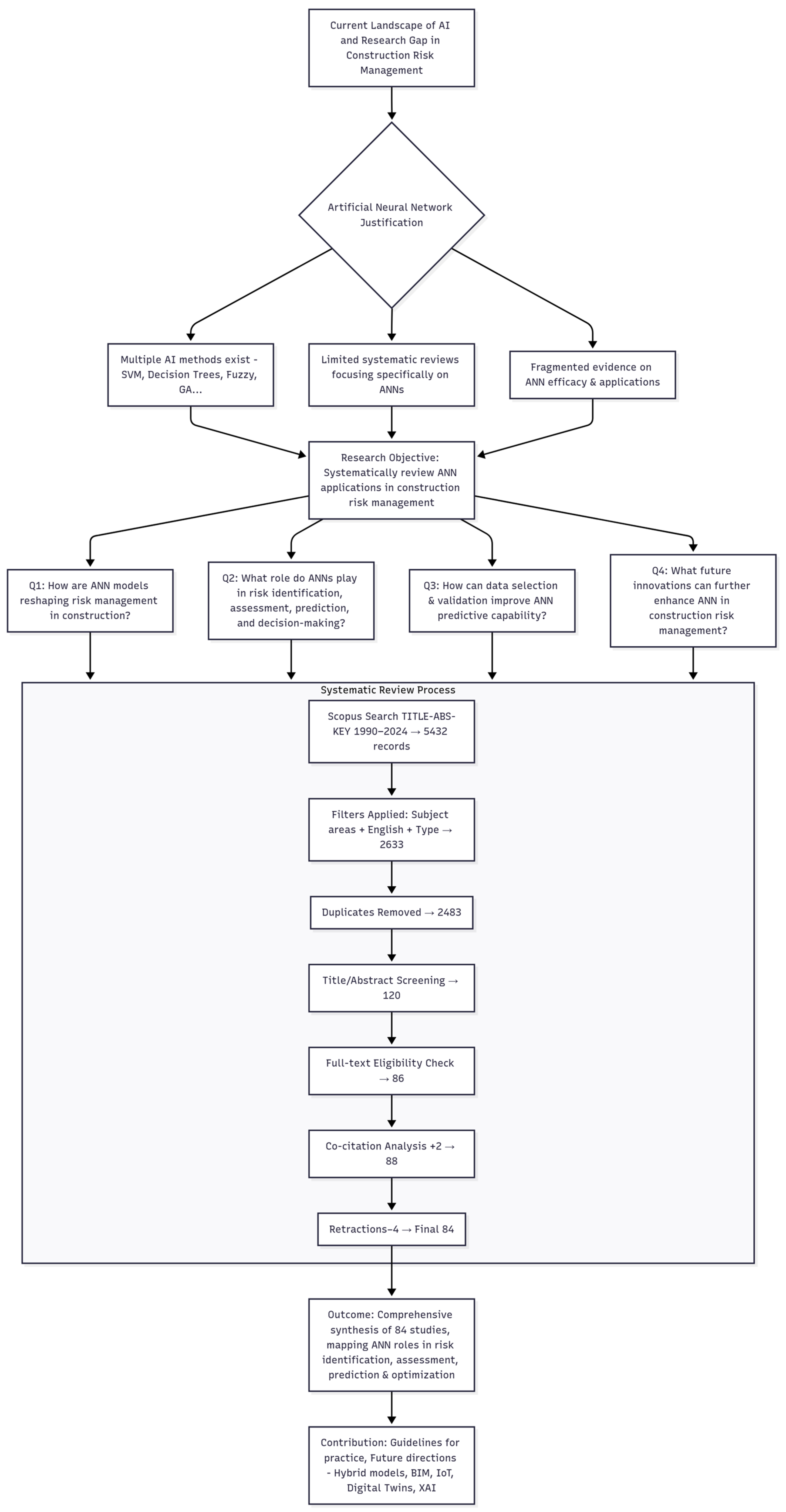
1. Introduction
2. Materials and Methods
3. Results
3.1. Analytics of the Literature Review
3.2. Temporal Evolution of ANN Applications
3.3. Application of ANNs in Construction Risk Management
3.3.1. Evolution of ANN Architectures in Risk Management
3.3.2. Risk Identification Methods
3.3.3. Risk Assessment Techniques
3.3.4. Prediction Methodologies
3.4. Optimization of Risk Management Strategies
3.5. Applications of ANN-Based Risk Management Strategies
3.5.1. Cost and Schedule Optimization
3.5.2. Applications in Safety Management
3.5.3. Environmental Risk Management
3.5.4. Stakeholder Communication and Decision Support
3.6. ANN Approaches in Construction Risk Management
3.7. The Evaluation of ANN Performance in Construction Risk Management
4. Challenges Using ANNs in the Construction Industry
- Data Availability and Quality: ANN models depend on large, high-quality, standardized datasets, which are often limited in construction contexts.
- Model Complexity and Interpretability: ANNs’ black-box nature limits transparency and stakeholder trust, requiring the adoption of explainable AI methods.
- Computational Demands: Effective training and deployment of ANN models necessitate considerable computing resources, which may not be feasible for all organizations.
- System Integration: Incorporating ANNs into existing project management and risk assessment frameworks remains complex and resource intensive.
5. Potential Future Research Directions and Improvements
6. Conclusions
Author Contributions
Funding
Data Availability Statement
Conflicts of Interest
Abbreviations
| AEC | Architecture, Engineering, and Construction |
| AHP | Analytic Hierarchy Process |
| AI | Artificial Intelligence |
| ANN | Artificial Neural Network |
| ANP | Analytic Network Process |
| BIM | Building Information Modeling |
| BNN | Bayesian Neural Network |
| BP | Backpropagation |
| CNN | Convolutional Neural Network |
| DNN | Deep Neural Network |
| EPC | Engineering, Procurement, and Construction |
| ERP | Enterprise Resource Planning |
| ES | Expert Systems |
| FL | Fuzzy Logic |
| GA | Genetic Algorithm |
| GCPSO | Guaranteed Convergence Particle Swarm Optimization |
| IT | Information Technology |
| IoT | Internet of Things |
| KPI | Key Performance Indicator |
| LSTM | Long Short-Term Memory |
| MAE | Mean Absolute Error |
| MAPE | Mean Absolute Percentage Error |
| MLP | Multi-Layer Perceptron |
| MSE | Mean Squared Error |
| NN | Neural Network |
| PPP | Public–Private Partnership |
| PSO | Particle Swarm Optimization |
| RBF | Radial Basis Function |
| RMSE | Root Mean Square Error |
| RNN | Recurrent Neural Network |
| RS | Rough Set Theory |
References
- Zhao, Y.; Chen, W.; Arashpour, M.; Yang, Z.; Shao, C.; Li, C. Predicting delays in prefabricated projects: SD-BP neural network to define effects of risk disruption. Eng. Constr. Archit. Manag. 2021, 29, 1753–1776. [Google Scholar] [CrossRef]
- Lesniak, A.; Juszczyk, M. Prediction of site overhead costs with the use of artificial neural network-based model. Arch. Civ. Mech. Eng. 2018, 18, 973–982. [Google Scholar] [CrossRef]
- Song, J.; Munyinda, M.; Sarfo, P.A. Examining the impact of risk management practices on sustainable project performance in the construction industry: The role of stakeholder engagement. Front. Built Environ. 2025, 11, 1575827. [Google Scholar] [CrossRef]
- Marsh Ltd.; GlobalData. Global Construction Risk Review 2025; Marsh McLennan: London, UK, 2025; Available online: https://www.marsh.com (accessed on 9 September 2025).
- Albasyouni, W.; Kamara, J.; Heidrich, O. Key Challenges and Opportunities to Improve Risk Assessments in the Construction Industry. Buildings 2025, 15, 1832. [Google Scholar] [CrossRef]
- Zhang, C.; Zhang, J.; Jiang, P. Assessing the risk of green building materials certification using the back-propagation neural network. Environ. Dev. Sustain. 2021, 24, 6925–6952. [Google Scholar] [CrossRef]
- Darko, A.; Chan, A.P.C.; Adabre, M.A.; Edwards, D.J.; Hosseini, M.R.; Ameyaw, E.E. Artificial intelligence in the AEC industry: Scientometric analysis and visualization of research activities. Autom. Constr. 2020, 112, 103081. [Google Scholar] [CrossRef]
- Patel, D.A.; Jha, K.N. Neural Network Model for the Prediction of Safe Work Behavior in Construction Projects. J. Constr. Eng. Manag. 2015, 141, 04014098. [Google Scholar] [CrossRef]
- Chao, L.C.; Skibniewski, M.J. Neural network method of estimating construction technology acceptability. J. Constr. Eng. Manag. 1995, 121, 130–136. [Google Scholar] [CrossRef]
- Huang, J.; Zeng, X.; Fu, J.; Han, Y.; Chen, H. Safety Risk Assessment Using a BP Neural Network of High Cutting Slope Construction in High-Speed Railway. Buildings 2022, 12, 598. [Google Scholar] [CrossRef]
- Shan, M.; Zhu, W. Risk Analysis for Highway Project Based on Multiple-Dimension Neural Network. In Proceedings of the 2006 6th World Congress on Intelligent Control and Automation, Dalian, China, 21–23 June 2006; pp. 2686–2690. [Google Scholar] [CrossRef]
- Dong, F.; Ning, L. The Project Risk Analysis Model Based on Neural Network. In Proceedings of the 4th International Conference on Wireless Communications, Networking and Mobile Computing, Dalian, China, 12–14 October 2008. [Google Scholar] [CrossRef]
- Liu, H.; Yang, J.F.; Zhang, Z.Y. The Risk Evaluation Model of Construction Project Contract Based on BP Neural Network. Appl. Mech. Mater. 2013, 357, 2304–2307. [Google Scholar] [CrossRef]
- Manik, A.; Gopalakrishnan, K.; Singh, A.; Yan, S. Neural networks surrogate models for simulating payment risk in pavement construction. J. Civ. Eng. Manag. 2008, 14, 235–240. [Google Scholar] [CrossRef]
- Tian, W.; Li, H.M.; Yan, R.Q.; Hu, Y.X. Safety Risk Assessment of Highway Special Maintenance Project Based on BP Neural Network. Adv. Mater. Res. 2011, 368–373, 3175–3179. [Google Scholar] [CrossRef]
- Ju, Y.-J.; Meng, Q.; Zhang, Q. A study on risk evaluation of real estate project based on BP Neural Networks. In Proceedings of the International Conference on E-Business and Information System Security, Wuhan, China, 23–24 May 2009; pp. 1–4. [Google Scholar] [CrossRef]
- Yan, F.; Dai, M.; Wei, Y. Research on risk evaluation of power network planning project based on BP neural network. In Proceedings of the 2010 3rd International Conference on Advanced Computer Theory and Engineering (ICACTE), Chengdu, China, 20–22 August 2010. [Google Scholar] [CrossRef]
- Li, W.; Li, S.C.; Wang, D. Risk Evaluation of the Wind Power Project Investment Based on BP Neural Network. Adv. Mater. Res. 2010, 108, 256–261. [Google Scholar] [CrossRef]
- Zhang, X.; Ji, W. Study on the risk assessment of Real Estate Project based on BP Neural Network. In Proceedings of the 2010 2nd IEEE International Conference on Information and Financial Engineering, Chongqing, China, 17–19 September 2010; pp. 535–537. [Google Scholar] [CrossRef]
- Li, W. Research on Project Knowledge Management Risk Early Warning Based on Bp Neural Network. J. Phys. Conf. Ser. 2021, 1744, 032250. [Google Scholar] [CrossRef]
- Zhu, T.; Liu, G. A Novel Hybrid Methodology to Study the Risk Management of Prefabricated Building Supply Chains: An Outlook for Sustainability. Sustainability 2022, 15, 361. [Google Scholar] [CrossRef]
- Li, X. Risk Assessment of Waste Incineration Power Generation Project Based on BP Neural Network. In Proceedings of the 2022 2nd International Conference on Electrical Engineering and Mechatronics Technology (ICEEMT), Hangzhou, China, 1–3 July 2022; pp. 393–396. [Google Scholar] [CrossRef]
- Li, X. Establishment and Application of Risk Forecast Model of Construction Project Based upon BP Neural Network. Adv. Mater. Res. 2014, 945–949, 3056–3059. [Google Scholar] [CrossRef]
- Cui, D.; Sun, G.; Zhan, X. Security Risk Management System for the Construction and Operation of Smart Port Area Based on BP Neural Network Algorithm. Procedia Comput. Sci. 2023, 228, 838–846. [Google Scholar] [CrossRef]
- He, Y.; Liu, C.; Huang, T. Research of the risk assessment of thermal power project investment based on Artificial Neural Networks. In Proceedings of the 2011 International Conference on Mechatronic Science, Electric Engineering and Computer (MEC), Jilin, China, 19–22 August 2011; pp. 1710–1713. [Google Scholar] [CrossRef]
- Xinhua, W. Establishment of the chemical project risk management model based on bp neural network. Chem. Eng. Trans. 2018, 67, 361–366. [Google Scholar] [CrossRef]
- Deng, X.; Xu, T.; Wang, R. Risk Evaluation Model of Highway Tunnel Portal Construction Based on BP Fuzzy Neural Network. Comput. Intell. Neurosci. 2018, 2018, 1–16. [Google Scholar] [CrossRef]
- Yang, J.; Chen, W.; Kang, X. Study on the comprehensive risk assessment of offshore project based on BP neural networks. In Proceedings of the International Conference on Information Systems for Crisis Response and Management, Beijing, China, 8–11 August 2011. [Google Scholar] [CrossRef]
- Isah, M.A.; Kim, B.S. Assessment of Risk Impact on Road Project Using Deep Neural Network. KSCE J. Civ. Eng. 2022, 26, 1014–1023. [Google Scholar] [CrossRef]
- Shi, H.; Niu, D.; Wang, H. Study of Energy Performance Contracting Project Risk Based on Fuzzy Neural Network. Lect. Notes Electr. Eng. 2012, 173, 373–381. [Google Scholar] [CrossRef]
- Tatari, O.; Kucukvar, M. Cost premium prediction of certified green buildings: A Neural Network approach. Build. Environ. 2011, 46, 1081–1086. [Google Scholar] [CrossRef]
- Yang, M. Risk Management of Prefabricated Building Construction Based on Fuzzy Neural Network. Sci. Program. 2022, 2022, 1041–1050. [Google Scholar] [CrossRef]
- Kermanimoghaddam, A. Investigating the risk of international construction projects using artificial-fuzzy neural networks technique. Tech. Sustain. 2023, 3, 36–40. [Google Scholar] [CrossRef]
- Bai, L.; Wei, L.; Zhang, Y.; Zheng, K.; Zhou, X. GA-BP neural network modeling for project portfolio risk prediction. J. Enterp. Inf. Manag. 2022, 37, 828–850. [Google Scholar] [CrossRef]
- Wen, G. Construction project risk evaluation based on rough sets and artificial neural networks. In Proceedings of the 6th International Conference on Natural Computation (ICNC 2010), Yantai, China, 10–12 August 2010; pp. 1624–1628. [Google Scholar] [CrossRef]
- Bektas, N.; Kegyes-Brassai, O. Enhancing seismic assessment and risk management of buildings: A neural network-based rapid visual screening method development. Eng. Struct. 2024, 304, 117606. [Google Scholar] [CrossRef]
- Titarenko, B.; Hasnaoui, A.; Titarenko, R.; Buzuk, L. Project Risk Management in the construction of high-rise buildings. E3S Web Conf. 2018, 33, 03074. [Google Scholar] [CrossRef]
- Goonawardene, N.; Subashini, S.; Boralessa, N.; Premaratne, L. A Neural Network Based Model for Project Risk and Talent Management. In Advances in Neural Networks—ISNN 2010; Zhang, L., Lu, B.-L., Kwok, J., Eds.; Lecture Notes in Computer Science; Springer: Berlin/Heidelberg, Germany, 2010; Volume 6064, pp. 532–539. [Google Scholar] [CrossRef]
- Sun, Y.; Wang, L. Risk Analysis of Butterfly Arch Continuous Girder Bridge’s V-Shaped Pier during the Construction Process on the Basis of the Technique of Artificial Neural Network. In Proceedings of the International Conference of Chinese Transportation Professionals (ICCTP 2010), Beijing, China, 4–8 August 2010; pp. 3401–3409. [Google Scholar] [CrossRef]
- Ma, Z.; Meng, Q. The Research on Risk Evaluation of Real Estate Development Project Based on RBF Neural Network. In Proceedings of the 2009 Second International Conference on Information and Computing Science, Manchester, UK, 21–22 May 2009; pp. 273–276. [Google Scholar] [CrossRef]
- Hassan, F.U.; Le, T. Automated Prioritization of Requirements to Support Risk-Based Construction Inspection of Highway Projects Using LSTM Neural Network. In Proceedings of the Construction Research Congress 2022, Arlington, VA, USA, 9–12 March 2022; pp. 1270–1277. [Google Scholar] [CrossRef]
- Nabawy, M.; Gouda Mohamed, A. Risks assessment in the construction of infrastructure projects using artificial neural networks. Int. J. Constr. Manag. 2022, 24, 361–373. [Google Scholar] [CrossRef]
- Li, X.; Jiang, Q.; Hsu, M.K.; Chen, Q. Support or Risk? Software Project Risk Assessment Model Based on Rough Set Theory and Backpropagation Neural Network. Sustainability 2019, 11, 4513. [Google Scholar] [CrossRef]
- Lin, C.-L.; Fan, C.-L.; Chen, B.-K. Hybrid Analytic Hierarchy Process-Artificial Neural Network Model for Predicting the Major Risks and Quality of Taiwanese Construction Projects. Appl. Sci. 2022, 12, 7790. [Google Scholar] [CrossRef]
- Sun, X.; Chen, D. Construction of Risk Management Construction-Agent Model Based on Factor Analysis-BP Neural Network. In Proceedings of the 2010 IEEE International Conference on Intelligent Systems and Knowledge Engineering, Hangzhou, China, 15–16 November 2010. [Google Scholar] [CrossRef]
- Luo, J.; Pan, R. Research and Implementation of Intelligent Risk Recognition Model Based on Engineering Construction of Neural Network. Adv. Intell. Syst. Comput. 2018, 613, 319–334. [Google Scholar] [CrossRef]
- Park, J.; Lee, H.; Kim, H.Y. Risk Factor Recognition for Automatic Safety Management in Construction Sites Using Fast Deep Convolutional Neural Networks. Appl. Sci. 2022, 12, 694. [Google Scholar] [CrossRef]
- Senthil, J.; Muthukannan, M. Development of lean construction supply chain risk management based on enhanced neural network. Mater. Today Proc. 2021, 56, 1752–1757. [Google Scholar] [CrossRef]
- María-Sánchez, P. Estimation of environmental risks in construction projects in Puebla (Mexico): A neural network approach. In Risk Analysis IV; Brebbia, C.A., Ed.; WIT Press: Southampton, UK, 2004. [Google Scholar] [CrossRef]
- Zhao, J.; Obonyo, E. Applying incremental Deep Neural Networks-based posture recognition model for ergonomics risk assessment in construction. Adv. Eng. Inform. 2021, 50, 101374. [Google Scholar] [CrossRef]
- Shan, M.; Le, Y.; Yiu, K.T.W.; Chan, A.P.C.; Hu, Y.; Zhou, Y. Assessing collusion risks in managing construction projects using artificial neural network. Technol. Econ. Dev. Econ. 2018, 24, 2003–2025. [Google Scholar] [CrossRef]
- Ding, Y.; Weng, F.; Yu, J. Applying BP neural network in high-rising buildings fire risk assessment. In Proceedings of the 3rd International Conference on Advanced Computer Control, Harbin, China, 18–20 January 2011. [Google Scholar] [CrossRef]
- Xia, D. Fire risk evaluation model of high-rise buildings based on multilevel BP neural network. In Proceedings of the 4th International Conference on Fuzzy Systems and Knowledge Discovery (FSKD 2007), Haikou, China, 24–27 August 2007. [Google Scholar] [CrossRef]
- Jia, Z.; Gong, L. The Project Risk Assessment Based on Rough Sets and Neural Network (RS-RBF). In Proceedings of the 2008 4th International Conference on Wireless Communications, Networking and Mobile Computing, Dalian, China, 12–14 October 2008; pp. 1–4. [Google Scholar] [CrossRef]
- Zhang, X.; Wang, Y. Safety Risk Assessment of Green Building Construction Based on BP Neural Network Optimized by Genetic Algorithm. In Third International Conference on Advanced Algorithms and Neural Networks (AANN 2023); SPIE: Bellingham, WA, USA, 2023; Volume 12791, 127910K. [Google Scholar] [CrossRef]
- Elhag, T.M.S.; Wang, Y.-M. Risk assessment for bridge maintenance projects: Neural networks versus regression techniques. J. Comput. Civ. Eng. 2007, 21, 402–409. [Google Scholar] [CrossRef]
- Lin, N. Simulation and Prediction of the Safety Risk of Tower Crane for Super High-rise Buildings Through Back Propagation Neural Network. IOP Conf. Ser. Earth Environ. Sci. 2021, 783, 012030. [Google Scholar] [CrossRef]
- Li, M.; Wang, J. Intelligent Recognition of Safety Risk in Metro Engineering Construction Based on BP Neural Network. Math. Probl. Eng. 2021, 2021, 1–10. [Google Scholar] [CrossRef]
- Ma, L.; Chang, Y. Highway Construction Investment Risk Evaluation Using BP Neural Network Model. In Proceedings of the 6th International Conference on Industrial Technology and Management, Cambridge, UK, 7–9 March 2017; pp. 154–158. [Google Scholar] [CrossRef]
- Wei, R.; Ding, D. Problems and Countermeasures of Financial Risk in Project Management Based on Convolutional Neural Network. Comput. Intell. Neurosci. 2022, 2022, 1–7. [Google Scholar] [CrossRef] [PubMed]
- Chen, L.; Li, Y. Study on the risk management of BOT project based on BP neural network. In Proceedings of the 2nd International Conference on Information Science and Engineering, Hangzhou, China, 4–6 December 2010; pp. 3175–3178. [Google Scholar] [CrossRef]
- Senthil, J.; Muthukannan, M.; Urbański, M.; Stępień, M.; Kądzielawski, G. MSCA based deep recurrent neural network for statistics risk management in construction projects. Acta Montan. Slovaca 2021, 26, 481–497. [Google Scholar] [CrossRef]
- Kun, H. Research on risk early-warning of information technology outsourcing project based on neural network. Appl. Mech. Mater. 2013, 411–414, 2400–2405. [Google Scholar] [CrossRef]
- Wang, Y.; Niu, D.; Xing, M. Risk management evaluation based on Elman neural network for power plant construction project. Adv. Intell. Inf. Database Syst. 2010, 283, 315–324. [Google Scholar] [CrossRef]
- Qiao, J.; Wu, H.; Niu, Y. Risk assessment of smart community heating reconstruction project based on Artificial Neural Network. Int. J. Heat Technol. 2021, 39, 867–875. [Google Scholar] [CrossRef]
- Liu, L.; Wei, F.; Zhou, S. Major project risk assessment method based on BP neural network. Discrete Contin. Dyn. Syst. S 2019, 12, 1053–1064. [Google Scholar] [CrossRef]
- Aggabou, L.K.; Lakehal, B.; Mouda, M. An artificial neural network approach for construction project risk management. Int. J. Saf. Secur. Eng. 2024, 14, 553–561. [Google Scholar] [CrossRef]
- Huang, H. Risks assessment for land consolidation projects based on compensative fuzzy neural network. In Proceedings of the 2010 Second International Conference on Computational Intelligence and Natural Computing, Wuhan, China, 13–14 September 2010; pp. 221–225. [Google Scholar] [CrossRef]
- Chang, C.; Wang, D.; Liu, Y.; Qi, B. Application of Particle Swarm Optimization Based BP Neural Network on Engineering Project Risk Evaluating. In Proceedings of the Third International Conference on Natural Computation (ICNC 2007), Haikou, China, 24–27 August 2007; pp. 750–754. [Google Scholar] [CrossRef]
- Dong, X.; Qiu, W. A method for managing scientific research project resource conflicts and predicting risks using BP neural networks. Sci. Rep. 2024, 14, 9238. [Google Scholar] [CrossRef]
- Guolin, D. Research on Risk Evaluation Model of Project Financing Based on Neural Network. In Proceedings of the 2007 IEEE International Conference on Grey Systems and Intelligent Services, Nanjing, China, 18–20 November 2007; pp. 1072–1076. [Google Scholar] [CrossRef]
- Bai, L.; Li, F. The Model of Project Risk Assessment Based on BP Neural Network Algorithm. In Proceedings of the 2013 3rd International Conference on Computer Science and Network Technology, Dalian, China, 12–13 October 2013; pp. 326–329. [Google Scholar] [CrossRef]
- Fan, X.; Li, Q.; Xu, Z. Green credit risk assessment under the background of water ecological civilization city construction-based on BP Neural Network model. IOP Conf. Ser. Earth Environ. Sci. 2020, 446, 032076. [Google Scholar] [CrossRef]
- Kim, H.; Kim, H.; Hong, Y.W.; Byun, H. Detecting construction equipment using a region-based fully convolutional network and transfer learning. J. Comput. Civ. Eng. 2018, 32, 04018001. [Google Scholar] [CrossRef]
- Liu, S.; Chang, R.; Zuo, J.; Webber, R.J.; Xiong, F.; Dong, N. Application of artificial neural networks in construction management: Current status and future directions. Appl. Sci. 2021, 11, 9616. [Google Scholar] [CrossRef]
- Zhao, H.; Chen, L.M. The Evaluation Model of the Hydropower Project Financing Risk Based on AHP-RS and RBF Neural Network. Key Eng. Mater. 2011, 474–476, 2243–2246. [Google Scholar] [CrossRef]
- Liu, Z.; Xiong, F. The Model and Application of the Investment Risk Comprehensive Evaluation about the Electric Power Project Based on BP Neural Network. In Proceedings of the 2007 International Conference on Wireless Communications, Networking and Mobile Computing, Shanghai, China, 21–25 September 2007; pp. 5183–5186. [Google Scholar] [CrossRef]
- Iranmanesh, S.H.; Yaghoobi-Panah, M.; Khodadadi, S.B. A framework of fuzzy neural network expert system for risk assessment of ERP projects. IEEE Trans. Ind. Eng. 2011, 118, 6014862. [Google Scholar] [CrossRef]
- Yu, Y. Risk management game method of the weapons project based on BP Neural Network. In Proceedings of the 2011 International Conference of Information Technology, Computer Engineering and Management Sciences, Nanjing, China, 24–25 September 2011; pp. 113–117. [Google Scholar] [CrossRef]
- Jin, X.H.; Zhang, G. Modelling optimal risk allocation in PPP projects using artificial neural networks. Int. J. Proj. Manag. 2011, 29, 591–603. [Google Scholar] [CrossRef]
- Anderson-Bell, J.; Schillaci, C.; Lipani, A. Predicting non-residential building fire risk using geospatial information and convolutional neural networks. Remote Sens. Appl. Soc. Environ. 2021, 21, 100470. [Google Scholar] [CrossRef]
- Ershadi, M.J.; Karimi Ashtiyani, F. Analyzing the factors affecting environmental risks of projects using a hybrid approach of DEMATEL-ANP, artificial neural network: A case study. Environ. Qual. Manag. 2019, 29, 1–12. [Google Scholar] [CrossRef]
- Huang, S.; Liang, C.; Liu, J. Research on neural network prediction model of whole process risk management based on building information model. Adv. Civ. Eng. 2024, 2024, 5453113. [Google Scholar] [CrossRef]
- Sarcià, S.; Cantone, G.; Basili, V. A statistical neural network framework for risk management process—From the proposal to its preliminary validation for efficiency. In Proceedings of the 2nd International Conference on Software and Data Technologies (ICSOFT 2007), Barcelona, Spain, 22–25 July 2007; pp. 168–177. [Google Scholar] [CrossRef]
- Arabiat, A.; Al-Bdour, H.; Bisharah, M. Predicting the construction projects time and cost overruns using K-nearest neighbor and artificial neural network: A case study from Jordan. Asian J. Civ. Eng. 2023, 24, 2405–2414. [Google Scholar] [CrossRef]
- Gaber, M.T.; Rabelo, L.C.; Hosny, O.A. An integrated artificial neural networks model for Industrial Projects Risk Assessment. In Proceedings of the 1992 International Engineering Management Conference, Dayton, OH, USA, 11–13 October 1992; pp. 206–210. [Google Scholar] [CrossRef]
- Xu, H.; Chang, R.; Pan, M.; Li, H.; Liu, S.; Webber, R.J.; Zuo, J.; Dong, N. Application of artificial neural networks in construction management: A scientometric review. Buildings 2022, 12, 952. [Google Scholar] [CrossRef]







| Source | ANN Type | Application Area | Key Finding |
|---|---|---|---|
| [10] | Backpropagation Neural Network | High-cutting slope construction | Effectively identified and predicted safety risks, providing valuable insights for improving safety protocols and reducing the likelihood of accidents. |
| [12] | Construction projects | Accurately identified and predicted project risks. Provided a versatile tool for risk management across different types of construction projects. | |
| [13] | Construction projects | Enhanced the reliability of risk predictions by learning from historical project data. Provided a robust alternative to traditional risk assessment methods. | |
| [14] | Construction operations | Identified critical risk factors, including labor productivity, material availability, and site conditions. Simulated various risk scenarios to provide a detailed understanding of potential risks and their impacts. | |
| [15] | Specialized highway maintenance projects | Identified and predicted critical safety risks by analyzing historical safety data and maintenance records. Provided effective risk mitigation strategies, enhancing safety management. | |
| [16] | Real estate project risk evaluation | Confirmed the model’s effectiveness in reducing human subjectivity while providing a more reliable and scientific approach to risk assessment in real estate development enterprises. | |
| [17] | Power network planning projects | Evaluated various risk factors such as load forecasting errors, equipment failures, and operational inefficiencies. Isolated critical risk factors that significantly impact project outcomes. | |
| [18] | Wind power projects | Accurately assessed and predicted investment risks, including cost overruns and project delays. | |
| [19] | Real estate project risk assessment | Successfully demonstrated the model’s superior applicability and accuracy while effectively eliminating subjective biases in the assessment process, providing a more reliable framework for investment decision-making. | |
| [20] | Knowledge management risk early warning systems | Revealed the network’s exceptional self-adaptive and self-learning capabilities enable automatic performance adjustments based on environmental changes, making it particularly effective for dynamic risk environments. | |
| [21] | Prefabricated projects | Accurately identified key risk factors contributing to schedule delays. Enabled better project scheduling and risk management. | |
| [22] | Waste incineration power generation projects | Pinpointed critical risk factors such as technical failures, environmental impacts, and regulatory compliance issues. Reduced uncertainty in risk assessments by accurately predicting risks. | |
| [23] | Construction project risk prediction | Achieved an output of 0.043 (vs. expert forecast of 0.045), demonstrating a balance of computational efficiency with practical accuracy. | |
| [24] | Construction projects | Enhanced safety management by accurately predicting and mitigating safety risks, contributing to safer construction environments. | |
| [25] | Thermal power projects | Identified critical factors influencing project success, providing highly accurate predictions and validating its application in managing thermal power project risks. | |
| [26] | Chemical projects | Effectively identified significant risk factors, enhancing risk management strategies in chemical engineering projects. | |
| [27] | Highway tunnel portals | High accuracy in risk identification and prediction demonstrated its practical application in infrastructure projects, contributing to better risk management. | |
| [28] | Deep learning neural networks | Offshore construction projects | Demonstrated high accuracy in predicting key risk factors, showcasing the effectiveness of deep learning techniques in addressing complex operational risks. |
| [29] | Road construction projects | Effectively identified key risk factors and provided a comprehensive framework for risk management, improving the accuracy of risk predictions. | |
| [30] | Fuzzy neural network | Energy Performance Contracting project risk evaluation | Proved effectiveness not only in assessing EPC project risks but also demonstrated potential applicability across various EPC projects, particularly in mature Western markets. |
| [31] | Green building projects | Incorporated data from multiple sources, such as environmental impact assessments and regulatory frameworks, to provide comprehensive risk assessments. Improved the accuracy and reliability of risk predictions. | |
| [32] | Prefabricated building construction | Provided a detailed assessment of the advantages and challenges associated with prefabrication, identifying critical factors such as supply chain management, construction quality, and cost control. | |
| [33] | International construction projects | Focused on compliance and contract issues, providing enhanced accuracy in identifying regulatory risks and improving legal risk management. | |
| [34] | GA based BP neural network | Project portfolios | Demonstrated high accuracy in risk predictions, providing valuable insights for managing project portfolios more effectively. |
| [35] | GCPSO-based ANN classifier | project risk assessment | Optimized ANN parameters with a PSO variant (GCPSO), outperforming traditional BP networks in accuracy and reducing training iterations. |
| [36] | Multilayer perceptron neural network | Seismic vulnerability assessment | Achieved impressive accuracy rates of 65.60% with the MLP Classifier and 67.82% with the Keras model, representing a significant improvement over traditional RVS methods. |
| [37] | High-rise construction projects | Effectively identified structural and logistical risks by analyzing data from similar projects. Allowed for more accurate risk identification and better risk management strategies in high-rise building construction. | |
| [38] | Neural network with fuzzy interface | Software industry projects | Improved risk identification and prediction accuracy, helping project managers address potential issues and improve project outcomes. |
| [39] | Radial basis function neural networks | Butterfly arch girder bridges | Effectively identified key structural risks, contributing to better structural integrity management and improving overall project safety. |
| [40] | Real estate development risk evaluation | Developed an innovative evaluation system that effectively captured risk factors while providing a comprehensive index system that significantly improved risk assessment capabilities in real estate development projects. | |
| [41] | LTSM neural network | Highway construction projects | Accurately identified potential scheduling risks, facilitating better project scheduling and risk management. |
| Source | Risk Identification | Risk Assessment | Risk Prediction | Key Finding |
|---|---|---|---|---|
| [10] | ◉ | ◉ | ◉ | Demonstrated high accuracy in assessing safety risks, predicting project timelines, and forecasting resource allocation using BP neural network models. |
| [13] | ◉ | ◉ | ◉ | Contributed to the field by developing predictive models aimed at assessing worker safety, predicting equipment failures, and monitoring site conditions. |
| [15] | ◉ | ◉ | Refined BP neural network methods for highway maintenance project safety risk assessment, providing reliable risk evaluation capabilities. | |
| [18] | ◉ | ◉ | ◉ | Enhanced risk assessment by implementing BP neural networks in wind power projects, accurately assessing and predicting investment risks such as cost overruns and project delays. |
| [19] | ◉ | ◉ | ◉ | Utilized convolutional neural networks with geospatial information to predict non-residential building fire risks, achieving superior prediction performance. |
| [21] | ◉ | ◉ | ◉ | Implemented an SD-BP neural network model for predicting delays in prefabricated projects, successfully identifying and quantifying risk disruption effects. |
| [22] | ◉ | ◉ | Examined the use of backpropagation (BP) neural networks for risk assessment in waste incineration power generation projects, demonstrating improved accuracy and computational efficiency in identifying potential risks. | |
| [24] | ◉ | Provided insights into real-time applications of BP neural network-based safety risk management systems for accident prevention protocols and risk mitigation strategies. | ||
| [27] | ◉ | ◉ | Demonstrated the integration of multiple data sources to achieve informed predictions regarding environmental impacts, potential cost overruns, and schedule delays. | |
| [32] | ◉ | ◉ | Highlighted the ability of fuzzy neural network models to predict supply chain disruptions and quality control issues in prefabricated building construction. | |
| [35] | ◉ | Combined Rough Sets with ANN to process fuzzy data in construction projects, reducing input nodes by 37% and shortening training time without sacrificing accuracy, though the ANN’s complexity remained a barrier. | ||
| [38] | ◉ | Explored neural networks for project risk and talent management prediction, effectively forecasting project success/failure rates based on personnel factors. | ||
| [41] | ◉ | ◉ | ◉ | Created an LSTM neural network model for risk-based construction inspection prioritization, effectively predicting requirement-based risks in highway projects. |
| [42] | ◉ | ◉ | Applied an ANN approach to assessing risks in infrastructure construction projects in Egypt, successfully identifying 157 risk factors across technical, project management, financial, environmental, and organizational dimensions. | |
| [44] | ◉ | ◉ | ◉ | Proposed a hybrid AHP-ANN model for predicting major risks in Taiwanese construction projects, successfully identifying and quantifying various risk factors. |
| [45] | ◉ | ◉ | Applied factor analysis to extract common risk factors in Construction-Agent projects and fed them into a BP neural network, improving model transparency while relying heavily on subjective expert surveys. | |
| [46] | ◉ | ◉ | Implemented a GA-BP neural network model for project portfolio risk prediction, demonstrating enhanced prediction accuracy through genetic algorithm optimization. | |
| [48] | ◉ | ◉ | Advanced risk identification by applying neural networks to manage lean construction supply chain risks, outperforming traditional methods such as K-means and heuristic algorithms. | |
| [50] | ◉ | ◉ | Explored the adaptation of recognition models for posture recognition using wearable sensors, validating incremental deep neural networks for ergonomics risk assessment for construction workers. | |
| [52] | ◉ | ◉ | Developed a BP neural network model for high-rise building fire risk assessment, effectively guiding decision-makers in fire risk management. | |
| [53] | ◉ | ◉ | Developed a multilevel BP neural network model for evaluating fire risks in high-rise buildings, demonstrating strong correlations between predictions and actual risk scenarios. | |
| [54] | ◉ | ◉ | Proposed an RS-RBF model that integrated rough sets with neural networks, overcoming traditional limitations and enhancing project risk assessment capabilities. | |
| [55] | ◉ | ◉ | Investigated green building materials certification risks using an improved LMBP model, achieving lower MSE, better gradient solutions, and improved training efficiency. | |
| [56] | ◉ | Compared ANN and regression models for bridge risk assessment; the hybrid ANN-regression model achieved superior performance (RMSE: 1.8 vs. 2.3), emphasizing ANN’s capacity to capture nonlinear relationships. | ||
| [57] | ◉ | ◉ | Developed a back-propagation neural network for predicting safety risks of tower cranes in high-rise construction, achieving high accuracy in risk prediction scenarios. | |
| [59] | ◉ | Evaluated highway investment risks using BP neural networks, achieving an MSE of 0.12; however, the small sample size (8 projects) limited the model’s generalizability. | ||
| [60] | ◉ | ◉ | Created a neural network-based evaluation model for project financing risks, effectively predicting financial risks in large-scale projects. | |
| [63] | ◉ | ◉ | Designed an ANN-based early-warning system for IT outsourcing projects, achieving 92% accuracy in risk-level classification, though the system’s threshold determination struggled with project complexity. | |
| [64] | ◉ | ◉ | ◉ | Combined rough sets with artificial neural networks for construction project risk prediction, demonstrating improved accuracy through hybrid modeling. |
| [65] | ◉ | ◉ | Optimized a BP neural network with the Artificial Fish Swarm Algorithm for smart heating projects, improving risk classification accuracy to 94.5% and addressing market, technical, and environmental factors. | |
| [66] | ◉ | ◉ | ◉ | Developed a BP neural network model for managing scientific research project resource conflicts and predicting risks, showing high accuracy in resource allocation scenarios. |
| [67] | ◉ | ◉ | Trained an MLP model on 135 Algerian construction projects, achieving a correlation coefficient (R) of 0.88; the model prioritized strategic risks but faced regional generalizability constraints. | |
| [68] | ◉ | ◉ | Developed a compensative fuzzy neural network for risk assessment in land consolidation projects, showing improved prediction capabilities through fuzzy logic integration. |
| Author (Year) | Optimization Approach and Methodologies | Application Domain | Key Findings and Impact | Implementation Method |
|---|---|---|---|---|
| [14] | Backpropagation Neural Network with Monte Carlo simulation | Risk scenario simulation | Provided robust uncertainty analysis through Monte Carlo integration | Integration of Monte Carlo simulation with backpropagation neural networks |
| [24] | BP Neural Network integrating real-time IoT data | Smart port construction risk management | Enabled dynamic risk monitoring for complex security scenarios | BP neural network-based system integrated with IoT data for real-time optimization |
| [27] | ANN-based optimization for risk response | Tunnel construction risk responses | Optimized risk response strategies for tunnel construction | ANN-based approach for automated safety response |
| [62] | Deep Recurrent NN with Modified Sine Cosine Algorithm (DRNN-MSCA) | Construction project risk management | Achieved superior accuracy by optimizing sensitivity data computation; adequate for quantifying construction risks | DRNN-MSCA, combining deep recurrent architectures with modified sine cosine optimization |
| [64] | Elman Neural Network | Power plant construction risk management | Captured temporal dependencies leading to improved risk prediction | An Elman network tailored for time-sensitive risk evaluation |
| [69] | PSO integrated with BP Neural Networks | Engineering project risk evaluation | Improved convergence speed and reduced local minima issues, leading to more reliable risk assessments | A hybrid approach combining PSO’s global optimization with BP neural network learning |
| [70] | Sophisticated BP Neural Network for resource conflict management | Scientific research project risk management | Improved prediction of time-related risks and resource conflicts in complex research environments | BP neural network assessing both tangible and intangible resource conflicts |
| [71] | Merged expert systems (ES) with ANN | Project financing risk evaluation | Improved decision-making consistency; required iterative expert feedback to refine training samples | Hybrid integration with iterative expert feedback |
| [72] | Optimized BP network weights and thresholds | Software project risk modeling | Reduced prediction errors by 18% compared to unoptimized networks | Weight and threshold optimization algorithms |
| [73] | Utilized BP networks with the incorporation of environmental factors | Green credit risk model in water conservancy projects | Achieved 91.7% test accuracy; highlighted challenges in standardizing eco-friendly metrics | Model development with environmental factor integration |
| [74] | Dynamic resource allocation systems | Large-scale project resource management | Enabled real-time resource tracking and allocation | Dynamic ANN-based systems integrated with IoT data |
| [75] | Dynamic resource allocation with IoT integration | Resource tracking and management in large-scale projects | Enabled real-time resource tracking and dynamic allocation | ANN-based dynamic allocation system integrated with IoT devices |
| [76] | Predictive maintenance strategies using ANNs | Overall safety and operational efficiency | Enhanced safety and operational efficiency through optimized predictive maintenance | ANN-based predictive maintenance models |
| [77] | Hybrid models for multi-criteria decision-making | Construction risk management | Enhanced decision-making by balancing competing objectives | Integration of hybrid models in risk evaluation |
| [78] | Fuzzy Neural Networks | Risk uncertainty modeling | Enhanced modeling of inherent uncertainties | Fuzzy neural network techniques |
Disclaimer/Publisher’s Note: The statements, opinions and data contained in all publications are solely those of the individual author(s) and contributor(s) and not of MDPI and/or the editor(s). MDPI and/or the editor(s) disclaim responsibility for any injury to people or property resulting from any ideas, methods, instructions or products referred to in the content. |
© 2025 by the authors. Licensee MDPI, Basel, Switzerland. This article is an open access article distributed under the terms and conditions of the Creative Commons Attribution (CC BY) license (https://creativecommons.org/licenses/by/4.0/).
Share and Cite
Arar, E.; Halicioglu, F.H. Understanding Artificial Neural Networks as a Transformative Approach to Construction Risk Management: A Systematic Literature Review. Buildings 2025, 15, 3346. https://doi.org/10.3390/buildings15183346
Arar E, Halicioglu FH. Understanding Artificial Neural Networks as a Transformative Approach to Construction Risk Management: A Systematic Literature Review. Buildings. 2025; 15(18):3346. https://doi.org/10.3390/buildings15183346
Chicago/Turabian StyleArar, Erhan, and Fahriye Hilal Halicioglu. 2025. "Understanding Artificial Neural Networks as a Transformative Approach to Construction Risk Management: A Systematic Literature Review" Buildings 15, no. 18: 3346. https://doi.org/10.3390/buildings15183346
APA StyleArar, E., & Halicioglu, F. H. (2025). Understanding Artificial Neural Networks as a Transformative Approach to Construction Risk Management: A Systematic Literature Review. Buildings, 15(18), 3346. https://doi.org/10.3390/buildings15183346

