Next Article in Journal
Spatial Narrative Optimization in Digitally Gamified Architectural Scenarios
Next Article in Special Issue
Temperature-Driven Degradation Mechanisms of Steel–Concrete Interfaces in NaCl Solution Environments: Nanoscale Insights from Molecular Dynamics Simulations
Previous Article in Journal
Experiment and Numerical Study on the Flexural Behavior of a 30 m Pre-Tensioned Concrete T-Beam with Polygonal Tendons
Previous Article in Special Issue
Binocular Video-Based Automatic Pixel-Level Crack Detection and Quantification Using Deep Convolutional Neural Networks for Concrete Structures
 
 
Font Type:
Arial Georgia Verdana
Font Size:
Aa Aa Aa
Line Spacing:
Column Width:
Background:
Article

Dynamic Response and Residual Bearing Capacity of Corroded RC Piers Under Rockfall Impact

1
National Key Laboratory of Bridge Safety and Resilience, Beijing University of Technology, Beijing 100124, China
2
Railway Construction Research Institute, China Academy of Railway Sciences Co., Ltd., Beijing 100081, China
3
National Key Laboratory of High-Speed Railway Track System, China Academy of Railway Sciences Co., Ltd., Beijing 100081, China
*
Author to whom correspondence should be addressed.
Buildings 2025, 15(15), 2592; https://doi.org/10.3390/buildings15152592
Submission received: 16 June 2025 / Revised: 18 July 2025 / Accepted: 19 July 2025 / Published: 22 July 2025
(This article belongs to the Special Issue Seismic Performance and Durability of Engineering Structures)

Abstract

RC piers in mountainous coastal or saline areas face the dual threats of rockfall impacts and chloride-induced steel corrosion, but their combined effects on dynamic response and residual bearing capacity remain unquantified. This study aims to investigate these combined effects over a 90-year service time and propose a damage assessment formula. A validated numerical model (relative error ≤14.7%) of corroded RC columns under impact is developed using ABAQUS, based on which the dynamic response and residual bearing capacity of an actual RC pier subjected to rockfall impacts during the service time of 90 years incorporating corrosion initiation (via Life-365 software 2.2) and propagation are analyzed, with the consideration of various impact energies (1–5 t mass, 5–15 m/s velocity). Results show that (1) increasing impact mass/velocity expands damage and increases displacement (e.g., the velocity of increases peak displacement by 33.41 mm in comparison to 5 m/s); (2) a 90-year service time leads to >50% severe surface damage and 47.1% residual capacity loss; and (3) the proposed and validated damage formula assessment formula for the residual bearing capacity enables lifecycle maintenance guidance. This work provides a validated framework for assessing combined corrosion-rockfall effects, aiding design and maintenance of structures.

1. Introduction

The mechanical properties of reinforced concrete (RC) piers are vital for the safety and service life of RC bridges [1]. In practical engineering, sudden dynamic loads, e.g., vehicle collisions, rockfall impacts, etc., could generate local damage or even the collapse of the RC piers [2,3,4]. Meanwhile, in coastal regions or saline soil areas, RC piers are subjected to the environmental effects characterized by chloride ingress, leading to progressive deterioration, including the corrosion of steel bars and the cracking of the concrete cover [5,6]. When corroded RC piers are subjected to the impact loads induced by the aforementioned vehicles or rockfall, not only the nonlinear variation of bearing capacity and ductility, but also the brittle failure would be generated. Therefore, it is necessary to conduct an analysis of the dynamic response and residual bearing capacity of corroded RC piers under impact loading.
Regarding the dynamic response of corroded RC elements under impact loads, numerous experimental studies and numerical simulations have been carried out [6,7,8,9,10,11,12]. Tamai et al. [7] studied the mechanical properties of corroded RC beams under static and impact loads on the basis of drop hammer impact tests. It was found that when the corrosion rate of the steel bars exceeded 10%, the impact resistance of the beams significantly decreased and the failure mode tended to be brittle. The weakening effect of corrosion on the dynamic response under impact loading was much higher than that on the bearing capacity under static loading. In the study of Gu et al. [8], it was concluded that as the corrosion rate increased from 10% to 20%, the number of diagonal cracks in the RC beams after impact loading increased and the location of cracks tended to be near the impact point with obvious shear damage. Similarly, the experimental study of corroded short columns under impact loading conducted by Bo [9] indicated that as the corrosion rate increased from 5% to 10%, the duration of the impact force, the peak impact force, and the peak acceleration increased by 27.9%, 12.3%, and 21.1%, respectively. Wu et al. [10] experimentally studied the dynamic response of RC columns with corrosion rates of 0 to 15%. It was shown that all of the specimens suffered bending failure, and the specimens with a 15% corrosion rate exhibited severe concrete cracking and spalling phenomena. With the aid of LS-DYNA finite element software, Chen et al. [11] simulated the dynamic response of RC columns under the impact loading incorporating the action of chloride salt corrosion, in which the effects of steel corrosion on the yield strength and the cross-sectional area of the steel bars, the concrete strength, as well as the bond strength between the steel bars and the concrete were considered, which was verified by the experimental results. It was found that in the stirrup dense zone, the stirrups could significantly improve the impact energy dissipation capacity and inhibit the shear failure. Liu et al. [12] adopted a two-stage simulation method to analyze the dynamic response, where the implicit analysis was used in the first stage to define the rust expansion stress effect of the corroded RC columns, and the explicit dynamics was used in the second stage to establish a refined finite element model of a vehicle impacting the RC pier. The simulation results showed that after being impacted by the vehicle, the overall damage of the corroded RC pier was severe with an obvious spalling of local concrete. During the service periods of the RC structures, the durability damage degree, e.g., the corrosion rate, would continuously increase with the service time, and hence, the impact resistance of bridge structures during different service periods has received attention recently. For example, Fan et al. [13] established a model of a barge impacting the RC pier, taking into account the relationship between the corrosion effect of the RC pier changing with service time. The variation of the impact resistance of the RC pier during the service time of up to 100 years was analyzed and it was shown that the displacement of the RC pier at the impact point with the service time of 100 years was at least 1.25 times that of the RC pier with the service time of 50 years. That is, the service time significantly aggravated the corrosion damage, leading to the increased deformation of the RC structures after impact loading. However, the impact loading induced by the rockfalls, ships, and vehicles is different, and the dynamic response of RC piers under rockfall impact during the service periods is still unclear.
After the impact loading, the residual bearing capacity is an important parameter for the safety assessment of the RC piers, which is affected by multiple factors such as the impact energy dissipation mechanism, the collaborative working effect of the reinforcement system, and the nonlinear damage evolution of materials. Liu [14] conducted a test on the residual bearing capacity of RC columns after the impact loading. Results showed that the residual bearing capacity of RC columns depended on the residual deformation and the failure mode, in which the increase of the residual deformation and the shear failure mode could decrease the residual bearing capacity. Through the numerical simulation, Fan et al. [15] proposed a prediction formula for the residual bearing capacity considering the influence of the reinforcement ratio and the axial compression ratio. In the study of Zhong et al. [16], the residual strength analysis, structural damage evaluation, and protection measures were focused on with the establishment of a full-scale numerical model of the RC pier against rockfall. Based on the residual axial capacity, the damage index was established and it was shown that the composite protective structure could enhance anti-collision performances. Luan et al. [17] proposed a damage prediction formula considering the residual displacement and column height ratio after impact, with a model error of no more than 3.6%. Li et al. [18] proposed a quantitative evaluation method considering the damage correlation of components through a case study of a vehicle-bridge collision. The Residual Resistance Index (RRI) system proposed by Zhang et al. [19] successfully quantified the probability distribution characteristics of the performance degradation of RC piers under rockfall impact. In the study of Liu et al. [20], the vulnerability surface model considering the steel corrosion and explosion loading was established, which provided a probabilistic analysis framework for the performance assessment within the whole life cycle. Zhou et al. [21] investigated the failure mechanism and residual bearing capacity of RC bridge columns with bottom corrosion in coastal areas under non-close-range blast effects, and it was found that the influence of corrosion on the residual bearing capacity of RC bridge columns under blast loads varied with the scaled blast distance. Nevertheless, among the previous studies [13,14,15,16], the residual bearing capacity and damage assessment of RC piers after being impacted by rockfalls, especially considering the corrosion variation during the service periods, are rarely investigated.
Therefore, in this study, the dynamic response and residual bearing capacity of corroded RC piers under rockfall impact, incorporating the corrosion variations during the service time of up to 90 years, are concentrated following the research framework diagram as shown in Figure 1. Specifically, a numerical analysis model of the dynamic response of corroded RC columns under impact loading is first established and verified. Then, based on the above model, the dynamic response and residual bearing capacity of an actual RC pier after being impacted by rockfalls during different service times are analyzed, in which the influences of the impact energy (characterized by the impact mass and impact velocity) and the service time are studied. Finally, a damage assessment formula for the RC piers based on the impact energy and service time is proposed, which would provide a theoretical basis for the impact resistance performance and safety assessment of the RC structures. In terms of the dynamic response and residual bearing capacity of corroded RC columns under impact loading, Table 1 summarizes the research details of the related numerical simulation research [11,12,13,15,16,17,18,19,21] and this study, to further streamline the comparative analysis, indicating that this study is the first to evaluate the combined effects of rockfall impacts and long-term corrosion in a fully validated numerical framework.

2. Dynamic Response of Corroded RC Columns

2.1. Model Descriptions

This study conducts a numerical simulation of the drop hammer impact test on corroded RC columns, which was carried out by Yang [22]. The dimensions and reinforcement details of the RC column are shown in Figure 2a with a column length of 600 mm and a cross-sectional diameter of 195 mm. The ratio of cement, water, fine aggregate, and coarse aggregate was 1:0.36:1.16:2.47 (Conch Brand 32.5 grade Ordinary Portland Cement), and with the concrete strength of 44.12 MPa at the age of 28 days. The longitudinal reinforcement was HRB 335 grade steel bars, with a yield strength of 355.63 MPa and an ultimate strength of 538.25 MPa. The stirrups were HPB 300-grade steel bars, with a yield strength of 230.68 MPa and an ultimate strength of 384.46 MPa. The drop hammer impact test device is shown in Figure 2b. One side of the concrete column was completely fixed, and the other side was restricted from constraints in other directions except along the column axis, in which an axial pressure of 240 kN (axial compression ratio of 0.2) was applied. The impact point was located at the mid-span of the column specimen. The mass of the drop hammer was 105.3 kg.
After the column specimens failed, the tensile reinforcement was removed from the specimens and subsequently subjected to acid washing and weighed. The actual corrosion rates of the RC columns were 0, 5.8%, and 11.0%, corresponding to the specimens numbered P1, P5, and P12, respectively. For the same specimen, impacts from four different heights of 0.66 m, 1 m, 2 m, and 3 m were successively carried out. Key model parameters and values are summarized in Table 2.

2.1.1. Material Properties

According to the studies of references [23,24], the concrete plastic damage model (Figure 3a where ft and fc, respectively, represent the tensile strength and compressive strength of the concrete) has been used to simulate the nonlinear behavior of concrete under impact loading. According to reference [25], the above concrete plastic damage model could describe both the stiffness degradation behavior and irreversible plastic deformation of concrete and has been widely used to study the static and dynamic mechanical behavior of concrete materials. Meanwhile, the bilinear hardening constitutive model (Figure 3b where fy and fu, respectively, represent the yield strength and the ultimate tensile strength) has been adopted for the steel bars, including the elastic stage and the plastic stage. This constitutive model has been commonly used to simulate the mechanical behavior of steel bars in the elastic–plastic stage. In the elastic stage, the stress is proportional to the strain, which conforms to Hooke’s law. When the stress reaches the yield strength fy, the plastic stage begins. The effectiveness of the above bilinear hardening constitutive model for analyzing the dynamic mechanical behavior of steel materials has been verified by the study of Jin et al. [26]. Related equations are shown in Appendix A.

2.1.2. Strain Rate Effect

Compared with static loading, the concrete and steel bars exhibit different mechanical properties under impact loading, i.e., the strain rate effect, which is usually described by the dynamic increase factor (DIF). For concrete, in high-speed impact tests, lateral inertial confinement effects are easily triggered, which can lead to the specimen being in the state of triaxial compressive (tensile) stress, and thus, the measured compressive (tensile) strength is too high. As a result, the dynamic increase factor formulas removing the inertia effect of compressive and tensile strength for concrete established by reference [27] were adopted. The influences of the strain rate on the elastic modulus of the concrete under tension and compression, and that on the steel bar, are according to the study of Jin et al. [26]. The above equations are detailed in the Appendix. The relationships between the dynamic increase factor (DIF) of concrete/steel bar and the strain rate are shown in Figure 4. These strain-rate models for concrete and steel materials have been proven to be reasonable for analyzing the dynamic behavior of RC structures [26].

2.1.3. Contact and Boundary Conditions

According to the experimental test and the ABAQUS/Explicit dynamics analysis, the contact mode between the surface of the drop hammer and the surface of the specimen was set as surface-to-surface contact. Specifically, the tangential direction of penalty contact assumed the frictional sliding between the hammer and column surface during impact, and the normal direction of hard contact assumed no penetration between the hammer and column. This approach has been validated by prior studies on structural impact [28,29]. The setting of the structural boundary conditions was consistent with that of the test, i.e., one side was completely fixed, and the displacements other than the axial direction were restricted for the other side. Referring to the research of existing studies [30,31], before the impact loading, an axial force was pre-applied to the model, i.e., with the aid of the spring element, a 240 kN axial force according to the experiments was pre-applied by the displacement loading method in the ABAQUS/Standard static analysis module. The corresponding spring displacement was ∆a, while the component generates a small displacement δa. Then, the result of the axial compression of the component was imported into the ABAQUS/Explicit module through the restart analysis, and a 240 kN axial force was continuously applied to the specimen by the displacement loading method. At this time, the corresponding displacement of the spring was ∆aδa, as shown in Figure 5.

2.1.4. Steel Corrosion

The influence of steel corrosion on concrete structures could induce concrete cracking and the deterioration at the steel-concrete interface [32,33]. References [34,35] have confirmed that the impact loading presents an instantaneity, and, then, the steel–concrete interface may have an insignificant effect. Hence, in this study, the influence of bond deterioration on the dynamic response was ignored, and hence, the contact between the steel bar and the concrete was set as fixed. In other words, in this study, the reductions in the strength and cross-sectional area of the steel bar caused by the steel corrosion, and the reductions in the concrete strength caused by the corrosion-induced concrete cracking, were incorporated in the model. The calculation formulas for the yield strength and diameter of the steel bar considering the influence of corrosion are as follows [36]:
f y , corr = 1.0 β y η f y d s , corr = 1.0 η · d s 0
where η is the corrosion rate of the steel bars, i.e., the mass loss rate; fy,corr and ds,corr are the nominal yield strength and the diameter of the corroded steel bar, respectively; ds0 is the diameter of the non-corroded steel bars; and βy is a coefficient (for ribbed steel bars, βy = 0.12, while for plain round steel bars, βy = 0.49).
The reduction in the strength of the concrete caused by the steel corrosion can be characterized as follows [8]:
f c , corr = f c · 0.3537 η + 0.996
where fc,corr is the concrete strength incorporating the steel corrosion. References [8,36] have proved that the relationships presented in Equations (1) and (2) could effectively reflect the mechanical performance of corroded RC structures under dynamic loading.

2.2. Mesh Sensitivity Analysis

In this study, both the concrete and the drop hammer adopted three-dimensional solid elements with an 8-node reduced integration format (C3D8R), while the longitudinal steel bars and stirrups adopted two-dimensional truss elements (T3D2). The mesh size would affect the calculation accuracy and speed, in which the smaller the mesh size, the higher the calculation accuracy at an increasing calculation cost. In this study, taking the P1 specimens as an example, three mesh sizes of 10 mm, 15 mm, and 20 mm have been selected, respectively, for the mesh sensitivity analysis, as shown in Figure 6. Table 3 lists the relative error (RE) for the peak tensile strain, peak compression strain, and peak acceleration, and the RE is the ratio of the absolute difference between the simulated value and the tested value over the tested value. Figure 6 indicates that the simulation results with the mesh sizes of 15 mm are in good agreement with the test results in comparison to the mesh sizes of 10 mm and 20 mm. As detailed in Table 3, for the peak tensile strain, the RE for the peak tensile strain, peak compression strain, and peak acceleration are, respectively, 4.80%, 7.02% and 2.95% when the mesh size is 15 mm, which are smaller than those at the mesh sizes of 15 mm and 20 mm. Hence, a mesh size of 15 mm is selected for meshing in the subsequent analysis of this study.

2.3. Model Validation

The simulation results and test results of specimens P5 and P12 are shown in Figure 7. It can be found that for specimen P5 (Figure 7a), the numerical simulation result of the peak strain of the steel bar is 1870.3 με, and the test value is 1902.7 με, with a RE of 1.7%. For specimen P12 (Figure 7b), the numerical simulation result of the peak strain of the steel bar is 1393.6 με, and the test value is 1599.1 με, with a RE of 14.7%. The numerical simulation results of the peak acceleration of specimens P5 and P12 are 2595.1 m/s2 and 2345.4 m/s2, respectively, and the corresponding test results are 2322.1 m/s2 and 2495.7 m/s2, respectively, with Res of 10.5% and 6.4% as plotted in Figure 7c,d. In addition, in this study, the function of restart analysis in ABAQUS software 6.14 is used to realize the repeated impact on the RC column in the test, i.e., the result of the previous impact is retrieved as the initial state before the current impact. After multiple impacts, the failure mode of the specimen is shown in Figure 7e. It can be seen that the simulation result is similar to the tested failure mode, which shows that the concrete near the impact area is crushed and damaged, and the crack propagation trend spreads from the impact area to both sides of the support. Moreover, with the increase of the corrosion rate of the steel bars, the range of concrete crushing expands. Therefore, the numerical analysis model established in this study for studying the impact performance of corroded reinforced concrete columns is in good agreement with the test results.

3. Model Description of RC Piers Under Rockfall Impact During Different Service Times

Based on the above-mentioned modeling method for corroded RC columns under impact loads, a case study of an RC pier in the western mountainous area of China is carried out. With consideration of the corrosion degree variation of steel bars during the service life, an analysis model for the dynamic response and residual bearing capacity of the RC pier after being impacted by rockfalls during different service times is established. The influences of the impact energy € represented by the impact mass (labeled as “m”) and impact velocity (labeled as “v”), and the service time (labeled as “T”) up to 90 years are explored, in which the impact energy € can be described as
E = 1 2 m v 2
As concluded by the study of Muraishi et al. [37], the proportion of rockfall events with impact energy less than 100 kJ is 68%, and the proportion of rockfall events with impact energy less than 1000 kJ reaches 90%. Meanwhile, in the study of Hu et al. [38] focusing on the western mountainous area of China, the impact mass is 5.4 t, and the impact velocity ranges from 10 m/s to 25 m/s. Hence, in this study, the impact masses are set as 1 t, 3 t, and 5 t, while the impact velocities are set as 5 m/s, 10 m/s, and 15 m/s, corresponding to the impact energy range of 12.5 kJ–562.5 kJ.

3.1. Geometric Model

As shown in Figure 8, the height of the RC pier is 10 m with a cross-sectional diameter of 1.2 m. The concrete strength grade is C40, while the longitudinal bars are HRB400 steel bars and the stirrups are HPB300 steel bars. The thickness of the concrete cover is 50 mm. Referring to the existing studies [39,40], the foundation and the cap beam are set as elastic bodies, and the contact type with the pier body is set as a tie constraint to simplify the model. According to the study of Gu [41], the rockfall is modeled as a spherical elastic body, and it is assumed that the material is granite with a density of 3200 kg/m3, an elastic modulus of 26 GPa, and a Poisson’s ratio of 0.3. The concrete and steel bars adopt the same material properties and constitutive models as described above in Section 2.1. The method of applying the axial force is the same as the method mentioned in Section 2.1, i.e., an axial force with an axial compression ratio of 0.2 [22] is applied to the top of the cap beam. The boundary condition is that the foundation is completely fixed, and the constraints in directions other than the axial direction of the cap beam are restricted. Referring to the investigation results of rockfall disasters in the western region of China [42], the impact position of the rockfall is set at the mid-span of the RC pier.

3.2. Effects of Service Time

With the aid of the Life-365 software [43], the initiation time of steel corrosion in the RC pier can be obtained by inputting the environmental characteristics (temperature, humidity, etc.). In Life-365 software, the length of this time is a function of the concrete quality, cover thickness, the exposure conditions (the surface chloride and the environmental temperature), and the threshold chloride concentration to initiate corrosion [43]. Further, for the calculation of the corrosion initiation time, the assumptions included that no damage is considered and the diffusion is the sole chloride transport mechanism in the saturated concrete; however, the chloride transport model, known as Conflux, is capable of dealing with combined diffusion and convection [43]. The above method for calculating the corrosion initiation time has been verified by the existing studies [10,13]. For the above western mountainous area of China, the initiation corrosion time of the stirrups is 12 years, and that of the longitudinal bars is 19 years. After the steel bars start to corrode, the mass loss rate can be determined as follows [44]:
η = 2.082 ( 1 w / c ) 1.64 a d s 0 ( T T i ) 0.71 1.083 ( 1 w / c ) 3.28 a 2 d s 0 2 ( T T i ) 1.42
where w/c is the water–cement ratio; T is the corrosion time of the steel bars (year), i.e., the service time in this study; Ti is the corrosion initiation time, which could be calculated with the aid of Life-365 software [43]; a is the thickness of the concrete cover (cm). The influences of the material properties, reinforcement arrangements, and service time on the corrosion variation are incorporated in Equation (4) [43]. Combined with Equations (1) and (2), the relationships between the strength/diameter of the steel bar and the service time incorporating the steel corrosion can be obtained, as plotted in Figure 9. In this study, the service times of 0, 20, 30, 40, 60 and 90 years are selected to analyze the dynamic response and residual bearing capacity of the RC pier. In addition, after 12 years, the stirrups begin to corrode; meanwhile, in this study, the mechanical degradation of the materials is merely caused by the steel corrosion, and consequently, the dynamic response and residual bearing capacity are identical for the service time of 0 and 12 years in the following discussions.

3.3. Calculation for the Residual Bearing Capacity

In this study, an axial compression load is applied to the RC pier after the rockfall impact to test its residual bearing capacity, i.e., a restart analysis is carried out through the ABAQUS software. A predefined field is created first. In other words, the state of the RC pier after being impacted is assigned as the initial state before the axial compression. Then, an axial displacement load is applied to the RC pier to test its bearing capacity. The above-mentioned modeling method has been verified by the study of Jin et al. [45].

4. Results and Discussion

4.1. Failure Mode

Figure 10 shows the damage contour for the RC pier after the rockfall impact. Firstly, the damage of the bridge pier is mainly concentrated at the connection between the bridge pier and the foundation, the connection between the bridge pier and the cap beam, the impact point of the bridge pier, and the back side of the impact point. As concluded by the study of Pham et al. [46], the connection between the bridge pier and the foundation/cap beam is generally a weak part of the structure; hence, under impacting loading, this connection area is prone to cracking or plastic deformation. The connection parts need to be strengthened in terms of the structural design. Meanwhile, the local crushing of the concrete caused instantaneously by the impact is likely to cause compressive damage to the concrete and the flexural cracking of the concrete on the back side of the impact point, which expands from the surface of the RC pier to the inside, as shown in the sectional view. Secondly, with the increase of the impact velocity and impact mass, the damage range of the RC pier continuously expands and extends inward, as indicated by Figure 10a,b. Specifically, when the impact velocity increases from 5 m/s to 15 m/s (Figure 10a), the area of severe damage (equivalent plastic strain ≥0.003) on the surface of the RC pier increases by 360%, and the damage depth on the back side of the impact point increases from 75 mm to 350 mm. When the velocity reaches 15 m/s, the concrete in the tension zone presents cracks and can hardly bear the load. Similarly, at the impact mass of 1 t (Figure 10b), the severe damage (equivalent plastic strain ≥ 0.003) is concentrated near the impact point, and the damage depth on the back side of the impact point is 80 mm. As the impact mass increases to 3 t, the severe damage area increases by 79%, and the damage expands towards both ends of the bridge pier, with the damage depth reaching 200 mm on the back side of the impact point. When the impact mass reaches 5 t, the severe damage area increases by 229% in comparison to that when the impact mass is 1 t, and the damage depth reaches 350 mm. In addition, with the increase of the service time, the damage range of the RC pier continuously expands, including the inward expansion of damage and an obvious damage extension on the surface (Figure 10c). In the early stage of the service (T = 0), the severe damage (equivalent plastic strain ≥ 0.003) is concentrated near the impact point with a damage depth of 75 mm. At the service time of 30 years, the severe damage range expands to more than twice the service time of 0, and as the service time increases to 60 years, the damage has penetrated through the pier. At 90 years, the severe damage area on the surface of the RC pier accounts for more than 50%, and the damage depth on the back side of the impact point increases to 180 mm, which is about 1.4 times that of the non-corroded pier (T = 0/12). This indicates that under the combined actions of corrosion and impact, a large area of the concrete on the surface of the bridge pier is damaged, and the damage expands from the surface to the inside.
Therefore, the rockfall impact damage in the RC pier concentrates at pier-foundation/cap beam connections (structurally vulnerable areas), the impact point, and the back side of the impact point. The damage extent expands significantly with impact velocity (e.g., 360% higher of severe damage area, equivalent plastic strain ≥ 0.003, at 15 m/s than 5 m/s), mass (e.g., 229% higher of severe damage area at 5 t than 1 t), and service time. At 90 years of service time, the surface severe damage area exceeds 50%, and backside damage depth reaches 180 mm (1.4 times that of the non-corroded pier), while the damage progresses inward, penetrating the pier section after 60 years.

4.2. Dynamic Response

4.2.1. Impact Force

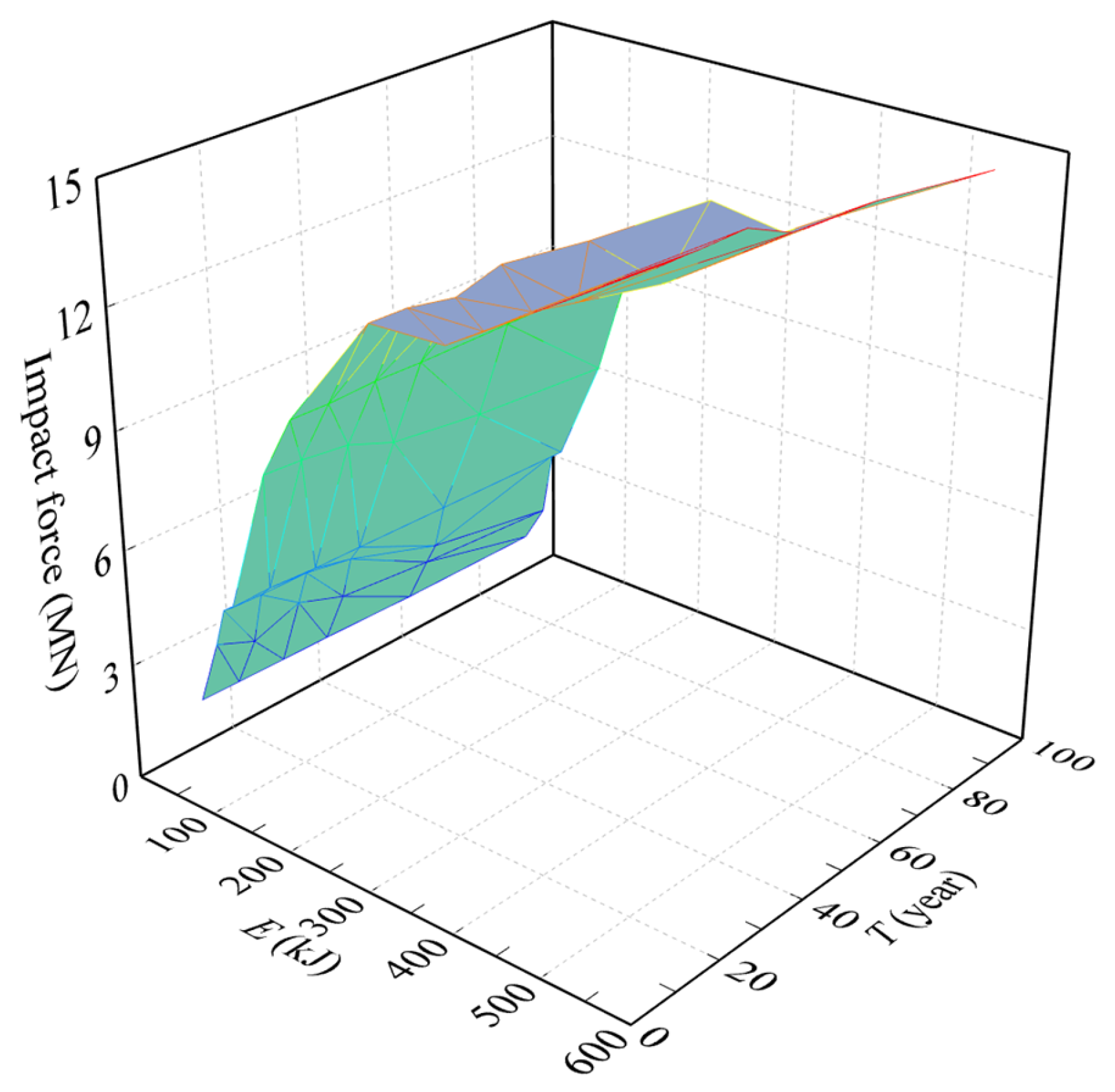
Figure 11 shows the time history curve of the impact force after being impacted by the rockfall, in which the impact force rapidly reaches its peak within a short period, typically around 0.01–0.02 s, while Figure 12 depicts the peak impact force with the variations of the impact energy and service time. On one hand, higher impact velocities and larger impact masses result in greater peak impact forces, while the duration of the impact force increases with the impact mass and decreases with the impact velocity. The increase in mass prolongs the duration through inertia effects and deformation processes, while the rise in velocity shortens the duration resulting from the strain rate effects and accelerated energy release rates. This phenomenon aligns with classical collision theory, which is further amplified in numerical simulations due to the material nonlinearities as verified by references [47,48]. As described in Figure 11a and Figure 12, when the impact mass is fixed at 3 t, increasing the impact velocity to 15 m/s significantly elevates the peak impact force to about 9.72 MN, which is approximately 3.09 times that with the impact velocity of 5 m/s, while the duration of the impact force is shortened by about 2 ms. Similarly, when the impact velocity is held constant at 10 m/s, increasing the mass from 1 t to 5 t also results in a substantial increase (206.14%) in the peak impact force, and the duration of the impact force increases by about 4 ms.
On the other hand, with the increase in the service time, the peak value of the impact force shows the variation characteristics of continuously decreasing with a significant decrease within the service time of 30 to 60 years. Taking the impact mass of 1 t and impact velocity of 15 m/s as examples in Figure 11b and Figure 12, when the service time increases to 30 years, the peak value of the impact force is almost 7.92 MN, with a decrement of 2.73% in comparison to that of 0/12 years, and then as the service time continually increases to 60 years, the peak value of the impact force decreases to about 7.13 MN, i.e., a decrement of 10.00% compared with that of 30 years. When the service time reaches 90 years, the peak value of the impact force decreases to approximately 6.85 MN, with a decrement of 3.96% in comparison to that of 60 years. A possible explanation is that as the service time increases, severe corrosion is generated, leading to a significant decrease in the strength of the steel bars and concrete as plotted in Figure 9, which in turn leads to a decrease in the contact stiffness between the rockfall and the RC pier, resulting in a decrease in the peak impact force. During the first 30 years of service time, the RC pier undergoes the initial corrosion stage characterized by surface corrosion or microcrack initiation, showing relatively little impact on the overall stiffness. During the service time of 30 to 60 years, the corrosion-induced concrete crack increases and penetrates leading to non-linear stiffness attenuation, while during the last 30 years of service time, the RC pier has lost the majority of the bearing capacity due to previous damage, further degradation would be limited, i.e., significant decreases during the service time of 30 to 60 years.
Thus, peak rockfall impact force occurs within 0.01–0.02 s, increasing nonlinearly with impact velocity (e.g., 3.09 times higher at 15 m/s than 5 m/s for 3 t mass) and mass (e.g., 206.14% higher at 5 t than 1 t for 10 m/s velocity), while force duration lengthens with mass but shortens with velocity. Service time reduces peak force progressively (e.g., 2.73% decreases at 30 years with a following 10.00% decrease at 60 years).

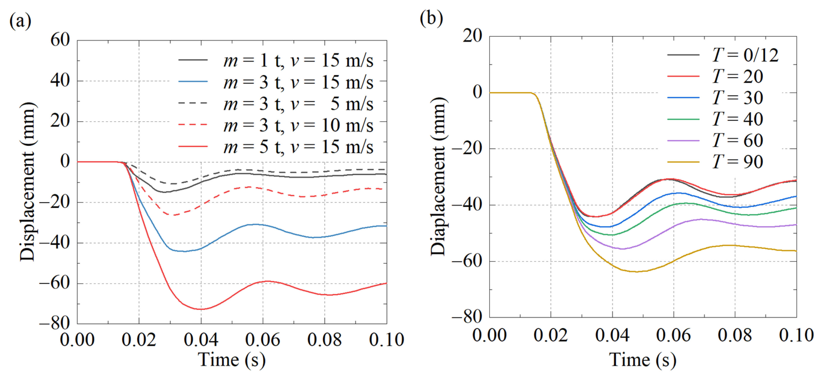
4.2.2. Displacement at the Impact Point

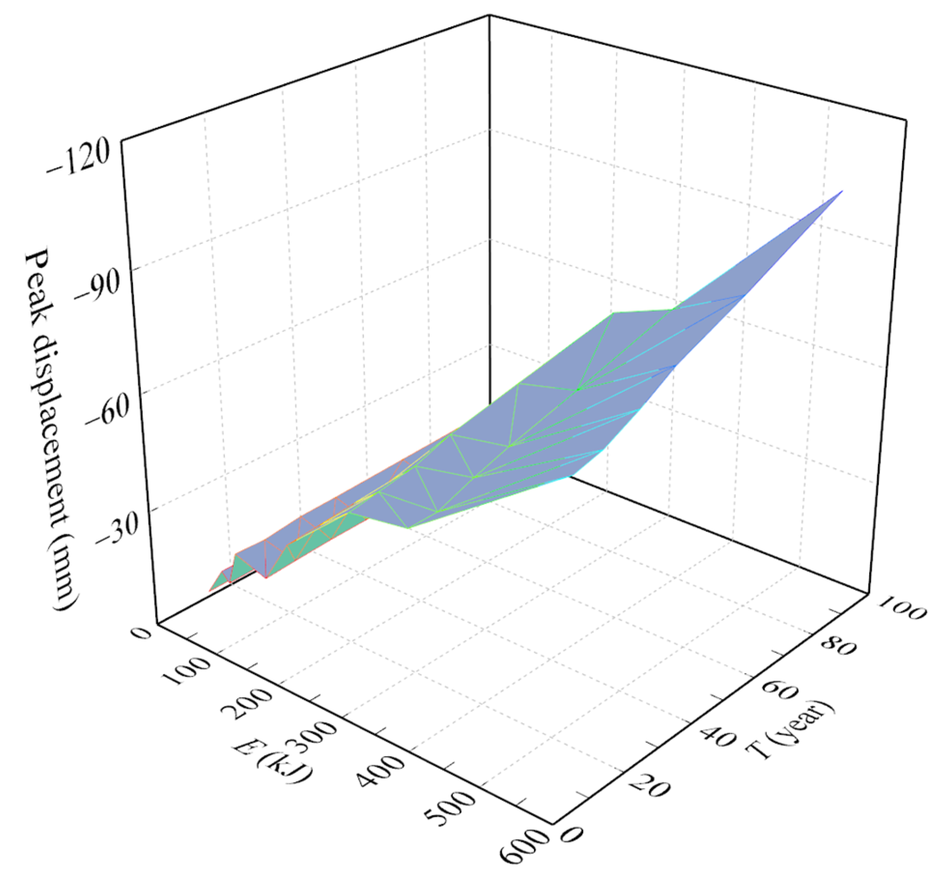
The time history curve of the displacement at the impact point after being impacted by the rockfall is shown in Figure 13, while the peak displacement is plotted in Figure 14. It is evident that both the peak displacement and the residual displacement increase substantially with the increase in impact velocity and impact mass. When the impact velocity rises from 5 m/s to 15 m/s, the peak displacement experiences a notable increment of 33.41 mm, which is 3.10 times that with the impact velocity of 5 m/s, while the residual displacement surges from 5.02 mm to 33.96 mm. Similarly, as the impact mass increases from 1 t to 5 t, the peak displacement grows by 58.81 mm, and the residual displacement increases by around 55.21 mm. This demonstrates a direct and significant correlation between impact velocity/mass and the displacement response of the RC pier, highlighting the crucial role of these dynamic parameters in determining the structural deformation under impact. In addition, as the service time increases, both the peak displacement and the residual displacement exhibit an upward trend. When the service time is more than 20 years, the peak displacement almost linearly increases with the extension of service time. When the service time increases from 20 years to 90 years, the peak displacement rises by approximately 19.54 mm, and the residual displacement grows by around 22.02 mm. This indicates that over the service time, material degradation and cumulative damage caused by environmental factors increase the structural deformation capacity under impact, suggesting a decline in the overall structural integrity and stiffness of the RC pier. In other words, the long-term service process gradually alters the mechanical properties of the materials, including reducing their strength (Figure 9), and then decreases the stiffness of the RC pier, thereby increasing the peak displacement under the same condition of rockfall impact [39].
In summary, peak and residual displacements at the impact point increase with impact velocity (e.g., 33.41 mm peak displacement higher at 15 m/s than 5 m/s) and mass (58.81 mm peak displacement higher at 5 t than 1 t). Service time beyond 20 years induces near-linear growth, e.g., 19.54 mm peak displacement growth from 20 to 90 years.

4.3. Residual Bearing Capacity

Figure 15 plots the residual bearing capacity of the RC pier after being impacted by rockfalls with different service times. The axial load-displacement curve in Figure 15a demonstrates the influence of service time on the mechanical behavior of the RC pier. As the service time progresses, notable transformations occur in the shape of the load-displacement curve. Specifically, the peak load shows a decreasing trend, signifying a reduction in the ability of the pier to withstand axial loads. The slope of the ascending segment also diminishes, indicating a decrease in the stiffness during the initial loading phase. Moreover, the slope of the descending segment decreases or becomes smooth, reflecting a change in the post-peak deformation behavior. These variations suggest that the long-term service process, combined with rockfall impact, gradually deteriorates the mechanical properties of the RC pier, weakening its structural integrity. Figure 15b further elaborates on the variation of the residual bearing capacity with service time. It is evident that as the service time increases, the residual bearing capacity of the RC pier shows a clear downward trend, albeit with a decreasing rate of decrease. For instance, under the condition of m = 3 t and v = 10 m/s, when the service time reaches 60 years, the residual bearing capacity drops from 22.02 MN to 11.64 MN, decreasing by 47.14%. When the service time extends from 60 years to 90 years, the residual bearing capacity decreases from 11.64 MN to 10.16 MN, decreasing by 12.71%. That is, the effects of material degradation caused by corrosion and impact damage over time continuously erode the bearing capacity.
Thus, it can be concluded that residual bearing capacity of the RC pier decreases nonlinearly with service time, evidenced by reduced peak load (e.g., 47.14% drop at 60 years), diminished initial stiffness (shallow ascending slope), and altered post-peak behavior (flattened descending slope), with decay rate slowing after 60 years (12.71% drop from 60 to 90 years).

4.4. Damage Assessment

In order to quantify the damage degree of the RC pier caused by the impact load and the steel corrosion during the service time, the damage index (D) is adopted to assess the damage degree of the corroded RC pier after being affected by the impact, as follows [49]:
D = 1 P r P d
where Pr is the residual bearing capacity of the RC pier after the impact loading without the steel corrosion, i.e., the condition of T = 0–12 in this study; and Pd is the residual bearing capacity of the corroded RC pier, i.e., the condition of T ≥ 12 in this study. The damage indices of the bridge piers under various working conditions are listed in Table 4. It can be seen that the damage indices of the RC pier after the impact loading are all more than 0.35. With the increase of the service time, the damage degree becomes serious, i.e., when the service time is more than 30 years, the damage index of the RC pier is more than 0.5, indicating severe damage. For the RC pier with a service time of more than 60 years, a risk of failure would be present when it comes to the high-energy impacts.
Randomly select 36 data points from Table 4, which are plotted in Figure 16. It is indicated that with the goodness of fit (R2) of 0.91, the relationship of the damage index D can be obtained as
D = 1 A · T α · E β
where A is the proportional constant (A = 1.2); α is the time decay effect index (α = −0.3); and β is the kinetic energy damage effect index (β = −0.05). It is worth noting that T should be no less than the corrosion imitation time, i.e., T ≥ 12 years in this study. Except for the above 36 random data points, the remaining data are used to conduct the model verification, based on which, the comparisons between the calculated damage index (Dcal.) from Equation (6) and the damage index from the simulation results (Dsim.) are shown in Figure 17. It can be found that all of the data stand within the error of 20%, and the majority of the data stand within the error of 10%, indicating the rationality of Equation (6).
Therefore, the proposed damage index formula (Equation (6)) in this study accurately quantifies the combined effects of corrosion and rockfall impact damage (R2 = 0.91, error < 20%), enabling reliable prediction of impact-induced damage to RC piers over their service life and providing a quantitative basis for maintenance decision-making.
Targeted maintenance strategies can be formulated based on the damage index (D) thresholds. For moderate or relatively low damage (D < 0.5), localized reinforcement at the impact zone and pier ends (e.g., epoxy injection for minor cracks, additional stirrups) is recommended, which balances structural safety and cost-efficiency given the limited damage extent. For severe damage (0.5 ≤ D < 0.8), comprehensive repairs are necessary, including concrete spalling replacement, corroded steel bar replacement, and full-section strengthening (e.g., carbon fiber wrapping), to restore residual bearing capacity by 30–40% and avoid progressive failure. For critical damage (D ≥ 0.8), immediate demolition and replacement are imperative, as the pier’s load-bearing capacity is irreversibly lost, and continued service would pose unacceptable safety risks (e.g., collapse under subsequent impacts or static loads). In addition, from a lifecycle perspective, the derived thresholds support proactive maintenance planning. For RC piers in mountainous or coastal areas, biennial inspections after 30 years of service (when D ≥ 0.5, indicating severe damage onset) are recommended to monitor damage progression, and mandatory strengthening before 60 years (to prevent D from exceeding 0.8) is critical to avoid catastrophic failure and higher retrofitting costs. Notably, these findings can inform the revision of design codes for RC structures in hazard-prone regions, and the proposed damage index could be integrated to incorporate combined corrosion–rockfall effects, guiding the selection of protective measures (e.g., thicker concrete covers for corrosion resistance, impact-resistant barriers) during the design phase of piers in mountainous coastal or saline areas. It should be noted that due to the lack of long-term field monitoring data on corroded RC piers under rockfall impacts, the long-service damage predictions based on Equation (6) require further validation through extended in-situ observations.

4.5. Uncertainty Quantification of Damage Index D via Monte Carlo Simulation

To address the statistical uncertainty in the damage assessment of corroded RC piers under rockfall impact, a Monte Carlo simulation is performed here to quantify the probabilistic distribution of the damage index D. This analysis complements the deterministic results presented in Section 4.4 by accounting for the inherent variability in key parameters, thereby enhancing the reliability of the proposed damage assessment framework. Based on the parameter ranges and material properties specified in this study, the input parameters include service time (T) ranging from 12 to 90 years, impact mass (m) of 1 t to 5 t, and impact velocity (v) from 5 m/s to 15 m/s. In this study, the uniform distribution and normal distribution are assumed for the above input parameters to conduct the Monte Carlo simulation. In terms of the normal distribution assumption, service time (T) presents a mean of 51 years and a standard deviation of 13 years, and impact mass (m) shows a mean of 3 t and a standard deviation of 0.67 t, while impact velocity (v) exhibits a mean of 10 m/s and a standard deviation of 1.67 m/s. A total of 10,000 random samples are generated for each parameter to ensure convergence, and the corresponding D values are computed using Equation (6).
In terms of the uniform distribution assumption, the probability density function (PDF) of D is presented in Figure 18a, with key statistical metrics summarized in Table 5. Results indicate that the mean value of D is 0.62, with a standard deviation of 0.11, reflecting moderate variability induced by parameter uncertainties. The 95% confidence interval for D is [0.40, 0.84], which aligns well with the range of deterministic D values (0.387–0.851) reported in Table 4, validating the reliability of the simulation. Additionally, the probability density function of D exhibits a slight right skewness (skewness = 0.28), with the majority of values concentrated between 0.5 and 0.8, consistent with the severe damage range observed in long-term service scenarios. Meanwhile, the cumulative distribution functions (CDFs) of D for critical service times of 30, 60, and 90 years are shown in Figure 18b, further illustrating the increased dispersion of D with service time and then emphasizing the importance of periodic inspections (e.g., every 5 years for T ≥ 60 years) to reduce uncertainty in damage evaluation. For T = 90 years, the probability of D ≥ 0.5 (severe damage) reaches 92.3%, and the probability of D ≥ 0.8 (failure risk) increases to 32.5%, highlighting the necessity of proactive maintenance for aging piers in high-risk areas.
Regarding the normal distribution assumption, the probability density function (PDF) of D and the cumulative distribution functions (CDFs) of D for critical service times of 30, 60, and 90 years are shown in Figure 19, while key statistical metrics are summarized in Table 5. The mean value of D is 0.60, with a standard deviation of 0.09, reflecting relatively low variability induced by parameter uncertainties compared to the uniform distribution case. The 95% confidence interval for D is [0.42, 0.78], which aligns well with the range of deterministic D values reported in Table 4, validating the simulation’s reliability. The probability density function of D exhibits a symmetric bell-shaped curve (skewness = 0.02), with the majority of values concentrated around the mean, indicating a predictable damage evolution under the normal distribution assumption. For the service time of 90 years, the probability of D ≥ 0.5 (severe damage) reaches 87.3%, and the probability of D ≥ 0.8 (failure risk) increases to 27.5%.
The Monte Carlo simulations under uniform and normal distribution assumptions yield distinct insights into the uncertainty propagation of the damage index D. The mean under the normal distribution (0.60) is slightly smaller than under the uniform distribution (0.62), reflecting the central tendency of the former. However, the standard deviation is significantly reduced (0.09 vs. 0.11), indicating less variability in the normal distribution case. In addition, for the uniform distribution, the PDF exhibits a broader, flatter shape with heavier tails, leading to higher probabilities of extreme D values. This reflects the assumption of equal likelihood across the entire parameter range. For the normal distribution, the PDF follows a symmetric bell curve, concentrating probability mass around the mean. This reduces the likelihood of extreme outcomes but increases the precision of predictions.
Thus, the above probabilistic analysis strengthens the robustness of the proposed damage assessment framework, providing a quantitative basis for risk-informed maintenance strategies of RC piers subjected to combined corrosion and rockfall impact. The comparison between uniform and normal distribution assumptions highlights the sensitivity of uncertainty quantification to parameter distribution choices, emphasizing the need for careful consideration of underlying data characteristics in future studies.

5. Conclusions

In this study, the dynamic response and residual bearing capacity of corroded RC piers under rockfall impact are investigated based on a validated numerical model for corroded RC columns under impact loading. The effects of impact energy characterized by the mass of 1 t to 5 t and velocity of 5 to 15 m/s, and the service time of 90 years, are analyzed, which firstly evaluates the combined effects of rockfall impacts and long-term corrosion. The main conclusions are as follows:
(1)
Increasing the impact mass and velocity significantly expands the damage range of RC piers, and increases the peak impact forces and displacements. Increasing velocity from 5 m/s to 15 m/s expands the severe damage area (equivalent plastic strain ≥ 0.003) by 360% with the damage depth on the back side of the impact point increasing from 75 mm to 350 mm, while the peak impact force increases 3.09 times and the peak displacement experiences a notable increment of 33.41 mm. Increasing mass from 1 t to 5 t enlarges the severe damage area by 229% with damage propagating toward both ends of the pier, and the peak impact force increases by 206.14% with a 58.81 mm increase in the peak displacement.
(2)
As the service time increases, an inward expansion of damage, a reduction in peak impact force, an increase in displacement, and a significant decline in residual bearing capacity after the rockfall impact are exhibited due to severe steel corrosion and concrete degradation. Increasing the service time to 90 years, the severe damage area on the RC pier surface accounts for more than 50%, and the damage depth on the back side of the impact point increases almost 1.4 times. The peak impact force shows an obvious 10.00% decrease during the service time of 30 to 60 years, while during the service time of 20 to 90 years, the peak displacement almost linearly rises by about 19.54 mm, and the residual displacement grows by around 22.02 mm.
(3)
As the service time increases, the residual bearing capacity of the RC pier significantly declines with a decreased decrement. At an impact mass of 3 t and velocity of 10 m/s, the residual bearing capacity presents a 47.14% decrease at 60 years and a further 12.71% decrease at 90 years.
(4)
The study adopts a damage index (D) to quantify the damage degree of RC piers caused by impact load and steel corrosion during service time, defined as the relationship between the residual bearing capacity of non-corroded and corroded piers after impact. Meanwhile, a damage assessment formula is proposed and validated (error < 20%), which incorporates the effects of the impact energy and service time, enabling lifecycle damage prediction. For mountainous or coastal bridges, biennial inspections after 30 years (D ≥ 0.5) are recommended and mandatory strengthening before 60 years to avoid failure risk.
(5)
A Monte Carlo simulation is conducted to quantify the uncertainty of the damage index D for corroded RC piers under rockfall impact, assuming uniform and normal distributions for service time (12–90 years), impact mass (1–5 t), and impact velocity (5–15 m/s), the results of which align well with the range of deterministic D values from the numerical simulation. Uniform distribution yields high variability and extreme values, while normal distribution shows symmetric, concentrated patterns, both validating the damage assessment framework and highlighting distribution choice sensitivity for risk-informed maintenance.
In this study, the numerical model ignores the damage before the corrosion initiation, the concrete cover cracking or spalling induced by the steel corrosion, the uneven corrosion conditions, and the bond deterioration in the steel–concrete interface. However, the ignorance of the damage before the corrosion initiation would overestimate the corrosion initiation time, and the localized corrosion may lead to stress concentration, resulting in actual residual bearing capacity being at least 10% smaller than the predicted value of Equation (6). At the same time, the protective layer peeling would overestimate the initial stiffness, and the bond degradation neglects the local slip under impact load may exacerbate displacement. The above limitations may underestimate the damage to concrete structures and then influence their dynamic response and residual bearing capacity. Further studies should be conducted to address the above factors. It is also worth noting that the findings of this study can provide valuable insights for RC structures in buildings. Similar to RC piers, building components, e.g., RC columns, beams, and shear walls in coastal or saline soil areas, are also susceptible to chloride-induced steel corrosion. Additionally, buildings may face unexpected impact loads, such as falling debris from construction activities, vehicle collisions with ground-floor columns, or even accidental impacts from heavy objects. The damage assessment formula proposed in this study (Equation (6)), which considers the combined effects of corrosion and impact energy, can be extended to evaluate the residual bearing capacity of these building components. For instance, in high-rise buildings or industrial structures where RC columns are critical for vertical load-bearing, the relationship between service time, corrosion degree, and impact-induced damage derived herein can guide maintenance strategies.

Author Contributions

Conceptualization, F.Y. and J.Y.; methodology, F.Y. and J.Y.; software, F.Y. and J.Y.; validation, F.Y., J.Y. and J.X.; formal analysis, J.W. and J.X.; investigation, J.W. and J.X.; resources, J.W. and J.X.; data curation, J.W., F.Y. and J.X.; writing—original draft preparation, F.Y. and J.Y.; writing—review and editing, J.W. and J.X.; visualization, F.Y., J.Y. and J.X.; supervision, J.W. and J.X.; project administration, J.W. and J.X.; funding acquisition, J.W. All authors have read and agreed to the published version of the manuscript.

Funding

This research was funded by the National Natural Science Foundation of China, grant number 52478114 and the APC was funded by the National Natural Science Foundation of China (No. 52478114).

Data Availability Statement

All data supporting the reported results are included within the article.

Acknowledgments

The financial support from the National Natural Science Foundation of China (No. 52478114) is greatly appreciated.

Conflicts of Interest

Author Jianchao Xu was employed by the China Academy of Railway Sciences Co., Ltd. The remaining authors declare that the research was conducted in the absence of any commercial or financial relationships that could be construed as a potential conflict of interest.

Appendix A

The concrete plastic damage model is written as follows [23,24]:
σ t = 1 d t E 0 ( ε t ε t pl )
σ c = 1 d c E 0 ( ε c ε c pl )
where σt and σc are, respectively, the total tensile stress and total compressive stress of the concrete; dt and dc are, respectively, the tensile damage variable and compressive damage variable; E0 is the initial static elastic modulus; εt and εc are the total tensile strain and total compressive strain of the concrete, respectively; ε t pl and ε c pl are the equivalent plastic tensile strain and equivalent plastic compressive strain under uniaxial tension and compression, respectively.
The bilinear hardening constitutive model for the steel bars is written as follows [26]:
σ s = E s ε s ,   ( ε s ε sy ) f y + E f ε s ε sy , ( ε sy < ε s < ε su )
where σs is the stress of the steel bar; εs is the strain of the steel bar; εsy and εsu are the yield strain and the ultimate strain of the steel bar, respectively; Es and Ef are the elastic modulus and the hardening modulus of the steel bar, respectively.
In terms of the strain rate effect, the following equations are adopted in the model [27]:
C D I F = f c d f c = 0.04 lg ε ˙ c + 1.21 , ε ˙ c 30 s 1 0.90 ( lg ε ˙ c ) 2 2.82 lg ε ˙ c + 3.49 , ε ˙ c 30 s 1
T D I F = f t d f t = 0.026 lg ε ˙ t + 2.06 , ε ˙ t 1 s 1 2 lg ε ˙ t + 2.06 , 1 s 1 < ε ˙ t 30 s 1 1.44 lg ε ˙ t + 2.23 , 2 s 1 < ε ˙ t 150 s 1
where CDIF and TDIF, respectively, represent the dynamic increase factor for the compressive and tensile concrete strength; f c d and f t d represent the dynamic compressive strength and dynamic tensile strength of the concrete, respectively; ε c ˙ and ε t ˙ are the tensile and compressive strain rates, respectively. The influences of the strain rate on the elastic modulus of the concrete under tension (MDIFT) and compression (MDIFC) can be considered as follows [26]:
M D I F T / C = E d E 0 = ( ε ˙ / ε ˙ 0 ) 0.026
where Ed represents the elastic modulus under the strain rate of ε ˙ ; for tension, ε 0 ˙ = 10−6 s−1 and for compression, ε 0 ˙ = 30 × 10−6 s−1.
For steel bars, the strain rate effect is formed as follows [26]:
Y D I F = f yd f y = 1.0 + 6.0 f y ln ε ˙ sd ε ˙ s
U D I F = f ud f u = 1.0 + 7.0 f u ln ε ˙ sd ε ˙ s
where YDIF and UDIF, respectively, represent the dynamic increase factor for the yield and ultimate strength of steel bars; fyd and fud, respectively, represent the dynamic yield strength and the dynamic ultimate strength when the strain rate is ε sd ˙ . In the quasi-static situation, ε s ˙ = 50 × 10−5 s−1.

References

  1. Hao, H.; Bi, K.; Chen, W.; Pham, T.M.; Li, J. Towards next generation design of sustainable, durable, multi-hazard resistant, resilient, and smart civil engineering structures. Eng. Struct. 2023, 277, 115477. [Google Scholar] [CrossRef]
  2. Chen, L.; Qian, J.; Tu, B.; Frangopol, D.M.; Dong, Y. Performance-based risk assessment of reinforced concrete bridge piers subjected to vehicle collision. Eng. Struct. 2021, 229, 111640. [Google Scholar] [CrossRef]
  3. Zhang, C.; Gholipour, G.; Mousavi, A.A. State-of-the-Art Review on Responses of RC Structures Subjected to Lateral Impact Loads. Arch. Comput. Methods Eng. 2021, 28, 2477–2507. [Google Scholar] [CrossRef]
  4. Cheng, M.L. Numerical analysis of the dynamic response of concrete bridge piers under the impact of rock debris flow. Buildings 2024, 14, 1504. [Google Scholar] [CrossRef]
  5. Basdeki, M.; Koulouris, K.; Apostolopoulos, C. Experimental study on the dynamic response of different grades of corroded steel reinforcement. Buildings 2024, 14, 2598. [Google Scholar] [CrossRef]
  6. Caixinhas, A.; Tomé, J.; Melo, J.; Marreneca, G.; Furtado, A. Impact of corrosion on the behaviour of reinforced concrete buildings. Buildings 2025, 15, 1267. [Google Scholar] [CrossRef]
  7. Tamai, H.; Sonoda, Y.; Bolander, J.E. Impact resistance of RC beams with reinforcement corrosion: Experimental observations. Constr. Build. Mater. 2020, 263, 120638. [Google Scholar] [CrossRef]
  8. Gu, J.; Li, L.; Chen, H. Research on mechanical behavior of corroded RC beams under impact load and peak impact load prediction model. Structures 2024, 70, 107934. [Google Scholar] [CrossRef]
  9. Bo, L. Experimental Study on Damage and Residual Bearing Capacity of Corroded RC Short Column Under Impact Loads. Master’s Thesis, Harbin Institute of Technology, Harbin, China, 2015. (In Chinese). [Google Scholar]
  10. Wu, H.; Liu, X.; Cheng, Y.H.; Chen, T.L. Dynamic behaviors of bridge with corroded RC piers under barge collisions. Eng. Struct. 2024, 319, 118843. [Google Scholar] [CrossRef]
  11. Chen, T.; Luo, Y.; Shen, Y.; Zhang, L. Dynamic behaviors of corroded RC column under low-velocity impact loading. Ocean Eng. 2025, 324, 120679. [Google Scholar] [CrossRef]
  12. Liu, Y.; Hao, Y.; Zhou, Y. Dynamic response assessment of corroded reinforced concrete piers under vehicle collision. Eng. Mech. 2024, 1–11. Available online: https://link.cnki.net/urlid/11.2595.O3.20240625.1141.011 (accessed on 18 July 2025). (In Chinese).
  13. Fan, W.; Sun, Y.; Yang, C.; Sun, W.; He, Y. Assessing the response and fragility of concrete bridges under multi-hazard effect of vessel impact and corrosion. Eng. Struct. 2020, 225, 111279. [Google Scholar] [CrossRef]
  14. Liu, B. Study on Experiments and Analytical Methods of Axially-Loaded Circular RC Column Under Lateral Impact Loading. Ph.D. Thesis, Hunan University, Changsha, China, 2019. (In Chinese). [Google Scholar]
  15. Fan, W.; Liu, B.; Consolazio, G.R. Residual capacity of axially loaded circular RC columns after lateral low-velocity impact. J. Struct. Eng. 2019, 145, 04019039. [Google Scholar] [CrossRef]
  16. Zhong, H.; Hao, C.; Yu, Z.; Lyu, L.; Wu, A. Damage assessment of RC bridge piers under rockfall impact and evaluation of a steel-sand protective structure. Structures 2023, 47, 607–624. [Google Scholar] [CrossRef]
  17. Luan, H.; Wu, J.; Cao, T.; Zhao, X.; Geng, F.; Dong, G. Axial compression performance of reinforced concrete columns after lateral impact load. KSCE J. Civ. Eng. 2023, 27, 3528–3541. [Google Scholar] [CrossRef]
  18. Li, R.W.; Cao, D.S.; Wu, H.; Wang, D.F. Collapse analysis and damage evaluation of typical simply supported double-pier RC bridge under truck collision. Structures 2021, 33, 3222–3238. [Google Scholar] [CrossRef]
  19. Zhang, J.; Wang, R.; Han, W.; Bao, H. A comprehensive approach for bridge performance evaluation under rockfall impact integrated with geological hazard analysis. Eng. Fail. Anal. 2022, 141, 106668. [Google Scholar] [CrossRef]
  20. Liu, Y.; Hao, H.; Hao, Y. Blast fragility analysis of RC columns considering chloride-induced corrosion of steel reinforcement. Struct. Saf. 2022, 96, 102200. [Google Scholar] [CrossRef]
  21. Zhou, B.; Chen, X.; Chen, S. Failure mechanism and residual load bearing capacity of blast-loaded reinforced concrete bridge column considering bottom corrosion effect. Structures 2025, 75, 108668. [Google Scholar] [CrossRef]
  22. Yang, S. Study on Lateral Anti-Impact Properties of the Reinforced Concrete Pier in Drying-Wetting Cycles and Chloride Ion Corrosion Environment. Ph.D. Thesis, Shanghai Jiao Tong University, Shanghai, China, 2016. (In Chinese). [Google Scholar]
  23. Liu, M.; Jin, L.; Chen, F.; Zhang, R.; Du, X. 3D meso-scale modelling of the bonding failure between corroded ribbed steel bar and concrete. Eng. Struct. 2022, 256, 113939. [Google Scholar] [CrossRef]
  24. Lee, J.; Fenves, G.L. Plastic-damage model for cyclic loading of concrete structures. J. Eng. Mech. 1998, 124, 892–900. [Google Scholar] [CrossRef]
  25. Jin, L.; Chen, H.; Wang, Z.; Du, X. Size effect on axial compressive failure of CFRP-wrapped square concrete columns: Tests and simulations. Compos. Struct. 2020, 254, 112843. [Google Scholar] [CrossRef]
  26. Jin, L.; Liu, Y.; Zhang, R.; Du, X. Out-of-plane impact behavior and post-impact damage evaluation of GFRP bar-reinforced concrete shear walls in fire. J. Build. Eng. 2024, 94, 109942. [Google Scholar] [CrossRef]
  27. Hao, Y.; Hao, H. Influence of the concrete DIF model on the numerical predictions of RC wall responses to blast loadings. Eng. Struct. 2014, 73, 24–38. [Google Scholar] [CrossRef]
  28. Al, F.A.; Abu, S.K.M.; Md, A. The effect of strengthening methods on the performance of reinforced concrete columns against vehicle impact. Appl. Sci. 2022, 12, 1382. [Google Scholar] [CrossRef]
  29. Do, T.V.; Pham, T.M.; Hao, H. Proposed design procedure for reinforced concrete bridge columns subjected to vehicle collisions. Structures 2019, 22, 213–229. [Google Scholar] [CrossRef]
  30. Hou, C. Study on Performance of Circular Concrete-Filled Steel Tubular (CFST) Members Under low Velocity Transverse Impact. Master’s Thesis, Tsinghua University, Beijing, China, 2012. (In Chinese). [Google Scholar]
  31. Kang, C.; Wang, R.; Zhu, X. The influence of axial compression ratio on the lateral impact performance of concrete filled steel tube columns. Eng. Mech. 2020, 37, 254–260. (In Chinese) [Google Scholar]
  32. Zhao, Y.; Yu, J.; Jin, W. Damage analysis and cracking model of reinforced concrete structures with rebar corrosion. Corros. Sci. 2011, 53, 3388–3397. [Google Scholar] [CrossRef]
  33. Dasar, A.; Hamada, H.; Sagawa, Y.; Yamamoto, D. Deterioration progress and performance reduction of 40-year-old reinforced concrete beams in natural corrosion environments. Constr. Build. Mater. 2017, 149, 690–704. [Google Scholar] [CrossRef]
  34. Pham, T.M.; Chen, W.; Elchalakani, M.; Do, T.V.; Hao, H. Sensitivity of lateral impact response of RC columns reinforced with GFRP bars and stirrups to concrete strength and reinforcement ratio. Eng. Struct. 2021, 242, 112512. [Google Scholar] [CrossRef]
  35. Jin, L.; Zhang, X.; Zhang, R.; Du, X. Numerical evaluation of impact resistance of concrete columns reinforced with GFRP bars under various axial force ratios and impact velocities. Eng. Struct. 2023, 278, 115501. [Google Scholar] [CrossRef]
  36. Li, L.; Wu, W.; Hu, S.; Liu, S. Analysis of high pier bridge based on chloride ion induced corrosion. Eng. Mech. 2016, 33, 163–170. (In Chinese) [Google Scholar]
  37. Muraishi, H.; Samizo, M.; Sugiyama, T. Development of a flexible low energy rockfall protection fence. Q. Rep. RTRI 2005, 46, 161–166. [Google Scholar] [CrossRef]
  38. Hu, X.; Mei, X.; Yang, Y.; Luo, G.; Wu, J. Dynamic response pile-plate rock retaining wall under impact of rockfall. J. Eng. Geol. 2019, 27, 123–133. (In Chinese) [Google Scholar]
  39. Sun, K.Q.; Xu, J.; Tian, Y.D. Dynamic behavior investigation of reinforced concrete bridge under multi-hazard effect of rockfall impact and material corrosion. Structures 2023, 58, 105557. [Google Scholar] [CrossRef]
  40. Xie, R.; Fan, W.; Liu, B.; Shen, D. Dynamic behavior and vulnerability analysis of bridge columns with different cross-sectional shapes under rockfall impacts. Structures 2020, 26, 471–486. [Google Scholar] [CrossRef]
  41. Gu, X. Study on Damage and Protective Measures of Bridge Piers Under Rockfall Impact. Ph.D. Thesis, Southwest Jiaotong University, Chengdu, China, 2017. (In Chinese). [Google Scholar]
  42. He, S.; Yan, S.; Deng, Y.; Liu, W. Impact protection of bridge piers against rockfall. Bull. Eng. Geol. Environ. 2019, 78, 2671–2680. [Google Scholar] [CrossRef]
  43. Violetta, B. Life-365 service life prediction model. Concr. Int. 2002, 24, 53–57. [Google Scholar]
  44. Li, C.; Li, H. Life-cycle aseismic performance evaluation of offshore bridge structures considering chloride ions corrosion effect. J. Vib. Shock 2014, 33, 70–77. (In Chinese) [Google Scholar]
  45. Jin, L.; Li, X.; Zhang, R.; Du, X. Impact performance and damage assessment of GFRP-RC columns at high temperatures: A numerical insight. Arch. Civ. Mech. Eng. 2025, 25, 43. [Google Scholar] [CrossRef]
  46. Li, A.; Qu, H.; Huang, W. Failure modes study on T-joints of concrete-filled steel tubular truss under impact loads. J. Build. Struct. 2013, 34, 134–139. (In Chinese) [Google Scholar]
  47. Pham, T.M.; Hao, Y.F.; Hao, H. Sensitivity of impact behaviour of RC beams to contact stiffness. Int. J. Impact Eng. 2018, 112, 155–164. [Google Scholar] [CrossRef]
  48. Cai, J.; Ye, J.B.; Chen, Q.J.; Liu, X.P.; Wang, Y.Q. Dynamic behaviour of axially-loaded RC columns under horizontal impact loading. Eng. Struct. 2018, 168, 684–697. [Google Scholar] [CrossRef]
  49. Shi, Y.; Hao, H.; Li, Z.-X. Numerical derivation of pressure–impulse diagrams for prediction of RC column damage to blast loads. Int. J. Impact Eng. 2008, 35, 1213–1227. [Google Scholar] [CrossRef]
Figure 1. Research framework diagram.
Figure 1. Research framework diagram.
Buildings 15 02592 g001
Figure 2. Experimental details of the specimens. (a) Dimensions and reinforcement (unit: mm). (b) Drop hammer impact test.
Figure 2. Experimental details of the specimens. (a) Dimensions and reinforcement (unit: mm). (b) Drop hammer impact test.
Buildings 15 02592 g002
Figure 3. Constitutive model: (a) Concrete; (b) Steel bar.
Figure 3. Constitutive model: (a) Concrete; (b) Steel bar.
Buildings 15 02592 g003
Figure 4. Strain rate effects for the concrete and steel bar.
Figure 4. Strain rate effects for the concrete and steel bar.
Buildings 15 02592 g004
Figure 5. Axial force application method.
Figure 5. Axial force application method.
Buildings 15 02592 g005
Figure 6. Mesh sensitivity analysis [22]: (a) Tensile steel strain; (b) Compressive steel strain; (c) Acceleration.
Figure 6. Mesh sensitivity analysis [22]: (a) Tensile steel strain; (b) Compressive steel strain; (c) Acceleration.
Buildings 15 02592 g006
Figure 7. Model validation [22]: (a) Steel strain of P5 specimens; (b) Steel strain of P12 specimens; (c) Acceleration of P5 specimens; (d) Acceleration of P12 specimens; (e) Failure mode.
Figure 7. Model validation [22]: (a) Steel strain of P5 specimens; (b) Steel strain of P12 specimens; (c) Acceleration of P5 specimens; (d) Acceleration of P12 specimens; (e) Failure mode.
Buildings 15 02592 g007
Figure 8. Dimensions and reinforcement details for the RC pier.
Figure 8. Dimensions and reinforcement details for the RC pier.
Buildings 15 02592 g008
Figure 9. Strength and diameter of the steel bars versus the service time (T): (a) stirrups; (b) longitudinal bars.
Figure 9. Strength and diameter of the steel bars versus the service time (T): (a) stirrups; (b) longitudinal bars.
Buildings 15 02592 g009
Figure 10. Damage contour for the RC pier after the rockfall impact: (a) Effects of impact velocity (m = 5 t, T = 0); (b) Effects of impact mass (v = 15 m/s, T = 0); (c) Effects of service time (m = 1 t, v = 15 m/s).
Figure 10. Damage contour for the RC pier after the rockfall impact: (a) Effects of impact velocity (m = 5 t, T = 0); (b) Effects of impact mass (v = 15 m/s, T = 0); (c) Effects of service time (m = 1 t, v = 15 m/s).
Buildings 15 02592 g010
Figure 11. Time history curve of the impact force: (a) Effects of the impact velocity (v) and impact mass (m); (b) Effects of the service time T (m = 1 t, v = 15 m/s).
Figure 11. Time history curve of the impact force: (a) Effects of the impact velocity (v) and impact mass (m); (b) Effects of the service time T (m = 1 t, v = 15 m/s).
Buildings 15 02592 g011
Figure 12. Effects of the impact mass (m) and service time (T) on the peak impact force.
Figure 12. Effects of the impact mass (m) and service time (T) on the peak impact force.
Buildings 15 02592 g012
Figure 13. Time history curve of the displacement at the impact point: (a) Effects of the impact velocity (v) and impact mass (m); (b) Effects of the service time (T).
Figure 13. Time history curve of the displacement at the impact point: (a) Effects of the impact velocity (v) and impact mass (m); (b) Effects of the service time (T).
Buildings 15 02592 g013
Figure 14. Effects of the impact mass € and service time (T) on the peak displacement.
Figure 14. Effects of the impact mass € and service time (T) on the peak displacement.
Buildings 15 02592 g014
Figure 15. Residual bearing capacity of RC pier. (a) Axial load-displacement curve (m = 3 t, v = 10 m/s). (b) Residual bearing capacity.
Figure 15. Residual bearing capacity of RC pier. (a) Axial load-displacement curve (m = 3 t, v = 10 m/s). (b) Residual bearing capacity.
Buildings 15 02592 g015
Figure 16. Random data point of the damage index (D) versus the impact energy € and service time (T).
Figure 16. Random data point of the damage index (D) versus the impact energy € and service time (T).
Buildings 15 02592 g016
Figure 17. Comparisons between the calculated damage index (Dcal.) from Equation (6) and the damage index from the simulation results (Dsim.).
Figure 17. Comparisons between the calculated damage index (Dcal.) from Equation (6) and the damage index from the simulation results (Dsim.).
Buildings 15 02592 g017
Figure 18. Uncertainty quantification of damage index D with uniform distribution. (a) Probability density function (PDF). (b) Cumulative distribution function (CDF).
Figure 18. Uncertainty quantification of damage index D with uniform distribution. (a) Probability density function (PDF). (b) Cumulative distribution function (CDF).
Buildings 15 02592 g018
Figure 19. Uncertainty quantification of damage index D with normal distribution. (a) Probability density function (PDF). (b) Cumulative distribution function (CDF).
Figure 19. Uncertainty quantification of damage index D with normal distribution. (a) Probability density function (PDF). (b) Cumulative distribution function (CDF).
Buildings 15 02592 g019
Table 1. Research details of the related numerical simulation research [11,12,13,15,16,17,18,19,21] and this study.
Table 1. Research details of the related numerical simulation research [11,12,13,15,16,17,18,19,21] and this study.
ReferencesImpact Load TypeCorrosionResearch Focus
Chen et al. [11]Drop-hammerCorrosion degreeDynamic response
Liu et al. [12]VehicleCorrosion degreeDynamic response
Fan et al. [13]BargeCorrosion degreeDynamic response
Fan et al. [15]Drop-hammer/Residual bearing capacity
Zhong et al. [16]Rockfall/Damage assessment
Luan et al. [17]Drop-hammer/Residual bearing capacity
Li et al. [18]Vehicle/Damage assessment
Zhang et al. [19]Rockfall/Damage assessment
Zhou et al. [21]ExplosionCorrosion degreeResidual bearing capacity
This studyRockfallCorrosion variation during service timeResidual bearing capacity
Table 2. Key model parameters and values.
Table 2. Key model parameters and values.
Concrete
Strength (MPa)
Longitudinal Bar Strength (MPa)Stirrups Strength (MPa)Axial Pressure (kN)Drop Hammer Mass (kg)Impact Height (m)Corrosion Rate (%)
YieldUltimateYieldUltimate
44.12 355.63538.25230.68384.46240105.30.66/1/2/30/5.8/11.0
Table 3. Relative error (RE) for the peak value.
Table 3. Relative error (RE) for the peak value.
Mesh Size10 mm15 mm20 mm
Peak tensile strain6.41%4.80%16.83%
Peak compression strain12.49%7.02%20.57%
Peak acceleration5.81%2.95%8.93%
Table 4. The damage index (D) for the RC pier.
Table 4. The damage index (D) for the RC pier.
T
(Year)
m (t)
111333555
v (m/s)
510155101551015
120.3870.4170.4490.3920.4670.5510.4880.5540.625
200.4480.4770.5020.4800.5480.6160.5640.6250.677
300.5180.5430.5660.5770.6110.6600.6200.6780.723
400.5650.5810.6060.6150.6610.7000.6570.7170.770
600.6190.6360.6640.6870.7180.7380.6970.7700.812
900.6600.6860.7270.7130.7540.7930.7630.8080.851
Table 5. Statistical metrics of damage index D from the Monte Carlo simulation.
Table 5. Statistical metrics of damage index D from the Monte Carlo simulation.
AssumptionMeanStandard Deviation95% Confidence
Interval
Probability of
D ≥ 0.5
Probability of
D ≥ 0.8
Uniform distribution0.620.11[0.40, 0.84]87.6%15.7%
Normal distribution0.600.09[0.42, 0.78]87.3%27.5%
Disclaimer/Publisher’s Note: The statements, opinions and data contained in all publications are solely those of the individual author(s) and contributor(s) and not of MDPI and/or the editor(s). MDPI and/or the editor(s) disclaim responsibility for any injury to people or property resulting from any ideas, methods, instructions or products referred to in the content.

Share and Cite

MDPI and ACS Style

Wu, J.; Ye, F.; Yang, J.; Xu, J. Dynamic Response and Residual Bearing Capacity of Corroded RC Piers Under Rockfall Impact. Buildings 2025, 15, 2592. https://doi.org/10.3390/buildings15152592

AMA Style

Wu J, Ye F, Yang J, Xu J. Dynamic Response and Residual Bearing Capacity of Corroded RC Piers Under Rockfall Impact. Buildings. 2025; 15(15):2592. https://doi.org/10.3390/buildings15152592

Chicago/Turabian Style

Wu, Jieqiong, Feiyang Ye, Jian Yang, and Jianchao Xu. 2025. "Dynamic Response and Residual Bearing Capacity of Corroded RC Piers Under Rockfall Impact" Buildings 15, no. 15: 2592. https://doi.org/10.3390/buildings15152592

APA Style

Wu, J., Ye, F., Yang, J., & Xu, J. (2025). Dynamic Response and Residual Bearing Capacity of Corroded RC Piers Under Rockfall Impact. Buildings, 15(15), 2592. https://doi.org/10.3390/buildings15152592

Note that from the first issue of 2016, this journal uses article numbers instead of page numbers. See further details here.

Article Metrics

Back to TopTop