Application of Lean–Agile Hybrid Methods in Complex Construction Project Management
Abstract
1. Introduction
1.1. Research Background
1.2. Research Significance
2. Literature Review
2.1. Evolution of Agile Methodology Applications
2.2. Development of Lean Construction Theory
- Transformation Flow Value (TFV) Theory: This deconstructs construction activities into a three-dimensional optimization model (resource conversion, process continuity, and client needs), breaking single-phase efficiency limitations [15].
- Last Planner System (LPS): This system addresses the disconnect between planning and execution through proactive scheduling and commitment-based task assignments. Case studies (e.g., the U.S. Cathedral Hill Hospital project) have achieved schedule deviation rates < 5% [16].
- Target Value Design (TVD): This drives design innovation through cost constraints, resolving the “design budget” conflict. This reduced design changes by 40% and cost overruns by 25% [17].
- Dual-Objective Coupling Mechanism: This extends waste elimination to environmental dimensions, building an “economic–environmental performance” dual optimization model. This synchronizes material efficiency and carbon reduction technologies to control resource consumption and ecological impact.
2.3. Theoretical Innovations in Lean–Agile Hybrid Methods
3. Model Construction and Implementation
3.1. Case Selection and Data Foundation
- Guangzhou Project
- 2.
- Shenzhen Medical Complex
| Project Characteristics | Guangzhou Project | Shenzhen Project | Industry Average (2023) |
|---|---|---|---|
| Total Construction Area (m2) | 550,000 | 380,000 | 120,000 |
| Building Height | 45F + 8F + 3B | 22F + 2B | 30F |
| Underground Depth (m) | 15.2 | 10.5 | 8.6 |
| Prefab Rate (%) | 35% | 68% | 28% |
| Interface Conflicts | 1387 | 1092 | 520 |
| BIM Application Level | LOD 300 (ISO 19650) | LOD 300 (ISO 19650) | LOD 200 (ISO 19650-2) [32] |
3.2. Dual-Engine-Driven Model (DEDM) Design
- (1)
- Mechanism Design: The MoSCoW 2.0 priority engine incorporates technical feasibility (TRL) alongside value (RAS), addressing the “viability value trade-off” paradox in hybrid methods;
- (2)
- Control Logic: ICE algorithm’s entropy-based conflict quantification introduces objective decision thresholds (e.g., ICE > 0.75 triggers escalation), solving subjective arbitration in traditional methods;
- (3)
- Knowledge Integration: The LXS matrix extends tacit–explicit knowledge conversion theory by quantifying the contextualized experience value.
- (1)
- Agile Engine (Scrum Sprints)
- (2)
- Lean Engine (Last Planner System)
- (3)
- Integration Mechanism
- Project Leadership: Experts had a minimum of 15 years directing complex megaprojects (>CNY 5B), including landmark infrastructures (e.g., Hong Kong Zhuhai Macao Bridge).
- Disciplinary Coverage: Experts had a full representation of critical domains (structural: 2, MEP: 2, façade: 1).
- Standardization Authority: All experts serve on China’s National Construction Standardization Committees [33].
- Methodological Validation:
- 5.
- Engineering Verification:
3.3. Knowledge Management System and Collaborative Optimization Model Construction
- Core Mechanism: LXS Matrix
- 2.
- DIMPROVE Framework
- (1)
- The technology layer provides the foundational digital infrastructure.
- (2)
- The institutional layer defines the governance and incentive mechanisms.
- (3)
- The human layer focuses on user interaction, privacy, and capability development.
4. Implementation Mechanisms and Technology Integration
4.1. Iterative Development Mechanism
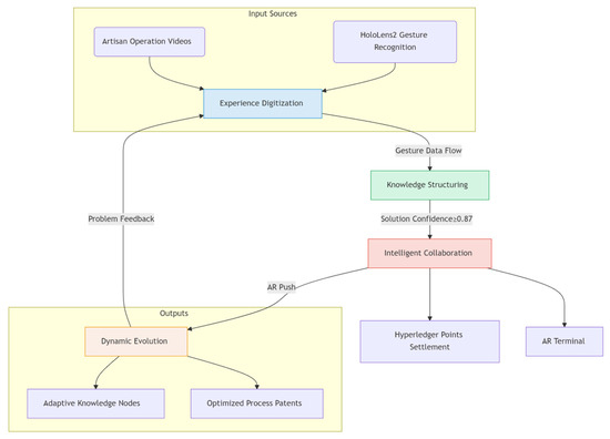
4.2. Knowledge Management System
- Experience Digitalization: 632 process digital twin libraries were constructed via HoloLens2 gesture recognition, converting craftsman experiences into standardized operational units. The tacit knowledge codification rate reached 63%, and new employee training cycles were shortened by 62%.
- Knowledge Structuring: The LXS matrix was used for the quantitative evaluation of experience values (Ei = Years of service × 0.1 + Number of projects × 0.05). A total of 127 work condition correlation networks were constructed using Neo4j, forming an optimal solution library with confidence levels ≥ 0.87 (e.g., seismic structural solutions for the Shenzhen project).
- Intelligent Collaboration: The Hyperledger Fabric consortium chain enables the automatic settlement of knowledge contribution points, combined with AR technology for precise solution recommendations. A similar issue resolution time was reduced by 67% (2.1 h → 0.7 h, p < 0.01).
- Dynamic Evolution: Dual-cycle mechanisms drive knowledge updates, involving a daily BERT model categorization of 127 field issues and a quarterly optimization of 39 process patent rules. In total, 23% of knowledge nodes achieved adaptive iteration.
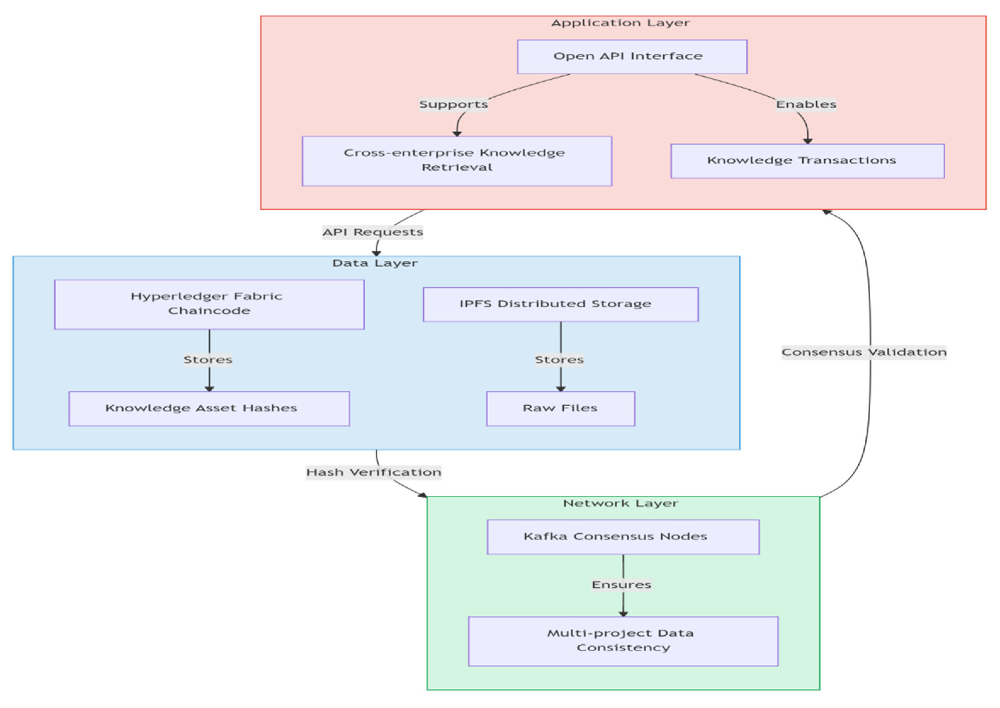
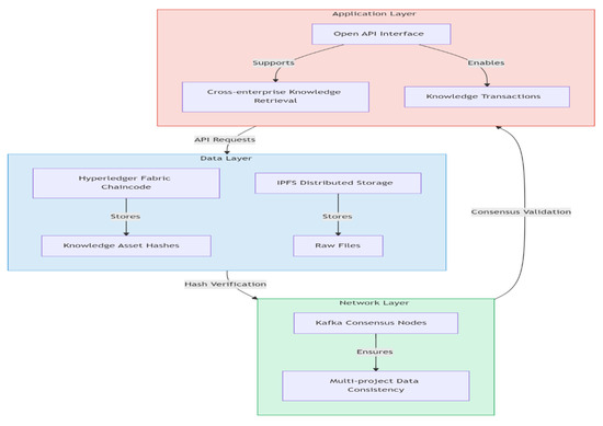
4.3. Technology Innovation Implementation Pathways
- Design framework (see Figure 3):
- 2.
- BIM-ERP Middleware Protocol:
5. Benefit Evaluation
5.1. Quantitative Analysis
5.2. Qualitative Analysis
- Enhanced Decision-Making Agility:
- 2.
- Knowledge Democratization Effect
- 3.
- Technology Integration and Digital Transformation:
6. Conclusions
Author Contributions
Funding
Data Availability Statement
Conflicts of Interest
References
- Bayhan, H.; Demirkesen, S.; Zhang, C.; Tezel, A. A lean construction and BIM interaction model for the construction industry. Prod. Plan. Control 2022, 34, 1447–1474. [Google Scholar] [CrossRef]
- Beck, K.; Beedle, M.; Van Bennekum, A.; Cockburn, A.; Cunningham, W.; Fowler, M.; Grenning, J.; Highsmith, J.; Hunt, A.; Jeffries, R.; et al. Manifesto for Agile Software Development; Agile Alliance: Dallas, TX, USA, 2001. [Google Scholar]
- Ballard, G. Lean project management. Build. Res. Inf. 2003, 31, 119–133. [Google Scholar] [CrossRef]
- Mayouf, M.; Jones, J.; Elghaish, F.; Emam, H.; Ekanayake, E.M.A.C.; Ashayeri, I. Revolutionising the 4D BIM Process to Support Scheduling Requirements in Modular Construction. Sustainability 2024, 16, 476. [Google Scholar] [CrossRef]
- Reiff, J.; Schlegel, D. Hybrid project management—A systematic literature review. Int. J. Inf. Syst. Proj. Manag. 2022, 10, 45–63. [Google Scholar] [CrossRef]
- Fatima, Z.E.; Bouaziz, R.; Ben Yahia, J. Adapting P2M Framework for Innovation Program Management Through a Lean-Agile Approach. Int. J. Inf. Technol. Proj. Manag. 2023, 14, 1–18. [Google Scholar]
- Straçusser, G. Agile Project Management Concepts Applied to Construction and Other Non-IT Fields; PMI® Global Congress 2015—North America: Orlando, FL, USA, 2015. [Google Scholar]
- Demir, S.T.; Theis, P. Agile Design Management—The application of Scrum in the design phase of construction projects. In Proceedings of the 24th Annual Conference of the International Group for Lean Construction, Boston, MA, USA, 18–24 July 2016. [Google Scholar]
- Gless, H.J.; Hanser, D.; Halin, G. BIM-Agile Practices Experiments in Architectural Design Elicitation of Architectural Intentions and Refinement of Design Tasks. In Proceedings of the International Conference on Cooperative Design, Visualization, and Engineering, Mallorca, Spain, 17–20 September 2017. [Google Scholar]
- Kumar, S.S.; McArthur, J.J. Streamlining Building Information Model creation using Agile project management. In Proceedings of the BIM 2015 Conference, Toronto, ON, Canada, 10–11 June 2015. [Google Scholar]
- Senarathna, C.; Jayasinghe, S.; Antucheviciene, J.; Wickramarachchi, R.; Udayanga, N.; Weerakkody, W.S. Practices Driving the Adoption of Agile Project Management Methodologies in the Design Stage of Building Construction Projects. Buildings 2023, 13, 1079. [Google Scholar] [CrossRef]
- Tzortzopoulos, P.; Kagioglou, M.; Koskela, L. Lean Construction: Core Concepts and New Frontiers; CRC Press: Boca Raton, FL, USA, 2020. [Google Scholar]
- Ng, L.P.; Maqsood, T.; Khalfan, M.; Rahmani, F. AgiBuild: A Scaled Agile Framework for Building Adaptation Projects. Buildings 2023, 13, 3019. [Google Scholar] [CrossRef]
- Miranda Filho, A.N.D.; Costa, J.M.D.; Heineck, L.F.M. Assessing the effects of structural differences on action, reaction and conformation in construction projects. In Proceedings of the 15th Annual Conference of the International Group for Lean Construction (IGLC-15), East Lansing, MI, USA, 18–20 July 2007. [Google Scholar]
- Arroyo, P. Exploring Decision-Making Methods for Sustainable Design in Commercial Buildings; UC Berkeley: Berkeley, CA, USA, 2014. [Google Scholar]
- Hamzeh, F. Improving Construction Workflow—The Role of Production Planning and Control; UC Berkeley: Berkeley, CA, USA, 2009. [Google Scholar]
- Sacks, R. Modern Construction: Lean Project Delivery and Integrated Practices. Constr. Manag. Econ. 2013, 31, 394–396. [Google Scholar] [CrossRef]
- Sacks, R.; Brilakis, I.; Pikas, E.; Xie, H.S.; Girolami, M. Construction with digital twin information systems. Data-Centric Eng. 2020, 1, e14. [Google Scholar] [CrossRef]
- Shim, H.J.; Ham, H.N.; Kim, J.J. Collaborative BIM-Based Construction Coordination Progress Modeling Using Extended Collaborative Process Modeling (exCPM). Buildings 2024, 14, 358. [Google Scholar] [CrossRef]
- Hasan, S.; Işık, Z.; Demirdöğen, G. Evaluating the Contribution of Lean Construction to Achieving Sustainable Development Goals. Sustainability 2024, 16, 3502. [Google Scholar] [CrossRef]
- Krstanoski, M. Construction productivity, LEAN processes, and sustainability. In Proceedings of the International May Conference on Strategic Management—IMCSM24, Bor, Serbia, 30–31 May 2024. [Google Scholar]
- Arefazar, Y.; Nazari, A.; Hafezi, M.R.; Maghool, S.A.H. Prioritizing agile project management strategies as a change management tool in construction Projects. Int. J. Constr. Manag. 2019, 22, 678–689. [Google Scholar] [CrossRef]
- Estrada Herrera, P.; Pueblita Mares, J. Lean construction methodology in the optimization of the results of a building project. Región Científica 2023, 2, 1–12. [Google Scholar] [CrossRef]
- Malla, V. Structuration of lean-agile integrated factors for construction projects. Constr. Innov. 2024, 24, 19. [Google Scholar] [CrossRef]
- Marnewick, C.; Marnewick, A.L. Project managers’ ability to explore and exploit predictive and iterative best practices. Int. J. Manag. Proj. Bus. 2023, 16, 126–151. [Google Scholar] [CrossRef]
- Zaid, P.F.; Paternò, A.; Pisano, P. Managing the Hybrid Organization: How Can Agile and Traditional Project Management Coexist? Res.-Technol. Manag. 2020, 64, 54–63. [Google Scholar]
- Nowotarski, P.; Pasławski, J. Lean and Agile Management Synergy in Construction of High-Rise Office Building. Arch. Civ. Eng. 2016, 62, 133–148. [Google Scholar] [CrossRef]
- Li, X. Research on Planning and Control of Prefabricated Building Construction Process; Dalian University of Technology: Dalian, China, 2018. [Google Scholar]
- Balram, O.; Mukherjee, A.; Paul, S. Team development and improvement in execution and review of project construction through agile method and analyzing its benefit and drawback with other existing methods. Int. J. Res. Appl. Sci. Eng. Technol. 2022, 10, 3984–3990. [Google Scholar]
- Pasławski, J.; Rudnicki, T. Agile/flexible and lean management in ready-mix concrete delivery. Arch. Civ. Eng. 2021, 67, 689–709. [Google Scholar] [CrossRef]
- ISO 19650-1:2018; Organization and Digitization of Information About Buildings and Civil Engineering Works—Information Management Using Building Information Modeling—Part 1: Concepts and Principles. International Organization for Standardization: Geneva, Switzerland, 2018.
- ISO 19650-2:2018; Organization and Digitization of Information About Buildings and Civil Engineering Works—Information Management Using Building Information Modeling—Part 2: Delivery Phase of the Assets. International Organization for Standardization: Geneva, Switzerland, 2018.
- GB/T 51269-2017; Standard for Classification and Coding of Building Information Model. China Architecture & Building Press: Beijing, China, 2017.





| Integration Type | Representative Model | Applicable Scenarios | Limitations |
|---|---|---|---|
| Structural | Malla Four-Quadrant Model | High-tech maturity (TRL ≥ 7) | Rigid static planning |
| Process | Dave Double-Helix Model | Dynamic requirements (≥2 changes/month) | Weak accountability |
| This Study | Dual-Engine-Driven Model | Complex multi-format projects | Requires strong digital foundation (BIM LOD 3) |
| Impact Area | Key Contributions |
|---|---|
| Cost Control | Reduces material waste via JIT tracking (e.g., 41% rework cost reduction in Shenzhen MEP system) |
| Quality Improvement | Enhances defect detection through sprint reviews + LXS knowledge matrix (constructability index ↑43.5%) |
| Time Management | Synchronizes LPS constraints with Scrum goals (critical path efficiency ↑51.6%) |
| Team Communication | Enables real-time collaboration via BIM-HoloLens (67% faster conflict resolution) |
| Customer Satisfaction | Accelerates change response via MoSCoW 2.0 (cycle time ↓77.4% vs. industry avg.) |
| Dimension | Agile Component | Lean Component | Integration Mechanism |
|---|---|---|---|
| Plan Management | 2-week Sprint Cycle | Last Planner System (LPS) | Align sprint goals with LPS commitment plans |
| Knowledge Management | LXS Matrix | 5S Field Standardization | Embed AR knowledge base into 5S inspection processes |
| Technology Platform | BIM + Trello Task Flow | JIT Material Tracking RFID | Digital twin-driven real-time resource scheduling |
| Conflict Type | Expert Scores (5 Persons) | Geometric Mean | Normalized Weight (Ci) |
|---|---|---|---|
| Structure–MEP Clash | [4, 5, 4, 5, 4] | 4.37 | 0.87 |
| Pipeline Elevation Conflict | [3, 2, 3, 2, 3] | 2.61 | 0.52 |
| Curtain Wall Installation Deviation | [5, 4, 5, 5, 4] | 4.48 | 0.89 |
| Parameter | Quantification Standard |
|---|---|
| Ei | (Years of service × 0.1) + (Number of projects × 0.05) + Skill level |
| Sj | Scenario risk level × Project type coefficient |
| Rk | Position authority + Historical resolution success rate |
| Sprint Stage | Objective | Key Achievements |
|---|---|---|
| Sprint 1 | Requirement solidification | Requirement items reduced from 127 to 43, design cycle compressed by 32% |
| Sprint 2 | Interface integration | Pipeline conflict points reduced by 67%, 67% of issues resolved within 48 h |
| Sprint 3 | Value verification | Rework costs decreased by 41%, constructability index improved by 43.5% |
| Node Type | Quantity | Hardware Configuration | Network Role |
|---|---|---|---|
| Orderer | 3 | 4-core CPU/16 GB RAM | Transaction ordering and block generation |
| Peer | 4 | 8-core CPU/32 GB RAM | Data storage and validation |
| CA | 1 | 2-core CPU/8 GB RAM | Identity authentication and certificate management |
| BIM Data Item | ERP Field | Transformation Logic | Constraints and Requirements |
|---|---|---|---|
| Wall GUID (IfcWall.guid) | Material ID | Extract last 5 characters of hash code | Unique validation |
| Door Width (IfcDoor.OverallWidth) | Door Width | Convert mm → m (rounded to 2 decimals) | Range: 0.5 m ≤ value ≤ 2.5 m |
| Space Name (IfcSpace.Name) | Room Code | Add prefix (e.g., “OFF-{Abbr}”) | Non-null field |
| Property Set (IfcPropertySet) | Custom Attribute | Flatten JSON key-value pairs (colon-separated) | Max length: 500 characters |
| Position | Proportion | Average Industry Experience |
|---|---|---|
| Project Manager | 35% | 12 years |
| Skilled Worker | 28% | 8 years |
| Supplier Representative | 22% | 10 years |
| Other | 15% | 6 years |
Disclaimer/Publisher’s Note: The statements, opinions and data contained in all publications are solely those of the individual author(s) and contributor(s) and not of MDPI and/or the editor(s). MDPI and/or the editor(s) disclaim responsibility for any injury to people or property resulting from any ideas, methods, instructions or products referred to in the content. |
© 2025 by the authors. Licensee MDPI, Basel, Switzerland. This article is an open access article distributed under the terms and conditions of the Creative Commons Attribution (CC BY) license (https://creativecommons.org/licenses/by/4.0/).
Share and Cite
Yang, H.; Wang, D. Application of Lean–Agile Hybrid Methods in Complex Construction Project Management. Buildings 2025, 15, 2349. https://doi.org/10.3390/buildings15132349
Yang H, Wang D. Application of Lean–Agile Hybrid Methods in Complex Construction Project Management. Buildings. 2025; 15(13):2349. https://doi.org/10.3390/buildings15132349
Chicago/Turabian StyleYang, Huixing, and Deling Wang. 2025. "Application of Lean–Agile Hybrid Methods in Complex Construction Project Management" Buildings 15, no. 13: 2349. https://doi.org/10.3390/buildings15132349
APA StyleYang, H., & Wang, D. (2025). Application of Lean–Agile Hybrid Methods in Complex Construction Project Management. Buildings, 15(13), 2349. https://doi.org/10.3390/buildings15132349

