Evacuation Route Determination in Indoor Architectural Environments Based on Dynamic Fire Risk Assessment
Abstract
1. Introduction
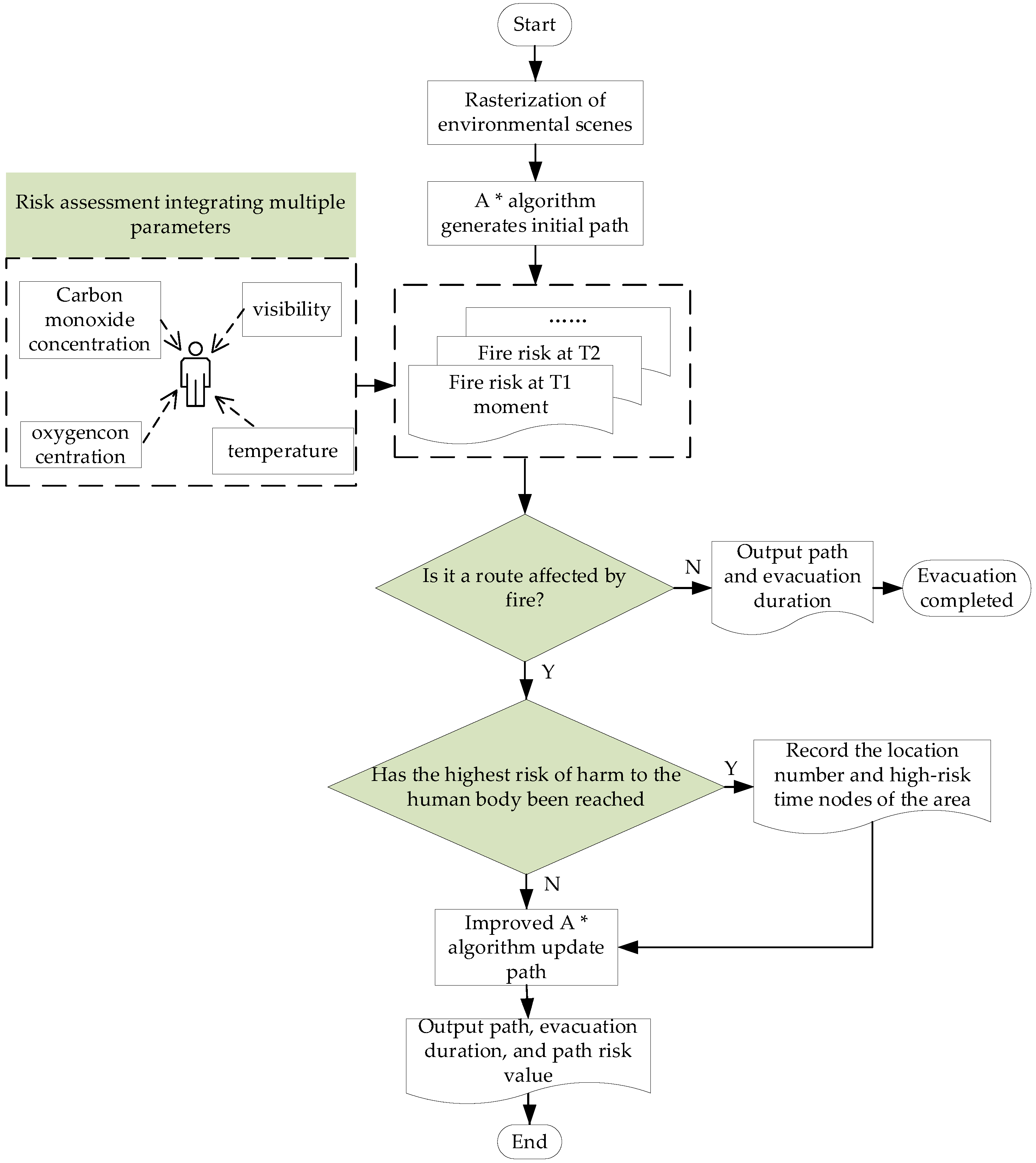
2. Dynamic Fire Risk Assessment Method
2.1. Environment Modeling Method
2.2. Fire Risk Quantification Based on Multi-Parameter Fusion
2.3. Path Risk Assessment Based on the Fusion of Multiple Environmental Parameters
3. Improved A* Algorithm Path Planning Based on Dynamic Fire Risk
3.1. Path Updating Principle and Algorithm Optimization
3.2. Path Search Rules Affected by Fire
- (1)
- When there is no risk in the neighborhood (Figure 1a), search for the shortest path in the default eight neighborhood direction.
- (2)
- When some locations in the neighborhood are in the high-risk area, the grid location in the high-risk area is considered as an obstacle treatment, as shown in Figure 1b. The locations in P4, P6, and P7 directions are at high risk, and are not considered as the next optional path area; the residual neighborhood path selection comprehensively evaluates the risk value, distance, and direction constraints. Figure 1c is taken as the schematic diagram to illustrate the direction constraint. Take the connecting line of the current position and the initial exit as the reference direction (positive direction of y-axis in Figure 1c), and calculate the deviation angle Δ of each candidate path. The larger the included angle of deviation from the original path, the greater the constraint. The direction deviation angle can be integrated into the range of [0°, 180°] to unify the measurement when making angle comparisons.
- (3)
- When the neighborhood is full of high risk (Figure 1d), ignore the risk of the current layer and expand one layer of domain nodes outward as candidate nodes. As shown in Figure 1d, the grid locations of P10, P12, P14, P16, P18, P20, P22, and P24 are regarded as the current optional path nodes, and the current location node is recorded as the evacuation bottleneck node.
3.3. A* Algorithm Path Search Heuristic Function Optimization
3.4. Local Path Updating Method Under Fire Risk
3.5. Algorithm Steps
4. Algorithm Simulation Experiment
4.1. Preparation of Simulation Parameters
- Evacuation scenario: Select the effective platform length L (113 m) and width W (11.8 m) of the subway station, with the location of the safe passage as the safety exit, and establish a grid map with an initial grid division size of 0.5 m × 0.5 m.
- Fire Information Modeling
- 3.
- Initial and Behavioral Attributes of Evacuees
4.2. Analysis of Algorithm Path Planning Results
4.3. Comparative Analysis of Evacuation Path Planning
5. Conclusions
- (i)
- A dynamic fire-risk evaluation model was developed. The model quantifies threat levels in a discretized environment using key parameters—ambient temperature, visibility, and toxic gas concentration—benchmarked against human-safety thresholds. This framework enables continuous, real-time updates of node-specific risk values as conditions evolve.
- (ii)
- Building on the classic A* search, we introduced a multi-criteria heuristic that fuses spatial distance, fire-risk coefficients, and directional continuity constraints. This fusion enables the algorithm to more rapidly converge on viable evacuation routes that prioritize both safety and computational efficiency, particularly under rapidly changing fire scenarios.
- (iii)
- Evacuation paths are continually reevaluated: nodes exceeding a critical risk threshold are excluded from consideration, while remaining candidates are ranked by a composite score of proximity, current risk, and trajectory alignment. This adaptive re-routing scheme maintains route connectivity and dynamically steers evacuees away from emergent hazards.
- (iv)
- Simulation studies demonstrate that our improved approach substantially lowers the cumulative risk exposure along evacuation routes compared to traditional methods. Moreover, the algorithm’s modular design and low computational overhead make it suitable for real-time deployment in buildings of varying sizes and layouts.
Author Contributions
Funding
Data Availability Statement
Conflicts of Interest
Abbreviations
| TOPSIS | Technique for Order Preference by Similarity to Ideal Solution |
| IACO | Improved Ant Colony Optimization |
| FDS | Fire Dynamics Simulator |
| CA | Cellular Automata |
References
- NFPA (National Fire Protection Association). NFPA 101: Life Safety Code; National Fire Protection Association: Quincy, MA, USA, 2024. [Google Scholar]
- Wang, B.; Ren, G.; Li, H.; Zhang, J.; Qin, J. Developing a framework leveraging building information modelling to validate fire emergency evacuation. Buildings 2024, 14, 156. [Google Scholar] [CrossRef]
- Zhang, J.; Jiang, S.; Qi, X. Enhancing fire safety with Improved Risk Index and BIM in building evacuation. Eng. Constr. Arch. Manag. 2024, 32, 2793–2813. [Google Scholar] [CrossRef]
- Johansson, N. Evaluation of a zone model for fire safety engineering in large spaces. Fire Saf. J. 2021, 120, 103122. [Google Scholar] [CrossRef]
- Ju, W.; Wu, J.; Kang, Q.; Jiang, J.; Xing, Z. Fire risk assessment of subway stations based on combination weighting of game theory and TOPSIS method. Sustainability 2022, 14, 7275. [Google Scholar] [CrossRef]
- Lu, P. Multi-agent modeling for indoor fire risk prediction during evacuation based on cellular automata and artificial neural network. Appl. Soft Comput. 2025, 174, 113013. [Google Scholar] [CrossRef]
- Ye, C.; Liu, Y.; Sun, C. Risk Assessment of Pedestrian Evacuation under the Influence of Fire Products. Discret. Dyn. Nat. Soc. 2020, 2020, 1–20. [Google Scholar] [CrossRef]
- Wang, Y.; Yuan, H.; Wang, J.; Pei, Q.; Sun, Q.; Zhang, Y.; Yang, L. Application of multi-objective artificial gorilla troops optimization algorithm in intelligent evacuation path planning for building fires. J. Build. Eng. 2024, 93, 109757. [Google Scholar] [CrossRef]
- Wang, F.; Zhang, Y.; Ding, S.; Huang, X. Optimizing phased-evacuation strategy for high-rise buildings in fire. J. Build. Eng. 2024, 95, 110084. [Google Scholar] [CrossRef]
- Ding, Z.; Xu, S.; Xie, X.; Zheng, K.; Wang, D.; Fan, J.; Li, H.; Liao, L. A building information modeling-based fire emergency evacuation simulation system for large infrastructures. Reliab. Eng. Syst. Saf. 2024, 244, 109917. [Google Scholar] [CrossRef]
- Liu, Z.; Zou, R. Dynamic evacuation path planning for subway station fire based on IACO. J. Build. Eng. 2024, 86, 108828. [Google Scholar] [CrossRef]
- He, Z.; Shen, K.; Lan, M.; Weng, W. An evacuation path planning method for multi-hazard accidents in chemical industries based on risk perception. Reliab. Eng. Syst. Saf. 2024, 244, 109912. [Google Scholar] [CrossRef]
- Choi, M.; Chi, S. Optimal route selection model for fire evacuations based on hazard prediction data. Simul. Model. Pr. Theory 2019, 94, 321–333. [Google Scholar] [CrossRef]
- Feng, Z.; Wang, C.; An, J.; Zhang, X.; Liu, X.; Ji, X.; Kang, L.; Quan, W. Emergency fire escape path planning model based on improved DDPG algorithm. J. Build. Eng. 2024, 95, 110090. [Google Scholar] [CrossRef]
- Deng, K.; Zhang, Q.; Zhang, H.; Xiao, P.; Chen, J. Optimal emergency evacuation route planning model based on fire prediction data. Mathematics 2022, 10, 3146. [Google Scholar] [CrossRef]
- Lorusso, P.; De Iuliis, M.; Marasco, S.; Domaneschi, M.; Cimellaro, G.P.; Villa, V. Fire emergency evacuation from a school building using an evolutionary virtual reality platform. Buildings 2022, 12, 223. [Google Scholar] [CrossRef]
- Wang, J.; Wei, G.; Dong, X. A dynamic fire escape path planning method with BIM. J. Ambient. Intell. Humaniz. Comput. 2021, 12, 10253–10265. [Google Scholar] [CrossRef]
- Sun, Q.; Turkan, Y. A BIM-based simulation framework for fire safety management and investigation of the critical factors affecting human evacuation performance. Adv. Eng. Inform. 2020, 44, 101093. [Google Scholar] [CrossRef]
- Safari, M.; Afkhami, R.; Amerzadeh, M.; Zaroushani, V. Simulation of Fire Emergency Evacuation in a Primary School Based on Pathfinder Software. Buildings 2024, 15, 90. [Google Scholar] [CrossRef]
- Gao, S.; Chang, C.; Liu, Q.; Zhang, M.; Yu, F. Study on the optimization for emergency evacuation scheme under fire in university building complex. Heliyon 2023, 9, e14277. [Google Scholar] [CrossRef]
- Zhang, Z.; Yao, X.; Xing, Z.; Zhou, X. Simulation on passenger evacuation of metro train fire in the tunnel. Chaos Solitons Fractals 2024, 187, 115429. [Google Scholar] [CrossRef]
- Huang, H.; Klettner, S.; Schmidt, M.; Gartner, G. AffectRoute—Considering people’s affective responses to environments for enhancing route-planning services. Int. J. Geogr. Inf. Sci. 2014, 28, 2456–2473. [Google Scholar] [CrossRef]
- Yang, L.Z.; Rao, P.; Zhu, K.J.; Liu, S.B. Observation study of pedestrian flow on staircases with different dimensions under normal and emergency conditions. Saf. Sci. 2012, 50, 1173–1179. [Google Scholar] [CrossRef]
- Li, Y.; Liu, H.; Liu, G.-P.; Li, L.; Moore, P.; Hu, B. A grouping method based on grid density and relationship for crowd evacuation simulation. Phys. A Stat. Mech. Its Appl. 2017, 473, 319–336. [Google Scholar] [CrossRef]
- Haghani, M.; Sarvi, M.; Shahhoseini, Z. Evacuation behaviour of crowds under high and low levels of urgency: Experiments of reaction time, exit choice and exit-choice adaptation. Saf. Sci. 2020, 126, 104679. [Google Scholar] [CrossRef]
- Yang, L.Z.; Liu, S.B.; Li, J.; Zhu, K.J. Information-based evacuation experiment and its cellular automaton simulation. Int. J. Mod. Phys. C 2009, 20, 1583–1596. [Google Scholar] [CrossRef]
- Lin, X. Research on Fire-Induced Stress Responses and Interventions for Subway Passengers. Ph.D. Thesis, Beijing Jiaotong University, Beijing, China, 2020. [Google Scholar] [CrossRef]
- Wang, N.; Gao, Y.; Li, C.-Y.; Gai, W.-M. Integrated agent-based simulation and evacuation risk-assessment model for underground building fire: A case study. J. Build. Eng. 2021, 40, 102609. [Google Scholar] [CrossRef]
- Tewarson, A. Generation of Heat and Chemical Compounds in Fire|M. In SFPE Handbook of Fire Protection Engineering, 2nd ed.; Society of Fire Protection Engineerings anoNational Fire Protection Association: Boston, MA, USA, 1995. [Google Scholar]
- Hull, T.R.; Brein, D.; Stec, A.A. Quantification of toxic hazard from fires in buildings. J. Build. Eng. 2016, 8, 313–318. [Google Scholar] [CrossRef]
- Zhu, S.M. Composite Simulation of Building Evacuation Based on Fire Two-Zone Model. Master’s Thesis, Central South University, Changsha, China, 2010. [Google Scholar]
- DeLama, C.; Gonza, C.; Sa, A. An experimental test proposal to study human behaviour in fire virtual environments. Sensors 2020, 20, 3607. [Google Scholar] [CrossRef]
- Primatesta, S.; Guglieri, G.; Rizzo, A. A risk-aware path planning strategy for UAVs in urban environments. J. Intell. Robot. Syst. 2019, 95, 629–643. [Google Scholar] [CrossRef]
- Shih, G.R.; Tsai, P.H. Safest-path planning approach for indoor fire evacuation. Int. J. Disaster Risk Reduct. 2023, 93, 103760. [Google Scholar] [CrossRef]
- Xu, L.; Huang, K.; Liu, J.; Li, D.; Chen, Y.F. Intelligent planning of fire evacuation routes using an improved ant colony optimization algorithm. J. Build. Eng. 2022, 61, 105208. [Google Scholar] [CrossRef]
- Yang, X.; Zhang, R.; Li, Y.; Pan, F. Passenger evacuation path planning in subway station under multiple fires based on multiobjective robust optimization. IEEE Trans. Intell. Transp. Syst. 2022, 23, 21915–21931. [Google Scholar] [CrossRef]
- Zuo, S.; Mao, Z.; Fan, C.; Chen, X.; Gong, M.; Ren, J.; Fan, X.; Guo, Y. Dynamic planning of crowd evacuation path for metro station based on Dynamic Avoid Smoke A-Star algorithm. Tunn. Undergr. Space Technol. 2024, 154, 106145. [Google Scholar] [CrossRef]
- GB/T 31593.9-2015; Fire Safety Engineering—Part 9: Guide for Evacuation Assessment; Appendix H. National Fire Standardization Technical Committee, Building Fire Safety Engineering Branch. Standards Press of China: Beijing, China, 2015.








| Degree of Danger | Temperature (℃) | CO Concentration (ppm) | Oxygen Concentration (%) | Visibility (m) | Risk Level (Fs) | Risk Value (r) | Area Access Sign |
|---|---|---|---|---|---|---|---|
| Safety | <42 | <50 | 17~21 | >3 | 1 | 0 | Safe passage |
| potential danger | 42~50 | 50~200 | 14~17 | 2 | 1/3 | Accessible, affected by fire | |
| danger, numbness | 50~80 | 200~2000 | 11~14 | 3 | 2/3 | Accessible, affected by fire | |
| extreme danger, death | >80 | >12,000 | <11 | <3 | 4 | 1 | Inaccessibility/casualties |
Disclaimer/Publisher’s Note: The statements, opinions and data contained in all publications are solely those of the individual author(s) and contributor(s) and not of MDPI and/or the editor(s). MDPI and/or the editor(s) disclaim responsibility for any injury to people or property resulting from any ideas, methods, instructions or products referred to in the content. |
© 2025 by the authors. Licensee MDPI, Basel, Switzerland. This article is an open access article distributed under the terms and conditions of the Creative Commons Attribution (CC BY) license (https://creativecommons.org/licenses/by/4.0/).
Share and Cite
Bai, J.; Lv, X.; Nie, L.; Fang, M. Evacuation Route Determination in Indoor Architectural Environments Based on Dynamic Fire Risk Assessment. Buildings 2025, 15, 1715. https://doi.org/10.3390/buildings15101715
Bai J, Lv X, Nie L, Fang M. Evacuation Route Determination in Indoor Architectural Environments Based on Dynamic Fire Risk Assessment. Buildings. 2025; 15(10):1715. https://doi.org/10.3390/buildings15101715
Chicago/Turabian StyleBai, Jiaojiao, Xikui Lv, Liangtao Nie, and Mingjing Fang. 2025. "Evacuation Route Determination in Indoor Architectural Environments Based on Dynamic Fire Risk Assessment" Buildings 15, no. 10: 1715. https://doi.org/10.3390/buildings15101715
APA StyleBai, J., Lv, X., Nie, L., & Fang, M. (2025). Evacuation Route Determination in Indoor Architectural Environments Based on Dynamic Fire Risk Assessment. Buildings, 15(10), 1715. https://doi.org/10.3390/buildings15101715

