Unveiling Digital Transformation: Analyzing Building Facility Management’s Preparedness for Transformation Using Structural Equation Modeling
Abstract
1. Introduction
2. Literature Review
2.1. The Principle of Digital Transformation in the Construction Industry in the Facility Management Phase
2.2. Critical Success Factors in the Digital Transformation of Building Facility Management (Technology)
2.3. Critical Success Factors in the Digital Transformation of Building Facility Management (Policy)
2.4. Critical Success Factors in the Digital Transformation of Building Facility Management (Infrastructure)
2.5. Technical Challenges
2.6. Non-Technical Challenges
2.7. Prior Research and Established Digital Transformation Readiness Level Models of Building Facility Management in Construction
3. Digital Transformation Readiness SEM in Building Facility Management
4. Research Methodology
4.1. Data Collection
4.2. Validation of the Identified Variables
4.3. Expert-Based Survey Questionnaire
4.3.1. The Design Process
4.3.2. The Distribution Mechanism
4.3.3. Calculation and Determination of Sample Size
5. Respondent Demographics
6. The Structural Equation Model
6.1. Model Specification, Estimation and Classification
6.2. Goodness of Fit Indices
6.3. Reliability and Validity of the Measurement Model
6.4. Testing Convergent Validity
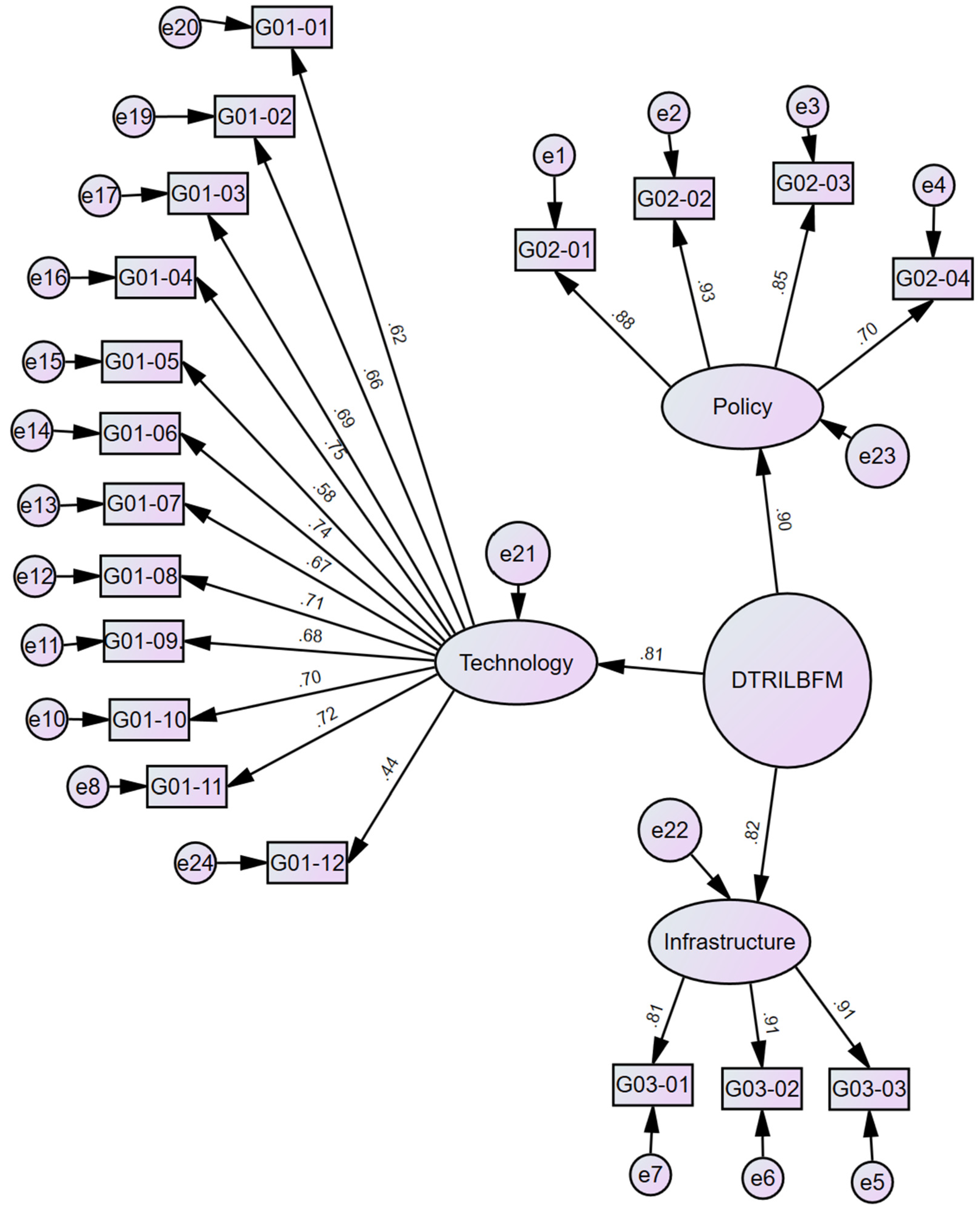
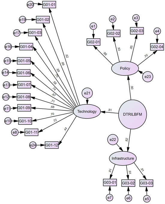
6.5. DTRLIBFM Structural Model
7. Analysis of the Survey Data
7.1. Validation of Survey Data
7.2. Constructs’ Ranking Comparisons Amongst the Respondents
Ranking of Construct Importance by All Respondents
8. Discussion of the SEM Results
9. Conclusions
Author Contributions
Funding
Institutional Review Board Statement
Informed Consent Statement
Data Availability Statement
Conflicts of Interest
Appendix A
Appendix B. Digital Transformation in Facility Management of Building Survey Questionnaire
- 1-
- Which organization do you represent _____?
- Client
- Consultant
- Contractor
- Supplier
- 2-
- How many years of experience do you have in the construction industry?
- 0–5 years
- 6–10 years
- 11–15 years
- 16–20 years
- 20> years
- 3-
- Which sector do you represent?
- Public sector
- Private sector
- Semi-government
- Others (please specify)
- 4-
- How many years of digitalization (digital technologies) experience do you have in the construction industry?
- None
- 1–5 years
- 6–10 years
- 11–15 years
- 16–20 years
- 20> years
- 5-
- Which is your area of expertise? (you can choose more than one item below)
- ☐
- Civil Engineering
- ☐
- Mechanical Engineering
- ☐
- Electrical Engineering
- ☐
- Project/Construction Management
- ☐
- Program Engineer
- ☐
- Environmental Engineer
- ☐
- Quality and Safety Engineer
- ☐
- Research & Development
- ☐
- IT Engineer
- ☐
- Design/Contract Engineer
- ☐
- Facility Management
- ☐
- Other (please specify)
- 6-
- In which phase(s) does your organization implement Digital transformation? (you can choose more than one item below)
- ☐
- Initiation phase
- ☐
- Planning phase
- ☐
- Implementation phase
- ☐
- Hand-over phase
- ☐
- Others (please specify)
- Group 1—Technology
- Group 2—Policy
- Group 3—Infrastructure
|
| 1: Not important at all |
| 2: Slightly important |
| 3: Moderately important |
| 4: Very important |
| 5: Extremely important |
- Not important at all
- Slightly important
- Moderately important
- Very important
- Extremely important
- I don’t know, I prefer not to answer this question.
- Not important at all
- Slightly important
- Moderately important
- Very important
- Extremely important
- I don’t know, I prefer not to answer this question.
- Not important at all
- Slightly important
- Moderately important
- Very important
- Extremely important
- I don’t know, I prefer not to answer this question.
- Not important at all
- Slightly important
- Moderately important
- Very important
- Extremely important
- I don’t know, I prefer not to answer this question.
- Not important at all
- Slightly important
- Moderately important
- Very important
- Extremely important
- I don’t know, I prefer not to answer this question.
- Not important at all
- Slightly important
- Moderately important
- Very important
- Extremely important
- I don’t know, I prefer not to answer this question.
- Not important at all
- Slightly important
- Moderately important
- Very important
- Extremely important
- I don’t know, I prefer not to answer this question.
- Not important at all
- Slightly important
- Moderately important
- Very important
- Extremely important
- I don’t know, I prefer not to answer this question.
- Not important at all
- Slightly important
- Moderately important
- Very important
- Extremely important
- I don’t know, I prefer not to answer this question.
- Not important at all
- Slightly important
- Moderately important
- Very important
- Extremely important
- I don’t know, I prefer not to answer this question.
- Not important at all
- Slightly important
- Moderately important
- Very important
- Extremely important
- I don’t know, I prefer not to answer this question.
- Not important at all
- Slightly important
- Moderately important
- Very important
- Extremely important
- I don’t know, I prefer not to answer this question.
- Not important at all
- Slightly important
- Moderately important
- Very important
- Extremely important
- I don’t know, I prefer not to answer this question.
- Not important at all
- Slightly important
- Moderately important
- Very important
- Extremely important
- I don’t know, I prefer not to answer this question.
- Not important at all
- Slightly important
- Moderately important
- Very important
- Extremely important
- I don’t know, I prefer not to answer this question.
- Not important at all
- Slightly important
- Moderately important
- Very important
- Extremely important
- I don’t know, I prefer not to answer this question.
- Not important at all
- Slightly important
- Moderately important
- Very important
- Extremely important
- I don’t know, I prefer not to answer this question.
- Not important at all
- Slightly important
- Moderately important
- Very important
- Extremely important
- I don’t know, I prefer not to answer this question.
- Not important at all
- Slightly important
- Moderately important
- Very important
- Extremely important
- I don’t know, I prefer not to answer this question.
- Not important at all
- Slightly important
- Moderately important
- Very important
- Extremely important
- I don’t know, I prefer not to answer this question.
References
- Lee, J.Y.; Irisboev, I.O.; Ryu, Y.-S. Literature review on digitalization in Facilities Management and Facilities Management Performance Measurement: Contribution of Industry 4.0 in the global era. Sustainability 2021, 13, 13432. [Google Scholar] [CrossRef]
- Marocco, M.; Garofolo, I. Integrating disruptive technologies with facilities management: A literature review and future research directions. Autom. Constr. 2021, 131, 103917. [Google Scholar] [CrossRef]
- Coupry, C.; Noblecourt, S.; Richard, P.; Baudry, D.; Bigaud, D. BIM-based digital twin and XR devices to improve maintenance procedures in smart buildings: A literature review. Appl. Sci. 2021, 11, 6810. [Google Scholar] [CrossRef]
- Wong, J.K.; Ge, J.; He, S.X. Digitisation in facilities management: A literature review and future research directions. Autom. Constr. 2018, 92, 312–326. [Google Scholar] [CrossRef]
- Ringenson, T.; Höjer, M.; Kramers, A.; Viggedal, A. Digitalization and environmental aims in municipalities. Sustainability 2018, 10, 1278. [Google Scholar] [CrossRef]
- Dulguun, E. Implementation of cutting-edge technologies in facility management challenges and opportunities in the digital era. J. Dimens. Manag. Public Sect. 2023, 4, 24–33. [Google Scholar] [CrossRef]
- Sawhney, A.; Riley, M.; Irizarry, J.; Pérez, C.T. A proposed framework for construction 4.0 based on a review of literature. EPiC Ser. Built Environ. 2020, 1, 301–309. [Google Scholar] [CrossRef]
- Maki, O.; Alshaikhli, M.; Gunduz, M.; Naji, K.K.; Abdulwahed, M. Development of digitalization road map for Healthcare Facility Management. IEEE Access 2022, 10, 14450–14462. [Google Scholar] [CrossRef]
- Muñoz-La Rivera, F.; Mora-Serrano, J.; Valero, I.; Oñate, E. Methodological-technological framework for construction 4.0. Arch. Comput. Methods Eng. 2021, 28, 689–711. [Google Scholar] [CrossRef]
- Lok, K.L.; So, A.; Opoku, A.; Chen, C. A Sustainable Artificial Intelligence Facilities Management Outsourcing Relationships System: Case studies. Front. Psychol. 2022, 13. [Google Scholar] [CrossRef]
- Ngo, J.; Hwang, B.G.; Zhang, C. Factor-based big data and predictive analytics capability assessment tool for the construction industry. Autom. Constr. 2020, 110, 103042. [Google Scholar] [CrossRef]
- Azmi, N.A.; Sweis, G.; Sweis, R.; Sammour, F. Exploring implementation of blockchain for the supply chain resilience and sustainability of the construction industry in Saudi Arabia. Sustainability 2022, 14, 6427. [Google Scholar] [CrossRef]
- You, Z.; Feng, L. Integration of Industry 4.0 related technologies in construction industry: A framework of Cyber-Physical System. IEEE Access 2020, 8, 122908–122922. [Google Scholar] [CrossRef]
- Naji, K.K.; Gunduz, M.; Alhenzab, F.H.; Al-Hababi, H.; Al-Qahtani, A.H. A systematic review of the digital transformation of the building construction industry. IEEE Access 2024, 12, 31461–31487. [Google Scholar] [CrossRef]
- Soliman, K.; Naji, K.; Gunduz, M.; Tokdemir, O.; Faqih, F.; Zayed, T. BIM-based facility management models for existing buildings. J. Eng. Res. 2022, 10, 21–37. [Google Scholar]
- Araszkiewicz, K. Digital Technologies in facility management—The state of practice and research challenges. Procedia Eng. 2017, 196, 1034–1042. [Google Scholar] [CrossRef]
- Stojanovic, V.; Trapp, M.; Richter, R.; Hagedorn, B.; Döllner, J. Towards the Generation of Digital Twins for Facility Management Based on 3D Point Clouds. In Proceedings of the 34th Annual ARCOM Conference, Belfast, UK, 3–5 September 2018; pp. 270–279. [Google Scholar]
- Nota, G.; Peluso, D.; Lazo, A.T. The contribution of Industry 4.0 technologies to facility management. Int. J. Eng. Bus. Manag. 2021, 13, 184797902110241. [Google Scholar] [CrossRef]
- Room, M.H.; Anuar, A. Integration of LIDAR system, Mobile Laser Scanning (MLS) and unmanned aerial vehicle system for generation of 3D building model application: A Review. In IOP Conference Series: Earth and Environmental Science; IOP Publishing: Bristol, UK, 2022; Volume 1064, p. 012042. [Google Scholar] [CrossRef]
- Hu, R.; Ilhan, B.; Bock, T. Operating Manual for Robot City: A Sustainable and Rapid Urban. 2019. Available online: https://www.researchgate.net/publication/324571132_Operating_Manual_for_Robot_City_a_Sustainable_and_Rapid_Urban_Transformation_Framework (accessed on 6 May 2024).
- Abioye, S.O.; Oyedele, L.O.; Akanbi, L.; Ajayi, A.; Davila Delgado, J.M.; Bilal, M.; Akinade, O.O.; Ahmed, A. Artificial intelligence in the construction industry: A review of present status, opportunities and future challenges. J. Build. Eng. 2021, 44, 103299. [Google Scholar] [CrossRef]
- Jalo, H.; Pirkkalainen, H.; Torro, O.; Kärkkäinen, H.; Puhto, J.; Kankaanpää, T. How can collaborative augmented reality support operative work in the Facility Management Industry? In Proceedings of the 10th International Joint Conference on Knowledge Discovery, Knowledge Engineering and Knowledge Management, Sevilla, Spain, 18–20 September 2018. [Google Scholar] [CrossRef]
- Mantha, B.R.K.; de Soto, B.G. Cyber security challenges and vulnerability assessment in the construction industry. In Proceedings of the Creative Construction Conference 2019, Budapest, Hungary, 29 June–2 July 2019. [Google Scholar] [CrossRef]
- Almukhtar, A.; Saeed, Z.O.; Abanda, H.; Tah, J.H. Reality capture of buildings using 3D Laser Scanners. CivilEng 2021, 2, 214–235. [Google Scholar] [CrossRef]
- Zong, J.; Chen, L.; Li, Q.; Liu, Z. The construction and management of Industrial Park Digitalization and its Application Services. In IOP Conference Series: Earth and Environmental Science; IOP Publishing: Bristol, UK, 2018; Volume 153, p. 032019. [Google Scholar] [CrossRef]
- Adepoju, O.; Aigbavboa, C.; Nwulu, N.; Onyia, M. Re-Skilling Human Resources for Construction 4.0 Implications for Industry, Academia and Government; Springer International Publishing: Berlin/Heidelberg, Germany, 2022. [Google Scholar]
- Li, L. Reskilling and upskilling the future-ready workforce for industry 4.0 and beyond. Inf. Syst. Front. 2022, 1–16. [Google Scholar] [CrossRef]
- Lau, S.E.; Aminudin, E.; Zakaria, R.; Saar, C.C.; Roslan, A.F.; Hamid, Z.A.; Zain, M.Z.; Maaz, Z.N.; Ahamad, A.H. Talent as a spearhead of Construction 4.0 transformation: Analysis of their challenges. In IOP Conference Series: Materials Science and Engineering; IOP Publishing: Bristol, UK, 2021. [Google Scholar]
- Hashim, N.; Samsuri, A.; Idris, N. Assessing Organisations’ Readiness for Technological Changes in Construction Industry. Int. J. Sustain. Constr. Eng. Technol. 2021, 12, 130–139. [Google Scholar] [CrossRef]
- Council, B.B. Skill Development for Industry 4.0. A White Paper by BRICS Skill Development Working Group. In 11 Series: Materials Science and Engineering; 2018; Volume 1200, p. 012025. Available online: https://bricspolicycenter.org/en/projects/brics-and-industry-4-0-skills-gaps-and-skills-development/ (accessed on 10 May 2024).
- Ithnin, H.S.; Murad, M.A.; Jabar, J.; Yusof, S.W.M. Organizational readiness for advanced manufacturing technology implementation by Malaysian manufacturing SMEs. Int. J. Adv. Appl. Sci. 2017, 4, 250–256. [Google Scholar] [CrossRef]
- Petrov, P.; Radev, M.; Dimitrov, G.; Pasat, A.; Buevich, A. A systematic design approach in building digitalization services supporting infrastructure. TEM J. 2021, 10, 31–37. [Google Scholar] [CrossRef]
- Chew, M.Y.; Teo, E.A.; Shah, K.W.; Kumar, V.; Hussein, G.F. Evaluating the roadmap of 5G technology implementation for smart building and facilities management in Singapore. Sustainability 2020, 12, 10259. [Google Scholar] [CrossRef]
- AbuAlnaaj, K.; Ahmed, V.; Saboor, S. A strategic framework for smart campus. In Proceedings of the 10th Annual International Conference on Industrial Engineering and Operations Management, Dubai, United Arab Emirates, 10–13 March 2020; pp. 10–12. [Google Scholar]
- Ramphela, M.K.J.; Owolawi, P.A.; Mapayi, T.; Aiyetoro, G. Internet of things (IoT) integrated data center infrastructure monitoring system. In Proceedings of the 2020 International Conference on Artificial Intelligence, Big Data, Computing and Data Communication Systems (icABCD), Durban, South Africa, 6–7 August 2020; pp. 1–6. [Google Scholar]
- Tiwari, A.; Batra, U. Blockchain Enabled Reparations in Smart Buildings Cyber Physical System. Def. Sci. J. 2021, 71, 491–498. [Google Scholar] [CrossRef]
- Antal, M.; Cioara, T.; Anghel, I.; Pop, C.; Salomie, I. Transforming data centers in active thermal energy players in nearby neighborhoods. Sustainability 2018, 10, 939. [Google Scholar] [CrossRef]
- Alaperä, I.; Honkapuro, S.; Paananen, J. Data Centers as a source of dynamic flexibility in smart girds. Appl. Energy 2018, 229, 69–79. [Google Scholar] [CrossRef]
- Siddik, M.A.; Shehabi, A.; Marston, L. The environmental footprint of data centers in the United States. Environ. Res. Lett. 2021, 16, 064017. [Google Scholar] [CrossRef]
- Chen, X.; Chang-Richards, A.; Ling, F.Y.; Yiu, T.W.; Pelosi, A.; Yang, N. Developing a readiness model and a self-assessment tool for adopting digital technologies in construction organizations. Build. Res. Inf. 2022, 51, 241–256. [Google Scholar] [CrossRef]
- Rafferty, A.E.; Jimmieson, N.L.; Armenakis, A.A. Change readiness: A multilevel review. J. Manag. 2013, 39, 110–135. [Google Scholar] [CrossRef]
- Mazurkiewicz, A.; Poteralska, B. Technology transfer barriers and challenges faced by R&D organisations. Procedia Eng. 2017, 182, 457–465. [Google Scholar] [CrossRef]
- Chatzoglou, P.D.; Michailidou, V.N. A survey on the 3D printing technology readiness to use. Int. J. Prod. Res. 2019, 57, 2585–2599. [Google Scholar] [CrossRef]
- Elshafey, A.; Saar, C.C.; Aminudin, E.B.; Gheisari, M.; Usmani, A. Technology acceptance model for augmented reality and building information modeling integration in the construction industry. J. Inf. Technol. Constr. 2020, 25, 161–172. [Google Scholar] [CrossRef]
- Wu, P.; Zhao, X.; Baller, J.H.; Wang, X. Developing a conceptual framework to improve the implementation of 3D printing technology in the construction industry. Archit. Sci. Rev. 2018, 61, 133–142. [Google Scholar] [CrossRef]
- Chen, Y.; Yin, Y.; Browne, G.J.; Li, D. Adoption of building information modeling in Chinese construction industry: The technology-organization-environment framework. Eng. Constr. Archit. Manag. 2019, 26, 1878–1898. [Google Scholar] [CrossRef]
- Le, Y.; Zhang, X.; Liu, M. Study on influencing factors of BIM adoption in China’s construction industry based on FA-SEM model. In Proceedings of the International Conference on Construction and Real Estate Management; 2019; Volume 2019, pp. 93–100. [Google Scholar] [CrossRef]
- Xu, J.; Lu, W.; Papadonikolaki, E. Human-organization-technology fit model for BIM adoption in construction project organizations: Impact factor analysis using SNA and comparative case study. J. Manag. Eng. 2022, 38, 04022004. [Google Scholar] [CrossRef]
- Schmitt, G.; Mladenow, A.; Strauss, C.; SchaffliauserLinzatti, M. Smart contracts and internet of things: A qualitative content analysis using the technology-organization-environment framework to identify key-determinants. Procedia Comput. Sci. 2019, 160, 189–196. [Google Scholar] [CrossRef]
- Ali, S.S.; Kaur, R.; Gupta, H.; Ahmad, Z.; Elnaggar, G. Determinants of an organization’s readiness for drone technologies adoption. IEEE Trans. Eng. Manag. 2021, 71, 43–57. [Google Scholar] [CrossRef]
- Mansour, H.; Aminudin, E.; Mansour, T. Implementing industry 4.0 in the construction industry—Strategic readiness perspective. Int. J. Constr. Manag. 2021, 23, 1457–1470. [Google Scholar] [CrossRef]
- Byrne, B.M. Structural Equation Modeling with AMOS: Basic Concepts, Applications, and Programming; Routledge: New York, NY, USA, 2010. [Google Scholar]
- Hussain, S.; Fangwei, Z.; Siddiqi, A.F.; Ali, Z.; Shabbir, M.S. Structural equation model for evaluating factors affecting quality of social infrastructure projects. Sustainability 2018, 10, 1415. [Google Scholar] [CrossRef]
- Gunduz, M.; Naji, K.K.; Maki, O. Evaluating the performance of campus facility management through structural equation modeling based on Key Performance Indicators. J. Manag. Eng. 2024, 40, 04023056. [Google Scholar] [CrossRef]
- Gunduz, M.; Elsherbeny, H.A. Critical assessment of construction contract administration using fuzzy structural equation modeling. Eng. Constr. Archit. Manag. 2020, 27, 1233–1255. [Google Scholar] [CrossRef]
- Santoro, G.; Vrontis, D.; Thrassou, A.; Dezi, L. The Internet of Things: Building a knowledge management system for open innovation and knowledge management capacity. Technol. Forecast. Soc. Change 2018, 136, 347–354. [Google Scholar] [CrossRef]
- Xiong, B.; Skitmore, M.; Xia, B. A critical review of structural equation modeling applications in construction research. Autom. Constr. 2015, 49, 59–70. [Google Scholar] [CrossRef]
- Gunduz, M.; Birgonul, M.T.; Ozdemir, M. Fuzzy structural equation model to assess construction site safety performance. J. Constr. Eng. Manag. 2017, 143, 04016112. [Google Scholar] [CrossRef]
- Weston, R.; Gore, P.A., Jr. A brief guide to structural equation modeling. Couns. Psychol. 2006, 34, 719–751. [Google Scholar] [CrossRef]
- Chan, A.P.; Chan, D.W.; Yeung, J.F. Overview of the application of “fuzzy techniques” in construction management research. J. Constr. Eng. Manag. 2009, 135, 1241–1252. [Google Scholar] [CrossRef]
- Taherdoost, H. Sampling methods in research methodology; how to choose a sampling technique for research. How to choose a sampling 994 technique for research (April 10, 2016). Int. J. Acad. Res. Manag. 2016, 5. [Google Scholar] [CrossRef]
- Guarte, J.M.; Barrios, E.B. Estimation under purposive sampling. Commun. Stat.-Simul. Comput. 2006, 35, 277–284. [Google Scholar] [CrossRef]
- Tongco, M.D.C. Purposive Sampling as a Tool for Informant Selection. Ethnobotany Research and Applications. 2007. Available online: https://ethnobotanyjournal.org/index.php/era/article/view/126 (accessed on 6 May 2024).
- Etikan, I.; Musa, S.A.; Alkassim, R.S. Comparison of convenience sampling and purposive sampling. Am. J. Theor. Appl. Stat. 2016, 5, 1–4. [Google Scholar] [CrossRef]
- Bagozzi, R.P.; Yi, Y. Specification, evaluation, and interpretation of structural equation models. J. Acad. Mark. Sci. 2011, 40, 8–34. [Google Scholar] [CrossRef]
- Hair, J.F.; Black, W.C.; Babin, B.J.; Anderson, R.E. Multivariate Data Analysis; Pearson: New York, NY, USA, 2014. [Google Scholar]
- Hu, L.T.; Bentler, P.M. Cutoff criteria for fit indexes in covariance structure analysis: Conventional criteria versus new alternatives. Struct. Equ. Model. A Multidiscip. J. 1999, 6, 1–55. [Google Scholar] [CrossRef]
- Ping, R.A., Jr. On assuring valid measures for theoretical models using survey data. J. Bus. Res. 2004, 57, 125–141. [Google Scholar] [CrossRef]
- Matsunaga, M. How to Factor-Analyze Your Data Right: Do’s, Don’ts, and How-To’s. Int. J. Psychol. Res. 2010, 3, 97–110. [Google Scholar] [CrossRef]
- Tabachnick, B.G.; Fidell, L.S.; Ullman, J.B. Using Multivariate Statistics; Pearson: Boston, MA, USA, 2007; Volume 5. [Google Scholar]
- Steiger, J. Understanding the limitations of global fit assessment in structural equation modeling. Personal. Individ. Differ. 2007, 42, 893–898. [Google Scholar] [CrossRef]
- Gefen, D.; Straub, D.; Boudreau, M.C. Structural equation modeling and regression: Guidelines for research practice. Commun. Assoc. Inf. Syst. 2000, 4, 7. [Google Scholar] [CrossRef]
- Malhotra, N.K.; Birks, D.F. Marketing Research: An Applied Orientation; Pearson Education Limited: Essex, UK, 2006. [Google Scholar]
- Zahoor, H.; Chan, A.P.C.; Utama, W.P.; Gao, R.; Memon, S.A. Determinants of safety climate for building projects: SEM-based cross-validation study. J. Constr. Eng. Manag. 2017, 143, 05017005. [Google Scholar] [CrossRef]
- Shih, T.H.; Fan, X. Comparing response rates from web and mail surveys: A meta-analysis. Field Methods 2008, 20, 249–271. [Google Scholar] [CrossRef]
- Mackenzie, J.S.; Jeggo, M. The One Health approach—Why is it so important? Trop. Med. Infect. Dis. 2019, 4, 88. [Google Scholar] [CrossRef]
- Roper, K.; Payant, R. The Facility Management Handbook; Amacom: Noord-Brabant, The Netherlands, 2014. [Google Scholar]
- Akpa, V.; Asikhia, O.; Nneji, N. Organizational culture and organizational performance: A review of literature. Int. J. Adv. Eng. Manag. 2021, 3, 361–372. [Google Scholar]
- Baiardi, L.; Paoletti, I.; Puglisi, V.; Converso, S. Digital control room for the project and management of complex buildings. TECHNE J. Technol. Archit. Environ. 2019, 18, 263–271. [Google Scholar] [CrossRef]
- Atta, N.; Talamo, C. Digital transformation in facility management (FM). IOT and Big Data for Service Innovation. Digit. Transform. Des. Constr. Manag. Process. Built Environ. 2019, 267–278. [Google Scholar] [CrossRef]
- Mannino, A.; Dejaco, M.C.; Re Cecconi, F. Building Information Modelling and Internet of Things Integration for facility management—Literature Review and future needs. Appl. Sci. 2021, 11, 3062. [Google Scholar] [CrossRef]
- Dahanayake, K.C.; Sumanarathna, N. IoT-BIM-based digital transformation in Facilities Management: A conceptual model. J. Facil. Manag. 2021, 20, 437–451. [Google Scholar] [CrossRef]
- Rathnasiri, P.; Jayasena, S. Green building information modelling technology adoption for existing buildings in Sri Lanka. Facilities Management Perspective. Intell. Build. Int. 2019, 14, 23–44. [Google Scholar] [CrossRef]
- Rogage, K.; Greenwood, D. Data transfer between digital models of built assets and their Operation & Maintenance Systems. J. Inf. Technol. Constr. 2020, 25, 469–481. [Google Scholar]
- Ouyang, M.; Fang, Y. A Mathematical Framework to Optimize Critical Infrastructure Resilience against Intentional Attacks. Comput. Civ. Infrastruct. Eng. 2017, 32, 909–929. [Google Scholar] [CrossRef]
- Shahzad, M.; Shafiq, M.T.; Douglas, D.; Kassem, M. Digital twins in built environments: An investigation of the characteristics, applications, and challenges. Buildings 2022, 12, 120. [Google Scholar] [CrossRef]
- Qi, Q.; Tao, F.; Zuo, Y.; Zhao, D. Digital Twin Service towards smart manufacturing. Procedia CIRP 2018, 72, 237–242. [Google Scholar] [CrossRef]
- Maskuriy, R.; Selamat, A.; Maresova, P.; Krejcar, O.; David, O.O. Industry 4.0 for the construction industry: Review of Management Perspective. Economies 2019, 7, 68. [Google Scholar] [CrossRef]
- Xu, J.; Lu, W.; Xue, F.; Chen, K. ‘Cognitive facility management’: Definition, system architecture, and example scenario. Autom. Constr. 2019, 107, 102922. [Google Scholar] [CrossRef]
- Gunasekara, H.G.; Sridarran, P.; Rajaratnam, D. Effective use of blockchain technology for Facilities Management Procurement process. J. Facil. Manag. 2021, 20, 452–468. [Google Scholar] [CrossRef]
- Wu, C.-M.; Tsai, Q.; Li, L.-Y.; Xiao, C. Development and application scenario of Municipal Utility Tunnel facility management based on BIM, 3D printer and IOT. In Proceedings of the 2020 IEEE Eurasia Conference on IOT, Communication and Engineering (ECICE), Yunlin, Taiwan, 23–25 October 2020. [Google Scholar]
- Low, S.P.; Gao, S.; Ng, E.W.L. Future-ready project and facility management graduates in Singapore for industry 4.0. Eng. Constr. Arch. Manag. 2019, 28, 270–290. [Google Scholar] [CrossRef]
- De Almeida Barbosa Franco, J.; Domingues, A.M.; de Almeida Africano, N.; Deus, R.M.; Battistelle, R.A.G. Sustainability in the civil construction sector supported by industry 4.0 technologies: Challenges and opportunities. Infrastructures 2022, 7, 43. [Google Scholar] [CrossRef]
- Okoro, C.; Musonda, I. The future role of facilities managers in an era of industry 4.0. In Proceedings of the Creative Construction Conference 2019, Budapest, Hungary, 29 June–2 July 2019. [Google Scholar]
- Bonci, A.; Carbonari, A.; Cucchiarelli, A.; Messi, L.; Pirani, M.; Vaccarini, M. A cyber-physical system approach for building efficiency monitoring. Autom. Constr. 2019, 102, 68–85. [Google Scholar] [CrossRef]
- Erasmus, L.D.; Plooy, N.D.; Schnetler, M. Engineering Logistics of Personnel and Computer Resources of a Command and Control Centre: Desk Study. In Proceedings of the 11th INCOSE SA Conference 2015—Systems Engineering Shifting the Barriers, CSIR ICC, Pretoria, South Africa, 16–18 September 2015. [Google Scholar]






| Number | Organization Type | Current Role | Education Level | Years of Experience |
|---|---|---|---|---|
| 1 | Contractor | Engineering manager | Bachelor’s degree | 20 |
| 2 | Consultant | Engineering services specialist | Master’s degree | 15 |
| 3 | Consultant | BIM and digitalization specialist | Ph.D. | 15 |
| 4 | Client | Digitalization specialist | Master’s degree | 18 |
| Importance of Factor |
|---|
|
| Indices Measure | Representation | Estimate | Threshold Limit | Interpretation |
|---|---|---|---|---|
| Chi-square | χ2 | 367.041 | - | |
| Degree of freedom | df | 167 | - | |
| Chi-square divided by degree of freedom | χ2/df | 2.198 | Between 1 and 3 | Excellent |
| Comparative fit index | CFI | 0.921 | >0.90 | Excellent |
| Root mean squared residual | RMR | 0.022 | <0.07 | Excellent |
| Root mean square error of approximation (RMSEA) | RMSA | 0. 074 | <0.08 | Excellent |
| Construct | Cronbach | Composite Reliability (CR) |
|---|---|---|
| Technology | 0.891 | 0.94 |
| Policy | 0.905 | 0.95 |
| Infrastructure | 0.908 | 0.95 |
| Indices Measure | Representation | Estimate | Threshold Limit | Interpretation |
|---|---|---|---|---|
| Chi-square | χ2 | 351.514 | - | |
| Degree of freedom | df | 149 | - | |
| Chi-square divided by degree of freedom | χ2/df | 2.359 | Between 1 and 3 | Excellent |
| Comparative fit index | CFI | 0.922 | >0.90 | Excellent |
| Root mean squared residual | RMR | 0.023 | <0.07 | Excellent |
| Root mean square error of approximation (RMSEA) | RMSA | 0. 079 | <0.08 | Excellent |
| Construct | Standard Factor | Estimated Variance (R2) |
|---|---|---|
| Technology | 0.81 | 0.656 |
| Policy | 0.90 | 0.81 |
| Infrastructure | 0.82 | 0.672 |
| Group Name | RII | Rank |
|---|---|---|
| Policy | 0.824 | 1 |
| Infrastructure | 0.817 | 2 |
| Technology | 0.789 | 3 |
| Client | Contractor | Consultant | Supplier | Subcontractor | |||||||||||
|---|---|---|---|---|---|---|---|---|---|---|---|---|---|---|---|
| Factors | Rank | AR | GR | Rank | AR | GR | Rank | AR | GR | Rank | AR | GR | Rank | AR | GR |
| G01.01 | 15 | 10.7 | 2 | 15 | 9.5 | 1 | 16 | 10.3 | 2 | 5 | 10.9 | 2 | 13 | 10.9 | 2 |
| G01.02 | 2 | 5 | 13 | 6 | 14 | ||||||||||
| G01.03 | 1 | 8 | 7 | 7 | 1 | ||||||||||
| G01.04 | 6 | 11 | 14 | 8 | 18 | ||||||||||
| G01.05 | 11 | 9 | 19 | 19 | 6 | ||||||||||
| G01.06 | 12 | 7 | 1 | 2 | 20 | ||||||||||
| G01.07 | 13 | 6 | 2 | 15 | 2 | ||||||||||
| G01.08 | 7 | 3 | 17 | 9 | 15 | ||||||||||
| G01.09 | 17 | 16 | 15 | 10 | 7 | ||||||||||
| G01.10 | 9 | 4 | 4 | 11 | 3 | ||||||||||
| G01.11 | 8 | 18 | 18 | 18 | 16 | ||||||||||
| G01.12 | 19 | 20 | 6 | 20 | 19 | ||||||||||
| G01.13 | 20 | 2 | 3 | 12 | 8 | ||||||||||
| G02.01 | 5 | 5.5 | 1 | 17 | 11.7 | 2 | 9 | 9 | 1 | 16 | 15 | 3 | 17 | 11.7 | 3 |
| G02.02 | 4 | 1 | 10 | 13 | 9 | ||||||||||
| G02.03 | 3 | 19 | 12 | 14 | 10 | ||||||||||
| G02.04 | 10 | 10 | 5 | 17 | 11 | ||||||||||
| G03.01 | 14 | 16 | 3 | 12 | 13 | 3 | 11 | 13 | 3 | 3 | 2.6 | 1 | 12 | 7 | 1 |
| G03.02 | 18 | 14 | 8 | 1 | 4 | ||||||||||
| G03.03 | 16 | 13 | 20 | 4 | 5 | ||||||||||
Disclaimer/Publisher’s Note: The statements, opinions and data contained in all publications are solely those of the individual author(s) and contributor(s) and not of MDPI and/or the editor(s). MDPI and/or the editor(s) disclaim responsibility for any injury to people or property resulting from any ideas, methods, instructions or products referred to in the content. |
© 2024 by the authors. Licensee MDPI, Basel, Switzerland. This article is an open access article distributed under the terms and conditions of the Creative Commons Attribution (CC BY) license (https://creativecommons.org/licenses/by/4.0/).
Share and Cite
Naji, K.K.; Gunduz, M.; Al-Qahtani, A. Unveiling Digital Transformation: Analyzing Building Facility Management’s Preparedness for Transformation Using Structural Equation Modeling. Buildings 2024, 14, 2794. https://doi.org/10.3390/buildings14092794
Naji KK, Gunduz M, Al-Qahtani A. Unveiling Digital Transformation: Analyzing Building Facility Management’s Preparedness for Transformation Using Structural Equation Modeling. Buildings. 2024; 14(9):2794. https://doi.org/10.3390/buildings14092794
Chicago/Turabian StyleNaji, Khalid K., Murat Gunduz, and Abdulla Al-Qahtani. 2024. "Unveiling Digital Transformation: Analyzing Building Facility Management’s Preparedness for Transformation Using Structural Equation Modeling" Buildings 14, no. 9: 2794. https://doi.org/10.3390/buildings14092794
APA StyleNaji, K. K., Gunduz, M., & Al-Qahtani, A. (2024). Unveiling Digital Transformation: Analyzing Building Facility Management’s Preparedness for Transformation Using Structural Equation Modeling. Buildings, 14(9), 2794. https://doi.org/10.3390/buildings14092794

