Mapping the Digital Transformation Maturity of the Building Construction Industry Using Structural Equation Modeling
Abstract
1. Introduction
- What are the factors that influence the adoption of digital transformation in the construction phase of building projects?
- What tools and assessments can be used to evaluate the digital transformation readiness level index to assess building construction?
2. Literature Review
2.1. The Concept of Digital Transformation in the Construction Industry in the Execution Phase
2.2. The Challenges of Adopting DT in the Construction Industry
2.3. Critical Success Factors in the Digital Transformation of Building Construction Activity (Technology)
2.4. Critical Success Factors in the Digital Transformation of Building Construction Activity (Policy)
2.5. Critical Success Factors in the Digital Transformation of Building Construction Activity (Infrastructure)
2.6. Previous Research and Established Digital Transformation Readiness Level Models in the Building Construction Industry
2.7. Structural Equation Modeling (SEM)
3. A Digital Transformation Readiness SEM Model in Building Construction in the Execution Phase
4. Research Identification, Methods, and Data Collection and Interpretation
4.1. Research Identification and Methods
4.2. Data Collection and Interpretation
4.3. The Validation of the Identified Variables
4.4. Development and Design of Survey Questionnaire Sent to Experts
4.4.1. The Design
4.4.2. The Dissemination
4.4.3. The Sample Size Determination
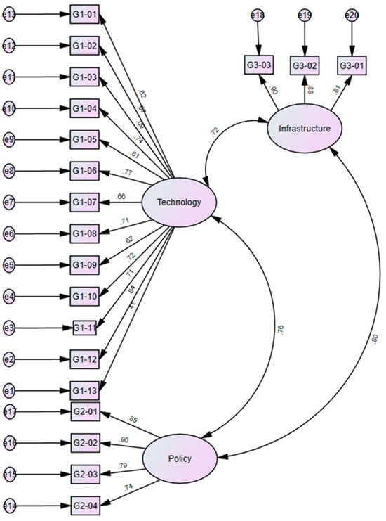
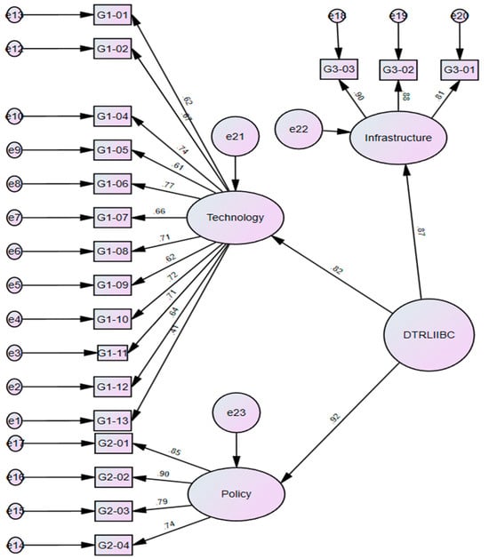
5. The Structural Equation Model
5.1. The Determination and Estimation of the Model
- H01: Each of the three components in this study had a positive effect on the DTRLIIBC.
- H02: The three components’ combined effects on the overall digital transformation readiness level in the building construction phase are reflected in the composite model.
5.2. Goodness of Fit (GOF) Indices
5.3. The Reliability and Validity of the Measurement Model
5.4. Testing Convergent Validity
5.5. Establish DTRLIIBC Structural Equation Model
6. Discussion and Analysis of Results
6.1. The Data Survey Validation
6.2. Respondent Demographics
6.3. Constructs’ Ranking Comparisons amongst the Respondents
Ranking of Constructs amongst All Respondents
7. An Analysis of the SEM Results
8. Conclusions
Author Contributions
Funding
Data Availability Statement
Conflicts of Interest
Appendix A. List of Potential Factors with References to Assess Digital Transformation Readiness Level in Building Construction during Execution Phase

Appendix B. Lists of Experts
| Organization | Current Position | Level of Education | Number of Years’ Experience |
|---|---|---|---|
| Consultant | Project Director | Master’s degree | 19 |
| Client | Digitalization Specialist | Master’s degree | 18 |
| Contractor | Project Manager | Bachelor’s degree and PMP-certified | 25 |
| Consultant | BIM and Digitalization Specialist | Master’s degree | 19 |
Appendix C. Survey Questionnaire
- 1.
- Which organization have you represent _____?
- •
- Client
- •
- Consultant
- •
- Contractor
- •
- Supplier
- 2.
- How many years do you have experience in the construction industry?
- •
- 0–5 years
- •
- 5–10 years
- •
- 15–20 years
- •
- 20> years
- 3.
- Which sector do you represent?
- •
- Public sector
- •
- Private sector
- •
- Semi-government
- •
- Others (please specify)
- 4.
- Have you heard about Digital transformation before?
- •
- Yes
- •
- No
- 5.
- Which is your area of expertise? (you can choose more than one item below)
- •
- Civil Engineering
- •
- Mechanical Engineering
- •
- Electrical Engineering
- •
- Project/Construction Management
- •
- Program Engineer
- •
- Environmental Engineer
- •
- Quality and Safety Engineer
- •
- Research & Development
- •
- IT Engineer
- •
- Design/Contract Engineer
- •
- Facility Management
- •
- Other (please specify)
- 6.
- In which phase is your organization implementing Digital transformation?
- •
- Initiation phase
- •
- Planning phase
- •
- Execution phase
- •
- Hand-over phase
- •
- Others (please specify)
- 7.
- How many years do you have in the construction industry in terms of digital technology?
- •
- 0–5 years
- •
- 5–10 years
- •
- 15–20 years
- •
- 20> years
- 8.
- Not important at all
- 9.
- Slightly important
- 10.
- Moderately important
- 11.
- Very important
- 12.
- Extremely important
- 13.
- I don’t know, I prefer not to answer this question.
- 14.
- Not important at all
- 15.
- Slightly important
- 16.
- Moderately important
- 17.
- Very important
- 18.
- Extremely important
- 19.
- I don’t know, I prefer not to answer this question.
- 20.
- Not important at all
- 21.
- Slightly important
- 22.
- Moderately important
- 23.
- Very important
- 24.
- Extremely important
- 25.
- I don’t know, I prefer not to answer this question.
- 26.
- Not important at all
- 27.
- Slightly important
- 28.
- Moderately important
- 29.
- Very important
- 30.
- Extremely important
- 31.
- I don’t know, I prefer not to answer this question.
- 32.
- Not important at all
- 33.
- Slightly important
- 34.
- Moderately important
- 35.
- Very important
- 36.
- Extremely important
- 37.
- I don’t know, I prefer not to answer this question.
- 38.
- Not important at all
- 39.
- Slightly important
- 40.
- Moderately important
- 41.
- Very important
- 42.
- Extremely important
- 43.
- I don’t know, I prefer not to answer this question.
- 44.
- Not important at all
- 45.
- Slightly important
- 46.
- Moderately important
- 47.
- Very important
- 48.
- Extremely important
- 49.
- I don’t know, I prefer not to answer this question.
- 50.
- Not important at all
- 51.
- Slightly important
- 52.
- Moderately important
- 53.
- Very important
- 54.
- Extremely important
- 55.
- I don’t know, I prefer not to answer this question.
- 56.
- Not important at all
- 57.
- Slightly important
- 58.
- Moderately important
- 59.
- Very important
- 60.
- Extremely important
- 61.
- I don’t know, I prefer not to answer this question.
- 62.
- Not important at all
- 63.
- Slightly important
- 64.
- Moderately important
- 65.
- Very important
- 66.
- Extremely important
- 67.
- I don’t know, I prefer not to answer this question.
- 68.
- Not important at all
- 69.
- Slightly important
- 70.
- Moderately important
- 71.
- Very important
- 72.
- Extremely important I don’t know, I prefer not to answer this question
- 73.
- Not important at all
- 74.
- Slightly important
- 75.
- Moderately important
- 76.
- Very important
- 77.
- Extremely important
- 78.
- I don’t know, I prefer not to answer this question.
- 79.
- Not important at all
- 80.
- Slightly important
- 81.
- Moderately important
- 82.
- Very important
- 83.
- Extremely important
- 84.
- I don’t know, I prefer not to answer this question.
- 85.
- Not important at all
- 86.
- Slightly important
- 87.
- Moderately important
- 88.
- Very important
- 89.
- Extremely important
- 90.
- I don’t know, I prefer not to answer this question.
- 91.
- Not important at all
- 92.
- Slightly important
- 93.
- Moderately important
- 94.
- Very important
- 95.
- Extremely important
- 96.
- I don’t know, I prefer not to answer this question.
- 97.
- Not important at all
- 98.
- Slightly important
- 99.
- Moderately important
- 100.
- Very important
- 101.
- Extremely important
- 102.
- I don’t know, I prefer not to answer this question.
- 103.
- Not important at all
- 104.
- Slightly important
- 105.
- Moderately important
- 106.
- Very important
- 107.
- Extremely important
- 108.
- I don’t know, I prefer not to answer this question.
- 109.
- Not important at all
- 110.
- Slightly important
- 111.
- Moderately important
- 112.
- Very important
- 113.
- Extremely important
- 114.
- I don’t know, I prefer not to answer this question.
- 115.
- Not important at all
- 116.
- Slightly important
- 117.
- Moderately important
- 118.
- Very important
- 119.
- Extremely important
- 120.
- I don’t know, I prefer not to answer this question.
- 121.
- Not important at all
- 122.
- Slightly important
- 123.
- Moderately important
- 124.
- Very important
- 125.
- Extremely important
- 126.
- I don’t know, I prefer not to answer this question.
References
- Sawhney, A.; Riley, M.; Irizarry, J.; Pérez, C.T. A proposed framework for construction 4.0 based on a review of literature. In Proceedings of the 56th Annual Associated Schools of Construction (ASC) International, Virtuall, 28–29 September 2020. [Google Scholar] [CrossRef]
- Musarat, M.A.; Hameed, N.; Altaf, M.; Alaloul, W.S.; Salaheen, M.A.; Alawag, A.M. Digital Transformation of the Construction Industry: A Review. In Proceedings of the 2021 International Conference on Decision Aid Sciences and Application (DASA), Sakheer, Bahrain, 7–8 December 2021; pp. 897–902. [Google Scholar] [CrossRef]
- Nisa Lau, S.E.; Zakaria, R.; Aminudin, E.; Saar, C.C.; Yusof, A.; Hafifi Che Wahid, C.M. A review of Application Building Information Modeling (BIM) during pre-construction stage: Retrospective and Future Directions. IOP Conf. Ser. Earth Environ. 2018, 143, 012050. [Google Scholar] [CrossRef]
- Xu, J.; Lu, W.; Xue, F.; Chen, K. ‘cognitive facility management’: Definition, system architecture, and example scenario. Autom. Constr. 2019, 107, 102922. [Google Scholar] [CrossRef]
- Muñoz-La Rivera, F.; Mora-Serrano, J.; Valero, I.; Oñate, E. Methodological-Technological Framework for construction 4.0. Arch. Comput. Methods Eng. 2020, 28, 689–711. [Google Scholar] [CrossRef]
- Sherratt, F.; Dowsett, R.; Sherratt, S. Construction 4.0 and its potential impact on people working in the construction industry. Proc. Inst. Civ. Eng.—Manag. Procure. Law 2020, 173, 145–152. [Google Scholar] [CrossRef]
- Baduge, S.K.; Thilakarathna, S.; Perera, J.S.; Arashpour, M.; Sharafi, P.; Teodosio, B.; Mendis, P. Artificial intelligence and smart vision for building and construction 4.0: Machine and deep learning methods and applications. Autom. Constr. 2022, 141, 104440. [Google Scholar] [CrossRef]
- Ezeokoli, F.; Onyia, C.; Bert-Okonkwor, C. State of Readiness of Nigerian Construction Industry towards Digital Transformation: The Construction Professionals’ Perception. J. Eng. Res. Rep. 2019, 4, 1–11. [Google Scholar] [CrossRef]
- Sorce, J.; Issa, R.R.A. Extended technology acceptance model (TAM) for adoption of information and communications technology (ICT) in the US construction industry. J. Inf. Technol. Constr. 2021, 26, 227–248. [Google Scholar] [CrossRef]
- Rajendra, S.D.; Hon, C.K.H.; Manley, K.; Lamari, F.; Skitmore, M. Key dimensions of the technical readiness of small construction businesses that determine their intention to use ICTs. J. Manag. Eng. 2022, 38. [Google Scholar] [CrossRef]
- Stute, M.; Sardesai, S.; Parlings, M.; Senna, P.P.; Fornasiero, R.; Balech, S. Technology scouting to accelerate innovation in supply chain. In Next Generation Supply Chains: A Roadmap for Research and Innovation; Fornasiero, R., Sardesai, S., Barros, A.C., Matopoulos, A., Eds.; Springer: Berlin/Heidelberg, Germany, 2020; pp. 129–145. [Google Scholar]
- Kim, P.; Chen, J.; Cho, Y.K. SLAM-driven robotic mapping and registration of 3D point clouds. Autom. Constr. 2018, 89, 38–48. [Google Scholar] [CrossRef]
- Braun, A.; Borrmann, A. Combining inverse photogrammetry and BIM for automated labeling of construction site images for machine learning. Autom. Constr. 2019, 106, 102879. [Google Scholar] [CrossRef]
- Tavares, P.; Costa, C.M.; Rocha, L.; Malaca, P.; Costa, P.; Moreira, A.P.; Sousa, A.; Veiga, G. Collaborative welding system using BIM for robotic reprogramming and spatial augmented reality. Autom. Constr. 2019, 106, 102825. [Google Scholar] [CrossRef]
- Rafferty, A.E.; Jimmieson, N.L.; Armenakis, A.A. Change readiness: A multilevel review. J. Manag. 2013, 39, 110–135. [Google Scholar] [CrossRef]
- Chathuranga, I.H.N.; Siriwardana, C.S.A. Assessing The Readiness for Digital Technologies Adoption for Enhancing Productivity in Thesri Lankan Construction Industry. 2023. Available online: http://dl.lib.uom.lk/handle/123/21533 (accessed on 15 December 2023).
- Duncan, A.; Kingi, V.M.; Brunsdon, N. Adopting New Ways in the Building and Construction Industry; BRANZ: Porirua, New Zealand, 2018. [Google Scholar]
- Mimoun, L.; Torres, L.T.; Sobande, F. When high failure, risky technology leads to market expansion: The case of the fertility services market. ACR N. Am. Adv. 2017, 45, 773–774. [Google Scholar]
- Petersen, B.; Welch, L.S.; Liesch, P.W. The internet and foreign market expansion by firms. Manag. Int. Rev. 2002, 42, 207–221. [Google Scholar]
- Badamasi, A.A.; Aryal, K.R.; Makarfi, U.U.; Dodo, M. Drivers and barriers of virtual reality adoption in UK AEC industry. Eng. Constr. Archit. Manag. 2022, 29, 1307–1318. [Google Scholar] [CrossRef]
- Mäkinen, T. Strategizing for Digital Transformation: A Case Study of Digital Transformation Process in the Construction Industry. Available online: https://aaltodoc.aalto.fi:443/handle/123456789/29030 (accessed on 3 July 2024).
- Oesterreich, T.D.; Teuteberg, F. Understanding the implications of digitisation and automation in the context of Industry 4.0: A triangulation approach and elements of a research agenda for the construction industry. Comput. Ind. 2016, 83, 121–139. [Google Scholar] [CrossRef]
- Dallasega, P.; Rauch, E.; Linder, C. Industry 4.0 as an enabler of proximity for construction supply chains: A systematic literature review. Comput. Ind. 2018, 99, 205–225. [Google Scholar] [CrossRef]
- Alaloul, W.S.; Liew, M.S.; Zawawi, N.A.W.A.; Kennedy, I.B. Industrial Revolution 4.0 in the construction industry: Challenges and opportunities for stakeholders. Ain Shams Eng. J. 2020, 11, 225–230. [Google Scholar] [CrossRef]
- Yap, J.B.H.; Chow, I.N.; Shavarebi, K. Criticality of construction industry problems in developing countries: Analyzing Malaysian projects. J. Manag. Eng. 2019, 35, 04019020. [Google Scholar] [CrossRef]
- Guan, S.; Zhu, Z.; Wang, G. A review on UAV-based remote sensing technologies for construction and civil applications. Drones 2022, 6, 117. [Google Scholar] [CrossRef]
- Podgorski, D.; Majchrzycka, K.; Dąbrowska, A.; Gralewicz, G.; Okrasa, M. Towards a conceptual framework of OSH risk management in smart working environments based on smart PPE, ambient intelligence and the Internet of Things technologies. Int. J. Occup. Saf. Ergon. 2017, 23, 1–20. [Google Scholar] [CrossRef]
- Wang, Y.; Xie, L.; Wang, H.; Zeng, W.; Ding, Y.; Hu, T.; Zheng, T.; Liao, H.; Hu, J. Intelligent spraying robot for building walls with mobility and perception. Autom. Constr. 2022, 139, 104270. [Google Scholar] [CrossRef]
- Xiao, J.; Ji, G.; Zhang, Y.; Ma, G.; Mechtcherine, V.; Pan, J.; Wang, L.; Ding, T.; Duan, Z.; Du, S. Large-scale 3D printing concrete technology: Current status and future opportunities. Cem. Concr. Compos. 2021, 122, 104115. [Google Scholar] [CrossRef]
- Krupík, P. 3D printers as part of Construction 4.0 with a focus on transport constructions. IOP Conf. Ser. Mater. Sci. Eng. 2020, 867, 012025. [Google Scholar] [CrossRef]
- Michalski, A.; Głodzi’nski, E.; Böde, K. Lean construction management techniques and BIM technology—Systematic literature review. Procedia Comput. Sci. 2022, 196, 1036–1043. [Google Scholar] [CrossRef]
- Garrido, J.; Sáez, J. Integration of automatic generated simulation models, machine control projects and management tools to support whole life cycle of industrial digital twins. IFAC-Pap. 2019, 52, 1814–1819. [Google Scholar] [CrossRef]
- Wan-Mohamad, W.; Abdul-Ghani, A. The Use of Geographic Information System (GIS) for Geotechnical Data Processing and presentation. Procedia Eng. 2011, 20, 397–406. [Google Scholar] [CrossRef]
- Li, X.; Yi, W.; Chi, H.-L.; Wang, X.; Chan, A.P. A critical review of virtual and augmented reality (VR/AR) applications in construction safety. Autom. Constr. 2018, 86, 150–162. [Google Scholar] [CrossRef]
- Alshammari, K.; Beach, T.; Rezgui, Y. Cybersecurity for digital twins in the built environment: Current research and future directions. J. Inf. Technol. Constr. 2021, 26, 159–173. [Google Scholar] [CrossRef]
- Hashim, N.; Samsuri, A.; Idris, N. Assessing Organisations’ Readiness for Technological Changes in Construction Industry. Int. J. Sustain. Constr. Eng. Technol. 2021, 12, 130–139. [Google Scholar] [CrossRef]
- Adepoju, O.; Aigbavboa, C.; Nwulu, N.; Onyia, M. Re-Skilling Human Resources for Construction 4.0 Implications for Industry, Academia and Government; Springer International Publishing: Berlin/Heidelberg, Germany, 2022. [Google Scholar]
- Martin, C.; Leurent, H. Technology and Innovation for the Future of Production: Accelerating Value Creation; World Economic Forum: Geneva, Switzerland, 2017. [Google Scholar]
- Pásko, Ł.; Mądziel, M.; Stadnicka, D.; Dec, G.; Carreras-Coch, A.; Solé-Beteta, X.; Pappa, L.; Stylios, C.; Mazzei, D.; Atzeni, D. Plan and Develop Advanced Knowledge and Skills for Future Industrial Employees in the Field of Artificial Intelligence, Internet of Things and Edge Computing. Sustainability 2022, 14, 3312. [Google Scholar] [CrossRef]
- McAuley, B.; Hore, A.; West, R.; From Roadmap to Implementation: Lessons for Ireland’s Digital Construction Pro-Gramme. ResearchGate. 2019. Available online: https://arrow.tudublin.ie/schmuldistcon/29/ (accessed on 1 January 2024).
- Chew, M.Y.; Teo, E.A.; Shah, K.W.; Kumar, V.; Hussein, G.F. Evaluating the roadmap of 5G technology implementation for smart building and facilities management in Singapore. Sustainability 2020, 12, 10259. [Google Scholar] [CrossRef]
- Ringenson, T.; Höjer, M.; Kramers, A.; Viggedal, A. Digitalization and environmental aims in municipalities. Sustainability 2018, 10, 1278. [Google Scholar] [CrossRef]
- Bellekens, X.; Seeam, A.; Nieradzinska, K.; Tachtatzis, C.; Cleary, A.; Atkinson, R.; Andonovic, I. Cyber-Physical-Security Model for Safety-Critical IoT Infrastructures. 2015. Available online: https://figshare.com/articles/journal_contribution/CyberPhysical-Security_Model_for_Safety-Critical_IoT_Infrastructures/3971523/1 (accessed on 1 January 2020).
- Mansour, H.; Aminudin, E.; Mansour, T. Implementing industry 4.0 in the construction industry—Strategic readiness perspective. Int. J. Constr. Manag. 2021, 23, 1457–1470. [Google Scholar] [CrossRef]
- Cobos, L.M.; Mejia, C.; Ozturk, A.B.; Wang, Y. A technology adoption and implementation process in an independent hotel chain. Int. J. Hosp. Manag. 2016, 57, 93–105. [Google Scholar] [CrossRef]
- Hu, Q.; Dinev, T.; Hart, P.; Cooke, D. Managing employee compliance with information security policies: The critical role of top management and organizational culture. Decis. Sci. 2012, 43, 615–660. [Google Scholar] [CrossRef]
- Venkatesh, V.; Davis, F.D. A theoretical extension of the technology acceptance model: Four longitudinal field studies. Manag. Sci. 2000, 46, 186–204. [Google Scholar] [CrossRef]
- Kalema, B.M.; Mokgadi, M. Developing countries organizations’ readiness for big data analytics. Probl. Perspect. Manag. 2017, 15, 260–270. [Google Scholar] [CrossRef]
- Ijab, M.T.; Salleh MA, M.; Wahab SM, A.; Bakar, A.A. Investigating big data analytics readiness in higher education using the technology-organisationenvironment (TOE) framework. In Proceedings of the 6th International Conference on Research and Innovation in Information Systems (ICRIIS), Johor Bahru, Malaysia, 2–3 December 2019. [Google Scholar] [CrossRef]
- Byrne, B.M. Structural Equation Modeling with AMOS: Basic Concepts, Applications, and Programming; Routledge: New York, NY, USA, 2010. [Google Scholar]
- Hussain, S.; Fangwei, Z.; Siddiqi, A.F.; Ali, Z.; Shabbir, M.S. Structural equation model for evaluating factors affecting quality of social infrastructure projects. Sustainability 2018, 10, 1415. [Google Scholar] [CrossRef]
- Fu, C.; Wang, J.; Qu, Z.; Skitmore, M.; Yi, J.; Sun, Z.; Chen, J. Structural Equation Modeling in Technology Adoption and Use in the Construction Industry: A Scientometric Analysis and Qualitative Review. Sustainability 2024, 16, 3824. [Google Scholar] [CrossRef]
- Gunduz, M.; Elsherbeny, H.A. Critical assessment of construction contract administration using fuzzy structural equation modeling. Eng. Constr. Archit. Manag. 2020, 27, 1233–1255. [Google Scholar] [CrossRef]
- Alaloul, W.S.; Liew, M.S.; Zawawi, N.A.W.; Mohammed, B.S.; Adamu, M.; Musharat, M.A. Structural equation modelling of construction project performance based on Coordination Factors. Cogent Eng. 2020, 7, 1726069. [Google Scholar] [CrossRef]
- Xiong, B.; Skitmore, M.; Xia, B. A critical review of structural equation modeling applications in construction research. Autom. Constr. 2015, 49, 59–70. [Google Scholar] [CrossRef]
- Gunduz, M.; Birgonul, M.T.; Ozdemir, M. Fuzzy structural equation model to assess construction site safety performance. J. Constr. Eng. Manag. 2017, 143, 04016112. [Google Scholar] [CrossRef]
- Weston, R.; Gore, P.A., Jr. A brief guide to structural equation modeling. Couns. Psychol. 2006, 34, 719–751. [Google Scholar] [CrossRef]
- Naji, K.K.; Gunduz, M.; Alhenzab, F.H.; Al-Hababi, H.; Al-Qahtani, A.H. A systematic review of the digital transformation of the building construction industry. IEEE Access 2024, 12, 31461–31487. [Google Scholar] [CrossRef]
- Taherdoost, H.; What Is the Best Response Scale for Survey and Questionnaire Design. Review of Different Lengths of Rating Scale/Attitude Scale/Likert Scale. Available online: https://papers.ssrn.com/sol3/papers.cfm?abstract_id=3588604 (accessed on 29 March 2019).
- Naji, K.K.; Gunduz, M.; Alhenzab, F.; Al-Hababi, H.; Al-Qahtani, A. Assessing the digital transformation readiness of the construction industry utilizing the Delphi Method. Buildings 2024, 14, 601. [Google Scholar] [CrossRef]
- Taherdoost, H. Sampling methods in research methodology: How to choose a sampling technique for research. How to choose a sampling 994 technique for research. SSRN Electron. J. 2016, 5, 18–27. [Google Scholar]
- Guarte, J.M.; Barrios, E.B. Estimation under purposive sampling. Commun. Stat.-Simul. Comput. 2006, 35, 277–284. [Google Scholar] [CrossRef]
- Bagozzi, R.P.; Yi, Y. Specification, evaluation, and interpretation of structural equation models. J. Acad. Mark. Sci. 2012, 40, 8–34. [Google Scholar] [CrossRef]
- Hu, L.T.; Bentler, P.M. Cutoff criteria for fit indexes in covariance structure analysis: Conventional criteria versus new alternatives. Struct. Equ. Model. A Multidiscip. J. 1999, 6, 1–55. [Google Scholar] [CrossRef]
- Ping, R.A., Jr. On assuring valid measures for theoretical models using survey data. J. Bus. Res. 2004, 57, 125–141. [Google Scholar] [CrossRef]
- Hair, J.F.; Black, W.C.; Babin, B.J.; Anderson, R.E. Multivariate Data Analysis; Pearson: Boston, MA, USA, 2014. [Google Scholar]
- Matsunaga, M. How to Factor-Analyze Your Data Right: Do’s, Don’ts, and How-To’s. Int. J. Psychol. Res. 2010, 3, 97–915. [Google Scholar] [CrossRef]
- Tabachnick, B.G.; Fidell, L.S.; Ullman, J.B. Using Multivariate Statistics; Pearson: Boston, MA, USA, 2007; Volume 5. [Google Scholar]
- Hair, J.F.; Ringle, C.M.; Sarstedt, M. PLS-SEM: Indeed a Silver Bullet. J. Mark. Theory Pract. 2011, 19, 139–152. [Google Scholar] [CrossRef]
- Jöreskog, K.G.; Sörbom, D. Lisrel 8: Structural Equation Modeling with the Simplis Command Language; Scientific Software International: Jöreskog, Sweden, 1993. [Google Scholar]
- Brett, J.M.; Drasgow, F. The Psychology of Work; Taylor & Francis: London, UK, 2002. [Google Scholar] [CrossRef]
- Barış, M.; Çakir, Ö.; Çakır, Ö. The e Validity and Reliability Study of the Turkish Version of the Online Technologies Self-Eff icacy Scale. Educ. Sci. Theory Pract. 2009, 9, 1343–1356. [Google Scholar]
- Herzog, H. The Impact of Pets on Human Health and Psychological Well-Being. Curr. Dir. Psychol. Sci. 2011, 20, 236–239. [Google Scholar] [CrossRef]
- MacCallum, R.C.; Hong, S. Power Analysis in Covariance Structure Modeling Using GFI and AGFI. Multivar. Behav. Res. 1997, 32, 193–210. [Google Scholar] [CrossRef]
- Gefen, D.; Straub, D.; Boudreau, M.C. Structural equation modeling and regression: Guidelines for research practice. Commun. Assoc. Inf. Syst. 2000, 4, 7. [Google Scholar] [CrossRef]
- Malhotra, N.; Hall, J.; Shaw, M.; Oppenheim, P. Marketing Research: An Applied Orientation; Deakin University: Geelong, Australia, 2006. [Google Scholar]
- Utama, W.P.; Gao, R.; Memon, S.A. Determinants of safety climate for building projects: SEM-based cross1030 validation study. J. Constr. Eng. Manag. 2017, 143, 05017005. [Google Scholar]
- Shih, T.H.; Fan, X. Comparing response rates from web and mail surveys: A meta-analysis. Field Methods 2008, 20, 249–271. [Google Scholar] [CrossRef]
- Bernold, L.E. Discussion of “Barriers of Implementing Modern Methods of Construction” by M. Motiar Rahman. J. Manag. Eng. 2016, 32, 07015002. [Google Scholar] [CrossRef]
- Haynes, B.; Price, I. Quantifying the complex adaptive workplace. Facilities 2004, 22, 8–18. [Google Scholar] [CrossRef]
- Lau, S.E.N.; Aminudin, E.; Zakaria, R.; Saar, C.C.; Roslan, A.F.; Hamid, Z.A.; Zain, M.Z.M.; Maaz, Z.N.; Ahamad, A.H. Talent as a Spearhead of Construction 4.0 Transformation: Analysis of Their Challenges. IOP Conf. Ser. Mater. Sci. Eng. 2021, 1200, 012025. [Google Scholar] [CrossRef]
- Li, L. Reskilling and upskilling the future-ready workforce for Industry 4.0 and Beyond. In Information Systems Frontiers; Springer: Berlin/Heidelberg, Germany, 2022. [Google Scholar] [CrossRef]
- Osunsanmi, T.O.; Aigbavboa, C.O.; Oke, A.E.; Liphadzi, M. Appraisal of stakeholders’ willingness to adopt construction 4.0 technologies for construction projects. Built Environ. Proj. Asset Manag. 2020, 10, 547–565. [Google Scholar] [CrossRef]
- Ebekozien, A.; Aigbavboa, C.O.; Ramotshela, M. A qualitative approach to investigate stakeholders’ engagement in construction projects. Benchmarking Int. J. 2023, 31, 866–883. [Google Scholar] [CrossRef]
- Lekan, A.; Clinton, A.; Fayomi, O.S.I.; James, O. Lean thinking and industrial 4.0 approach to achieving construction 4.0 for industrialization and technological development. Buildings 2020, 10, 221. [Google Scholar] [CrossRef]
- Ouyang, M.; Fang, Y. A Mathematical Framework to Optimize Critical Infrastructure Resilience against Intentional Attacks. Comput.-Aided Civ. Infrastruct. Eng. 2017, 32, 909–929. [Google Scholar] [CrossRef]
- Adand, A.I.; Ridzuan, M.B. A mapping of environmental mitigation measure along the propose access road in reserve forest using drone technology. Recent Trends Civ. Eng. Built Environ. 2021, 2, 744–751. [Google Scholar]
- Li, C.; Xue, F.; Li, X.; Hong, J.; Shen, G. An Internet of Things-enabled BIM platform for on-site assembly services in prefabricated construction. Autom. Constr. 2018, 89, 146–161. [Google Scholar] [CrossRef]
- Plaga, S.; Wiedermann, N.; Anton, S.; Tatschner, S.; Schotten, H.; Newe, T. Securing future decentralized industrial IoT infrastructures: Challenges and free open source solutions. Future Gener. Comput. Syst. 2019, 93, 596–608. [Google Scholar] [CrossRef]
- Rodrigues, F.; Alves, A.D.; Matos, R. Construction Management Supported by BIM and a Business Intelligence Tool. Energies 2022, 15, 3412. [Google Scholar] [CrossRef]
- Wang, Z.; Wang, K.; Wang, Y.; Wen, Z. A Data Management Model for Intelligent Water Project Construction Based on Blockchain. Wirel. Commun. Mob. Comput. 2022, 2022, 8482415. [Google Scholar] [CrossRef]
- Zhang, J.; Li, Z.; Sui, F.-T. On the Information Management of Construction Project. J. Hebei Norm. Univ. Sci. Technol. 2012, 26, 53–56. [Google Scholar]
- Tkáč, M.; Mésároš, P. Utilizing drone technology in the Civil Engineering. Sel. Sci. Pap.—J. Civ. Eng. 2019, 14, 27–37. [Google Scholar] [CrossRef]
- Sawant, R.; Ravikar, A. Drone Technology in Construction Industry: State of Art. Available online: www.researchgate.net/profile/Rohan-Sawant-4/publication/356063926_drone_technology_in_construction_industry_state_of_art/links/618a79a307be5f31b75c9aeb/drone-technology-in-construction-industry-state-of-art.pdf (accessed on 11 October 2021).
- Entrop, A.G.; Vasenev, A. Infrared drones in the construction industry: Designing a protocol for building thermography procedures. Energy Procedia 2017, 132, 63–68. [Google Scholar] [CrossRef]
- Shakhatreh, H.; Sawalmeh, A.H.; Al-Fuqaha, A.; Dou, Z.; Almaita, E.; Khalil, I.; Othman, N.S.; Khreishah, A.; Guizani, M. Unmanned Aerial Vehicles (UAVs): A Survey on Civil Applications and Key Research Challenges. IEEE Access 2019, 7, 48572–48634. [Google Scholar] [CrossRef]
- Tuyishimire, E.; Bagula, A.; Rekhis, S.; Boudriga, N. Cooperative Data Muling from ground sensors to base stations using uavs. In Proceedings of the 2017 IEEE Symposium on Computers and Communications (ISCC), Heraklion, Greece, 3–6 July 2017. [Google Scholar] [CrossRef]
- Almukhtar, A.; Saeed, Z.O.; Abanda, H.; Tah, J.H.M. Reality capture of buildings using 3D laser scanners. Civil. Eng. 2021, 2, 214–235. [Google Scholar] [CrossRef]
- Kanan, R.; Elhassan, O.; Bensalem, R. An IoT-based autonomous system for workers’ safety in construction sites with real-time alarming, monitoring, and positioning strategies. Autom. Constr. 2018, 88, 73–86. [Google Scholar] [CrossRef]
- Liu, Y.; Ma, X.; Shu, L.; Yang, Q.; Zhang, Y.; Huo, Z.; Zhou, Z. Internet of things for noise mapping in Smart Cities: State of the art and Future Directions. IEEE Netw. 2020, 34, 112–118. [Google Scholar] [CrossRef]
- Wu, P.; Wang, J.; Wang, X. A critical review of the use of 3-D printing in the construction industry. Autom. Constr. 2016, 68, 21–31. [Google Scholar] [CrossRef]
- Lim, S.; Buswell, R.; Le, T.; Austin, S.; Gibb, A.; Thorpe, T. Developments in construction-scale additive manufacturing processes. Autom. Constr. 2012, 21, 262–268. [Google Scholar] [CrossRef]
- Havryliak, S. New technologies in the field of construction. using 3D printers. Theory Build. Pract. 2021, 2021, 15–22. [Google Scholar] [CrossRef]
- Tay, Y.W.D.; Panda, B.; Paul, S.C.; Tan, M.J.; Qian, S.Z.; Leong, K.F.; Chua, C.K. Processing and Properties of Construction Materials for 3D Printing. Mater. Sci. Forum 2016, 861, 177–181. [Google Scholar] [CrossRef]
- Pan, Y.; Zhang, L. Roles of artificial intelligence in construction engineering and management: A critical review and future trends. Autom. Constr. 2021, 122, 103517. [Google Scholar] [CrossRef]
- Xu, X.; de Soto, B.G. On-site autonomous construction robots: A review of research areas, technologies, and suggestions for Advancement. In Proceedings of the 37th International Symposium on Automation and Robotics in Construction (ISARC), Abu Dhabi, United Arab Emirates; 2020. [Google Scholar] [CrossRef]
- Melenbrink, N.; Werfel, J.; Menges, A. On-site autonomous construction robots: Towards unsupervised building. Autom. Constr. 2020, 119, 103312. [Google Scholar] [CrossRef]
- Prasath Kumar, V.R.; Balasubramanian, M.; Raj, S.J. Robotics in Construction Industry. Indian J. Sci. Technol. 2016, 9, 1–12. [Google Scholar] [CrossRef]
- Jud, D.; Hurkxkens, I.; Girot, C.; Hutter, M. Robotic embankment. Constr. Robot. 2021, 5, 101–113. [Google Scholar] [CrossRef]
- Gharbia, M.; Chang-Richards, A.; Lu, Y.; Zhong, R.Y.; Li, H. Robotic Technologies for on-site building construction: A systematic review. J. Build. Eng. 2020, 32, 101584. [Google Scholar] [CrossRef]
- Malakhov, A.V.; Shutin, D.V.; Popov, S.G. Bricklaying robot moving algorithms at a construction site. IOP Conf. Ser. Mater. Sci. Eng. 2020, 734, 012126. [Google Scholar] [CrossRef]
- He, R.; Li, M.; Gan, V.J.L.; Ma, J. BIM-enabled computerized design and digital fabrication of industrialized buildings: A case study. J. Clean. Prod. 2021, 278, 123505. [Google Scholar] [CrossRef]
- Ostrowska-Wawryniuk, K. Prefabrication 4.0: BIM-aided design of sustainable DIY-oriented houses. Int. J. Arch. Comput. 2020, 19, 142–156. [Google Scholar] [CrossRef]
- Begić, H.; Galić, M. A Systematic Review of Construction 4.0 in the Context of the BIM 4.0 Premise. Buildings 2021, 11, 337. [Google Scholar] [CrossRef]
- Karmakar, A.; Delhi, V.S.K. Construction 4.0: What we know and where we are headed? J. Inf. Technol. Constr. 2021, 26, 526–545. [Google Scholar] [CrossRef]
- Evans, M.; Farrell, P.; Zewein, W.; Mashali, A. Analysis framework for the interactions between building information modelling (BIM) and lean construction on construction mega-projects. J. Eng. Des. Technol. 2021, 19, 1451–1471. [Google Scholar] [CrossRef]
- Zhong, R.Y.; Peng, Y.; Xue, F.; Fang, J.; Zou, W.; Luo, H.; Ng, S.T.; Lu, W.; Shen, G.Q.P.; Huang, G.Q. Prefabricated construction enabled by the Internet-of-Things. Autom. Constr. 2017, 76, 59–70. [Google Scholar] [CrossRef]
- Tam, V.W.; Tam, C.; Zeng, S.; Ng, W.C. Towards adoption of prefabrication in construction. Build. Environ. 2007, 42, 3642–3654. [Google Scholar] [CrossRef]
- Xu, Y.; Zhou, Y.; Sekula, P.; Ding, L. Machine learning in construction: From shallow to deep learning. Dev. Built Environ. 2021, 6, 100045. [Google Scholar] [CrossRef]
- Akinosho, T.D.; Oyedele, L.O.; Bilal, M.; Ajayi, A.O.; Delgado, M.D.; Akinade, O.O.; Ahmed, A.A. Deep learning in the construction industry: A review of present status and future innovations. J. Build. Eng. 2020, 32, 101827. [Google Scholar] [CrossRef]
- Tapeh, A.T.G.; Naser, M.Z. Artificial Intelligence, Machine Learning, and Deep Learning in Structural Engineering: A scientometrics review of trends and best practices. Arch. Comput. Methods Eng. 2022, 30, 115–159. [Google Scholar] [CrossRef]
- Woschank, M.; Rauch, E.; Zsifkovits, H. A review of further directions for Artificial Intelligence, machine learning, and deep learning in Smart Logistics. Sustainability 2020, 12, 3760. [Google Scholar] [CrossRef]
- Babanli, M.B. Fuzzy material selection methodology. In Fuzzy Logic-Based Material Selection and Synthesis; Mustafa B Babanli: Baku, Azerbaijan, 2019; pp. 83–148. [Google Scholar] [CrossRef]
- Feldmann, F.G. Towards lean automation in construction—Exploring barriers to implementing automation in prefabrication. Sustainability 2022, 14, 12944. [Google Scholar] [CrossRef]
- Singh, M.M.; Deb, C.; Geyer, P. Early-stage design support combining machine learning and building information modelling. Autom. Constr. 2022, 136, 104147. [Google Scholar] [CrossRef]
- Perera, S.; Nanayakkara, S.; Rodrigo, M.; Senaratne, S.; Weinand, R. Blockchain technology: Is it hype or real in the construction industry? J. Ind. Inf. Integr. 2020, 17, 100125. [Google Scholar] [CrossRef]
- Plevris, V.; Lagaros, N.D.; Zeytinci, A. Blockchain in Civil Engineering, Architecture and Construction Industry: State of the Art, Evolution, Challenges and Opportunities. Front. Built Environ. 2022, 8, 840303. [Google Scholar] [CrossRef]
- Moisa, M.B.; Negash, D.A.; Merga, B.B.; Gemeda, D.O. Impact of land-use and land-cover change on soil erosion using the RUSLE model and the Geographic Information System: A case of Temeji watershed, Western Ethiopia. J. Water Clim. Chang. 2021, 12, 3404–3420. [Google Scholar] [CrossRef]
- Barthel, S.; Isendahl, C.; Vis, B.N.; Drescher, A.; Evans, D.L.; van Timmeren, A. Global urbanization and food production in direct competition for land: Leverage places to mitigate impacts on SDG2 and on the Earth System. Anthr. Rev. 2019, 6, 71–97. [Google Scholar] [CrossRef]
- Zaher, M.; Greenwood, D.; Marzouk, M. Mobile augmented reality applications for construction projects. Constr. Innov. 2018, 18, 152–166. [Google Scholar] [CrossRef]
- Ellis, G. The Power of Augmented Reality (AR) in Construction, Digital Builder. 2022. Available online: https://constructionblog.autodesk.com/augmented-reality-ar-construction/ (accessed on 21 February 2023).
- Sonkor, M.S.; de Soto, B.G. Is your construction site secure? A view from the Cybersecurity Perspective. In Proceedings of the 38th International Symposium on Automation and Robotics in Construction (ISARC), Dubai, United Arab Emirates, 2–5 November 2021. [Google Scholar] [CrossRef]
- Mantha, B.R.K.; de Soto, B.G. Cyber security challenges and vulnerability assessment in the construction industry. In Proceedings of the Creative Construction Conference 2019, Budapest, Hungary, 29 June–2 July 2019. [Google Scholar] [CrossRef]
- Hou, L.; Wu, S.; Zhang, G.; Tan, Y.; Wang, X. Literature Review of Digital Twins Applications in Construction Workforce Safety. Appl. Sci. 2020, 11, 339. [Google Scholar] [CrossRef]
- Akanmu, A.A.; Anumba, C.J.; Ogunseiju, O.O. Towards next generation cyber-physical systems and digital twins for construction. J. Inf. Technol. Constr. 2021, 26, 505–525. [Google Scholar] [CrossRef]
- Liu, Z.; Shi, G.; Jiao, Z.; Zhao, L. Intelligent Safety Assessment of Prestressed Steel Structures Based on Digital Twins. Symmetry 2021, 13, 1927. [Google Scholar] [CrossRef]
- Yitmen, I.; Alizadehsalehi, S.; Akıner, İ.; Akıner, M.E. An Adapted Model of Cognitive Digital Twins for Building Lifecycle Management. Appl. Sci. 2021, 11, 4276. [Google Scholar] [CrossRef]
- Yang, B.; Lv, Z.; Wang, F. Digital Twins for Intelligent Green Buildings. Buildings 2022, 12, 856. [Google Scholar] [CrossRef]
- Kor, M.; Yitmen, I.; Alizadehsalehi, S. An investigation for integration of deep learning and digital twins towards Construction 4.0. Smart Sustain. Built Environ. 2022, 12, 461–487. [Google Scholar] [CrossRef]
- Pregnolato, M.; Gunner, S.; Voyagaki, E.; De Risi, R.; Carhart, N.; Gavriel, G.; Tully, P.; Tryfonas, T.; Macdonald, J.; Taylor, C. Towards Civil Engineering 4.0: Concept, workflow and application of Digital Twins for existing infrastructure. Autom. Constr. 2022, 141, 104421. [Google Scholar] [CrossRef]
- Stoyanova, M. Good Practices and Recommendations for Success in Construction Digitalization. TEM J. 2020, 9, 42–47. [Google Scholar]
- Widén, K.; Olander, S.; Atkin, B. Links between Successful Innovation Diffusion and Stakeholder Engagement. J. Manag. Eng. 2014, 30, 04014018. [Google Scholar] [CrossRef]
- García de Soto, B.; Agustí-Juan, I.; Joss, S.; Hunhevicz, J. Implications of Construction 4.0 to the workforce and organizational structures. Int. J. Constr. Manag. 2019, 22, 205–217. [Google Scholar] [CrossRef]
- Nagy, O.; Papp, I.; Szabó, R.Z. Construction 4.0 Organisational Level Challenges and Solutions. Sustainability 2021, 13, 12321. [Google Scholar] [CrossRef]
- Chacón, R. Designing Construction 4.0 Activities for AEC Classrooms. Buildings 2021, 11, 511. [Google Scholar] [CrossRef]
- Marín, L.S.; Roelofs, C. Promoting Construction Supervisors’ Safety-Efficacy to Improve Safety Climate: Training Intervention Trial. J. Constr. Eng. Manag. 2017, 143, 04017037. [Google Scholar] [CrossRef]
- Ofori, G. Construction industry development: Role of technology transfer. Constr. Manag. Econ. 1994, 12, 379–392. [Google Scholar] [CrossRef]
- Fakher, H.A.; Panahi, M.; Emami, K.; Peykarjou, K.; Zeraatkish, S.Y. New insight into examining the role of financial development in economic growth effect on a composite environmental quality index. Environ. Sci. Pollut. Res. 2021, 28, 61096–61114. [Google Scholar] [CrossRef] [PubMed]
- Ibrahim, F.S.B.; Esa, M.B.; Rahman, R.A. The Adoption of IOT in the Malaysian Construction Industry: Towards Construction 4.0. Int. J. Sustain. Constr. Eng. Technol. 2021, 12, 56–67. [Google Scholar] [CrossRef]
- Goonetillake, J.; Lark, R.; Li, H. A Proposal for the Integration of Information Requirements within Infrastructure Digital Construction. 19 May 2018. Available online: https://link.springer.com/chapter/10.1007/978-3-319-91638-5_21 (accessed on 11 October 2022).
- García de Soto, B.; Georgescu, A.; Mantha, B.; Turk, Ž.; Maciel, A.; Sonkor, M.S. Construction cybersecurity and critical infrastructure protection: New horizons for Construction 4.0. J. Inf. Technol. Constr. 2022, 27, 571–594. [Google Scholar] [CrossRef]
- Nurshuhada, Z.; Hafez, S. Dimensions of information technology infrastructure flexibility in improving management efficacy of construction industry perspective: A conceptual study. Afr. J. Bus. Manag. 2011, 5, 7248–7257. [Google Scholar] [CrossRef]
- Chen, R.; Meng, Q.; Yu, J.J. Optimal Government Incentives to Improve the New Technology Adoption: Subsidizing Infrastructure Investment or Usage? Omega 2023, 114, 102740. [Google Scholar] [CrossRef]
- Paul, S.; Naik, B.; Bagal, D.K. Enabling Technologies of IoT and Challenges in Various Field Of Construction Industry in the 5G Era: A Review. IOP Conf. Ser. Mater. Sci. Eng. 2020, 970, 012019. [Google Scholar] [CrossRef]






| Importance of Factor |
|---|
|
| Number | Model Fitness Index Symbol | Default Model Estimate | Limit | Goodness of Fit |
|---|---|---|---|---|
| 1 | Chi-square (χ2) | 465.353 | - | |
| 2 | Degree of Freedom (DF) | 167 | - | |
| 3 | Pcmin (χ2/DF) | 2.787 | Between 1 and 3 | Well-Fitting |
| 4 | CFI | 0.902 | >0.90 | Well-Fitting |
| 5 | GFI | 0.817 | Between 0 and 1 | Acceptable |
| 6 | AGFI | 0.770 | Between 0 and 1 | Acceptable |
| 7 | RMR | 0.024 | >0.08 | Well-Fitting |
| 8 | RMSEA | 0.077 | >0.08 | Well-Fitting |
| Number | Groups | Cronbach’s Alpha | Composite Reliability (CR) |
|---|---|---|---|
| 1 | Technology | 0.887 | 0.941 |
| 2 | Policy | 0.892 | 0.937 |
| 3 | Infrastructure | 0.899 | 0.942 |
| Number | Model Fitness Index Symbol | Default Model Estimate | Limit | Goodness of Fit |
|---|---|---|---|---|
| 1 | Chi-square (χ2) | 437.516 | - | |
| 2 | Degree of Freedom (DF) | 149 | - | |
| 3 | Pcmin (χ2/DF) | 2.936 | Between 1 and 3 | Well-Fitting |
| 4 | CFI | 0.902 | >0.90 | Well-Fitting |
| 5 | GFI | 0.817 | Between 0 and 1 | Acceptable |
| 6 | AGFI | 0.767 | Between 0 and 1 | Acceptable |
| 7 | RMR | 0.025 | >0.08 | Well-Fitting |
| 8 | RMSEA | 0.074 | >0.08 | Well-Fitting |
| Number | Groups | Standard Factor Loading (SFL) | Variance Explained (R2) |
|---|---|---|---|
| 1 | Technology | 0.820 | 0.672 |
| 2 | Policy | 0.920 | 0.846 |
| 3 | Infrastructure | 0.870 | 0.757 |
| Group Name | RII | Rank |
|---|---|---|
| Policy | 0.842 | 1 |
| Infrastructure | 0.829 | 2 |
| Technology | 0.805 | 3 |
| Client | Consultant | Contractor | Subcontractor | Supplier | |||||||||||
|---|---|---|---|---|---|---|---|---|---|---|---|---|---|---|---|
| Factors | Rank | AR | GR | Rank | AR | GR | Rank | AR | GR | Rank | AR | GR | Rank | AR | GR |
| G01.01 | 17 | - | - | 14 | - | - | 17 | - | - | 13 | - | - | 14 | - | - |
| G01.02 | 16 | - | - | 12 | - | - | 6 | - | - | 16 | - | - | 3 | - | - |
| G01.03 | 1 | - | - | 3 | - | - | 1 | - | - | 1 | - | - | 5 | - | - |
| G01.04 | 19 | - | - | 15 | - | - | 14 | - | - | 4 | - | - | 12 | - | - |
| G01.05 | 18 | - | - | 18 | - | - | 19 | - | - | 19 | - | - | 15 | - | - |
| G01.06 | 12 | - | - | 8 | - | - | 3 | - | - | 5 | - | - | 2 | - | - |
| G01.07 | 5 | - | - | 6 | - | - | 2 | - | - | 2 | - | - | 1 | - | - |
| G01.08 | 9 | - | - | 19 | - | - | 18 | - | - | 15 | - | - | 6 | - | - |
| G01.09 | 13 | - | - | 16 | - | - | 15 | - | - | 18 | - | - | 19 | - | - |
| G01.10 | 2 | - | - | 9 | - | - | 4 | - | - | 3 | - | - | 4 | - | - |
| G01.11 | 14 | - | - | 17 | - | - | 16 | - | - | 17 | - | - | 13 | - | - |
| G01.12 | 3 | - | - | 13 | - | - | 11 | - | - | 9 | - | - | 10 | - | - |
| G01.13 | 20 | 11.5 | 3 | 20 | 13.1 | 3 | 20 | 11.2 | 2 | 20 | 10.9 | 3 | 20 | 9.53 | 1 |
| G02.01 | 11 | - | - | 2 | - | - | 7 | - | - | 10 | - | - | 7 | - | - |
| G02.02 | 6 | - | - | 5 | - | - | 10 | - | - | 14 | - | - | 8 | - | - |
| G02.03 | 15 | - | - | 4 | - | - | 8 | - | - | 6 | - | - | 17 | - | - |
| G02.04 | 7 | 9.75 | 2 | 1 | 3.0 | 1 | 5 | 7.50 | 1 | 7 | 9.25 | 1 | 9 | 10.3 | 2 |
| G03.01 | 8 | - | - | 11 | - | - | 13 | - | - | 8 | - | - | 18 | - | - |
| G03.02 | 4 | - | - | 7 | - | - | 9 | - | - | 11 | - | - | 16 | - | - |
| G03.03 | 10 | 7.33 | 1 | 10 | 9.3 | 2 | 12 | 11.3 | 3 | 12 | 10.3 | 2 | 11 | 15.0 | 3 |
Disclaimer/Publisher’s Note: The statements, opinions and data contained in all publications are solely those of the individual author(s) and contributor(s) and not of MDPI and/or the editor(s). MDPI and/or the editor(s) disclaim responsibility for any injury to people or property resulting from any ideas, methods, instructions or products referred to in the content. |
© 2024 by the authors. Licensee MDPI, Basel, Switzerland. This article is an open access article distributed under the terms and conditions of the Creative Commons Attribution (CC BY) license (https://creativecommons.org/licenses/by/4.0/).
Share and Cite
Naji, K.K.; Gunduz, M.; Al-Hababi, H. Mapping the Digital Transformation Maturity of the Building Construction Industry Using Structural Equation Modeling. Buildings 2024, 14, 2786. https://doi.org/10.3390/buildings14092786
Naji KK, Gunduz M, Al-Hababi H. Mapping the Digital Transformation Maturity of the Building Construction Industry Using Structural Equation Modeling. Buildings. 2024; 14(9):2786. https://doi.org/10.3390/buildings14092786
Chicago/Turabian StyleNaji, Khalid K., Murat Gunduz, and Hamed Al-Hababi. 2024. "Mapping the Digital Transformation Maturity of the Building Construction Industry Using Structural Equation Modeling" Buildings 14, no. 9: 2786. https://doi.org/10.3390/buildings14092786
APA StyleNaji, K. K., Gunduz, M., & Al-Hababi, H. (2024). Mapping the Digital Transformation Maturity of the Building Construction Industry Using Structural Equation Modeling. Buildings, 14(9), 2786. https://doi.org/10.3390/buildings14092786

