Reinforced Autoclaved Aerated Concrete: Structural Assessment and Retrofitting
Abstract
1. Introduction
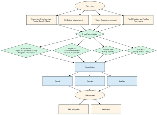
2. Structural Assessment and Retrofitting
2.1. Traditional Assessment
Residual Risk
2.2. Digitalised Assessment
3. RAAC Decision-Making Framework
- Cracking and spalling (CS);
- Inadequate reinforcement (IR);
- Moisture ingress (MI);
- Excessive deflection (ED).
3.1. Methodology
3.2. Analysis
3.3. Key Findings
- Defect IR in Quadrant IV:
- High Influence: IR has the highest column sum (C) value, indicating that it is significantly influenced by other defects;
- Impact Factor or Intertwined Receiver: IR’s high prominence but lower relation underscores its role as a major receiver of influences with significant weight in defect networks;
- Interdependencies: IR’s interdependence with MI and ED highlights the necessity of comprehensive reinforcement checks during construction and maintenance.
- Defect MI in Quadrant III:
- Central Role: Despite its lower prominence, MI’s higher relation indicates significant interactions with other defects;
- Independent Factor or Autonomous Receiver: MI’s influence on other defects, such as CS and inadequate reinforcement, IR, underscores its critical role in the defect propagation network.
- Defect CS in Quadrant III:
- Notable Influences: CS shows high row sum (R) values, indicating that it is a primary contributor to the deterioration of RAAC panels;
- Independent Factor or Autonomous Receiver: CS’s high relation hints at its dual role as a driver and receiver in the defect network, demonstrating the importance of early detection and repair to prevent further structural damage.
- Defect ED in Quadrant I:
- Secondary Nature: ED is prominently influenced by other defects, indicating its role as a secondary factor in the defect chain;
- Core Factor or Intertwined Giver: ED’s high prominence suggests that addressing deflection issues is crucial for managing overall RAAC panel conditions. For instance, ED issues directly instigate CS, triggering the subsequent defect network and further deteriorating the panel’s condition.
4. Conclusions and Future Directions
Author Contributions
Funding
Data Availability Statement
Conflicts of Interest
References
- Currie, R.J.; Matthews, S.L. Information Paper 10/96 Reinforced Autoclaved Aerated Concrete Planks Designed before 1980; BRE—Publication Index|NBS: Bracknell, UK, 1996; Available online: https://www.thenbs.com/PublicationIndex/documents/details?Pub=BRE&DocID=98696 (accessed on 24 October 2023).
- Matthews, S.; Narayanan, N.; Goodier, A. Report BR 445 Reinforced Autoclaved Aerated Concrete Panels: Review of Behaviour and Developments in Assessment and Design; BRE—Publication Index|NBS: Bracknell, UK, 2002; Available online: https://www.thenbs.com/PublicationIndex/documents/details?Pub=BRE&DocID=260492 (accessed on 26 December 2023).
- Campbell, P. Learning from Construction Failures: Applied Forensic Engineering; Wiley: New York, NY, USA, 2001; pp. 206–226. [Google Scholar]
- Istructe.org. Reinforced Autoclaved Aerated Concrete (RAAC) Investigation and Assessment—Further Guidance—The Institution of Structural Engineers. 2023. Available online: https://www.istructe.org/resources/guidance/reinforced-autoclaved-aerated-concrete-(raac)-inve/ (accessed on 25 October 2023).
- Qu, X.; Zhao, X. Previous and present investigations on the components, microstructure and main properties of autoclaved aerated concrete—A review. Constr. Build. Mater. 2017, 135, 505–516. [Google Scholar] [CrossRef]
- Laukaitis, A.; Kerienė, J.; Mikulskis, D.; Sinica, M.; Sezemanas, G. Influence of fibrous additives on properties of aerated autoclaved concrete forming mixtures and strength characteristics of products. Constr. Build. Mater. 2009, 23, 3034–3042. [Google Scholar] [CrossRef]
- Tanner, J.; Varela, J.; Brightman, M.; Cancino, U.; Argudo, J.; Klingner, R. Seismic performance and design of autoclaved aerated concrete (aac) structural systems. In Proceedings of the 13th World Conference on Earthquake Engineering, Vancouver, BC, Canada, 1–6 August 2004. Available online: https://www.iitk.ac.in/nicee/wcee/article/13_541.pdf (accessed on 5 January 2024).
- Bonakdar, A.; Babbitt, F.; Mobasher, B. Physical and mechanical characterization of Fiber-Reinforced Aerated Concrete (FRAC). Cem. Concr. Compos. 2013, 38, 82–91. [Google Scholar] [CrossRef]
- Reinforced Autoclaved Aerated Concrete (RAAC): Identification Guidance. 2024. Available online: https://www.gov.uk/government/publications/reinforced-autoclaved-aerated-concrete-estates-guidance (accessed on 11 July 2024).
- Health and Safety Executive HSE Books. 2012. Available online: https://www.hse.gov.uk/pubns/priced/hsg264.pdf (accessed on 24 January 2024).
- Loughborough University. Loughborough Researchers behind ‘First of Its Kind’ AI Tool That Aims to Cut Time Needed to Survey and Maintain RAAC. 2023. Available online: https://www.lboro.ac.uk/news-events/news/2023/october/new-ai-tool-to-survey-raac (accessed on 24 January 2024).
- Matthews, S.; Narayanan, N.; Goodier, A. IP 7/02 Reinforced Autoclaved Aerated Concrete Panels: Test Results, Assessment and Design; BRE—Publication Index|NBS: Bracknell, UK, 2002; Available online: https://www.thenbs.com/PublicationIndex/documents/details?Pub=BRE&DocID=257354 (accessed on 6 January 2024).
- Department for Education. UK Government Web Archive. 2023. Available online: https://webarchive.nationalarchives.gov.uk/ukgwa/20231030194200/https://www.gov.uk/government/publications/reinforced-autoclaved-aerated-concrete-raac-management-information (accessed on 10 February 2024).
- Area Guidelines for Mainstream Schools Building Bulletin 103. 2014. Available online: https://assets.publishing.service.gov.uk/media/5f23ec238fa8f57acac33720/BB103_Area_Guidelines_for_Mainstream_Schools.pdf (accessed on 10 February 2024).
- Department for Education. Government Confirms Plans to Permanently Remove RAAC from All Schools and Colleges in England. 2024. Available online: https://www.gov.uk/government/news/government-confirms-plans-to-permanently-remove-raac-from-all-schools-and-colleges-in-england (accessed on 25 February 2024).
- Written Evidence Submitted by the Manufacturing Technology Centre (MTC). 2022. Available online: https://committees.parliament.uk/writtenevidence/122316/pdf/ (accessed on 26 February 2024).
- C-DICE. Industrial Secondment: Reinforced Autoclaved Aerated Concrete (RAAC) Monitoring. 2024. Available online: https://www.cdice.ac.uk/news/everyware (accessed on 1 March 2024).
- Davies-Holloway, C. Airedale General Hospital Manages RAAC Risk with Indoor Mapping; Association for Geographic Information: Fareham, UK, 2024; Available online: https://www.agi.org.uk/airedale-general-hospital-manages-raac-risk-with-indoor-mapping/ (accessed on 17 June 2024).
- Elliott, J.B.; Chaney, D. Angled Ground Penetrating Radar to Detect and Position Reinforcement and Bearing Lengths within Reinforced Autoclaved Aerated Concrete Planks. 2024. Available online: https://ssrn.com/abstract=4813203 (accessed on 6 July 2024).
- Manahiloh, K.N.; Muhunthan, B.; Kayhanian, M.; Gebremariam, S.Y. X-ray Computed Tomography and Nondestructive Evaluation of Clogging in Porous Concrete Field Samples. J. Mater. Civ. Eng. 2012, 24, 1103–1109. [Google Scholar] [CrossRef]
- Fodil, N.; Chemrouk, M.; Ammar, A. The influence of steel reinforcement on ultrasonic pulse velocity measurements in concrete of different strength ranges. IOP Conf. Ser. Mater. Sci. Eng. 2019, 603, 022049. [Google Scholar] [CrossRef]
- Alik, A.; Majid, M. View of Physical and Mechanical Properties of Autoclaved Aerated Concrete (AAC) as Partial Fine Aggregate in Concrete. 2023. Available online: https://publisher.uthm.edu.my/periodicals/index.php/rtcebe/article/view/5745/3487 (accessed on 14 March 2024).
- BS EN 12602:2016; Prefabricated Reinforced Components of Autoclaved Aerated Concrete. BSI: London, UK, 2016.
- BS EN 990:2002; Test Methods for Verification of Corrosion Protection of Reinforcement in Autoclaved Aerated Concrete and Lightweight Aggregate Concrete with Open Structure. BSI: London, UK, 2002.
- Holman, H. Mitigation through Impregnation—Solving the Ongoing RAAC Issue. 2023. Available online: https://www.nano-care.co.uk/2023/09/mitigation-through-impregnation-solving-the-ongoing-raac-issue/ (accessed on 18 June 2024).
- Si, S.-L.; You, X.-Y.; Liu, H.-C.; Zhang, P. DEMATEL Technique: A Systematic Review of the State-of-the-Art Literature on Methodologies and Applications. Math. Probl. Eng. 2018, 2018, 3696457. [Google Scholar] [CrossRef]
- Chen, C.-Y.; Tzeng, G.-H.; Huang, J.-J. Generalized Dematel Technique with Centrality Measurements. Technol. Econ. Dev. Econ. 2017, 24, 600–614. [Google Scholar] [CrossRef]
- Kumar, A.; Dixit, G. Evaluating critical barriers to implementation of WEEE management using DEMATEL approach. Resour. Conserv. Recycl. 2018, 131, 101–121. [Google Scholar] [CrossRef]
- Pinto, B.M.B.; Ferreira, F.A.F.; Spahr, R.W.; Sunderman, M.A.; Pereira, L.F. Analyzing causes of urban blight using cognitive mapping and DEMATEL. Ann. Oper. Res. 2022, 325, 1083–1110. [Google Scholar] [CrossRef] [PubMed]
- Sumrit, D. Using DEMATEL Method to Analyze the Causal Relations on Technological Innovation Capability Evaluation Factors in Thai Technology-Based Firms. 2013. Available online: https://api.semanticscholar.org/CorpusID:18646142 (accessed on 14 July 2024).
- Lee, P.T.-W.; Lin, C.-W. The cognition map of financial ratios of shipping companies using DEMATEL and MMDE. Marit. Policy Manag. 2013, 40, 133–145. [Google Scholar] [CrossRef]
- Sara, J.; Stikkelman, R.M.; Herder, P.M. Assessing relative importance and mutual influence of barriers for CCS deployment of the ROAD project using AHP and DEMATEL methods. Int. J. Greenh. Gas Control. 2015, 41, 336–357. [Google Scholar]









| Degradation | Cause | Control |
|---|---|---|
| Shadow effect | AAC foaming process | Smaller-diameter rebar |
| Rebar corrosion | High moisture content Rebar coating debonding | Protective waterproof membrane |
| Excessive deflection | Poor reinforcement anchorage Thermal cycling Moisture movement | Sufficient bearing length ensured |
| Property | Range | Reference |
|---|---|---|
| Compressive strength (MPa) | 2–5 | [4] |
| Flexural strength (MPa) | 0.55–1.54 | [3] |
| Elastic modulus (GPa) | 0.50–3.30 | [2] |
| Risk Condition | Observation |
|---|---|
| Lack of transverse reinforcement | Peculiar panel geometry indicating cutting or modification |
| Hangers supporting panels | |
| Bearing length less than 75 mm | |
| Deflection | Adjacent panels gap greater than 20 mm |
| High span to depth deflections | |
| Panel cracking/spalling | Major cracking or spalling |
| Minor cracking or spalling within 500 mm of supports |
| Case Study | Observation |
|---|---|
| 1970s steel frame portal shed with RAAC roof panels | Inadequate tension reinforcement with diameter less than 6 mm |
| Visible perimeter longitudinal bars | |
| High span-to-depth ratio (S/D = 26) | |
| 1976 residential building with RAAC panels | Failure of longitudinal joints between slabs |
| Large variation in cracking and deflection despite adequate performance tests on AAC properties | |
| Irreversible moisture movement resulting in reduced elastic modulus and shorter slab | |
| 1981 complex with RAAC roof panels | Inadequate transverse reinforcement |
| High moisture content (greater than 7%) | |
| Corrosion of unprotected reinforcement, leading to rebar diameter reduction | |
| High span-to-depth ratio (S/D = 30) leading to excessive deflection | |
| Roof membrane stretching at supports and allowing water ponding | |
| Damp roof soffits indicative of water damage | |
| 1991 and 1995 BRE experiments | Deflection and transverse cracking at soffits taken as evidence of long-term slippage between AAC and rebar as well as localised corrosion |
| Overall Condition Score | Remediation |
|---|---|
| 0–20 | Minor issues: routine maintenance |
| 21–35 | Moderate issues: targeted repairs |
| 36–50 | Significant issues: extensive repairs |
| >50 | Severe issues: panel replacement |
| Defect | Severity 1 | Severity 2 | Severity 3 | Severity 4 |
|---|---|---|---|---|
| CS | Minor cracks not close to supports | Minor cracks within 500 mm of supports | Major cracks without signs of spalling | Major cracks with spalling within 500 mm of supports, possibly accompanied with exposed reinforcement |
| IR | Bearing >75 mm with transverse anchorage reinforcement | Bearing <75 mm with transverse anchorage reinforcement | Cut or modified panels supported on proprietary hangers | Bearing lacking transverse reinforcement |
| ED | Span/250 or less | Span/200 to span/250 | Span/100 to span/200 | Span/100 or greater |
| Defect | CS | MI | IR | ED |
|---|---|---|---|---|
| CS | 0 | 3 | 2 | 4 |
| MI | 3 | 0 | 3 | 3 |
| IR | 2 | 3 | 0 | 3 |
| ED | 4 | 3 | 3 | 0 |
| Defect | CS | MI | IR | ED |
|---|---|---|---|---|
| CS | 0.00 | 0.33 | 0.22 | 0.44 |
| MI | 0.33 | 0 | 0.33 | 0.33 |
| IR | 0.25 | 0.38 | 0 | 0.38 |
| ED | 0.40 | 0.30 | 0.30 | 0 |
| Defect | CS | MI | IR | ED |
|---|---|---|---|---|
| CS | 0.00 | 1.07 | 0.69 | 1.57 |
| MI | 1.07 | 0.00 | 1.07 | 1.07 |
| IR | 0.73 | 1.16 | 0.00 | 1.16 |
| ED | 1.61 | 1.21 | 1.21 | 0.00 |
| Defect | ||||
|---|---|---|---|---|
| CS | 3.33 | 3.41 | 6.74 | −0.08 |
| MI | 3.21 | 3.44 | 6.65 | −0.23 |
| IR | 3.05 | 3.97 | 7.02 | −0.92 |
| ED | 4.03 | 2.80 | 6.83 | 1.23 |
| Case Study | Defect Severity | Interdependency Scores (Si) | OCS | Remediation Decision |
|---|---|---|---|---|
| 1981 complex with RAAC roof panels | CS: 3 MI: 4 IR: 4 ED: 4 | 51.15 | Panel Replacement |
Disclaimer/Publisher’s Note: The statements, opinions and data contained in all publications are solely those of the individual author(s) and contributor(s) and not of MDPI and/or the editor(s). MDPI and/or the editor(s) disclaim responsibility for any injury to people or property resulting from any ideas, methods, instructions or products referred to in the content. |
© 2024 by the authors. Licensee MDPI, Basel, Switzerland. This article is an open access article distributed under the terms and conditions of the Creative Commons Attribution (CC BY) license (https://creativecommons.org/licenses/by/4.0/).
Share and Cite
Di Sarno, L.; Albuhairi, D. Reinforced Autoclaved Aerated Concrete: Structural Assessment and Retrofitting. Buildings 2024, 14, 2570. https://doi.org/10.3390/buildings14082570
Di Sarno L, Albuhairi D. Reinforced Autoclaved Aerated Concrete: Structural Assessment and Retrofitting. Buildings. 2024; 14(8):2570. https://doi.org/10.3390/buildings14082570
Chicago/Turabian StyleDi Sarno, Luigi, and Danah Albuhairi. 2024. "Reinforced Autoclaved Aerated Concrete: Structural Assessment and Retrofitting" Buildings 14, no. 8: 2570. https://doi.org/10.3390/buildings14082570
APA StyleDi Sarno, L., & Albuhairi, D. (2024). Reinforced Autoclaved Aerated Concrete: Structural Assessment and Retrofitting. Buildings, 14(8), 2570. https://doi.org/10.3390/buildings14082570

