A Component Method for Full-Range Behaviour of Embedded Steel Column Bases
Abstract
1. Introduction
2. Moment-Resisting Mechanisms and the Component Model
3. Component Behaviour
3.1. Concrete in Compression on the Column Side
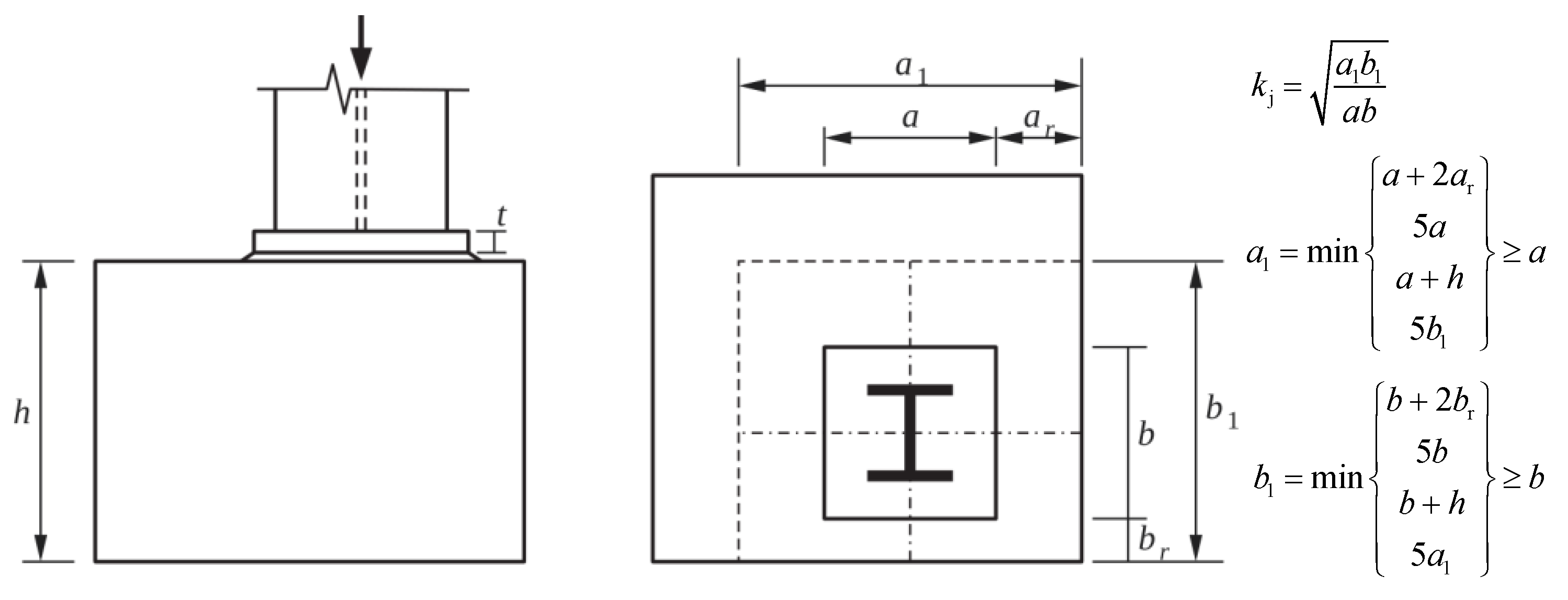
3.2. Concrete in Compression Beneath the Base Plate
3.3. Concrete in Punching Shear above the Base Plate
3.4. Anchor Bolt in Tension
3.5. Summary of Basic Components
4. Solution of Full-Range M-θ Curve—Simplified Method
4.1. Simplified Model
4.2. Moment–Rotation Curves of the Base Plate
- 1.
- First, an arbitrary value of θb is given and δb is assumed to be 0;
- 2.
- Calculate Fi and the tangent stiffness ki of the spring by Equations (15) and (18); ki is also a piecewise linear function of the spring’s deformation δi;
- 3.
- Judge whether the axial equilibrium, i.e., Equation (16), is satisfied. If not, obtain a new value for δb by Equation (19), then return to step 1 and solve for the new values of Fi and ki until Equation (16) is satisfied;
- 4.
- Calculate Mb by Equation (17). Thus far, a point (θb, Mb) on the moment–rotation curve of the base plate has been obtained;
- 5.
- Gradually increase θb and solve for a series of points to obtain the full moment–rotation curve of the base plate. The precision of the moment–rotation curve of the base plate depends on the precision of the component behaviour description and the magnitude of the θb increment given during the solution process.
4.3. Mechanical Model
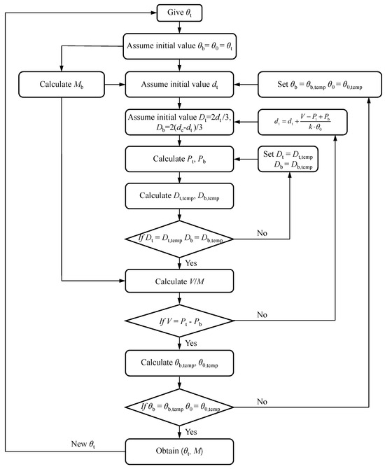
4.4. Solution of Response
- 1.
- First, an arbitrary value of θt is given, assuming that θt is known;
- 2.
- The initial values of θb and θ0 are given and the shear and bending deformations are temporarily ignored, assuming θb = θ0 = θt;
- 3.
- Obtain Mb from Equation (31);
- 4.
- The initial value of dt is given. Assuming that all components ccc are in the elastic stage, the value of dt can be obtained by simultaneously solving Equations (20), (21), (28), and (29), i.e., Equation (42);
- 5.
- The initial values of Dt and Db are given. Assuming that all components ccc are in the elastic stage, it can be obtained that Dt = 2dt/3 and Db = 2db/3;
- 6.
- Calculate Pt and Pb by Equation (28);
- 7.
- Calculate new values of Dt and Db by Equation (29), denoted as Dt,temp and Db,temp;
- 8.
- If Dt ≠ Dt,temp or Db ≠ Db,temp, set Dt = Dt,temp and Db = Db,temp, and repeat steps 6 and 7; if Dt = Dt,temp and Db = Db,temp, calculate M by Equation (21);
- 9.
- If M does not satisfy Equation (20), calculate a new value of dt by Equation (43) (in which k represents the lateral stiffness of the concrete on the column side corresponding to the current deformation and can be obtained by Equations (44) and (45)), denoted as dt,temp. Set dt = dt,temp, then repeat steps 5 to 8; if M satisfies Equation (20), calculate new values of θb and θ0 by Equations (39) and (41), denoted as θb,temp and θ0,temp;
- 10.
- If θb ≠ θb,temp or θ0 ≠ θ0,temp, set θb = θb,temp or θ0 = θ0,temp, and repeat steps 4 to 9; if θb = θb,temp and θ0 = θ0,temp, it indicates that all equations have been satisfied, and a point (θt, M) on the moment–rotation curve is obtained;
- 11.
- Gradually increase θt and repeat the above steps to solve for several points and obtain the whole process moment–rotation curve. The precision of the moment–rotation curve depends on the precision in describing the component behaviour and the magnitude of the θt increment given during the solution process.
5. Solution of Full-Range M-θ curve—A FE Method
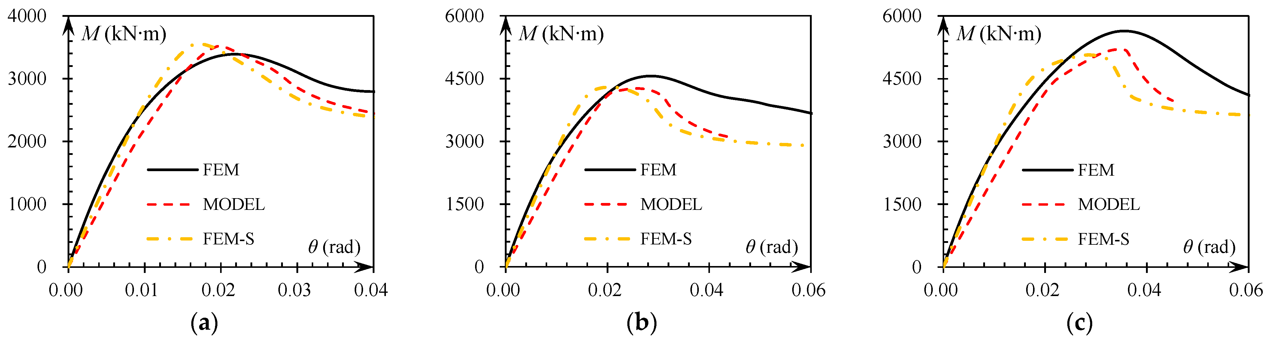
6. Model Validation
7. Conclusions
- (1)
- Based on the moment-resisting mechanism of the ECB, key components such as the embedded column, concrete in compression on the column side, concrete in compression beneath the base plate, concrete in punching shear above the base plate, and anchor bolts were identified. Among these, the embedded column was simplified as a Timoshenko beam considering bending and shear deformations, while the remaining components were simplified as springs, and methods for determining their uniaxial behaviour were established. Ultimately, a simplified mechanical model for predicting the flexural behaviour of the ECB, referred to as the component model, was established.
- (2)
- To solve the component model, a method for establishing a simplified FE model based on the component method is presented. This method can be regarded as an FE solution for the component model and is capable of providing accurate solutions. Additionally, a simplified iterative solution method is proposed, which is characterized by the simplification of the Timoshenko beam representing the embedded column into three rigid segments based on the force and deformation characteristics of the embedded column. Relative rotation can occur between these segments to collectively represent the bending and shear deformations of the embedded column. Ultimately, based on equilibrium equations, deformation compatibility equations, and component constitutive relationships, a system of equations capable of describing this component system is established, and the iterative solution method is provided.
Author Contributions
Funding
Data Availability Statement
Conflicts of Interest
References
- Sato, A.; Kitagawa, H. Seismic Design Procedure for Low-Rise Cold-Formed Steel-Special Bolted Moment Frames. Appl. Sci. 2024, 14, 4520. [Google Scholar] [CrossRef]
- Grilli, D.; Jones, R.; Kanvinde, A. Seismic Performance of Embedded Column Base Connections Subjected to Axial And Lateral Loads. J. Struct. Eng. 2017, 143, 04017010. [Google Scholar] [CrossRef]
- Inamasu, H.; Kanvinde, A.M.; Lignos, D.G. Seismic Stability of Wide-Flange Steel Columns Interacting with Embedded Column Base Connections. J. Struct. Eng. 2019, 145, 04019151. [Google Scholar] [CrossRef]
- Inamasu, H.; Lignos, D.G. Seismic Performance of Steel Columns Interacting with Embedded Column Bases While Exhibiting Inelastic Deformations. Eng. Struct. 2022, 251, 113381. [Google Scholar] [CrossRef]
- Morino, S.; Kawaguchi, J.; Tsuji, A. Strength and Stiffness of CFT Semi-Embedded Type Column Base. In Proceedings of the ASSCCA 2003, Sydney, Australia, 22–25 June 2003. [Google Scholar]
- Cui, Y.; Nagae, T.; Nakashima, M. Hysteretic Behavior and Strength Capacity of Shallow Embedded Steel Column Bases. J. Struct. Eng. 2009, 135, 1231–1238. [Google Scholar] [CrossRef]
- Cui, Y.; Nakashima, M. Hysteretic Behavior and Strength Capacity of Shallow Embedded Steel Column Bases with SFRCC Slab. Earthq. Eng. Struct. Dyn. 2011, 40, 1495–1513. [Google Scholar] [CrossRef]
- Hanks, K.N.; Richards, P.W. Experimental Performance of Block-Out Connections at the Base of Steel Moment Frames. J. Struct. Eng. 2019, 145, 04019057. [Google Scholar] [CrossRef]
- Pecce, M.; Rossi, F. The Non-Linear Model of Embedded Steel–Concrete Composite Column Bases. Eng. Struct. 2013, 46, 247–263. [Google Scholar] [CrossRef]
- Hetényi, M. Beams on Elastic Foundation: Theory with Applications in the Fields of Civil and Mechanical Engineering; University of Michigan Press: Ann Arbor, MI, USA, 1946. [Google Scholar]
- Richards, P.W.; Barnwell, N.V.; Tryon, J.E.; Sadler, A.L. Flexural Strength and Stiffness of Block-Out Connections for Steel Columns. Eng. Struct. 2018, 173, 404–415. [Google Scholar] [CrossRef]
- Zhao, X.Z.; Xu, X.X.; Yan, S. Stiffness model for embedded steel column bases considering the effects of axial force and constraint of base plate. J. Harbin Inst. Technol. 2024, 56, 18–27. [Google Scholar]
- Rodas, P.T.; Zareian, F.; Kanvinde, A. Rotational Stiffness of Deep Embedded Column–Base Connections. J. Struct. Eng. 2017, 143, 04017064. [Google Scholar] [CrossRef]
- Shahrooz, B.M.; Remmetter, M.E.; Qin, F. Seismic Design and Performance of Composite Coupled walls. J. Struct. Eng. 1993, 119, 3291–3309. [Google Scholar] [CrossRef]
- Marcakis, K.; Mitchell, D. Precast Concrete Connections with Embedded Steel Members. PCI J. 1980, 25, 88–116. [Google Scholar] [CrossRef]
- Recommendations for Design of Connections in Steel Structures; Architectural Institute of Japan: Tokyo, Japan, 2012.
- ANSI/AISC 341–16; Seismic Provisions for Structural Steel Buildings. American Institute of Steel Construction: Chicago, IL, USA, 2016.
- GB 50017-2017; Standard for Design of Steel Structures. China Architecture & Building Press: Beijing, China, 2017.
- Pertold, J.; Xiao, R.Y.; Wald, F. Embedded Steel Column Bases: II. Design Model Proposal. J. Constr. Steel Res. 2000, 56, 271–286. [Google Scholar] [CrossRef]
- Grilli, D.A.; Kanvinde, A.M. Embedded Column Base Connections Subjected to Seismic Loads: Strength Model. J. Constr. Steel Res. 2017, 129, 240–249. [Google Scholar] [CrossRef]
- Ma, R.; Xia, J.; Chang, H.; Xu, B. A Component-Based Model for Novel Modular Connections with Inbuild Component. Appl. Sci. 2021, 11, 10503. [Google Scholar] [CrossRef]
- Zoetemaijer, P. A Design Method for the Tension Side of Statically Loaded Bolted Beam-to-Column Connections. Heron 1974, 20, 1–59. [Google Scholar]
- Packer, J.A.; Morris, L.J. A Limit State Design Method for the Tension Region of Bolted Beam-Column Connections. Struct. Eng. 1977, 55, 446–458. [Google Scholar]
- Yee, Y.L.; Melchers, R. Moment-Rotation Curves for Bolted Connections. J. Struct. Eng. 1986, 112, 615–635. [Google Scholar] [CrossRef]
- Jaspart, J.P.; Weynand, K.; Steenhuis, M. The Stiffness Model of Revised Annex J of Eurocode 3. In Proceedings of the 3rd International Workshop on Connections in Steel Structures, Trento, Italy, 29–31 May 1995. [Google Scholar]
- Faella, C.; Piluso, V.; Rizzano, G. Structural Steel Semirigid Connections: Theory, Design and Software; CRC Press: London, UK, 2000. [Google Scholar]
- EN 1993-1-8; Eurocode 3: Design of Steel Structures–Part 1–8: Design of Joints. European Committee for Standardization: Brussels, Belgium, 2005.
- Jaspart, J.P.; Vandegans, D. Application of the component method to column bases. J. Constr. Steel Res. 1998, 48, 89–106. [Google Scholar] [CrossRef]
- Zhu, C.; Rasmussen, K.J.R.; Yan, S. Generalised Component Model for Structural Steel Joints. J. Constr. Steel Res. 2019, 153, 330–342. [Google Scholar] [CrossRef]
- Wan, W.; Yan, S.; Zhang, H.; Rasmussen, K.J.R. A Generalised Component Method for Bolted Angle Connections. J. Constr. Steel Res. 2022, 198, 107530. [Google Scholar] [CrossRef]
- Latour, M.; Rizzano, G. A Theoretical Model for Predicting the Rotational Capacity of Steel Base Joints. J. Constr. Steel Res. 2013, 91, 89–99. [Google Scholar] [CrossRef]
- Yan, S.; Rasmussen, K.J.R. Generalised Component Method-Based Finite Element Analysis of Steel Frames. J. Constr. Steel Res. 2021, 187, 106949. [Google Scholar] [CrossRef]
- Lyu, J.; Yan, S.; He, S.; Zhao, X.Z.; Rasmussen, K. Mechanical Model for the Full Range Behavior of Bolted T-Stubs. J. Constr. Steel Res. 2023, 200, 107652. [Google Scholar] [CrossRef]
- Francavilla, A.B.; Latour, M.; Piluso, V.; Rizzano, G. Bolted T-Stubs: A Refined Model for Flange and Bolt Fracture Modes. Steel Compos. Struct. 2016, 20, 267–293. [Google Scholar] [CrossRef]
- Francavilla, A.B.; Latour, M.; Rizzano, G. Ultimate Behavior of Bolted T-Stubs under Large Displacements: A Mechanical Model. J. Constr. Steel Res. 2022, 195, 107355. [Google Scholar] [CrossRef]
- Lemonis, M.; Gantes, C. Incremental Modeling of T-Stub Connections. J. Mech. Mater. Struct. 2006, 1, 1135–1159. [Google Scholar] [CrossRef]
- Mattock, A.H.; Gaafar, G.H. Strength of Embedded Steel Sections as Brackets. ACI J. 1982, 79, 83–93. [Google Scholar]
- Deierlein, G.G.; Sheikh, T.M.; Yura, J.A.; Jirsa, J.O. Beam-Column Moment Connections for Composite Frames: Part 2. J. Struct. Eng. 1989, 115, 2877–2896. [Google Scholar] [CrossRef]
- Sheikh, T.M.; Deierlein, G.G.; Yura, J.A.; Jirsa, J.O. Beam-Column Moment Connections for Composite Frames: Part 1. J. Struct. Eng. 1989, 115, 2858–2876. [Google Scholar] [CrossRef]
- The ASCE Task Committee on Design Criteria for Composite Structures in Steel and Concrete. Guidelines for design of joints between steel beams and reinforced concrete columns. J. Struct. Div. ASCE 1994, 120, 2330–2357. [Google Scholar] [CrossRef]
- GB 50010—2010; Code for Design of Concrete Structures. China Architecture & Building Press: Beijing, China, 2010.
- McKenna, F. Object Oriented Finite Element Programming: Frameworks for Analysis, Algorithms and Parallel Computing. Ph.D. Thesis, University of California, Berkeley, Berkeley, CA, USA, 1997. [Google Scholar]
- Stockwell, F.W. Preliminary Base Plate Selection. Eng. J. AISC 1975, 21, 92–99. [Google Scholar] [CrossRef]
- Steenhuis, C.M.; Wald, F.; Sokol, Z.; Stark, J. Concrete in compression and base plate in bending. Heron 2008, 53, 109–126. [Google Scholar]
- ACI 318-19; Building Code Requirements for Structural Concrete (ACI 318-19) and Commentary (ACI 318R-19). American Concrete Institute: Farmington Hills, MI, USA, 2019.
- Latour, M.; Piluso, V.; Rizzano, G. Rotational Behaviour of Column Base Plate Connections: Experimental Analysis and Modelling. Eng. Struct. 2014, 68, 14–23. [Google Scholar] [CrossRef]
- Abidelah, A.; Bouchaïr, A.; Kerdal, D.E. Experimental and Analytical Behavior of Bolted End-plate Connections with or without Stiffeners. J. Constr. Steel Res. 2012, 76, 13–27. [Google Scholar] [CrossRef]
- Chen, X.S.; Shi, G. Experimental Study of End-plate Joints with Box Columns. J. Constr. Steel Res. 2018, 143, 307–319. [Google Scholar] [CrossRef]
- Zhao, X.Z.; He, S.B.; Yan, S. Full-range Behaviour of T-stubs with Various Yield Line Patterns. J. Constr. Steel Res. 2021, 186, 106919. [Google Scholar] [CrossRef]
- Song, B.; Hassan, A.; Kanvinde, A.; Calasso, C. Probabilistic seismic performance assessment of steel moment-resisting frames considering exposed column-base plate connections with ductile anchor rods. Earthq. Eng. Struct. Dyn. 2023, 52, 3811–3834. [Google Scholar] [CrossRef]
- Xu, X.X. Research on Flexural Performance and Theoretical Model of Embedded Column Bases. Ph.D. Thesis, Tongji University, Shanghai, China, 2023. [Google Scholar]























| F-Δ Curves | Equations | F-Δ Curves | Equations |
|---|---|---|---|
1 Concrete in compression on the column side![]() | 2 Concrete in compression beneath the base plate (T-stub in compression) ![]() | ||
3 Concrete in punching shear above the base plate![]() | 4 Anchor bolt in tension(T-stub in tension)![]() | ; |
| No. | Name | Column Size (mm) | Base Plate Size (mm) | Foundation Width (mm) | Material Strength (MPa) | Embedded Depth (mm) | Exposed Height (mm) | Axial Force * (kN) | Literature | ||
|---|---|---|---|---|---|---|---|---|---|---|---|
| hc × bc × tw × tf | hp × bp × tp | Bc | fy | fc | de | Lc | P | ||||
| Tests | 1 | Test1 | 455 × 419 × 42 × 68 | 762 × 762 × 51 | 1830 | 345 | 29.2 | 559 | 2840 | 445 | Grilli et al. [20] |
| 2 | Test2 | 567 × 305 × 39 × 70 | 864 × 711 × 51 | 1830 | 345 | 29.2 | 559 | 2840 | 445 | ||
| 3 | Test3 | 455 × 419 × 42 × 68 | 762 × 762 × 51 | 1830 | 345 | 29.2 | 813 | 3100 | 0 | ||
| 4 | Test4 | 455 × 419 × 42 × 68 | 762 × 762 × 51 | 1830 | 345 | 29.2 | 813 | 3100 | 445 | ||
| 5 | Test5 | 455 × 419 × 42 × 68 | 762 × 762 × 51 | 1830 | 345 | 29.2 | 813 | 3100 | −667 | ||
| 6 | S-0.5 | 400 × 400 × 30 × 45 | 600 × 450 × 45 | 900 | 381 | 26.1 | 200 | 2000 | 0 | Xu [51] | |
| 7 | S-1.0 | 400 × 400 × 30 × 45 | 600 × 450 × 45 | 900 | 381 | 26.1 | 400 | 2000 | 0 | ||
| 8 | S-1.5 | 400 × 400 × 30 × 45 | 600 × 450 × 45 | 900 | 381 | 26.1 | 600 | 2000 | 0 | ||
| FE models | 9 | S-2.0 | 400 × 400 × 30 × 45 | 600 × 450 × 45 | 900 | 381 | 26.1 | 800 | 2000 | 0 | |
| 10 | S-2.5 | 400 × 400 × 30 × 45 | 600 × 450 × 45 | 900 | 381 | 26.1 | 1000 | 2000 | 0 | ||
| 11 | S-3.0 | 400 × 400 × 30 × 45 | 600 × 450 × 45 | 900 | 381 | 26.1 | 1200 | 2000 | 0 | ||
| 12 | S-3.5 | 400 × 400 × 30 × 45 | 600 × 450 × 45 | 900 | 381 | 26.1 | 1400 | 2000 | 0 | ||
| 13 | S-4.0 | 400 × 400 × 30 × 45 | 600 × 450 × 45 | 900 | 381 | 26.1 | 1600 | 2000 | 0 | ||
| Specimens | TEST | MODEL | FEM-S | MODEL/FEM-S | ||||||||
|---|---|---|---|---|---|---|---|---|---|---|---|---|
| KTEST * | MTEST * | KMODEL | MMODEL | KFEM-S | MFEM-S | |||||||
| Test1 | 3.23 | 2596 | 3.04 | 2418 | 0.94 | 0.93 | 3.07 | 2425 | 0.95 | 0.93 | 0.99 | 1.00 |
| Test2 | 3.84 | 2246 | 3.35 | 2147 | 0.87 | 0.96 | 3.38 | 2156 | 0.88 | 0.96 | 0.99 | 1.00 |
| Test3 | 3.07 | 3593 | 3.32 | 3872 | 1.08 | 1.08 | 3.47 | 3865 | 1.13 | 1.08 | 0.96 | 1.00 |
| Test4 | 3.38 | 3868 | 3.43 | 3945 | 1.01 | 1.02 | 3.62 | 3938 | 1.07 | 1.02 | 0.95 | 1.00 |
| Test5 | 3.25 | 3632 | 3.15 | 3765 | 0.97 | 1.04 | 3.24 | 3756 | 1.00 | 1.03 | 0.97 | 1.00 |
| S-0.5 | 0.97 | 491 | 0.91 | 606 | 0.94 | 1.23 | 0.92 | 606 | 0.95 | 1.23 | 0.99 | 1.00 |
| S-1.0 | 2.10 | 1495 | 1.90 | 1534 | 0.90 | 1.03 | 1.96 | 1536 | 0.93 | 1.03 | 0.97 | 1.00 |
| S-1.5 | 2.40 | 2334 | 2.17 | 2595 | 0.90 | 1.11 | 2.39 | 2612 | 1.00 | 1.12 | 0.91 | 0.99 |
| Mean | — | — | — | — | 0.95 | 1.05 | — | — | 0.98 | 1.05 | 0.97 | 1.00 |
| Cov | — | — | — | — | 0.07 | 0.09 | — | — | 0.08 | 0.09 | 0.03 | 0.003 |
| Specimens | FEM | MODEL | FEM-S | MODEL/FEM-S | ||||||||
|---|---|---|---|---|---|---|---|---|---|---|---|---|
| KFEM * | MFEM * | KMODEL | MMODEL | KFEM-S | MFEM-S | |||||||
| S-2.0 | 2.85 | 3391 | 2.26 | 3524 | 0.79 | 1.04 | 2.65 | 3552 | 0.93 | 1.05 | 0.85 | 0.99 |
| S-2.5 | 2.94 | 4560 | 2.24 | 4262 | 0.76 | 0.93 | 2.87 | 4296 | 0.98 | 0.94 | 0.78 | 0.99 |
| S-3.0 | 2.99 | 5644 | 2.20 | 5197 | 0.74 | 0.92 | 2.98 | 5065 | 1.00 | 0.90 | 0.74 | 1.03 |
| S-3.5 | 3.02 | 6548 | 2.10 | 6237 | 0.70 | 0.95 | 3.04 | 5940 | 1.01 | 0.91 | 0.69 | 1.05 |
| S-4.0 | 3.02 | 7205 | 2.00 | 7270 | 0.66 | 1.01 | 3.07 | 6898 | 1.02 | 0.96 | 0.65 | 1.05 |
| Mean | — | — | — | — | 0.73 | 0.97 | — | — | 0.99 | 0.95 | 0.74 | 1.02 |
| Cov | — | — | — | — | 0.06 | 0.05 | — | — | 0.03 | 0.06 | 0.09 | 0.03 |
Disclaimer/Publisher’s Note: The statements, opinions and data contained in all publications are solely those of the individual author(s) and contributor(s) and not of MDPI and/or the editor(s). MDPI and/or the editor(s) disclaim responsibility for any injury to people or property resulting from any ideas, methods, instructions or products referred to in the content. |
© 2024 by the authors. Licensee MDPI, Basel, Switzerland. This article is an open access article distributed under the terms and conditions of the Creative Commons Attribution (CC BY) license (https://creativecommons.org/licenses/by/4.0/).
Share and Cite
Xu, X.; Lyu, J.; Yan, S. A Component Method for Full-Range Behaviour of Embedded Steel Column Bases. Buildings 2024, 14, 2337. https://doi.org/10.3390/buildings14082337
Xu X, Lyu J, Yan S. A Component Method for Full-Range Behaviour of Embedded Steel Column Bases. Buildings. 2024; 14(8):2337. https://doi.org/10.3390/buildings14082337
Chicago/Turabian StyleXu, Xiaoxu, Jiafeng Lyu, and Shen Yan. 2024. "A Component Method for Full-Range Behaviour of Embedded Steel Column Bases" Buildings 14, no. 8: 2337. https://doi.org/10.3390/buildings14082337
APA StyleXu, X., Lyu, J., & Yan, S. (2024). A Component Method for Full-Range Behaviour of Embedded Steel Column Bases. Buildings, 14(8), 2337. https://doi.org/10.3390/buildings14082337




