Abstract
Concrete is one of the most used building materials globally, leading to a large amount of greenhouse gas (GHG) emissions. Using supplementary cementitious materials (SCM) as replacements for cement in concrete provides an effective way to reduce GHG emissions. However, quantifying the construction performance of using SCM concrete is hard because of complex interactions between concrete’s mechanical properties and construction characteristics, like local energy supply, surrounding temperature and construction plans, which leads to only the fragmental performance of using SCM concrete being explored in previous studies. There still lacks an effective way to quantify the comprehensive performance and provide decision support for contractors about how to use SCM concrete. To deal with the gap, this research proposes a Collection–Simulation–Calculation–Decision (CSCD) method to analyze the complex interactions between concrete and construction, and to quantify the performance of the supply chain–construction when using SCM. A case study is also conducted to demonstrate the effectiveness of the proposed method. The results show that the proposed method is effective in quantifying the performance of using SCM concrete in construction and providing decision support for construction decision makers. A scenario analysis is also conducted to demonstrate the effectiveness of the proposed method in different project characteristics, including the global warming potential (GWP) factors for different construction sites, seasonal temperature changes and different construction plans. The proposed method is an effective tool to quantify the construction performance of using SCM concrete considering complex interactions between concrete mechanical properties and construction characteristics. The results of the research can assist construction decision makers to make decisions about using SCM concrete by comprehensively understanding the impacts shifting along the concrete supply chain and construction.
1. Introduction
Urbanization and growth of the urban population over the past 70 years all over the world have increased the consumption of concrete rapidly [1,2]. Large amounts of concrete consumption have also led to an enormous quantity of greenhouse gas (GHG) emissions [3,4]. Among the materials of concrete, Portland cement is the one creating the most environmental burden, which accounts for 5~7% of the CO2 emissions all over the world [5,6]. According to Bianco et al. [7], about 4.1 billion tons of Portland cement are produced annually worldwide. Using supplementary cementitious materials (SCM) to replace Portland cement in concrete has proven to be an effective way to reduce GHG emissions connected to concrete. Many studies have analyzed and proved the environmental protection effect of using SCM concrete in the concrete supply chain. For example, Yang et al. conducted a life cycle assessment (LCA) on multiple types of SCM concrete in terms of CO2 emissions from cradle to preconstruction [8]. Göswein et al. analyzed the environmental impact of SCM concrete at the transportation stage [9].
However, although many studies have analyzed the impact of the concrete supply chain, very few studies have focused on the shifting impact along the concrete supply chain and throughout construction. A review conducted by Samad and Shah [10] revealed that many studies have analyzed the environmental impact of concrete production and transportation, but they have missed the environmental impact of construction. The construction performance of using SCM concrete is hard to quantify because of complex interactions between concrete mechanical properties and construction characteristics. Generally, the concrete with SCM like fly ash or ground granulated blast furnace slag has slower strength development than the ordinary Portland cement concrete [11,12], which leads to a longer time curing concrete, and therefore affects construction activity arrangements and construction performance like duration and cost. In addition, the strength development is affected by not only concrete itself but also construction plans (like when to pour and cure concrete, and what curing measures are used), and local conditions of construction sites (like local energy supply and surrounding temperature). Only fragmental performance of using SCM concrete has been explored in previous studies, and there still lacks an effective way to quantify the comprehensive performance of, and how to provide decision support for contractors about how to use, SCM concrete. For contractors, the construction and supply chain performances are both important. Considering only fragments of the supply chain or construction performances will lead to an inferior selection of concrete. In summary, there still lacks an effective way to quantify the comprehensive performance and provide decision support for contractors about how to use SCM concrete.
This study aims to provide an effective way to quantify the construction performance of using SCM concrete, considering complex interactions between concrete mechanical properties and construction characteristics, and analyzes the impacts shifting along the concrete supply chain and construction when using SCM concrete. A Collection–Simulation–Calculation–Decision (CSCD) method is proposed to analyze the interactions between supply chain and construction of concrete with SCM, and to provide decision support for contractors about the most suitable concrete types for projects considering the benefits and loss of concrete with SCM in both supply chain and construction phases. The CSCD method combines the maturity data and temperature histories of concrete with SCM and the project-based construction simulation to predict the effect of concrete with SCM on the curing concrete process in construction. Then, the effect on the curing process is combined with the cradle-to-gate performance of concrete with SCM to calculate the total construction objectives and select the best concrete types. A case study is conducted to demonstrate such interactions between supply chain and construction. This paper also conducts a sensitivity analysis under different weather conditions and locations to discuss the decisions of concrete types in different projects.
2. Background
Ordinary Portland cement (OPC) accounts for the majority of the GHG emissions caused by concrete production [13,14,15]. According to data from Our World in Data [16], ten countries and regions with high annual GHG emissions from cement for 2022 exist (as shown in Figure 1). All these ten countries and regions have produced over 20 million tons annually of GHG emissions. Among them, China, India, Europe, and Africa produce obviously larger amounts of annual GHG emissions from cement (more than 50 million tons), especially China, which produces over 750 million tons annually of GHG emissions from cement.
Figure 1.
Ten countries and regions with high annual GHG emissions of cement for 2022.
To reduce the environmental burden during concrete production, replacing cement with SCM has proven to be an effective way, especially when SCM are industrial by-products, like fly ash (FA, a by-product from coal combustion) or ground granulated blast furnace slag (GGBS, a by-product from steel refining) [17,18]. From the perspective of circular economy, recycling and reusing these industrial by-product SCM in the concrete supply chain has significant improvement on environmental performance because it can not only use SCM to replace the ordinary Portland cement (OPC) with high GHG emissions during production, but also save energy and effort to deal with the industrial by-products [4,19,20]. These benefits of using SCM in the concrete supply chain have been explored by many studies. For example, Juenger and Siddique summarized the benefit of SCM concrete, and pointed out that a lower production cost can be achieved by implementing SCM concrete [21]. Miller compared different levels of replacement of cement with SCM and revealed that appropriate SCM replacement can significantly lower the CO2 emissions of concrete production [17]. Chen et al. tested mass and economic allocation on SCM and found that the environmental performance of concrete production was improved under either allocation method [22]. The above studies proved that there were some environmental benefits to the concrete supply chain by using SCM concrete.
Despite many studies pointing out the significant benefit of SCM concrete to GHG emissions from concrete production, several case studies revealed that SCM concrete may negatively affect construction performance. For example, Soutsos et al. compared the strength development of traditional concrete and concrete with FA and GGBS, and the results showed a significant deceleration in early strength of SCM concrete [23]. In this way, the SCM concrete needed to be cured for a longer time, leading to more curing costs and longer construction duration. Ballim and Graham pointed out that concrete with GGBS had a lower hydration heat rate, which means more heat and GHG emissions would be required when the concrete is cured in cold conditions [24]. However, these kinds of disadvantages in construction using SCM concrete have not been further transferred into the effect on construction objectives.
One gap hindering previous studies from calculating the construction objectives is the complexity of the concrete construction system. Although the mechanical properties of SCM concrete have been analyzed by some studies, like the studies listed above, these mechanical properties can only be used to analyze the effect on the curing concrete process. In the concrete construction system, construction activities, including curing concrete and other construction activities, have complex interactions with each other [25]. Analysis of curing activities alone is not enough to calculate the effect of SCM concrete on construction performances, and the complex interactions between construction activities make the calculation very hard to conduct manually.
Discrete event simulation (DES) provides an effective way to deal with the complexity of the concrete construction system [26]. DES is a computer-based technique with the ability to analyze systems whose status is changed by events that occur at a particular time instant [27]. For a DES model analyzing the concrete construction system, the triggering event is usually the end of construction activities. As the event happens, the status for the construction system, such as construction duration and resource consumption, are changed. The DES has been widely implemented in construction-related studies [28]. For example, Zhang and Li used DES and heuristic algorithm-based optimization to analyze the interactions between construction activities under resource constraints and to minimize construction duration [29]. Similarly, Li et al. combined DES and genetic algorithm optimization to compare different labor allocation plans and optimize the CO2 emissions of a construction project [30]. Feng et al. used an approach integrating DES and a particle swarm optimization algorithm to improve the construction projects’ performances in terms of environmental impact, cost, and construction duration [31]. Even though DES has the ability to analyze the complexity, DES cannot be used directly for quantifying the construction performance of SCM concrete due to its lacking the ability to predict SCM concrete strength development at construction sites. There still lacks an effective way to quantify the comprehensive performance and provide decision support for contractors about how to use SCM concrete.
3. Method
To solve the above problems, this paper proposes a Collection–Simulation–Calculation–Decision (CSCD) method to provide decision support for contractors about the selection of concrete with SCM at the planning stage of construction. CSCD combines the mechanical properties of SCM concrete and DES to quantify the supply chain and construction performances affected by using SCM concrete, and to provide decision support for contractors about how to select the type of SCM concrete. The framework of the proposed method is shown in Figure 2. There are four modules in the CSCD method: (1) The first module is the Collection module, in which the maturity data and temperature histories of concrete with SCM are collected from lab experiments or open source data as input data of analysis in the following modules; (2) In the Simulation module, the discrete event simulation technique is integrated with the collected concrete data to simulate the construction activities in the computer environment and predict the effect of concrete with SCM on the curing concrete process and other construction activities; (3) In the Calculation module, life cycle assessment (LCA) is used to quantify the effect of using SCM concrete on construction performance and, therefore, the total supply chain–construction objectives; (4) Finally, in the Decision module, all the alternative concrete types are compared to select the best of them according to the calculated total supply chain–construction objectives.
Figure 2.
Framework of the CSCD method.
3.1. Collection
The first step of the proposed method is to collect and fit the temperature histories and maturity data of all the alternative concrete mix proportions for the project. The alternative concrete types should all fit the design requirements of the projects.
(1) Collecting temperature histories of concrete
In construction practice, the curing concrete process is affected by ambient temperature and curing measures at the construction site. To predict the temperature of concrete during the curing process at the construction site, the temperature histories of concrete needed to be collected from open source data or lab experiments using specimens with the same concrete mix proportions under similar (or the same, if possible) curing conditions. Since this analysis was conducted in the planning stage, the specific data of ambient environment (like temperature for everyday or every hour) could not be collected accurately. Therefore, the historical average local temperature for every month was used to predict the ambient temperature. There are many types of curing conditions. In this method, the concrete at the construction site was assumed to be cured under an adiabatic condition. The adiabatic condition means no heat loss from concrete to the ambient environment, which represents a situation where contractors use good insulation, and strong heaters provide enough protection for concrete. In this way, the heat loss from concrete to the ambient environment is replenished by the heat generated by heaters. For the lab experiment, temperature sensors were used to record the temperature histories of concrete under the adiabatic curing condition. The specific details of how to collect temperature histories are given in the studies of Ballim and Graham [24] and Soutsos et al. [23].
(2) Collecting strength-maturity data of concrete
Concrete strength development for a specific concrete type is determined by both time and temperature [32]. To predict the concrete strength development at construction sites, the maturity-strength data of the concrete collected from the literature or lab experiments were used [33]. According to the Standard Practice for Estimating Concrete Strength by the Maturity Method [34], the time–temperature history of concrete can be estimated according to a variable called the maturity index, as shown in Equation (1).
Here: M(t) (°C-hours) is the maturity index at time t; T is the average concrete temperature during time interval ; and T0 is the datum temperature (the minimum temperature at which cement can hydrate).
The maturity is connected to the concrete strength, and together they provide a prediction for concrete strength development at construction sites [35]. For each concrete mix proportion, the relation between strength and time–temperature history should be established in advance, as should the strength-maturity database compiled from tests of specimens in laboratory environments and construction sites [34]. The actual time–temperature history of cast-in-situ concrete should then be estimated, considering both the curing measures and weather conditions at the project site. The actual time–temperature history of concrete can then be used together with the established strength-maturity database to predict the concrete’s strength.
If the lab experiment is used to collect the strength-maturity data, the concrete specimens should be cured under a controlled temperature, normally 20 °C, to collect the temperature histories of concrete. The details of curing concrete with a controlled temperature are described in Vollpracht et al. [36]. The maturity of concrete is then calculated by using Equation (1). The compressive strengths of concrete specimens at different curing ages are tested. Regression analysis is then conducted to build the strength-maturity curves of the chosen concrete.
3.2. Simulation
In the CSCD method, a DES model is used to simulate construction activities and calculate effect of SCM concrete on the curing process. The connections among Collection, Simulation, and Calculation modules are shown in Figure 3. Data collected from the Collection module provide input for the DES model, including construction activities information, environment information at construction site, concrete temperature data, and concrete maturity-compressive strength data. The DES model is built based on the CARS model proposed by Fischer et al. [37]. The CARS model explains the necessary information that needs to be collected to build a construction simulation model, including the building components (C), the construction activities to build the components (A), the resources required for the construction activities (R), and the logical sequence interactions between construction activities (S). The construction activities in the CARS model is the key to connecting other information. A DES platform, SIMIO in this study, is used to build the simulation model. In the CSCD method, construction activities without curing concrete can be directly simulated, but the curing concrete activities need to be simulated based on collected concrete knowledge.
Figure 3.
Connections among Collection, Simulation, and Calculation modules.
For curing concrete activities, the DES needs to use the maturity data of concrete to calculate the curing duration. In this method, the curing duration calculation is realized through connecting the DES platform SIMIO and MATLAB, as shown in Figure 4. The connections between SIMIO and MATLAB are built according to the CallMatlab connector proposed by Dehghanimohammadabadi and Keyser [38]. SIMIO will output the curing conditions (the ambient temperature for the curing concrete) and the requirement for the compressive strength of the curing concrete, and call MATLAB to calculate the curing duration. With the maturity-compressive strength curves of concrete and the required output strength, MATLAB can calculate the required maturity. Then, by using Equation (1), MATLAB can calculate the necessary curing duration for the required maturity based on the curing temperature.
Figure 4.
Connections between SIMIO and MATLAB.
3.3. Calculation
Implementing SCM concrete in construction has an effect on the total construction objectives, including on direct construction performance and supply chain performance in terms of time, cost, and GHG emissions.
For direct construction performance, since using SCM concrete mainly affects the curing activities during construction, in this method the construction time of the main structure, the curing cost, and the GHG emissions caused by curing activities are selected as indicators to describe the effect of SCM concrete on direct construction performance, which is calculated in DES.
For supply chain performance, the duration of concrete production and transportation is seldom considered by the contractors, and therefore not included as indicators in the CSCD method. The supply chain performance includes the buying price of concrete and GHG emissions caused by SCM concrete in A1~A4.
(1) Quantification of construction time
Construction time can be automatically recorded by the simulation platform. Construction duration for construction activities other than concrete curing is calculated according to Equation (2).
where Time is the duration of the construction activity; Q is the quantity of work of a construction activity; N is the number of resources, e.g., workers or equipment, assigned to the construction activity; P is the productivity of the resources.
(2) Quantification of GHG emissions
In this study, the calculated GHG emissions consider the phases from cradle to construction, including exploitation of raw materials (A1), transportation of raw materials (A2), concrete production (A3), concrete transportation from concrete plant to construction site (A4), and concrete curing during construction (A5), as shown in Figure 5. The functional unit is one square meter.
Figure 5.
The affected GHG emissions of implementing SCM concrete in construction.
GHG emissions in A1~A4 are calculated according to the global warming potential (GWP) factors in each phase, multiplied by the energy consumption, as shown in Equation (3).
where GA1~A4 (kg CO2-eq) is the GHG emissions in A1~A4; n is the number of the phase, e.g., n = 1 means phase A1; GWPn is the global warming potential factors in phase An; Qn means the energy consumption in phase An.
GHG emissions in A5 are caused by electricity or oil consumption of curing heaters. According to Refaa et al. [39], the heat flux provided by the heaters can be calculated by Equation (4), and the convective heat flux from concrete to ambient temperature on one surface of concrete can be calculated by Equation (5).
where qH (W/m2) is the heat flux absorbed by the concrete; qHeater (W/m2) refers to the heat flux generated by the heaters; eHeater (0 < eHeater < 1) is the efficiency of the heaters.
where cH (W/(m2°C)) is the heat transfer coefficient of the framework; Tconcrete (°C) is the temperature of the concrete; Toutside (°C) is the ambient temperature; qL (W/m2) is the heat loss flux from concrete to ambient temperature.
Then the heat absorbed by the concrete from the heaters can be calculated by Equation (6), and the heat loss from the concrete to the ambient environment can be calculated by Equation (7).
where EH (J) is the heat absorbed by concrete from heaters; EHeater (J) refers to the electricity consumption of heaters used in curing concrete; K (m2) is area size of heating surface.
where EL (J) is the heat loss of the curing concrete to ambient temperature; n is the number of surfaces from which concrete loses heat into the ambient environment; S (m2) is the area size of the surface.
Since the analysis is conducted at the construction planning stage, the detailed ambient temperature and the heat transfer processes among heaters, concrete, and ambient environment cannot be predicted accurately. In this method, the actual curing concrete process at the construction site is simplified to curing concrete under the adiabatic conditions, where the concrete absorbs enough heat from heaters to cover the heat loss from concrete to ambient temperature, which means:
Therefore, the GHG emissions caused by electricity consumption of curing heaters are calculated according to Equation (8).
where g (kg CO2-eq/kWh) is the GWP factor of electricity.
After using the simulation to calculate all construction performance, a comprehensive analysis of A1~A5 can be conducted. The total GHG emissions from using the SCM concrete in construction are calculated by Equation (9).
where G (kg CO2-eq) is the total GHG emissions from using the concrete; G1~4 refers to the GHG emissions of the concrete materials during activities of A1~A4, including exploiting and transporting the raw materials, producing concrete, and transporting concrete to the construction site; G5 is the curing caused GHG emissions; G1~4 uses data from previous LCA research; and G5 uses data calculated by project-based simulation.
(3) Quantification of cost
In this study, the effect of using the SCM concrete on the economic objective of the construction project can be calculated according to Equation (10).
where C (Yuan) is the total cost of using the concrete; CM refers to the buying price of the concrete, including the transportation fees, taxes, and the cost of concrete; and CC is the curing cost.
The curing cost includes the rent and operational cost of heaters used in the curing activities, as shown in Equation (11).
where CC (Yuan) refers to the curing cost; c (Yuan/days) means the daily cost of a heater, including rent of heaters and operational cost; U (kW) is the power of a heater.
3.4. Decision
After calculating the total construction objectives of all the alternative concrete types, a comparison is conducted to select the best concrete types. The selection of SCM concrete is based on the preference and requirements of the contractors. The concrete types with objectives beyond the requirements are excluded first. Then, the contractor’s preference for one or all three of the construction objectives will be considered in the selection of the SCM concrete.
4. Case Study
4.1. Case Background
The proposed method was applied to a typical concrete building project in Beijing, China, to test the effectiveness of the proposed method. The project was a concrete building with six standard floors. Data of building components, the construction activities, and resources for activities were collected from construction documents and interviews with site managers. The casting and curing of concrete were conducted under a 24-h working schedule, and other construction activities were conducted under only an 8-h working schedule (from 9:00 a.m. to 5:00 p.m.).
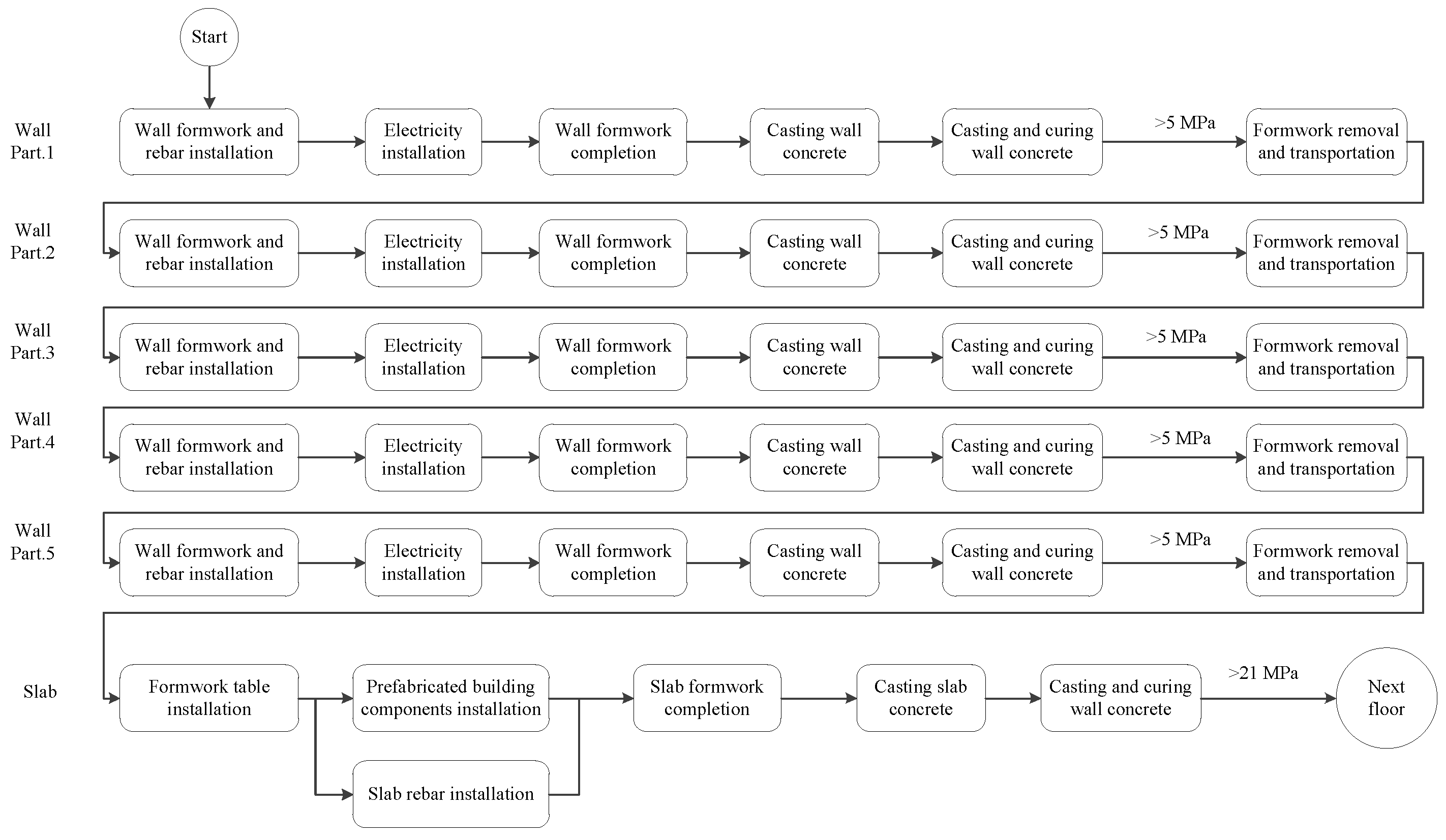
The construction sequence of a standard floor in the building structure is shown in Figure 6. The designed concrete used for the walls and slabs of the case building was 341.55 m3 and 384.888 m3, respectively. In a standard floor (317.797 m2), the walls are divided into five parts, and most walls rely on adjacent walls as formwork. Thus, the construction of each part of the walls cannot start before the construction activities of the last part of the walls are finished. Construction of the slab only starts when all five parts of the walls have been finished. According to the site managers, the construction activities after curing concrete, e.g., formwork removal, only have to wait for the concrete to reach a required strength instead of the 28-day strength. The required strength for walls and slabs is 5 MPa (the minimum strength to keep the concrete from damage caused by pressure and cold temperature) and 21 MPa (70% of the designed strength, 30 MPa), respectively.
Figure 6.
Sequences of construction activities.
The GWP factors for concrete in A1~A5 were collected from previous studies, as shown in Table 1. Data of heating equipment and insulation were gathered from an interview with the contractor. Heating cables (heat efficiency: 0.8) were used for walls. Radioactive heaters (heat efficiency: 0.5) were used for slabs. Plywood formwork of 12 mm with insulation was used for walls to reduce the heat loss from concrete to ambient environment, and insulated tarps were used as slab coverage. Considering the wind was slight (wind speed <2 m/s) at the construction site, the heat transfer coefficients for slabs and walls were 2.7 W/(m2 K) and 1.8 W/(m2 K), respectively.
Table 1.
GWP factors.
4.2. Temperature during Construction
The main structure of the case project was constructed during October to April. The average monthly temperature data of Beijing were collected from the National Meteorological Centre (NMC) of China [42] and shown in Figure 7. These temperature data were used as the predicted temperature data at the construction site. Since construction of the case project had been finished when the study began, the actual temperature data were used as predicted data. To use the proposed method in an actual project during construction, the historical temperature data, e.g., the temperature records of the last ten years, could be used as the predicted data. For further scenario analysis, the lowest and highest temperatures of Beijing were also collected and shown in Figure 7.
Figure 7.
Average monthly temperatures during construction (℃).
4.3. Concrete Data
To test the effectiveness of the proposed method and demonstrate how to analyze and select different SCM concrete, a scenario analysis was conducted. Five types of concrete were analyzed, including PC30 (Ordinary Portland Cement with no SCM, which is the original concrete type used in the case project), PFA30 (concrete with fly ash and the designed strength), GGBS30 (concrete with ground granulated blast furnace slag and the designed strength), PFA50 (concrete with fly ash and the higher grade strength), and GGBS50 (concrete with ground granulated blast furnace slag and the higher grade strength). Fly ash and ground granulated blast furnace slag are the two main types of SCM used in cement. Due to the slower early strength development of PFA and GGBS, sometimes contractors will choose a higher grade strength of concrete when using PFA and GGBS. Therefore, in this case, GGBS 50 and PFA50 were also considered as alternatives. The used concrete data of this case were collected from the previous research of Soutsos et al. [23] and Vollpracht et al. [36], including the concrete mix proportions, temperature histories, and maturity data of concrete. If contractors want to use the proposed method to analyze some types of concrete whose data cannot be found in the literature, the contractors can first test the samples of the concrete in a lab and then collect the data based on the tested samples. The collected concrete mix proportions are shown in Table 2. To control the variables, the temperature in all scenarios is the temperature in Beijing shown in Figure 7. In this case, it is assumed that all the types of concrete are provided by the same concrete production plant.
Table 2.
Concrete mix proportions.
The GHG emissions of concrete for A1~A4, including raw material exploitation, raw material transportation, concrete production, and concrete transportation were calculated according to Equation (3) using the data of GWP factors in Table 1 and the concrete mix proportions in Table 2. An example of calculation results, the GHG emissions of PC30 concrete for A1~A4, is given in Table 3 to show the calculation process. The transportation distance data were obtained from Baidu Map. The transportation distance of cement was calculated according to the path from the cement production plant to the concrete production plant. The transportation distance of sand and gravel was the distance between the exploitation field and the concrete plant. The transportation distance of concrete was the distance from the concrete plant to the construction site. The calculation results are shown in Table 4. And the material cost (buying price) for different types of concrete was collected from interviews with contractors, and shown in Table 5.
Table 3.
GHG emissions of 1 m3 PC30 concrete for A1~A4.
Table 4.
GHG emissions of concrete (kg CO2-eq/m3).
Table 5.
Material cost of concrete.
In this case, concrete with a 28-day strength of 30 MPa met the strength requirements. Adding SCM to the concrete reduces the cost and GHG emissions, but prolongs the curing time. The alternative concrete types with higher strength class, like PFA50 and GGBS50, are designed to reduce the curing time with additional cost and GHG emissions. The adiabatic temperature histories and maturity-compressive strength data of six types of concrete were collected from Soutsos et al. [23] and Vollpracht et al. [36]. As recommended by Vollpracht et al. [36], the regression function of exponential curves was used: f(x) = a × exp(b × x) + c × exp(d × x). Through regression analysis using the MATLAB curve fitting tool, the concrete temperature curves were calculated, as shown in Figure 8 and Table 6. The R2 was used to test the goodness of curve fit. As the value of R2 drew closer to one, the goodness of curve fit became better. All the regression functions had R2 bigger than 0.98, which demonstrates that the goodness of the fitted curves was acceptable.
Figure 8.
Regression results of concrete temperature.
Table 6.
Regression data of concrete temperature.
Then, the maturity-strength was fitted through regression analysis, like the concrete temperature curve. The S-shape function recommended by Carino [35] is used to describe the interactions between maturity and compressive strength of the collected concrete: f(x) = (a × x + b)/(c × x + d). The regression of the results of maturity-compressive strength are shown in Figure 9 and Table 7. The curves are also generated by the curve fitting toolbox in MATLAB. All the R2 values of the maturity-strength curves were higher than 0.97, which demonstrates that the goodness of the fitted curves was acceptable.
Figure 9.
Regression results of maturity-compressive strength.
Table 7.
Regression data of maturity-compressive strength.
5. Results
The effect of using the five types of concrete on the total construction objectives are shown below.
5.1. GHG Emissions
Figure 10 shows the supply chain (A1~A4), construction (A5), and total supply chain–construction (A1~A5) GHG emissions caused by using the five types of concrete in Table 2. The total GHG emissions include two parts: GHG emissions in A5 were under the combined effect of the material properties, the temperature at the construction site and curing conditions; the GHG emissions in A1~A4 were based on the unit material GHG emissions shown in Table 4. To test the accuracy of the calculation, the results were compared with the quantification results in the Circular Ecology database (https://www.circularecology.com/, access on 17 June 2024) using the same concrete mix proportions as input. The results comparison is shown in Table 8. The difference ratio is below and around 10%, which demonstrates an accepted accuracy of the calculation results since considering some detailed factors in calculation may be different, including the transportation distance and GWP factors.
Figure 10.
GHG emissions caused by using different SCM concrete.
Table 8.
Comparison of GHG emissions.
As shown in Figure 10, using SCM concrete does not always achieve lower GHG emissions than concrete with ordinary Portland cement due to impact shifting along supply chain and construction when using SCM concrete. Under the same strength grade, concrete with SCM replacing ordinary Portland cement usually achieves lower GHG emissions in the supply chain, but it might cause higher GHG emissions in construction at the same time. For example, as shown in Figure 10, GGBS30 has much lower GHG emissions in A1~A4 than PFA30. If only the supply chain (A1~A4) phases are considered, GGBS30 will be a better choice than PFA30 for the contractors from an environmental perspective. However, when considering a more comprehensive analysis from A1 to A5, the GHG emissions of GGBS30 are higher than PFA30 because slower early strength development of GGBS30 requires longer thermal protection during curing.
Since higher GHG emissions in construction phases may be caused by slower strength development of SCM concrete, some contractors and labs use SCM concrete with a higher strength grade, which also leads to impact shifting of lower GHG emissions in construction but higher GHG emissions in the supply chain. As shown in Figure 10, using higher grade SCM concrete sometimes causes lower GHG emissions. For example, although GGBS50 had higher material GHG emissions than GGBS30, the total GHG emissions in A1~A5 of GGBS50 were lower. This is because higher grade concrete has faster early strength development and reduces the duration for curing and heating, which reduces the GHG emissions caused by fuel consumption during heating. Considering only GHG emissions, GGBS50 is the best choice among five types of concrete for the contractor.
5.2. Cost
Figure 11 shows the cost objectives of using SCM concrete. To test the calculated results, the PC30’s total cost is compared to the total cost of the original construction plan (315 Yuan/m3). The difference ratio is 100% − 299/315 × 100% = 5%, which demonstrates an accepted accuracy of the calculation. As shown in Figure 11, a trade-off exists between the material cost and curing cost, both of which should be considered when choosing SCM concrete. In the studied case, GGBS30 had the least material cost due to the high volume of SCM used. However, due to a very high curing cost, GGBS30 had the highest total cost. PFA50, which had the least curing cost, had the third highest total cost. In contrast, PFA30, which had neither the least material cost nor the least curing cost, was the best choice for the contractor in the studied case in terms of cost, closely followed by GGBS50. This also indicates the importance of conducting a more comprehensive analysis of the effect on project objectives of using SCM concrete. Analyzing only fragments of the effect on objectives will lead to wrong results.
Figure 11.
Cost caused by using different SCM concrete.
5.3. Time
Figure 12 shows the time objectives of using SCM concrete. To test the calculated results, the PC30’s construction time was compared to the construction time of the original construction plan (82 days). The difference ratio was 100% − 82/85 × 100% = 3.5%, which demonstrates an accepted accuracy of the calculation. In the studied case, using the same strength grade SCM concrete prolonged the construction duration due to slower early strength development. As shown in Figure 12, PC30 had a shorter construction time than PFA30 and GGBS30. To reduce the negative effect on construction duration, SCM concrete can be used with higher strength grade concrete, which proved effective in accelerating the construction process in the studied case. PFA50 and GGBS50 significantly reduced the construction time compared to PFA30 and GGBS30, respectively.
Figure 12.
Construction time caused by using different SCM concrete.
In the studied case, PFA50 had the shortest construction duration, which makes it the most suitable choice if the contractor values construction time the most in the studied case. This is because PFA50 had fastest early strength development. In addition, GGBS30 had the longest construction time, which is why GGBS30 had the highest curing cost and the most GHG emissions in A5.
5.4. Selection of Concrete Type
Selection of concrete type was conducted based on the contractors’ requirements around their objectives. Usually, the contractors want to reach the best performance in one of the three objectives or comprehensively consider all three objectives.
Table 9 shows the selection of SCM concrete considering one objective. The objectives of the basic scenario, using PC30, are also given as a comparison baseline to show the improvement and side-effects on the objectives by using the SCM concrete. As shown in Table 9, using PFA50, GGBS50, and PFA30 can achieve the best construction time, cost, and GHG emissions, respectively. An option that achieved all three objectives better than the basic PC30 was also found, which was GGBS50. Based on the quantification results and decision support provided by the CSCD method, contractors can further choose the best options according to their preferences concerning objectives. For example, for construction projects with urgent requirements around construction duration, using PFA50 on every floor is the best choice.
Table 9.
Three objectives of five concrete types.
In this study, the best options considering all three objectives were selected using the Pareto criterion, a frequently used method for finding the optimal solutions to the multiple-objectives problem. The Pareto criterion selects Pareto solutions, which are solutions that are not worse than any other solution in terms of all objectives (here minimization of project duration, costs, and GHG emissions) simultaneously [43]. The Pareto solutions are also given in Table 9, including PFA30, PFA50, and GGBS50. After selecting the Pareto solutions, the contractors can subsequently decide the most suitable option based on their detailed goals and requirements. For example, if the contractors want construction times not to be worse than in the basic scenario, only PFA50 and PC30 would be acceptable.
It is noticeable that GGBS30 is not one of the best options for one of the three objectives or Pareto solutions. Although GGBS30 has the lowest GHG emissions in A1~A4 and the least material cost (as shown in Table 4 and Table 5), it is an inferior choice considering its impact on the total project objectives. In other words, deciding the types of SCM concrete simply based on their performance in A1~A4, or their material performance, will lead to an inferior choice. This indicates the significance of the proposed method, which provides a way to comprehensively analyze the impact of using SCM concrete on project objectives.
6. Discussion
To further discuss the effectiveness of the proposed method and the impact of shifting along supply chain and construction, the method and result comparison, and scenario analysis (including changed GWP factors, changed surrounding temperature, and changed construction plans), were conducted.
6.1. Method and Result Comparison
Environmental impact assessment and simulation-based environmental impact assessment are two approaches to quantify the environmental impact of using concrete in supply chain and construction [44,45]. In research using environmental impact assessment for concrete, like that of Hong et al. [46] and Sánchez et al. [47], process-based life cycle assessment is the mostly used method, and the quantification is based on life cycle inventory analysis and quantification equations in which the quantities are multiplied by GWP factors. However, these studies cannot capture the complex details of the construction system, like the logical sequences of construction activities and the interactions of activities, components, and resources. Therefore, the calculated results of using environmental impact assessment are only obtained at an average level with compromised accuracy when analyzing a specific construction case. In research using simulation and environmental impact assessment for concrete, like that of Feng et al. [44] and Georgiades et al. [48], construction details are simulated based on the simulation platform and provide data input for environmental impact assessment. This kind of method is suitable for traditional concrete construction because concrete data can be easily found and set as built-in parameters in the simulation model. However, simulation combined with environmental impact assessment lacks the SCM concrete data, which cannot analyze the SCM concrete characteristics and their impact on construction performance. The proposed CSCD method combines concrete knowledge, simulation, and environmental impact assessment, and has the ability to analyze construction details and to consider SCM concrete characteristics, which is more suitable for contractors who want to use SCM concrete in construction.
As for the calculation results, previous studies analyzing SCM concrete’s environmental impact have provided similar results in the supply chain. However, the construction phase is seldom analyzed, and impact shifting along the supply chain and construction has often been neglected in previous studies. For example, Yang et al. [8] and Tokareva et al. [49] quantified the supply chain GHG emissions of using SCM concrete without considering the construction phase. According to the quantified results in Figure 10, Figure 11 and Figure 12, not considering the impact of shifting along the supply chain and construction may cause undesirable environmental and economic consequences. In summary, to reach low GHG emissions by using SCM concrete, it is important to consider the impact of shifting along the supply chain and construction, and comprehensively quantifying the supply chain construction performance. This demonstrates the importance of this research, which provides a more comprehensive view for contractors of the impact caused by using SCM concrete, and can support better decision-making around the selection of SCM concrete types.
6.2. Scenario Analysis
Since the proposed method is project-based, the analysis results can vary as the project changes. A scenario analysis was conducted to show that the choice of concrete type can be affected by the changes in GWP factors, the surrounding temperature, and the construction plans.
6.2.1. Scenarios with Changed GWP Factors
GWP factors reflect the supply of local energy resources. Lower GWP factors mean cleaner local energy production. To explore the impact of changed GWP factors on the application of SCM concrete, this research conducted a scenario analysis. The GWP factors in different locations, including Sweden, Australia, China, the USA, and Canada were collected, as shown in Table 10. The basic case uses the GWP factor of North China, where Beijing is located.
Table 10.
GWP factors in different locations.
Since only the GWP factors affected by construction site location changes were considered, and the temperature, working efficiency, and cost stayed the same, the choice of SCM concrete in this study was only affected by the change in GHG emissions. Figure 13 shows the GHG emissions in A5 and in A1~A5 at different locations. As shown in Figure 13a, for different concrete, the GHG emissions in A5 changed to a different degree as the GWP factor changed. GHG emissions of GGBS30 increased the most as the GWP factor rose.
Figure 13.
GHG emissions from using SCM concrete in different locations.
As shown in Figure 13b, even for the same project and the same production process, the change in GWP factor at the construction stage made the total supply chain–construction GHG emissions vary a lot, leading to the different selection of SCM concrete. For example, in Sweden, south China, California, and Prince Edward Island, where the GWP factor was low, GGBS30 was the best option to reduce GHG emissions for contractors. However, in other regions where the GWP factor was relatively high (like in northeast China), GGBS50 became the optimal option to reach the lowest GHG emissions.
6.2.2. Scenarios with Changed Surrounding Temperature
A scenario analysis was conducted to explore the impact of surrounding temperature on the performance of using SCM concrete. In this scenario analysis, the monthly average, lowest, and highest temperature of Beijing were used (shown in Figure 7). Since this study used the near-adiabatic model, the changed surrounding temperature did not change the concrete temperature or affect the duration, but would affect the cost of, and GHG emissions from, using SCM concrete. The cost of, and GHG emissions from, using SCM concrete under different temperatures are shown in Figure 14.
Figure 14.
Cost of, and GHG emissions from, using SCM concrete under different temperatures.
As shown in Figure 14, a lower surrounding temperature will increase the cost and GHG emissions, while a higher temperature will reduce the cost and GHG emissions. In addition, the influences of surrounding temperature on the performances of using different SCM concrete are different. In this case, from the lowest temperature to the highest, the cost and GHG emissions of GGBS30 increase the most. In the original case, GGBS30 is an inferior choice, but if it is a warmer year, the GGBS30 might be a good choice for the contractor. Other SCM concrete, like PC30 and PFA50, also change to different degrees.
6.2.3. Scenarios with Changed Construction Plans
A scenario analysis was conducted to explore the impact of construction plans on the performance of using SCM concrete. Some alternative construction plans are shown in Table 11, including changes of carpenters, concrete workers, and wall heaters’ heat transfer coefficient. In Table 11, A0 is the basic plan, which was used in the original case.
Table 11.
Alternative construction plans.
All the alternative plans are analyzed using the CSCD method, and the cost, time, and GHG emissions from using SCM concrete under different construction plans are shown in Figure 15, Figure 16 and Figure 17. As shown in Figure 15, Figure 16 and Figure 17, the construction plans affect the performance of using different SCM concrete to different degrees. Under the basic construction plan, GGBS30 has a medium level of GHG emissions among all five types of concrete. However, some of the construction plans, like A14, A15, A17, and A18, will make the GGBS30’s GHG emissions increase and cause it to become the worst choice.
Figure 15.
Cost of using SCM concrete under different construction plans.
Figure 16.
GHG emissions from using SCM concrete under different construction plans.
Figure 17.
Time of using SCM concrete under different construction plans.
As a summary, the selection of concrete varies with the project characteristics, like the GWP factors for different construction sites, seasonal temperature changes, and different construction plans. To optimize the construction objectives, contractors should carefully consider project characteristics and select the optimal types of SCM concrete. This indicates the importance of the proposed method, which has the ability to analyze the interactions between project characteristics and concrete mechanical properties, and provide decision support about selecting SCM concrete.
7. Conclusions
Concrete has caused a great amount of environmental and economic burden worldwide. To reduce GHG emissions and the cost of the concrete supply chain, using supplementary cementitious materials (SCM) in concrete has proven to be an effective and easy way. However, the construction performance of using SCM concrete is hard to quantify because of complex interactions between concrete mechanical properties and construction characteristics, like local energy supply, surrounding temperature, and construction plans, which leads to only the partial performance of SCM concrete being explored in previous studies. There still lacks an effective way to quantify the comprehensive performance and provide decision support for contractors about how to use SCM concrete. To deal with the gap, this research proposed a Collection–Simulation–Calculation–Decision (CSCD) method to analyze the complex interactions between concrete and construction, and to quantify the supply chain–construction performance of using SCM.
To fill the gaps, this paper proposed a method to comprehensively analyze the impact of using SCM concrete on project objectives, including GHG emissions in A1~A5, materials, curing cost, and construction time. The proposed method could provide decision support for contractors selecting the types of SCM concrete according to the project characteristics. A case study was conducted to demonstrate the effectiveness of the proposed method. Five types of concrete, including PC30, PFA30, GGBS30, PFA50, and GGBS50 were compared and selected according to the Pareto criterion and contractors’ preferences around objectives.
A scenario analysis was also conducted to analyze the effect of the change of project characteristics on the selection of SCM concrete, including the GWP factors for different construction sites, seasonal temperature changes, and different construction plans. The results showed that the selection of concrete varied with different project characteristics. This indicates the importance of the proposed CSCD method, which has the ability to analyze the combined effect of temperature, GWP factors in different locations, construction plans, and mechanical properties of SCM concrete on project objectives. The proposed method provided an effective tool for contractors to quantify the construction performance of using SCM concrete, considering complex interactions between concrete mechanical properties and construction characteristics. The result of the research can assist construction decision makers to make decisions about using SCM concrete and comprehensively understand the impacts of shifting along the concrete supply chain and construction.
This paper also had some limitations. To estimate the concrete strength development, the proposed method used an adiabatic model, which assumed that the concrete was well protected with insulation and heaters. The assumption is reasonable for concrete cured in a cold climate. However, the analysis results may have deviate from the actual construction performance if the contractors decide not to use protection measures during curing. In addition, the proposed method was designed to provide decision support at the early planning stage of construction. There will usually be a lot of construction plans and it takes a long time to simulate all of them, which is not suitable for construction with time limits at the early planning stage. These limitations provide the problem to be solved. In future studies, different concrete strength development models and more concrete mix proportion data will be tested, and the efficiency of the proposed method will be improved, e.g., by being combined with an optimization algorithm.
Author Contributions
Methodology, S.C. and K.F.; Software, Z.Y.; Validation, S.C. and Z.Y.; Resources, W.L.; Writing—original draft, S.C.; Writing—review & editing, Z.Y., W.L. and K.F. All authors have read and agreed to the published version of the manuscript.
Funding
This research was funded by Fujian Natural Science Foundation grant number 2022J05191.
Data Availability Statement
Data are contained within the article.
Conflicts of Interest
The authors declare no conflict of interest.
Correction Statement
This article has been republished with a minor correction to the Funding statement. This change does not affect the scientific content of the article.
Abbreviations
| CSCD method | Collection–Simulation–Calculation–Decision method |
| DES | Discrete event simulation |
| FA | Fly ash |
| GGBS | Ground granulated blast furnace slag |
| GGBS30 | Concrete using ground granulated blast furnace slag with compressive strength of 30 MPa |
| GGBS50 | Concrete using ground granulated blast furnace slag with compressive strength of 50 MPa |
| GHG | Greenhouse gas |
| GWP | Global warming potential |
| LCA | Life cycle assessment |
| PC30 | Ordinary Portland cement concrete with compressive strength of 30 MPa |
| PFA30 | Concrete using fly ash with compressive strength of 30 MPa |
| PFA50 | Concrete using fly ash with compressive strength of 50 MPa |
| SCM | Supplementary cementitious materials |
References
- Miller, S.; Horvath, A.; Monteiro, P. Readily implementable techniques can cut annual CO2 emissions from the production of concrete by over 20%. Environ. Res. Lett. 2016, 11, 074029. [Google Scholar] [CrossRef]
- Scrivener, K.L.; John, V.M.; Gartner, E.M. Eco-efficient cements: Potential economically viable solutions for a low-CO2 cement-based materials industry. Cem. Concr. Res. 2018, 114, 2–26. [Google Scholar] [CrossRef]
- Benhelal, E.; Zahedi, G.; Shamsaei, E.; Bahadori, A. Global strategies and potentials to curb CO2 emissions in cement industry. J. Clean. Prod. 2013, 51, 142–161. [Google Scholar] [CrossRef]
- Mala, K.; Mullick, A.K.; Jain, K.K.; Singh, P.K. Effect of Relative Levels of Mineral Admixtures on Strength of Concrete with Ternary Cement Blend. Int. J. Concr. Struct. Mater. 2013, 7, 239–249. [Google Scholar] [CrossRef]
- Costa, F.N.; Ribeiro, D.V. Reduction in CO2 emissions during production of cement, with partial replacement of traditional raw materials by civil construction waste (CCW). J. Clean. Prod. 2020, 276, 123302. [Google Scholar] [CrossRef]
- Nwankwo, C.O.; Bamigboye, G.O.; Davies, I.E.E.; Michaels, T.A. High volume Portland cement replacement: A review. Constr. Build. Mater. 2020, 260, 120445. [Google Scholar] [CrossRef]
- Bianco, I.; Ap Dafydd Tomos, B.; Vinai, R. Analysis of the environmental impacts of alkali-activated concrete produced with waste glass-derived silicate activator—A LCA study. J. Clean. Prod. 2021, 316, 128383. [Google Scholar] [CrossRef]
- Yang, K.-H.; Jung, Y.-B.; Cho, M.-S.; Tae, S.-H. Effect of supplementary cementitious materials on reduction of CO2 emissions from concrete. Carbon Emiss. Reduct. Policies Technol. Monit. Assess. Model. 2015, 103, 774–783. [Google Scholar] [CrossRef]
- Göswein, V.; Gonçalves, A.B.; Silvestre, J.D.; Freire, F.; Habert, G.; Kurda, R. Transportation matters—Does it? GIS-based comparative environmental assessment of concrete mixes with cement, fly ash, natural and recycled aggregates. Resour. Conserv. Recycl. 2018, 137, 1–10. [Google Scholar] [CrossRef]
- Samad, S.; Shah, A. Role of binary cement including Supplementary Cementitious Material (SCM), in production of environmentally sustainable concrete: A critical review. Int. J. Sustain. Built Environ. 2017, 6, 663–674. [Google Scholar] [CrossRef]
- Dhir, R.K.; McCarthy, M.J.; Paine, K.A. Engineering property and structural design relationships for new and developing concretes. Mater. Struct. 2005, 38, 1–9. [Google Scholar] [CrossRef]
- Khatib, J.M.; Hibbert, J.J. Selected engineering properties of concrete incorporating slag and metakaolin. Constr. Build. Mater. 2005, 19, 460–472. [Google Scholar] [CrossRef]
- Dharek, M.S.; M, M.; S, B.; Vengala, J.; Tangadagi, R.B. Performance evaluation of hybrid fiber reinforced concrete on engineering properties and life cycle assessment: A sustainable approach. J. Clean. Prod. 2024, 458, 142498. [Google Scholar] [CrossRef]
- International Energy Agency (IEA); World Business Council for Sustainable Development (WBCSD). Cement Technology Roadmap 2009: Carbon Emissions Reductions up to 2050; International Energy Agency (IEA): Paris, France, 2009.
- Miller, S.A.; John, V.M.; Pacca, S.A.; Horvath, A. Carbon dioxide reduction potential in the global cement industry by 2050. Cem. Concr. Res. 2018, 114, 115–124. [Google Scholar] [CrossRef]
- Our World in Data. Annual CO2 emissions from Cement, 2022 [WWW Document]. 2024. Available online: https://ourworldindata.org/grapher/annual-co2-cement?country=CHN~USA~IND~ZAF~AUS~OWID_EUR~TUR~SAU~IDN~BRA~KOR~JPN~RUS~IRN~MEX~THA~VNM~OWID_AFR#explore-the-data (accessed on 9 February 2024).
- Miller, S.A. Supplementary cementitious materials to mitigate greenhouse gas emissions from concrete: Can there be too much of a good thing? J. Clean. Prod. 2018, 178, 587–598. [Google Scholar] [CrossRef]
- Potting, J.; Hekkert, M.P.; Worrell, E.; Hanemaaijer, A. Circular Economy: Measuring Innovation in the Product Chain; PBL Netherlands Assessment Agency: The Hague, The Netherlands, 2017. [Google Scholar]
- Mohammed Owaid, H.; Hamid, R.B.; Taha, M.R. A Review of Sustainable Supplementary Cementitious Materials as an Alternative to All-Portland Cement Mortar and Concrete. Aust. J. Basic Appl. Sci. 2012, 6, 287–303. [Google Scholar]
- Yaseen, N.; Alcivar-Bastidas, S.; Irfan-ul-Hassan, M.; Petroche, D.M.; Qazi, A.U.; Ramirez, A.D. Concrete incorporating supplementary cementitious materials: Temporal evolution of compressive strength and environmental life cycle assessment. Heliyon 2024, 10, e25056. [Google Scholar] [CrossRef] [PubMed]
- Juenger, M.C.G.; Siddique, R. Recent advances in understanding the role of supplementary cementitious materials in concrete. Cem. Concr. Res. 2015, 78, 71–80. [Google Scholar] [CrossRef]
- Chen, C.; Habert, G.; Bouzidi, Y.; Jullien, A.; Ventura, A. LCA allocation procedure used as an incitative method for waste recycling: An application to mineral additions in concrete. Resour. Conserv. Recycl. 2010, 54, 1231–1240. [Google Scholar] [CrossRef]
- Soutsos, M.; Hatzitheodorou, A.; Kwasny, J.; Kanavaris, F. Effect of in situ temperature on the early age strength development of concretes with supplementary cementitious materials. Constr. Build. Mater. 2016, 103, 105–116. [Google Scholar] [CrossRef]
- Ballim, Y.; Graham, P.C. The effects of supplementary cementing materials in modifying the heat of hydration of concrete. Mater. Struct. 2009, 42, 803–811. [Google Scholar] [CrossRef]
- Lu, W.; Olofsson, T. Building information modeling and discrete event simulation: Towards an integrated framework. Autom. Constr. 2014, 44, 73–83. [Google Scholar] [CrossRef]
- AbouRizk, S.; Halpin, D.; Mohamed, Y.; Hermann, U. Research in Modeling and Simulation for Improving Construction Engineering Operations. J. Constr. Eng. Manag. 2011, 137, 843–852. [Google Scholar] [CrossRef]
- Creighton, D.; Nahavandi, S. Application of discrete event simulation for robust system design of a melt facility. Leadersh. Future Manuf. 2003, 19, 469–477. [Google Scholar] [CrossRef]
- AbouRizk, S. Role of Simulation in Construction Engineering and Management. J. Constr. Eng. Manag. 2010, 136, 1140–1153. [Google Scholar] [CrossRef]
- Zhang, H.; Li, H. Simulation-based optimization for dynamic resource allocation. Autom. Constr. 2004, 13, 409–420. [Google Scholar] [CrossRef]
- Li, H.X.; Zhang, L.; Mah, D.; Yu, H. An integrated simulation and optimization approach for reducing CO2 emissions from on-site construction process in cold regions. Energy Build. 2017, 138, 666–675. [Google Scholar] [CrossRef]
- Feng, K.; Lu, W.; Chen, S.; Wang, Y. An Integrated Environment–Cost–Time Optimisation Method for Construction Contractors Considering Global Warming. Sustainability 2018, 10, 4207. [Google Scholar] [CrossRef]
- Saul, A. Principles underlying the steam curing of concrete at atmospheric pressure. Mag. Concr. Res. 1951, 2, 127–140. [Google Scholar] [CrossRef]
- Poole, T.; Harrington, P. An Evaluation of the Maturity Method (ASTM C 1074) for Use in Mass Concrete; US Army Corps of Engineers: Washington, DC, USA, 1996. [Google Scholar]
- ASTM C1074-11; Standard Practice for Estimating Concrete Strength by the Maturity Method. American Society of Testing and Materials (ASTM): West Conshohocken, PA, USA, 2011.
- Carino, N. The Maturity Method: Theory and Application. Cem. Concr. Aggreg. 1984, 6, 61–73. [Google Scholar] [CrossRef]
- Vollpracht, A.; Soutsos, M.; Kanavaris, F. Strength development of GGBS and fly ash concretes and applicability of fib model code’s maturity function—A critical review. Constr. Build. Mater. 2018, 162, 830–846. [Google Scholar] [CrossRef]
- Fischer, M.; Aalami, F.; Kuhne, C.; Ripberger, A. Cost-loaded production model for planning and control. In Durability of Building Materials and Components 8; Proceedings; Lacasse, M.A., Vainer, D.J., Eds.; National Research Council Canada: Ottawa, ON, Canada, 1999; Volume 1–4, pp. 2813–2824. [Google Scholar]
- Dehghanimohammadabadi, M.; Keyser, T.K. Intelligent simulation: Integration of SIMIO and MATLAB to deploy decision support systems to simulation environment. Simul. Model. Pract. Theory 2017, 71, 45–60. [Google Scholar] [CrossRef]
- Refaa, Z.; Kakar, M.R.; Stamatiou, A.; Worlitschek, J.; Partl, M.N.; Bueno, M. Numerical study on the effect of phase change materials on heat transfer in asphalt concrete. Int. J. Therm. Sci. 2018, 133, 140–150. [Google Scholar] [CrossRef]
- Angervall, T.; Flysjö, A.; Mattsson, B. Jämförelse av Dricksvatten-Översiktlig Livscykelanalys (LCA); The Swedish Institute for Food and Biotechnology (SIK): Göteborg, Sweden, 2004. [Google Scholar]
- Ji, L.; Liang, S.; Qu, S.; Zhang, Y.; Xu, M.; Jia, X.; Jia, Y.; Niu, D.; Yuan, J.; Hou, Y.; et al. Greenhouse gas emission factors of purchased electricity from interconnected grids. Appl. Energy 2016, 184, 751–758. [Google Scholar] [CrossRef]
- National Meteorological Centre (NMC) of China. Weather Statistics for Beijing [WWW Document]. 2019. Available online: http://www.nmc.cn/publish/forecast/ABJ/beijing.html (accessed on 10 January 2024).
- Deb, K. Multiobjective Optimization Using Evolutionary Algorithms; John Wiley & Sons Inc.: Hoboken, NJ, USA, 2001. [Google Scholar]
- Feng, K.; Lu, W.; Olofsson, T.; Chen, S.; Yan, H.; Wang, Y. A Predictive Environmental Assessment Method for Construction Operations: Application to a Northeast China Case Study. Sustainability 2018, 10, 3868. [Google Scholar] [CrossRef]
- Olsson, J.A.; Miller, S.A.; Kneifel, J.D. A review of current practice for life cycle assessment of cement and concrete. Resour. Conserv. Recycl. 2024, 206, 107619. [Google Scholar] [CrossRef]
- Hong, J.; Shen, G.Q.; Mao, C.; Li, Z.; Li, K. Life-cycle energy analysis of prefabricated building components: An input–output-based hybrid model. J. Clean. Prod. 2016, 112, 2198–2207. [Google Scholar] [CrossRef]
- Sánchez, A.R.; Ramos, V.C.; Polo, M.S.; Ramón, M.V.L.; Utrilla, J.R. Life Cycle Assessment of Cement Production with Marble Waste Sludges. Int. J. Environ. Res. Public Health 2021, 18, 10968. [Google Scholar] [CrossRef] [PubMed]
- Georgiades, M.; Shah, I.H.; Steubing, B.; Cheeseman, C.; Myers, R.J. Prospective life cycle assessment of European cement production. Resour. Conserv. Recycl. 2023, 194, 106998. [Google Scholar] [CrossRef]
- Tokareva, A.; Kaassamani, S.; Waldmann, D. Fine demolition wastes as Supplementary cementitious materials for CO2 reduced cement production. Constr. Build. Mater. 2023, 392, 131991. [Google Scholar] [CrossRef]
- Itten, R.; Frischknecht, R.; Stucki, M. Life Cycle Inventories of Electricity Mixes and Grid; Paul Scherrer Institute (PSI): Villigen, Switzerland, 2014. [Google Scholar]
- Department of the Environment and Energy-Australian Government. National Greenhouse Gas Accounts Factors; Department of the Environment and Energy-Australian Government: Parkes, Australia, 2018.
- Kaatz, J.; Anders, S. The role of unspecified power in developing locally relevant greenhouse gas emission factors in California’s electric sector. Electr. J. 2016, 29, 1–11. [Google Scholar] [CrossRef]
- Canada Energy Regulator. Market Snapshot: Greenhouse Gas Emissions Associated with Residential Electricity Consumption Vary Significantly by Province and Territory [WWW Document]. 2017. Available online: https://www.cer-rec.gc.ca/nrg/ntgrtd/mrkt/snpsht/2017/06-04grngsmssnsrsdntl-eng.html (accessed on 10 January 2024).
Disclaimer/Publisher’s Note: The statements, opinions and data contained in all publications are solely those of the individual author(s) and contributor(s) and not of MDPI and/or the editor(s). MDPI and/or the editor(s) disclaim responsibility for any injury to people or property resulting from any ideas, methods, instructions or products referred to in the content. |
© 2024 by the authors. Licensee MDPI, Basel, Switzerland. This article is an open access article distributed under the terms and conditions of the Creative Commons Attribution (CC BY) license (https://creativecommons.org/licenses/by/4.0/).
















