A Case Study of Integrating Terrestrial Laser Scanning (TLS) and Building Information Modeling (BIM) in Heritage Bridge Documentation: The Edmund Pettus Bridge
Abstract
1. Introduction
- AI: Artificial Intelligence
- AR: Augmented Reality
- BIM: Building Information Modeling
- EPB: Edmund Pettus Bridge
- GPS: Global Positioning System
- HABS: Historic American Buildings Survey
- HAER: Historic American Engineering Record
- HBIM: Heritage (or Historic) Building Information Modeling
- HDP: Historic Documentation Programs
- HSR: Historic Structure Report
- LiDAR: Light Detection and Ranging
- MLS: Mobile Laser Scanning
- MTLS: Mobile Terrestrial Laser Scanning
- NPS: National Park Service
- RC: Reality Capture
- SfM: Structure from Motion
- STLS: Static Terrestrial Laser Scanning
- TLS: Terrestrial Laser Scanning
- UAV: Unmanned Aerial Vehicle
- VR: Virtual Reality
2. Literature Review
2.1. Traditional Heritage Documentation Methods
2.1.1. Manual Measurements and Hand-Drawn Sketches
2.1.2. Photography
2.1.3. Measured Drawings
2.2. Modern Documentation Techniques
2.3. Terrestrial Laser Scanning (TLS)
2.3.1. Introduction to TLS
2.3.2. TLS in Heritage Documentation
2.3.3. TLS Advantages and Limitations
2.4. Intergration of TLS and BIM
- Accuracy and Detail: Given the bridge’s historical significance and complex structure, the scan-to-BIM approach is ideal for capturing its intricate details with high accuracy.
- Preservation and Documentation: This method is non-intrusive and perfect for historic preservation efforts, allowing for detailed documentation without physically impacting the structure.
- Efficiency and Integration: It provides an efficient workflow for integrating the scanned data into the 3D modeling platform, streamlining the process of converting point clouds into a usable BIM model.
- Facilitation of 2D CAD Drawings: An additional value of the scan-to-BIM approach is its utility in creating accurate 2D as-built CAD drawings. Usually the detailed 3D BIM model can be utilized to generate precise 2D drawings, which are essential for heritage documentation.
2.5. Other RC Technologies Complementing TLS
- 360-Degree Photography: This technology captures a full spherical view of a surrounding area to provide an immersive experience by allowing viewers to look around in all directions from a single point. In heritage documentation, this technology offers applications such as immersive virtual tours to record detailed texture and colors of the built heritage and to enhance accessibility [93,94,95].
- Error Control and Data Verification Devices: To ensure the accuracy and reliability of the captured data, devices such as total stations and global positioning systems (GPSs) are utilized. These instruments are beneficial in controlling errors and verifying the quality of data obtained from TLS surveys [84,89,96].
2.6. Need for the Current Study
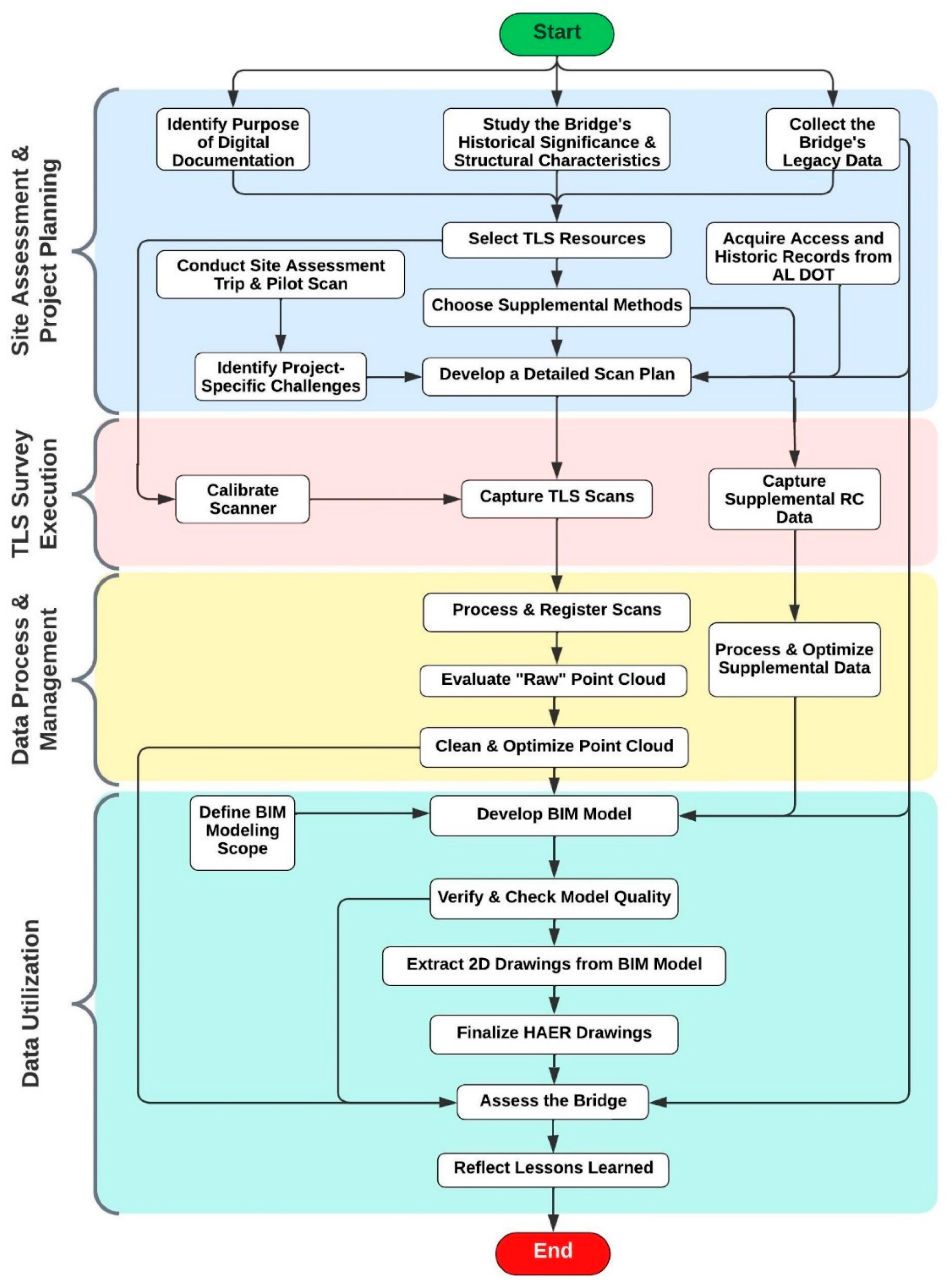
3. Materials and Methods
3.1. Project Information
3.2. TLS Survey
3.2.1. Selection of Techniques and Resources
3.2.2. TLS Survey Planning
- Preliminary Site Visit and Pilot Scans: This site visit focused on the north approach ramp and Span-1 on the city of Selma side of the bridge. Pilot scans using the FARO X330 laser scanner were also performed (Figure 6) to evaluate the equipment’s effectiveness in the bridge’s environment and validate scanning strategies.
- Photographic Surveys and Coordination with ALDOT: Photographic surveys were conducted to document existing conditions and assist in planning the scanning process. A meeting with the Alabama Department of Transportation (ALDOT) was held to discuss the project scope and the operational, safety, and logistical aspects, and gain access to the bridge’s historical and maintenance records.
- Traffic Conditions: The bridge experienced traffic at high speeds, often exceeding the official limit of 20 MPH (32 km/h). Observations indicated that traffic speed could reach up to 45 MPH (72 km/h), causing significant vibration that potentially affected scanning accuracy.
- Optimal Timing for Field Survey: The least traffic, identified as early Sunday mornings, was considered the most feasible time for extensive field surveys to minimize safety risks and data acquisition interference.
- Environmental Factors: The dense vegetation south of the Alabama River (Figure 7), high humidity levels, potential for high winds, and significant temperature-induced expansion of the bridge were noted. These factors required considerations for equipment stability and data accuracy, especially since the survey was anticipated to span several months.
- Access Limitations: Restricted access was noted in areas under the bridge, particularly over spans 1, 2, and 3 above the Alabama River (as shown in Figure 8) and on the bridge’s medians. These limitations required strategic planning for scanner placement and data capture with alternative methods.
3.2.3. TLS Survey Execution
- Section-A (bottom and deck, Selma City side, north of the Alabama River)
- Section-B (bottom, Dallas County side, south of the Alabama River)
- Section-C (deck, Dallas County side, south of the Alabama River)
- Section-D (deck, Selma City side, and the arch of Span-2, north of the Alabama River)
3.3. TLS Scan Data Processing and Management
3.4. BIM Model Development
3.4.1. Defining Scope of BIM Modeling
3.4.2. Creating the BIM Model
- Preparing the Base Model
- ○
- Importing Point Cloud Data.
- ○
- Orientating Point Cloud Data.
- Structural Framework Modeling
- ○
- Tracing over the Point Cloud: Using the “Model In-Place” component feature in Revit, start tracing and modeling the primary structural components (e.g., beams, girders, piers, and supports) over the point cloud.
- ○
- Using the 1938 Drawings to Model Hidden Elements or Not Captured by Field Survey: Refer to the historical drawings to model other structural elements that were not captured by the fieldwork. These elements include framing members, beams, girders, footings, piles, and piers. Figure 12 shows the bridge’s complete BIM model and some isolated elements in Revit.
- ○
- Referencing Historical Drawings: Cross-reference with the 1938 drawings to ensure historical accuracy in the structural elements.
- Architectural Details and Decking
- ○
- Architectural Details: Identify and model unique architectural features, such as decorative elements, using the point cloud and imagery as references.
- ○
- Decking and Surfaces: Model the bridge’s decking, ensuring replication of the surface details accurately as per the point cloud.
- Additional Elements
- ○
- Modeling Railings and Barriers: Model these safety and structural features using the point cloud data and the historical drawings, focusing on their design and positioning.
- ○
- Expansion Joints: Include these critical elements, accurately located based on the point cloud.
- Data Verification and Adjustment
- ○
- Regularly cross-verify the developing model with the point cloud and historical drawings for accuracy. Figure 13 illustrates a set of views overlaying both the BIM model (in light gray) and the point cloud (in color) to help visualize how the Revit model elements align with the point cloud. These views include a perspective of the entire bridge (Figure 13a), the west elevation (Figure 13b,c), the top view (Figure 13d,e), the main arch and piers of Span-2 (Figure 13f), Span-1 and Span-2 (Figure 13g), the main arch of Span-2 (Figure 13h) and its section view (Figure 13i), and the typical railing system (Figure 13j).
- ○
- Make necessary adjustments to align with the as-built conditions and historical accuracy.
- Finalizing the Model
- ○
- Once all elements have been modeled, review the entire model for any discrepancies or missing details.
- ○
- Make final adjustments to ensure the model was a precise representation of both the current state and historical design of the bridge.
3.5. HAER Drawing Creation
4. Results and Discussion
4.1. Technical Challenges and Solutions
4.2. Outcomes and Impacts of the BIM Model
- Detailed Condition Assessments: The model has been instrumental in providing comprehensive and precise condition assessments of the bridge. By integrating precise high-resolution data from TLS, the model allows for accurate identification of deterioration and variances in structural components, facilitating targeted maintenance and conservation strategies.
- Heritage Asset Management: The model enhances the management of heritage assets by enabling the integration of historical data and ongoing condition monitoring into a single model. This holistic approach improves decision-making processes and supports the preservation of the bridge’s cultural and historical significance.
- Maintenance Strategies: The intelligent BIM model supports the development of effective maintenance strategies by enabling the simulation of maintenance scenarios and their impacts on the bridge’s integrity. This predictive capability ensures optimal scheduling and implementation of preservation efforts, minimizing disruptions.
- Future Extensions: The foundational BIM model is designed to accommodate future technological integrations, such as augmented reality for virtual tours and advanced analytics for predictive maintenance. These extensions will further enhance the bridge’s documentation and preservation, ensuring its legacy for future generations.
4.3. Impact on Documentation Objectives
4.4. Impact on HSR Development
5. Conclusions and Recommendations for Future Research
5.1. Key Findings
5.2. Recommended Areas for Further Study
Author Contributions
Funding
Data Availability Statement
Conflicts of Interest
References
- Knight, L. A Guide to the Research and Documentation of Historic Bridges in Texas; Texas Department of Transportation, Environmental Affairs Division: Kyle, TX, USA, 2004.
- Trizio, I.; Marra, A.; Savini, F.; Fabbrocino, G. Survey methodologies and 3d modelling for conservation of historical masonry bridges. ISPRS Ann. Photogramm. Remote Sens. Spat. Inf. Sci. 2021, 8, 163–170. [Google Scholar] [CrossRef]
- Chen, Y.; Wu, Y.; Sun, X.; Ali, N.; Zhou, Q. Digital Documentation and Conservation of Architectural Heritage Information: An Application in Modern Chinese Architecture. Sustainability 2023, 15, 7276. [Google Scholar] [CrossRef]
- Riveiro, B.; Arias, P.; Armesto, J.; Ordóñez, C. A Methodology for the Inventory of Historical Infrastructures: Documentation, Current State, and Influencing Factors. Int. J. Archit. Herit. 2011, 5, 629–646. [Google Scholar] [CrossRef]
- Palieraki, V.; Oikonomopoulou, E.; Nikolopoulou, V.; Vintzileou, E.; Giannelos, C. The Historical Bridge of Konitsa-Epirus, Greece: Documentation of the Structural System. Int. J. Archit. Herit. 2023, 17, 1446–1463. [Google Scholar] [CrossRef]
- Bruno, N.; Coïsson, E.; Diotri, F.; Ferrari, L.; Mikolajewska, S.; Morra di Cella, U.; Roncella, R.; Zerbi, A. History, Geometry, Structure: Interdisciplinary Analysis of a Historical Bridge. Int. Arch. Photogramm. Remote Sens. Spat. Inf. Sci. 2019, 42, 317–323. [Google Scholar] [CrossRef]
- Savini, F.; Rainieri, C.; Fabbrocino, G.; Trizio, I. Applications of Stratigraphic Analysis to Enhance the Inspection and Structural Characterization of Historic Bridges. Infrastructures 2021, 6, 7. [Google Scholar] [CrossRef]
- Conti, A.; Fiorini, L.; Massaro, R.; Santoni, C.; Tucci, G. HBIM for the Preservation of a Historic Infrastructure: The Carlo III Bridge of the Carolino Aqueduct. Appl. Geomat. 2022, 14, 41–51. [Google Scholar] [CrossRef]
- Liu, J.; Azhar, S.; Willkens, D.; Li, B. Static Terrestrial Laser Scanning (TLS) for Heritage Building Information Modeling (HBIM): A Systematic Review. Virtual Worlds 2023, 2, 90–114. [Google Scholar] [CrossRef]
- Markiewicz, J.; Robak, A. The Generation of High-Resolution Orthoimages Based on TLS Data and Close-Range Images—The Case Study. J. Mod. Technol. Cult. Herit. Preserv. 2022, 1, 1–13. [Google Scholar] [CrossRef]
- Bagchi, S. The Digital Reflection: Implications of Three-Dimensional Laser Scanning Technology on Historic Architecture Documentation. Ph.D. Thesis, Texas Tech University, Lubbock, TX, USA, 2001. [Google Scholar]
- Aburamadan, R.; Trillo, C.; Cotella, V.; Di Perna, E.; Ncube, C.; Moustaka, A.; Udeaja, C.; Awuah, K. Developing a Heritage BIM Shared Library for Two Case Studies in Jordan’s Heritage: The House of Art in Amman and the Qaqish House in the World Heritage City of As-Salt. Herit. Sci. 2022, 10, 196. [Google Scholar] [CrossRef]
- Antonopoulou, S.; Bryan, P. BIM for Heritage: Developing a Historic Building Information Model; Liverpool University Press: Livepool, UK, 2017; ISBN 978-1-84802-487-8. [Google Scholar]
- Borkowski, A.S. A Literature Review of BIM Definitions: Narrow and Broad Views. Technologies 2023, 11, 176. [Google Scholar] [CrossRef]
- Murphy, M.; McGovern, E.; Pavia, S. Historic Building Information Modelling (HBIM). Struct. Surv. 2009, 27, 311–327. [Google Scholar] [CrossRef]
- Liu, J.; Foreman, G.; Sattineni, A.; Li, B. Integrating Stakeholders’ Priorities into Level of Development Supplemental Guidelines for HBIM Implementation. Buildings 2023, 13, 530. [Google Scholar] [CrossRef]
- Carvajal-Ramirez, F.; Martinez-Carridondo, P.; Yero-Paneque, L.; Aguera-Vega, F. UAV Photogrammetry and HBIM for the Virtual Reconstruction of Heritage. In Proceedings of the 27th CIPA International Symposium—Documenting the Past for a Better Future, Avila, Spain, 1–5 September 2019. Int. Soc. Photogramm. Remote Sens. 2019, 42, 271–278. [Google Scholar]
- Sanseverino, A.; Messina, B.; Limongiello, M.; Guida, C. An HBIM Methodology for the Accurate and Georeferenced Reconstruction of Urban Contexts Surveyed by UAV: The Case of the Castle of Charles V. Remote Sens. 2022, 14, 3688. [Google Scholar] [CrossRef]
- Bagnolo, V.; Argiolas, R.; Cuccu, A. HBIM for Archaeological Sites: From SfM Based Survey to Algorithmic Modeling. ISPRS—Int. Arch. Photogramm. Remote Sens. Spat. Inf. Sci. 2019, 42, 57–63. [Google Scholar] [CrossRef]
- Komas, T.W. Historic Building Documentation in the United States, 1933–2000. The Historic American Buildings Survey: A Case Study. Ph.D. Thesis, Texas A&M University, College Station, TX, USA, 2005. [Google Scholar]
- DeLony, E. Documenting Historic Bridges. In International Engineering History and Heritage: Improving Bridges to ASCE’s 150th Anniversary; American Society of Civil Engineers: Reston, VA, USA, 2012; pp. 239–251. [Google Scholar] [CrossRef]
- Yan, Y.; Hajjar, J.F. Automated Extraction of Structural Elements in Steel Girder Bridges from Laser Point Clouds. Autom. Constr. 2021, 125, 103582. [Google Scholar] [CrossRef]
- Liu, J.; Willkens, D.; Gentry, R. A Conceptual Framework for Integrating Terrestrial Laser Scanning (TLS) into the Historic American Buildings Survey (HABS). Architecture 2023, 3, 505–527. [Google Scholar] [CrossRef]
- Heritage Documentation Programs, U.S. National Park Service Heritage Documentation Programs Field Record Requirements for Laser Scanning and Photogrammetry. Available online: https://www.nps.gov/subjects/heritagedocumentation/laser-scan-guidance.htm (accessed on 7 January 2022).
- Lavoie, C.C. HABS Documentation in the Digital Age: Combining Traditional and New 3D Methods of Recording. Change Over Time 2011, 1, 184–197. [Google Scholar] [CrossRef]
- Akboy, S. The HABS Culture of Documentation with an Analysis of Drawing and Technology. Ph.D. Thesis, Texas A&M University, College Station, TX, USA, 2012. [Google Scholar]
- Burns, J.A. Recording Historic Structures; John Wiley & Sons: Hoboken, NJ, USA, 2003. [Google Scholar]
- Wright, H.E. “HABS: The First Fifty Years (1933–1983)”—An Exhibition at the Library of Congress, Washington, DC. Technol. Cult. 1985, 26, 253–256. [Google Scholar] [CrossRef]
- Liu, J.; Bird, G.; Willkens, D.S.; Burt, R.A.; McGonagill, H. Preserving the history of African American education: Digital documentation of Rosenwald schools—A case study on the Tankersley school in Hope Hull, Alabama, USA. Int. Arch. Photogramm. Remote Sens. Spat. Inf. Sci. 2023, 48, 951–958. [Google Scholar] [CrossRef]
- Lopez, R.; Mader, C.; Sarafraz, A.; Yin, L. HABS-Historic American Buildings Survey and the Integration of New Technology. Arquit. Urban. 2017, 38, 91–103. [Google Scholar]
- Baneh, K.; Baneh, B.; Osman, A.; Mostafapour, O.; Bradosty, Z. Regeneration and Documentation of Historic Geometric Islamic Patterns via HBIM: A Case Study of Choli Minaret, Kurdistan Region. Int. J. Build. Pathol. Adapt. 2021, 41, 347–363. [Google Scholar] [CrossRef]
- Donato, E.; Giuffrida, D. Combined Methodologies for the Survey and Documentation of Historical Buildings: The Castle of Scalea (CS, Italy). Heritage 2019, 2, 2384–2397. [Google Scholar] [CrossRef]
- Gogo, M.E. Digital Documentation For Historic Resources, A Thesis Submitted to the Graduate Faculty of the University of Georgia. Master’s Thesis, University of Georgia, Athens, GA, USA, 2011. [Google Scholar]
- Mantia, M.L. Towards the Creation of a US National Heritage: Documentation and Survey for the Understanding and Safeguard of the Architecture of Frank Lloyd Wright. Disegnarecon 2015, 8, 1–24. [Google Scholar]
- Borchers, P.E. Photogrammetry of the Indian Pueblos of New Mexico and Arizona. Photogrammetria 1975, 30, 189–196. [Google Scholar] [CrossRef]
- Massey, J.C.; Schwartz, N.B.; Maxwell, S. Historic American Buildings Survey/Historic American Engineering Record: An Annotated Bibliography; Historic American Buildings Survey/Historic American Engineering Board: Washington, DC, USA, 1992.
- UNAVCO. Available online: https://www.unavco.org/help/glossary/glossary.html#lidar (accessed on 7 January 2022).
- Colombo, L.; Marana, B. Terrestrial Laser Scanning. Available online: https://www.gim-international.com/content/article/terrestrial-laser-scanning-2 (accessed on 7 January 2022).
- Bauwens, S.; Bartholomeus, H.; Calders, K.; Lejeune, P. Forest Inventory with Terrestrial LiDAR: A Comparison of Static and Hand-Held Mobile Laser Scanning. Forests 2016, 7, 127. [Google Scholar] [CrossRef]
- Gollob, C.; Ritter, T.; Nothdurft, A. Comparison of 3D Point Clouds Obtained by Terrestrial Laser Scanning and Personal Laser Scanning on Forest Inventory Sample Plots. Data 2020, 5, 103. [Google Scholar] [CrossRef]
- Che, E.; Jung, J.; Olsen, M.J. Object Recognition, Segmentation, and Classification of Mobile Laser Scanning Point Clouds: A State of the Art Review. Sensors 2019, 19, 810. [Google Scholar] [CrossRef] [PubMed]
- Kukko, A.; Kaartinen, H.; Hyyppä, J.; Chen, Y. Multiplatform Mobile Laser Scanning: Usability and Performance. Sensors 2012, 12, 11712–11733. [Google Scholar] [CrossRef]
- Potó, V.; Somogyi, J.Á.; Lovas, T.; Barsi, Á. Laser Scanned Point Clouds to Support Autonomous Vehicles. Transp. Res. Procedia 2017, 27, 531–537. [Google Scholar] [CrossRef]
- Del Duca, G.; Machado, C. Assessing the Quality of the Leica BLK2GO Mobile Laser Scanner versus the Focus 3D S120 Static Terrestrial Laser Scanner for a Preliminary Study of Garden Digital Surveying. Heritage 2023, 6, 1007–1027. [Google Scholar] [CrossRef]
- Williams, R.D.; Lamy, M.-L.; Maniatis, G.; Stott, E. Three-Dimensional Reconstruction of Fluvial Surface Sedimentology and Topography Using Personal Mobile Laser Scanning. Earth Surf. Process. Landf. 2020, 45, 251–261. [Google Scholar] [CrossRef]
- Barnhart, T.B.; Crosby, B.T. Comparing Two Methods of Surface Change Detection on an Evolving Thermokarst Using High-Temporal-Frequency Terrestrial Laser Scanning, Selawik River, Alaska. Remote Sens. 2013, 5, 2813–2837. [Google Scholar] [CrossRef]
- Hohenthal, J.; Alho, P.; Hyyppä, J.; Hyyppä, H. Laser Scanning Applications in Fluvial Studies. Prog. Phys. Geogr. Earth Environ. 2011, 35, 782–809. [Google Scholar] [CrossRef]
- Yang, X.; Grussenmeyer, P.; Koehl, M.; Macher, H.; Murtiyoso, A.; Landes, T. Review of Built Heritage Modelling: Integration of HBIM and Other Information Techniques. J. Cult. Herit. 2020, 46, 350–360. [Google Scholar] [CrossRef]
- Di Stefano, F.; Chiappini, S.; Gorreja, A.; Balestra, M.; Pierdicca, R. Mobile 3D Scan LiDAR: A Literature Review. Geomat. Nat. Hazards Risk 2021, 12, 2387–2429. [Google Scholar] [CrossRef]
- Moyano, J.; Justo-Estebaranz, A.; Nieto-Julian, J.; Barrera, A.; Fernandez-Alconchel, M. Evaluation of Records Using Terrestrial Laser Scanner in Architectural Heritage for Information Modeling in HBIM Construction: The Case Study of the La Anunciaci Acute Accent on Church (Seville). J. Build. Eng. 2022, 62, 105190. [Google Scholar] [CrossRef]
- Adami, A.; Bruno, N.; Rosignoli, O.; Scala, B. HBIM for Planned Conservation: A New Approach to Information Management. In Proceedings of the CHNT23, Vienna, Austria, 12–15 November 2018; p. 41. [Google Scholar]
- Banfi, F. HBIM, 3D Drawing and Virtual Reality for Archaeological Sites and Ancient Ruins. Virtual Archaeol. Rev. 2020, 11, 16–33. [Google Scholar] [CrossRef]
- Barontini, A.; Alarcon, C.; Sousa, H.S.; Oliveira, D.V.; Masciotta, M.G.; Azenha, M. Development and Demonstration of an HBIM Framework for the Preventive Conservation of Cultural Heritage. Int. J. Archit. Herit. 2021, 16, 1451–1473. [Google Scholar] [CrossRef]
- Abbate, E.; Invernizzi, S.; Spano, A. HBIM Parametric Modelling from Clouds to Perform Structural Analyses Based on Finite Elements: A Case Study on a Parabolic Concrete Vault. Appl. Geomat. 2022, 14, 79–96. [Google Scholar] [CrossRef]
- Anton, D.; Pineda, P.; Medjdoub, B.; Iranzo, A. As-Built 3D Heritage City Modelling to Support Numerical Structural Analysis: Application to the Assessment of an Archaeological Remain. Remote Sens. 2019, 11, 1276. [Google Scholar] [CrossRef]
- Olsen, M.J.; Kuester, F.; Chang, B.J.; Hutchinson, T.C. Terrestrial Laser Scanning-Based Structural Damage Assessment. J. Comput. Civ. Eng. 2010, 24, 264–272. [Google Scholar] [CrossRef]
- Pathak, R.; Saini, A.; Wadhwa, A.; Sharma, H.; Sangwan, D. An Object Detection Approach for Detecting Damages in Heritage Sites Using 3-D Point Clouds and 2-D Visual Data. J. Cult. Herit. 2021, 48, 74–82. [Google Scholar] [CrossRef]
- Willkens, D.S.; Liu, J. Historic Structure Report, Edmund Pettus Bridge; Department of the Interior, National Park Service, Southeastern Regional Office: Selma, AL, USA, 2024.
- Palčák, M.; Kudela, P.; Fandáková, M.; Kordek, J. Utilization of 3D Digital Technologies in the Documentation of Cultural Heritage: A Case Study of the Kunerad Mansion (Slovakia). Appl. Sci. 2022, 12, 4376. [Google Scholar] [CrossRef]
- Muradov, M.; Kot, P.; Markiewicz, J.; Łapiński, S.; Tobiasz, A.; Onisk, K.; Shaw, A.; Hashim, K.; Zawieska, D.; Mohi-Ud-Din, G. Non-Destructive System for in-Wall Moisture Assessment of Cultural Heritage Buildings. Measurement 2022, 203, 111930. [Google Scholar] [CrossRef]
- Tejedor, B.; Lucchi, E.; Bienvenido-Huertas, D.; Nardi, I. Non-Destructive Techniques (NDT) for the Diagnosis of Heritage Buildings: Traditional Procedures and Futures Perspectives. Energy Build. 2022, 263, 112029. [Google Scholar] [CrossRef]
- Moyano, J.; Nieto-Julián, J.E.; Lenin, L.M.; Bruno, S. Operability of Point Cloud Data in an Architectural Heritage Information Model. Int. J. Archit. Herit. 2022, 16, 1588–1607. [Google Scholar] [CrossRef]
- Martín-Lerones, P.; Olmedo, D.; López-Vidal, A.; Gómez-García-bermejo, J.; Zalama, E. BIM Supported Surveying and Imaging Combination for Heritage Conservation. Remote Sens. 2021, 13, 1584. [Google Scholar] [CrossRef]
- Moyano, J.; Gil-Arizón, I.; Nieto-Julián, J.E.; Marín-García, D. Analysis and Management of Structural Deformations through Parametric Models and HBIM Workflow in Architectural Heritage. J. Build. Eng. 2022, 45, 103274. [Google Scholar] [CrossRef]
- Rocha, G.; Mateus, L. A Survey of Scan-to-BIM Practices in the AEC Industry—A Quantitative Analysis. ISPRS Int. J. Geo-Inf. 2021, 10, 564. [Google Scholar] [CrossRef]
- Franco, P.A.C.; de la Plata, A.R.; Franco, J.C. From the Point Cloud to BIM Methodology for the Ideal Reconstruction of a Lost Bastion of the Caceres Wall. Appl. Sci. 2020, 10, 6609. [Google Scholar] [CrossRef]
- Al-Bayari, O.; Shatnawi, N. Geomatics Techniques and Building Information Model for Historical Buildings Conservation and Restoration. Egypt. J. Remote Sens. Space Sci. 2022, 25, 563–568. [Google Scholar] [CrossRef]
- Alshawabkeh, Y.; Baik, A.; Fallatah, A. As-Textured As-Built BIM Using Sensor Fusion, Zee Ain Historical Village as a Case Study. Remote Sens. 2021, 13, 5135. [Google Scholar] [CrossRef]
- Mammoli, R.; Mariotti, C.; Quattrini, R. Modeling the Fourth Dimension of Architectural Heritage: Enabling Processes for a Sustainable Conservation. Sustainability 2021, 13, 5173. [Google Scholar] [CrossRef]
- Massafra, A.; Prati, D.; Predari, G.; Gulli, R. Wooden Truss Analysis, Preservation Strategies, and Digital Documentation through Parametric 3D Modeling and HBIM Workflow. Sustainability 2020, 12, 4975. [Google Scholar] [CrossRef]
- Alshawabkeh, Y.; Baik, A.; Miky, Y. Integration of Laser Scanner and Photogrammetry for Heritage BIM Enhancement. ISPRS Int. J. Geo-Inf. 2021, 10, 316. [Google Scholar] [CrossRef]
- Liu, J.; Willkens, D. Reexamining the Old Depot Museum in Selma, Alabama, USA; WIT Press: Santiago de Compostela, Spain, 2021; Volume 205, pp. 171–186. [Google Scholar]
- Santos, C.G.R.; Araújo, T.D.O.; Chagas, P.R., Jr.; Neto, N.C.S.; Meiguins, B.S. Recognizing and Exploring Azulejos on Historic Buildings’ Facades by Combining Computer Vision and Geolocation in Mobile Augmented Reality Applications. J. Mob. Multimed. 2017, 13, 57–74. [Google Scholar]
- Banfi, F.; Previtali, M.; Stanga, C.; Brumana, R. A Layered-Web Interface Based on HBIM and 360° Panoramas for Historical, Material and Geometric Analysis. ISPRS—Int. Arch. Photogramm. Remote Sens. Spat. Inf. Sci. 2019, 42, 73–80. [Google Scholar] [CrossRef]
- Banfi, F. The Evolution of Interactivity, Immersion and Interoperability in HBIM: Digital Model Uses, VR and AR for Built Cultural Heritage. ISPRS Int. J. Geo-Inf. 2021, 10, 685. [Google Scholar] [CrossRef]
- Rashidi, M.; Mohammadi, M.; Sadeghlou Kivi, S.; Abdolvand, M.M.; Truong-Hong, L.; Samali, B. A Decade of Modern Bridge Monitoring Using Terrestrial Laser Scanning: Review and Future Directions. Remote Sens. 2020, 12, 3796. [Google Scholar] [CrossRef]
- McGuire, B.; Atadero, R.; Clevenger, C.; Ozbek, M. Bridge Information Modeling for Inspection and Evaluation. J. Bridge Eng. 2016, 21, 04015076. [Google Scholar] [CrossRef]
- Jeong, S.; Hou, R.; Lynch, J.P.; Sohn, H.; Law, K.H. An Information Modeling Framework for Bridge Monitoring. Adv. Eng. Softw. 2017, 114, 11–31. [Google Scholar] [CrossRef]
- Anwar, N. The Impact and Future Role of Computations and Software in Bridge Modeling, Analysis and Design. In Proceedings of the China Bridge Congress Chongqing, Chongqing, China, 29 March 2007; Volume 29. [Google Scholar]
- Shabani, A.; Feyzabadi, M.; Kioumarsi, M. Model Updating of a Masonry Tower Based on Operational Modal Analysis: The Role of Soil-Structure Interaction. Case Stud. Constr. Mater. 2022, 16, e00957. [Google Scholar] [CrossRef]
- Mol, A.; Cabaleiro, M.; Sousa, H.; Branco, J. HBIM for Storing Life-Cycle Data Regarding Decay and Damage in Existing Timber Structures. Autom. Constr. 2020, 117, 103262. [Google Scholar] [CrossRef]
- Ursini, A.; Grazzini, A.; Matrone, F.; Zerbinatti, M. From Scan-to-BIM to a Structural Finite Elements Model of Built Heritage for Dynamic Simulation. Autom. Constr. 2022, 142, 104518. [Google Scholar] [CrossRef]
- Santos, D.; Sousa, H.S.; Cabaleiro, M.; Branco, J.M. HBIM Application in Historic Timber Structures: A Systematic Review. Int. J. Archit. Herit. 2022, 17, 1331–1347. [Google Scholar] [CrossRef]
- Grillanda, N.; Cantini, L.; Barazzetti, L.; Milani, G.; Della Torre, S. Advanced Modeling of a Historical Masonry Umbrella Vault: Settlement Analysis and Crack Tracking via Adaptive NURBS Kinematic Analysis. J. Eng. Mech. 2021, 147, 04021095. [Google Scholar] [CrossRef]
- Fryskowska, A.; Stachelek, J. A No-Reference Method of Geometric Content Quality Analysis of 3D Models Generated from Laser Scanning Point Clouds for hBIM. J. Cult. Herit. 2018, 34, 95–108. [Google Scholar] [CrossRef]
- Rocha, G.; Mateus, L.; Fernandez, J.; Ferreira, V. A Scan-to-BIM Methodology Applied to Heritage Buildings. Heritage 2020, 3, 47–65. [Google Scholar] [CrossRef]
- Barrile, V.; Bernardo, E.; Bilotta, G. An Experimental HBIM Processing: Innovative Tool for 3D Model Reconstruction of Morpho-Typological Phases for the Cultural Heritage. Remote Sens. 2022, 14, 1288. [Google Scholar] [CrossRef]
- Chen, L. Integration of Terrestrial Laser Scanning and Close-Range Photogrammetry for Documenting Built Heritage; University of Florida: Gainesville, FL, USA, 2020. [Google Scholar]
- de la Plata, A.; Franco, P.; Franco, J.; Bravo, V. Protocol Development for Point Clouds, Triangulated Meshes and Parametric Model Acquisition and Integration in an HBIM Workflow for Change Control and Management in a UNESCO’s World Heritage Site. Sensors 2021, 21, 1083. [Google Scholar] [CrossRef]
- Reinoso-Gordo, J.F.; Rodríguez-Moreno, C.; Gómez-Blanco, A.J.; León-Robles, C. Cultural Heritage Conservation and Sustainability Based on Surveying and Modeling: The Case of the 14th Century Building Corral Del Carbón (Granada, Spain). Sustainability 2018, 10, 1370. [Google Scholar] [CrossRef]
- Banfi, F.; Brumana, R.; Landi, A.G.; Previtali, M.; Roncoroni, F.; Stanga, C. Building Archaeology Informative Modelling Turned into 3D Volume Stratigraphy and Extended Reality Time-Lapse Communication. Virtual Archaeol. Rev. 2022, 13, 1–21. [Google Scholar] [CrossRef]
- Nieto-Julián, J.E.; Antón, D.; Moyano, J.J. Implementation and Management of Structural Deformations into Historic Building Information Models. Int. J. Archit. Herit. 2020, 14, 1384–1397. [Google Scholar] [CrossRef]
- Banfi, F.; Brumana, R.; Stanga, C. Extended Reality and Informative Models for the Architectural Heritage: From Scan-to-BIM Process to Virtual and Augmented Reality. Virtual Archaeol. Rev. 2019, 10, 14–30. [Google Scholar] [CrossRef]
- García-Valldecabres, J.L.; Liu, J.; Willkens, D.S.; Escudero, P.A.; López-González, C.; Cortés Meseguer, L.; Orozco Carpio, P.R. Development of a virtual itinerary with HBIM and GIS. Int. Arch. Photogramm. Remote Sens. Spat. Inf. Sci. 2023, 48, 645–652. [Google Scholar] [CrossRef]
- Liu, J.; Willkens, D.; López, C.; Cortés-Meseguer, L.; García-Valldecabres, J.L.; Escudero, P.A.; Alathamneh, S. Comparative analysis of point clouds acquired from a TLS survey and a 3D virtual tour for HBIM development. Int. Arch. Photogramm. Remote Sens. Spat. Inf. Sci. 2023, 48, 959–968. [Google Scholar] [CrossRef]
- Brumana, R.; Della Torre, S.; Previtali, M.; Barazzetti, L.; Cantini, L.; Oreni, D.; Banfi, F. Generative HBIM Modelling to Embody Complexity (LOD, LOG, LOA, LOI): Surveying, Preservation, Site Intervention—The Basilica Di Collemaggio (L’Aquila). Appl. Geo. 2018, 10, 545–567. [Google Scholar] [CrossRef]
- Rolin, R.; Antaluca, E.; Batoz, J.-L.; Lamarque, F.; Lejeune, M. From Point Cloud Data to Structural Analysis through a Geometrical hBIM-Oriented Model. J. Comput. Cult. Herit. 2019, 12, 1–26. [Google Scholar] [CrossRef]
- Moyano, J.; León, J.; Nieto-Julián, J.E.; Bruno, S. Semantic Interpretation of Architectural and Archaeological Geometries: Point Cloud Segmentation for HBIM Parameterisation. Autom. Constr. 2021, 130, 103856. [Google Scholar] [CrossRef]
- Murtiyoso, A.; Grussenmeyer, P. Comparison and Assessment of 3D Registration and Georeferencing Approaches of Point Clouds in the Case of Exterior and Interior Heritage Building Recording. In Proceedings of the ISPRS TC II Mid-Term Symposium towards Photogrammetry 2020, Riva del Garda, Italy, 3–7 June 2018; Volume 42, pp. 745–751. [Google Scholar]
- Grussenmeyer, P.; Alby, E.; Landes, T.; Koehl, M.; Guillemin, S.; Hullo, J.-F.; Assali, P.; Smigiel, E. Recording Approach of Heritage Sites Based on Merging Point Clouds from High Resolution Photogrammetry and Terrestrial Laser Scanning. Int. Arch. Photogramm. Remote Sens. Spat. Inf. Sci. 2012, XXXIX-B5, 553–558. [Google Scholar] [CrossRef]
- Alba, M.; Scaioni, M. Comparison of Techniques for Terrestrial Laser Scanning Data Georeferencing Applied to 3-D Modelling of Cultural Heritage. Int. Arch. Photogramm. Remote Sens. Spat. Inf. Sci. 2007, 36, 8. [Google Scholar]
- Shabani, A.; Kioumarsi, M. Seismic Assessment and Strengthening of a Historical Masonry Bridge Considering Soil-Structure Interaction. Eng. Struct. 2023, 293, 116589. [Google Scholar] [CrossRef]
- Hill-Stosky, A.; Brothers, T. Reality Capture and the Potential for the Digital Twin: An Examination of the Matterport Pro2, the Samsung Galaxy Note 20 Ultra, and the Trimble XR-10 with Microsoft Hololens2. Transform. Constr. Real. Capture Technol. 2022. [Google Scholar] [CrossRef]
- Shults, R.; Levin, E.; Habibi, R.; Shenoy, S.; Honcheruk, O.; Hart, T.; An, Z. Capability of matterport 3D camera for industrial archaeology sites inventory. Int. Arch. Photogramm. Remote Sens. Spat. Inf. Sci. 2019, 42, 1059–1064. [Google Scholar] [CrossRef]
- Mani, G.-F.; Jeffrey, B.; Jochen, T.; Silvio, S.; Feniosky, P.-M. Evaluation of Image-Based Modeling and Laser Scanning Accuracy for Emerging Automated Performance Monitoring Techniques. Autom. Constr. 2011, 20, 1143–1155. [Google Scholar] [CrossRef]
- Oytun, M.; Atasoy, G. Effect of Terrestrial Laser Scanning (TLS) Parameters on the Accuracy of Crack Measurement in Building Materials. Autom. Constr. 2022, 144, 104590. [Google Scholar] [CrossRef]
- United States National CAD Standard—V5 (NCS V5); National Institute of Building Sciences: Washington, DC, USA, 2011.



















| Specification | Detail |
|---|---|
| Range | Up to 330 m (1082 feet) |
| Field of View | 360° horizontal, 305° vertical |
| Accuracy | Up to ±2 mm (±0.08 inches) at 25 m (82 feet) |
| Laser Class | Class 1 |
| Scan Speed | Up to 976,000 points/second |
| HDR Imaging | Yes, integrated |
| Weight | Approximately 5.2 kg (11.5 lbs) |
| Multi-Sensor | GPS, Compass, Altimeter, Dual-Axis Compensator |
| Battery Life | 4.5 h of continuous scanning |
| Data Storage | SD Card or via Wi-Fi |
| Software | Use in Project | Justification |
|---|---|---|
| FARO SCENE | Processing and registering TLS scan data. | Compatible with FARO scanners; efficient in processing and registering a large amount of TLS scans. |
| Autodesk ReCap Pro | Cleaning and preparing point cloud for BIM and CAD use. | Advanced editing tools; integrates well with Autodesk products. |
| Autodesk Revit | Developing the BIM model of the bridge. | Industry standard for BIM; supports point cloud data. |
| Autodesk AutoCAD | Creating CAD drawings of the bridge. | Precision drafting; widely accepted in professional fields. |
| Scanner Setting | Chosen Value |
|---|---|
| Range | Max (330 m/1082 feet) |
| Resolution | 1/2 |
| Quality | 2× |
| Scan Size | 20,480 × 8533 Pt |
| Point Distance | 0.110 in/30 ft |
| Scan with Color (Imaging) | On |
| GPS | On |
| Inclinometer | On |
| Scan File Size | approx. 670 MB |
| Scan Speed | approx. 12:00 min/scan |
| Firmware Version | Rev. 5.5.9.1059 |
Disclaimer/Publisher’s Note: The statements, opinions and data contained in all publications are solely those of the individual author(s) and contributor(s) and not of MDPI and/or the editor(s). MDPI and/or the editor(s) disclaim responsibility for any injury to people or property resulting from any ideas, methods, instructions or products referred to in the content. |
© 2024 by the authors. Licensee MDPI, Basel, Switzerland. This article is an open access article distributed under the terms and conditions of the Creative Commons Attribution (CC BY) license (https://creativecommons.org/licenses/by/4.0/).
Share and Cite
Willkens, D.S.; Liu, J.; Alathamneh, S. A Case Study of Integrating Terrestrial Laser Scanning (TLS) and Building Information Modeling (BIM) in Heritage Bridge Documentation: The Edmund Pettus Bridge. Buildings 2024, 14, 1940. https://doi.org/10.3390/buildings14071940
Willkens DS, Liu J, Alathamneh S. A Case Study of Integrating Terrestrial Laser Scanning (TLS) and Building Information Modeling (BIM) in Heritage Bridge Documentation: The Edmund Pettus Bridge. Buildings. 2024; 14(7):1940. https://doi.org/10.3390/buildings14071940
Chicago/Turabian StyleWillkens, Danielle S., Junshan Liu, and Shadi Alathamneh. 2024. "A Case Study of Integrating Terrestrial Laser Scanning (TLS) and Building Information Modeling (BIM) in Heritage Bridge Documentation: The Edmund Pettus Bridge" Buildings 14, no. 7: 1940. https://doi.org/10.3390/buildings14071940
APA StyleWillkens, D. S., Liu, J., & Alathamneh, S. (2024). A Case Study of Integrating Terrestrial Laser Scanning (TLS) and Building Information Modeling (BIM) in Heritage Bridge Documentation: The Edmund Pettus Bridge. Buildings, 14(7), 1940. https://doi.org/10.3390/buildings14071940

