Next Article in Journal
Evaluating the Performance of a Combined Vertical Wall–Horizontal Roof Solar Chimney for the Natural Ventilation of Buildings
Next Article in Special Issue
Adding Green to Architectures: Empirical Research Based on Indoor Vertical Greening of the Emotional Promotion on Adolescents
Previous Article in Journal
Deformation Characteristics and Energy Evolution Rules of Siltstone under Stepwise Cyclic Loading and Unloading
Previous Article in Special Issue
Impacts of Static Lighting in Confined Spaces on the Circadian Parameters, Alertness, Performance and Well-Being
 
 
Font Type:
Arial Georgia Verdana
Font Size:
Aa Aa Aa
Line Spacing:
Column Width:
Background:
Article

Children’s Hospital Environment Design Based on AHP/QFD and Other Theoretical Models

1
Institute of Cultural Resources and Industries, Nanchang University, Nanchang 330031, China
2
Architecture and Design College, Nanchang University, Nanchang 330031, China
3
Wuhan Railway Vocational College of Technical, Wuhan 430223, China
*
Author to whom correspondence should be addressed.
Buildings 2024, 14(6), 1499; https://doi.org/10.3390/buildings14061499
Submission received: 2 April 2024 / Revised: 16 May 2024 / Accepted: 17 May 2024 / Published: 22 May 2024
(This article belongs to the Special Issue Indoor Environmental Quality and Human Wellbeing)

Abstract

Spatial environmental factors can effectively alleviate children’s fear of the medical environment when they seek medical treatment. This study focuses on the special environmental space of a children’s hospital, thoroughly considering the emotional needs of and the therapeutic effects on children as a unique group during medical treatment. By analyzing the existing design of children’s hospital environments, this research actively explores more suitable environmental design solutions for children’s healthcare settings. This study summarizes the user demand factors of children’s hospital environmental space design through field research and analysis interviews and calculates the weight indicators of user demand through AHP hierarchical analysis. On this basis, based on the QFD theoretical model, user needs are transformed into technical needs, and a house of quality is drawn to judge the conflicting needs through the positive and negative correlations between the factors. Finally, the forty invention principles of the TRIZ innovation theory are used to propose a solution to the environmental space program of children’s hospitals to obtain the optimal solution to the environmental space design effect. This study shows that incorporating theoretical models of AHP, QFD, and TRIZ into the environmental space design of children’s hospitals can improve and optimize the environmental space of children’s hospitals, and the example of a children’s hospital can be designed to meet children’s emotional needs according to this model. A series of interesting innovative practices, such as personalized digital information diagnosis and treatment, interesting visual guidance, and the implicit healing effect of color, can be realized. The aim is to create a modern, child-friendly medical environment that not only meets medical functional requirements but also effectively alleviates the stress of pediatric patients during diagnosis and treatment. This study preliminarily verifies the scientificity and rationality of the entire design process and provides a reference for the design practices of children’s hospital environments.

1. Introduction

Children, as a vulnerable group, have unique physiological needs and psychological characteristics. Constructing an efficient and scientific healthcare environment for children has become a topic of common concern among various social organizations and groups. Pediatric healthcare, as an essential part of the public health system, has long been given significant attention by various social organizations and the public. To better enhance the healing effect of children’s medical treatment, children’s hospital environments should exhibit humanized design in accordance with child psychology principles, and fun strategies can stimulate treatment compliance, such as the use of gamified virtual reality robots and medical environments, whenever play is used as a strategy to improve the subjective well-being of child patients [1]. Games can stimulate the enthusiasm of child patients, divert their attention, and reduce their fear of medical treatment, thus creating a children’s hospital environment that maximally accommodates the developmental needs of children. In the case of children’s hospitals, the design of the hospital is of special importance because children display unique ways of learning and interacting with the world around them, which requires specific activities to facilitate natural development [2]. In this study, a multiobjective decision analysis method, AHP (Analytic Hierarchy Process); a user needs-centered development method, QFD (Quality Function Deployment); and a systematic, innovative problem solving methodology, TRIZ (Theory of Inventive Problem Solving), were used to carry out the effective spatial design of children’s hospitals and, based on this, to realize the all-around innovative design of children’s hospitals in terms of human–computer interaction, safety, and therapeutic functions.
As society and families pay increasing attention to children’s health, the demand for hospital environments and medical services and experiences accommodating to children is also increasing, especially for children’s medical facilities and environments that provide emotional support and are related to rehabilitation and treatment. For example, medical equipment and cold wall colors in most hospitals may make children feel uncomfortable, which may lead to resistance to medical treatment and psychological suffering. Also, the overall spatial environment of children’s hospitals does not provide children with comfortable psychological cues or emotional care from an emotional point of view. Therefore, architects and spatial designers need to work on creating a warm and friendly environment for children, such as using bright colors, interesting decorations, and child-friendly design concepts, to help reduce children’s anxiety and ensure a better medical experience for children [3]. This research is dedicated to designing children’s hospital environments that meet the psychological and physiological requirements of children. It integrates innovative personalized digital medical platforms, educational, fun, and interactive visual navigation systems, and environmental space design solutions based on the principles of color psychology for emotional regulation. This trend of focusing on the environmental design of children’s hospitals reflects the high priority society places on children’s health and well-being.
Theoretical models such as the AHP, QFD, and TRIZ have been widely used in the augmentation of design practices. Wang Shuai et al. conducted a study on the design of shoe-changing seats for aging patients based on Kano, AHP, and QFD, starting from the behavioral intention of elderly users, subdividing furniture application scenarios, integrating user needs, and transforming them into quality characteristics and importance rankings [4]. Hu Changwen et al. applied the AHP, QFD, and TRIZ to children’s toy design research; innovated in terms of education, safety, and entertainment; and designed a set of mechanical toys that are spliced and can mobilize children’s motivation [5]. Hu Kang et al. designed paper toys adapted to children based on the theory of the AHP, QFD, and TRIZ, calculated the specific weight values of user requirements through an AHP, determined the QFD model and converted it to technical requirements, and finally solved the problem through the principle of TRIZ to develop the designed solution [6]. Yu Menghao et al. used a combination of the AHP, QFD, and TRIZ to conduct a design study of an intelligent doorman robot, which can effectively meet the needs of both property managers and the general public [7]. Doğan N. Ö. and others used a combined approach of the AHP (Analytic Hierarchy Process) and QFD (Quality Function Deployment) theories at a pediatric hospital in Turkey to identify the expectations of hospital patients. They utilized the AHP to determine the priority of patient expectations and QFD to translate these expectations into specific service improvement measures. This approach helps hospital management understand and optimize patient service processes, enhancing patient satisfaction and the overall quality of hospital services [8]. In summary, the AHP theoretical model can hierarchically decompose complex problems, make the treatment of problems systematic and targeted, and produce comprehensive and accurate results; the QFD theoretical model can convert user needs into specific product design requirements, optimize resource allocation, improve development efficiency, and ensure that the products satisfy the user’s needs; and the TRIZ theoretical model can help one find solutions to the problems faster and better, reduce innovation costs, and improve the service quality of the hospital.

2. Materials and Methods

2.1. Analysis of the Current Situation of Environmental Space Design in Children’s Hospitals

After conducting research and analysis, it has been found that most existing children’s hospitals lack emotional design in their spaces, which is mainly reflected in the following three aspects:
First, the design of the hospital’s ambiance and color scheme is unreasonable. The existing designs generally overlook children’s sensitivity to and preferences for colors, lacking child-specific hues. Most hospitals opt for white walls, which create a stark and cold color environment that lacks vitality and warmth and can impart a sense of indifference. This atmosphere can lead to anxiety and restlessness among children, which is detrimental to their psychological healing process. Furthermore, there is a lack of color coordination schemes specifically designed for children, failing to fully utilize the positive effects of color psychology in medical spaces.
Second, hospitals also lack safety and functionality. For instance, the height of diagnostic equipment, the size and placement of directional icons, and the design of seating in offices and rest areas are mostly based on adult standards, lacking consideration from a child’s perspective [9]. This not only makes it inconvenient for children during use but may also pose safety risks due to improper design. Moreover, the cold medical tools and furniture with sharp angles lack ergonomic curves and the use of soft materials, which not only reduces children’s sense of security but also intensifies their fear [10].
Third, there is a lack of research on artificial intelligence interactions. Despite the rapid development of artificial intelligence (AI) technology bringing new opportunities to the medical field, many children’s hospitals still adhere to the traditional mode of calling numbers for appointments. However, given the advancements of the current era, there is a lack of awareness and practice in utilizing AI technology to enhance service efficiency and interactive experiences. There is potential to leverage AI for transformations, such as using AI to create personalized information services, enhancing interactivity, and increasing engagement for children. This can help distract young patients and reduce their anxiety during medical procedures [11].
It is evident that current children’s hospitals significantly lack in emotional design in their spaces. There is a need for improvement and innovation in various aspects such as color coordination, safety and functionality in design, and transformation into intelligent services. By doing so, a more welcoming, safe, and smart medical environment can be created, meeting the diverse needs of children and their parents during medical consultations and treatments.

2.2. Research Process for the Environmental Space Design of Children’s Hospitals

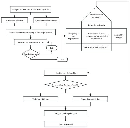
Based on the above status quo, this research integrates the AHP, QFD, and TRIZ theoretical models to carry out an innovative design of children’s hospital environmental space. In the overall research process, the study first obtains user requirements for analysis through literature research and questionnaire interview methods and then uses AHP hierarchical analysis to list the judgment matrix and determine the weight percentage of user requirements. The judgment matrix is the process of quantifying the comparative judgment of people and is the basis for calculating the weight of the AHP, which determines the relative importance of each indicator by comparing all the indicators in the indicator evaluation system in a two-by-two comparison. This matrix is also the only source of AHP information, and its establishment will have a decisive impact on the final results. According to the hierarchical structure proposed by Thomas L. Saaty, the hierarchical structure will be analyzed and compared from the target layer, criterion layer, and indicator layer to the modeling design for analysis and comparison. In the judgment matrix, relevant elements are compared with each other for a given objective [12]. Furthermore, the user demand weights are imported into the QFD house of quality as a whole, which is widely used in the design fields of industrial design, interaction design, and engineering design oriented to functional characteristics, and the systematic innovation method is driven by the user demand so that the user demand is converted to the technical demand, the technical demand weights are derived, and the positive and negative correlations between the factors are labeled on the roof of the house of quality to derive the contradictory conflicts. Using the principle of QFD, the functional characteristics are analyzed in depth and better transformed into specific environmental space design indexes for children’s hospitals [13]. Then, according to the judgment of whether the type of contradictory conflict is a technical or physical contradiction, the final spatial design solution for the children’s hospital environment is derived through the forty principles of inventions in TRIZ innovation theory. The specific research process is shown in Figure 1.

2.3. Analysis and Measurement of the Hierarchical Requirements of Children’s Hospital Space Design Users

To obtain more accurate user demand factors, this study obtained a total of 510 sample data points from groups including architects (26), children (236), parents (86), designers (98), and children’s doctors (64, including 17 pediatricians and 9 child psychology experts) through literature searches and questionnaire interviews. By organizing and summarizing the user needs of children’s hospital space design, the level of needs can be divided into three levels: the target level, the guideline level, and the indicator level. The first level (target level) is the total demand for children’s hospital environmental space design that meets the user’s needs, A; the second level (criterion level) includes four aspects of visual elements, A1; human–computer interaction, A2; safety, A3; and functionality, A4; and the third level (indicator level) is the specific subdivided demand under the criterion level (see Figure 2). The user demand hierarchy of children’s hospitals is defined, and the next matrix analysis is started.
After unfolding the classification of user needs in the spatial design of children’s hospitals, this study needs to further use the AHP hierarchical analysis to establish the judgment matrix corresponding to the user needs, to hierarchize the multiobjective complex problem, and to further determine the weight of user needs through the consistency test of the decision-making assessment to minimize the decision-making bias as much as possible [14].
The entire calculation procedure is as follows:
Step 1: Judgment matrix analysis. For the target layer A and criterion layers A1–A4, the judgment matrix is constructed by inviting experts to score two-by-two to reflect the degree of relative importance between the elements of user requirements [15]. The judgment index scale degree table is shown in Table 1.
Step 2: The arithmetic mean method and square root method are used to calculate the user demand weights of the children’s hospital space design, W . To ensure the validity of the judgment matrix, it is necessary to carry out a consistency test, and the largest characteristic root of the judgment matrix, such as the λ max , C I , and C R values, can be used to test the consistency of the expert’s judgment. The C I value indicates the consistency indicator, the C R value indicates the consistency ratio, n is the number of indicators, and R I is the average random consistency indicator. American scientist Thomas L. Saaty derived the R I values by constructing 500 sample matrices using a random method. For matrix sizes n = 1, …, 9, he randomly selected numbers from 1 to 9 and their reciprocals to construct positive reciprocal matrices. He then calculated the average of the largest eigenvalues obtained, λ max . This process resulted in the numerical values for R I . It is noteworthy that the R I values obtained differ according to the scaling method used; however, as the order increases, the R I values tend to stabilize. The calculation formula is shown as Formula (2), with results presented in Table 2.
C I = λ max n n 1
R I = λ max n n 1
C R = C I R I
When the calculated C R value < 0.1, the consistency test is passed, and vice versa, the judgment matrix should be reconstructed for the test.
Step 3: Weighting matrix analysis of user requirements for children’s hospital space design. Create the matrix, and according to Table 1’s scale of judgment indicators, compare the factors horizontally and vertically in pairs, with the center as the diagonal division. The corresponding values on either side should multiply to equal 1. For example, in the criterion layer, if A2 (human–computer interaction) is significantly more important than A1 (visual elements), then assign a value of 5 to A2 and a value of 1/5 to A1. Continue this pattern for all data, then calculate the weight of each requirement, ensuring that the sum of the weights equals 1.
The weighting values of guideline layers A1–A4 on the target layer user requirements A are scored and calculated [16]; see Table 3.
According to the indicators in Table 3, the calculation steps for the consistency test are as follows:
First, normalize to obtain the standardized matrix, then sum each row of the standardized matrix to obtain the vector matrix W .
W = 0.4472 1.9680 1.7783 0.6389
Normalize the vector matrix W to obtain the eigenvector of the judgment matrix A W .
W = 0.0925 0.4073 0.3680 0.1322
Then, calculate the eigenvalue λ = A × W .
λ = 1 1 / 5 1 / 5 1 5 1 1 3 5 1 1 2 1 1 / 3 1 / 2 1 × 0.0925 0.4073 0.3680 0.1322 = 0.3797 1.6343 1.5021 0.5444
Finally, perform a consistency test for single-level sorting by calculating the largest eigenvalue λ max of the judgment matrix A.
λ max = λ n × W = 0.3797 4 × 0.0925 + 1.6343 4 × 0.4073 + 1.5021 4 × 0.3680 + 0.5444 4 × 0.1322 = 4.0795
Based on the aforementioned steps, calculate the consistency index C I :
C I = λ max n n 1 = 4.0795 4 4 1 = 0.027
From Table 2, it is known that when n = 4 , R I = 0.89 . Therefore, the random consistency ratio C R = 0.03 < 0.1 meets the consistency requirements.
C R = C I R I = 0.027 0.89 = 0.03
Based on the calculation of the weight matrix, where C I = 0.027 , C R = 0.03 , the consistency test is passed.
Similarly, the other segmented needs of the children’s hospital space design indicator tier were scored and calculated for the weighted values of the guideline tier user needs A1–A4, as shown in Table 4, Table 5, Table 6 and Table 7.
Table 4. Weighting values of indicator layers A11–A14 for guideline layer user requirement, A1.
Table 4. Weighting values of indicator layers A11–A14 for guideline layer user requirement, A1.
A1A11A12A13A14W
A1114410.4065
A121/4131/20.1591
A131/41/311/50.0730
A1412510.3614
Based on the weighting matrix calculation, where C I = 0.038 and C R = 0.043 , the consistency test was passed.
Table 5. Weighting values of indicator layers A21–A24 for guideline layer user requirement, A2.
Table 5. Weighting values of indicator layers A21–A24 for guideline layer user requirement, A2.
A2A21A22A23A24W
A2111/431/30.1429
A2241410.4042
A231/31/411/40.0768
A2431410.3761
Where C I = 0.041 and C R = 0.047 , the consistency test was passed.
Table 6. Weighting values of indicator layers A31–A34 for guideline layer user requirements, A3.
Table 6. Weighting values of indicator layers A31–A34 for guideline layer user requirements, A3.
A3A31A32A33A34W
A31111/330.2010
A32111/330.2010
A3333150.5204
A341/31/31/510.0776
Where C I = 0.014 and C R = 0.016 , the consistency test was passed.
Table 7. Weighting values of indicator layers A41–A44 for guideline layer user requirement, A4.
Table 7. Weighting values of indicator layers A41–A44 for guideline layer user requirement, A4.
A4A41A42A43A44W
A4111/51/31/50.0662
A4251310.3836
A4331/311/40.1379
A4451410.4123
The consistency test was passed based on the weight matrix calculation, where C I = 0.025 and C R = 0.029 .
Finally, to calculate the composite weight values for each specific subdivision requirement of the children’s hospital environmental space design user needs, multiply the weights of the criterion layer (A1–A4) by the weights of the indicator layer (A11–A14, A21–A24, A31–A34, A41–A44). For example, multiply the weight of the visual elements, A1 (W = 0.0925), by the weight of the color, A11 (W = 0.4065), to obtain the first composite weight value in the table, which is 0.0376, as seen in Table 8.

3. Transformation of User Needs for Environmental Space Design in Children’s Hospitals

3.1. QFD-Based Design Feature Transformation

Through the hierarchical analysis method AHP, which is used to derive the comprehensive weight of the spatial environment design of children’s hospitals for each specific subdivision of needs, to meet these needs, it is also necessary to intervene in the quality of the functionality to develop the QFD theoretical model, which will be converted from user needs to technical requirements and production requirements. The conversion process is shown in Figure 3. QFD ensures that the design solution closely matches the needs of the users of the children and their families and provides a set of structured frameworks to specifically analyze and solve problems. QFD is a recognized method for converting the needs of children and families into appropriate technical requirements for ergonomic design development. QFD is used to summarize the key results of the analysis of the main data to establish the design criteria and provide a basis for design development [17]. First, the technical requirements that may correspond to the needs of the specific segments of the AHP are listed through the requirements of each specific segmentation of the AHP. Second, the HOQ combines the user needs and technical needs to clarify the correlation between the user needs and technical needs so that architects and designers can maintain a clearer and more rational mindset to consider the design program when designing the environmental space of children’s hospitals and make the design more scientific and broader. Finally, the importance weight of the technical requirements is calculated, and the positive and negative correlation between each technical requirement factor is judged to derive the conflicting relationship and solve it.

3.2. Children’s Hospital Spatial Environmental House of Quality

The technical requirements for each specific subdivision of the spatial design of children’s hospitals are analyzed and presented in Table 9, which intuitively shows that the technical requirements involved in the spatial environmental design of children’s hospitals include the following 12 aspects: interactive color decoration, safe and easy to clean, ergonomic, low complexity, simple and beautiful, environmentally friendly materials, intelligent toys for diverse play, comprehensive automation, interactive devices, structural stability, multifunctional flexibility of tables and chairs, and children’s safety fixtures.
After transforming the user requirements of the spatial environment design of children’s hospitals into corresponding technical requirements, it is necessary to determine the absolute weight and relative weight of each technical requirement. To further improve the scientific nature of the design study, it is necessary to set up a house of quality; the roof of the house of quality is composed of the user requirements and technical requirements, the 16 user requirement factors of the index layer are imported into the left side of the roof, the 12 corresponding technical requirements are imported into the roof, and the roof is built by the correlation of the positive and negative correlation of the two technical requirement factors. The user requirements and technical requirements of the environmental space design of the children’s hospital correspond to the matrix of the roof of the house of quality with ● (strong correlation), ○ (medium correlation), and ∆ (weak correlation), where ● = 5, ○ = 3, and ∆ = 1, respectively, and the blank space between the two indicates no correlation. Insert these three symbols into the house of quality matrix to measure the relationship between the user needs and technical requirements, and calculate the absolute and relative weight values of the technical requirements. The calculation formula is as follows [14].
In the formula, W j represents the absolute weight value of the technical requirements, W i represents the weight of the user needs (the composite weight values of each specific subdivided requirement in Table 8), P i j represents the correlation coefficient (the three symbols corresponding to the house of quality QFD, where strong correlation ● = 5, medium correlation ○ = 3, weak correlation ∆ = 1), and W k represents the relative weight value of the technical requirements:
W j = i = 1 q W i P i j
W k = W j i = 1 q W j
The following conclusions are drawn from the information presented in the house of quality (HOQ), as shown in Figure 4.
(1) In the design and development of the children’s hospital environment space, interactive devices (13.75), all-around automation (13.68), and sustainable and environmentally friendly materials (12.88) are the most important and indispensable to the whole design; ergonomic (12.28), safe and easy-to-clean (12.08), and interactive colorful decorations (10.48) are more important and are considered to be key elements of the design and development. Structural stability (8.54), simplicity and aesthetics (5.27), and low complexity (5.27) are generally important; smart toys with various ways of playing (2.94), the multifunctional flexibility of tables and chairs (1.40), and child safety fixtures (1.40) are the next most important factors in the development of the design.
(2) There are several contradictions in the quality of the house: low-complexity and intelligent toys with a variety of ways to play (i.e., the more ways to play, the more complex the structure, the more difficult to reduce the complexity of the toys); simple, aesthetically pleasing and intelligent toys with a variety of ways to play (i.e., it is difficult to ensure that the complexity of the product is simple); interactive devices with a low complexity (i.e., the design of the devices should be simplified as much as possible to make them easy to understand); all-around automation and structural stability (i.e., a large number of automation devices may lead to structural instability); the multifunctional flexibility of tables and chairs with structural stability; the safety and ease of cleaning; low complexity (i.e., it is difficult to ensure the structural stability of the product with many functions, and it is difficult to clean the product, and it is not easy for the users to use); and interactive color decorations with sustainable and environmentally friendly materials (i.e., materials that use certain colors may not be environmentally friendly or may require unsustainable methods to maintain the vibrancy and longevity of the colors) [14,18].

4. Discussion on Design Contradictions Based on TRIZ Theory

4.1. Analysis of Contradictions in the Spatial Design of Children’s Hospitals

To guarantee the scientificity and rationality of the data, TRIZ theory, as an important method for solving engineering problems, provides 40 specific suggestions for dealing with common contradictions in technical systems, such as the separation principle, the inverse principle, and the prior principle, which can be perfectly combined with the unfolding of the QFD quality function. The positive and negative correlations between the factors can be clearly seen through the roof section of the house of quality: “+” indicates a positive correlation, “−” indicates a negative correlation, and the blank space indicates no correlation between the technologies.

4.2. Solutions to the Contradictions in the Spatial Design of Children’s Hospitals

Based on the pairs of contradictory conflicts derived from the house of quality and considering the specific situation and requirements of the children’s hospital environmental space design, we determine the appropriate invention principle in TRIZ theory to practice and solve the contradictory conflicts, as shown in Table 10.
The first contradiction is between simplicity, aesthetics, low complexity and the variety of ways to play with smart toys. The separation principle allows for different parts of the toy to be interchanged or recombined to create new ways of playing while maintaining the overall simplicity.
The second pair of contradictions involves the contradiction between interactive devices and low complexity. By adopting the self-service principle, the device can use user behavior, such as haptic feedback, as input, and the actions are natural and easy to execute and adapt to the needs of different users. The user interface needs to be designed to be simple and clear, using graphical instructions and intuitive icons.
The third contradiction is the contradiction between omnidirectional automation and structural stability. Adopting the principle of localized mass ensures that each component can maximize its performance in its function, while the stability of the overall structure is also guaranteed, realizing efficient and stable omnidirectional automation.
The fourth pair of contradictions involves the contradiction between the multifunctional flexibility of tables and chairs and their structural stability, safety, ease of cleaning, and low level of complexity. The principles of separation and dynamism are adopted so that tables and chairs can be quickly combined, reorganized, or adjusted according to users’ needs, such as removable chair backs and adjustable table legs. The decorative and complex components of tables and chairs are reduced as much as possible to ensure that all edges and corners are rounded and free of sharp corners and that sustainable materials that can be easily wiped and maintained are chosen.
The fifth contradiction is between interactive color decoration and sustainable and environmentally friendly materials. Using the principle of changing color, this approach involves designing materials that can change color in response to different stimuli, enabling dynamic interactions without the need for additional materials or coatings. This approach aligns with sustainability by reducing the use of potentially harmful substances and enhancing the longevity and adaptability of products.

5. Innovative Design Practice Based on Contradiction Analysis Results

By applying TRIZ theory to outline the contradictions in the design of children’s hospital environments, a systematic methodology is provided to identify and resolve design contradictions. This can guide designers in their practice of designing children’s hospital environments, enabling them to achieve optimal solutions for the aforementioned contradictions.

5.1. Overall Internal Structure of Space Design for Children’s Hospitals

During hospitalization, children face physical illnesses and many psychological challenges. One of the important factors affecting children is the design of the hospital environment. Environmental space design emphasizes the interaction and mutual influence between the environment and human psychology. It is an emerging discipline that intersects psychology with architecture or environment. A safe and comfortable environmental space provides positive psychological cues to individuals [19]. Improper hospital design may lead to an increase in fear, anxiety, and behavioral disorders. According to the above research, there is a contradiction between interactive color decorations and sustainable and environmentally friendly materials, and the design of spaces in children’s hospitals is different from that of general hospitals and should fully consider the physical and psychological needs of children. Sara Nourmusavi Nasab studied the atmosphere required by children during treatment through 16 drawings and 24 interviews with children in children’s hospitals in Iran. The results showed that the children preferred hospital environments that provided both recreational facilities and design features such as lighting, colorful decorations, the presence of green spaces, and conditions suitable for the presence of family members [20]. Following the continuum of humanized perception across different environments/places (such as hospitalization areas and reception areas), trends indicate how emotional quality profiles change with the degree of humanization in hospitals: the higher the degree of humanization in the architectural environment, the higher the positive emotional quality and the lower the negative emotional quality. Therefore, experiencing a highly humanized architectural environment in a hospital can increase positive emotional qualities and reduce negative emotional qualities [21]. Color, as the most sensitive element of children’s visual senses, should not be ignored in design. Patients’ phenomenal experience of the features of the built environment of healthcare buildings can affect their recovery and well-being. Therefore, understanding the therapeutic effects of landscapes and buildings can inform the design of healthcare environments to increase health benefits [22]. Based on Piagetian cognitive theory, bright colors tend to attract children’s attention and therefore reduce fear in healthcare, changing the uniform white palette to a rich color palette and using the visual stimulation it produces to provide a more welcoming and appropriate spatial environment for pediatric patients. The colors are used to provide a more welcoming and appropriate space for pediatric patients [23]. To protect the safety of children, a curved space design is adopted, sharp edges and corners are reduced as much as possible, and soft materials are mainly used to reduce the risk of collision when children walk in the space. A smooth transition and continuous visual effect can also be created through the streamlined design direction, which can effectively guide people’s sight and movement paths, making the spatial layout more reasonable. At the same time, light is vital for creating a positive and therapeutic environment. The design maximizes the use of windows to introduce natural light and regulate children’s moods, and in areas where sufficient natural light cannot be provided, soft, non-glare lighting is selected. Additionally, the use of aromatherapy devices in specific areas of a children’s hospital, such as the lobby, waiting rooms, or treatment areas, can enhance environmental comfort. Choosing mild and pleasant scents like citrus, lavender, or fresh green tea can enhance the ambiance. Alternatively, scent sprays could be dispersed through the hospital’s air system, either automatically or manually at regular intervals, ensuring an even distribution of scent throughout the facility. It is essential to select scents according to children’s preferences and needs, such as fruity, candy, or marshmallow scents, which can help create a pleasant atmosphere, reducing anxiety and stress while waiting. Additionally, scent devices can be placed in play areas to merge with children’s activities and games, enhancing interactivity and enjoyment. However, when selecting and using scents, it is important to be aware of potential allergies or sensitivities children might have to certain scents. Mild, natural scents should be opted for and it should be ensured that they do not trigger allergic reactions or discomfort. By incorporating scents, children’s hospitals can improve the environmental ambiance, creating a warm and comfortable medical experience that helps alleviate tension for both children and their parents, enhancing the overall therapeutic outcomes and medical experience, as shown in Figure 5.

5.2. Interactive Guide Signage Design

Due to the contradiction between interactive devices and low complexity, the design of guide signs in children’s hospitals should be more geared toward children’s perspectives. Interactive guide sign design in children’s hospitals is characterized by combining medical guide information with children’s interactive elements to create a fun, comfortable, and safe medical environment that helps children and parents better understand and cope with the medical process. Therefore, in terms of environmental space guide sign design, the appearance of interactive guide signs features children’s favorite cartoon images to attract children’s attention and make them feel happy and relaxed in the hospital environment. In terms of functionality, interactive guide signs can provide children with customized healthcare navigation services based on their destination using a voice navigation system. Through a personalized voice-guided system, children are provided with customized navigation services. Based on navigational functionality, this system incorporates a variety of sound effects, including friendly cartoon characters, cheerful music, and warm auditory cues. These sound effects not only capture the children’s attention but also provide a sense of security and a pleasurable experience. Additionally, they can foster comfortable and relaxing positive emotions within the medical environment, enhancing children’s experiences and emotional states in medical settings. It is important to note that, due to the unavoidably noisy environments in hospitals, the voice system can only be implemented in specific hospital areas, such as children’s waiting areas. Interactive wayfinding signs provide a positive, engaging experience without the need for contact surfaces that can spread infection. It can be used by children, teens, and adults for all motor abilities. All participants strongly felt that interactive media displays would improve the healthcare waiting experience [24]. In this way, children can more easily understand the layout of the hospital, locate the target department, understand the flow of care, and plan their path to the clinic efficiently as they explore the interior of the hospital, and this personalized healthcare navigation service reduces anxiety and stress during clinic visits, as shown in Figure 6.

5.3. Natural Materials and Representation

The humanized design of children’s hospital tables and chairs can effectively enhance children’s experience in the hospital and protect their safety and health. The humanized design of tables and chairs should take into account the physical characteristics and activity needs of children. The height, angle, and edges of tables and chairs should be in line with children’s physiological characteristics to avoid accidental injuries caused by failing to meet the needs of children in all aspects. In addition, environmentally friendly, natural materials should be chosen for table and chair materials to ensure that children in contact with them are not subject to the threat of toxic substances. In addition, some changes in modeling should be made based on the characteristics of the children, such as incorporating different animal imagery into tables and chairs, so that children have a greater sense of immersion and increased interactivity. The image of children’s favorite animals should be incorporated into the object. To improve safety, environmentally friendly materials that are harmless to children should be used. The preferred color should be warm and one that children like. Materials that are environmentally friendly should be used. For better mobility, the device should not be harmful to the body and it should be lighter. For safety reasons, it should be recyclable because of its environmentally friendly characteristics. The edges are smooth and free from hazardous elements. Choosing different sustainable materials and applying them skillfully in the design of tables and chairs not only enhances the comfort experience of children but also creates a more environmentally friendly and healthy environment for hospital visits. Currently, it is not economical to use solid wood in furniture production. One of the main reasons for this is the rapid growth of the world’s population and the reduction in forest resources. Wood composites have been widely used as alternative materials to solid wood due to their advantages, such as dimensional stability and feasibility for use in furniture production [25]. Wood composite tables and chairs are common uses of sustainable materials. The use of wood tables and chairs not only adds a fresh and natural atmosphere but also protects the health and safety of children because of the natural properties of wood, as shown in Figure 7. This kind of table and chair has a natural texture but also has environmentally friendly characteristics, in line with the construction of comfortable and safe environment design concepts for children’s hospitals. Therefore, the use of sustainable and environmentally friendly materials can not only improve the quality and comfort of children’s hospital tables and chairs but also reduce the consumption of natural resources, reduce environmental pollution, and provide a healthy and environmentally friendly environment for children’s medical treatment. Therefore, the selection and application of sustainable materials should be fully considered in the design of children’s hospitals.

5.4. Humanized Design for Security

The key to ensuring the safety and comfort of children in children’s hospitals is humanized design, and numerous studies have confirmed that children’s performance with computer mice and other input devices improves with age. Speech recognition has fascinating potential for a variety of applications for children. Children’s attention spans and interaction patterns are very different from those of adults. Children also bring unique interaction styles to the online environment; they respond to information they encounter while browsing the internet in a significantly different way to adults [26]. Considering children’s age and cognitive level, the design should be simple and easy to understand, and the appearance of smart toys should be designed to be friendly and cute, with simple functional operation, which can quickly attract children’s attention and increase their motivation to participate, as shown in Figure 8.
The humanized design of smart toys should also focus on children’s emotional needs and psychological state and increase emotional interactions with children, such as through humanized movements, expression interfaces, and voice interaction, which can invariably strengthen children’s ability to express and communicate, as well as enrich children’s emotional exchanges and all-round development. When evaluating technology for children, one should first understand how children and adults use technology. What are the differences between children and adults in the way they use technology? There is no doubt that adults use technology for play, learning, and general purposes just as much as children do, and adult technology is designed for all three purposes as well. However, the way children interact with technology is different [27].

6. Conclusions

The aim of children’s hospital environmental design is to create a safe and comfortable space with positive psychological cues and auxiliary diagnostic and therapeutic effects, with the aim of reducing the anxiety and fear of children attending the hospital. While there are already studies on the psychological impacts of hospital environmental design on children, this research takes a theoretical model perspective, focusing on enhancing the emotional design of children’s hospital environments. This research utilizes the Analytic Hierarchy Process (AHP) and takes into account both the psychological and physiological characteristics of children to identify the factors of children’s hospital environmental design that meet user needs. It also calculates the corresponding weight values for each requirement. QFD is then combined with quality function development to derive the corresponding technical requirements, a house of quality is constructed to determine the conflicting aspects, and finally, the 40 principles of invention theory of TRIZ is used to further resolve this conflict to develop a feasible solution for the innovative design of children’s hospital environments. This study demonstrated that the process of designing children’s hospital environments, which consists of AHP, QFD, and TRIZ, includes a certain degree of science and logic, which enables the design and production to be carried out under the guidance of theory.
Certainly, while innovative design practices for children’s hospital environments have demonstrated forward thinking, this research still lacks a mechanism for assessing and providing feedback on the optimized design practices in real children’s hospital environments. The next step in this research will involve strengthening the tracking and evaluation of design implementations in actual medical settings. This is aimed at establishing a positive feedback loop and a sustainable development model for the design of children’s hospital environments, better serving the special and particularly vulnerable group of pediatric patients.

Author Contributions

Conceptualization, H.Z. and Y.W. (Yangyang Wei); methodology, L.L. and Q.Z.; software, L.L. and Y.W. (Yihan Wang); validation, Y.W. (Yangyang Wei), Q.Z. and H.Z.; formal analysis, L.L. and Y.W. (Yihan Wang); investigation, L.L. and Q.Z.; resources, H.Z. and Y.W. (Yangyang Wei); data curation, L.L. and Y.W. (Yihan Wang); writing—original draft preparation, L.L. and Q.Z.; writing—review and editing, Y.W. (Yihan Wang); visualization, L.L. and Y.W. (Yihan Wang); supervision, H.Z. and Y.W. (Yangyang Wei); project administration, H.Z. and Y.W. (Yangyang Wei); funding acquisition, Y.W. (Yangyang Wei). All authors have read and agreed to the published version of the manuscript.

Funding

This study is the result of the Key Research Base Project for Humanities and Social Sciences in Universities in Jiangxi Province (JD23002).

Institutional Review Board Statement

Not applicable.

Data Availability Statement

Data are available upon request.

Acknowledgments

We would like to thank the Institute of Cultural Resources and Industries, Nanchang University, for their support in this study. We are grateful for the generous support provided by China Urban Science Research Association Smart City Joint Laboratory. We thank the reviewers for their valuable feedback.

Conflicts of Interest

The authors declare no conflicts of interest.

References

  1. McLaughlan, R.; Sadek, A.; Willis, J. Attractions to fuel the imagination: Reframing understandings of the role of distraction relative to well-being in the pediatric hospital. HERD Health Environ. Res. Des. J. 2019, 12, 130–146. [Google Scholar] [CrossRef] [PubMed]
  2. Ibrahim Momtaz, R.; Shaban, R. The impact of healing gardens on improving psychological recovery of children-application on pediatric cancer hospital in egypt. J. Eng. Sci. 2018, 46, 333–345. [Google Scholar] [CrossRef]
  3. Sun, Q. Research on soft decoration design of children’s hospital wards under the concept of emotionalization. Shanxi Archit. 2023, 49, 182–185. [Google Scholar]
  4. Wang, S.; Fan, M. Research on the design of aging-appropriate shoe-changing seat based on Kano-AHP-QFD. Packag. Eng. 2024, 11, 1–13. [Google Scholar]
  5. Hu, C.; Shi, Y. Research on children’s toy design based on AHP/QFD/TRIZ model. J. Hubei Univ. Technol. 2023, 38, 100–107. [Google Scholar]
  6. Hu, K.; Cai, W. Research on the design of paper toys for 3–6 years old children integrating AHP-QFD-TRIZ theory. Ind. Eng. Des. 2023, 5, 78–85. [Google Scholar]
  7. Yu, M.; Cui, J. Research on the design of intelligent janitorial robot based on AHP/QFD/TRIZ. Packag. Eng. 2023, 44, 82–91. [Google Scholar]
  8. Doğan, N.Ö.; Akbal, H. Identification and evaluation of the ways of meeting patients’ expectations from a hospital: An ahp-weighted qfd case study in a pediatric hospital. Istanb. Bus. Res. 2020, 49, 224–247. [Google Scholar] [CrossRef]
  9. Yang, D. Research on the Design of Signage Guidance System of Children’s Hospital Based on Emotionalization. Mater’s Thesis, Jiangxi University of Finance and Economics, Nanchang, China, 11 July 2022. [Google Scholar]
  10. Song, H.-Y.; Shi, J. Research on the emotional design of children’s stethoscope. Design 2021, 34, 8–10. [Google Scholar]
  11. Li, P.-X. Diversity and Emotion: Optimizing the Design of Hospital Waiting Space Based on Children’s Waiting Behavior. Art Ocean 2021, 12, 86–88. [Google Scholar]
  12. Zhu, T.L.; Li, Y.J.; Wu, C.J.; Yue, H.; Zhao, Y.Q. Research on the design of surgical auxiliary equipment based on AHP, QFD, and PUGH decision matrix. Math. Probl. Eng. 2022, 2022, 4327390. [Google Scholar] [CrossRef]
  13. Fucheng, W.; Liu, Y.; Kuang, J. Research on Design of Intelligent Agricultural Harvester Based on QFD and AHP. Int. J. New Dev. Eng. Soc. 2022, 6, 11–19. [Google Scholar]
  14. Wang, N.; Shi, C.; Kang, X. Design of retractable dining table based on AHP/QFD/TRIZ theory. Packag. Eng. 2023, 44, 90–100. [Google Scholar]
  15. Zheng, Y.; Cheng, X.; Ding, Z. Research on the design of household disinfection closet based on AHP and QFD analysis. Furnit. Inter. Decor. 2023, 30, 60–65. [Google Scholar]
  16. Xiong, T.; Lin, Y.; An, X. Design of tracked mobile crusher based on AHP-QFD theory. Mech. Des. 2023, 40, 27–32. [Google Scholar] [CrossRef]
  17. Power, J.; Harris, J.; Leaper, D.J. Using QFD As a Method to Develop Functional Medical Products for Children with Cancer. In Proceedings of the 90th Textile Institute World Conference, Poznan, Poland, 25–28 April 2016. [Google Scholar]
  18. Mai, J.; Li, C.; Li, Y. Innovative design of children’s bed based on QFD and TRIZ theory. Ind. Des. 2022, 2, 29–31. [Google Scholar]
  19. Wang, G.; Yuan, Y. Practical Application of Environmental Design Psychology—Classroom Space Arrangement and Environmental Psychology. Sci. Technol. Inf. 2008, 28, 199–300. [Google Scholar]
  20. Nourmusavi Nasab, S.; Karimi Azeri, A.R.; Mirbazel, S. Ideal physical features of environmental design in children’s hospital: Using children ‘s perspectives. Facilities 2020, 38, 445–466. [Google Scholar] [CrossRef]
  21. Bonnes, M.; Bonaiuto, M.; Fornara, F.; Bilotta, E. Environmental psychology and architecture for health care design. In Proceedings of the 28th International Public Health Seminar, TESIS InterUniversity Research Center–Systems and Technologies in Healthcare Buildings, Florence, Italy, 23–27 April 2009. [Google Scholar]
  22. Gaminiesfahani, H.; Lozanovska, M.; Tucker, R.A. Scoping Review of the Impact on Children of the Built Environment Design Characteristics of Healing Spaces. HERD Health Environ. Res. Des. J. 2020, 13, 98–114. [Google Scholar] [CrossRef]
  23. Fu, L.; Dai, X.; Wu, Z.; Tan, C.; Gong, F.; Jiang, W. Introduction to the spatial design of children’s hospital based on color psychology. Eng. Constr. 2020, 52, 1–5. [Google Scholar]
  24. Biddiss, E.; McPherson, A.; Shea, G.; McKeever, P. The Design and Testing of Interactive Hospital Spaces to Meet the Needs of Waiting Children. HERD Health Environ. Res. Des. J. 2013, 6, 49–68. [Google Scholar] [CrossRef] [PubMed]
  25. Kasal, A.; Birgul, R.; Erdil, Y.Z. Determination of the strength performance of chair frames constructed of solid wood and wood composites. For. Prod. J. 2006, 56, 55. [Google Scholar]
  26. Bruckman, A.; Bandlow, A. Human-computer interaction for kids. In The Human-Computer Interaction Handbook; CRC Press: Boca Raton, FL, USA, 2003; Volume 1, pp. 428–440. [Google Scholar]
  27. Ponti, M. Screen time and preschool children: Promoting health and development in a digital world. Paediatr. Child Health 2023, 28, 184–192. [Google Scholar] [CrossRef] [PubMed]
Figure 1. Environmental space design process for children’s hospital.
Figure 1. Environmental space design process for children’s hospital.
Buildings 14 01499 g001
Figure 2. Requirements of children’s hospital environmental space users.
Figure 2. Requirements of children’s hospital environmental space users.
Buildings 14 01499 g002
Figure 3. QFD design feature transformation flow.
Figure 3. QFD design feature transformation flow.
Buildings 14 01499 g003
Figure 4. Children’s hospital environmental space design house of quality.
Figure 4. Children’s hospital environmental space design house of quality.
Buildings 14 01499 g004
Figure 5. Internal design rendering of the environment in children’s hospital.
Figure 5. Internal design rendering of the environment in children’s hospital.
Buildings 14 01499 g005
Figure 6. Interactive guide sign diagram.
Figure 6. Interactive guide sign diagram.
Buildings 14 01499 g006
Figure 7. Renderings of children’s chairs suitable for a pediatric hospital waiting area.
Figure 7. Renderings of children’s chairs suitable for a pediatric hospital waiting area.
Buildings 14 01499 g007
Figure 8. Intelligent interactive robots for a pediatric hospital ward area.
Figure 8. Intelligent interactive robots for a pediatric hospital ward area.
Buildings 14 01499 g008
Table 1. Judge the degree of the index scale.
Table 1. Judge the degree of the index scale.
Indicator ScaleDescription of the Extent
1Indicates that a is as important as b in a two-by-two comparison
3Indicates that a is slightly more important than b in a two-by-two comparison.
5Indicates that a is significantly more important than b in a two-by-two comparison.
7Indicates that a is more strongly important than b in a two-by-two comparison.
9Indicates that a is more important than b in a two-by-two comparison.
2, 4, 6, 8Between neighboring indicator scales
Table 2. Mean randomized consistency indicators.
Table 2. Mean randomized consistency indicators.
n123456789
RI000.520.891.121.261.361.411.46
Table 3. Weighting values of criterion layers A1–A4 on target layer user requirements A.
Table 3. Weighting values of criterion layers A1–A4 on target layer user requirements A.
AA1A2A3A4W
A111/51/510.0925
A251130.4073
A351120.3680
A411/31/210.1322
Table 8. Combined weights of specific segmentation requirements.
Table 8. Combined weights of specific segmentation requirements.
Weights at the Guideline LevelIndicator LayerWeighting of Indicator LayersCombined Weights

Visual elements (A1)
W = 0.0925
Color(A11)0.40650.0376
Use of shapes (A12)0.15910.0147
Sunlight (A13)0.07300.0068
Styles and themes (A14)0.36140.0334

Human–computer interaction (A2)
W = 0.4073
Recreation facilities (A21)0.14290.0582
Signage (A22)0.40420.1646
Medical equipment (A23)0.07680.0313
Game interaction (A24)0.37610.1532

Safety (A3)
W = 0.3680
Use of materials (A31)0.20100.0740
Corner design (A32)0.20100.0740
Social security (A33)0.52040.1915
Accessibility (A34)0.07760.0286

Functional (A4)
W = 0.1322
Regional distribution (A41)0.06620.0088
Healing function(A42)0.38360.0507
Educational function(A43)0.13790.0182
Personalized messages (A44)0.41230.0545
Table 9. Technical requirements corresponding to user needs.
Table 9. Technical requirements corresponding to user needs.
Standardized LayerIndicator LayerTechnological Needs

Visual elements (A1)
Color (A11)Interactive color decoration
Use of shapes (A12)Safe and easy to clean
Ergonomic
Sunlight (A13)Safe and easy to clean
Styles and themes (A14)Low complexity
Simple and aesthetically pleasing


Human–computer interaction (A2)
Recreation facilities (A21)Safe and easy to clean
Eco-friendly materials
Intelligent toys with a variety of ways to play
Signage (A22)Total Automation System
Eco-friendly materials
Interactive color decoration
Medical equipment (A23)Safe and easy to clean
Ergonomic
Interactive color decoration
Game interaction (A24)Interactive devices
Various ways to play

Safety (A3)
Use of materials (A31)Eco-friendly materials
Safe and easy to clean
Stable structure
Corner design (A32)Safe and easy to clean
Stable structure
Social security (A33)Total Automation System
Accessibility (A34)Multifunctional flexibility of tables and chairs
Child safety fixtures
Ergonomic

Functional (A4)
Regional distribution (A41)Interactive color decoration
Simple and aesthetically pleasing
Healing function(A42)Interactive fixtures
Educational function(A43)Interactive devices
Personalized messages(A44)Total Automation System
Table 10. Scale of judgment indicators.
Table 10. Scale of judgment indicators.
Contradictory ConflictsRecommended Inventive PrinciplesSolutions
Intelligent toys with diverse play methods—simplicity and beauty, low complexityPrinciple 2:
separation principle
Different parts of the toy can be interchangeable or recombined to create new ways to play
Interactive devices—low complexityPrinciple 25:
self-service principle
Tactile feedback and graphical indications
Comprehensive automation—structural stabilityPrinciple 3:
local quality principle
Each component maximizes its functionality to ensure overall structural stability
Multifunctional flexibility in tables and chairs—structural stability, safe and easy to clean, low complexityPrinciple 2:
separation principle (repeated)
Principle 15:
dynamization principle
Detachable and adjustable table and chair components, minimizing decorations to ensure smooth edges, and selecting sustainable materials
Interactive color decorations—sustainable, environmentally friendly materialsPrinciple 32:
changing color principle
Dynamic interaction, choosing materials that can change color in response to different stimuli
Disclaimer/Publisher’s Note: The statements, opinions and data contained in all publications are solely those of the individual author(s) and contributor(s) and not of MDPI and/or the editor(s). MDPI and/or the editor(s) disclaim responsibility for any injury to people or property resulting from any ideas, methods, instructions or products referred to in the content.

Share and Cite

MDPI and ACS Style

Zheng, H.; Liu, L.; Zhang, Q.; Wang, Y.; Wei, Y. Children’s Hospital Environment Design Based on AHP/QFD and Other Theoretical Models. Buildings 2024, 14, 1499. https://doi.org/10.3390/buildings14061499

AMA Style

Zheng H, Liu L, Zhang Q, Wang Y, Wei Y. Children’s Hospital Environment Design Based on AHP/QFD and Other Theoretical Models. Buildings. 2024; 14(6):1499. https://doi.org/10.3390/buildings14061499

Chicago/Turabian Style

Zheng, Haohua, Lingying Liu, Qi Zhang, Yihan Wang, and Yangyang Wei. 2024. "Children’s Hospital Environment Design Based on AHP/QFD and Other Theoretical Models" Buildings 14, no. 6: 1499. https://doi.org/10.3390/buildings14061499

APA Style

Zheng, H., Liu, L., Zhang, Q., Wang, Y., & Wei, Y. (2024). Children’s Hospital Environment Design Based on AHP/QFD and Other Theoretical Models. Buildings, 14(6), 1499. https://doi.org/10.3390/buildings14061499

Note that from the first issue of 2016, this journal uses article numbers instead of page numbers. See further details here.

Article Metrics

Back to TopTop