Research on the Design of Recessed Balconies in University Dormitories in Cold Regions Based on Multi-Objective Optimization
Abstract
1. Introduction
2. Dormitory Building Temperature Measurement
2.1. The Actual Measurement Program
| Device Name | Measurement Parameters | Accuracy | Measurement Range |
|---|---|---|---|
| Testo 174-H | Temperature, Humidity | ±0.5 °C (Temperature), ±3% RH (Humidity) | −20 °C to +70 °C (Temperature), 0% RH to 100% RH (Humidity) |

2.2. Comparative Analysis of Temperature in the North–South Direction
2.3. Temperature Comparison between Living Area and Balcony Area
3. Research Modeling
3.1. Initial Modeling and Validation
3.1.1. Initial Modeling
3.1.2. Model Validation
| Time (5 October 2022) | 9:00 | 10:00 | 11:00 | 12:00 | 13:00 | 14:00 | 15:00 | 16:00 | 17:00 |
|---|---|---|---|---|---|---|---|---|---|
| Actual temperature (°C) | 20.3 | 21.6 | 21.8 | 22.3 | 22.5 | 22.5 | 21.9 | 21.5 | 20.4 |
| Analog temperature (°C) | 19.8 | 20.4 | 20.8 | 21.5 | 22.3 | 22.6 | 22.0 | 21.5 | 21.0 |

3.2. Optimize Variable Settings
3.2.1. Balcony Depth
3.2.2. Window-to-Wall Ratio
3.3. Objective Function Setting
3.3.1. UDI100-2000lx Values
3.3.2. Thermal Comfort All Year Round
3.3.3. Annual Energy Consumption Value of Dormitory Units
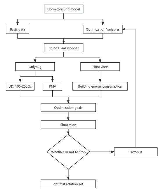
4. Multi-Objective Optimization Process and Results Analysis
4.1. Simulation Process
4.2. Evaluation of Convergence of Results
4.3. Pareto Solution Set
5. Conclusions
Author Contributions
Funding
Data Availability Statement
Conflicts of Interest
References
- Fan, B. Research on Green Student Dormitory Design in Universities; Shandong Jianzhu University: Jinan, China, 2015. [Google Scholar]
- Butala, V.; Peter, N. Energy consumption and potential energy savings in old school buildings. Energy Build. 1999, 29, 241–246. [Google Scholar] [CrossRef]
- Mirabi, E.; Nazanin, N. Balcony Typology and Energy performance in Residential Buildings. IJETR 2019, 9, 2454–4698. [Google Scholar] [CrossRef]
- Smektała, M.; Baborska-Narożny, M. The use of apartment balconies: Context, design and social norms. Build. Cities 2022, 3, 134–152. [Google Scholar] [CrossRef]
- Li, E.; Chen, L.; Zhang, T.; Zhu, J.; Hou, R. A nearly zero energy building design method based on architecture form design for high solar exposure areas in China’s severe cold and cold regions. J. Build. Eng. 2022, 45, 103641. [Google Scholar] [CrossRef]
- Feng, G.; Dou, B.; Xu, X.; Chi, D.; Sun, Y.; Hou, P. Research on energy efficiency design key parameters of envelope for nearly zero energy buildings in cold area. Procedia Eng. 2017, 205, 686–693. [Google Scholar] [CrossRef]
- Gunantara, N. A review of multi-objective optimization: Methods and its applications. Cogent Eng. 2018, 5, 1502242. [Google Scholar] [CrossRef]
- Asadi, E.; da Silva, M.G.; Antunes, C.H.; Dias, L. Multi-objective optimization for building retrofit strategies: A model and an application. Energy Build. 2012, 44, 81–87. [Google Scholar] [CrossRef]
- Magnier, L.; Fariborz, H. Multiobjective optimization of building design using TRNSYS simulations, genetic algorithm, and Artificial Neural Network. Build. Environ. 2010, 45, 739–746. [Google Scholar] [CrossRef]
- Lambora, A.; Gupta, K.; Chopra, K. Genetic algorithm—A literature review. In Proceedings of the 2019 International Conference on Machine Learning, Big Data, Cloud and Parallel Computing (COMITCon), Faridabad, India, 14–16 February 2019; pp. 380–384. [Google Scholar]
- Haldurai, L. A study on genetic algorithm and its applications. Int. J. Comput. Sci. Eng 2016, 4, 139–143. [Google Scholar]
- Tabassum, M.; Mathew, K. A genetic algorithm analysis towards optimization solutions. Int. J. Digit. Inf. Wirel. Commun. (IJDIWC) 2014, 4, 124–142. [Google Scholar] [CrossRef]
- Ribeiro, C.R.; Nuno, M.M.; Flores-Colen, I. A review of balcony impacts on the indoor environmental quality of dwellings. Sustainability 2020, 12, 6453. [Google Scholar] [CrossRef]
- Mirabi, E.; Nazanin, N.; Mehdi, D. Investigating the effect of balcony types on the naturally-ventilated buildings. J. Sustain. Archit. Civ. Eng. 2020, 26, 74–86. [Google Scholar] [CrossRef]
- An, F.; Wan, L.; Liu, J.; Miao, J.; Kong, H. Simulation study on the influence of the college dormitory balcony on indoor environment in winter. J. Shandong Jianzhu Univ. 2021, 36, 50–57. [Google Scholar]
- Yuan, X.; Yuji, R.; Dian, S. Effect of balcony forms difference on indoor thermal environment and energy saving performance of multiple-dwelling house. Front. Energy Res. 2022, 10, 891946. [Google Scholar] [CrossRef]
- Izadyar, N.; Miller, W.; Rismanchi, B.; Garcia-Hansen, V. A numerical investigation of balcony geometry impact on single-sided natural ventilation and thermal comfort. Build. Environ. 2020, 177, 106847. [Google Scholar] [CrossRef]
- Omrani, S.; Garcia-Hansen, V.; Capra, B.R.; Drogemuller, R. On the effect of provision of balconies on natural ventilation and thermal comfort in high-rise residential buildings. Build. Environ. 2017, 123, 504–516. [Google Scholar] [CrossRef]
- Nima, I. Identification and Classification of Key Features of Balconies to Promote Thermal Comfort under Natural Ventilation Mode. Ph.D. Thesis, Queensland University of Technology, Brisbane City, QLD, Australia, 2020. [Google Scholar]
- Hwang, R.-L.; Liao, W.-J.; Chen, W.-A. Optimization of energy use and academic performance for educational environments in hot-humid climates. Build. Environ. 2022, 222, 109434. [Google Scholar] [CrossRef]
- Taylor, M.; Brown, N.C.; Rim, D. Optimizing thermal comfort and energy use for learning environments. Energy Build. 2021, 248, 111181. [Google Scholar] [CrossRef]
- Malek, M.R.A.; Aziz, N.A.A.; Alelyani, S.; Mohana, M.; Baharudin, F.N.A.; Ibrahim, Z. Comfort and energy consumption optimization in smart homes using bat algorithm with inertia weight. J. Build. Eng. 2022, 47, 103848. [Google Scholar] [CrossRef]
- Kong, J.; Yin, M.; Sun, T.; Yan, C. Balcony Optimization and Energy-saving Design of Residential Buildings in Northern China: On Tianjin. Build. Energy Effic. 2018, 46, 115–120. [Google Scholar]
- Farivar, S.; Amena, A. Impact of Atrium and Glazed balcony on residential building energy consumption in cold semi-arid climate: Case study in Mashhad, Iran. J. Sol. Energy Res. 2021, 6, 726–739. [Google Scholar]
- Joarder, M.A.R. Effect of Different Balcony Shading Configurations on Daylighting Residential Dining Spaces in Tropical Climate. DUET J. 2019, 5, 27–35. [Google Scholar]
- Yang, Q.; Nianping, L.; Chen, Y. Energy saving potential and environmental benefit analysis of application of balcony for residence in the hot summer and cold winter area of China. Sustain. Energy Technol. Assess. 2021, 43, 100972. [Google Scholar] [CrossRef]
- Hyun, J.-H.; Moo-Hyuck, C.; Kim, J.-Y.; Hyo-Soon, P. Energy Consumption on Balcony Remodeling Type in an Apartment House. In Proceedings of the SAREK Conference, 2008; The Society of Air-Conditioning and Refrigerating Engineers of Korea: Seoul, Republic of Korea, 2018; pp. 1406–1411. [Google Scholar]
- Liu, K.S.; Chen, C.C. The effects of deep balcony of different building heights on indoor lighting and thermo-environment. Appl. Ecol. Environ. Res. 2017, 15, 103–109. [Google Scholar] [CrossRef]
- JGJ36-2016; Code for Design of Dormitory Building, Industrial Standard of the People’s Republic of China. Chinese Construction Industrial Publish House: Beijing, China, 2016.
- GB 50176-2016; Code for Thermal Design of Civil Building, National Standard of the People’s Republic of China. Chinese Construction Industrial Publish House: Beijing, China, 2016.
- Liping, W.; Hien, W.N. The impacts of ventilation strategies and facade on indoor thermal environment for naturally ventilated residential buildings in Singapore. Build. Environ. 2007, 42, 4006–4015. [Google Scholar] [CrossRef]
- Vanhoutteghem, L.; Skarning, G.C.J.; Hviid, C.A.; Svendsen, S. Impact of façade window design on energy, daylighting and thermal comfort in nearly zero-energy houses. Energy Build. 2015, 102, 149–156. [Google Scholar] [CrossRef]
- Xue, P.; Li, Q.; Xie, J.; Zhao, M.; Liu, J. Optimization of window-to-wall ratio with sunshades in China low latitude region considering daylighting and energy saving requirements. Appl. Energy 2019, 233, 62–70. [Google Scholar] [CrossRef]
- CAOB Research. Design Standard for Energy Efficiency of Residential Buildigns in Severe Cold and Cold Zones. Vol. JGJ 26-2010, p 175P; B175. Available online: https://library.gbpn.org/library/bc-detail-pages/china-severe-cold (accessed on 6 October 2021).
- Khidmat, R.P. Re-design Shared Room Based on Behavior Architecture Approach (Case Study: Male Student Dormitory, Institut Teknologi Sumatra). Proc. IOP Conf. Ser. Earth Environ. Sci. 2021, 830, 012007. [Google Scholar]
- Khajehzadeh, I.; Vale, B. Shared spaces in a student dorm. In Proceedings of the 48th International Conference of the Architectural Science, Genoa, Italy, 10–13 December 2014; Association & Geneva University Press: Geneva, Switzerland, 2014. [Google Scholar]
- Debnath, R.; Ronita, B. Daylight performance of a naturally ventilated building as parameter for energy management. Energy Procedia 2016, 90, 382–394. [Google Scholar] [CrossRef]
- Jia, Y.; Liu, Z.; Fang, Y.; Zhang, H.; Zhao, C.; Cai, X. Effect of Interior Space and Window Geometry on Daylighting Performance for Terrace Classrooms of Universities in Severe Cold Regions: A Case Study of Shenyang, China. Buildings 2023, 13, 603. [Google Scholar] [CrossRef]
- Seraj, F.; Joarder, M.A.R. Performance evaluation of window location and configuration to improve daylighting of residential apartment buildings. In Proceedings of the 2018 International Conference on Green Architecture (ICGrA), Dhaka, Bangladesh, 12–14 July 2018. [Google Scholar]
- Esteves, D.; Silva, J.; Rodrigues, N.; Martins, L.; Teixeira, J. Simulation of PMV and PPD thermal comfort using energyplus. In Proceedings of the International Conference on Computational Science and Its Applications; Springer: Berlin/Heidelberg, Germany, 2019; pp. 52–65. [Google Scholar]
- Mao, N.; Hao, J.; He, T.; Song, M.; Xu, Y.; Deng, S. PMV-based dynamic optimization of energy consumption for a residential task/ambient air conditioning system in different climate zones. Renew. Energy 2019, 142, 41–54. [Google Scholar] [CrossRef]
- Baghoolizadeh, M.; Rostamzadeh-Renani, M.; Rostamzadeh-Renani, R.; Toghraie, D. Multi-objective optimization of Venetian blinds in office buildings to reduce electricity consumption and improve visual and thermal comfort by NSGA-II. Energy Build. 2023, 278, 112639. [Google Scholar] [CrossRef]
- Li, Z.; Su, S.; Jin, X.; Xia, M.; Chen, Q.; Yamashita, K. Stochastic and distributed optimal energy management of active distribution network with integrated office buildings. CSEE J. Power Energy Syst. 2022, 10, 504–517. [Google Scholar]












| Heat Transfer Coefficient k[W/(m2·K)] | Maintain Structural Thickness (mm) | Exterior Wall Construction Information | Window-to-Wall Ratio | Air Conditioner Settings | ||
|---|---|---|---|---|---|---|
| Exterior Walls | 0.33 | 300 | 1. 240 mm red brick wall 2. 20 mm cement mortar leveling 3. 40 mm EPS board 4. Polymer crack-resistant mortar 5. Finish layer | - | Air conditioning when outdoor temperature exceeds 26 °C in summer | Heating when outdoor temperature drops below 18 °C in winter |
| External windows | 2.0 | 12 | 0.45 | |||
| Internal Walls | 1.5 | 200 | - | |||
| Inner Window | 1.5 | 5 | 0.41 | |||
| Serial Number Data Type | Initial Model | 1 | 2 | 3 | 4 | 5 | 6 |
|---|---|---|---|---|---|---|---|
| Depth ratio | 0.4 | 0.2 | 0.3 | 0.3 | 0.5 | 0.5 | 0.4 |
| Corresponding balcony depth (mm) | 2000 | 1000 | 1500 | 1500 | 2500 | 2500 | 2000 |
| Window-to-wall ratio | 0.45 | 0.31 | 0.54 | 0.42 | 0.3 | 0.6 | 0.32 |
| Proportion of thermal comfort hours | 0.35 | 0.59 | 0.59 | 0.60 | 0.55 | 0.59 | 0.58 |
| Total annual energy consumption (kWh) | 6762 | 6600 | 6684 | 6650 | 6635 | 6704 | 6622 |
| UDI100-2000lx | 0.5 | 0.53 | 0.45 | 0.50 | 0.54 | 0.44 | 0.54 |
Disclaimer/Publisher’s Note: The statements, opinions and data contained in all publications are solely those of the individual author(s) and contributor(s) and not of MDPI and/or the editor(s). MDPI and/or the editor(s) disclaim responsibility for any injury to people or property resulting from any ideas, methods, instructions or products referred to in the content. |
© 2024 by the authors. Licensee MDPI, Basel, Switzerland. This article is an open access article distributed under the terms and conditions of the Creative Commons Attribution (CC BY) license (https://creativecommons.org/licenses/by/4.0/).
Share and Cite
Ji, W.; Sun, J.; Wang, H.; Yu, Q.; Liu, C. Research on the Design of Recessed Balconies in University Dormitories in Cold Regions Based on Multi-Objective Optimization. Buildings 2024, 14, 1446. https://doi.org/10.3390/buildings14051446
Ji W, Sun J, Wang H, Yu Q, Liu C. Research on the Design of Recessed Balconies in University Dormitories in Cold Regions Based on Multi-Objective Optimization. Buildings. 2024; 14(5):1446. https://doi.org/10.3390/buildings14051446
Chicago/Turabian StyleJi, Weidong, Jian Sun, Huiyi Wang, Qiaqing Yu, and Chang Liu. 2024. "Research on the Design of Recessed Balconies in University Dormitories in Cold Regions Based on Multi-Objective Optimization" Buildings 14, no. 5: 1446. https://doi.org/10.3390/buildings14051446
APA StyleJi, W., Sun, J., Wang, H., Yu, Q., & Liu, C. (2024). Research on the Design of Recessed Balconies in University Dormitories in Cold Regions Based on Multi-Objective Optimization. Buildings, 14(5), 1446. https://doi.org/10.3390/buildings14051446
