The Use of Weighted Euclidean Distance to Provide Assistance in the Selection of Safety Risk Prevention and Control Strategies for Major Railway Projects
Abstract
1. Introduction
2. Literature Review
2.1. Prevention and Control of Safety Risks in Major Railway Projects
2.2. Application of the Ontology
2.3. Weighted Euclidean Distance (WED) Method
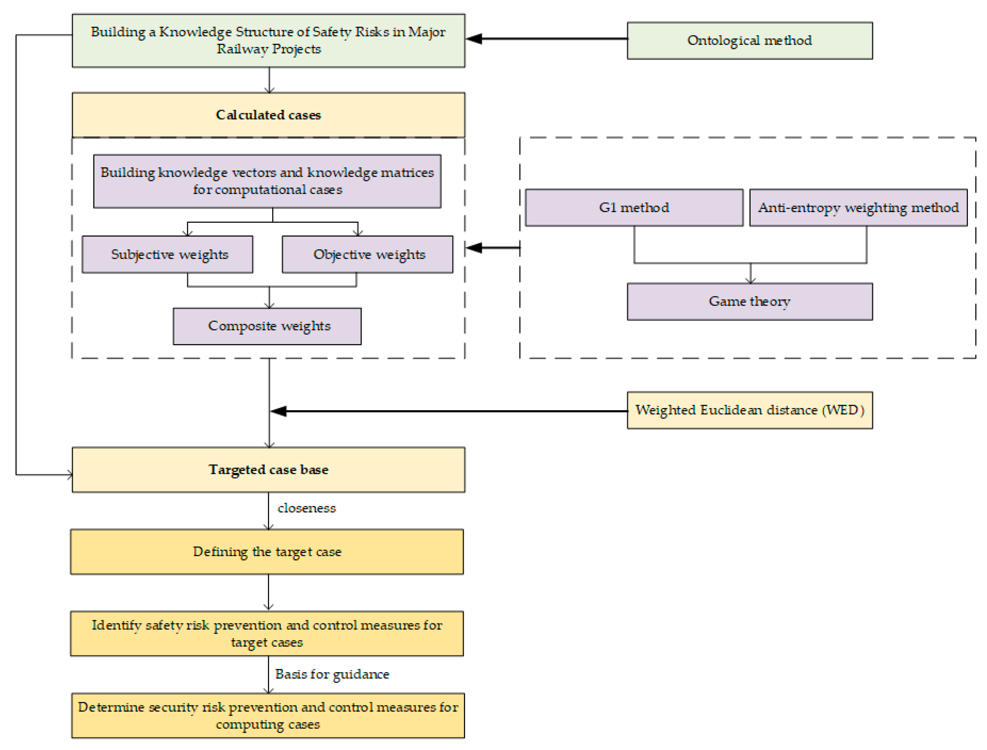
3. Methods
3.1. Building a Knowledge Structure of Safety Risks in Major Railway Projects
3.1.1. Knowledge Structure of Safety Risks in Major Railway Projects
3.1.2. Knowledge Vectors and Matrix Creation
3.2. Game Theory to Determine the Combined Weights
3.2.1. G1 Method of Subjective Weight Determination
3.2.2. An Anti-Entropy Weighting Method of Objective Weight Determination
3.2.3. Game Theory of Composite Weight Determination
3.3. Auxiliary Selection Steps for Defense and Control Strategies
4. Application and Results
4.1. Project Background
4.2. Security Risk Prevention and Control Strategy Selection Steps
4.3. Security Risk Prevention and Control Strategy Development
5. Discussion
6. Conclusions
Author Contributions
Funding
Data Availability Statement
Conflicts of Interest
References
- Zhang, S.; Loosemore, M.; Sunindijo, R.Y.; Galvin, S.; Wu, J.; Zhang, S.Y. Assessing Safety Risk Management Performance in Chinese Subway Construction Projects: A Multistakeholder Perspective. J. Manag. Eng. 2022, 38, 05022009. [Google Scholar] [CrossRef]
- Lu, C.F.; Cai, C.X. Challenges and Countermeasures for Construction Safety during the Sichuan-Tibet Railway Project. Engineering 2019, 5, 833–838. [Google Scholar] [CrossRef]
- Cui, P.; Ge, Y.G.; Li, S.J. Scientific challenges in disaster risk reduction for the Sichuan-Tibet Railway. Eng. Geol. 2022, 309, 106837. [Google Scholar] [CrossRef]
- Liu, Y.M.; Wei, D.R.; Zhao, X.; Jiang, W.C.; Xu, D.L. Research on the influencing factors of organizational resilience of railway projects in complex and dangerous areas in China. J. Eng. Manag. 2023, 37, 105–110. [Google Scholar]
- Yan, W.Z.; Liu, Z.C. Research on risk control of EPC project based on ontology. Constr. Technol. 2016, 45, 118–121. [Google Scholar]
- He, Z.M.; Li, Y.F.; Zhou, J.; Li, J.D. Study on auxiliary decision-making method for railway route selection based on landslide case base. Roadbed Eng. 2018, 19–24. [Google Scholar] [CrossRef]
- Shen, F. Study on Safety Risk Management of Assembly Building Construction Based on BIM and Ontology Technology. Master’s Thesis, China University of Mining and Technology, Xuzhou, China, 2021. [Google Scholar]
- Michalak, M.; Gorka, W.; Baginski, J.; Rogowski, D.; Socha, M.; Steclik, T.; Flisiuk, B.; Lesniak, D.; Sikora, M. Central threat register—A complex system for risk analysis and decision support in railway transport. IET Intell. Transp. Syst. 2020, 14, 970–981. [Google Scholar] [CrossRef]
- Jiang, X.Y.; Wang, S.; Wang, J.; Lyu, S.N.; Skitmore, M. A Decision Method for Construction Safety Risk Management Based on Ontology and Improved CBR: Example of a Subway Project. Int. J. Environ. Res. Public Health 2020, 17, 3928. [Google Scholar] [CrossRef]
- Su, Y.K.; Yang, S.J.; Liu, K.N.; Hau, K.C.; Yao, Q. Developing A Case-Based Reasoning Model for Safety Accident Pre-Control and Decision Making in the Construction Industry. Int. J. Environ. Res. Public Health 2019, 16, 1511. [Google Scholar] [CrossRef] [PubMed]
- Goh, Y.M.; Chua, D.K.H. Case-Based Reasoning for Construction Hazard Identification: Case Representation and Retrieval. J. Constr. Eng. Manag. 2009, 135, 1181–1189. [Google Scholar] [CrossRef]
- Chen, W.T.; Chang, P.Y.; Chou, K.; Mortis, L.E. Developing a CBR-based adjudication system for fatal construction industry occupational accidents. Part I: Building the system framework. Expert Syst. Appl. 2010, 37, 4867–4880. [Google Scholar] [CrossRef]
- Wei, Q.; Xie, Y.L.; Nie, X.H.; Liu, H.L. Study on Resilience Management Mode of Major Railway Engineering Based on Risk Prevention and Control. Railw. Stand. Des. 2023. [Google Scholar] [CrossRef]
- Kang, L.J.; Li, H.; Li, C.; Xiao, N.; Sun, H.J.; Buhigiro, N. Risk warning technologies and emergency response mechanisms in Sichuan-Tibet Railway construction. Front. Eng. Manag. 2021, 8, 582–594. [Google Scholar] [CrossRef]
- Li, Z.H. Geomorphologic Evolution and Disaster Prediction Analysis of Landslide Dam along Lulang-Tongmai Section of Sichuan Tibet Railway. Ph.D. Thesis, Jilin University, Changchun, China, 2022. [Google Scholar]
- Zhang, J.M. Time-Series InSAR for Landslide Hazard Detection and Analysis in Linzhi-Yaan Section of Sichuan-Tibet Railway. Master’s Thesis, Chang’an University, Xi’an, China, 2022. [Google Scholar]
- Kong, F.M. Hazard-Causing Mechanism of Dynamic Water and Mud Inrush Triggered by Deep Buried Tunnel of Sichuan-Tibet Railway Crossing Active Fault. Ph.D. Thesis, Shandong University, Jinan, China, 2022. [Google Scholar]
- Bai, X. Study on Safety Resilience Evaluation and Improvement Strategy of Railway Tunnel Construction in Complex and Dangerous Areas. Master’s Thesis, Shijiazhuang Railway University, Shijiazhuang, China, 2023. [Google Scholar]
- Zhang, J.; Xu, J.X. Early warning against the construction risks of high-speed railway in hard & dangerous mountainous areas based on the extension theory. J. Saf. Environ. 2020, 20, 824–831. [Google Scholar]
- Wang, P.; Wei, Q.; Zhao, G.T.; Wang, J.C.; Yin, Y. Safety Risk Identification Method for Railway Construction in Complex and Dangerous Areas. Sustainability 2022, 14, 3698. [Google Scholar] [CrossRef]
- Han, Y.L. Issues on intelligent railways technology by combining spatial ontology and engineering cybernetics. J. Railw. Eng. Soc. 2019, 36, 49–53. [Google Scholar]
- Pedro, A.; Baik, S.; Jo, J.; Lee, D.Y.; Hussain, R.; Park, C. A Linked Data and Ontology-Based Framework for Enhanced Sharing of Safety Training Materials in the Construction Industry. IEEE Access 2023, 11, 105410–105426. [Google Scholar] [CrossRef]
- Jia, L.; Jin, Y.; Liu, Y.; Lv, J. Ontological Method for the Modeling and Management of Building Component Construction Process Information. Buildings 2023, 13, 2065. [Google Scholar] [CrossRef]
- Reder, G.K.; Gower, A.H.; Kronstrom, F.; Halle, R.; Mahamuni, V.; Patel, A.; Hayatnagarkar, H.; Soldatova, L.N.; King, R.D. Genesis-DB: A database for autonomous laboratory systems. Bioinform. Adv. 2023, 3, vbad102. [Google Scholar] [CrossRef]
- Rovetto, R.J. The ethics of conceptual, ontological, semantic and knowledge modeling. AI Soc. 2023. [Google Scholar] [CrossRef]
- Buvat, J.-A.; Monti, F.; Nsais, T.; Melot, B. Improving Antibiotic Prescribing for Dentistry in France Using an Ontology. Stud. Health Technol. Inform. 2023, 302, 905–906. [Google Scholar] [PubMed]
- Chepelev, L.L.; Kwan, D.; Kahn, C.E.; Filice, R.W.; Wang, K.C. Ontologies in the New Computational Age of Radiology: RadLex for Semantics and Interoperability in Imaging Workflows. Radiographics 2023, 43, e220098. [Google Scholar] [CrossRef] [PubMed]
- Huang, M.F.; Fan, B.; Chen, L.; Pan, Y.T.; Qin, Y.C. Selection of Additive Manufacturing Machines via Ontology-Supported Multi-Attribute Three-Way Decisions. Appl. Sci. 2023, 13, 2925. [Google Scholar] [CrossRef]
- Hao, X.L.; Cao, C.; Yu, S.; Sun, X.H.; Feng, M.; Luo, W.; Xu, Z.Q.; Xiao, H. Emergency Decision Making for Electric Power Personal Accidents Based on Ontology and Case-Based Reasoning. Sustainability 2023, 15, 11404. [Google Scholar] [CrossRef]
- Zaric, M.; Arsovski, S.; Markoski, B.; Vasiljevic, P.; Premcevski, V. An Approach to the Semantic Representation of the Local Government Strategic Planning Process: Ontology-Driven Simulation Method for Assessing Economic Impacts. Appl. Sci. 2023, 13, 1258. [Google Scholar] [CrossRef]
- Li, J.F.; Chen, X.; Guo, H.; Sun, G.L.; Xu, Y.H.; Zhang, N.Z. Research on knowledge representation and modeling of health management based on fuzzy ontology. J. Intell. Fuzzy Syst. 2023, 44, 7135–7152. [Google Scholar]
- Patel, A.; Jain, S.; Debnath, N.C.; Lama, V. InBiodiv-O: An Ontology for Biodiversity Knowledge Management. Int. J. Inf. Syst. Model. Des. 2023, 13, 1–18. [Google Scholar] [CrossRef]
- Lai, J.B.; Zhu, J.; Guo, Y.K.; You, J.G.; Xie, Y.K.; Wu, J.L.; Hu, Y. Dynamic data-driven railway bridge construction knowledge graph update method. Trans. GIS 2023, 27, 2099–2117. [Google Scholar] [CrossRef]
- Cao, T.C.; Mu, W.X.; Gou, J.Q.; Peng, L.Y. A Study of Risk Relevance Reasoning Based on a Context Ontology of Railway Accidents. Risk Anal. 2020, 40, 1589–1611. [Google Scholar] [CrossRef]
- Saa, R.; Garcia, A.; Gomez, C.; Carretero, J.; Garcia-Carballeira, F. An ontology-driven decision support system for high-performance and cost-optimized design of complex railway portal frames. Expert Syst. Appl. 2012, 39, 8784–8792. [Google Scholar] [CrossRef]
- Merigó, J.M.; Casanovas, M. Induced aggregation operators in the Euclidean distance and its application in financial decision making. Expert Syst. Appl. 2011, 38, 7603–7608. [Google Scholar] [CrossRef]
- Wang, B.Y.; Liu, X.L.; Yu, B.G.; Jia, R.C.; Gan, X.L. An Improved WiFi Positioning Method Based on Fingerprint Clustering and Signal Weighted Euclidean Distance. Sensors 2019, 19, 2300. [Google Scholar] [CrossRef] [PubMed]
- Xia, S.Y.; Xiong, Z.Y.; Luo, Y.G.; Xu, W.; Zhang, G.H. Effectiveness of the Euclidean distance in high dimensional spaces. Optik 2015, 126, 5614–5619. [Google Scholar] [CrossRef]
- Zeng, S.Z.; Su, W.H.; Le, A.B. Fuzzy Generalized Ordered Weighted Averaging Distance Operator and Its Application to Decision Making. Int. J. Fuzzy Syst. 2012, 14, 402–412. [Google Scholar]
- Gupta, A.; Gupta, N.; Garg, R.K. Implementing weighted entropy-distance based approach for the selection of software reliability growth models. Int. J. Comput. Appl. Technol. 2018, 57, 255–266. [Google Scholar] [CrossRef]
- Bei, H.H.; Mao, Y.C.; Wang, W.Y.; Zhang, X. Fuzzy Clustering Method Based on Improved Weighted Distance. Math. Probl. Eng. 2021, 2021, 6687202. [Google Scholar] [CrossRef]
- Tan, F.G.; Liu, W.M.; Huang, L.; Zhai, C. Target re-recognition algorithm based on weighted Euclidean distance metric. J. South China Univ. Technol. Nat. Sci. Ed. 2015, 43, 88–94. [Google Scholar]
- Zhu, L.Z. Improvement of Weighted Euclidean Distance Clustering Algorithm. Comput. Digit. Eng. 2016, 44, 421–424. [Google Scholar]
- Dong, Z.P.; Liu, Y.C.; Kang, J.S.; Zhang, S.H. A Novel Generative Method for Machine Fault Diagnosis. J. Sens. 2022, 2022, 5420478. [Google Scholar] [CrossRef]
- Wang, J.S.; Cao, C.D.; Zeng, S.Z.; Balezentis, T. Weighted Induced Aggregation Euclidean Distance Operators for the Decision Making of Robot Selection. Transform. Bus. Econ. 2019, 18, 81–94. [Google Scholar]
- Kwon, N.; Lee, J.; Park, M.; Yoon, I.; Ahn, Y. Performance Evaluation of Distance Measurement Methods for Construction Noise Prediction Using Case-Based Reasoning. Sustainability 2019, 11, 871. [Google Scholar] [CrossRef]
- Zhang, H. Research on the Safety Management for Railway Personnel. Master’s Thesis, Southwest Jiaotong University, Chengdu, China, 2017. [Google Scholar]
- Lin, F.; Wu, P.; Xu, Y.D. Investigation of Factors Influencing the Construction Safety of High-Speed Railway Stations Based on DEMATEL and ISM. Adv. Civ. Eng. 2021, 2021, 9954018. [Google Scholar] [CrossRef]
- Huang, J.L.; Zeng, X.Y.; Fu, J.; Han, Y.; Chen, H.H. Safety Risk Assessment Using a BP Neural Network of High Cutting Slope Construction in High-Speed Railway. Buildings 2022, 12, 598. [Google Scholar] [CrossRef]
- Lu, J.S. The Study of Railway Framing Project of Construction Safety Risk Management. Master’s Thesis, Central South University, Changsha, China, 2011. [Google Scholar]
- China State Railway Group, Co., Ltd. Technical Code for Risk Management of Railway Construction Engineering, 1st ed.; China Railway Publishing House: Beijing, China, 2014; pp. 1–56. [Google Scholar]
- Bureika, G.; Bekintis, G.; Liudvinavicius, L.; Vaiciunas, G. Applying Analytic Hierarchy Process to Assess Traffic Safety Risk of Railway Infrastructure. Eksploat. Niezawodn.-Maint. Reliab. 2013, 15, 376–383. [Google Scholar]
- Luo, Z.H.; Zeng, L.; Pan, H.Z.; Hu, Q.J.; Liang, B.; Han, J.Q. Research on Construction Safety Risk Assessment of New Subway Station Close-Attached Undercrossing the Existing Operating Station. Math. Probl. Eng. 2019, 2019, 3215219. [Google Scholar] [CrossRef]
- Xiao, W.; Tian, W.P. Hazard assessment and zoning of collapse along highways in China based on backward cloud algorithm. Geomat. Nat. Hazards Risk 2019, 10, 1227–1241. [Google Scholar] [CrossRef]
- Ju, W.; Wu, J.; Kang, Q.; Jiang, J.C.; Xing, Z.X. Fire Risk Assessment of Subway Stations Based on Combination Weighting of Game Theory and TOPSIS Method. Sustainability 2022, 14, 7275. [Google Scholar] [CrossRef]
- Zhai, Q.; Gu, W.H.; Zhao, Y.Y. Risk assessment of gas disaster in tunnel construction based on unascertained measurement theory. J. Railw. Sci. Eng. 2021, 18, 803–812. [Google Scholar]
- Yu, J.; Zhang, J.S. Research on construction risk evaluation of electric power project based on anti-entropy power-AHP method. J. Nanyang Inst. Technol. 2022, 14, 17–22+50. [Google Scholar]
- Zhang, F.L.; Wu, Z.; Wang, X.L.; He, Y.Y. Safety risk assessment of railway tunnel construction by drilling and blasting method in complex and dangerous areas. J. Railw. Sci. Eng. 2023, 20, 1891–1901. [Google Scholar]
- Xing, B.; Feng, H.H. Suggestions and considerations on equipment selection for constructing Sichuan-Tibet railway tunnels at high altitudes. Tunn. Constr. Chin. Engl. 2021, 41, 1644–1653. [Google Scholar]
- Yu, X.Z.; Mou, R.F. System Modeling and Risk Analysis of the Sichuan-Tibet Railway Project. J. Transp. Eng. Part A Syst. 2021, 147, 04021094. [Google Scholar] [CrossRef]
- Ye, X.D. Research on Risk Management of Railway Engineering Projects—Based on the Perspective of Risk Sharing. Ph.D. Thesis, Northeast University of Finance and Economics, Dalian, China, 2014. [Google Scholar]
- Shohaieb, D.; Elmarzouky, M.; Albitar, K. Corporate governance and diversity management: Evidence from a disclosure perspective. Int. J. Account. Inf. Manag. 2022, 30, 502–525. [Google Scholar] [CrossRef]
- Elmarzouky, M.; Hussainey, K.; Abdelfattah, T. Do key audit matters signal corporate bankruptcy? J. Account. Manag. Inf. Syst. 2022, 21, 315–334. [Google Scholar] [CrossRef]


| Title | Feature Attribute Category | Whether or Not the Attribute | Assign a Value | Assignment |
|---|---|---|---|---|
| Accident background characterization attributes | Non-measurable | Yes | To assign values according to the degree of “very good, good, good, poor, poor, very poor” according to 1, 2, 3, 4, 5, and 6, respectively. | |
| No | 0 | |||
| Safety risk event characterization attributes | Non-measurable | Yes | To assign values according to the degree of “very small, small, small, large, large, very large” according to 1, 2, 3, 4, 5, and 6, respectively. | |
| No | 0 | |||
| Measurable | Yes | The expert measures the degree of occurrence of the qth feature attribute within the corresponding process. To be in the same order of magnitude as the value of the non-measurable feature attribute, the measurement rule is defined as (actual occurrence degree value—planned occurrence degree value)/planned value × 6 | ||
| No | 0 |
| Value Meaning | |
|---|---|
| 1.0 | are equally important |
| 1.1 | and are between equally and slightly unequally important |
| 1.2 | |
| 1.3 | |
| 1.4 | is significantly more important than |
| 1.5 | is somewhere between clearly more important and strongly more important than |
| 1.6 | is strongly more important than |
| 1.7 | is between strongly more important and extremely more important than |
| 1.8 | is extremely more important than |
| Number | Target Case Name | Comprehensive Closeness |
|---|---|---|
| D1 | Desha landslide | 1.132 |
| D2 | K4114 landslide | 1.352 |
| D3 | A landslide at one of the tunnels’ exits on the Lan Yu Railway | 1.631 |
| D4 | Landslide on the right side of the line of Qinghai–Tibet Railway, section k1154+900-980 | 1.962 |
| D5 | Kazira Mountains #1 landslide | 0.856 |
| Name of Method | Advantages | Disadvantages | Comparison Analysis |
|---|---|---|---|
| Traditional Euclidean distance | The calculation process is simple and is commonly used in similarity calculations. | Simply representing the cumulative difference between two spatial vectors and ignoring the effect of the difference between the corresponding individual elements leads to biased results and a large error in accuracy. | Although the WED method is more complicated in the calculation process, it is superior to the traditional Euclidean distance in terms of the accuracy of the calculation results, which can make the calculation results more accurate. |
| WED | Taking into account the effect of differences between corresponding individual elements in vectors improves the accuracy of the calculation results and is commonly used in space vector similarity calculations. | The calculation process is more complex and requires the weights to be calculated first. |
Disclaimer/Publisher’s Note: The statements, opinions and data contained in all publications are solely those of the individual author(s) and contributor(s) and not of MDPI and/or the editor(s). MDPI and/or the editor(s) disclaim responsibility for any injury to people or property resulting from any ideas, methods, instructions or products referred to in the content. |
© 2024 by the authors. Licensee MDPI, Basel, Switzerland. This article is an open access article distributed under the terms and conditions of the Creative Commons Attribution (CC BY) license (https://creativecommons.org/licenses/by/4.0/).
Share and Cite
Guo, F.; Lv, X.; Gu, J.; Wu, Y. The Use of Weighted Euclidean Distance to Provide Assistance in the Selection of Safety Risk Prevention and Control Strategies for Major Railway Projects. Buildings 2024, 14, 1270. https://doi.org/10.3390/buildings14051270
Guo F, Lv X, Gu J, Wu Y. The Use of Weighted Euclidean Distance to Provide Assistance in the Selection of Safety Risk Prevention and Control Strategies for Major Railway Projects. Buildings. 2024; 14(5):1270. https://doi.org/10.3390/buildings14051270
Chicago/Turabian StyleGuo, Feng, Xinning Lv, Jianglin Gu, and Yanlin Wu. 2024. "The Use of Weighted Euclidean Distance to Provide Assistance in the Selection of Safety Risk Prevention and Control Strategies for Major Railway Projects" Buildings 14, no. 5: 1270. https://doi.org/10.3390/buildings14051270
APA StyleGuo, F., Lv, X., Gu, J., & Wu, Y. (2024). The Use of Weighted Euclidean Distance to Provide Assistance in the Selection of Safety Risk Prevention and Control Strategies for Major Railway Projects. Buildings, 14(5), 1270. https://doi.org/10.3390/buildings14051270

