Exploring the Potential of Machine Learning in Stochastic Reliability Modelling for Reinforced Soil Foundations
Abstract
1. Introduction
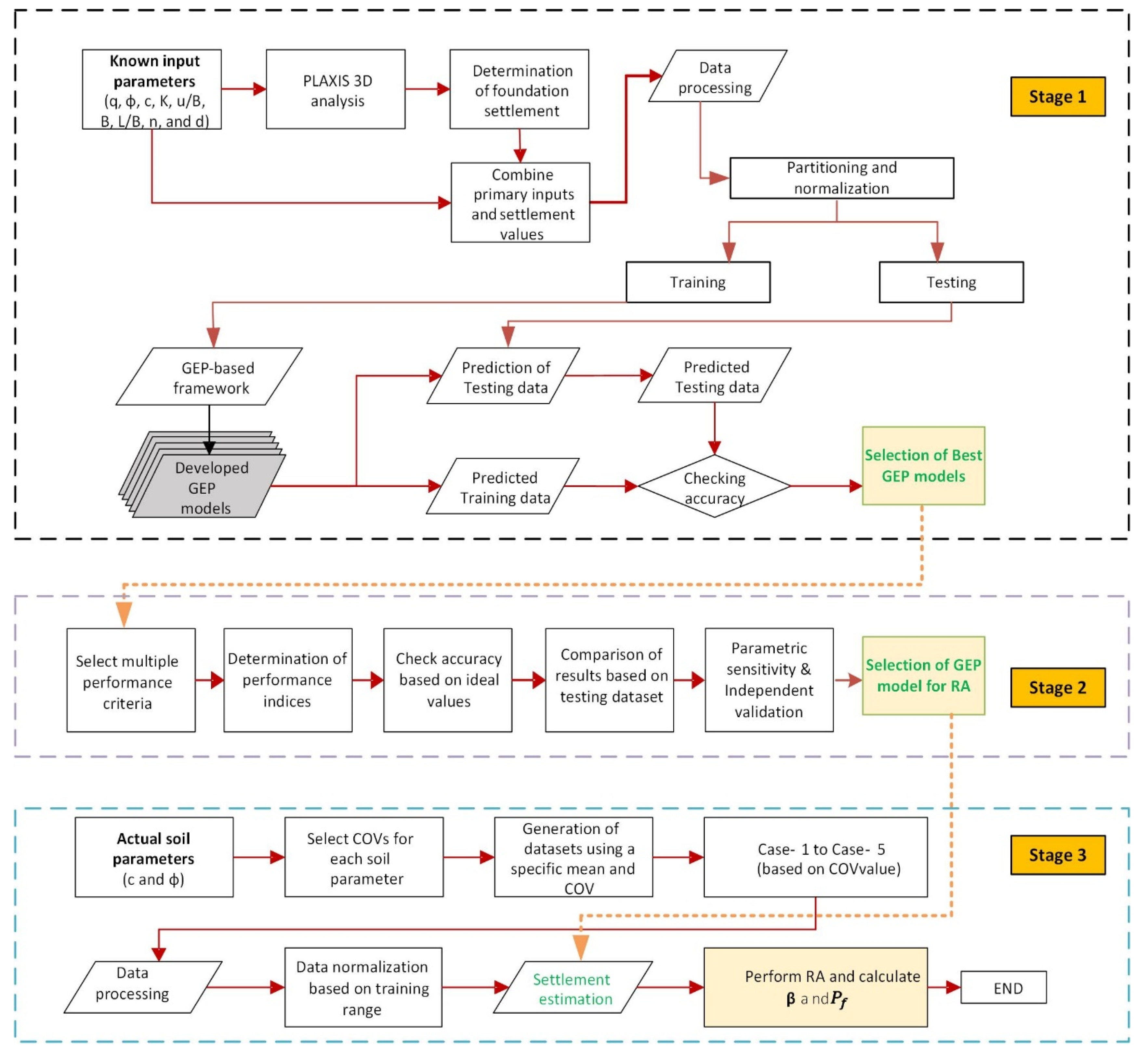
2. Methodology
2.1. Reliability Analysis
2.2. Overview of GEP
3. Experimental Procedure and Numerical Analysis
3.1. Experimental Setup
3.2. Numerical Modelling
4. Data Processing and Analysis
4.1. Data Processing
4.2. Computational Modeling for Probabilistic Analysis
5. Results and Discussion
5.1. Computational Modelling
5.2. Sensitivity Analysis and Independent Studies Validation
5.3. Probabilistic Assessment
6. Summary and Conclusions
- The best-performing GEP model (GEP-M9) for predicting the settlement of the RSF is obtained with 150, 10, and 5 chromosomes, head size, and genes. The proposed model predicts the settlement of the RSF with high accuracy for training (R2 = 0.938, Adj.R2 = 0.936, MAE = 0.026, RMSE = 0.040, NSC = 0.936, WI = 0.984, VAF = 93.69%, and PI = 1.833) and testing (R2 = 0.961, Adj.R2 = 0.956, MAE = 0.044, RMSE = 0.071, NSC = 0.917, WI = 0.990, VAF = 96.45%, and PI = 1.804) datasets. Moreover, the GEP-M9 has obtained the highest total score of 80, both in the training and testing dataset. The GEP-M1 showed the worst performance with a total score of 8, both in the training and testing dataset.
- The rationality and robustness of the GEP-M9 model were substantiated by the underlying physical behavior of the settlement of RSFs, in the parlance of geotechnical engineering. A feature importance analysis reveals that ϕ, q, d, and N are the most important features in estimating the settlement of RSFs.
- The suggested GEP-based RA technique provides rational and reasonable solutions to predict the Pf, taking into account the uncertainty of soil parameters. The results show that β and Pf are significantly affected by the COV of soil properties (ϕ and c). The increase in the COV results in a decrease in β and increase in Pf. Hence, it can be deduced that, by taking into account the uncertainty related to ϕ and c, the suggested probabilistic technique allows RSF settlement to be described as a cumulative probability distribution function, which estimates the settlement of the RSF corresponding to particular reliability levels.
- The choice of COV values significantly affects the likelihood of RSF failure. Moreover, RSF failure is affected by the width of the footing. The effect is more pronounced at higher loading levels (400–600 kPa) when compared to lower loading levels (100–300 kPa). Therefore, it is essential to classify the accurate COV value throughout the course of RA.
Supplementary Materials
Author Contributions
Funding
Data Availability Statement
Conflicts of Interest
References
- Lutenegger, A.J.; DeGroot, D.J. Settlement of Shallow Foundations on Granular Soils; University of Massachusetts Transportation Center: New York, NY, USA, 1995. [Google Scholar]
- Binquet, J.; Lee, K.L. Bearing Capacity Tests on Reinforced Earth Slabs. ASCE J. Geotech. Eng. Div. 1975, 101, 1241–1255. [Google Scholar] [CrossRef]
- Chen, Q.; Abu-Farsakh, M. Numerical Analysis to Study the Scale Effect of Shallow Foundation on Reinforced Soils. Geotech. Spec. Publ. 2011, 595–604. [Google Scholar] [CrossRef]
- Abu-Farsakh, M.; Chen, Q.; Sharma, R. An Experimental Evaluation of the Behavior of Footings on Geosynthetic-Reinforced Sand. Soils Found. 2013, 53, 335–348. [Google Scholar] [CrossRef]
- Guido, V.A.; Chang, D.K.; Sweeney, M.A. Comparison of Geogrid and Geotextile Reinforced Earth Slabs. Can. Geotech. J. 1986, 23, 435–440. [Google Scholar] [CrossRef]
- Omar, M.T.; Das, B.M.; Puri, V.K.; Yen, S.C. Ultimate Bearing Capacity of Shallow Foundations on Sand with Geogrid Reinforcement. Can. Geotech. J. 1993, 30, 545–549. [Google Scholar] [CrossRef]
- Adams, M.T.; Collin, J.G. Large Model Spread Footing Load Tests on Geosynthetic Reinforced Soil Foundations. J. Geotech. Eng. 1997, 123, 66–72. [Google Scholar] [CrossRef]
- Chen, Q. An Experimental Study on Characteristics and Behavior of Reinforced Soil Fundation. Ph.D. Thesis, Louisiana State University: USA, Baton Rouge, Louisiana, 2007. [Google Scholar]
- Raja, M.N.A.; Shukla, S.K. Ultimate Bearing Capacity of Strip Footing Resting on Soil Bed Strengthened by Wraparound Geosynthetic Reinforcement Technique. Geotext. Geomembr. 2020, 48, 867–874. [Google Scholar] [CrossRef]
- Raja, M.N.A.; Shukla, S.K. Experimental Study on Repeatedly Loaded Foundation Soil Strengthened by Wraparound Geosynthetic Reinforcement Technique. J. Rock. Mech. Geotech. Eng. 2021, 13, 899–911. [Google Scholar] [CrossRef]
- Mosallanezhad, M.; Hataf, N.; Sadat Taghavi, S.H. Experimental and Large-Scale Field Tests of Grid-Anchor System Performance in Increasing the Ultimate Bearing Capacity of Granular Soils. Can. Geotech. J. 2016, 53, 1047–1058. [Google Scholar] [CrossRef]
- Shahin, M.A.; Jaksa, M.B.; Maier, H.R. Neural Network Based Stochastic Design Charts for Settlement Prediction. Can. Geotech. J. 2005, 42, 110–120. [Google Scholar] [CrossRef]
- Krizek, R.J.; Corotis, R.B.; El-Moursi, H.H. Probabilistic Analysis of Predicted and Measured Settlements. Int. J. Rock Mech. Min. Sci. Geomech. Abstr. 1978, 15, A28. [Google Scholar] [CrossRef]
- Brza̧kała, W.; Puła, W. A Probabilistic Analysis of Foundation Settlements. Comput. Geotech. 1996, 18, 291–309. [Google Scholar] [CrossRef]
- Fenton, G.A.; Griffiths, D.V. Probabilistic Foundation Settlement on Spatially Random Soil. J. Geotech. Geoenviron. Eng. 2002, 128, 381–390. [Google Scholar] [CrossRef]
- Dodagoudar, G.R.; Shyamala, B. Finite Element Reliability Analysis of Shallow Foundation Settlements. Int. J. Geotech. Eng. 2015, 9, 316–326. [Google Scholar] [CrossRef]
- Shafighfard, T.; Kazemi, F.; Bagherzadeh, F.; Mieloszyk, M.; Yoo, D.Y. Chained Machine Learning Model for Predicting Load Capacity and Ductility of Steel Fiber–Reinforced Concrete Beams. Comput. Civ. Infrastruct. Eng. 2024. [Google Scholar] [CrossRef]
- Asgarkhani, N.; Kazemi, F.; Jankowski, R. Machine Learning-Based Prediction of Residual Drift and Seismic Risk Assessment of Steel Moment-Resisting Frames Considering Soil-Structure Interaction. Comput. Struct. 2023, 289, 107181. [Google Scholar] [CrossRef]
- Rateria, G.; Maurer, B.W. Evaluation and Updating of Ishihara’s (1985) Model for Liquefaction Surface Expression, with Insights from Machine and Deep Learning. Soils Found. 2022, 62, 101131. [Google Scholar] [CrossRef]
- Durante, M.G.; Rathje, E.M. An Exploration of the Use of Machine Learning to Predict Lateral Spreading. Earthq. Spectra 2021, 37, 2288–2314. [Google Scholar] [CrossRef]
- Zhang, W.; Gu, X.; Hong, L.; Han, L.; Wang, L. Comprehensive Review of Machine Learning in Geotechnical Reliability Analysis: Algorithms, Applications and Further Challenges. Appl. Soft Comput. 2023, 136, 110066. [Google Scholar] [CrossRef]
- Liu, L.; Zhang, S.; Cheng, Y.M.; Liang, L. Advanced Reliability Analysis of Slopes in Spatially Variable Soils Using Multivariate Adaptive Regression Splines. Geosci. Front. 2019, 10, 671–682. [Google Scholar] [CrossRef]
- Nazarzadeh, M.; Sarbishe-ee, S. Probabilistic Analysis of Shallow Foundation Settlement Considering Soil Parameters Uncertainty Effects. Open J. Geol. 2017, 07, 731–743. [Google Scholar] [CrossRef][Green Version]
- Wang, Y.; Zhao, X.; Wang, B. LS-SVM and Monte Carlo Methods Based Reliability Analysis for Settlement of Soft Clayey Foundation. J. Rock Mech. Geotech. Eng. 2013, 5, 312–317. [Google Scholar] [CrossRef]
- He, X.; Wang, F.; Li, W.; Sheng, D. Efficient Reliability Analysis Considering Uncertainty in Random Field Parameters: Trained Neural Networks as Surrogate Models. Comput. Geotech. 2021, 136, 104212. [Google Scholar] [CrossRef]
- Wang, Z.Z.; Goh, S.H.; Zhang, W. Reliability-Based Design in Spatially Variable Soils Using Deep Learning: An Illustration Using Shallow Foundation. Georisk 2022, 17, 423–437. [Google Scholar] [CrossRef]
- Shahnazari, H.; Shahin, M.A.; Tutunchian, M.A. Evolutionary-Based Approaches for Settlement Prediction of Shallow Foundations on Cohesionless Soils. Int. J. Civ. Eng. 2014, 12, 55–64. [Google Scholar]
- Shahin, M.A.; Maier, H.R.; Jaksa, M.B. Predicting Settlement of Shallow Foundations Using Neural Networks. J. Geotech. Geoenviron. Eng. 2002, 128, 785–793. [Google Scholar] [CrossRef]
- Shahin, M.A.; Maier, H.R.; Jaksa, M.B. Settlement Prediction of Shallow Foundations on Granular Soils Using B-Spline Neurofuzzy Models. Comput. Geotech. 2003, 30, 637–647. [Google Scholar] [CrossRef]
- Samui, P. Support Vector Machine Applied to Settlement of Shallow Foundations on Cohesionless Soils. Comput. Geotech. 2008, 35, 419–427. [Google Scholar] [CrossRef]
- Samui, P.; Sitharam, T.G. Least-Square Support Vector Machine Applied to Settlement of Shallow Foundations on Cohesionless Soils. Int. J. Numer. Anal. Methods Geomech. 2008, 32, 2033–2043. [Google Scholar] [CrossRef]
- Nazir, R.; Momeni, E.; Hajihassani, M. Prediction of Spread Foundation’s Settlement in Cohesionless Soils Using a Hybrid Particle Swarm Optimization-Based ANN Approach. In Proceedings of the International Conference on Advances in Civil, Structural and Mechanical Engineering, London, UK, 2 June 2014; pp. 20–24. [Google Scholar]
- Soleimanbeigi, A.; Hataf, N. Predicting Ultimate Bearing Capacity of Shallow Foundations on Reinforced Cohesionless Soils Using Artificial Neural Networks. Geosynth. Int. 2005, 12, 321–332. [Google Scholar] [CrossRef]
- Soleimanbeigi, A.; Hataf, N. Prediction of Settlement of Shallow Foundations on Reinforced Soils Using Neural Networks. Geosynth. Int. 2006, 13, 218. [Google Scholar] [CrossRef]
- Raja, M.N.A.; Shukla, S.K. Multivariate Adaptive Regression Splines Model for Reinforced Soil Foundations. Geosynth. Int. 2021, 28, 368–390. [Google Scholar] [CrossRef]
- Raja, M.N.A.; Shukla, S.K.; Abbas Jaffar, S.T.; Bardhan, A.; Shukla, S.K. Predicting and Validating the Load-Settlement Behavior of Large-Scale Geosynthetic-Reinforced Soil Abutments Using Hybrid Intelligent Modeling. J. Rock Mech. Geotech. Eng. 2023, 15, 773–788. [Google Scholar] [CrossRef]
- Raja, M.N.A.; Shukla, S.K. Predicting the Settlement of Geosynthetic-Reinforced Soil Foundations Using Evolutionary Artificial Intelligence Technique. Geotext. Geomembr. 2021, 49, 1280–1293. [Google Scholar] [CrossRef]
- Raja, M.N.A.; Shukla, S.K. An Extreme Learning Machine Model for Geosynthetic-Reinforced Sandy Soil Foundations. Proc. Inst. Civ. Eng. Geotech. Eng. 2022, 175, 383–403. [Google Scholar] [CrossRef]
- Ausilio, E.; Durante, M.G.; Zimmaro, P. On the Potential of Using Random Forest Models to Estimate the Seismic Bearing Capacity of Strip Footings Positioned on the Crest of Geosynthetic-Reinforced Soil Structures. Geosciences 2023, 13, 317. [Google Scholar] [CrossRef]
- Durante, M.G. Artificial Intelligence-Based Analysis of Numerical Simulations of the Seismic Response of Retaining Walls. In Springer Series in Geomechanics and Geoengineering; 2023; pp. 603–610, ISBN 9783031347603.
- Khosrojerdi, M.; Xiao, M.; Qiu, T.; Nicks, J. Nonlinear Equation for Predicting the Settlement of Reinforced Soil Foundations. J. Geotech. Geoenviron. Eng. 2019, 145, 04019013. [Google Scholar] [CrossRef]
- Nguyen, H.; Moayedi, H.; Foong, L.K.; Al Najjar, H.A.H.; Jusoh, W.A.W.; Rashid, A.S.A.; Jamali, J. Optimizing ANN Models with PSO for Predicting Short Building Seismic Response. Eng. Comput. 2020, 36, 823–837. [Google Scholar] [CrossRef]
- Moayedi, H.; Osouli, A.; Nguyen, H.; Rashid, A.S.A. A Novel Harris Hawks’ Optimization and k-Fold Cross-Validation Predicting Slope Stability. Eng. Comput. 2021, 37, 369–379. [Google Scholar] [CrossRef]
- Iftikhar, B.; Alih, S.C.; Vafaei, M.; Elkotb, M.A.; Shutaywi, M.; Javed, M.F.; Deebani, W.; Khan, M.I.; Aslam, F. Predictive Modeling of Compressive Strength of Sustainable Rice Husk Ash Concrete: Ensemble Learner Optimization and Comparison. J. Clean. Prod. 2022, 348, 131285. [Google Scholar] [CrossRef]
- Shirani Faradonbeh, R.; Salimi, A.; Monjezi, M.; Ebrahimabadi, A.; Moormann, C. Roadheader Performance Prediction Using Genetic Programming (GP) and Gene Expression Programming (GEP) Techniques. Environ. Earth Sci. 2017, 76, 584. [Google Scholar] [CrossRef]
- Ferreira, C. Gene Expression Programming: Mathematical Modeling by an Artificial Intelligence, 2nd ed.; Springer: Berlin/Heidelberg, Germany, 2006; Volume 21. [Google Scholar]
- Afrasiabian, B.; Eftekhari, M. Prediction of Mode I Fracture Toughness of Rock Using Linear Multiple Regression and Gene Expression Programming. J. Rock Mech. Geotech. Eng. 2022, 14, 1421–1432. [Google Scholar] [CrossRef]
- Jalal, F.E.; Xu, Y.; Iqbal, M.; Jamhiri, B.; Javed, M.F. Predicting the Compaction Characteristics of Expansive Soils Using Two Genetic Programming-Based Algorithms. Transp. Geotech. 2021, 30, 100608. [Google Scholar] [CrossRef]
- Ferreira, C. Gene Expression Programming in Problem Solving. Soft Comput. Ind. 2002, 635–653. [Google Scholar] [CrossRef]
- Chan, J.Y.L.; Leow, S.M.H.; Bea, K.T.; Cheng, W.K.; Phoong, S.W.; Hong, Z.W.; Chen, Y.L. Mitigating the Multicollinearity Problem and Its Machine Learning Approach: A Review. Mathematics 2022, 10, 1283. [Google Scholar] [CrossRef]
- Hall, M.A. Correlation-Based Feature Selection for Machine Learning. Doctoral Thesis, The University of Waikato, Hamilton, New Zealand, 1999. [Google Scholar]
- Dormann, C.F.; Elith, J.; Bacher, S.; Buchmann, C.; Carl, G.; Carré, G.; Marquéz, J.R.G.; Gruber, B.; Lafourcade, B.; Leitão, P.J.; et al. Collinearity: A Review of Methods to Deal with It and a Simulation Study Evaluating Their Performance. Ecography 2013, 36, 27–46. [Google Scholar] [CrossRef]
- Raja, M.N.A.; Abdoun, T.; El-Sekelly, W. Smart Prediction of Liquefaction-Induced Lateral Spreading. J. Rock Mech. Geotech. Eng. 2023. [Google Scholar] [CrossRef]
- Shahin, M.A.; Jaksa, M.B. Neural Network Prediction of Pullout Capacity of Marquee Ground Anchors. Comput. Geotech. 2005, 32, 153–163. [Google Scholar] [CrossRef]
- Iqbal, M.; Zhang, D.; Jalal, F.E.; Faisal Javed, M. Computational AI Prediction Models for Residual Tensile Strength of GFRP Bars Aged in the Alkaline Concrete Environment. Ocean Eng. 2021, 232, 109134. [Google Scholar] [CrossRef]
- Zhang, W.; Goh, A.T.C. Multivariate Adaptive Regression Splines and Neural Network Models for Prediction of Pile Drivability. Geosci. Front. 2016, 7, 45–52. [Google Scholar] [CrossRef]
- Willmott, C.J. On the Validation of Models. Phys. Geogr. 1981, 2, 184–194. [Google Scholar] [CrossRef]
- Kingston, G.B.; Maier, H.R.; Lambert, M.F. Calibration and Validation of Neural Networks to Ensure Physically Plausible Hydrological Modeling. J. Hydrol. 2005, 314, 158–176. [Google Scholar] [CrossRef]
- Yaseen, Z.M.; Deo, R.C.; Hilal, A.; Abd, A.M.; Bueno, L.C.; Salcedo-Sanz, S.; Nehdi, M.L. Predicting Compressive Strength of Lightweight Foamed Concrete Using Extreme Learning Machine Model. Adv. Eng. Softw. 2018, 115, 112–125. [Google Scholar] [CrossRef]
- Shahin, M.A. Artificial Intelligence in Geotechnical Engineering: Applications, Modeling Aspects, and Future Directions. In Metaheuristics in Water, Geotechnical and Transport Engineering; Elsevier: Amsterdam, The Netherlands, 2013; pp. 169–204. ISBN 9780123982964. [Google Scholar]
- Ren, C.; Yu, J.; Zhang, C.; Liu, X.; Zhu, Y.; Yao, W. Micro–Macro Approach of Anisotropic Damage: A Semi-Analytical Constitutive Model of Porous Cracked Rock. Eng. Fract. Mech. 2023, 290, 109483. [Google Scholar] [CrossRef]
- Gabr, M.A.; Hart, J.H. Elastic Modulus of Geogrid-Reinforced Sand Using Plate Load Tests. Geotech. Test. J. 2000, 23, 245–250. [Google Scholar] [CrossRef]
- Kulhawy, F.H. On the Evaluation of Soil Properties. Geotech. Spec. Publ. 1992, 31, 95–115. [Google Scholar]
- Cherubini, C. Reliability Evaluation of Shallow Foundation Bearing Capacity on C′, Φ′ Soils. Can. Geotech. J. 2000, 37, 264–269. [Google Scholar] [CrossRef]
- Shahin, M.A.; Cheung, E.M. Stochastic Design Charts for Bearing Capacity of Strip Footings. Geomech. Eng. 2011, 3, 153–167. [Google Scholar] [CrossRef]
- Terzaghi, K.; Peck, R.B.; Mesri, G. Soil Mechanics in Engineering Practice; John Wiley & Sons: New York, NY, USA, 1967. [Google Scholar]
- Skempton, A.W.; Macdonald, D.H. The Allowable Settlements of Buildings. Proc. Inst. Civ. Eng. 1956, 5, 727–768. [Google Scholar] [CrossRef]
- Zhang, J.; Zhang, L.M.; Tang, W.H. Reliability-Based Optimization of Geotechnical Systems. J. Geotech. Geoenvironmental Eng. 2011, 137, 1211–1221. [Google Scholar] [CrossRef]
- Bowles, J.E. Foundation Analysis and Design; McGraw-Hill Book Company: New York, NY, USA, 1997; ISBN 0079122477. [Google Scholar]














| Parameters | q | ϕ | c | K | z/B | B | L/B | N | d | s |
|---|---|---|---|---|---|---|---|---|---|---|
| (kN/m2) | (°) | (kN/m2) | kN/m | (-) | (m) | (-) | (nos.) | (m) | (mm) | |
| Minimum | 50.00 | 30.00 | 0.00 | 500.00 | 0.10 | 1.00 | 1.00 | 1.00 | 0.80 | 0.01 |
| Mean | 297.37 | 39.67 | 2.41 | 1237.74 | 0.23 | 1.47 | 2.44 | 3.71 | 1.35 | 2.85 |
| Median | 300.00 | 40.00 | 1.00 | 1000.00 | 0.20 | 1.00 | 2.00 | 3.00 | 1.20 | 1.93 |
| Mode | 50.00 | 40.00 | 1.00 | 1000.00 | 0.30 | 1.00 | 2.00 | 3.00 | 1.20 | 0.78 |
| Maximum | 600.00 | 50.00 | 10.00 | 3000.00 | 0.40 | 3.00 | 10.00 | 7.00 | 2.40 | 33.90 |
| Standard Error | 8.92 | 0.21 | 0.13 | 24.23 | 0.00 | 0.03 | 0.08 | 0.06 | 0.01 | 0.16 |
| Kurtosis | −1.34 | 0.24 | 1.70 | 1.20 | −0.90 | 0.01 | 5.90 | −0.05 | 1.71 | 20.40 |
| Skewness | 0.23 | 0.24 | 1.66 | 1.28 | 0.00 | 1.16 | 2.30 | 0.75 | 1.60 | 3.66 |
| Indices | Mathematical Equations |
|---|---|
| R2 | |
| Adj.R2 | |
| MAE | |
| RMSE | |
| NSC | |
| WI | |
| VAF | |
| PI | |
| where n is the number of data points, p is the number of predictor variables, is the measured settlement of the RSF of the ith sample, is the predicted settlement of the RSF of the ith sample, is the mean of the measured settlement values of the RSF, and is the mean of the predicted settlement values of the RSF. | |
| Indices | GEP-M1 | GEP-M2 | GEP-M3 | GEP-M4 | GEP-M5 | GEP-M6 | GEP-M7 | GEP-M8 | GEP-M9 | GEP-M10 |
|---|---|---|---|---|---|---|---|---|---|---|
| R2 | 0.431 | 0.872 | 0.891 | 0.885 | 0.909 | 0.926 | 0.897 | 0.876 | 0.938 | 0.928 |
| Adj.R2 | 0.417 | 0.869 | 0.889 | 0.882 | 0.907 | 0.924 | 0.894 | 0.873 | 0.936 | 0.926 |
| MAE | 0.089 | 0.035 | 0.042 | 0.03 | 0.031 | 0.027 | 0.038 | 0.029 | 0.026 | 0.038 |
| RMSE | 0.167 | 0.057 | 0.057 | 0.053 | 0.047 | 0.042 | 0.055 | 0.055 | 0.04 | 0.053 |
| NSC | -0.152 | 0.867 | 0.865 | 0.883 | 0.909 | 0.926 | 0.877 | 0.875 | 0.936 | 0.884 |
| WI | 0.727 | 0.964 | 0.968 | 0.969 | 0.976 | 0.981 | 0.969 | 0.965 | 0.984 | 0.967 |
| VAF | 16.67 | 87.155 | 86.808 | 88.474 | 90.928 | 92.605 | 89.174 | 87.551 | 93.69 | 92.058 |
| PI | 0.417 | 1.683 | 1.699 | 1.714 | 1.77 | 1.808 | 1.731 | 1.693 | 1.833 | 1.794 |
| Indices | Scoring and Ranking | |||||||||
| R2 | 1 | 2 | 5 | 4 | 7 | 8 | 6 | 3 | 10 | 9 |
| Adj.R2 | 1 | 2 | 5 | 4 | 7 | 8 | 6 | 3 | 10 | 9 |
| MAE | 1 | 2 | 5 | 7 | 6 | 9 | 4 | 8 | 10 | 3 |
| RMSE | 1 | 3 | 2 | 7 | 8 | 9 | 5 | 4 | 10 | 6 |
| NSC | 1 | 3 | 2 | 6 | 8 | 9 | 5 | 4 | 10 | 7 |
| WI | 1 | 2 | 5 | 7 | 8 | 9 | 6 | 3 | 10 | 4 |
| VAF | 1 | 3 | 2 | 5 | 7 | 9 | 6 | 4 | 10 | 8 |
| PI | 1 | 2 | 4 | 5 | 7 | 9 | 6 | 3 | 10 | 8 |
| Total score | 8 | 19 | 30 | 45 | 58 | 70 | 44 | 32 | 80 | 54 |
| Rank | 10 | 9 | 8 | 5 | 3 | 2 | 6 | 7 | 1 | 4 |
| Indices | GEP-M1 | GEP-M2 | GEP-M3 | GEP-M4 | GEP-M5 | GEP-M6 | GEP-M7 | GEP-M8 | GEP-M9 | GEP-M10 |
|---|---|---|---|---|---|---|---|---|---|---|
| R2 | 0.727 | 0.887 | 0.929 | 0.906 | 0.879 | 0.909 | 0.95 | 0.902 | 0.961 | 0.946 |
| Adj.R2 | 0.698 | 0.875 | 0.921 | 0.896 | 0.866 | 0.9 | 0.945 | 0.892 | 0.956 | 0.94 |
| MAE | 0.103 | 0.05 | 0.046 | 0.042 | 0.046 | 0.035 | 0.042 | 0.043 | 0.034 | 0.044 |
| RMSE | 0.17 | 0.098 | 0.072 | 0.092 | 0.1 | 0.082 | 0.057 | 0.097 | 0.049 | 0.071 |
| NSC | 0.529 | 0.844 | 0.915 | 0.863 | 0.835 | 0.89 | 0.946 | 0.845 | 0.961 | 0.917 |
| WI | 0.833 | 0.853 | 0.978 | 0.955 | 0.944 | 0.966 | 0.986 | 0.948 | 0.99 | 0.976 |
| VAF | 70.051 | 86.178 | 91.831 | 87.392 | 84.16 | 89.291 | 94.917 | 85.815 | 96.06 | 93.451 |
| PI | 1.229 | 1.639 | 1.767 | 1.678 | 1.608 | 1.711 | 1.836 | 1.653 | 1.868 | 1.804 |
| Indices | Scoring and Ranking | |||||||||
| R2 | 1 | 3 | 7 | 5 | 2 | 6 | 9 | 4 | 10 | 8 |
| Adj.R2 | 1 | 3 | 7 | 5 | 2 | 6 | 9 | 4 | 10 | 8 |
| MAE | 1 | 2 | 4 | 8 | 3 | 9 | 7 | 6 | 10 | 5 |
| RMSE | 1 | 3 | 7 | 5 | 2 | 6 | 9 | 4 | 10 | 8 |
| NSC | 1 | 3 | 7 | 5 | 2 | 6 | 9 | 4 | 10 | 8 |
| WI | 1 | 2 | 8 | 5 | 3 | 6 | 9 | 4 | 10 | 7 |
| VAF | 1 | 4 | 7 | 5 | 2 | 6 | 9 | 3 | 10 | 8 |
| PI | 1 | 3 | 7 | 5 | 2 | 6 | 9 | 4 | 10 | 8 |
| Total score | 8 | 23 | 54 | 43 | 18 | 51 | 70 | 33 | 80 | 60 |
| Rank | 10 | 8 | 4 | 6 | 9 | 5 | 2 | 7 | 1 | 3 |
| Arrangements | Deterministic Parameter Values |
|---|---|
| A-1 | K = 1000; z/B = 0.3; B = 1; L/B = 2; N =3; d = 1.2 |
| A-2 | K = 1000; z/B = 0.3; B = 2; L/B = 4; N =3; d = 1.5 |
| A-3 | K = 1000; z/B = 0.3; B = 3; L/B = 6; N =3; d = 1.8 |
| A-4 | K = 1500; z/B = 0.2; B = 2; L/B = 2; N =1; d = 1.5 |
| A-5 | K = 1500; z/B = 0.2; B = 2; L/B = 2; N =2; d = 1.5 |
| A-6 | K = 500; z/B = 0.2; B = 3; L/B = 3; N =3; d = 2 |
Disclaimer/Publisher’s Note: The statements, opinions and data contained in all publications are solely those of the individual author(s) and contributor(s) and not of MDPI and/or the editor(s). MDPI and/or the editor(s) disclaim responsibility for any injury to people or property resulting from any ideas, methods, instructions or products referred to in the content. |
© 2024 by the authors. Licensee MDPI, Basel, Switzerland. This article is an open access article distributed under the terms and conditions of the Creative Commons Attribution (CC BY) license (https://creativecommons.org/licenses/by/4.0/).
Share and Cite
Raja, M.N.A.; Abdoun, T.; El-Sekelly, W. Exploring the Potential of Machine Learning in Stochastic Reliability Modelling for Reinforced Soil Foundations. Buildings 2024, 14, 954. https://doi.org/10.3390/buildings14040954
Raja MNA, Abdoun T, El-Sekelly W. Exploring the Potential of Machine Learning in Stochastic Reliability Modelling for Reinforced Soil Foundations. Buildings. 2024; 14(4):954. https://doi.org/10.3390/buildings14040954
Chicago/Turabian StyleRaja, Muhammad Nouman Amjad, Tarek Abdoun, and Waleed El-Sekelly. 2024. "Exploring the Potential of Machine Learning in Stochastic Reliability Modelling for Reinforced Soil Foundations" Buildings 14, no. 4: 954. https://doi.org/10.3390/buildings14040954
APA StyleRaja, M. N. A., Abdoun, T., & El-Sekelly, W. (2024). Exploring the Potential of Machine Learning in Stochastic Reliability Modelling for Reinforced Soil Foundations. Buildings, 14(4), 954. https://doi.org/10.3390/buildings14040954

