Understanding Penetration Attenuation of Permeable Concrete: A Hybrid Artificial Intelligence Technique Based on Particle Swarm Optimization
Abstract
1. Introduction
2. Research Aims
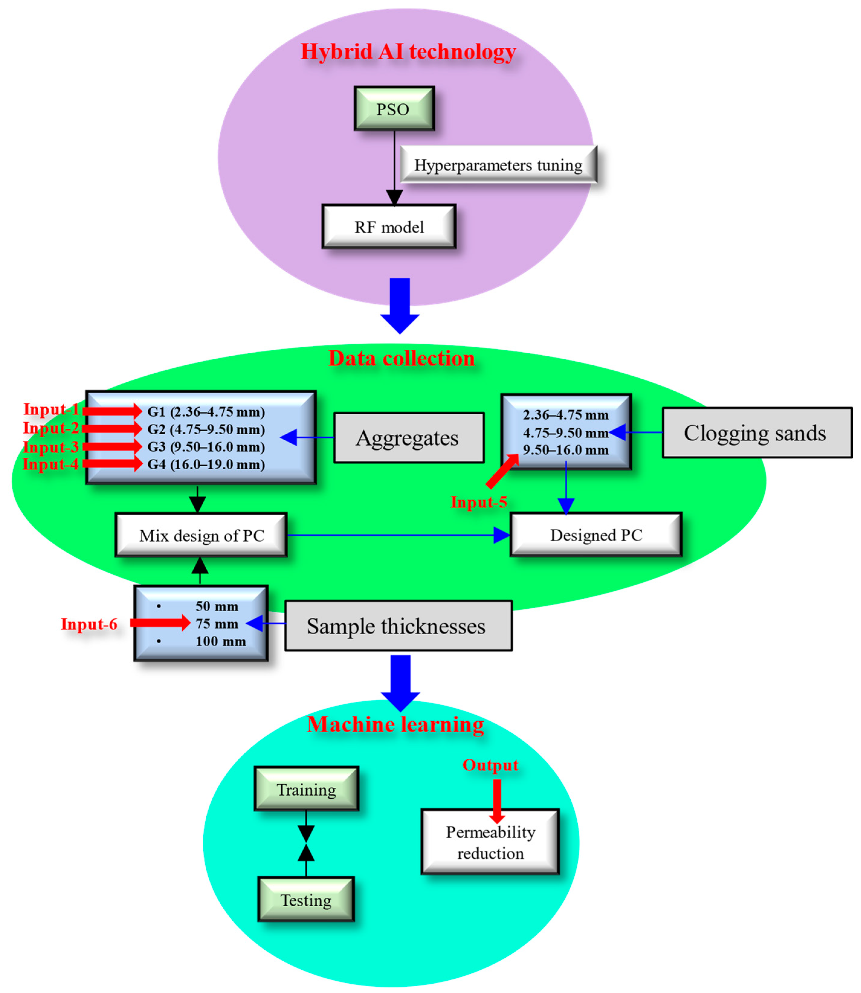
3. Data Collection
4. Methodology
4.1. Random Forest (RF) Model
4.1.1. Classification and Regression Tree (CART)
4.1.2. Bagging Algorithm for the Permeability Coefficients
4.1.3. RF Modeling for the Permeability Prediction
4.2. Random Forest (RF) Model
4.3. Hybrid AI Techniques to Predict the Clogging Behavior
4.4. Hyperparameter Tuning
4.4.1. 10-Fold Cross-Validation (CV)
4.4.2. Determination of the Prediction Effect
5. Results and Discussion
5.1. Analysis of the Permeability Results
5.2. Results of the Hyperparameter Tuning
5.3. Evaluation of the Model
6. Conclusions
Author Contributions
Funding
Data Availability Statement
Acknowledgments
Conflicts of Interest
References
- Wang, Q.; Cheng, T.; Lu, Y.; Liu, H.; Zhang, R.; Huang, J. Underground Mine Safety and Health: A Hybrid MEREC–CoCoSo System for the Selection of Best Sensor. Sensors 2024, 24, 1285. [Google Scholar] [CrossRef] [PubMed]
- Zhang, J.; Wang, R.; Lu, Y.; Huang, J. Prediction of Compressive Strength of Geopolymer Concrete Landscape Design: Application of the Novel Hybrid RF–GWO–XGBoost Algorithm. Buildings 2024, 14, 591. [Google Scholar] [CrossRef]
- Tan, Y.; Zhu, Y.; Xiao, H. Evaluation of the Hydraulic, Physical, and Mechanical Properties of Pervious Concrete Using Iron Tailings as Coarse Aggregates. Appl. Sci. 2020, 10, 2691. [Google Scholar] [CrossRef]
- Huang, J.D.; Zhang, J.; Li, X.; Qiao, Y.N.; Zhang, R.H.; Kumar, G.S. Investigating the effects of ensemble and weight optimization approaches on neural networks’ performance to estimate the dynamic modulus of asphalt concrete. Road Mater. Pavement Des. 2023, 24, 1939–1959. [Google Scholar] [CrossRef]
- Seeni, B.S.; Madasamy, M. Factors influencing performance of pervious concrete. Gradevinar 2021, 73, 1017–1030. [Google Scholar] [CrossRef]
- Khosravani, M.R.; Nasiri, S.; Anders, D.; Weinberg, K. Prediction of dynamic properties of ultra-high performance concrete by an artificial intelligence approach. Adv. Eng. Softw. 2019, 127, 51–58. [Google Scholar] [CrossRef]
- Zhou, H.; Li, H.; Abdelhady, A.; Liang, X.; Wang, H.; Yang, B. Experimental investigation on the effect of pore characteristics on clogging risk of pervious concrete based on CT scanning. Constr. Build. Mater. 2019, 212, 130–139. [Google Scholar] [CrossRef]
- Zhong, R.; Xu, M.; Netto, R.V.; Wille, K. Influence of pore tortuosity on hydraulic conductivity of pervious concrete: Characterization and modeling. Constr. Build. Mater. 2016, 125, 1158–1168. [Google Scholar] [CrossRef]
- Adamu, M.; Ayeni, K.O.; Haruna, S.I.; Mansour, Y.E.-H.I.; Haruna, S. Durability performance of pervious concrete containing rice husk ash and calcium carbide: A response surface methodology approach. Case Stud. Constr. Mater. 2021, 14, e00547. [Google Scholar] [CrossRef]
- Wang, R.; Zhang, J.; Lu, Y.; Ren, S.; Huang, J. Towards a Reliable Design of Geopolymer Concrete for Green Landscapes: A Comparative Study of Tree-Based and Regression-Based Models. Buildings 2024, 14, 615. [Google Scholar] [CrossRef]
- Huang, J.D.; Xue, J.H. Optimization of SVR functions for flyrock evaluation in mine blasting operations. Environ. Earth Sci. 2022, 81, 434. [Google Scholar] [CrossRef]
- Liu, H.; Luo, G.; Zhou, P.; Wei, H.; Li, W.; Yu, D. Flexural-Fatigue Properties of Sustainable Pervious Concrete Pavement Material Containing Ground Tire Rubber and Silica Fume. Sustainability 2019, 11, 4467. [Google Scholar] [CrossRef]
- Soundararajan, E.K.; Vaiyapuri, R. Geopolymer binder for pervious concrete. Gradevinar 2021, 73, 209–218. [Google Scholar] [CrossRef]
- Liu, R.; Chi, Y.; Chen, S.; Jiang, Q.; Meng, X.; Wu, K.; Li, S. Influence of Pore Structure Characteristics on the Mechanical and Durability Behavior of Pervious Concrete Material Based on Image Analysis. Int. J. Concr. Struct. Mater. 2020, 14, 29. [Google Scholar] [CrossRef]
- Adil, G.; Kevern, J.T.; Mann, D. Influence of silica fume on mechanical and durability of pervious concrete. Constr. Build. Mater. 2020, 247, 118453. [Google Scholar] [CrossRef]
- Arifi, E.; Cahya, E.N.; Setyowulan, D. The Influence of Various Materials to the Void Ratio of Pervious Concrete. In Proceedings of the 3rd International Conference of Water Resources Development and Environmental Protection (ICWRDEP), Malang, Indonesia, 12–13 October 2019. [Google Scholar]
- Liu, H.; Luo, G.; Wang, L.; Wang, W.; Li, W.; Gong, Y. Laboratory Evaluation of Eco-Friendly Pervious Concrete Pavement Material Containing Silica Fume. Appl. Sci. 2019, 9, 73. [Google Scholar] [CrossRef]
- Ngohpok, C.; Sata, V.; Satiennam, T.; Klungboonkrong, P.; Chindaprasirt, P. Mechanical Properties, Thermal Conductivity, and Sound Absorption of Pervious Concrete Containing Recycled Concrete and Bottom Ash Aggregates. KSCE J. Civ. Eng. 2018, 22, 1369–1376. [Google Scholar] [CrossRef]
- Huang, J.D.; Zhang, Y.; Sun, Y.T.; Ren, J.L.; Zhao, Z.D.; Zhang, J.F. Evaluation of pore size distribution and permeability reduction behavior in pervious concrete. Constr. Build. Mater. 2021, 290, 123228. [Google Scholar] [CrossRef]
- Tang, C.-W.; Cheng, C.-K.; Tsai, C.-Y. Mix Design and Mechanical Properties of High-Performance Pervious Concrete. Materials 2019, 12, 2577. [Google Scholar] [CrossRef]
- Xie, X.; Zhang, T.; Wang, C.; Yang, Y.; Bogush, A.; Khayrulina, E.; Huang, Z.; Wei, J.; Yu, Q. Mixture proportion design of pervious concrete based on the relationships between fundamental properties and skeleton structures. Cem. Concr. Compos. 2020, 113, 103693. [Google Scholar] [CrossRef]
- Cai, J.; Du, G.; Xia, H.; Sun, C. Model tests on pervious concrete pile and impervious concrete pile composite foundation. In Proceedings of the 8th Asia Conference on Mechanical and Materials Engineering (ACMME), Singapore, 11–14 June 2020. [Google Scholar]
- Cai, J.; Chen, J.-g.; Shi, J.; Tian, Q.; Xu, G.; Du, Y. A novel approach to evaluate the clogging resistance of pervious concrete. Case Stud. Constr. Mater. 2022, 16, e00864. [Google Scholar] [CrossRef]
- Yang, X.; Liu, J.; Li, H.; Ren, Q. Performance and ITZ of pervious concrete modified by vinyl acetate and ethylene copolymer dispersible powder. Constr. Build. Mater. 2020, 235, 117532. [Google Scholar] [CrossRef]
- Ipek, S.; Diri, A.; Mermerdas, K. Recycling the low-density polyethylene pellets in the pervious concrete production. J. Mater. Cycles Waste Manag. 2021, 23, 272–287. [Google Scholar] [CrossRef]
- Liu, H.; Luo, G.; Wang, L.; Gong, Y. Strength Time-Varying and Freeze-Thaw Durability of Sustainable Pervious Concrete Pavement Material Containing Waste Fly Ash. Sustainability 2019, 11, 176. [Google Scholar] [CrossRef]
- Li, K.; Long, Y.; Wang, H.; Wang, Y.-F. Modeling and Sensitivity Analysis of Concrete Creep with Machine Learning Methods. J. Mater. Civ. Eng. 2021, 33, 04021206. [Google Scholar] [CrossRef]
- Nazari, A.; Hajiallahyari, H.; Rahimi, A.; Khanmohammadi, H.; Amini, M. Prediction compressive strength of Portland cement-based geopolymers by artificial neural networks. Neural Comput. Appl. 2019, 31, 733–741. [Google Scholar] [CrossRef]
- Haruna, S.; Malami, S.I.; Adamu, M.; Usman, A.; Farouk, A.; Ali, S.I.A.; Abba, S. Compressive strength of self-compacting concrete modified with rice husk ash and calcium carbide waste modeling: A feasibility of emerging emotional intelligent model (EANN) versus traditional FFNN. Arab. J. Sci. Eng. 2021, 46, 11207–11222. [Google Scholar] [CrossRef]
- Adamu, M.; Haruna, S.; Malami, S.I.; Ibrahim, M.; Abba, S.; Ibrahim, Y.E. Prediction of compressive strength of concrete incorporated with jujube seed as partial replacement of coarse aggregate: A feasibility of Hammerstein–Wiener model versus support vector machine. Model. Earth Syst. Environ. 2021, 8, 3435–3445. [Google Scholar] [CrossRef]
- AlHamaydeh, M.; Markou, G.; Bakas, N.; Papadrakakis, M. AI-based shear capacity of FRP-reinforced concrete deep beams without stirrups. Eng. Struct. 2022, 264, 114441. [Google Scholar] [CrossRef]
- Koopialipoor, M.; Tootoonchi, H.; Armaghani, D.J.; Mohamad, E.T.; Hedayat, A. Application of deep neural networks in predicting the penetration rate of tunnel boring machines. Bull. Eng. Geol. Environ. 2019, 78, 6347–6360. [Google Scholar] [CrossRef]
- Hasanipanah, M.; Armaghani, D.J.; Amnieh, H.B.; Abd Majid, M.Z.; Tahir, M.M. Application of PSO to develop a powerful equation for prediction of flyrock due to blasting. Neural Comput. Appl. 2017, 28, 1043–1050. [Google Scholar] [CrossRef]
- Armaghani, D.J.; Koopialipoor, M.; Marto, A.; Yagiz, S. Application of several optimization techniques for estimating TBM advance rate in granitic rocks. J. Rock Mech. Geotech. Eng. 2019, 11, 779–789. [Google Scholar] [CrossRef]
- Koopialipoor, M.; Armaghani, D.J.; Hedayat, A.; Marto, A.; Gordan, B. Applying various hybrid intelligent systems to evaluate and predict slope stability under static and dynamic conditions. Soft Comput. 2019, 23, 5913–5929. [Google Scholar] [CrossRef]
- Armaghani, D.J.; Hasanipanah, M.; Mohamad, E.T. A combination of the ICA-ANN model to predict air-overpressure resulting from blasting. Eng. Comput. 2016, 32, 155–171. [Google Scholar] [CrossRef]
- Armaghani, D.J.; Asteris, P.G. A comparative study of ANN and ANFIS models for the prediction of cement-based mortar materials compressive strength. Neural Comput. Appl. 2021, 33, 4501–4532. [Google Scholar] [CrossRef]
- Armaghani, D.J.; Raja, R.S.N.S.B.; Faizi, K.; Rashid, A.S.A. Developing a hybrid PSO–ANN model for estimating the ultimate bearing capacity of rock-socketed piles. Neural Comput. Appl. 2017, 28, 391–405. [Google Scholar] [CrossRef]
- Koopialipoor, M.; Ghaleini, E.N.; Tootoonchi, H.; Armaghani, D.J.; Haghighi, M.; Hedayat, A. Developing a new intelligent technique to predict overbreak in tunnels using an artificial bee colony-based ANN. Environ. Earth Sci. 2019, 78, 1–14. [Google Scholar] [CrossRef]
- Koopialipoor, M.; Fahimifar, A.; Ghaleini, E.N.; Momenzadeh, M.; Armaghani, D.J. Development of a new hybrid ANN for solving a geotechnical problem related to tunnel boring machine performance. Eng. Comput. 2020, 36, 345–357. [Google Scholar] [CrossRef]
- Armaghani, D.J.; Mohamad, E.T.; Narayanasamy, M.S.; Narita, N.; Yagiz, S. Development of hybrid intelligent models for predicting TBM penetration rate in hard rock condition. Tunn. Undergr. Space Technol. 2017, 63, 29–43. [Google Scholar] [CrossRef]
- Cai, M.; Koopialipoor, M.; Armaghani, D.J.; Thai Pham, B. Evaluating slope deformation of earth dams due to earthquake shaking using MARS and GMDH techniques. Appl. Sci. 2020, 10, 1486. [Google Scholar] [CrossRef]
- Hasanipanah, M.; Monjezi, M.; Shahnazar, A.; Armaghani, D.J.; Farazmand, A. Feasibility of indirect determination of blast induced ground vibration based on support vector machine. Measurement 2015, 75, 289–297. [Google Scholar] [CrossRef]
- Hasanipanah, M.; Noorian-Bidgoli, M.; Armaghani, D.J.; Khamesi, H. Feasibility of PSO-ANN model for predicting surface settlement caused by tunneling. Eng. Comput. 2016, 32, 705–715. [Google Scholar] [CrossRef]
- Hajihassani, M.; Armaghani, D.J.; Marto, A.; Mohamad, E.T. Ground vibration prediction in quarry blasting through an artificial neural network optimized by imperialist competitive algorithm. Bull. Eng. Geol. Environ. 2015, 74, 873–886. [Google Scholar] [CrossRef]
- Huang, J.; Li, X.; Zhang, J.; Sun, Y.; Ren, J. Determining the Rayleigh damping parameters of flexible pavements for finite element modeling. J. Vib. Control 2022, 28, 3181–3194. [Google Scholar] [CrossRef]
- Imran, H.; Al-Abdaly, N.M.; Shamsa, M.H.; Shatnawi, A.; Ibrahim, M.; Ostrowski, K.A. Development of Prediction Model to Predict the Compressive Strength of Eco-Friendly Concrete Using Multivariate Polynomial Regression Combined with Stepwise Method. Materials 2022, 15, 317. [Google Scholar] [CrossRef] [PubMed]
- Han, T.H.; Siddique, A.; Khayat, K.; Huang, J.; Kumar, A. An ensemble machine learning approach for prediction and optimization of modulus of elasticity of recycled aggregate concrete. Constr. Build. Mater. 2020, 244, 118271. [Google Scholar] [CrossRef]
- Liu, K.H.; Alam, M.S.; Zhu, J.; Zheng, J.K.; Chi, L. Prediction of carbonation depth for recycled aggregate concrete using ANN hybridized with swarm intelligence algorithms. Constr. Build. Mater. 2021, 301, 124382. [Google Scholar] [CrossRef]
- Chen, D.; Lv, Z. Artificial intelligence enabled Digital Twins for training autonomous cars. Internet Things Cyber-Phys. Syst. 2022, 2, 31–41. [Google Scholar] [CrossRef]
- Ashraf, S. A proactive role of IoT devices in building smart cities. Internet Things Cyber-Phys. Syst. 2021, 1, 8–13. [Google Scholar] [CrossRef]
- Huang, J.; Zhang, J.; Gao, Y. Evaluating the Clogging Behavior of Pervious Concrete (PC) Using the Machine Learning Techniques. Comput. Model. Eng. Sci. 2022, 130, 805–821. [Google Scholar] [CrossRef]
- Zhu, F.; Wu, X.; Zhou, M.; Sabri, M.M.; Huang, J. Intelligent Design of Building Materials: Development of an AI-Based Method for Cement-Slag Concrete Design. Materials 2022, 15, 3833. [Google Scholar] [CrossRef] [PubMed]
- Huang, J.; Zhou, M.; Yuan, H.; Sabri, M.M.S.; Li, X. Prediction of the Compressive Strength for Cement-Based Materials with Metakaolin Based on the Hybrid Machine Learning Method. Materials 2022, 15, 3500. [Google Scholar] [CrossRef] [PubMed]
- Xu, W.; Huang, X.; Yang, Z.; Zhou, M.; Huang, J. Developing Hybrid Machine Learning Models to Determine the Dynamic Modulus (E*) of Asphalt Mixtures Using Parameters in Witczak 1-40D Model: A Comparative Study. Materials 2022, 15, 1791. [Google Scholar] [CrossRef] [PubMed]
- Huang, J.; Zhou, M.; Yuan, H.; Sabri, M.M.; Li, X. Towards Sustainable Construction Materials: A Comparative Study of Prediction Models for Green Concrete with Metakaolin. Buildings 2022, 12, 772. [Google Scholar] [CrossRef]
- Huang, J.D.; Zhou, M.M.; Zhang, J.; Ren, J.L.; Vatin, N.I.; Sabri, M.M.S. The Use of GA and PSO in Evaluating the Shear Strength of Steel Fiber Reinforced Concrete Beams. KSCE J. Civ. Eng. 2022, 26, 3918–3931. [Google Scholar] [CrossRef]
- Huang, J.D.; Zhou, M.M.; Zhang, J.; Ren, J.L.; Vatin, N.I.; Sabri, M.M.S. Development of a New Stacking Model to Evaluate the Strength Parameters of Concrete Samples in Laboratory. Iran. J. Sci. Technol.-Trans. Civ. Eng. 2022, 46, 4355–4370. [Google Scholar] [CrossRef]
- Huang, J.; Zhang, J.; Gao, Y. Intelligently predict the rock joint shear strength using the support vector regression and Firefly Algorithm. Lithosphere 2021, 2021, 2467126. [Google Scholar] [CrossRef]
- Zhu, F.; Wu, X.; Lu, Y.; Huang, J. Strength Estimation and Feature Interaction of Carbon Nanotubes-Modified Concrete Using Artificial Intelligence-Based Boosting Ensembles. Buildings 2024, 14, 134. [Google Scholar] [CrossRef]
- Huang, J.; Sabri, M.M.; Ulrikh, D.V.; Ahmad, M.; Alsaffar, K.A. Predicting the Compressive Strength of the Cement-Fly Ash–Slag Ternary Concrete Using the Firefly Algorithm (FA) and Random Forest (RF) Hybrid Machine-Learning Method. Materials 2022, 15, 4193. [Google Scholar] [CrossRef]
- Zhou, J.; Su, Z.L.; Hosseini, S.; Tian, Q.; Lu, Y.J.; Luo, H.; Xu, X.Q.; Chen, C.P.; Huang, J.D. Decision tree models for the estimation of geo-polymer concrete compressive strength. Math. Biosci. Eng. 2024, 21, 1413–1444. [Google Scholar] [CrossRef]
- Wu, X.; Zhu, F.; Zhou, M.; Sabri, M.M.S.; Huang, J. Intelligent Design of Construction Materials: A Comparative Study of AI Approaches for Predicting the Strength of Concrete with Blast Furnace Slag. Materials 2022, 15, 4582. [Google Scholar] [CrossRef] [PubMed]
- Huang, J.; Zhou, M.; Sabri, M.M.S.; Yuan, H. A Novel Neural Computing Model Applied to Estimate the Dynamic Modulus (DM) of Asphalt Mixtures by the Improved Beetle Antennae Search. Sustainability 2022, 14, 5938. [Google Scholar] [CrossRef]
- Zhu, F.; Wu, X.; Lu, Y.; Huang, J. Strength Reduction Due to Acid Attack in Cement Mortar Containing Waste Eggshell and Glass: A Machine Learning-Based Modeling Study. Buildings 2024, 14, 225. [Google Scholar] [CrossRef]
- Ji, Z.; Zhou, M.M.; Wang, Q.; Huang, J.D. Predicting the International Roughness Index of JPCP and CRCP Rigid Pavement: A Random Forest (RF) Model Hybridized with Modified Beetle Antennae Search (MBAS) for Higher Accuracy. CMES-Comput. Model. Eng. Sci. 2024, 139, 1557. [Google Scholar] [CrossRef]
- Wang, R.; Zhang, J.; Lu, Y.; Huang, J. Towards Designing Durable Sculptural Elements: Ensemble Learning in Predicting Compressive Strength of Fiber-Reinforced Nano-Silica Modified Concrete. Buildings 2024, 14, 396. [Google Scholar] [CrossRef]
- Shi, X.; Chen, S.; Wang, Q.; Lu, Y.; Ren, S.; Huang, J. Mechanical Framework for Geopolymer Gels Construction: An Optimized LSTM Technique to Predict Compressive Strength of Fly Ash-Based Geopolymer Gels Concrete. Gels 2024, 10, 148. [Google Scholar] [CrossRef]












Disclaimer/Publisher’s Note: The statements, opinions and data contained in all publications are solely those of the individual author(s) and contributor(s) and not of MDPI and/or the editor(s). MDPI and/or the editor(s) disclaim responsibility for any injury to people or property resulting from any ideas, methods, instructions or products referred to in the content. |
© 2024 by the authors. Licensee MDPI, Basel, Switzerland. This article is an open access article distributed under the terms and conditions of the Creative Commons Attribution (CC BY) license (https://creativecommons.org/licenses/by/4.0/).
Share and Cite
Zhu, F.; Wu, X.; Lu, Y.; Huang, J. Understanding Penetration Attenuation of Permeable Concrete: A Hybrid Artificial Intelligence Technique Based on Particle Swarm Optimization. Buildings 2024, 14, 1173. https://doi.org/10.3390/buildings14041173
Zhu F, Wu X, Lu Y, Huang J. Understanding Penetration Attenuation of Permeable Concrete: A Hybrid Artificial Intelligence Technique Based on Particle Swarm Optimization. Buildings. 2024; 14(4):1173. https://doi.org/10.3390/buildings14041173
Chicago/Turabian StyleZhu, Fei, Xiangping Wu, Yijun Lu, and Jiandong Huang. 2024. "Understanding Penetration Attenuation of Permeable Concrete: A Hybrid Artificial Intelligence Technique Based on Particle Swarm Optimization" Buildings 14, no. 4: 1173. https://doi.org/10.3390/buildings14041173
APA StyleZhu, F., Wu, X., Lu, Y., & Huang, J. (2024). Understanding Penetration Attenuation of Permeable Concrete: A Hybrid Artificial Intelligence Technique Based on Particle Swarm Optimization. Buildings, 14(4), 1173. https://doi.org/10.3390/buildings14041173
