A Review of Digital Twin Technologies for Enhanced Sustainability in the Construction Industry
Abstract
1. Introduction
1.1. Sustainability in the Construction Sector
1.2. Digital Twins for Enhanced Sustainability
1.3. The Aim of This Study
- A first review of state-of-the-art research and applications on digital twins in terms of their contributions to different stages in the entire life cycle of buildings. Different from the existing review papers, this work focuses on how digital twins can reduce energy consumption and carbon emissions.
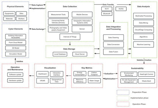
- A conceptual framework for the full-process implementation of digital twins was proposed. (a) Preparation phase: identify the physical elements and construct the cyber elements. (b) Implementation phase: all activities about data, such as collection, storage, integration, processing, and analysis. (c) Operation phase: deploy the solution and offer visualization for different purposes, then intervene in reality. Meanwhile, following this framework, a proof-of-concept demo in monitoring and visualizing fuel consumption and carbon emissions of construction machinery has been reported.
- Identification of the challenges and future opportunities when implementing digital twins in the construction industry, which span from complexities of data collection/fusion, optimization of the physical and digital entities, the construction of transparent and responsible artificial intelligence and cost issue.
2. State of the Art
2.1. Construction Phase
2.2. Operation and Maintenance Phase
2.3. Design, Renovation and Demolition Phases
3. Framework and Proof-of-Concept Demo
4. Challenges and Opportunities
4.1. Complexity in Data Collection and Fusion
4.2. Responsible AI
4.3. Real-Time System Updating
4.4. Cost Factors
4.5. Data Privacy and Security
- Adopting data minimization and anonymization techniques to collect only the necessary data for the digital twin and further reduce privacy risks through anonymization.
- Applying digital rights management (DRM) and other technologies to protect intellectual property, ensuring that proprietary designs and technologies within the digital twin are not misappropriated [47].
- Developing a strict compliance framework to adhere to international data protection laws and regulations, with regular audits and updates for compliance.
- Introducing ethical guidelines and standards to raise awareness among all participants about the importance of data privacy, security, and ethical considerations.
- Establishing a comprehensive incident response plan to swiftly address data breaches or cyber attacks, mitigate damage, and communicate transparently with affected parties [132].
4.6. Future Research Opportunities
5. Conclusions
Author Contributions
Funding
Data Availability Statement
Conflicts of Interest
References
- Mohd Nawi, M.N.; Baluch, N.H.; Bahaudin, A.Y. Impact of fragmentation issue in construction industry: An overview. In Proceedings of the MATEC Web of Conferences, Agadir, Morocco, 19–21 May 2014; EDP Sciences: Les Ulis, France, 2014; Volume 15, p. 01009. [Google Scholar]
- Hussin, J.M.; Rahman, I.A.; Memon, A.H. The way forward in sustainable construction: Issues and challenges. Int. J. Adv. Appl. Sci. 2013, 2, 15–24. [Google Scholar] [CrossRef]
- Huang, L.; Krigsvoll, G.; Johansen, F.; Liu, Y.; Zhang, X. Carbon emission of global construction sector. Renew. Sustain. Energy Rev. 2018, 81, 1906–1916. [Google Scholar] [CrossRef]
- Khan, M.A.; Khan, M.Z.; Zaman, K.; Naz, L. Global estimates of energy consumption and greenhouse gas emissions. Renew. Sustain. Energy Rev. 2014, 29, 336–344. [Google Scholar] [CrossRef]
- Taffese, W.Z.; Abegaz, K.A. Embodied Energy and CO2 Emissions of Widely Used Building Materials: The Ethiopian Context. Buildings 2019, 9, 136. [Google Scholar] [CrossRef]
- Bernstein, D.J.; Lange, T. Post-quantum cryptography. Nature 2017, 549, 188–194. [Google Scholar] [CrossRef] [PubMed]
- Caney, S. Climate change. In The Routledge Handbook of Global Ethics; Routledge: London, UK, 2015; pp. 384–398. [Google Scholar]
- Rogelj, J.; Popp, A.; Calvin, K.V.; Luderer, G.; Emmerling, J.; Gernaat, D.; Fujimori, S.; Strefler, J.; Hasegawa, T.; Marangoni, G.; et al. Scenarios towards limiting global mean temperature increase below 1.5 C. Nat. Clim. Change 2018, 8, 325–332. [Google Scholar] [CrossRef]
- Hossain, M.A.; Nadeem, A. Towards digitizing the construction industry: State of the art of construction 4.0. In Proceedings of the ISEC, Jeddah, Saudi Arabia, 19–20 January 2019; Volume 10, pp. 1–6. [Google Scholar]
- Maraveas, C.; Bartzanas, T. Application of Internet of Things (IoT) for optimized greenhouse environments. AgriEngineering 2021, 3, 954–970. [Google Scholar] [CrossRef]
- Abioye, S.O.; Oyedele, L.O.; Akanbi, L.; Ajayi, A.; Delgado, J.M.D.; Bilal, M.; Akinade, O.O.; Ahmed, A. Artificial intelligence in the construction industry: A review of present status, opportunities and future challenges. J. Build. Eng. 2021, 44, 103299. [Google Scholar] [CrossRef]
- Omrany, H.; Al-Obaidi, K.M.; Husain, A.; Ghaffarianhoseini, A. Digital twins in the construction industry: A comprehensive review of current implementations, enabling technologies, and future directions. Sustainability 2023, 15, 10908. [Google Scholar] [CrossRef]
- Jiang, Y.; Yin, S.; Li, K.; Luo, H.; Kaynak, O. Industrial applications of digital twins. Philos. Trans. R. Soc. A 2021, 379, 20200360. [Google Scholar] [CrossRef] [PubMed]
- Kritzinger, W.; Karner, M.; Traar, G.; Henjes, J.; Sihn, W. Digital Twin in manufacturing: A categorical literature review and classification. Ifac-PapersOnline 2018, 51, 1016–1022. [Google Scholar] [CrossRef]
- Alazab, M.; Khan, L.U.; Koppu, S.; Ramu, S.P.; Iyapparaja, M.; Boobalan, P.; Baker, T.; Maddikunta, P.K.R.; Gadekallu, T.R.; Aljuhani, A. Digital twins for healthcare 4.0-recent advances, architecture, and open challenges. IEEE Consum. Electron. Mag. 2022, 12, 29–37. [Google Scholar] [CrossRef]
- Ketzler, B.; Naserentin, V.; Latino, F.; Zangelidis, C.; Thuvander, L.; Logg, A. Digital twins for cities: A state of the art review. Built Environ. 2020, 46, 547–573. [Google Scholar] [CrossRef]
- Ammar, A.; Nassereddine, H.; AbdulBaky, N.; AbouKansour, A.; Tannoury, J.; Urban, H.; Schranz, C. Digital twins in the construction industry: A perspective of practitioners and building authority. Front. Built Environ. 2022, 8, 834671. [Google Scholar] [CrossRef]
- Sawhney, A.; Andrew Knight, S.B. RICS Digitalisation in Construction Report 2023; RICS: London, UK, 2023. [Google Scholar]
- Yitmen, I.; Alizadehsalehi, S.; Akıner, İ.; Akıner, M.E. An adapted model of cognitive digital twins for building lifecycle management. Appl. Sci. 2021, 11, 4276. [Google Scholar] [CrossRef]
- Kineber, A.F.; Singh, A.K.; Fazeli, A.; Mohandes, S.R.; Cheung, C.; Arashpour, M.; Ejohwomu, O.; Zayed, T. Modelling the relationship between digital twins implementation barriers and sustainability pillars: Insights from building and construction sector. Sustain. Cities Soc. 2023, 99, 104930. [Google Scholar] [CrossRef]
- Sepasgozar, S.M.; Hui, F.K.P.; Shirowzhan, S.; Foroozanfar, M.; Yang, L.; Aye, L. Lean practices using building information modeling (Bim) and digital twinning for sustainable construction. Sustainability 2020, 13, 161. [Google Scholar] [CrossRef]
- Shahzad, M.; Shafiq, M.T.; Douglas, D.; Kassem, M. Digital twins in built environments: An investigation of the characteristics, applications, and challenges. Buildings 2022, 12, 120. [Google Scholar] [CrossRef]
- Jiang, Y.; Li, M.; Guo, D.; Wu, W.; Zhong, R.Y.; Huang, G.Q. Digital twin-enabled smart modular integrated construction system for on-site assembly. Comput. Ind. 2022, 136, 103594. [Google Scholar] [CrossRef]
- Tzachor, A.; Sabri, S.; Richards, C.E.; Rajabifard, A.; Acuto, M. Potential and limitations of digital twins to achieve the sustainable development goals. Nat. Sustain. 2022, 5, 822–829. [Google Scholar] [CrossRef]
- Taqi, M.; Mohsin, I.; Khan, I.H. A Study into Sustainable Ethical Business Practices of CPG (Consumer Packaged Goods) Companies. Int. J. Spec. Educ. 2022, 37, 5418. [Google Scholar]
- Rojek, I.; Mikołajewski, D.; Dostatni, E. Digital twins in product lifecycle for sustainability in manufacturing and maintenance. Appl. Sci. 2020, 11, 31. [Google Scholar] [CrossRef]
- Ortiz, O.; Castells, F.; Sonnemann, G. Sustainability in the construction industry: A review of recent developments based on LCA. Constr. Build. Mater. 2009, 23, 28–39. [Google Scholar] [CrossRef]
- Wong, J.K.W.; Zhou, J. Enhancing environmental sustainability over building life cycles through green BIM: A review. Autom. Constr. 2015, 57, 156–165. [Google Scholar] [CrossRef]
- Deng, M.; Menassa, C.C.; Kamat, V.R. From BIM to digital twins: A systematic review of the evolution of intelligent building representations in the AEC-FM industry. J. Inf. Technol. Constr. 2021, 26, 58–83. [Google Scholar] [CrossRef]
- Petri, I.; Rezgui, Y.; Ghoroghi, A.; Alzahrani, A. Digital twins for performance management in the built environment. J. Ind. Inf. Integr. 2023, 33, 100445. [Google Scholar] [CrossRef]
- Yang, B.; Lv, Z.; Wang, F. Digital twins for intelligent green buildings. Buildings 2022, 12, 856. [Google Scholar] [CrossRef]
- Baghalzadeh Shishehgarkhaneh, M.; Keivani, A.; Moehler, R.C.; Jelodari, N.; Roshdi Laleh, S. Internet of Things (IoT), Building Information Modeling (BIM), and Digital Twin (DT) in construction industry: A review, bibliometric, and network analysis. Buildings 2022, 12, 1503. [Google Scholar] [CrossRef]
- Glaessgen, E.; Stargel, D. The digital twin paradigm for future NASA and US Air Force vehicles. In Proceedings of the 53rd AIAA/ASME/ASCE/AHS/ASC Structures, Structural Dynamics and Materials Conference 20th AIAA/ASME/AHS Adaptive Structures Conference 14th AIAA, Honolulu, HI, USA, 23–26 April 2012; p. 1818. [Google Scholar]
- Li, L.; Aslam, S.; Wileman, A.; Perinpanayagam, S. Digital twin in aerospace industry: A gentle introduction. IEEE Access 2021, 10, 9543–9562. [Google Scholar] [CrossRef]
- Phanden, R.K.; Sharma, P.; Dubey, A. A review on simulation in digital twin for aerospace, manufacturing and robotics. Mater. Today Proc. 2021, 38, 174–178. [Google Scholar]
- Zhang, J.; Cheng, J.C.; Chen, W.; Chen, K. Digital twins for construction sites: Concepts, LoD definition, and applications. J. Manag. Eng. 2022, 38, 04021094. [Google Scholar] [CrossRef]
- Zamfirescu-Pereira, J.; Wong, R.Y.; Hartmann, B.; Yang, Q. Why Johnny Can’t Prompt: How Non-AI Experts Try (and Fail) to Design LLM Prompts. In Proceedings of the 2023 CHI Conference on Human Factors in Computing Systems, New York, NY, USA, 23–28 April 2023. CHI ’23. [Google Scholar]
- Peng, C. Calculation of a building’s life cycle carbon emissions based on Ecotect and building information modeling. J. Clean. Prod. 2016, 112, 453–465. [Google Scholar] [CrossRef]
- Fan, H. A critical review and analysis of construction equipment emission factors. Procedia Eng. 2017, 196, 351–358. [Google Scholar] [CrossRef]
- World Green Building Council. Bringing Embodied Carbon Upfront; World Green Building Council: Toronto, ON, Canada, 2019. [Google Scholar]
- Boje, C.; Menacho, Á.J.H.; Marvuglia, A.; Benetto, E.; Kubicki, S.; Schaubroeck, T.; Gutiérrez, T.N. A framework using BIM and digital twins in facilitating LCSA for buildings. J. Build. Eng. 2023, 76, 107232. [Google Scholar] [CrossRef]
- Kaewunruen, S.; Lian, Q. Digital twin aided sustainability-based lifecycle management for railway turnout systems. J. Clean. Prod. 2019, 228, 1537–1551. [Google Scholar] [CrossRef]
- Wang, Y.; Aslani, F.; Dyskin, A.; Pasternak, E. Digital Twin Applications in 3D Concrete Printing. Sustainability 2023, 15, 2124. [Google Scholar] [CrossRef]
- Franciosi, C.; Miranda, S.; Resende Veneroso, C.; Riemma, S. Exploring the Digital Twin implementation for sustainable production. In Proceedings of the Summer School Francesco Turco, Sanremo, Italy, 7–9 September 2022. [Google Scholar]
- Mêda, P.; Calvetti, D.; Sousa, H. Exploring the Potential of iPad-LiDAR Technology for Building Renovation Diagnosis: A Case Study. Buildings 2023, 13, 456. [Google Scholar] [CrossRef]
- Metallidou, C.; Psannis, K.; Vergados, D.; Dossis, M. Digital Twin and Industrial Internet of Things Architecture to Reduce Carbon Emissions. In Proceedings of the 2022 4th International Conference on Computer Communication and the Internet, ICCCI 2022, Chiba, Japan, 1–3 July 2022; pp. 185–189. [Google Scholar]
- Arsiwala, A.; Elghaish, F.; Zoher, M. Digital twin with Machine learning for predictive monitoring of CO2 equivalent from existing buildings. Energy Build. 2023, 284, 112851. [Google Scholar] [CrossRef]
- Osunsanmi, T.O.; Okafor, C.C.; Aigbavboa, C.O. Critical success factors for implementing smart maintenance in the fourth industrial revolution era: A bibliometric analysis within the built environment. J. Facil. Manag. 2023. [Google Scholar] [CrossRef]
- Keskin, C.; Mengüç, M.P. An Adaptive Vent System for Localized and Customized Thermal Management in Buildings. J. Heat Transf. 2020, 142, 052903. Available online: http://arxiv.org/abs/https://asmedigitalcollection.asme.org/heattransfer/article-pdf/142/5/052903/6516449/ht_142_05_052903.pdf (accessed on 17 December 2023). [CrossRef]
- Zhang, J.J.; Wang, F.Y.; Wang, X.; Xiong, G.; Zhu, F.; Lv, Y.; Hou, J.; Han, S.; Yuan, Y.; Lu, Q.; et al. Cyber-physical-social systems: The state of the art and perspectives. IEEE Trans. Comput. Soc. Syst. 2018, 5, 829–840. [Google Scholar] [CrossRef]
- Zeng, J.; Yang, L.T.; Lin, M.; Ning, H.; Ma, J. A survey: Cyber-physical-social systems and their system-level design methodology. Future Gener. Comput. Syst. 2020, 105, 1028–1042. [Google Scholar] [CrossRef]
- Zhou, Y.; Yu, F.R.; Chen, J.; Kuo, Y. Cyber-physical-social systems: A state-of-the-art survey, challenges and opportunities. IEEE Commun. Surv. Tutor. 2019, 22, 389–425. [Google Scholar] [CrossRef]
- Rotilio, M.; Villa, V.; Corneli, A. Digital Twin for a resilient management of the built environment. In Proceedings of the 2023 IEEE International Workshop on Metrology for Living Environment, MetroLivEnv 2023—Proceedings, Milano, Italy, 29–31 May 2023; pp. 113–117. [Google Scholar]
- Waraga, O.A.; Talib, M.A.; Bettayeb, M.; Ghenai, C.; Nasir, Q. A Framework Application for Improving Energy Demand Forecasting Using Digital Twining. IET Conf. Proc. 2021, 2021, 95–105. [Google Scholar]
- Tang, Y.; Gao, F.; Wang, C.; Huang, M.M.; Wu, M.; Li, H.; Li, Z. Vertical Greenery System (VGS) Renovation for Sustainable Arcade-Housing: Building Energy Efficiency Analysis Based on Digital Twin. Sustainability 2023, 15, 2310. [Google Scholar] [CrossRef]
- Muleski, G.E.; Cowherd, C., Jr.; Kinsey, J.S. Particulate emissions from construction activities. J. Air Waste Manag. Assoc. 2005, 55, 772–783. [Google Scholar] [CrossRef] [PubMed]
- Hao, J.L.; Cheng, B.; Lu, W.; Xu, J.; Wang, J.; Bu, W.; Guo, Z. Carbon emission reduction in prefabrication construction during materialization stage: A BIM-based life-cycle assessment approach. Sci. Total Environ. 2020, 723, 137870. [Google Scholar] [CrossRef] [PubMed]
- Li, C.Z.; Chen, Z.; Xue, F.; Kong, X.T.R.; Xiao, B.; Lai, X.; Zhao, Y. A blockchain- and IoT-based smart product-service system for the sustainability of prefabricated housing construction. J. Clean. Prod. 2021, 286, 125391. [Google Scholar] [CrossRef]
- Liu, G.; Yang, H.; Fu, Y.; Mao, C.; Xu, P.; Hong, J.; Li, R. Cyber-physical system-based real-time monitoring and visualization of greenhouse gas emissions of prefabricated construction. J. Clean. Prod. 2020, 246, 119059. [Google Scholar] [CrossRef]
- Liu, G.; Chen, R.; Xu, P.; Fu, Y.; Mao, C.; Hong, J. Real-time carbon emission monitoring in prefabricated construction. Autom. Constr. 2020, 110, 102945. [Google Scholar] [CrossRef]
- Hussein, M.; Darko, A.; Eltoukhy, A.E.; Zayed, T. Sustainable logistics planning in modular integrated construction using multimethod simulation and Taguchi approach. J. Constr. Eng. Manag. 2022, 148, 04022022. [Google Scholar] [CrossRef]
- Tsz Wai, C.; Wai Yi, P.; Ibrahim Olanrewaju, O.; Abdelmageed, S.; Hussein, M.; Tariq, S.; Zayed, T. A critical analysis of benefits and challenges of implementing modular integrated construction. Int. J. Constr. Manag. 2023, 23, 656–668. [Google Scholar] [CrossRef]
- Abdelmageed, S.; Zayed, T. A study of literature in modular integrated construction-Critical review and future directions. J. Clean. Prod. 2020, 277, 124044. [Google Scholar] [CrossRef]
- Çetin, S.; Gruis, V.; Straub, A. Digitalization for a circular economy in the building industry: Multiple-case study of Dutch social housing organizations. Resour. Conserv. Recycl. Adv. 2022, 15, 200110. [Google Scholar] [CrossRef]
- Jassim, H.S.; Lu, W.; Olofsson, T. Predicting energy consumption and CO2 emissions of excavators in earthwork operations: An artificial neural network model. Sustainability 2017, 9, 1257. [Google Scholar] [CrossRef]
- Jassim, H.S.; Lu, W.; Olofsson, T. Quantification of energy consumption and carbon dioxide emissions during excavator operations. In Proceedings of the Workshop of the European Group for Intelligent Computing in Engineering, Lausanne, Switzerland, 10–13 June 2018; Springer: Berlin/Heidelberg, Germany, 2018; pp. 431–453. [Google Scholar]
- Arocho, I.; Rasdorf, W.; Hummer, J. Methodology to forecast the emissions from construction equipment for a transportation construction project. In Proceedings of the Construction Research Congress 2014: Construction in a Global Network, Atlanta, GA, USA, 19–21 May 2014; pp. 554–563. [Google Scholar]
- Hajji, A.M.; Lewis, M.P. How to estimate green house gas (GHG) emissions from an excavator by using CAT’s performance chart. In Proceedings of the AIP Conference Proceedings, East Java, Indonesia, 8–9 August 2017; AIP Publishing: Melville, NY, USA, 2017; Volume 1887. [Google Scholar]
- Zhang, J.; Zi, L.; Hou, Y.; Wang, M.; Jiang, W.; Deng, D. A Deep Learning-Based Approach to Enable Action Recognition for Construction Equipment. Adv. Civ. Eng. 2020, 2020, 8812928. [Google Scholar] [CrossRef]
- Wang, S.; Yang, L.; Zhang, Z.; Zhao, Y. Keypoints-based Heterogeneous Graph Convolutional Networks for construction. Expert Syst. Appl. 2024, 237, 121525. [Google Scholar] [CrossRef]
- Zhao, L.; Zhang, H.; Wang, Q.; Wang, H. Digital-Twin-Based Evaluation of Nearly Zero-Energy Building for Existing Buildings Based on Scan-to-BIM. Adv. Civ. Eng. 2021, 2021, 6638897. [Google Scholar] [CrossRef]
- Kaewunruen, S.; Rungskunroch, P.; Welsh, J. A Digital-Twin Evaluation of Net Zero Energy Building for Existing Buildings. Sustainability 2019, 11, 159. [Google Scholar] [CrossRef]
- Banfi, F.; Brumana, R.; Salvalai, G.; Previtali, M. Digital Twin and Cloud BIM-XR Platform Development: From Scan-to-BIM-to-DT Process to a 4D Multi-User Live App to Improve Building Comfort, Efficiency and Costs. Energies 2022, 15, 4497. [Google Scholar] [CrossRef]
- Agostinelli, S.; Cumo, F.; Guidi, G.; Tomazzoli, C. Cyber-Physical Systems Improving Building Energy Management: Digital Twin and Artificial Intelligence. Energies 2021, 14, 2338. [Google Scholar] [CrossRef]
- Yan, K.; Zhou, X.; Yang, B. Editorial: AI and IoT applications of smart buildings and smart environment design, construction and maintenance. Build. Environ. 2023, 229, 109968. [Google Scholar] [CrossRef]
- Johannes, K.; Theodorus Voordijk, J.; Marias Adriaanse, A.; Aranda-Mena, G. Identifying maturity dimensions for smart maintenance management of constructed assets: A multiple case study. J. Constr. Eng. Manag. 2021, 147, 05021007. [Google Scholar] [CrossRef]
- Ismail, Z.A. Maintenance management practices for green building projects: Towards hybrid BIM system. Smart Sustain. Built Environ. 2021, 10, 616–630. [Google Scholar] [CrossRef]
- Achour, N.; Pantzartzis, E.; Pascale, F.; Price, A.D. Integration of resilience and sustainability: From theory to application. Int. J. Disaster Resil. Built Environ. 2015, 6, 347–362. [Google Scholar] [CrossRef]
- Rosa, L.V.; França, J.E.; Haddad, A.N.; Carvalho, P.V. A resilience engineering approach for sustainable safety in green construction. J. Sustain. Dev. Energy Water Environ. Syst. 2017, 5, 480–495. [Google Scholar] [CrossRef]
- Carvalho, J.P.; Bragança, L.; Mateus, R. Optimising building sustainability assessment using BIM. Autom. Constr. 2019, 102, 170–182. [Google Scholar] [CrossRef]
- Segovia, M.; Garcia-Alfaro, J. Design, modeling and implementation of digital twins. Sensors 2022, 22, 5396. [Google Scholar] [CrossRef] [PubMed]
- Talmaki, S.A.; Kamat, V.R. Sensor acquisition and allocation for real-time monitoring of articulated construction equipment in digital twins. Sensors 2022, 22, 7635. [Google Scholar] [CrossRef] [PubMed]
- Wang, Y.; Wu, Z. Model construction of planning and scheduling system based on digital twin. Int. J. Adv. Manuf. Technol. 2020, 109, 2189–2203. [Google Scholar] [CrossRef]
- Tuhaise, V.V.; Tah, J.H.M.; Abanda, F.H. Technologies for digital twin applications in construction. Autom. Constr. 2023, 152, 104931. [Google Scholar] [CrossRef]
- Al-Sehrawy, R.; Kumar, B. Digital twins in architecture, engineering, construction and operations. A brief review and analysis. In Proceedings of the 18th International Conference on Computing in Civil and Building Engineering: ICCCBE 2020, São Paulo, Brazil, 18–20 August 2020; Springer: Berlin/Heidelberg, Germany, 2021; pp. 924–939. [Google Scholar]
- Fuller, A.; Fan, Z.; Day, C.; Barlow, C. Digital twin: Enabling technologies, challenges and open research. IEEE Access 2020, 8, 108952–108971. [Google Scholar] [CrossRef]
- Shah, K.; Prabhakar, T.; Sarweshkumar, C.; Abhishek, S. Construction of a digital twin framework using free and open-source software programs. IEEE Internet Comput. 2021, 26, 50–59. [Google Scholar] [CrossRef]
- Babazadeh, N.; Teizer, J.; Bargstädt, H.J.; Melzner, J. Digital Twin for Control of Noise Emissions from Heavy Equipment on Construction Sites. In Proceedings of the CIB W099 & W123 Annual International Conference: Digital Transformation of Health and Safety in Construction, Porto, Portugal, 21–22 June 2023; pp. 211–221. [Google Scholar]
- Zou, R.; Liang, X.; Chen, Q.; Wang, M.; Zaghloul, M.A.; Lan, H.; Buric, M.P.; Ohodnicki, P.R.; Chorpening, B.; To, A.C.; et al. A digital twin approach to study additive manufacturing processing using embedded optical fiber sensors and numerical modeling. J. Light. Technol. 2020, 38, 6402–6411. [Google Scholar] [CrossRef]
- Clarke, M.; Blair, G.S.; Coulson, G.; Parlavantzas, N. An efficient component model for the construction of adaptive middleware. In Proceedings of the Middleware 2001: IFIP/ACM International Conference on Distributed Systems Platforms, Heidelberg, Germany, 12–16 November 2001; Proceedings 2. Springer: Berlin/Heidelberg, Germany, 2001; pp. 160–178. [Google Scholar]
- Pan, Y.; Zhang, L. A BIM-data mining integrated digital twin framework for advanced project management. Autom. Constr. 2021, 124, 103564. [Google Scholar] [CrossRef]
- Qi, Q.; Tao, F.; Hu, T.; Anwer, N.; Liu, A.; Wei, Y.; Wang, L.; Nee, A. Enabling technologies and tools for digital twin. J. Manuf. Syst. 2021, 58, 3–21. [Google Scholar] [CrossRef]
- Werbrouck, J.; Senthilvel, M.; Rasmussen, M.H. Federated data storage for the AEC industry. In Buildings and Semantics; CRC Press: Boca Raton, FL, USA, 2022; pp. 139–164. [Google Scholar]
- Dale, K.I.; Pope, E.C.; Hopkinson, A.R.; McCaie, T.; Lowe, J.A. Environment-Aware Digital Twins: Incorporating Weather and Climate Information to Support Risk-Based Decision-Making. Artif. Intell. Earth Syst. 2023, 2, e230023. [Google Scholar] [CrossRef]
- Ashraf, I.; Hur, S.; Kim, G.; Park, Y. Analyzing Performance of YOLOx for Detecting Vehicles in Bad Weather Conditions. Sensors 2024, 24, 522. [Google Scholar] [CrossRef] [PubMed]
- Almasan, P.; Ferriol-Galmés, M.; Paillisse, J.; Suárez-Varela, J.; Perino, D.; López, D.; Perales, A.A.P.; Harvey, P.; Ciavaglia, L.; Wong, L.; et al. Digital twin network: Opportunities and challenges. arXiv 2022, arXiv:2201.01144. [Google Scholar]
- Putz, B.; Dietz, M.; Empl, P.; Pernul, G. Ethertwin: Blockchain-based secure digital twin information management. Inf. Process. Manag. 2021, 58, 102425. [Google Scholar] [CrossRef]
- Fujii, T.Y.; Hayashi, V.T.; Arakaki, R.; Ruggiero, W.V.; Bulla, R., Jr.; Hayashi, F.H.; Khalil, K.A. A digital twin architecture model applied with MLOps techniques to improve short-term energy consumption prediction. Machines 2021, 10, 23. [Google Scholar] [CrossRef]
- Li, H.; Yang, D.; Cao, H.; Ge, W.; Chen, E.; Wen, X.; Li, C. Data-driven hybrid petri-net based energy consumption behaviour modelling for digital twin of energy-efficient manufacturing system. Energy 2022, 239, 122178. [Google Scholar] [CrossRef]
- Emaminejad, N.; Maria North, A.; Akhavian, R. Trust in AI and Implications for AEC Research: A Literature Analysis. Comput. Civ. Eng. 2021, 2021, 295–303. [Google Scholar]
- Teisserenc, B.; Sepasgozar, S. Adoption of blockchain technology through digital twins in the construction industry 4.0: A PESTELS approach. Buildings 2021, 11, 670. [Google Scholar] [CrossRef]
- Zhang, J.; Ouyang, Y.; Ballesteros-Pérez, P.; Li, H.; Philbin, S.P.; Li, Z.; Skitmore, M. Understanding the impact of environmental regulations on green technology innovation efficiency in the construction industry. Sustain. Cities Soc. 2021, 65, 102647. [Google Scholar] [CrossRef]
- Lu, W.; Wu, L.; Zhao, R. Rebuilding trust in the construction industry: A blockchain-based deployment framework. Int. J. Constr. Manag. 2023, 23, 1405–1416. [Google Scholar] [CrossRef]
- Messi, L.; Naticchia, B.; Carbonari, A.; Ridolfi, L.; Di Giuda, G.M. Development of a digital twin model for real-time assessment of collision hazards. In Proceedings of the Creative Construction e-Conference 2020. Budapest University of Technology and Economics, Budapest, Hungary, 29 June–2 July 2020; pp. 14–19. [Google Scholar]
- Boje, C.; Guerriero, A.; Kubicki, S.; Rezgui, Y. Towards a semantic Construction Digital Twin: Directions for future research. Autom. Constr. 2020, 114, 103179. [Google Scholar] [CrossRef]
- Li, Y.; Xiao, Z.; Li, J.; Shen, T. Integrating vision and laser point cloud data for shield tunnel digital twin modeling. Autom. Constr. 2024, 157, 105180. [Google Scholar] [CrossRef]
- Hosamo, H.H.; Hosamo, M.H. Digital twin technology for bridge maintenance using 3d laser scanning: A review. Adv. Civ. Eng. 2022, 2022, 2194949. [Google Scholar] [CrossRef]
- Tang, P.; Huber, D.; Akinci, B.; Lipman, R.; Lytle, A. Automatic reconstruction of as-built building information models from laser-scanned point clouds: A review of related techniques. Autom. Constr. 2010, 19, 829–843. [Google Scholar] [CrossRef]
- Kaewunruen, S.; Xu, N. Digital twin for sustainability evaluation of railway station buildings. Front. Built Environ. 2018, 4, 77. [Google Scholar] [CrossRef]
- Bordukova, M.; Makarov, N.; Rodriguez-Esteban, R.; Schmich, F.; Menden, M.P. Generative artificial intelligence empowers digital twins in drug discovery and clinical trials. Expert Opin. Drug Discov. 2024, 19, 33–42. [Google Scholar] [CrossRef] [PubMed]
- Zhang, Y.; He, R.; Ai, B.; Yang, M.; Chen, R.; Wang, C.; Zhang, Z.; Zhong, Z. Generative adversarial networks based digital twin channel modeling for intelligent communication networks. China Commun. 2023, 20, 32–43. [Google Scholar] [CrossRef]
- Ghimire, P.; Kim, K.; Acharya, M. Generative ai in the construction industry: Opportunities & challenges. arXiv 2023, arXiv:2310.04427. [Google Scholar]
- White, J.; Fu, Q.; Hays, S.; Sandborn, M.; Olea, C.; Gilbert, H.; Elnashar, A.; Spencer-Smith, J.; Schmidt, D.C. A Prompt Pattern Catalog to Enhance Prompt Engineering with ChatGPT. arXiv 2023, arXiv:2302.11382. Available online: http://arxiv.org/abs/2302.11382 (accessed on 23 December 2023).
- Oettl, F.; Eckart, L.; Schilp, J. Cost estimation approach of a digital twin implementation in industry. Procedia CIRP 2023, 118, 318–323. [Google Scholar] [CrossRef]
- Bamunuarachchi, D.; Georgakopoulos, D.; Banerjee, A.; Jayaraman, P.P. Digital twins supporting efficient digital industrial transformation. Sensors 2021, 21, 6829. [Google Scholar] [CrossRef] [PubMed]
- Teng, S.Y.; Touš, M.; Leong, W.D.; How, B.S.; Lam, H.L.; Máša, V. Recent advances on industrial data-driven energy savings: Digital twins and infrastructures. Renew. Sustain. Energy Rev. 2021, 135, 110208. [Google Scholar] [CrossRef]
- Abugu, C.T.; Christian, T. An investigation of the Costs and Benefits of Digital Twin Implementation in Construction. In University of Florida 2023; Gainesville, FL, USA, 2023. Available online: https://original-ufdc.uflib.ufl.edu/UFE0059858/00001 (accessed on 20 February 2024).
- Murphy, A.; Taylor, C.; Acheson, C.; Butterfield, J.; Jin, Y.; Higgins, P.; Collins, R.; Higgins, C. Representing financial data streams in digital simulations to support data flow design for a future Digital Twin. Robot. Comput. -Integr. Manuf. 2020, 61, 101853. [Google Scholar] [CrossRef]
- Broo, D.G.; Schooling, J. Digital twins in infrastructure: Definitions, current practices, challenges and strategies. Int. J. Constr. Manag. 2023, 23, 1254–1263. [Google Scholar] [CrossRef]
- Akanmu, A.A.; Anumba, C.J.; Ogunseiju, O.O. Towards next generation cyber-physical systems and digital twins for construction. J. Inf. Technol. Constr. 2021, 26, 505–525. [Google Scholar] [CrossRef]
- Alam, K.M.; El Saddik, A. C2PS: A digital twin architecture reference model for the cloud-based cyber-physical systems. IEEE Access 2017, 5, 2050–2062. [Google Scholar] [CrossRef]
- Uhlemann, T.H.J.; Lehmann, C.; Steinhilper, R. The digital twin: Realizing the cyber-physical production system for industry 4.0. Procedia CIRP 2017, 61, 335–340. [Google Scholar] [CrossRef]
- Bridgit. Construction Profit Margins: Calculating and Tracking the Growth of Your Business. Available online: https://gobridgit.com/blog/profit-margin-in-construction/ (accessed on 3 January 2024).
- Yasin, A.; Pang, T.Y.; Cheng, C.T.; Miletic, M. A roadmap to integrate digital twins for small and medium-sized enterprises. Appl. Sci. 2021, 11, 9479. [Google Scholar] [CrossRef]
- Minos-Stensrud, M.; Haakstad, O.H.; Sakseid, O.; Westby, B.; Alcocer, A. Towards automated 3D reconstruction in SME factories and digital twin model generation. In Proceedings of the 2018 18th International Conference on Control, Automation and Systems (ICCAS), PyeongChang, Republic of Korea, 17–20 October 2018; IEEE: Piscataway, NJ, USA, 2018; pp. 1777–1781. [Google Scholar]
- Afzal, M.; Khan, A.U.; Bilal, M.; Ayyub, M.F.; Shoaib, M. Digital Twins: Facilitating Digital Transformation from and Beyond BIM in Construction. 2023. Available online: https://www.researchsquare.com/article/rs-3574344/v1 (accessed on 4 January 2024).
- Wang, Y.; Su, Z.; Guo, S.; Dai, M.; Luan, T.H.; Liu, Y. A survey on digital twins: Architecture, enabling technologies, security and privacy, and future prospects. IEEE Internet Things J. 2023, 10, 14965–14987. [Google Scholar] [CrossRef]
- Alshammari, K.; Beach, T.; Rezgui, Y. Cybersecurity for digital twins in the built environment: Current research and future directions. J. Inf. Technol. Constr. 2021, 26, 159–173. [Google Scholar] [CrossRef]
- Damjanovic-Behrendt, V. A digital twin-based privacy enhancement mechanism for the automotive industry. In Proceedings of the 2018 International Conference on Intelligent Systems (IS), Madeira, Portugal, 25–27 September 2018; IEEE: Piscataway, NJ, USA, 2018; pp. 272–279. [Google Scholar]
- Hörandner, F.; Prünster, B. Armored Twins: Flexible Privacy Protection for Digital Twins through Conditional Proxy Re-Encryption and Multi-Party Computation. In Proceedings of the SECRYPT, Online, 6–8 July 2021; pp. 149–160. [Google Scholar]
- Lee, D.; Lee, S.H.; Masoud, N.; Krishnan, M.; Li, V.C. Integrated digital twin and blockchain framework to support accountable information sharing in construction projects. Autom. Constr. 2021, 127, 103688. [Google Scholar] [CrossRef]
- Lv, Z.; Li, Y.; Feng, H.; Lv, H. Deep learning for security in digital twins of cooperative intelligent transportation systems. IEEE Trans. Intell. Transp. Syst. 2021, 23, 16666–16675. [Google Scholar] [CrossRef]
- Hasan, S.M.; Lee, K.; Moon, D.; Kwon, S.; Jinwoo, S.; Lee, S. Augmented reality and digital twin system for interaction with construction machinery. J. Asian Archit. Build. Eng. 2022, 21, 564–574. [Google Scholar] [CrossRef]
- Wang, W.; Guo, H.; Li, X.; Tang, S.; Li, Y.; Xie, L.; Lv, Z. BIM information integration based VR modeling in digital twins in industry 5.0. J. Ind. Inf. Integr. 2022, 28, 100351. [Google Scholar] [CrossRef]
- Rausch, C.; Sanchez, B.; Esfahani, M.E.; Haas, C. Computational algorithms for digital twin support in construction. In Proceedings of the Construction Research Congress 2020. American Society of Civil Engineers, Reston, VA, USA, 8–10 March 2020; pp. 191–200. [Google Scholar]
- Molinaro, R.; Singh, J.S.; Catsoulis, S.; Narayanan, C.; Lakehal, D. Embedding data analytics and CFD into the digital twin concept. Comput. Fluids 2021, 214, 104759. [Google Scholar] [CrossRef]
- Huang, Z.; Shen, Y.; Li, J.; Fey, M.; Brecher, C. A survey on AI-driven digital twins in industry 4.0: Smart manufacturing and advanced robotics. Sensors 2021, 21, 6340. [Google Scholar] [CrossRef] [PubMed]
- Wang, W.; Guo, H.; Li, X.; Tang, S.; Xia, J.; Lv, Z. Deep learning for assessment of environmental satisfaction using BIM big data in energy efficient building digital twins. Sustain. Energy Technol. Assess. 2022, 50, 101897. [Google Scholar] [CrossRef]
- Nour El-Din, M.; Pereira, P.F.; Poças Martins, J.; Ramos, N.M. Digital Twins for Construction Assets Using BIM Standard Specifications. Buildings 2022, 12, 2155. [Google Scholar] [CrossRef]
- Kamel Boulos, M.N.; Zhang, P. Digital twins: From personalised medicine to precision public health. J. Pers. Med. 2021, 11, 745. [Google Scholar] [CrossRef] [PubMed]
- Posada, H.; Chacón, R.; Ungureanu, L.; García, D. Closing the gap between concrete maturity monitoring and nonlinear time-dependent fem analysis through a digital twin. Case study: Post-tensioned concrete slab of an office building, Barcelona, Spain. In Proceedings of the ISARC. Proceedings of the International Symposium on Automation and Robotics in Construction, Bogota, Colombia, 13–15 July 2022; IAARC Publications: Abu Dhabi, United Arab Emirates, 2022; Volume 39, pp. 215–222. [Google Scholar]
- Kor, M.; Yitmen, I.; Alizadehsalehi, S. An investigation for integration of deep learning and digital twins towards Construction 4.0. Smart Sustain. Built Environ. 2023, 12, 461–487. [Google Scholar] [CrossRef]
- Trauer, J.; Pfingstl, S.; Finsterer, M.; Zimmermann, M. Improving production efficiency with a digital twin based on anomaly detection. Sustainability 2021, 13, 10155. [Google Scholar] [CrossRef]
- Bolshakov, N.; Badenko, V.; Yadykin, V.; Celani, A.; Fedotov, A. Digital twins of complex technical systems for management of built environment. In Proceedings of the IOP Conference Series: Materials Science and Engineering, Chennai, India, 16–17 September 2020; IOP Publishing: Bristol, UK, 2020; Volume 869, p. 062045. [Google Scholar]






| Core Tech/Concept | Key Findings/Contributions | Application Areas | Ref |
|---|---|---|---|
| DT 1, BIM 2, LSCA 3 | Delivers more accurate impact assessments, crucial for assessing the discrepancy between projected impacts at the design stage and actual outcomes. | Life cycle management | [18,41,42] |
| DT, 3D Concrete Printing | Reduce construction time, enhance design flexibility and achieve environmental sustainability | Materials, Production | [43,44] |
| DT, LiDAR 4 | Enhancement of waste audits to save materials | Materials | [45] |
| DT, IGB 6 | Integration of DT with eco-friendly intelligent buildings | Life cycle management | [31] |
| DT, BIM, IoT 5, AI 7 | Monitor and control the carbon dioxide emissions of building assets | Energy efficiency and management | [46,47] |
| DT, SM 8 | Autonomous maintenance of infrastructure within the building environment, optimize energy-saving strategies | Facility maintenance | [48] |
| DT, Robotic, Cloud | Enhance building efficiency and sustainability through real-time data integration and remote control | On-site activities | [23] |
| DT, CPSS 9 | Reduce energy waste through innovative ventilation systems | Thermal management | [49,50,51,52] |
| DT, RM 10 | Optimize decision-making for post-disaster reconstruction and sustainable objectives | Resilience management | [53] |
| DT, AI | Predict energy demand, considering climate and socio-economic factors | Energy management | [54] |
| DT, VGS 11 | Identifying the optimal energy-saving solutions for the old buildings | Building renovation | [55] |
| Digital Twin Software | Vendor/Location | Costs |
|---|---|---|
| Haltian Empathic Building | Haltian (Oulu, Finland) | $5.31/month/user |
| Enterprise Process Center (EPC) | Interfacing Technologies (Montreal, QC, Canada) | $10/month/user |
| Matterport | Matterport (Sunnyvale, CA, USA) | $10/month |
| Trimble Connect | Trimble (Westminster, CO, USA) | $10/user/month min. |
| Authlink | Authlink (Chennai, Tamil Nadu, India) | $49/month |
| GeoSpin | GeoSpin (Freiburg, Germany) | $80/month |
| OpenSpace Capture | OpenSpace (San Francisco, CA, USA) | $100+/month |
| Unity | Unity (San Francisco, CA, USA) | $185/month |
| Jonas Construction Software | Jonas Enterprise (Markham, ON, Canada) | $249/user/month |
| Giraffe | Giraffe (Alhambra, CA, USA) | $250/user/month |
| Siemens NX | Siemens (Munich, Germany) | $287/month |
| Asite | Asite (London, UK) | $375/month |
| Beamo | 3i Inc. (London, UK) | $890/month |
| ArcGIS CityEngine | Esri R&D Center (New Delhi, India) | $2000–$4000 |
| Procore | Procore (Carpinteria, CA, USA) | $4500/year |
| DC-E DigitalClone for Engineering | Sentient Science Corporation (Buffalo, NY, USA) | - |
| Ayla IoT Platform | Ayla Networks (Milpitas, CA, USA) | - |
| AWS IoT Platform | Amazon (Seattle, WA, USA) | - |
| MapleSim | Waterloo Maple (Waterloo, ON, Canada) | - |
| Predix Platform | GE Digital (San Ramon, CA, USA) | - |
| Siemens APM | Siemens Energy (Munich, Germany) | - |
| Azure Digital Twins | Microsoft (Redmond, WA, USA) | - |
| Ansys Twin Builder | Ansys (Canonsburg, PA, USA) | - |
| Allplan Engineering Civil | Allplan (Munich, Germany) | - |
| smartWorldPro | Cityzenith (Chicago, IL, USA) | - |
Disclaimer/Publisher’s Note: The statements, opinions and data contained in all publications are solely those of the individual author(s) and contributor(s) and not of MDPI and/or the editor(s). MDPI and/or the editor(s) disclaim responsibility for any injury to people or property resulting from any ideas, methods, instructions or products referred to in the content. |
© 2024 by the authors. Licensee MDPI, Basel, Switzerland. This article is an open access article distributed under the terms and conditions of the Creative Commons Attribution (CC BY) license (https://creativecommons.org/licenses/by/4.0/).
Share and Cite
Zhang, Z.; Wei, Z.; Court, S.; Yang, L.; Wang, S.; Thirunavukarasu, A.; Zhao, Y. A Review of Digital Twin Technologies for Enhanced Sustainability in the Construction Industry. Buildings 2024, 14, 1113. https://doi.org/10.3390/buildings14041113
Zhang Z, Wei Z, Court S, Yang L, Wang S, Thirunavukarasu A, Zhao Y. A Review of Digital Twin Technologies for Enhanced Sustainability in the Construction Industry. Buildings. 2024; 14(4):1113. https://doi.org/10.3390/buildings14041113
Chicago/Turabian StyleZhang, Zichao, Zhuangkun Wei, Samuel Court, Lichao Yang, Shuozhi Wang, Arjun Thirunavukarasu, and Yifan Zhao. 2024. "A Review of Digital Twin Technologies for Enhanced Sustainability in the Construction Industry" Buildings 14, no. 4: 1113. https://doi.org/10.3390/buildings14041113
APA StyleZhang, Z., Wei, Z., Court, S., Yang, L., Wang, S., Thirunavukarasu, A., & Zhao, Y. (2024). A Review of Digital Twin Technologies for Enhanced Sustainability in the Construction Industry. Buildings, 14(4), 1113. https://doi.org/10.3390/buildings14041113

