Soft Computing Techniques to Model the Compressive Strength in Geo-Polymer Concrete: Approaches Based on an Adaptive Neuro-Fuzzy Inference System
Abstract
1. Introduction
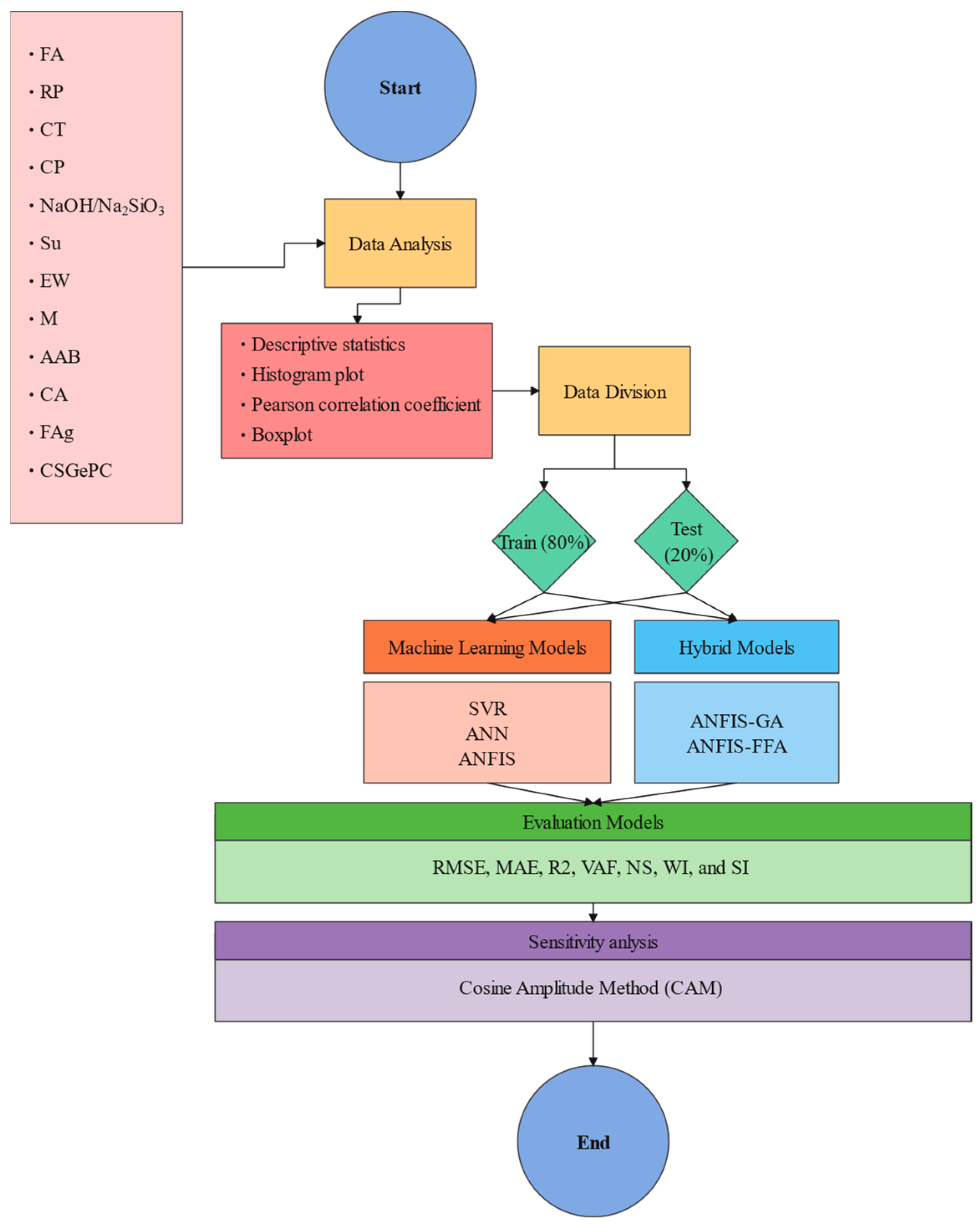
2. Data Sets
3. Research Methodology
3.1. Support Vector Machine (SVM)
3.2. Artificial Neural Network (ANN)
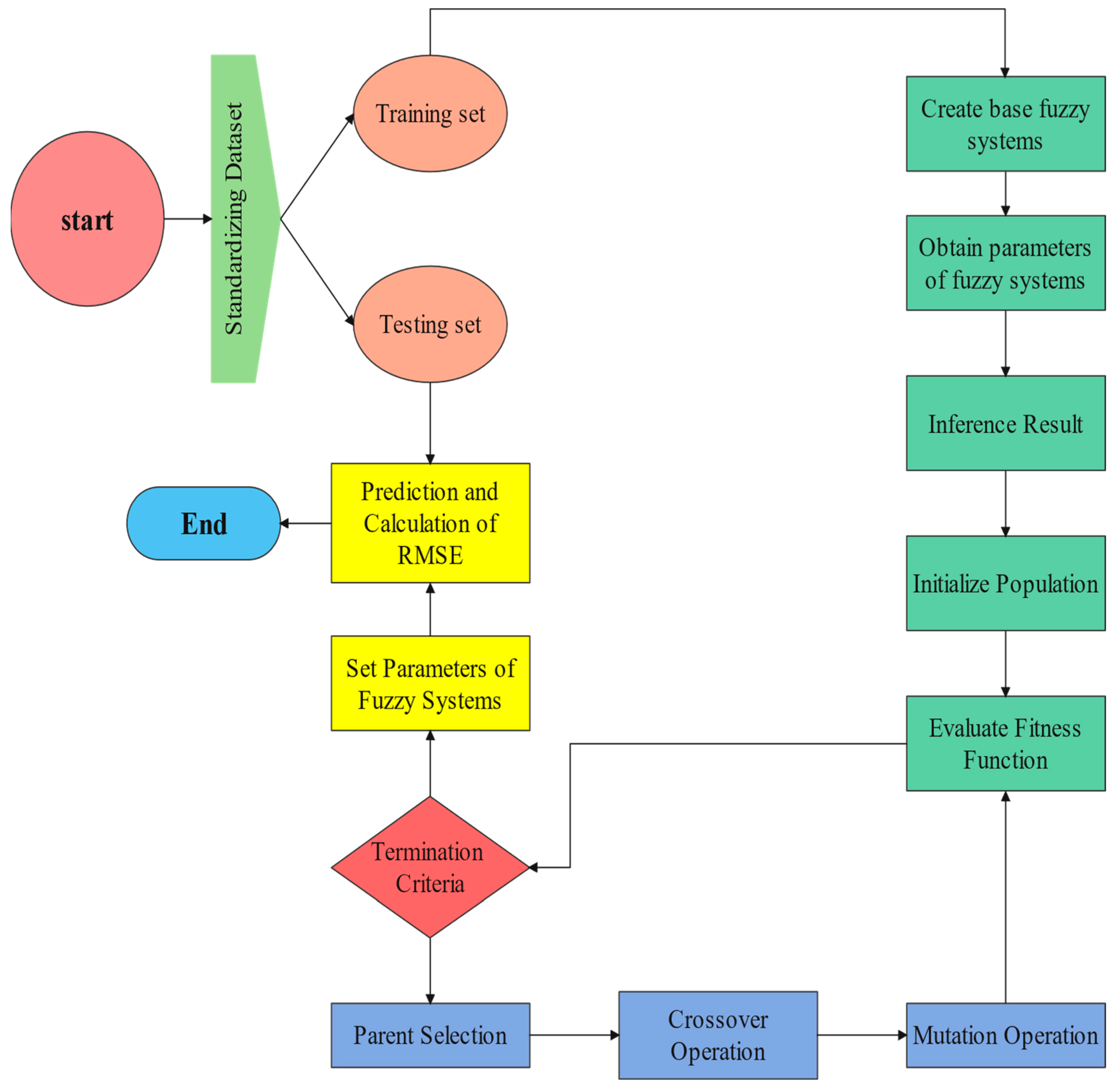
3.3. Adaptive Neuro Fuzzy Inference System (ANFIs)
3.4. Genetic Algorithm (GA)
3.5. Firefly Algorithm (FFA)
3.6. Hyperparameter Tuning
4. Development of the Models
4.1. Predicting CSGePC by SVR
4.2. Predicting CSGePC by ANN
4.3. Predicting CSGePC by ANFISs
4.4. Predicting CSGePC by GA-ANFISs
4.5. Predicting CSGePC by FFA-ANFISs
5. Results and Discussion
5.1. Comparison with Literature Models
5.2. Sensitivity Analysis
6. Practical Applications
7. Limitations
8. Conclusions
- This study extensively examined the predictive capabilities of various soft computing techniques, focusing on models like FFA-ANFIS and GA-ANFIS, which displayed significant accuracy in predicting the compressive strength of CSGePC.
- By analyzing experimental datasets and conducting comprehensive statistical evaluations, the study revealed that the FFA-ANFIS model achieved the highest performance, with a mean absolute error (MAE) of 0.8114 and Nash–Sutcliffe efficiency (NS) of 0.9858, whereas the GA-ANFIS model exhibited slightly lower accuracy, with a MAE of 1.4143 and an NS of 0.9671. These results highlight the superiority of hybrid models, especially FFA-ANFIS, in delivering precise and reliable predictions for the compressive strength of geopolymer concrete.
- This research not only contributes to advancing the use of geopolymer concrete as a sustainable construction material but also emphasizes the practical value of soft computing techniques in optimizing material properties, minimizing waste, and reducing environmental impacts.
- The findings indicate the potential of these methods in real-world applications, such as large-scale construction projects where accurate strength prediction is crucial for structural integrity and material efficiency. Moreover, the study underscores the relevance of hybrid soft computing techniques in broader construction engineering and material science contexts.
- As the construction industry continues to adopt more environmentally conscious practices, integrating these predictive models can significantly contribute to sustainable construction.
- Future research should focus on expanding the dataset to encompass a wider range of geographical and material conditions, as well as testing these models in practical, industrial-scale applications to further validate their effectiveness.
- This study lays the groundwork for several interesting future research directions. First, incorporating larger and more diverse datasets can improve the robustness and generalizability of predictive models. Advanced data augmentation techniques, such as Conditional Tabular Generative Adversarial Networks (CTGAN), could also be employed to synthetically expand existing datasets, potentially enhancing model accuracy further. Furthermore, exploring additional input parameters relevant to the geopolymer concrete formulation may capture more complex interactions and lead to improved predictive capabilities. Future studies could also experiment with advanced hybrid or ensemble learning techniques, which may yield even higher accuracy and adaptability for compressive strength prediction models in the construction industry.
- In summary, this research offers valuable insights into the applicability of hybrid soft computing methods in the prediction of geopolymer concrete strength and highlights the importance of adopting innovative, AI-driven approaches in promoting both sustainable and efficient construction practices.
Supplementary Materials
Author Contributions
Funding
Data Availability Statement
Conflicts of Interest
References
- Jeyasehar, A.C.; Saravanan, G.; Salahuddin, M.; Thirugnanasambandam, S. Development of Fly Ash Based Geopolymer Precast Concrete Elements. Asian J. Civ. Eng. 2013, 14, 605–615. [Google Scholar]
- Murthy, T.V.; Rai, D.A.K. Geopolymer Concrete, An Earth Friendly Concrete, Very Promising in the Industry. Int. J. Civ. Eng. Technol. 2014, 5, 113–122. [Google Scholar]
- Central Electricity Authority. Fly Ash Generation at Coal/Lignite Based Thermal Power Stations and Its Utilization in the Country Report; Central Electricity Authority: New Delhi, India, 2015. [Google Scholar]
- Kumar, R.; Dev, N. Effect of acids and freeze–thaw on the durability of modified rubberized concrete with optimum rubber crumb content. J. Appl. Polym. Sci. 2022, 139, 52191. [Google Scholar] [CrossRef]
- Verma, M.; Dev, N. Effect of ground granulated blast furnace slag and fly ash ratio and the curing conditions on the mechanical properties of geopolymer concrete. Struct. Concr. 2022, 23, 2015–2029. [Google Scholar] [CrossRef]
- Davidovits, J. Geopolymers and geopolymeric materials. J. Therm. Anal. Calorim. 1989, 35, 429–441. [Google Scholar] [CrossRef]
- Verma, M. Prediction of compressive strength of geopolymer concrete using random forest machine and deep learning. Asian J. Civ. Eng. 2023, 24, 2659–2668. [Google Scholar] [CrossRef]
- Asteris, P.G.; Armaghani, D.J.; Hatzigeorgiou, G.D.; Karayannis, C.G.; Pilakoutas, K. Predicting the shear strength of reinforced concrete beams using Artificial Neural Networks. Comput. Concr. 2019, 24, 469–488. [Google Scholar] [CrossRef]
- Chou, J.-S.; Chiu, C.-K.; Farfoura, M.; Al-Taharwa, I. Optimizing the Prediction Accuracy of Concrete Compressive Strength Based on a Comparison of Data-Mining Techniques. J. Comput. Civ. Eng. 2011, 25, 242–253. [Google Scholar] [CrossRef]
- Gandomi, A.H.; Alavi, A.H.; Ting, T.O.; Yang, X.S. Intelligent Modeling and Prediction of Elastic Modulus of Concrete Strength via Gene Expression Programming. In Lecture Notes in Computer Science; Springer: Berlin/Heidelberg, Germany, 2013. [Google Scholar]
- Atici, U. Prediction of the strength of mineral admixture concrete using multivariable regression analysis and an artificial neural network. Expert Syst. Appl. 2011, 38, 9609–9618. [Google Scholar] [CrossRef]
- Ghorbani, B.; Arulrajah, A.; Narsilio, G.; Horpibulsuk, S. Experimental and ANN analysis of temperature effects on the permanent deformation properties of demolition wastes. Transp. Geotech. 2020, 24, 100365. [Google Scholar] [CrossRef]
- Kostić, S.; Vasović, D. Prediction model for compressive strength of basic concrete mixture using artificial neural networks. Neural Comput. Appl. 2015, 26, 1005–1024. [Google Scholar] [CrossRef]
- Akkurt, S.; Tayfur, G.; Can, S. Fuzzy logic model for the prediction of cement compressive strength. Cem. Concr. Res. 2004, 34, 1429–1433. [Google Scholar] [CrossRef]
- Falcone, R.; Lima, C.; Martinelli, E. Soft computing techniques in structural and earthquake engineering: A literature review. Eng. Struct. 2020, 207, 110269. [Google Scholar] [CrossRef]
- Pérez, J.L.; Cladera, A.; Rabuñal, J.R.; Martínez-Abella, F. Optimization of existing equations using a new Genetic Programming algorithm: Application to the shear strength of reinforced concrete beams. Adv. Eng. Softw. 2012, 50, 82–96. [Google Scholar] [CrossRef]
- Jiskani, I.M.; Yasli, F.; Hosseini, S.; Rehman, A.U.; Uddin, S. Improved Z-number based fuzzy fault tree approach to analyze health and safety risks in surface mines. Resour. Policy 2022, 76, 102591. [Google Scholar] [CrossRef]
- Poormirzaee, R.; Hosseini, S.; Taghizadeh, R. Smart mining policy: Integrating fuzzy-VIKOR technique and the Z-number concept to implement industry 4.0 strategies in mining engineering. Resour. Policy 2022, 77, 102768. [Google Scholar] [CrossRef]
- Hosseini, S.; Lawal, A.I.; Kwon, S. A causality-weighted approach for prioritizing mining 4.0 strategies integrating reliability-based fuzzy cognitive map and hybrid decision-making methods: A case study of Nigerian Mining Sector. Resour. Policy 2023, 82, 103426. [Google Scholar] [CrossRef]
- Mikaeil, R.; Bakhtavar, E.; Hosseini, S.; Jafarpour, A. Fuzzy classification of rock engineering indices using rock texture characteristics. Bull. Eng. Geol. Environ. 2022, 81, 312. [Google Scholar] [CrossRef]
- Poormirzaee, R.; Hosseini, S.S.; Taghizadeh, R. Choosing the Appropriate Strategy of 4.0 Industries for the Implementation of Intelligent Methods in Mining Engineering. J. Miner. Resour. Eng. 2023, 8, 71–93. [Google Scholar]
- Hosseini, S.S.; Poormirzaee, R.; Moosazadeh, S. Study of Hazards in Underground Mining: Using Fuzzy Cognitive Map and Z-Number Theory for Prioritizing of Effective Factors on Occupational Hazards in Underground Mines. Iran. J. Min. Eng. 2022, 17, 11–20. [Google Scholar]
- Jiskani, I.M.; Zhou, W.; Hosseini, S.; Wang, Z. Mining 4.0 and climate neutrality: A unified and reliable decision system for safe, intelligent, and green & climate-smart mining. J. Clean. Prod. 2023, 410, 137313. [Google Scholar] [CrossRef]
- Poormirzaee, R.; Hosseini, S.S.; Taghizadeh, R. Selection of Industry 4.0 Strategies to Implement Smart Mining Policy. J. Miner. Resour. Eng. 2022, 410, 137313. [Google Scholar]
- Zhang, Z.; Hosseini, S.; Monjezi, M.; Yari, M. Extension of reliability information of Z-numbers and fuzzy cognitive map: Development of causality-weighted rock engineering system to predict and risk assessment of blast-induced rock size distribution. Int. J. Rock Mech. Min. Sci. Géoméch. Abstr. 2024, 178, 105779. [Google Scholar] [CrossRef]
- Hosseini, S.; Armaghani, D.J.; He, X.; Pradhan, B.; Zhou, J.; Sheng, D. Fuzzy Cognitive Map for Evaluating Critical Factors Causing Rockbursts in Underground Construction: A Fundamental Study. Rock Mech. Rock Eng. 2024, 57, 9713–9738. [Google Scholar] [CrossRef]
- Yeluri, S.C.; Singh, K.; Kumar, A.; Aggarwal, Y.; Sihag, P. Estimation of Compressive Strength of Rubberised Slag Based Geopolymer Concrete Using Various Machine Learning Techniques Based Models. Iran. J. Sci. Technol. Trans. Civ. Eng. 2024, 1–16. [Google Scholar] [CrossRef]
- Harirchian, E. Predicting compressive strength of AAC blocks through machine learning advancements. Chall. J. Concr. Res. Lett. 2024, 15, 56–68. [Google Scholar] [CrossRef]
- Hosseini, S.; Shokri, B.J.; Mirzaghorbanali, A.; Nourizadeh, H.; Entezam, S.; Motallebiyan, A.; Entezam, A.; McDougall, K.; Karunasena, W.; Aziz, N. Predicting axial-bearing capacity of fully grouted rock bolting systems by applying an ensemble system. Soft Comput. 2024, 28, 10491–10518. [Google Scholar] [CrossRef]
- Asteris, P.G.; Ashrafian, A.; Rezaie-Balf, M. Prediction of the compressive strength of self-compacting concrete using surrogate models. Comput. Concr. 2019, 24, 137–150. [Google Scholar] [CrossRef]
- Sarıdemir, M. Genetic programming approach for prediction of compressive strength of concretes containing rice husk ash. Constr. Build. Mater. 2010, 24, 1911–1919. [Google Scholar] [CrossRef]
- Armaghani, D.J.; Asteris, P.G. A comparative study of ANN and ANFIS models for the prediction of cement-based mortar materials compressive strength. Neural Comput. Appl. 2021, 33, 4501–4532. [Google Scholar] [CrossRef]
- Özcan, F.; Atiş, C.D.; Karahan, O.; Uncuoğlu, E.; Tanyildizi, H. Comparison of artificial neural network and fuzzy logic models for prediction of long-term compressive strength of silica fume concrete. Adv. Eng. Softw. 2009, 40, 856–863. [Google Scholar] [CrossRef]
- Lan, G.; Wang, Y.; Zeng, G.; Zhang, J. Compressive strength of earth block masonry: Estimation based on neural networks and adaptive network-based fuzzy inference system. Compos. Struct. 2020, 235, 111731. [Google Scholar] [CrossRef]
- Apostolopoulou, M.; Asteris, P.G.; Armaghani, D.J.; Douvika, M.G.; Lourenço, P.B.; Cavaleri, L.; Bakolas, A.; Moropoulou, A. Mapping and holistic design of natural hydraulic lime mortars. Cem. Concr. Res. 2020, 136, 106167. [Google Scholar] [CrossRef]
- Mansouri, I.; Kisi, O. Prediction of debonding strength for masonry elements retrofitted with FRP composites using neuro fuzzy and neural network approaches. Compos. Part B Eng. 2015, 70, 247–255. [Google Scholar] [CrossRef]
- He, B.; Armaghani, D.J.; Lai, S.H. Assessment of tunnel blasting-induced overbreak: A novel metaheuristic-based random forest approach. Tunn. Undergr. Space Technol. 2023, 133, 104979. [Google Scholar] [CrossRef]
- Hasanipanah, M.; Monjezi, M.; Shahnazar, A.; Jahed Armaghani, D.; Farazmand, A. Feasibility of indirect determination of blast induced ground vibration based on support vector machine. Meas. J. Int. Meas. Confed. 2015, 75, 289–297. [Google Scholar] [CrossRef]
- Momeni, E.; Nazir, R.; Armaghani, D.J.; Maizir, H. Prediction of pile bearing capacity using a hybrid genetic algorithm-based ANN. Measurement 2014, 57, 122–131. [Google Scholar] [CrossRef]
- Skentou, A.D.; Bardhan, A.; Mamou, A.; Lemonis, M.E.; Kumar, G.; Samui, P.; Armaghani, D.J.; Asteris, P.G. Closed-Form Equation for Estimating Unconfined Compressive Strength of Granite from Three Non-destructive Tests Using Soft Computing Models. Rock Mech. Rock Eng. 2023, 56, 487–514. [Google Scholar] [CrossRef]
- Li, D.; Liu, Z.; Armaghani, D.J.; Xiao, P.; Zhou, J. Novel Ensemble Tree Solution for Rockburst Prediction Using Deep Forest. Mathematics 2022, 10, 787. [Google Scholar] [CrossRef]
- Asteris, P.G.; Rizal, F.I.M.; Koopialipoor, M.; Roussis, P.C.; Ferentinou, M.; Armaghani, D.J.; Gordan, B. Slope Stability Classification under Seismic Conditions Using Several Tree-Based Intelligent Techniques. Appl. Sci. 2022, 12, 1753. [Google Scholar] [CrossRef]
- Zhou, J.; Huang, S.; Zhou, T.; Armaghani, D.J.; Qiu, Y. Employing a genetic algorithm and grey wolf optimizer for optimizing RF models to evaluate soil liquefaction potential. Artif. Intell. Rev. 2022, 55, 5673–5705. [Google Scholar] [CrossRef]
- Xie, C.; Nguyen, H.; Choi, Y.; Armaghani, D.J. Optimized functional linked neural network for predicting diaphragm wall deflection induced by braced excavations in clays. Geosci. Front. 2022, 13, 101313. [Google Scholar] [CrossRef]
- Zhou, J.; Qiu, Y.; Zhu, S.; Armaghani, D.J.; Khandelwal, M.; Mohamad, E.T. Estimation of the TBM advance rate under hard rock conditions using XGBoost and Bayesian optimization. Undergr. Space 2021, 6, 506–515. [Google Scholar] [CrossRef]
- Zhou, J.; Qiu, Y.; Zhu, S.; Armaghani, D.J.; Li, C.; Nguyen, H.; Yagiz, S. Optimization of support vector machine through the use of metaheuristic algorithms in forecasting TBM advance rate. Eng. Appl. Artif. Intell. 2021, 97, 104015. [Google Scholar] [CrossRef]
- Armaghani, D.J.; Koopialipoor, M.; Marto, A.; Yagiz, S. Application of several optimization techniques for estimating TBM advance rate in granitic rocks. J. Rock Mech. Geotech. Eng. 2019, 11, 779–789. [Google Scholar] [CrossRef]
- Mustapha, I.B.; Abdulkareem, M.; Jassam, T.M.; AlAteah, A.H.; Al-Sodani, K.A.A.; Al-Tholaia, M.M.H.; Nabus, H.; Alih, S.C.; Abdulkareem, Z.; Ganiyu, A. Comparative Analysis of Gradient-Boosting Ensembles for Estimation of Compressive Strength of Quaternary Blend Concrete. Int. J. Concr. Struct. Mater. 2024, 18, 201–224. [Google Scholar] [CrossRef]
- Alhakeem, Z.M.; Jebur, Y.M.; Henedy, S.N.; Imran, H.; Bernardo, L.F.A.; Hussein, H.M. Prediction of Ecofriendly Concrete Compressive Strength Using Gradient Boosting Regression Tree Combined with GridSearchCV Hyperparameter-Optimization Techniques. Materials 2022, 15, 7432. [Google Scholar] [CrossRef]
- Faraz, M.I.; Arifeen, S.U.; Amin, M.N.; Nafees, A.; Althoey, F.; Niaz, A. A comprehensive GEP and MEP analysis of a cement-based concrete containing metakaolin. Structures 2023, 53, 937–948. [Google Scholar] [CrossRef]
- Shah, S.; Houda, M.; Khan, S.; Althoey, F.; Abuhussain, M.; Abuhussain, M.A.; Ali, M.; Alaskar, A.; Javed, M.F. Mechanical behaviour of E-waste aggregate concrete using a novel machine learning algorithm: Multi expression programming (MEP). J. Mater. Res. Technol. 2023, 25, 5720–5740. [Google Scholar] [CrossRef]
- Dey, A.; Rumman, R.; Wakjira, T.G.; Jindal, A.; Bediwy, A.G.; Islam, M.S.; Alam, M.S.; Al Martini, S.; Sabouni, R. Towards net-zero emission: A case study investigating sustainability potential of geopolymer concrete with recycled glass powder and gold mine tailings. J. Build. Eng. 2024, 86, 108683. [Google Scholar] [CrossRef]
- Al Martini, S.; Sabouni, R.; Khartabil, A.; Wakjira, T.G.; Alam, M.S. Development and strength prediction of sustainable concrete having binary and ternary cementitious blends and incorporating recycled aggregates from demolished UAE buildings: Experimental and machine learning-based studies. Constr. Build. Mater. 2023, 380, 131278. [Google Scholar] [CrossRef]
- Wakjira, T.G.; Kutty, A.A.; Alam, M.S. A novel framework for developing environmentally sustainable and cost-effective ultra-high-performance concrete (UHPC) using advanced machine learning and multi-objective optimization techniques. Constr. Build. Mater. 2024, 416, 135114. [Google Scholar] [CrossRef]
- Wakjira, T.G.; Alam, M.S. Performance-based seismic design of Ultra-High-Performance Concrete (UHPC) bridge columns with design example—Powered by explainable machine learning model. Eng. Struct. 2024, 314, 118346. [Google Scholar] [CrossRef]
- Biswas, R.; Bardhan, A.; Samui, P.; Rai, B.; Nayak, S.; Armaghani, D.J. Efficient soft computing techniques for the prediction of compressive strength of geopolymer concrete. Comput. Concr. 2021, 28, 221–232. [Google Scholar] [CrossRef]
- Paji, M.K.; Gordan, B.; Biklaryan, M.; Armaghani, D.J.; Zhou, J.; Jamshidi, M. Neuro-swarm and neuro-imperialism techniques to investigate the compressive strength of concrete constructed by freshwater and magnetic salty water. Measurement 2021, 182, 109720. [Google Scholar] [CrossRef]
- Sun, L.; Koopialipoor, M.; Armaghani, D.J.; Tarinejad, R.; Tahir, M.M. Applying a meta-heuristic algorithm to predict and optimize compressive strength of concrete samples. Eng. Comput. 2019, 37, 1133–1145. [Google Scholar] [CrossRef]
- Mohammed, A.; Kurda, R.; Armaghani, D.J.; Hasanipanah, M. Prediction of Compressive Strength of Concrete Modified with Fly Ash: Applications of Neuro-Swarm and Neuro-Imperialism Models. Comput. Concr. 2021, 27, 489–512. [Google Scholar]
- Zhang, X.; Bayat, V.; Koopialipoor, M.; Armaghani, D.J.; Yong, W.; Zhou, J. Evaluation of Structural Safety Reduction Due to Water Penetration into a Major Structural Crack in a Large Concrete Project. Smart Struct. Syst. 2020, 26, 319–329. [Google Scholar] [CrossRef]
- Liao, J.; Asteris, P.G.; Cavaleri, L.; Mohammed, A.S.; Lemonis, M.E.; Tsoukalas, M.Z.; Skentou, A.D.; Maraveas, C.; Koopialipoor, M.; Armaghani, D.J. Novel Fuzzy-Based Optimization Approaches for the Prediction of Ultimate Axial Load of Circular Concrete-Filled Steel Tubes. Buildings 2021, 11, 629. [Google Scholar] [CrossRef]
- Armaghani, D.J.; Asteris, P.G.; Fatemi, S.A.; Hasanipanah, M.; Tarinejad, R.; Rashid, A.S.A.; Huynh, V. Van on the Use of Neuro-Swarm System to Forecast the Pile Settlement. Appl. Sci. 2020, 10, 1904. [Google Scholar] [CrossRef]
- Ghanizadeh, A.R.; Ghanizadeh, A.; Asteris, P.G.; Fakharian, P.; Armaghani, D.J. Developing bearing capacity model for geogrid-reinforced stone columns improved soft clay utilizing MARS-EBS hybrid method. Transp. Geotech. 2023, 38, 100906. [Google Scholar] [CrossRef]
- Shan, F.; He, X.; Armaghani, D.J.; Zhang, P.; Sheng, D. Success and challenges in predicting TBM penetration rate using recurrent neural networks. Tunn. Undergr. Space Technol. 2022, 130, 104728. [Google Scholar] [CrossRef]
- Zhou, J.; Asteris, P.G.; Armaghani, D.J.; Pham, B.T. Prediction of ground vibration induced by blasting operations through the use of the Bayesian Network and random forest models. Soil Dyn. Earthq. Eng. 2020, 139, 106390. [Google Scholar] [CrossRef]
- Jahed Armaghani, D.; Ming, Y.Y.; Salih Mohammed, A.; Momeni, E.; Maizir, H. Effect of SVM Kernel Functions on Bearing Capacity Assessment of Deep Foundations. J. Soft Comput. Civ. Eng. 2023, 7, 111–128. [Google Scholar]
- Fakharian, P.; Eidgahee, D.R.; Akbari, M.; Jahangir, H.; Taeb, A.A. Compressive strength prediction of hollow concrete masonry blocks using artificial intelligence algorithms. Structures 2023, 47, 1790–1802. [Google Scholar] [CrossRef]
- Huang, J.; Sun, Y.; Zhang, J. Reduction of computational error by optimizing SVR kernel coefficients to simulate concrete compressive strength through the use of a human learning optimization algorithm. Eng. Comput. 2022, 38, 3151–3168. [Google Scholar] [CrossRef]
- Sarir, P.; Chen, J.; Asteris, P.G.; Armaghani, D.J.; Tahir, M.M. Developing GEP tree-based, neuro-swarm, and whale optimization models for evaluation of bearing capacity of concrete-filled steel tube columns. Eng. Comput. 2021, 37, 1–19. [Google Scholar] [CrossRef]
- Balf, F.R.; Kordkheili, H.M.; Kordkheili, A.M. A New Method for Predicting the Ingredients of Self-Compacting Concrete (SCC) Including Fly Ash (FA) Using Data Envelopment Analysis (DEA). Arab. J. Sci. Eng. 2021, 46, 4439–4460. [Google Scholar] [CrossRef]
- Ahmad, A.; Farooq, F.; Ostrowski, K.A.; Śliwa-Wieczorek, K.; Czarnecki, S. Application of Novel Machine Learning Techniques for Predicting the Surface Chloride Concentration in Concrete Containing Waste Material. Materials 2021, 14, 2297. [Google Scholar] [CrossRef]
- Azimi-Pour, M.; Eskandari-Naddaf, H.; Pakzad, A. Linear and non-linear SVM prediction for fresh properties and compressive strength of high volume fly ash self-compacting concrete. Constr. Build. Mater. 2020, 230, 117021. [Google Scholar] [CrossRef]
- Saha, P.; Debnath, P.; Thomas, P. Prediction of fresh and hardened properties of self-compacting concrete using support vector regression approach. Neural Comput. Appl. 2020, 32, 7995–8010. [Google Scholar] [CrossRef]
- Shahmansouri, A.A.; Bengar, H.A.; Jahani, E. Predicting compressive strength and electrical resistivity of eco-friendly concrete containing natural zeolite via GEP algorithm. Constr. Build. Mater. 2019, 229, 116883. [Google Scholar] [CrossRef]
- Aslam, F.; Farooq, F.; Amin, M.N.; Khan, K.; Waheed, A.; Akbar, A.; Javed, M.F.; Alyousef, R.; Alabdulijabbar, H. Applications of Gene Expression Programming for Estimating Compressive Strength of High-Strength Concrete. Adv. Civ. Eng. 2020, 2020, 1–23. [Google Scholar] [CrossRef]
- Farooq, F.; Amin, M.N.; Khan, K.; Sadiq, M.R.; Javed, M.F.; Aslam, F.; Alyousef, R. A Comparative Study of Random Forest and Genetic Engineering Programming for the Prediction of Compressive Strength of High Strength Concrete (HSC). Appl. Sci. 2020, 10, 7330. [Google Scholar] [CrossRef]
- Asteris, P.G.; Kolovos, K. Self-compacting concrete strength prediction using surrogate models. Neural Comput. Appl. 2019, 31, 409–424. [Google Scholar] [CrossRef]
- Selvaraj, S.; Sivaraman, S. RETRACTED ARTICLE: Prediction model for optimized self-compacting concrete with fly ash using response surface method based on fuzzy classification. Neural Comput. Appl. 2019, 31, 1365–1373. [Google Scholar] [CrossRef]
- Zhang, J.; Ma, G.; Huang, Y.; Sun, J.; Aslani, F.; Nener, B. Modelling uniaxial compressive strength of lightweight self-compacting concrete using random forest regression. Constr. Build. Mater. 2019, 210, 713–719. [Google Scholar] [CrossRef]
- Kaveh, A.; Bakhshpoori, T.; Hamze-Ziabari, S.M. M5′ and Mars Based Prediction Models for Properties of Self- Compacting Concrete Containing Fly Ash. Period. Polytech. Civ. Eng. 2018, 62, 281–294. [Google Scholar] [CrossRef]
- Sathyan, D.; Anand, K.B.; Prakash, A.J.; Premjith, B. Modeling the Fresh and Hardened Stage Properties of Self-Compacting Concrete using Random Kitchen Sink Algorithm. Int. J. Concr. Struct. Mater. 2018, 12, 24. [Google Scholar] [CrossRef]
- Vakhshouri, B.; Nejadi, S. Prediction of compressive strength of self-compacting concrete by ANFIS models. Neurocomputing 2018, 280, 13–22. [Google Scholar] [CrossRef]
- Douma, O.B.; Boukhatem, B.; Ghrici, M.; Tagnit-Hamou, A. Prediction of properties of self-compacting concrete containing fly ash using artificial neural network. Neural Comput. Appl. 2016, 28, 707–718. [Google Scholar] [CrossRef]
- Abu Yaman, M.; Elaty, M.A.; Taman, M. Predicting the ingredients of self compacting concrete using artificial neural network. Alex. Eng. J. 2017, 56, 523–532. [Google Scholar] [CrossRef]
- Ahmad, A.; Farooq, F.; Niewiadomski, P.; Ostrowski, K.; Akbar, A.; Aslam, F.; Alyousef, R. Prediction of Compressive Strength of Fly Ash Based Concrete Using Individual and Ensemble Algorithm. Materials 2021, 14, 794. [Google Scholar] [CrossRef] [PubMed]
- Farooq, F.; Ahmed, W.; Akbar, A.; Aslam, F.; Alyousef, R. Predictive modeling for sustainable high-performance concrete from industrial wastes: A comparison and optimization of models using ensemble learners. J. Clean. Prod. 2021, 292, 126032. [Google Scholar] [CrossRef]
- Buši, R.; Benšić, M.; Miličević, I.; Strukar, K. Prediction Models for the Mechanical Properties of Self-Compacting Concrete with Recycled Rubber and Silica Fume. Materials 2020, 13, 1821. [Google Scholar] [CrossRef] [PubMed]
- Javed, M.F.; Farooq, F.; Memon, S.A.; Akbar, A.; Khan, M.A.; Aslam, F.; Alyousef, R.; Alabduljabbar, H.; Rehman, S.K.U.; Rehman, S.K.U.; et al. New Prediction Model for the Ultimate Axial Capacity of Concrete-Filled Steel Tubes: An Evolutionary Approach. Crystals 2020, 10, 741. [Google Scholar] [CrossRef]
- Nematzadeh, M.; Shahmansouri, A.A.; Fakoor, M. Post-fire compressive strength of recycled PET aggregate concrete reinforced with steel fibers: Optimization and prediction via RSM and GEP. Constr. Build. Mater. 2020, 252, 119057. [Google Scholar] [CrossRef]
- Güçlüer, K.; Özbeyaz, A.; Göymen, S.; Günaydın, O. A comparative investigation using machine learning methods for concrete compressive strength estimation. Mater. Today Commun. 2021, 27, 102278. [Google Scholar] [CrossRef]
- Ahmad, A.; Ostrowski, K.A.; Maślak, M.; Farooq, F.; Mehmood, I.; Nafees, A. Comparative Study of Supervised Machine Learning Algorithms for Predicting the Compressive Strength of Concrete at High Temperature. Materials 2021, 14, 4222. [Google Scholar] [CrossRef]
- Asteris, P.G.; Skentou, A.D.; Bardhan, A.; Samui, P.; Pilakoutas, K. Predicting concrete compressive strength using hybrid ensembling of surrogate machine learning models. Cem. Concr. Res. 2021, 145, 106449. [Google Scholar] [CrossRef]
- Emad, W.; Mohammed, A.S.; Kurda, R.; Ghafor, K.; Cavaleri, L.; Qaidi, S.M.A.; Hassan, A.; Asteris, P.G. Prediction of concrete materials compressive strength using surrogate models. Structures 2022, 46, 1243–1267. [Google Scholar] [CrossRef]
- Shen, Z.; Deifalla, A.F.; Kamiński, P.; Dyczko, A. Compressive Strength Evaluation of Ultra-High-Strength Concrete by Machine Learning. Materials 2022, 15, 3523. [Google Scholar] [CrossRef]
- Kumar, A.; Arora, H.C.; Kapoor, N.R.; Mohammed, M.A.; Kumar, K.; Majumdar, A.; Thinnukool, O. Compressive Strength Prediction of Lightweight Concrete: Machine Learning Models. Sustainability 2022, 14, 2404. [Google Scholar] [CrossRef]
- Jaf, D.K.I.; Abdulrahman, P.I.; Mohammed, A.S.; Kurda, R.; Qaidi, S.M.; Asteris, P.G. Machine learning techniques and multi-scale models to evaluate the impact of silicon dioxide (SiO2) and calcium oxide (CaO) in fly ash on the compressive strength of green concrete. Constr. Build. Mater. 2023, 400, 132604. [Google Scholar] [CrossRef]
- Mahmood, W.; Mohammed, A.S.; Asteris, P.G.; Ahmed, H. Soft computing technics to predict the early-age compressive strength of flowable ordinary Portland cement. Soft Comput. 2023, 27, 3133–3150. [Google Scholar] [CrossRef]
- Ali, R.; Muayad, M.; Mohammed, A.S.; Asteris, P.G. Analysis and prediction of the effect of Nanosilica on the compressive strength of concrete with different mix proportions and specimen sizes using various numerical approaches. Struct. Concr. 2023, 24, 4161–4184. [Google Scholar] [CrossRef]
- Wakjira, T.G.; Alam, M.S. Peak and ultimate stress-strain model of confined ultra-high-performance concrete (UHPC) using hybrid machine learning model with conditional tabular generative adversarial network. Appl. Soft Comput. 2024, 154, 111353. [Google Scholar] [CrossRef]
- Hosseini, S.; Mousavi, A.; Monjezi, M. Prediction of blast-induced dust emissions in surface mines using integration of dimensional analysis and multivariate regression analysis. Arab. J. Geosci. 2022, 15, 163. [Google Scholar] [CrossRef]
- Albostami, A.S.; Al-Hamd, R.K.S.; Al-Matwari, A.A. Data-Driven Predictive Modeling of Steel Slag Concrete Strength for Sustainable Construction. Buildings 2024, 14, 2476. [Google Scholar] [CrossRef]
- Cortes, C.; Vapnik, V. Support-Vector Networks. Mach. Learn. 1995, 20, 273–297. [Google Scholar] [CrossRef]
- Cristianini, N.; Shawe-Taylor, J. An Introduction to Support Vector Machines and Other Kernel-Based Learning Meth-Ods; Cambridge University Press: Cambridge, UK, 2000. [Google Scholar]
- Pettijohn, F.J. Sedimentary Rocks; Harper & Row: New York, NY, USA, 1975; Volume 3. [Google Scholar]
- Ferris, M.C.; Munson, T.S. Interior-Point Methods for Massive Support Vector Machines. SIAM J. Optim. 2003, 13, 783–804. [Google Scholar] [CrossRef]
- Drucker, H.; Burges, C.; Kaufman, L.; Smola, A.; Vapnik, V. Linear Support Vector Regression Machines. Adv. Neural Inf. Process. Syst. 1996, 9, 155–161. [Google Scholar]
- Awad, M.; Khanna, R.; Awad, M.; Khanna, R. Support Vector Regression. In Efficient Learning Machines Theories, Concepts, and Applications for Engineers and System Designers; Springer Nature: Berlin/Heidelberg, Germany, 2015; pp. 67–80. [Google Scholar]
- Zhang, F.; O’Donnell, L.J. Support Vector Regression. In Machine Learning; Elsevier: Amsterdam, The Netherlands, 2020; pp. 123–140. [Google Scholar]
- Garcia-Pedrajas, N.; Hervas-Martinez, C.; Munoz-Perez, J. COVNET: A cooperative coevolutionary model for evolving artificial neural networks. IEEE Trans. Neural Netw. 2003, 14, 575–596. [Google Scholar] [CrossRef] [PubMed]
- Jang, J.-S.R. ANFIS: Adaptive-Network-Based Fuzzy Inference System. IEEE Trans. Syst. Man Cybern. 1993, 23, 665–685. [Google Scholar] [CrossRef]
- Mohan, S.; Vijayalakshmi, D.P. Genetic Algorithm Applications in Water Resources. ISH J. Hydraul. Eng. 2009, 15, 97–128. [Google Scholar] [CrossRef]
- Mirjalili, S.; Mirjalili, S.M.; Lewis, A. Grey Wolf Optimizer. Adv. Eng. Softw. 2014, 69, 46–61. [Google Scholar] [CrossRef]
- Hosseini, S.; Khatti, J.; Taiwo, B.O.; Fissha, Y.; Grover, K.S.; Ikeda, H.; Pushkarna, M.; Berhanu, M.; Ali, M. Assessment of the ground vibration during blasting in mining projects using different computational approaches. Sci. Rep. 2023, 13, 18582–18629. [Google Scholar] [CrossRef]
- Hosseini, S.; Poormirzaee, R.; Gilani, S.-O.; Jiskani, I.M. A reliability-based rock engineering system for clean blasting: Risk analysis and dust emissions forecasting. Clean Technol. Environ. Policy 2023, 25, 1903–1920. [Google Scholar] [CrossRef]
- Hosseini, S.; Pourmirzaee, R.; Armaghani, D.J.; Sabri, M.M.S. Prediction of ground vibration due to mine blasting in a surface lead–zinc mine using machine learning ensemble techniques. Sci. Rep. 2023, 13, 65911–65920. [Google Scholar] [CrossRef]
- Hosseini, S.; Mousavi, A.; Monjezi, M.; Khandelwal, M. Mine-to-crusher policy: Planning of mine blasting patterns for environmentally friendly and optimum fragmentation using Monte Carlo simulation-based multi-objective grey wolf optimization approach. Resour. Policy 2022, 79, 103087. [Google Scholar] [CrossRef]
- Hosseini, S.; Monjezi, M.; Bakhtavar, E. Minimization of blast-induced dust emission using gene-expression programming and grasshopper optimization algorithm: A smart mining solution based on blasting plan optimization. Clean Technol. Environ. Policy 2022, 24, 2313–2328. [Google Scholar] [CrossRef]
- Hosseini, S.; Monjezi, M.; Bakhtavar, E.; Mousavi, A. Prediction of Dust Emission Due to Open Pit Mine Blasting Using a Hybrid Artificial Neural Network. Nat. Resour. Res. 2021, 30, 4773–4788. [Google Scholar] [CrossRef]
- Bakhtavar, E.; Hosseini, S.; Hewage, K.; Sadiq, R. Air Pollution Risk Assessment Using a Hybrid Fuzzy Intelligent Probability-Based Approach: Mine Blasting Dust Impacts. Nat. Resour. Res. 2021, 30, 2607–2627. [Google Scholar] [CrossRef]
- Bakhtavar, E.; Hosseini, S.; Hewage, K.; Sadiq, R. Green blasting policy: Simultaneous forecast of vertical and horizontal distribution of dust emissions using artificial causality-weighted neural network. J. Clean. Prod. 2021, 283, 124562. [Google Scholar] [CrossRef]
- Chang, C.; Lin, C.-J. LIBSVM: A Library for Support Vector Machines. Technical Report; Department of Computer Science and Information Engineering National Taiwan University: Taipei, Taiwan, 2001; Available online: http://www.csie.ntu.edu.tw/~cjlin/papers/libsvm.pdf (accessed on 23 August 2022).
- Anandhi, V.; Chezian, R.M. Support Vector Regression to Forecast the Demand and Supply of Pulpwood. Int. J. Futur. Comput. Commun. 2013, 2, 266–269. [Google Scholar] [CrossRef]
- Zhao, J.; Hosseini, S.; Chen, Q.; Armaghani, D.J. Super learner ensemble model: A novel approach for predicting monthly copper price in future. Resour. Policy 2023, 85, 103903. [Google Scholar] [CrossRef]
- Toghroli, A.; Mohammadhassani, M.; Suhatril, M.; Shariati, M.; Ibrahim, Z. Prediction of shear capacity of channel shear connectors using the ANFIS model. Steel Compos. Struct. 2014, 17, 623–639. [Google Scholar] [CrossRef]
- Sedghi, Y.; Zandi, Y.; Shariati, M.; Ahmadi, E.; Azar, V.M.; Toghroli, A.; Safa, M.; Mohamad, E.T.; Khorami, M.; Wakil, K. Application of ANFIS Technique on Performance of C and L Shaped Angle Shear Connectors. Smart Struct. Syst. 2018, 22, 335–340. [Google Scholar] [CrossRef]
- Safa, M.; Shariati, M.; Ibrahim, Z.; Toghroli, A.; Bin Baharom, S.; Nor, N.M.; Petkovic, D. Potential of adaptive neuro fuzzy inference system for evaluating the factors affecting steel-concrete composite beam’s shear strength. Steel Compos. Struct. 2016, 21, 679–688. [Google Scholar] [CrossRef]
- Koçaslan, A.; Yüksek, A.G.; Görgülü, K.; Arpaz, E. Evaluation of blast-induced ground vibrations in open-pit mines by using adaptive neuro-fuzzy inference systems. Environ. Earth Sci. 2017, 76, 57. [Google Scholar] [CrossRef]
- Hasanipanah, M.; Armaghani, D.J.; Khamesi, H.; Amnieh, H.B.; Ghoraba, S. Several non-linear models in estimating air-overpressure resulting from mine blasting. Eng. Comput. 2015, 32, 441–455. [Google Scholar] [CrossRef]
- Fattahi, H.; Bayatzadehfard, Z. A Comparison of Performance of Several Artificial Intelligence Methods for Estimation of Required Rotational Torque to Operate Horizontal Directional Drilling. Iran Univ. Sci. Technol. 2017, 7, 45–70. [Google Scholar]
- Yang, X. Nature-Inspired Metaheuristic Algorithms; Cambridge University Press: Cambridge, UK, 2010; ISBN 9781905986286. [Google Scholar]
- Majumder, A.; Das, A.; Das, P.K. A standard deviation based firefly algorithm for multi-objective optimization of WEDM process during machining of Indian RAFM steel. Neural Comput. Appl. 2018, 29, 665–677. [Google Scholar] [CrossRef]
- Kazemivash, B.; Moghaddam, M.E. A predictive model-based image watermarking scheme using Regression Tree and Firefly algorithm. Soft Comput. 2018, 22, 4083–4098. [Google Scholar] [CrossRef]
- Hosseini, S.; Poormirzaee, R.; Hajihassani, M. Application of reliability-based back-propagation causality-weighted neural networks to estimate air-overpressure due to mine blasting. Eng. Appl. Artif. Intell. 2022, 115, 105281. [Google Scholar] [CrossRef]
- Hosseini, S.; Poormirzaee, R.; Hajihassani, M. An uncertainty hybrid model for risk assessment and prediction of blast-induced rock mass fragmentation. Int. J. Rock Mech. Min. Sci. Géoméch. Abstr. 2022, 160, 105250. [Google Scholar] [CrossRef]
- Hosseini, S.; Poormirzaee, R.; Hajihassani, M.; Kalatehjari, R. An ANN-Fuzzy Cognitive Map-Based Z-Number Theory to Predict Flyrock Induced by Blasting in Open-Pit Mines. Rock Mech. Rock Eng. 2022, 55, 4373–4390. [Google Scholar] [CrossRef]
- Wang, Q.; Qi, J.; Hosseini, S.; Rasekh, H.; Huang, J. ICA-LightGBM Algorithm for Predicting Compressive Strength of Geo-Polymer Concrete. Buildings 2023, 13, 2278. [Google Scholar] [CrossRef]
- Lawal, A.I.; Hosseini, S.; Kim, M.; Ogunsola, N.O.; Kwon, S. Prediction of factor of safety of slopes using stochastically modified ANN and classical methods: A rigorous statistical model selection approach. Nat. Hazards 2023, 120, 2035–2056. [Google Scholar] [CrossRef]
- Kahraman, E.; Hosseini, S.; Taiwo, B.O.; Fissha, Y.; Jebutu, V.A.; Akinlabi, A.A.; Adachi, T. Fostering sustainable mining practices in rock blasting: Assessment of blast toe volume prediction using comparative analysis of hybrid ensemble machine learning techniques. J. Saf. Sustain. 2024, 1, 75–88. [Google Scholar] [CrossRef]
- Esangbedo, M.O.; Taiwo, B.O.; Abbas, H.H.; Hosseini, S.; Sazid, M.; Fissha, Y. Enhancing the exploitation of natural resources for green energy: An application of LSTM-based meta-model for aluminum prices forecasting. Resour. Policy 2024, 92, 105014. [Google Scholar] [CrossRef]
- Bin, F.; Hosseini, S.; Chen, J.; Samui, P.; Fattahi, H.; Armaghani, D.J. Proposing Optimized Random Forest Models for Predicting Compressive Strength of Geopolymer Composites. Infrastructures 2024, 9, 181. [Google Scholar] [CrossRef]
- Pourmirzaee, R.; Hosseini, S. Development of an ANN-Based Technique for Inversion of Seismic Refraction Travel Times. J. Environ. Eng. Geophys. 2024, 29, 75–90. [Google Scholar] [CrossRef]
- Hosseini, S.; Javanshir, S.; Sabeti, H.; Tahmasebizadeh, P. Mathematical-Based Gene Expression Programming (GEP): A Novel Model to Predict Zinc Separation from a Bench-Scale Bioleaching Process. J. Sustain. Met. 2023, 9, 1601–1619. [Google Scholar] [CrossRef]
- Zhou, J.; Su, Z.; Hosseini, S.; Tian, Q.; Lu, Y.; Luo, H.; Xu, X.; Chen, C.; Huang, J. Decision tree models for the estimation of geo-polymer concrete compressive strength. Math. Biosci. Eng. 2023, 21, 1413–1444. [Google Scholar] [CrossRef]
- Hosseini, S.; Pourmirzaee, R. Green policy for managing blasting induced dust dispersion in open-pit mines using probability-based deep learning algorithm. Expert Syst. Appl. 2023, 240, 122469. [Google Scholar] [CrossRef]
- Hosseini, S.; Entezam, S.; Shokri, B.J.; Mirzaghorbanali, A.; Nourizadeh, H.; Motallebiyan, A.; Entezam, A.; McDougall, K.; Karunasena, W.; Aziz, N. Predicting grout’s uniaxial compressive strength (UCS) for fully grouted rock bolting system by applying ensemble machine learning techniques. Neural Comput. Appl. 2024, 36, 18387–18412. [Google Scholar] [CrossRef]
- Taiwo, B.O.; Fissha, Y.; Hosseini, S.; Khishe, M.; Kahraman, E.; Adebayo, B.; Sazid, M.; Adesida, P.A.; Famobuwa, O.V.; Faluyi, J.O.; et al. Machine learning based prediction of flyrock distance in rock blasting: A safe and sustainable mining approach. Green Smart Min. Eng. 2024, 1, 346–361. [Google Scholar] [CrossRef]
- Hosseini, S.; Gordan, B.; Kalkan, E. Development of Z number-based fuzzy inference system to predict bearing capacity of circular foundations. Artif. Intell. Rev. 2024, 57, 146. [Google Scholar] [CrossRef]
- Taiwo, B.O.; Hosseini, S.; Fissha, Y.; Kilic, K.; Olusola, O.A.; Chandrahas, N.S.; Li, E.; Akinlabi, A.A.; Khan, N.M. Indirect Evaluation of the Influence of Rock Boulders in Blasting to the Geohazard: Unearthing Geologic Insights Fused with Tree Seed based LSTM Algorithm. Geohazard Mech. 2024, in press. [Google Scholar] [CrossRef]
- Kamran, M.; Chaudhry, W.; Taiwo, B.O.; Hosseini, S.; Rehman, H. Decision Intelligence-Based Predictive Modelling of Hard Rock Pillar Stability Using K-Nearest Neighbour Coupled with Grey Wolf Optimization Algorithm. Processes 2024, 12, 783. [Google Scholar] [CrossRef]
- Wang, X.; Hosseini, S.; Armaghani, D.J.; Mohamad, E.T. Data-Driven Optimized Artificial Neural Network Technique for Prediction of Flyrock Induced by Boulder Blasting. Mathematics 2023, 11, 2358. [Google Scholar] [CrossRef]

















| Author | Year | Technique | Number of Data |
|---|---|---|---|
| Huang et al. [68] | 2021 | SVM | 114 |
| Sarir et al. [69] | 2019 | GEP | 303 |
| Balf et al. [70] | 2021 | DEA | 114 |
| Ahmad et al. [71] | 2021 | GEP, ANNs, DT | 642 |
| Azimi-Pour et al. [72] | 2020 | SVM | - |
| Saha et al. [73] | 2020 | SVM | 115 |
| Hahmansouri et al. [74] | 2019 | GEP | 54 |
| Aslam et al. [75] | 2020 | GEP | 357 |
| Farooq et al. [76] | 2020 | RF and GEP | 357 |
| Asteris and Kolovos [77] | 2019 | ANNs | 205 |
| Selvaraj and Sivaraman [78] | 2019 | IREMSVM-FR with RSM | 114 |
| Zhang et al. [79] | 2019 | RF | 131 |
| Kaveh et al. [80] | 2018 | M5MARS | 114 |
| Sathyan et al. [81] | 2018 | RKSA | 40 |
| Vakhshouri and Nejadi [82] | 2018 | ANFISs | 55 |
| Belalia Douma et al. [83] | 2017 | ANNs | 114 |
| Abu Yaman et al. [84] | 2017 | ANNs | 69 |
| Ahmad et al. [85] | 2021 | GEP, DT, and bagging | 270 |
| Farooq et al. [86] | 2021 | ANNs, bagging, and boosting | 1030 |
| Bušić et al. [87] | 2020 | MV | 21 |
| Javad et al. [88] | 2020 | GEP | 277 |
| Nematzadeh et al. [89] | 2020 | RSM, GEP | 108 |
| Güçlüer et al. [90] | 2021 | ANNs, SVM, DT | 100 |
| Ahmad et al. [91] | 2021 | ANNs, DT, GB | 207 |
| Asteris et al. [92] | 2021 | ANNs, GPR, MARS | 1030 |
| Emad et al. [93] | 2022 | ANNs, M5P | 306 |
| Shen et al. [94] | 2022 | XGBoost, AdaBoost, and bagging | 372 |
| Kuma et al. [95] | 2022 | GPR, SVMR | 194 |
| Jaf et al. [96] | 2023 | NLR, MLR, ANNs | 236 |
| Mahmood et al. [97] | 2023 | NLR, M5P, ANNs | 280 |
| Ali et al. [98] | 2023 | LR, MLR, NLR, PQ, IA, FQ | 420 |
| Variable | Sign | Unit | Min | Mean | Max | StD | |
|---|---|---|---|---|---|---|---|
| 1 | Fly ash | FA | kg/m3 | 298.00 | 401.92 | 430.00 | 39.13 |
| 2 | Rest period | RP | h | 0.00 | 14.16 | 72.00 | 14.78 |
| 3 | Curing temperature | CT | °C | 40.00 | 71.80 | 100.00 | 18.66 |
| 4 | Curing period | CP | h | 24.00 | 27.93 | 48.00 | 8.96 |
| 5 | NaOH/Na2SiO3 | NaOH/ Na2SiO3 | without unit | 0.30 | 0.40 | 0.50 | 0.03 |
| 6 | Superplasticizer | Su | kg/m3 | 0.00 | 4.11 | 10.50 | 4.38 |
| 7 | Extra water added | EW | kg/m3 | 0.00 | 5.74 | 35.00 | 13.07 |
| 8 | Molarity | M | without unit | 8.00 | 12.66 | 18.00 | 2.77 |
| 9 | Alkaline activator/binder ratio | AAB | without unit | 0.25 | 0.38 | 0.45 | 0.05 |
| 10 | Coarse aggregate | CA | kg/m3 | 875.00 | 1223.92 | 1377.00 | 158.90 |
| 11 | Fine aggregate | FAg | kg/m3 | 533.00 | 605.56 | 875.00 | 121.05 |
| 12 | Compressive strength | CSGePC | MPa | 17.50 | 38.71 | 47.92 | 7.08 |
| Model No. | Swarm Size | R2 of Train | R2 of Test |
|---|---|---|---|
| 1 | 10 | 0.9614 | 0.888 |
| 2 | 20 | 0.9604 | 0.9027 |
| 3 | 30 | 0.9741 | 0.9311 |
| 4 | 40 | 0.9702 | 0.9345 |
| 5 | 50 | 0.9787 | 0.9553 |
| 6 | 60 | 0.9809 | 0.9736 |
| 7 | 70 | 0.9630 | 0.9725 |
| 8 | 80 | 0.9624 | 0.9704 |
| 9 | 90 | 0.9587 | 0.9678 |
| 10 | 100 | 0.9672 | 0.9355 |
| Model No. | Swarm Size | R2 of Train | R2 of Test |
|---|---|---|---|
| 1 | 25 | 0.9841 | 0.9786 |
| 2 | 50 | 0.9819 | 0.9805 |
| 3 | 75 | 0.9843 | 0.9808 |
| 4 | 100 | 0.9835 | 0.9796 |
| 5 | 125 | 0.9814 | 0.9799 |
| 6 | 150 | 0.9819 | 0.9787 |
| 7 | 175 | 0.9875 | 0.986 |
| 8 | 200 | 0.9879 | 0.9852 |
| 9 | 225 | 0.991 | 0.9886 |
| 10 | 250 | 0.9863 | 0.9859 |
| 11 | 275 | 0.9882 | 0.9849 |
| 12 | 300 | 0.9857 | 0.9814 |
| 13 | 325 | 0.9817 | 0.9793 |
| 14 | 350 | 0.9826 | 0.9815 |
| 15 | 375 | 0.9827 | 0.9814 |
| 16 | 400 | 0.9825 | 0.9816 |
| 17 | 425 | 0.9839 | 0.9828 |
| 18 | 450 | 0.9825 | 0.9836 |
| 19 | 475 | 0.9822 | 0.9821 |
| 20 | 500 | 0.9827 | 0.9796 |
| Training Phase | |||||||
|---|---|---|---|---|---|---|---|
| Model | MAE | NS | RMSE | VAF | WI | R2 | SI |
| SVR | 1.0056 | 0.9144 | 1.1492 | 91.4713 | 0.7999 | 0.9600 | 0.0280 |
| ANN | 0.8868 | 0.9344 | 1.0059 | 93.4460 | 0.8411 | 0.9670 | 0.0245 |
| ANFIS | 0.6040 | 0.9687 | 0.6950 | 96.9493 | 0.9283 | 0.9870 | 0.0169 |
| FFA-ANFIS | 0.3593 | 0.9888 | 0.4165 | 99.0725 | 0.9738 | 0.9950 | 0.0101 |
| GA-ANFIS | 0.4694 | 0.9805 | 0.5492 | 98.0456 | 0.9546 | 0.9900 | 0.0134 |
| Testing phase | |||||||
| Model | MAE | NS | RMSE | VAF | WI | R2 | SI |
| SVR | 2.2237 | 0.9138 | 2.5402 | 91.3890 | 0.5448 | 0.9560 | 0.0872 |
| ANN | 2.5805 | 0.9010 | 2.7222 | 92.3568 | 0.4612 | 0.9620 | 0.0976 |
| ANFIS | 1.7283 | 0.9383 | 2.1500 | 93.8257 | 0.6853 | 0.9730 | 0.0736 |
| FFA-ANFIS | 0.8114 | 0.9858 | 1.0322 | 98.7778 | 0.9236 | 0.9940 | 0.0358 |
| GA-ANFIS | 1.4143 | 0.9671 | 1.5693 | 96.8278 | 0.8207 | 0.9870 | 0.0532 |
| Training Phase | |||||||
|---|---|---|---|---|---|---|---|
| Model | MAE | NS | RMSE | VAF | WI | R2 | SI |
| SVR | 1 | 1 | 1 | 1 | 1 | 1 | 1 |
| ANN | 2 | 2 | 2 | 2 | 2 | 2 | 2 |
| ANFIS | 3 | 3 | 3 | 3 | 3 | 3 | 3 |
| FFA-ANFIS | 5 | 5 | 5 | 5 | 5 | 5 | 5 |
| GA-ANFIS | 4 | 4 | 4 | 4 | 4 | 4 | 4 |
| Testing phase | |||||||
| Model | MAE | NS | RMSE | VAF | WI | R2 | SI |
| SVR | 2 | 2 | 2 | 1 | 2 | 1 | 2 |
| ANN | 1 | 1 | 1 | 2 | 1 | 2 | 1 |
| ANFIS | 3 | 3 | 3 | 3 | 3 | 3 | 3 |
| FFA-ANFIS | 5 | 5 | 5 | 5 | 5 | 5 | 5 |
| GA-ANFIS | 4 | 4 | 4 | 4 | 4 | 4 | 4 |
| Model | Rate of Training | Rate of Training | Total Rate | Rank |
|---|---|---|---|---|
| SVR | 7 | 12 | 19 | 5 |
| ANN | 14 | 9 | 23 | 4 |
| ANFIS | 21 | 21 | 42 | 3 |
| FFA-ANFIS | 35 | 35 | 70 | 1 |
| GA-ANFIS | 28 | 28 | 56 | 2 |
| Author | Year | Technique | Number of Data | R2 |
|---|---|---|---|---|
| Huang et al. [68] | 2021 | SVM | 114 | 0.947 |
| Sarir et al. [69] | 2019 | GEP | 303 | 0.939 |
| Ahmad et al. [71] | 2021 | GEP, ANN, DT | 642 | 0.88 |
| Azimi-Pour et al. [72] | 2020 | SVM | Indeterminate | 0.9909 |
| Saha et al. [73] | 2020 | SVM | 115 | 0.955 |
| Hahmansouri et al. [74] | 2019 | GEP | 54 | 0.9071 |
| Aslam et al. [75] | 2020 | GEP | 357 | 0.957 |
| Farooq et al. [76] | 2020 | RF and GEP | 357 | 0.99 |
| Belalia Douma et al. [83] | 2017 | ANN | 114 | 0.95 |
| Javad et al. [88] | 2020 | GEP | 277 | 0.99 |
| Güçlüer et al. [90] | 2021 | ANN, SVM, DT | 100 | 0.86 |
| Emad et al. [93] | 2022 | ANN, M5P, | 306 | 0.966 |
| Kuma et al. [95] | 2022 | GPR, SVMR | 194 | 0.9803 |
| Jaf et al. [96] | 2023 | NLR, MLR, ANN | 236 | 0.987 |
| Ali et al. [98] | 2023 | LR, MLR, NLR, PQ, IA, FQ | 420 | 0.96 |
| Our Study | 2024 | SVR, ANN, ANFIS, GA-ANFIS, FFA-ANFIS | 61 | 0.956, 0.962, 0.973, 0.994, and 0.987 |
| FA (kg/m3) | RP (hr) | CT (°C) | CP (hr) | NaOH/Na2SiO3 | Su (kg/m3) | EW (kg/m3) | M | AAB | CA (kg/m3) | Fag (kg/m3) | Measured CSGePC (MPa) | Predicted by ANFIS-FFA | Error |
|---|---|---|---|---|---|---|---|---|---|---|---|---|---|
| 430 | 24 | 60 | 24 | 0.4 | 8.6 | 0 | 8 | 0.45 | 1243 | 533 | 32.5 | 32.2312 | 0.2688 |
| 397 | 24 | 70 | 24 | 0.4 | 7.94 | 0 | 8 | 0.45 | 1307 | 547 | 35 | 35.2832 | 0.2832 |
| 364 | 24 | 80 | 24 | 0.4 | 7.28 | 0 | 8 | 0.45 | 1311 | 562 | 37 | 37.2387 | 0.2387 |
| 331 | 24 | 90 | 24 | 0.4 | 6.62 | 0 | 8 | 0.45 | 1344 | 576 | 37.5 | 37.5511 | 0.0511 |
| 298 | 24 | 100 | 24 | 0.4 | 5.96 | 0 | 8 | 0.45 | 1377 | 590 | 35 | 35.0483 | 0.0483 |
| 430 | 24 | 60 | 24 | 0.4 | 8.6 | 0 | 10 | 0.45 | 1243 | 533 | 36 | 35.7907 | 0.2093 |
| 397 | 24 | 70 | 24 | 0.4 | 7.94 | 0 | 10 | 0.45 | 1307 | 547 | 36.5 | 37.0187 | 0.5187 |
| 364 | 24 | 80 | 24 | 0.4 | 7.28 | 0 | 10 | 0.45 | 1311 | 562 | 37.5 | 37.9978 | 0.4978 |
| 331 | 24 | 90 | 24 | 0.4 | 6.62 | 0 | 10 | 0.45 | 1344 | 576 | 38 | 38.7225 | 0.7225 |
| 298 | 24 | 100 | 24 | 0.4 | 5.96 | 0 | 10 | 0.45 | 1377 | 590 | 37.5 | 37.6078 | 0.1078 |
| 430 | 24 | 60 | 24 | 0.4 | 8.6 | 0 | 12 | 0.45 | 1243 | 533 | 39 | 38.7448 | 0.2552 |
| 397 | 24 | 70 | 24 | 0.4 | 7.94 | 0 | 12 | 0.45 | 1307 | 547 | 40 | 40.3755 | 0.3755 |
| 364 | 24 | 80 | 24 | 0.4 | 7.28 | 0 | 12 | 0.45 | 1311 | 562 | 40.5 | 40.6324 | 0.1324 |
Disclaimer/Publisher’s Note: The statements, opinions and data contained in all publications are solely those of the individual author(s) and contributor(s) and not of MDPI and/or the editor(s). MDPI and/or the editor(s) disclaim responsibility for any injury to people or property resulting from any ideas, methods, instructions or products referred to in the content. |
© 2024 by the authors. Licensee MDPI, Basel, Switzerland. This article is an open access article distributed under the terms and conditions of the Creative Commons Attribution (CC BY) license (https://creativecommons.org/licenses/by/4.0/).
Share and Cite
Chang, Z.; Shi, X.; Zheng, K.; Lu, Y.; Deng, Y.; Huang, J. Soft Computing Techniques to Model the Compressive Strength in Geo-Polymer Concrete: Approaches Based on an Adaptive Neuro-Fuzzy Inference System. Buildings 2024, 14, 3505. https://doi.org/10.3390/buildings14113505
Chang Z, Shi X, Zheng K, Lu Y, Deng Y, Huang J. Soft Computing Techniques to Model the Compressive Strength in Geo-Polymer Concrete: Approaches Based on an Adaptive Neuro-Fuzzy Inference System. Buildings. 2024; 14(11):3505. https://doi.org/10.3390/buildings14113505
Chicago/Turabian StyleChang, Zhiguo, Xuyang Shi, Kaidan Zheng, Yijun Lu, Yunhui Deng, and Jiandong Huang. 2024. "Soft Computing Techniques to Model the Compressive Strength in Geo-Polymer Concrete: Approaches Based on an Adaptive Neuro-Fuzzy Inference System" Buildings 14, no. 11: 3505. https://doi.org/10.3390/buildings14113505
APA StyleChang, Z., Shi, X., Zheng, K., Lu, Y., Deng, Y., & Huang, J. (2024). Soft Computing Techniques to Model the Compressive Strength in Geo-Polymer Concrete: Approaches Based on an Adaptive Neuro-Fuzzy Inference System. Buildings, 14(11), 3505. https://doi.org/10.3390/buildings14113505
