Next Article in Journal
Analysis of Capillary Water Absorption within Unsaturated Concrete Based on the Principle of Stationary Action
Previous Article in Journal
A Method for the Coefficient Superposition Buckling Bearing Capacity of Thin-Walled Members
 
 
Font Type:
Arial Georgia Verdana
Font Size:
Aa Aa Aa
Line Spacing:
Column Width:
Background:
Article

Research on Modular Space Design of Emergency Hospitals Based on BIM Technology Innovation

School of Architecture and Urban Planning, Jilin Jianzhu University, Changchun 130118, China
*
Author to whom correspondence should be addressed.
Buildings 2024, 14(10), 3237; https://doi.org/10.3390/buildings14103237
Submission received: 30 August 2024 / Revised: 22 September 2024 / Accepted: 27 September 2024 / Published: 12 October 2024
(This article belongs to the Section Architectural Design, Urban Science, and Real Estate)

Abstract

In recent years, due to the COVID-19 pandemic and the impact of various natural disasters worldwide, the construction of emergency buildings, particularly emergency hospitals, has gained critical importance. This study explores methods for expediting the construction of emergency hospitals by applying the forward design theory of Building Information Modeling (BIM) and the fundamental principles of modular design. Additionally, the spatial distribution of five emergency hospitals in Changchun City is analyzed, and an environmental simulation of the Convention Center emergency hospital is conducted using BIM technology and environmental analysis tools such as Honeybee in Rhino software. The collected data and experimental results are then examined to evaluate the thermal comfort of emergency buildings in cold climates.

1. Introduction

Emergency hospitals were constructed following the Wuhan COVID-19 outbreak in 2019 and the flood disaster in 2023. Since then, emergency and disaster relief medicine has become a growing concern. During the construction of these hospitals, particularly in response to the 2018 floods and the COVID-19 pandemic from 2020 to 2023, it became evident that site selection issues often delayed construction timelines. In cold regions, emergency hospital construction frequently overlooks insulation and thermal protection measures despite the challenges posed by the harsh climate and the presence of the virus. This paper aims to simulate the thermal comfort of emergency hospitals in winter by analyzing temperature data from several emergency hospitals in Changchun during their construction. Based on these findings, this study seeks to provide recommendations for future emergency hospital designs, ensuring better preparedness for sudden disasters.
In this study, emergency hospitals refer to the temporary medical facilities established for victims and healthcare workers during natural disasters, capable of offering specialized functional areas and streamlined distribution based on the type of disaster. With this in mind, emergency hospitals must be rapidly constructed so that medical staff can promptly treat and cure patients, therefore significantly enhancing the overall level of national medical services.
During the construction process, designers, structural engineers, and electrical professionals can fully cooperate through a 3D model utilizing BIM technology to improve space utilization and patient care efficiency. Considering the uncertainty of emergency hospital construction sites, BIM combined with GIS technology can analyze environmental factors and propose requirements for construction, including the supply chain and sanitary facilities of building materials and equipment, and the selection of the building construction location. This approach aids in planning and managing construction projects, ensuring the sustainable operation of emergency hospitals.
The combination of Building Information Modeling (BIM) and Rhino software provides a more comprehensive approach to design and analysis, helping design teams better understand, evaluate, and optimize building structure, spatial planning, and adaptability to environmental and climatic conditions. This integration supports the rapid construction and operation requirements of emergency hospitals, ensuring the safety, functionality, and sustainability of these facilities to meet urgent medical service demands. Rhino and other technologies used for physical analysis allow designers to address spatial planning, ward layout, and ventilation systems during the design stage—critical factors for emergency hospitals, which must adapt to rapid expansion and change and guarantee the safety of patients and medical staff.

2. Review of the Literature

Shi [1] proposed several strategies to address issues in fabricated steel structures, including cost reduction, efficiency improvement, and workload alleviation. Shi also emphasized the importance of integrating Building Information Modeling (BIM) approaches in prefabricated steel structures and conducted design research on BIM-based prefabricated buildings.
Zhu et al. [2] conducted systematic research on BIM/GIS integration at the data level, yielding several key conclusions. They developed an integration framework that encompasses the BIM/GIS dataset and integrates all data processing tasks to address many issues related to BIM–GIS data conversion, thus enabling effective BIM/GIS integration. However, unsolved challenges remain, primarily involving representation conversion and semantic mapping. To ensure smooth information transmission, it is necessary to further improve the reliability of the BIM model so that the conversion path can be steadier and more efficient, and GIS requires a more flexible data model.
Xiao et al. [3] established a PCP conceptual model to improve the accuracy of data in the BIM design process. Parametric design tools Dynamo and Revit were used to validate the architectural collaborative design method through real-world cases.
Louis [4] further explored the evaluation and measurement of building health indicators (BHIs) using the Building Information Modeling (BIM) model. The research aims to identify an optimal strategy for combining BIM with health-related design indexes. First, a systematic literature review was conducted to identify potential BHIs in the BIM model. Then, the Delphi method was used to verify the hypothesis. The COVID-19 pandemic compelled billions of people to be quarantined, which highlighted the important relationship between buildings and health. Under such circumstances, it is urgent to improve the health status of buildings in the architectural field.
Pereira et al. [5] researched the impact of enhancing building energy efficiency through quantitative analysis and a systematic literature review. Moreover, they pointed out the lack of interoperability between BIM and energy analysis tools, but the BIM and other technologies, such as thermal imagers, the Geographic Information System (GIS), monitoring, etc., present substantial integration potential. The use of BIM in the AECO (architecture, engineering, construction, and operation) sectors positively impacts energy conservation and emission reduction. BIM empowers engineers to create more efficient solutions and serves as a powerful tool in supporting life cycle analysis (LCA) and building energy certification.
Redmond [6] and colleagues collectively developed a collaborative platform system utilizing Building Information Modeling (BIM) models. This system platform allows various stakeholders in engineering projects to collaborate on outcomes, aiming to enhance efficiency and cooperation in management tasks.
The following statistics of the literature review conducted by the authors on BIM technology and forward design process in recent years are shown in Table 1.

3. Research Methods

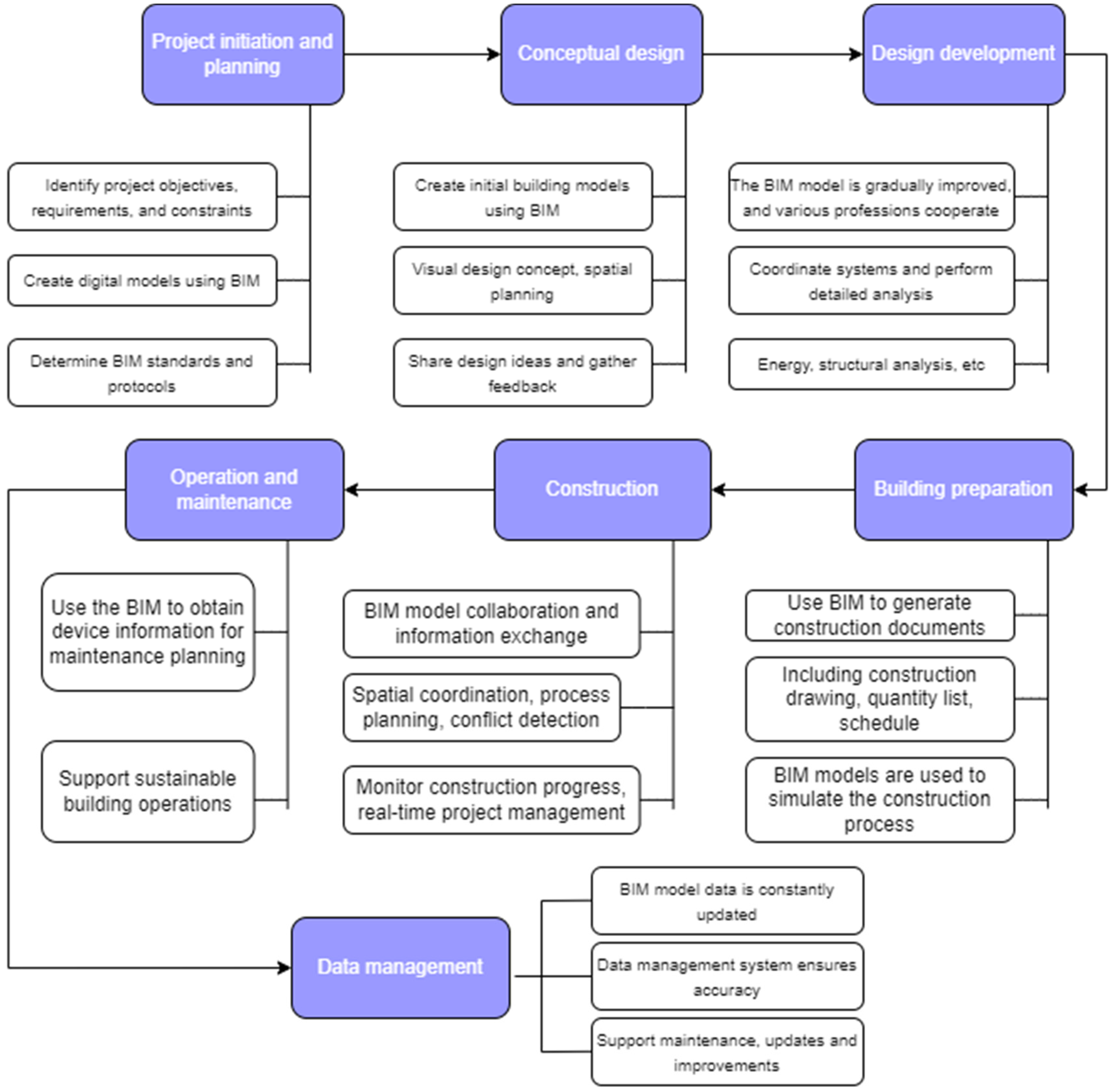
3.1. Basic Principles and Workflow of BIM Technology

BIM is an information modeling technique widely used in construction projects, playing a critical role at multiple stages, such as architectural design, construction documentation, and cost estimation [12]. BIM technology enables four-dimensional integration of graphics and data, transforming two-dimensional drawings into comprehensive information models. With respect to building construction and management, BIM demonstrates exceptional performance. BIM enables the integration and effective transmission of diverse information, enhancing coordination among organizations during emergency building construction.

3.1.1. Site Design Stage

In the BIM design process, site design is one of the most crucial and fundamental steps. Site design involves surveying and analyzing the base’s surrounding environment. BIM, through integration with Geographic Information System (GIS), enables precise quantitative analysis of the site, digitally scans the area, and generates a 3D model of the environment. This facilitates comprehensive spatial understanding for architects, improving the clarity and accuracy of analysis during the design phase. BIM technology supports designers by providing intelligent site analysis and processing, aiding in the development of optimal site design solutions.

3.1.2. Project Design Stage

During the conceptual design stage, BIM technology can facilitate comparisons with traditional 3D models by harnessing computer digital processing and 3D modeling technology. Early in the design process, factors such as material types, structural methods, and construction costs can be incorporated into the BIM model, helping designers to intuitively check and modify information throughout the building’s life cycle. This functionality also allows all participants to access updated information quickly and conveniently via the BIM platform.
Moreover, BIM software can be utilized for comprehensive analysis of functional layouts, facade styles, physical environments, and ergonomic considerations during architectural design.
BIM technology plays a guiding role in the building design stage by coordinating with each specialty so that architectural designers can rapidly select the optimal solution through comparisons of different design schemes, significantly reducing design problems.

3.1.3. Project Construction Phase

The preliminary site and conceptual design stages significantly influence the later construction stage. BIM can be applied during the construction stage through its integrated database and the digital capabilities of each specialty, enabling cooperative processing, unifying disciplines, and providing real-time monitoring through a shared platform. Compared to traditional construction drawing methods, BIM technology enhances the efficiency and accuracy of construction documentation by incorporating all building components and refining detailed construction during the scheme phase and technical design stage. After multiple rounds of scheme deliberation and technological optimization, BIM achieves near-perfection, allowing for the direct generation of general layout plans, floor plans, elevations, profiles, and detailed drawings of building components through its powerful computational and analytical capabilities. Designers can complete high-quality construction documentation smoothly by simply verifying and refining each drawing.

3.2. Modular Building Design Methods and Processes

Emergency structures must adhere to specifications for rapid assembly during the planning and execution stages, typically employing prefabricated components to expedite the on-site installation of building elements. Modular design requires the architect to define the dimensions, configuration, framework, and interconnection methods of the building modules during the design phase, ensuring that integration and linkage mechanisms between modules are well-planned during construction. This process generally encompasses four key phases.
Conceptual Design and Planning: In this initial phase, the designer defines the objectives, requirements, and scope of the project, including the building category, dimensions, budget, and schedule. Additionally, the design team must deliberate on the overarching concept and aesthetics of the structure.
Architectural Design: Modular design involves subdividing a building into distinct components, such as walls, floors, ceilings, and equipment modules, which are further categorized by grades. During this phase, the designer must carefully assess factors like dimensions, materials, methods of connection, and production processes that govern the relationships between these modules. This aspect constitutes the fundamental essence of the overall modularization process.
Manufacturing and Assembly: Following the design, modules are fabricated in a factory setting. Digital technology plays a crucial role in maintaining the quality and uniformity of the modules, which are then assembled on-site. A key benefit of modular construction lies in its ability to enhance speed and efficiency.
Testing, Acceptance, and Maintenance: After installation, the system undergoes testing to verify its proper functionality and compliance with established quality and safety standards. Routine maintenance is essential to ensure the long-term operational efficiency and sustainability of the building.

3.3. Data Acquisition and Modeling Methods

According to forward design theory, Building Information Modeling (BIM) can serve as a valuable data source for emergency hospital construction, enhancing the efficiency of the design process and reducing construction timelines. A notable example is the rapid construction of Huoshenshan Hospital, which demonstrates the effective use of BIM technology during the design phase. By integrating epidemic response principles with BIM-based design methodologies, all stakeholders can achieve effective and timely information generation and dissemination. In this context, our objective is to explore new strategies in architectural design by examining the potential role of ontology within BIM for redeveloping healthcare facilities to improve their resilience against pandemics. To validate our approach, we selected a mixed-use hospital as a case study. The primary aim of this research endeavor is to enhance the efficiency of design information sharing and promote collaboration within the architectural field.
  • Parametric Modeling in BIM: Data can be structured using parameters, and creating a BIM model relies on a parametric modeling engine. By defining specific datasets, model editing complexity is minimized, preserving the original design intent and enabling faster modeling and modifications. Therefore, developing a specialized BIM model database is crucial, given the interconnected and logically correlated information in construction projects. This allows the BIM tool to manipulate models, drawings, and diagrams, storing them digitally within a unified database.
  • Information Completeness: The integrity of information is crucial. Information completeness is demonstrated in two key dimensions: First, the model contains all three-dimensional geometric and topological information of the specified object. Second, the BIM model includes all engineering data related to the specified object, such as architectural elements (building materials, fire safety, seismic resistance), construction details (quality, materials, costs), as well as equipment assembly and maintenance information. Consequently, the BIM model acts as an information exchange platform, allowing all professionals to perform digital simulations and project management based on a unified information model.
  • Interoperability of Data: Data within the BIM model is interoperable because it is parametrized and stored in a logically structured database. This enables the system to recognize the target objects within the model and establish their interrelationships. Users can conduct data analysis as needed and generate customized reports. The BIM model supports correlation and automated statistical analysis, facilitating information management and examination. User modifications to any component trigger automatic updates to related components and data, streamlining the process and minimizing repetitive tasks.
  • Consistency Throughout the Project Life Cycle: Consistency of information is crucial throughout a construction project’s life cycle. It is vital to maintain the coherence of data for each component in the BIM model to ensure accurate transmission and uniqueness. As the project progresses, information in the model must be updated consistently. For example, changes to the project plan during design or construction may create discrepancies between the model and the actual construction. To address this, users can update or replace relevant data in the existing BIM model, preventing redundant data entry. This approach minimizes inconsistencies before and after modifications and ensures seamless information exchange and decision-making among construction personnel and management.

4. Case Study

4.1. Case Overview

Over the past two decades, numerous exemplary practices in designing emergency medical facilities have emerged, particularly in response to major disasters such as earthquakes and floods, during which temporary healthcare structures have been vital. Architectural responses in these scenarios provide valuable insights for this study. Architects such as Shigeru Ban, who has dedicated much of his career to developing emergency shelters, serve as key references. His work, along with contributions from others in the field, demonstrate innovative approaches to rapid construction, mobility, and climate resilience—concepts integral to this research(as depicted in Table 2).
This evaluation provides a broader context for the current study and establishes a set of criteria for assessing the selected case studies in Changchun. This evaluation not only provides a broader context for the current study but also establishes a set of criteria that will be used to assess the chosen case studies in Changchun.
During the COVID-19 outbreak, the cold region of Shenyang, Liaoning Province, located in the southern part of Northeast China, experienced significant impacts. Central Liaoning, including Shenyang, Changchun, and Heilongjiang, was identified as the primary outbreak area among the three northeastern provinces(as depicted in Figure 1). During the winter outbreak, Changchun City operated five emergency medical centers, whose geographical distribution is shown in Figure 2. Where the corresponding real-life photos are shown in Figure 3. Figure 4 presents a line chart derived from a secretarial analysis, illustrating fluctuations in the number of patients admitted over the past 14 days.
In this study, data were collected and organized to determine the geographical locations of the five emergency hospitals, accompanied by visual representations in Figure 3.
The cabin hospital at Changchun Convention and Exhibition Center was selected as the focus of this case analysis due to its alignment with the specific research objectives. Located in northeastern China, Changchun experiences a cold temperate continental climate, with prolonged winters and temperatures frequently dropping below −20 °C. This climatic context presents an ideal environment for investigating the thermal performance and occupant comfort of emergency medical facilities—an essential focus of this research. The construction of an emergency hospital at this site during the COVID-19 pandemic offers a timely case for evaluating the challenges and strategies associated with the rapid deployment of healthcare infrastructure in cold climates. The shelter hospital is housed in Halls 2, 3, 4, and 5 of the Changchun International Convention and Exhibition Center, providing 1500 beds, as shown in Figure 5. This facility has been officially approved by the relevant higher authorities and is now managed by Changchun Central Hospital. To address heating concerns, an electric heating panel was added to maintain an indoor temperature of approximately 20 °C. Furthermore, the shelter includes distinct designated contaminated, clean, and exchange areas, with medical staff required to wear protective gear in the exchange area before entering the contaminated zone to mitigate contamination risks and prevent cross-infection effectively.
The temporary medical facility has been adapted from the Changchun International Convention and Exhibition Center. The ample space, well-organized layout, and effective fire safety measures make this location suitable for use as a facility, which includes designated decontamination areas. In line with health and safety guidelines, the makeshift hospital is divided into clean, potentially contaminated, and contaminated zones, with separate passageways for medical staff and patients. The functional layout of the temporary hospital and the designated zones is illustrated in Figure 6.

4.2. Flat Streamline

4.2.1. Functional Zoning and Building Layout

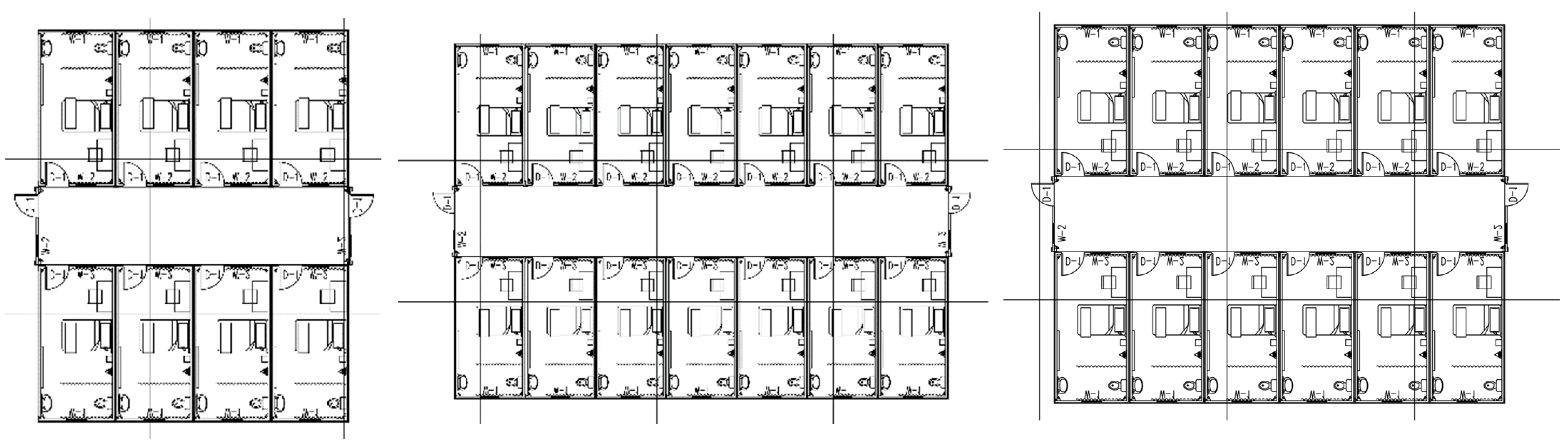
The total construction area measures 9745 square meters, reconstructed from the convention and exhibition center space. The building consists of a single ground floor, with the original entrances and exits preserved. The overall structure is divided into three types of wards, consolidated into 14-bed units with varying original capacities of 8, 14, and 16 beds. The decontamination area is in the northeast corner, while the flow of medical staff is concentrated on the northeast side of the building. The entrance for isolated individuals is located on the south side, with a single access point, while the remaining exits serve as evacuation routes for isolated individuals, as shown in Figure 7.
BIM was used to model the makeshift hospital, as shown in Figure 8, and several sets of photos were taken during the field investigation, as shown in Figure 9.

4.2.2. Functional Streamlines

The flow of the emergency hospital is structured along a “back-shaped” medical street, incorporating various medical units. This layout results from the renovation of the exhibition hall, focusing on optimizing space for medical treatment and patient comfort. To facilitate natural ventilation and lighting in the consultation rooms, the unit organization follows a “complex corridor” design, providing “two areas and two channels”.
In the temporary medical facility, several toilets and washrooms are elevated above ground level, accessible via stairs and barrier-free entryways in Figure 10. This architectural design facilitates efficient management and disposal of wastewater within the hospital. Wastewater generated in the facility is directed into the municipal sewage system after centralized treatment, while waste gases are safely released at high altitudes following thorough filtration, as depicted in Figure 11. Additionally, barrier-free amenities have been installed to accommodate elderly patients or those with mobility impairments in compliance with relevant standards.

4.2.3. Generalizability of Findings

Although this case study focuses on a specific site, the findings have broader implications for emergency hospital design in regions with similar climates. Cold regions, such as parts of North America, Northern Europe, and Russia, face common challenges regarding thermal insulation, energy efficiency, and patient comfort during extreme winter conditions. Insights from the Changchun case study, particularly in maintaining thermal comfort and operational efficiency in extreme cold, can be transferable to these regions.
To enhance generalizability, this study adopts a comparative analysis by integrating findings from other emergency hospital designs in cold regions, as presented in Section 5. By comparing Changchun’s emergency hospital with similar projects, such as the temporary hospitals constructed in Siberia and Alaska, this paper highlights both the unique aspects and commonalities in design strategies used to address cold climate challenges.
The choice of the Changchun Convention and Exhibition Center also reflects the scale and logistical complexity involved in converting large public spaces into emergency healthcare facilities. As a prominent venue with extensive infrastructure, it provides valuable insights into the rapid transformation of non-medical buildings into functional hospitals. This aspect of the case study is especially relevant for urban areas worldwide, where public venues may need to be repurposed quickly during pandemics or natural disasters.

5. BIM-Based Technological Innovation

5.1. Collaborative Design and Workflow

The widespread adoption of Building Information Modeling (BIM) technology is primarily due to its ability to facilitate collaborative design and increasing recognition by industry experts [13]. BIM technology enhances communication among designers and engineers working on prefabricated construction projects, leading to more accurate information retrieval through a centralized database. Additionally, data generated by BIM serves as a reliable platform for sharing information across all phases of prefabricated building projects, including design, production, transportation, construction, and maintenance. Integrating BIM technology improves work efficiency and quality, minimizes errors and risks, and significantly reduces errors compared to conventional models, as shown in Figure 12. These advantages have driven extensive discussions on the application of BIM, particularly for safety risk management in prefabricated construction, leveraging advanced technologies such as ontology, the Internet of Things (IoT), and Artificial Intelligence (AI).
Further research is needed to advance ontology technology in construction. Currently, ontology technology is predominantly applied in conventional engineering sectors such as water conservancy, municipal infrastructure, railways, and subways, with limited integration in the realm of safety management for prefabricated construction projects. As a result, construction processes largely rely on traditional methods, failing to fully exploit ontology technology for architectural innovation. Moreover, while ontology has been applied in construction, a significant challenge is the lack of automated ontology instance generation. Future research should focus on developing automated methods for creating ontology instances to enhance the precision and comprehensiveness of building information models. Concerns about cost and efficiency may also arise when BIM applications are independently developed or when regulations are articulated in proprietary formats. To address these issues, it is crucial to delve deeper into integrating ontology technologies and BIM applications to overcome these challenges and move the construction industry towards a more intelligent and efficient trajectory. This approach will offer a broader perspective on the potential technological applications within the construction sector.
Currently, the assessment of BIM maturity is widely used to evaluate the level of BIM-driven collaboration, categorized as Level 0 (2D CAD), Level 1 (2D CAD + 3D), Level 2 (3D), and Level 3 (CDE). Collaborative design based on BIM typically operates at Level 2. At this phase, multiple BIM tools are required to export data in standardized file format for exchange and sharing. One approach is to use a standard format specific to a particular software provider, such as Autodesk’s proprietary format, rVT. However, a significant drawback of this method is the lack of seamless integration and data exchange with other BIM software, limiting comprehensive collaboration.
The Building Information Modeling (BIM) model serves as the central element of the workflow, facilitating collaboration among various departments, including construction, structural engineering, HVAC, electrical systems, water supply, and drainage. Additionally, both the construction team and third-party entities actively engage in this collaborative process centered around the BIM model.

5.2. Analysis and Optimization of Building Performance

It is widely recognized that utilizing simulations to assess the lifecycle performance of prospective buildings across various aspects is an optimal approach. Designers typically use simulation software to analyze design modifications and evaluate the performance of the intended building. These alterations aim to achieve incremental improvements in specific criteria, such as reducing energy consumption and enhancing thermal comfort. However, this method does not provide designers with direct insights into how the building’s performance compares to similar structures or to what extent the maximum potential improvements have been realized.
The creation and management of the BIM model involved an examination of wind conditions in Changchun City. This analysis produced a wind rose diagram for the entire year (Figure 13), an annual representation of enthalpy and humidity levels (Figure 14), and a detailed assessment of hourly temperature variations throughout the year (Figure 15).
By analyzing temperature data collected from the five temporary medical facilities in Changchun and monitoring temperature fluctuations in relation to staffing changes (as depicted in Figure 16, Figure 17, Figure 18, Figure 19 and Figure 20), it is evident that these facilities consistently maintained a comfortable and stable temperature environment during the winter season. This ensures optimal conditions for medical personnel and patients undergoing treatment.

5.3. Raino and GH

The integration of Grasshopper technology and Building Information Modeling (BIM) within Raino enhanced flexibility, visualization, and automation across various project stages. BIM enables architects to develop intricate building models, while Grasshopper facilitates advanced and automated design processes. As a visual programming language, Grasshopper can be seamlessly incorporated with BIM software, allowing designers to efficiently experiment with diverse design alternatives and automatically generate parameterized geometric configurations.
Annual temperature data were compiled and analyzed using Rhino software. The resulting dew point temperature, wet bulb temperature, humidity ratio, and enthalpy values were employed to assess local thermal comfort levels and regulate indoor humidity (as illustrated in Figure 21). Computational Fluid Dynamics (CFD) simulations of airflow within the building environment were conducted based on the locations of ventilation ducts, where red indicates higher wind speeds and blue indicates lower wind speeds (as shown in Figure 22). These simulations were executed using Rhino, supported by Grasshopper plug-ins such as Butterfly. The results provide valuable insights for architects in designing urban layouts, building geometries, and landscape configurations to enhance wind comfort and optimize ventilation.

6. Discussion and Conclusions

The introduction of Building Information Modeling (BIM) technology has significantly benefited the construction sector by enhancing various aspects of the building lifecycle. These benefits include improved efficiency and innovation in building design, construction, and operational phases. Additionally, construction teams can leverage BIM models for advanced 4D and 5D modeling, which enhances the planning of construction processes and cost estimation. Furthermore, maintenance teams can utilize BIM models for effective facility management and the implementation of preventive maintenance strategies.
  • Cooperative development of architectural models using Building Information Modeling (BIM) represents a more effective approach.
These buildings have unique requirements, such as specific cleaning spaces for operating rooms and varying air pressure needs in different laboratories, which present significant challenges for coordinating various specialties. BIM technology assists in identifying pipeline collisions and facilitates more effective communication. The efficiency of design work is enhanced by 1.7 to 1.9 times when using BIM compared to software like AutoCAD, resulting in reduced working hours and enabling the rapid and efficient deployment of emergency buildings.
2.
Utilizing Building Information Modeling (BIM) enhances the efficiency of the construction modeling process.
The initial stage of the design process typically involves building design, which subsequently influences the efficiency of the construction model within BIM. By prioritizing BIM in the design phase, the workflow of the BIM model can be established, incorporating various third-party units related to building construction. Unlike traditional design methods, BIM models can integrate multiple dimensions and manage diverse information across various stages. To address potential technical and logistical challenges, a simplified BIM framework was proposed, utilizing modular libraries, pre-configured templates, and automated parametric design to minimize customization requirements. Additionally, a cloud-based platform was implemented to enhance real-time collaboration, ensuring efficient and accurate construction processes in high-pressure environments.
3.
Enhancing the comfort of emergency buildings using innovative Building Information Modeling (BIM) technology.
By utilizing Building Information Modeling (BIM) and Green Building (GH) alongside real-time temperature data, it is possible to simulate the thermal conditions within emergency medical facilities. This simulation provides insights into the thermal comfort levels in cold regions during winter. The findings indicate that shelter hospitals provide relatively comfortable conditions, which facilitate the efficient removal of viruses from indoor spaces. This ensures that medical personnel and patients experience a conducive environment for treatment and recovery.

Author Contributions

Writing—original draft preparation, G.Z.; writing—review and editing, J.S. All authors have read and agreed to the published version of the manuscript.

Funding

This research was funded by Jilin Jianzhu University grant number 20220203064SF and the APC was funded by Jilin Jianzhu University.

Data Availability Statement

The datasets used and analyzed during the current study are available from the corresponding author upon reasonable request.

Acknowledgments

The authors would like to thank every anonymous reviewer for their constructive advice and comments. We would like to express our gratitude to the primary research and development project within the realm of social development under the Jilin Provincial Science and Technology Development Plan, specifically focusing on the research and development as well as the implementation of essential technologies for the prefabricated rapid construction of emergency buildings in cold regions. Additionally, we acknowledge the technical assistance extended by the Key Laboratory of Comprehensive Energy Conservation of Cold Buildings at Jilin Jianzhu University under the Ministry of Education, and the Jilin Provincial Ecological Smart Town Innovation and Development Strategy Research Center.

Conflicts of Interest

The authors declare no conflict of interest.

References

  1. Shi, S. Research on the Application Mode of Prefabricated Steel Structure Building Design Based on BIM Technology. J. Phys. Conf. Ser. 2021, 1992, 1762–6596. [Google Scholar] [CrossRef]
  2. Zhu, J.; Wu, P. BIM/GIS data integration from the perspective of information flow. Autom. Constr. 2022, 136, 104166. [Google Scholar] [CrossRef]
  3. Xiao, Y.; Bhola, J. Design and optimization of prefabricated building system based on BIM technology. Int. J. Syst. Assur. Eng. Manag. 2021, 31, 111–120. [Google Scholar] [CrossRef]
  4. Rice, L. Healthy BIM: The feasibility of integrating architecture health indicators using a building information model (BIM) computer system. Archnet-IJAR Int. J. Archit. Res. 2020, 15, 252–265. [Google Scholar] [CrossRef]
  5. Pereira, V.; Santos, J.; Leite, F.; Escórcio, P. Using BIM to improve building energy efficiency–A scientometric and systematic review. Energy Build. 2021, 250, 111292. [Google Scholar] [CrossRef]
  6. Saka, A.B.; Chan, D.W.; Mahamadu, A.M. Rethinking the Digital Divide of BIM Adoption in the AEC Industry. J. Manag. Eng. 2022, 2, 04021092. [Google Scholar] [CrossRef]
  7. Göçer, Ö.; Hua, Y.; Göçer, K. BIM-GISintegrated pre-retrofit model for building data mapping. Build. Simul. 2016, 9, 513–527. [Google Scholar] [CrossRef]
  8. Delavar, M.; Bitsuamlak, G.T.; Dickinson, J.K.; Costa, L.M.F. Automated BIM-based process for wind engineering design collaboration. Build. Simul. 2020, 13, 457–474. [Google Scholar] [CrossRef]
  9. Lee, M.; Lee, D.; Kim, T.; Lee, U.K. Practical analysis of BIM tasks for modular construction projects in South Korea. Sustainability 2020, 12, 6900. [Google Scholar] [CrossRef]
  10. Valinejadshoubi, M.; Bagchi, A.; Moselhi, O. Development of a BIM-Based Data Management System for Structural Health Monitoring with Application to Modular Buildings: Case Study. J. Comput. Civ. Eng. 2019, 33, 05019003. [Google Scholar] [CrossRef]
  11. Zheng, K. Application of BIM technology in architectural structure design. Jiangxi Build. Mater. 2022, 2, 93–94. [Google Scholar]
  12. Niu, L.; Liang, Y.; Wang, C. Research on BIM forward design of water conservancy project based on Revit secondary development. Yellow River 2022, 44, 155–159. [Google Scholar]
  13. Abanda, F.H.; Mzyece, D.; Oti, A.H. A Study of the Potential of Cloud/Mobile BIM for the Management of Construction Projects. Appl. Syst. Innov. 2018, 1, 9. [Google Scholar] [CrossRef]
Figure 1. Distribution map of cabins in Shenyang City (There are several Chinese street names in this area that do not affect the judgment of the zone analysis).
Figure 1. Distribution map of cabins in Shenyang City (There are several Chinese street names in this area that do not affect the judgment of the zone analysis).
Buildings 14 03237 g001
Figure 2. Distribution map of cabins in Changchun City (There are several Chinese street names in this area that do not affect the judgment of the zone analysis).
Figure 2. Distribution map of cabins in Changchun City (There are several Chinese street names in this area that do not affect the judgment of the zone analysis).
Buildings 14 03237 g002
Figure 3. Locations and actual pictures of the five mobile hospitals. (a) Kalun Mobile Cabin Hospital; (b) Sheling Mobile Cabin Hospital; (c) NongBoyuan Mobile Cabin Hospital; (d) The Cabin Hospital of the Convention and Exhibition Center; (e) Beihu Olympic Sports Center Cabin Hospital.
Figure 3. Locations and actual pictures of the five mobile hospitals. (a) Kalun Mobile Cabin Hospital; (b) Sheling Mobile Cabin Hospital; (c) NongBoyuan Mobile Cabin Hospital; (d) The Cabin Hospital of the Convention and Exhibition Center; (e) Beihu Olympic Sports Center Cabin Hospital.
Buildings 14 03237 g003
Figure 4. The number of patients admitted to the hospital varies with the day.
Figure 4. The number of patients admitted to the hospital varies with the day.
Buildings 14 03237 g004
Figure 5. Functional distribution of Hall 9 of the Convention and Exhibition.
Figure 5. Functional distribution of Hall 9 of the Convention and Exhibition.
Buildings 14 03237 g005
Figure 6. Function distribution of each hall in the convention and Exhibition center.
Figure 6. Function distribution of each hall in the convention and Exhibition center.
Buildings 14 03237 g006
Figure 7. Functional partition of the makeshift hospital.
Figure 7. Functional partition of the makeshift hospital.
Buildings 14 03237 g007
Figure 8. Number of beds in the medical unit.
Figure 8. Number of beds in the medical unit.
Buildings 14 03237 g008aBuildings 14 03237 g008b
Figure 9. Layout of beds inside the cabin.
Figure 9. Layout of beds inside the cabin.
Buildings 14 03237 g009
Figure 10. Function Analysis Chart.
Figure 10. Function Analysis Chart.
Buildings 14 03237 g010
Figure 11. Flow analysis diagram of entrance and exit.
Figure 11. Flow analysis diagram of entrance and exit.
Buildings 14 03237 g011
Figure 12. BIM workflow diagram.
Figure 12. BIM workflow diagram.
Buildings 14 03237 g012
Figure 13. Left to right and top to bottom are the January–December wind rose charts.
Figure 13. Left to right and top to bottom are the January–December wind rose charts.
Buildings 14 03237 g013
Figure 14. Annual enthalpy and humidity chart.
Figure 14. Annual enthalpy and humidity chart.
Buildings 14 03237 g014
Figure 15. Hourly temperature throughout the year–three-dimensional (Left); Hourly temperature throughout the year–flat (Right).
Figure 15. Hourly temperature throughout the year–three-dimensional (Left); Hourly temperature throughout the year–flat (Right).
Buildings 14 03237 g015
Figure 16. She Ling Vocational School makeshift hospital.
Figure 16. She Ling Vocational School makeshift hospital.
Buildings 14 03237 g016
Figure 17. Cullen Shelter Hospital.
Figure 17. Cullen Shelter Hospital.
Buildings 14 03237 g017
Figure 18. Convention Center Shelter Hospital.
Figure 18. Convention Center Shelter Hospital.
Buildings 14 03237 g018
Figure 19. Beihu Olympic Sports Center Shelter Hospital.
Figure 19. Beihu Olympic Sports Center Shelter Hospital.
Buildings 14 03237 g019
Figure 20. Agricultural Expo Park Shelter Hospital.
Figure 20. Agricultural Expo Park Shelter Hospital.
Buildings 14 03237 g020
Figure 21. Annual temperature and energy changes.
Figure 21. Annual temperature and energy changes.
Buildings 14 03237 g021
Figure 22. The emission rate and direction of pollutants from the hospital cabin below the prevailing wind direction ((up): 1 m height; (down): 10 m height).
Figure 22. The emission rate and direction of pollutants from the hospital cabin below the prevailing wind direction ((up): 1 m height; (down): 10 m height).
Buildings 14 03237 g022aBuildings 14 03237 g022b
Table 1. Domestic research status.
Table 1. Domestic research status.
ReferencesPhase of the ProjectConclusion/Application
[7]TechnologyThe contextual framework classifies BIM into four distinct categories, encouraging a reassessment of BIM applications as a complex and evolving process, as opposed to the conventional static dual-layer model. This framework highlights the disparities in BIM adoption between advanced and emerging economies.
[8]DesignThe integration of Building Information Modeling (BIM) and Geographic Information Systems (GIS) in renovation projects involved leveraging the initial geometric and attribute data to produce building data diagrams. The aim of this research is to use these models for conducting scenario analyses and enhancing renovation objectives by considering economic and environmental factors.
[9]ConstructionThe paper presents a methodology grounded in evaluation principles for addressing interoperability challenges and enhancing the automation of collaborative design processes.
[10]DesignThe emphasis and goals of Building Information Modeling (BIM) applications vary across projects, leading to distinctions in the delineation and extent of BIM responsibilities and project specifications.
[11]ConstructionIn the context of modular transportation, BIM can be utilized for effective management, enabling streamlined and nearly real-time monitoring of building health and enhancing the efficiency of structural condition assessment procedures.
Table 2. Summary of relevant cases.
Table 2. Summary of relevant cases.
Case StudyLocationType of DisasterKey FeaturesOutcome
Shigeru Ban’s Paper Partition SystemJapanEarthquakeRapid deployment, Privacy, FlexibilityEffective in large-scale shelters
Temporary Hospitals in HaitiHaitiEarthquakeRapid assembly, Modularity, MobilityReduced infection rates due to efficient space use
Wuhan Leishenshan HospitalChinaPandemicQuick construction, High capacityMet urgent healthcare demands during COVID-19
Disclaimer/Publisher’s Note: The statements, opinions and data contained in all publications are solely those of the individual author(s) and contributor(s) and not of MDPI and/or the editor(s). MDPI and/or the editor(s) disclaim responsibility for any injury to people or property resulting from any ideas, methods, instructions or products referred to in the content.

Share and Cite

MDPI and ACS Style

Zhang, G.; Sun, J. Research on Modular Space Design of Emergency Hospitals Based on BIM Technology Innovation. Buildings 2024, 14, 3237. https://doi.org/10.3390/buildings14103237

AMA Style

Zhang G, Sun J. Research on Modular Space Design of Emergency Hospitals Based on BIM Technology Innovation. Buildings. 2024; 14(10):3237. https://doi.org/10.3390/buildings14103237

Chicago/Turabian Style

Zhang, Guangping, and Jialei Sun. 2024. "Research on Modular Space Design of Emergency Hospitals Based on BIM Technology Innovation" Buildings 14, no. 10: 3237. https://doi.org/10.3390/buildings14103237

APA Style

Zhang, G., & Sun, J. (2024). Research on Modular Space Design of Emergency Hospitals Based on BIM Technology Innovation. Buildings, 14(10), 3237. https://doi.org/10.3390/buildings14103237

Note that from the first issue of 2016, this journal uses article numbers instead of page numbers. See further details here.

Article Metrics

Back to TopTop