Sustainable Built Environments: Building Information Modeling, Biomaterials, and Regenerative Practices in Mexico
Abstract
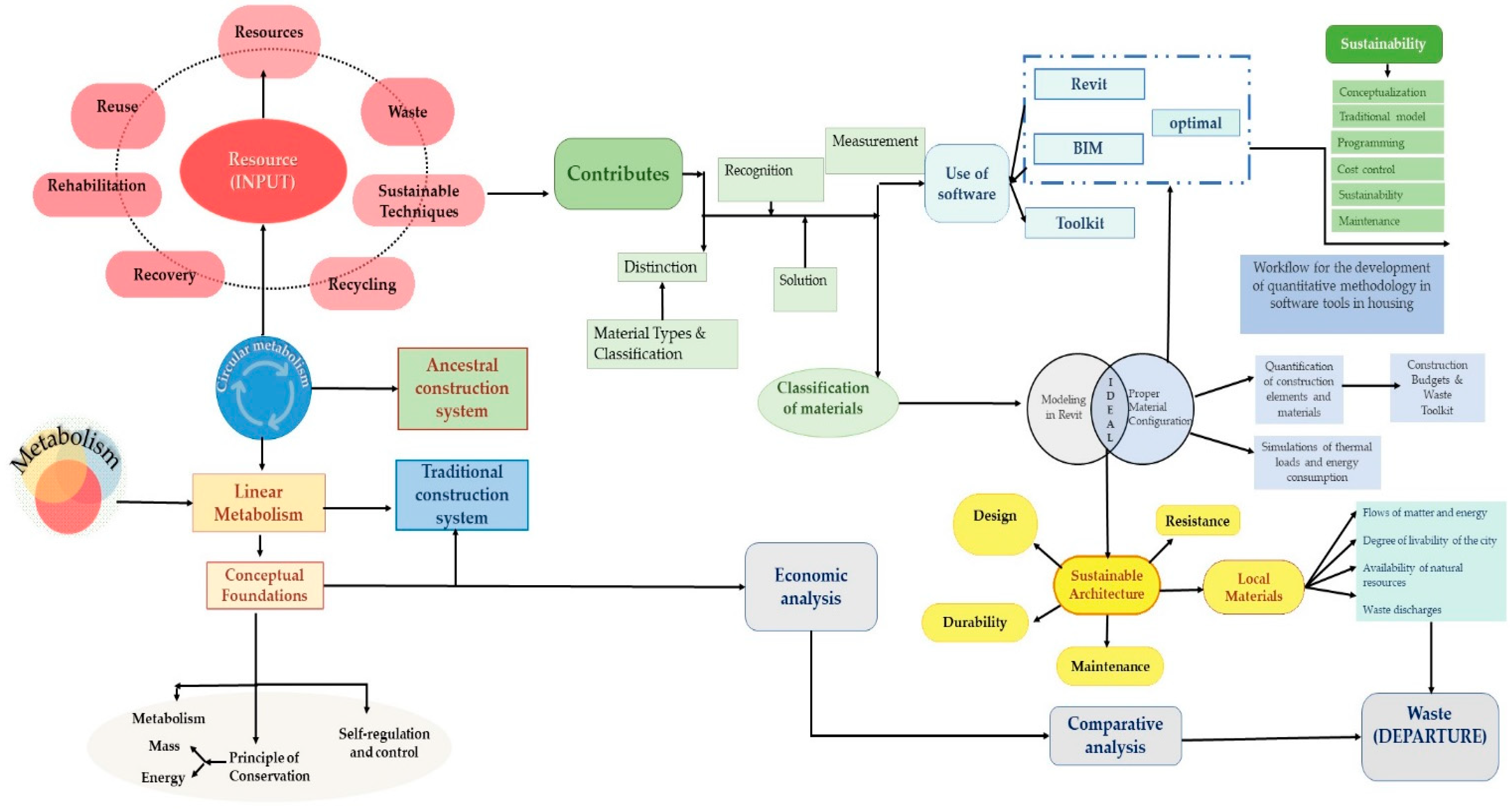
1. Introduction
1.1. Towards a Comprehensive Understanding of Urban Sustainability: Approaches and Strategies
1.2. Urban Metabolism
1.3. Decarbonization of Cities
1.4. Models and Strategies for Sustainable Urban Development
1.5. Tool and Technology: 3D Modeling and Digitization at the Service of Sustainable Building Construction (Green Building Construction)
1.6. Applying MuSIASEM Methodology for Energy Analysis in Housing Construction within Informal Settlements in Mexico
1.7. Justification for MuSIASEM Application
1.8. Study Cases: Querétaro and Guadalajara, Mexico, as Focused
2. Materials and Methods
- Energy Plus.
- Insight.
- Green Building.
2.1. Insight as a Simulation Complement
2.2. Green Building Studio
- Energy cost.
- Annual carbon emissions.
- Annual intense energy consumption (fuel and energy).
- Energy life cycle (fuel and energy).
- Energy consumption of air conditioners.
- Energy consumption of pumps and devices.
- Rejection of solar irradiance.
2.3. Toolkit
3. Results
3.1. Energy Plus
3.2. Insight Simulations of Both Models
3.3. Green Building Studio for the Querétaro and Guadalajara Models
3.4. Toolkit
4. Discussion
4.1. Phase 4: Selection of the Best Model Founded
4.2. Eco-Innovation, Digitization, and Materials Catalog for BIM
4.3. Technological Reconversion and the Revolution of Industry 4.0 and 5.0
5. Conclusions
Author Contributions
Funding
Data Availability Statement
Acknowledgments
Conflicts of Interest
References
- United Nations. United Nations Millennium Development Goals. Available online: https://www.un.org/millenniumgoals/environ.shtml (accessed on 7 January 2024).
- THE 17 GOALS—Sustainable Development. Available online: https://sdgs.un.org/es/goals (accessed on 7 January 2024).
- Çağlar, A.; Glick Schiller, N. Relational Multiscalar Analysis: A Comparative Approach to Migrants within City-Making Processes. Geogr. Rev. 2021, 111, 206–232. [Google Scholar] [CrossRef]
- United Nations Department of Economic and Social Affairs. Sustainable Development: Goal 11—Department of Economic and Social Affairs. Available online: https://www.undp.org/sustainable-development-goals/sustainable-cities-and-communities (accessed on 7 January 2024).
- The New Urban Agenda-Habitat III. 23 December 2016. Available online: https://habitat3.org/the-new-urban-agenda/ (accessed on 7 January 2024).
- United Nations. United Nations Sustainable Development, the 17 Goals. In Sustainable Goals: The New Urban Agenda: Key Commitments; United Nations: New York, NY, USA, 2016. [Google Scholar]
- Wolman, A. The metabolism of the city. Sci. Am. 1965, 213, 179–190. [Google Scholar] [CrossRef] [PubMed]
- K’Akumu, O.A.; Oyugi, M.O. Land use management challenges for the city of Nairobi. Urban Forum 2007, 18, 94–113. [Google Scholar]
- Ouyang, T.; Fu, S.; Zhu, Z.; Kuang, Y.; Huang, N.; Wu, Z. A new assessment method for urbanization environmental impact: Urban environment entropy model and its application. Environ. Monit. Assess. 2007, 146, 433–439. [Google Scholar] [CrossRef] [PubMed]
- Eurostat. Economy–Broad Material Flow Accounts and Derived Indicator: A Methodological Guide; Office for Official Publications of the European Communities: Luxembourg, 2001. [Google Scholar]
- Zhang, Y.; Yang, Z.; Yu, X. Ecological Network and energy analysis of urban metabolic systems: Model development and case study of four Chinese cities. Ecol. Model. 2009, 220, 1431–1442. [Google Scholar] [CrossRef]
- Zhang, Y.; Yang, Z.; Yu, X. Evaluation of urban metabolism based on energy synthesis: A case study for Beijing China. Ecol. Model. 2009, 220, 1690–1696. [Google Scholar] [CrossRef]
- Toledo, V.M. Revisualizar lo Rural desde una Perspectiva Multidisciplinaria. 8 April 2009. Available online: https://journals.openedition.org/polis/2725 (accessed on 7 January 2024).
- Kennedy, C.; Cuddihy, J.; Engel-Yan, J. The Changing Metabolism of Cities. J. Ind. Ecol. 2007, 11, 43–59. [Google Scholar] [CrossRef]
- Cook, S. Production, ecology, and economic anthropology: Notes towards an integrated frame of reference. Soc. Sci. Inf. 1973, 24, 107–124. [Google Scholar] [CrossRef]
- Observatorio Regional de Planificación para el Desarrollo. Plan Nacional de Desarrollo de México 2019–2024. Available online: https://observatorioplanificacion.cepal.org/es/planes/plan-nacional-de-desarrollo-de-mexico-2019-2024 (accessed on 7 January 2024).
- Girardet, H. The Ghaia Atlas of Cities: New Directions for Sustainable Urban Living; Anchor Books: New York, NY, USA, 1992. [Google Scholar]
- Newman, P. Sustainability and cities: Extending the metabolism model. Landsc. Urban Plan. 1999, 44, 219–226. [Google Scholar] [CrossRef]
- Haberl, H.; Erb, K.H.; Plutzar, C.; Fishcer-Kowalsky, M.; Krausmann, F. Human Appropriation of Net Primary Production (HANPP) as an Indicator for Pressures on Biodiversity; International Society for Ecological Economics: Boston, MA, USA, 2007. [Google Scholar]
- K’Akumu, O.A. Strategizing the Decennial Census of Housing for Poverty Reduction in Kenya. Int. J. Urban Reg. Res. 2007, 31, 657–674. [Google Scholar] [CrossRef]
- Zhang, J.; Li, Y.; Guo, L.; Cao, R.; Zhao, P.; Wei, J.; Ma, Q.; Yi, H.; Li, Z.; Jiang, J.; et al. DH166, a beta-carboline derivative, inhibits the kinase activity of PLK1. Cancer Biol. Ther. 2009, 8, 2374–2383. [Google Scholar] [CrossRef] [PubMed]
- Brunner, P. Reshaping Urban Metabolism. J. Ind. Ecol. 2007, 11, 1293. [Google Scholar] [CrossRef]
- La Inversión Extranjera Directa en América Latina y el Caribe 2021. 5 August 2021. Available online: https://hdl.handle.net/11362/47147 (accessed on 7 January 2024).
- Hermanowicz, S.; Asano, T. “Abel Wolman’s “The Metabolism of Cities” revisited: A case of study for water recycling and reuse. Water Sci. Technol. 1999, 40, 29–36. [Google Scholar] [CrossRef]
- Camp, Dresser and McKee Inc. Modeling Urban Metabolism of New Orleans Louisiana; Camp, Dresser and McKee Inc.: Massachusetts, MA, USA, 2009. [Google Scholar]
- Gob. Instituto Nacional del Suelo Sustentable—Gobierno. Available online: https://www.gob.mx/insus (accessed on 7 January 2024).
- Díaz, C. Metabolismo Urbano de la Ciudad de Bogotá: Herramienta para el Análisis de la Sostenibilidad Ambiental Urbana; Universidad Nacional de Colombia: Bogotá, Colombia, 2011. [Google Scholar]
- García, C.; Henao, A.; Vaca, M. Plan Integral de Manejo del Centro Histórico de la Ciudad de México 2017–2022; Universidad Nacional Autónoma de Mexico: Mexico City, Mexico, 2014; pp. 42–51. [Google Scholar]
- Beaujeu-Garnier, J.; Chabot, G. Traité de Geographie Urbaine; Armand Colin Press: Paris, France, 1963. [Google Scholar]
- Soergel, U.; Schulz, K.; Thoennessen, U.; Stilla, U. Integration of 3D data in SAR mission planning and image interpretation in urban areas. Inf. Fusion 2005, 6, 301–310. [Google Scholar] [CrossRef]
- Jason, P.; Kaye Peter Groffman, M.; Grimm, N.; Baker, L.; Pouyat, R. A distinct urban biogeochemistry? Trends Ecol. Evol. 2006, 21, 192–199. [Google Scholar]
- Bai, X. Integrating global concerns into urban management: The scale argument and readiness arguments. J. Ind. Ecol. 2007, 11, 1202. [Google Scholar] [CrossRef]
- Cambra, A.C. La Herramienta para ACV Homologada: Net Zero LCA. 2023. Available online: https://blog.zeroconsulting.com/net-zero-lca-analisis-ciclo-vida (accessed on 7 January 2024).
- Murguía, M.A. Arquitectura BIM 6D, la Dimensión de la Sostenibilidad. 2023. Available online: https://blog.zeroconsulting.com/que-es-la-arquitectura-bim-6d (accessed on 7 January 2024).
- United Nations, Department of Economic and Social Affairs. Population Division. In World Urbanization Prospects 2014; United Nations: Paris, France, 2014. [Google Scholar]
- Balboa, C.H.; Somonte, M.D. Economía circular como marco para el ecodiseño: El modelo ECO-3. Inf. Técn. 2014, 78, 82–90. [Google Scholar]
- Caicedo, C.L.G. Economía Circular y su Papel en el Diseño e Innovación Sustentable; Libros Editorial UNIMAR: Nariño, Colombia, 2017. [Google Scholar]
- Álvarez, T. Economía Circular en el Sector Inmobiliario: ¿Qué Papel Cumple? 25 October 2019. Available online: https://www.pisos.com/aldia/economia-circular-en-el-sector-inmobiliario/1636838/ (accessed on 7 January 2024).
- Seppälä, J.; Honkasalob, A.; Korhonena, J. Circular Economy: The Concept and its Limitations. Ecol. Econ. 2017, 143, 37–46. [Google Scholar]
- Currie, P.K.; Musango, J.K. African urbanization: Assimilating urban metabolism into sustainability discourse and practice. J. Ind. Ecol. 2017, 21, 1262–1276. [Google Scholar] [CrossRef]
- Giampietro, M.; Mayumi, K.; Ramos-Martin, J. Multi-scale integrated analysis of societal and ecosystem metabolism (MuSIASEM): Theoretical concepts and primary rationale. Energy 2009, 34, 313–322. [Google Scholar] [CrossRef]
- Ginard-Bosch, F.J.; Ramos-Martín, J. Energy metabolism of the Balearic Islands (1986–2012). Ecol. Econ. 2016, 124, 25–35. [Google Scholar] [CrossRef]
- D’Alisa, G.; Di Nola, M.F.; Giampietro, M. A multi-scale analysis of urban waste metabolism: Density of waste disposed in Campania. J. Clean. Prod. 2012, 35, 59–70. [Google Scholar] [CrossRef]
- José, C.B.J. Potencial de la Gramática del MuSIASEM en la Representación del Análisis de la Sostenibilidad; Dipòsit Digital De Documents de la UAB: Barcelona, Spain, 2015; Available online: https://ddd.uab.cat/record/265229 (accessed on 7 January 2024).
- CONDEREFF. Available online: https://www.interregeurope.eu/condereff/ (accessed on 15 April 2021).
- Giampietro, M.; Mayumi, K.; Sorman, A.H. The Metabolic Pattern of Societies: Where Economists Fall Short; Routledge: London, UK, 2012. [Google Scholar]
- Ciccozzi, A.; De Rubeis, T.; Paoletti, D.; Ambrosini, D. BIM to BEM for Building Energy Analysis: A Review of Interoperability Strategies. Energies 2023, 16, 7845. [Google Scholar] [CrossRef]
- Marzouk, M.; Thabet, R. A BIM-Based tool for assessing sustainability in buildings using the Green Pyramid Rating System. Buildings 2023, 13, 1274. [Google Scholar] [CrossRef]
- De Queiróz, G.R.; De Campos Grigoletti, G.; De Santos, J.C.P. Interoperability between AutoDesk Revit and EnergyPlus for thermal simulations of buildings. Pesqui. Arquit. Constr. 2019, 10, e019005. [Google Scholar] [CrossRef]
- Tahmasebinia, F.; Jiang, R.; Sepasgozar, S.M.E.; Wei, J.; Ding, Y.; Ma, H. Implementation of BIM Energy Analysis and Monte Carlo Simulation for estimating building energy performance based on regression approach: A case study. Buildings 2022, 12, 449. [Google Scholar] [CrossRef]
- Truong, N.; Luong, D.L.; Nguyen, Q.T. BIM to BEM transition for optimizing envelope design selection to enhance building energy efficiency and Cost-Effectiveness. Energies 2023, 16, 3976. [Google Scholar] [CrossRef]
- González, J.E.; Soares, C.A.P.; Najjar, M.K.; Haddad, A. BIM and BEM methodologies integration in Energy-Efficient buildings using experimental design. Buildings 2021, 11, 491. [Google Scholar] [CrossRef]
- Krausmann, F.; Schandl, H.; Eisenmenger, N.; Giljum, S.; Jackson, T. Material flow accounting: Measuring global material use for sustainable development. Annu. Rev. Environ. Resour. 2017, 42, 647–675. [Google Scholar] [CrossRef]
- Lee, Y.C.; Liao, P.T. The effect of tourism on teleconnected ecosystem services and urban sustainability: An emergy approach. Ecol. Model. 2021, 439, 109343. [Google Scholar] [CrossRef]
- Liu, P. Investigación sobre la huella ecológica del turismo: El caso de Langzhong en China. Obs. Medioambient. 2019, 22, 245–263. [Google Scholar] [CrossRef]
- Perkovic, M. The Tourism Material Footpath of Austria. Ph.D. Thesis, Doctorado Alpen-Adria-Universität Klagenfurt, Klagenfurt am Wörthersee, Austria, 2020. Available online: https://netlibrary.aau.at/obvuklhs/content/titleinfo/6182979/full.pdf (accessed on 7 January 2024).
- Banco Central de Costa Rica. Cuenta de Energía. Contabilidad de Flujos Físicos. Área de Estadísticas Ambientales. 2019. Available online: https://www.bccr.fi.cr/indicadores-economicos/DocCuentaEnergia/Metodologia-cuenta-energia.pdf (accessed on 7 January 2024).
- Bravo, E.; López, E.; Romero, O.; Kalvo, A.; Kiran, R. La emergía como indicador de economía ecológica para medir sustentabilidad. Univ. Soc. 2018, 10, 78–84. Available online: http://scielo.sld.cu/scielo.php?pid=S2218-36202018000500078&script=sci_arttext&tlng=en (accessed on 7 January 2024).
- Martínez, R. Algunos aspectos de la huella ecológica. InterSedes Rev. Sedes Reg. 2007, 8, 11–25. Available online: https://www.redalyc.org/articulo.oa?id=66615071002 (accessed on 7 January 2024).
- Russi, D.; Gonzalez-Martinez, A.; Silva-Macher, J.; Giljum, S.; Vallejo, M.; Martínez Alier, J. Material Flows in Latin America: A Comparative Analysis of Chile, Ecuador, Mexico and Peru (1980–2000). J. Ind. Ecol. 2008, 12, 704–720. [Google Scholar] [CrossRef]
- Infante, S.; González-Gascón, I.; Marín, C.; Muñoz-Novas, C.J.; Foncillas, M.; Landete, E.; Marín, K.; Ryan, P.; Hernández-Rivas, J. COVID-19 in patients with hematological malignancies: A retrospective case series. Int. J. Lab. Hematol. 2020, 42, e256–e259. [Google Scholar] [CrossRef] [PubMed]
- Saiga, K.; Ullah, S.; Kubo, A.; Tashi. A sustainable Reverse Engineering Process. In Proceedings of the Procedia CIRP 98, 28th CIRP Conference on Life Cycle Engineering, Jaipur, India, 10–12 March 2021. [Google Scholar] [CrossRef]
- Carro, J.; Flores, F.; Flores, I.; Hernándes, R. Industria 4.0 y Manufactura Digital: Un Método de Diseño Aplicando Ingeniería Inversa. Ingeniería 2019, 24, 6–28. [Google Scholar] [CrossRef]
- Chartidis, C.; Sebastiani, M.; Goldbeck, G. Fostering research and innovation in materials manufacturing for Industry 5.0: The critical role of domain intertwining between materials characterization, modeling, and data science. Mater. Des. 2022, 223, 111229. [Google Scholar] [CrossRef]
- Li, N.; Mo, L.; Unluer, C. Emerging CO2 utilization technologies for construction materials: A review. J. COS2 Util. 2022, 65, 102237. [Google Scholar] [CrossRef]
- Belabid, A.; Elminor, H.; Akhzouz, H. The Concept of Hybrid Construction Technology: State of the Art and Future Prospects. Future Cities Environ. 2022, 8, 16. [Google Scholar] [CrossRef]
- Ferranty, M.; Fernandes, E.; Costa, C. Technological and non-technological trends in fashion eco-innovations. Innov. Manag. Rev. 2021, 20, 60–75. [Google Scholar] [CrossRef]
- Shin, J.; Kim, C.; Yang, H. Does Material and Energy Consumption Reduction Affect Innovation Efficiency? The Cas of Manufacturing Industry in South Korea. Energies 2019, 12, 1178. [Google Scholar] [CrossRef]
- Arunachalam, V.S.; Fleischer, E.L. The Global Energy Landscape and Materials Innovation. MRS Bull. 2008, 33, 264–288. [Google Scholar] [CrossRef]
- Fu, Q.; Feng, S. Responses of terrestrial aridity to global warming. J. Geophys. Res. 2014, 119, 7863–7875. [Google Scholar] [CrossRef]
- Robinson, P.; Lowe, J. Literature reviews vs. systematic reviews. Aust. N. Z. J. Public Health 2015, 39, 103. [Google Scholar] [CrossRef] [PubMed]
- Ospina, S.; Foldy, E.G. Collective Dimensions of Leadership. In Global Encyclopedia of Public Administration, Public Policy, and Governance; Farazmand, A., Ed.; Springer International Publishing: Cham, Switzerland, 2016. [Google Scholar] [CrossRef]
- Helle, R.; Lemu, H. A case study on using 3D scanning for reverse engineering and quality control. Mater. Today Proc. 2021, 45, 5255–5262. [Google Scholar] [CrossRef]
- Belabid, J.; Allali, K. Effect of temperature modulation on natural convection in a horizontal porous annulus. Int. J. Therm. Sci. 2020, 151, 106273. [Google Scholar] [CrossRef]
- Andriyani, Y.; Daquiquil, I.; Mahdiyah, E.; Aminuddin, A. Use Case Realization in Software Reverse Engineering. J. Ing. Syst. Inf. 2022, 27, 335–341. [Google Scholar] [CrossRef]
- Perlaza Rodríguez, J.M.; Guida, A.G.; Díaz Márquez, Á.M. Urban metabolism of human settlements in small island-protected environments. Environ. Sustain. Indic. J. 2023, 21, 100324. [Google Scholar] [CrossRef]
- Brunner, P. Beyond material flow analysis. J. Ind. Ecol. 2002, 6, 8–10. [Google Scholar] [CrossRef]
- Colmenero Fonseca, F.; Cárcel-Carrasco, J.; Preciado, A.; Martínez-Corral, A.; Montoya, A.S. Comparative Analysis of the European Regulatory Framework for C&D Waste Management. Adv. Civ. Eng. 2023, 2023, 6421442. [Google Scholar] [CrossRef]










| Thermal Properties in BIM of Bamboo | ||
|---|---|---|
| Description | Quantity | Units |
| Behavior | Isotropic | N/A |
| Thermal conductivity | 0.54 | m·k |
| Specific heat | 0.84 | J/ (G·°C) |
| Density | 1550.00 | Kg/m3 |
| Emissivity | 0.95 | N/A |
| Permeability | 182.4 | Ng/(PA·s·m2) |
| Porosity | 0.01 | N/A |
| Reflexivity | 0.00 | N/A |
| Electric resistance | 2,000,000.0000 | Ω·m |
| Location and Climate | Description |
|---|---|
| Project | House |
| Ubication | Guadalajara |
| Calculation Time | Saturday, 25 February 2023, 2:41 p.m. |
| Report Type | Detailed |
| Length | 20.48° |
| Latitude | −103.64° |
| Dry Summer Temperature | 37 °C |
| Humid Summer Temperature | 23 °C |
| Dry Winter Temperature | −4 °C |
| Mean Hourly Oscillation | 16 °C |
| Description | Guadalajara Model with ACS | Guadalajara Model with TCS | Querétaro Model with ACS | Querétaro Model with TCS |
|---|---|---|---|---|
| Project | House | House | House | House |
| Location | Guadalajara | Guadalajara | Querétaro | Querétaro |
| Calculation Time | Saturday, 25 February 2023 01:04 a.m. | Saturday, 25 February 2023 02:47 a.m. | Tuesday, 28 March 2023 11:30 p.m. | Thursday, 28 March 2023 11:41 a.m. |
| Report Type | Detailed | Detailed | Detailed | Detailed |
| Longitude | 20.48° | 20.48° | 20.72° | 20.72° |
| Latitude | −103.64° | −103.64° | −100.42° | −100.42° |
| Dry Summer Temperature | 37 °C | 37 °C | 37 °C | 37 °C |
| Dry Winter Temperature | 23 °C | 23 °C | 23 °C | 23 °C |
| Mean Hourly Oscillation | −4 °C | −4 °C | −4 °C | −4 °C |
| Mean Minimum Temperature | 16 °C | 16 °C | 16 °C | 16 °C |
| Building Location | Construction Systems | Square Meters of the Building m2 | Maximum Value of Total Refrigeration Load (W) | Maximum Value of Total Heating Load (W) | Refrigeration Charge Density (W/m2) | Heating Load Density (W/m2) |
|---|---|---|---|---|---|---|
| Querétaro | ACS | 153.15 | 5906 | 10,241 | 38.56 | 66.87 |
| TCS | 186.69 | 6955 | 10,931 | 37.25 | 58.55 | |
| Guadalajara | ACS | 158.05 | 12,064 | 11,351 | 76.33 | 71.82 |
| TCS | 184.58 | 13,479 | 12,429 | 73.02 | 67.34 |
| Building Location | Construction Systems | Square Meters of the Building m2 | Maximum Value of Total Refrigeration Load (W) | Maximum Value of Total Heating Load (W) | Refrigeration Charge Density (W/m2) | Heating Load Density (W/m2) |
|---|---|---|---|---|---|---|
| Guadalajara | ACS | 153.15 | 6115 | 10,241 | 39.93 | 66.87 |
| Querétaro | ACS | 158.05 | 12,064 | 11,351 | 76.33 | 71.82 |
| Location | Constructive System | Annual Consumption (USD/m2/Year) |
|---|---|---|
| Querétaro | ACS | 22.2 |
| Guadalajara | ACS | 89.2 |
| Building Location | Construction Systems | Energy, Carbon, and Cost Summary (Annual Energy Cost USD) | Annual CO2 Emissions (On-Site Fuel Mg) | Annual Energy Use Intensity EUI (MJ/M2/Year) | Life Cycle Energy (Electric kW) | Life Cycle Energy (Fuel MJ) |
|---|---|---|---|---|---|---|
| Guadalajara | ACS | 2015 | 0.8 | 482 | 484,581 | 470,327 |
| TCS | 2061 | 1.2 | 857 | 414,423 | 744,216 | |
| Querétaro | ACS | 2532 | 5.7 | 1763 | 320,096 | 3,442,986 |
| TCS | 4634 | 7.5 | 2049 | 732,511 | 4,517,103 |
| Building Location | Construction Systems | Energy, Carbon, and Cost Summary (Annual Energy Cost USD) | Annual CO2 Emissions (On-Site Fuel Mg) | Annual Energy Use Intensity EUI (MJ/M2/Year) | Life Cycle Energy (Electric kWh) | Life Cycle Energy (Fuel MJ) |
|---|---|---|---|---|---|---|
| Guadalajara | ACS | 2015 | 0.8 | 482 | 484,581 | 470,327 |
| Querétaro | ACS | 2532 | 5.7 | 1763 | 732,511 | 3,442,986 |
| CONDEREFF Interreg Europe Model | Querétaro Model with ACS and Biomaterials | Guadalajara Model with ACS and Biomaterials | ||||
|---|---|---|---|---|---|---|
| Type of Waste by LER Code | Recycling | Reuse | Landfill | Recycling | Reuse | Landfill |
| 17 03 02 Bituminous mixtures other than those specified in the code 17 03 01 | Yes 0.585 Ton | No 0.785 Ton | Yes 0.785 Ton | Yes 0.415 Ton | No 0.615 Ton | Yes 0.615 Ton |
| 17 02 01 Wood | Yes 5.3 Ton | Yes 5.5 Ton | Yes 5.5 Ton | Yes 3.75 Ton | Yes 3.95 Ton | Yes 3.95 Ton |
| 17 02 03 Plastic | Yes 0.58 Ton | Yes 0.61 Ton | Yes 0.61 Ton | Yes 0.4 Ton | Yes 0.42 Ton | Yes 0.42 Ton |
| 17 01 07 Mix of concrete, bricks, tiles, and ceramic materials | Yes 28.5 Ton | Yes 30.2 Ton | Yes 30.2 Ton | Yes 37.8 Ton | Yes 39.8 Ton | Yes 39.8 Ton |
| 20 02 01 Biodegradable Waste | Yes 0.5 Ton | Yes 0.55 Ton | Yes 0.55 Ton | No 1.52 Ton | No 1.72 Ton | Yes 1.72 Ton |
| 02 01 06 Straw | Yes 16.5 Ton | Yes 16.5 Ton | Yes 16.5 Ton | Yes 14.1 Ton | Yes 14.1 Ton | Yes 14.1 Ton |
| CONDEREFF Interreg Europe Model | Querétaro Model with TCS and Common Materials | Guadalajara Model with TCS and Common Materials | ||||
|---|---|---|---|---|---|---|
| Type of Waste by LER Code | Recycling | Reuse | Landfill | Recycling | Reuse | Landfill |
| 17 03 02 Bituminous mixtures other than those specified in the code 17 03 01 | Yes 0.68 Ton | No 0.78 Ton | No 0.68 Ton | Yes 0.51 Ton | No 0.57 Ton | Yes 0.57 Ton |
| 17 04 07 Mix of metals | Yes 4.75 Ton | Yes 4.95 Ton | Yes 4.95 Ton | No 3.7 Ton | Yes 3.9 Ton | Yes 3.9 Ton |
| 01 04 08 Waste gravel and crushed rock other than 01 04 08 | Yes 0.56 Ton | Yes 0.58 Ton | Yes 0.58 Ton | Yes 3.5 Ton | Yes 3.7 Ton | Yes 3.7 Ton |
| 17 01 01 Concrete | Yes 45 Ton | Yes 47 Ton | Yes 47 Ton | No 25 Ton | No 27.6 Ton | Yes 27.6 Ton |
| 17 01 07 Mix of concrete, bricks, tiles, and ceramic materials | Yes 17.2 Ton | No 19.3 Ton | Yes 19.3 Ton | Yes 13 Ton | No 15 Ton | Yes 15 Ton |
| Location | Constructive System | Quantified Waste |
|---|---|---|
| Querétaro | ACS | 0.785 Ton |
| Model | TCS | 20.76 Ton |
| Guadalajara | ACS | 3.835 Ton |
| Model | TCS | 68.17 Ton |
Disclaimer/Publisher’s Note: The statements, opinions and data contained in all publications are solely those of the individual author(s) and contributor(s) and not of MDPI and/or the editor(s). MDPI and/or the editor(s) disclaim responsibility for any injury to people or property resulting from any ideas, methods, instructions or products referred to in the content. |
© 2024 by the authors. Licensee MDPI, Basel, Switzerland. This article is an open access article distributed under the terms and conditions of the Creative Commons Attribution (CC BY) license (https://creativecommons.org/licenses/by/4.0/).
Share and Cite
Colmenero Fonseca, F.; Rodríguez Pérez, R.; Perlaza Rodríguez, J.; Palomino Bernal, J.F.; Cárcel-Carrasco, J. Sustainable Built Environments: Building Information Modeling, Biomaterials, and Regenerative Practices in Mexico. Buildings 2024, 14, 202. https://doi.org/10.3390/buildings14010202
Colmenero Fonseca F, Rodríguez Pérez R, Perlaza Rodríguez J, Palomino Bernal JF, Cárcel-Carrasco J. Sustainable Built Environments: Building Information Modeling, Biomaterials, and Regenerative Practices in Mexico. Buildings. 2024; 14(1):202. https://doi.org/10.3390/buildings14010202
Chicago/Turabian StyleColmenero Fonseca, Fabiola, Ramiro Rodríguez Pérez, Juana Perlaza Rodríguez, Juan Francisco Palomino Bernal, and Javier Cárcel-Carrasco. 2024. "Sustainable Built Environments: Building Information Modeling, Biomaterials, and Regenerative Practices in Mexico" Buildings 14, no. 1: 202. https://doi.org/10.3390/buildings14010202
APA StyleColmenero Fonseca, F., Rodríguez Pérez, R., Perlaza Rodríguez, J., Palomino Bernal, J. F., & Cárcel-Carrasco, J. (2024). Sustainable Built Environments: Building Information Modeling, Biomaterials, and Regenerative Practices in Mexico. Buildings, 14(1), 202. https://doi.org/10.3390/buildings14010202

