Overall and Local Wind Loads on Post-Installed Elevator Shaft of Existing Buildings
Abstract
1. Introduction
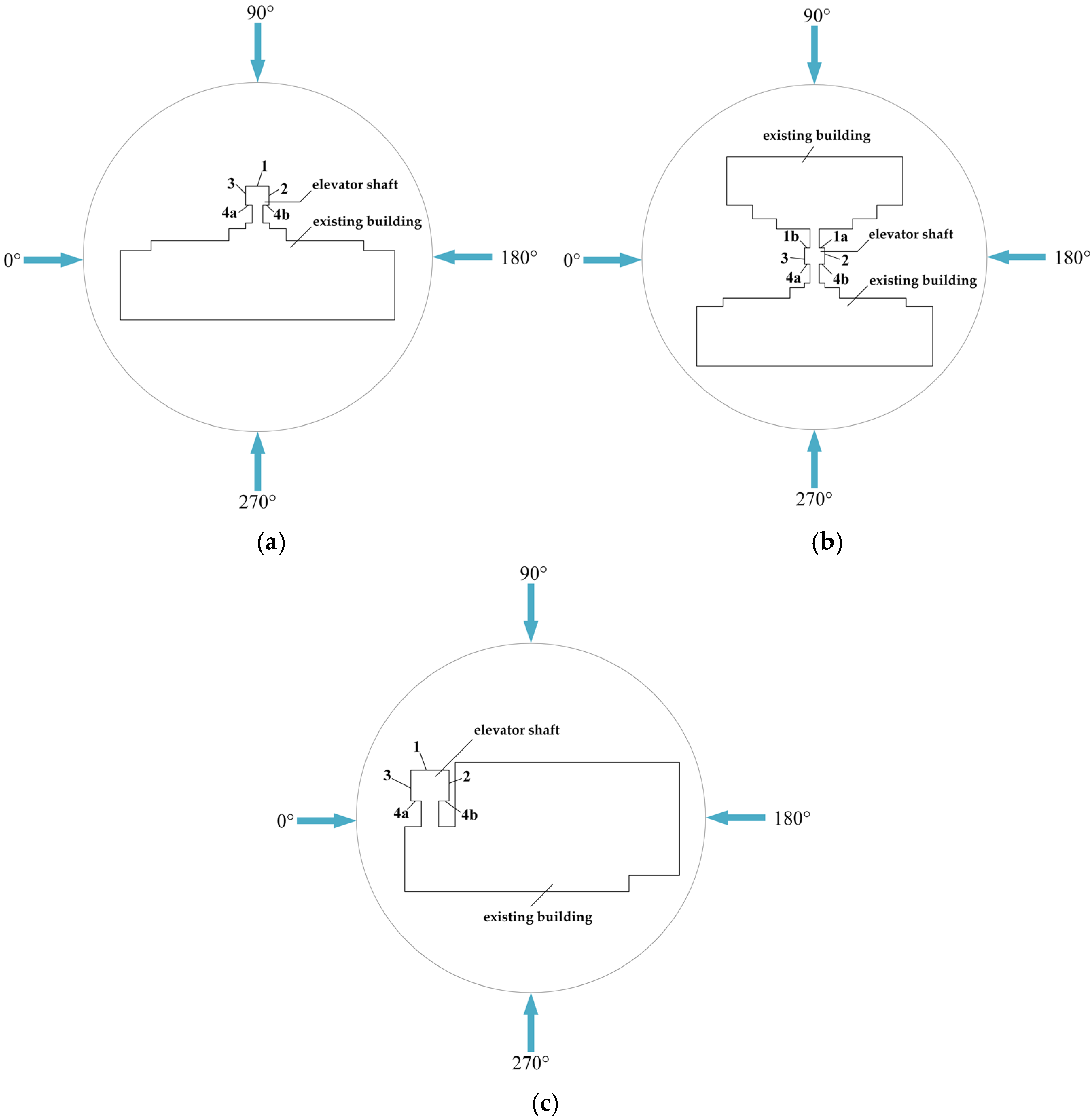
2. Local Wind Loads on Post-Installed Elevator Shafts
2.1. CFD Simulation
2.2. Results of Local Wind Pressure on Post-Installed Elevator Shaft
3. The Overall Wind Loads on Post-Installed Elevator Shafts
3.1. Wind Tunnel Tests
3.2. Results of Overall Aerodynamic Coefficient of the Post-Installed Elevator Shafts
4. Wind-Induced Displacement Responses of Post-Installed Elevator Shafts
4.1. Background of Wind-Induced Responses Based on Wind Tunnel Tests
4.2. Results of Wind-Induced Displacement Responses
5. Conclusions
- (1)
- Among the three arrangement types of the post-installed elevator shaft, the maximum positive pressure coefficient on the elevator shaft surfaces is 1.14, observed in the I-type arrangement, and the maximum negative pressure coefficient on the elevator shaft surfaces is −1.43, observed in the E-type arrangement. The wind pressure distribution of the elevator shaft surfaces with H-type arrangements is less affected by existing buildings than the other two arrangements. These results may provide engineers with a reference point for the wind-resistant design of envelopes (i.e., glass curtain walls) on post-installed elevator shafts.
- (2)
- The variation in local pressure on the door of the elevator shafts for certain wind directions shows a similar trend among the three different arrangement types (E-, H-type, and I-type arrangements). The maximum positive and negative local pressures on the area around the elevator shaft door are 0.8 and −0.6 kPa, respectively.
- (3)
- The effects of aerodynamic interference in existing buildings on the overall aerodynamic force coefficients of the post-installed elevator shafts are the most significant in the I-type arrangement among the three types of arrangements in 24 wind directions, while is the most affected by the aerodynamic interference in the H-type arrangement.
- (4)
- The aerodynamic interference in existing buildings also affects the peak wind-induced displacement responses of the post-installed elevator shafts, and the degree of effects varies with the wind direction. The maximum positive peak displacement along the X-axis is 0.028 m, which occurs in the I-type arrangement in a 15° wind direction, and the maximum negative displacement is −0.021 m, which occurs in the E-type arrangement in a 150° wind direction. The peak displacement responses along the Y-axis are less than those along the X-axis. These results might be helpful for the serviceability of designs for post-installed elevator shafts.
Author Contributions
Funding
Data Availability Statement
Conflicts of Interest
References
- Huang, T. The Difficulties and Countermeasures of Installing Elevators in Existing Residential Buildings. In Proceedings of the 3rd International Conference on Culture, Education and Economic Development of Modern Society (ICCESE 2019), Moscow, Russia, 1–3 March 2019; Atlantis Press: Amsterdam, The Netherlands, 2019; pp. 1981–1985. [Google Scholar]
- Chen, L.; Han, Q.X.; Tan, J.H. An Empirical Research on “Adding Elevators to Existing Residential Buildings”—Evidence from Guangzhou. In Proceedings of the 2nd International Workshop on Database Technology and Applications (DBTA), Wuhan, China, 27–28 November 2010. [Google Scholar]
- Han, Q.X.; Ke, S.; Cui, X.L. Public Opinion Survey and Policy Suggestions on Adding Elevators to Old Buildings—Empirical Study from Guangzhou. Adv. Mater. Res. 2013, 726–731, 4954–4958. [Google Scholar] [CrossRef]
- Guo, B.; Zhang, L.; Li, Y. Research on the path of residents’ willingness to upgrade by installing elevators in old residential quarters based on safety precautions. Saf. Sci. 2019, 118, 389–396. [Google Scholar] [CrossRef]
- Gu, M.; Zou, J.; Li, H. Analysis on the Safety Status of Adding Elevators to Existing Residential Buildings in Zhenjiang and its Standardization Countermeasures. China Stand. 2018, A01, 279–283. [Google Scholar]
- Hitomi, N.; Morikawa, H.; Komiyama, S.; IEEE. Visualizing a Building’s Structural Information from Inside an Elevator. In Proceedings of the 3rd IEEE Global Conference on Consumer Electronics (GCCE), Tokyo, Japan, 7–10 October 2014; pp. 588–592. [Google Scholar]
- Ogawa, H. Actual conditions of elevators addition to the aged public housing in Japan and a proposal of an alternative method. In Proceedings of the 2005 World Sustainable Building Conference in Tokyo (CD-ROM), Tokyo, Japan, 27–29 September 2005. [Google Scholar]
- Ogawa, H.; Fukao, S.; Yamazaki, S.; Kobayashi, K.; Kadowaki, K.; Minami, S.; Tahara, K. Development of a new elevator addition system for aged residential buildings-Development of the elevator tower system integrated with stairs Part 1. AIJ J. Technol. Des. 2007, 13, 715–720. [Google Scholar] [CrossRef]
- Niedostatkiewicz, M.; Majewski, T.; Ziółkowski, P. Design errors of the external lift shaft and their negative impact on the operation of the clinic building. MATEC Web Conf. 2019, 284, 02006. [Google Scholar] [CrossRef][Green Version]
- Chen, Y.G.; Shen, L.M.; Wen, M.; Chen, B.K.; Jiang, J. Seismic Performance and Optimization Design of a Post-Installed Elevator Shear Wall Structure. Buildings 2023, 13, 18. [Google Scholar] [CrossRef]
- Marinkovic, M.; Baballëku, M.; Isufi, B.; Blagojevic, N.; Milicevic, I.; Brzev, S. Performance of RC cast-in-place buildings during the November 26, 2019 Albania earthquake. Bull. Earthq. Eng. 2022, 20, 5427–5480. [Google Scholar] [CrossRef]
- Foraboschi, P. Ultimate Shear Force of an Any Anchor Group Post-Installed into Concrete. Materials 2023, 16, 2608. [Google Scholar] [CrossRef]
- Ruggieri, S.; Porco, F.; Uva, G. A numerical procedure for modeling the floor deformability in seismic analysis of existing RC buildings. J. Build. Eng. 2018, 19, 273–284. [Google Scholar] [CrossRef]
- Zhou, L.N.; Ni, C.; Chui, Y.H.; Chen, Z.Y. Seismic Performance of a Hybrid Building System Consisting of a Light Wood Frame Structure and a Reinforced Masonry Core. J. Perform. Constr. Facil. 2014, 28, 8. [Google Scholar] [CrossRef]
- Jiang, L.; Li, X.; Jiang, L.; Zhang, F.; Zheng, S. Shaking table tests on existing multi-story masonry residence with integrated technology of elevator retrofitting and seismic strengthening. J. Build. Struct. 2021, 42, 20–46. [Google Scholar]
- Chen, B.; Jiang, L.; Zhang, L.; Yue, W.; Yang, H.; Yu, H. Wind Resistance Performance of Large-Scale Glass Curtain Walls Supported by a High-Rise Building. Buildings 2023, 13, 636. [Google Scholar] [CrossRef]
- Gavanski, E.; Kopp, G.A. Glass Breakage Tests under Fluctuating Wind Loads. J. Archit. Eng. 2010, 17, 34–41. [Google Scholar] [CrossRef]
- Yu, Y.; Liu, T.; Zhang, Q.; Yang, B. Wind-Induced Response of an L-Shaped Cable Support Glass Curtain Wall. Shock. Vib. 2017, 2017, 1–16. [Google Scholar] [CrossRef]
- Dongmei, H.; Ledong, Z.; Quanshun, D.; Xue, Z.; Wei, C. Aeroelastic and aerodynamic interference effects on a high-rise building. J. Fluids Struct. 2017, 69, 355–381. [Google Scholar] [CrossRef]
- Khanduri, A.C.; Stathopoulos, T.; Bédard, C. Wind-induced interference effects on buildings—A review of the state-of-the-art. Eng. Struct. 1998, 20, 617–630. [Google Scholar] [CrossRef]
- Song, J.; Tse, K.T.; Tamura, Y.; Kareem, A. Aerodynamics of closely spaced buildings: With application to linked buildings. J. Wind Eng. Ind. Aerodyn. 2016, 149, 1–16. [Google Scholar] [CrossRef]
- Sykes, D.M. Interference effects on the response of a tall building model. J. Wind Eng. Ind. Aerodyn. 1983, 11, 365–380. [Google Scholar] [CrossRef]
- Yan, B.; Li, Q.S. Wind tunnel study of interference effects between twin super-tall buildings with aerodynamic modifications. J. Wind Eng. Ind. Aerodyn. J. Int. Assoc. Wind Eng. 2016, 156, 129–145. [Google Scholar] [CrossRef]
- Boggs, D.W. The past, present and future of high-frequency balance testing. Wind. Struct. An Int. J. 2014, 18, 323–345. [Google Scholar] [CrossRef]
- Rofail, A.W.; Holmes, J.D. High frequency base balance methodology for linked tall buildings. In Proceedings of the 12th International Conference on Wind Engineering, Cairns, QLD, Australia, 1–6 July 2007. [Google Scholar]
- Tschanz, T.; Davenport, A.G. The base balance technique for the determination of dynamic wind loads. J. Wind Eng. Ind. Aerodyn. 1983, 13, 429–439. [Google Scholar] [CrossRef]
- Zhang, L.; Wang, Y.; Xie, Z. Three-dimensional coupled wind-induced vibration calculation method for super high-rise buildings based on high-frequency force balance technology. Struct. Des. Tall Spec. Build. 2020, 29, e1772. [Google Scholar] [CrossRef]
- Kim, Y.; You, K.P.; Ko, N.H. Across-wind responses of an aeroelastic tapered tall building. J. Wind Eng. Ind. Aerodyn. 2008, 96, 1307–1319. [Google Scholar] [CrossRef]
- You, K.P.; Kim, Y.M.; Ko, N.H. The evaluation of wind-induced vibration responses to a tapered tall building. Struct. Des. Tall Spec. Build. 2008, 17, 655–667. [Google Scholar] [CrossRef]
- Kim, Y.; Kanda, J. Characteristics of aerodynamic forces and pressures on square plan buildings with height variations. J. Wind Eng. Ind. Aerodyn. 2010, 98, 449–465. [Google Scholar] [CrossRef]
- Mara, T.G.; Case, P.C. The Effects of Incremental Corner Modifications on a 200 m Tall Building. ASCE 2010, 2010, 2949–2960. [Google Scholar]
- Tamura, Y.; Tanaka, H.; Ohtake, K.; Nakai, M.; Kim, Y. Aerodynamic Characteristics of Tall Building Models with Various Unconventional Configurations. In Proceedings of the Structures Congress, Orlando, FL, USA, 12–15 May 2010. [Google Scholar]
- Bailey, P.A.; Kwok, K.C.S. Interference excitation of twin tall buildings. J. Wind Eng. Ind. Aerodyn. 1985, 21, 323–338. [Google Scholar] [CrossRef]
- Kareem, A. The effect of aerodynamic interference on the dynamic response of prismatic structures. J. Wind Eng. Ind. Aerodyn. 1987, 25, 365–372. [Google Scholar] [CrossRef]
- Xie, Z.N.; Gu, M. Mean interference effects among tall buildings. Eng. Struct. 2004, 26, 1173–1183. [Google Scholar] [CrossRef]
- Gu, M.; Xie, Z.; Huang, P. Along-wind dynamic interference effects of tall buildings. Adv. Struct. Eng. 2005, 8, 623–636. [Google Scholar] [CrossRef]
- Chen, B.; Shang, L.; Qin, M.; Chen, X.; Yang, Q. Wind interference effects of high-rise building on low-rise building with flat roof. J. Wind Eng. Ind. Aerodyn. 2018, 183, 88–113. [Google Scholar] [CrossRef]
- Hui, Y.; Tamura, Y.; Yang, Q. Analysis of interference effects on torsional moment between two high-rise buildings based on pressure and flow field measurement. J. Wind Eng. Ind. Aerodyn. 2017, 164, 54–68. [Google Scholar] [CrossRef]
- Kim, W.; Tamura, Y.; Yoshida, A. Interference effects on aerodynamic wind forces between two buildings. J. Wind Eng. Ind. Aerodyn. 2015, 147, 186–201. [Google Scholar] [CrossRef]
- Sy, L.D.; Yamada, H.; Katsuchi, H. Interference effects of wind-over-top flow on high-rise buildings. J. Wind Eng. Ind. Aerodyn. 2019, 187, 85–96. [Google Scholar] [CrossRef]
- Yu, X.; Xie, Z.; Gu, M. Interference effects between two tall buildings with different section sizes on wind-induced acceleration. J. Wind Eng. Ind. Aerodyn. 2018, 182, 16–26. [Google Scholar] [CrossRef]
- Zhengwei, Z.; Yonga, Q.; Minga, G.; Nankuna, T.; Yongc, X. Effects of corner recession modification on aerodynamic coefficients of square tall buildings. In Proceedings of the 7th International Colloquium on Bluff Body Aerodynamics and Applications, Shanghai, China, 2–6 September 2012. [Google Scholar]
- Yong, Q.; Ming, G.U. Power Spectra of Across-wind Loads on Super High-rise Buildings. J. Tongji Univ. 2002, 30, 627–632. [Google Scholar]
- Tse, K.-T.; Hitchcock, P.A.; Kwok, K.C.; Thepmongkorn, S.; Chan, C.M. Economic perspectives of aerodynamic treatments of square tall buildings. J. Wind. Eng. Ind. Aerodyn. 2009, 97, 455–467. [Google Scholar] [CrossRef]
- Available online: http://news.cjn.cn/shxw/201509/t2703579.htm (accessed on 8 December 2023). (In Chinese).
- GB50009-2022; Load Code for the Design of Building Structures. China Architecture & Building Press: Beijing, China, 2022.
- Ke, Y.; Shen, G.; Yu, H.; Xie, J. Effects of Corner Modification on the Wind-Induced Responses of High-Rise Buildings. Appl. Sci. 2022, 12, 9739. [Google Scholar] [CrossRef]
- Davenport, A.G. Note on the Distribution of the Largest Value of a Random Function with Applications to Gust Loading. Proc. Inst. Civ. Eng. 1964, 28, 187–196. [Google Scholar] [CrossRef]














| Geometric Scale | Wind Speed | Sampling Frequency | Sampling Length | Incremental Step |
|---|---|---|---|---|
| 1:50 | 10.2 m/s | 300 HZ | 5000 | 15° |
| Order | Frequencies (Hz) | Vibration Mode Direction | Damping Ratio |
|---|---|---|---|
| 1 | 1.4 | X-axis | 0.02 |
| 2 | 1.6 | Y-axis | 0.02 |
| 3 | 2.1 | Torsion | 0.1 |
Disclaimer/Publisher’s Note: The statements, opinions and data contained in all publications are solely those of the individual author(s) and contributor(s) and not of MDPI and/or the editor(s). MDPI and/or the editor(s) disclaim responsibility for any injury to people or property resulting from any ideas, methods, instructions or products referred to in the content. |
© 2023 by the authors. Licensee MDPI, Basel, Switzerland. This article is an open access article distributed under the terms and conditions of the Creative Commons Attribution (CC BY) license (https://creativecommons.org/licenses/by/4.0/).
Share and Cite
You, H.; Si, C.; Ma, X.; Shang, J. Overall and Local Wind Loads on Post-Installed Elevator Shaft of Existing Buildings. Buildings 2024, 14, 110. https://doi.org/10.3390/buildings14010110
You H, Si C, Ma X, Shang J. Overall and Local Wind Loads on Post-Installed Elevator Shaft of Existing Buildings. Buildings. 2024; 14(1):110. https://doi.org/10.3390/buildings14010110
Chicago/Turabian StyleYou, Haowen, Chenxu Si, Xinwen Ma, and Jingmiao Shang. 2024. "Overall and Local Wind Loads on Post-Installed Elevator Shaft of Existing Buildings" Buildings 14, no. 1: 110. https://doi.org/10.3390/buildings14010110
APA StyleYou, H., Si, C., Ma, X., & Shang, J. (2024). Overall and Local Wind Loads on Post-Installed Elevator Shaft of Existing Buildings. Buildings, 14(1), 110. https://doi.org/10.3390/buildings14010110
