Post-Earthquake Housing Reconstruction Management and Implementation in Rural Areas: Review and Lessons from Dujiangyan, Wenchuan Earthquake
Abstract
:1. Introduction
2. Study Area
3. Differences between Urban and Rural Planning Systems
3.1. Changes in China’s Legal Systems of Urban and Rural Planning
3.2. Institutional Background of Post-Disaster Reconstruction Planning
3.3. Institutional Connection between Post-Disaster Reconstruction Planning and Pre-Disaster Rural Planning
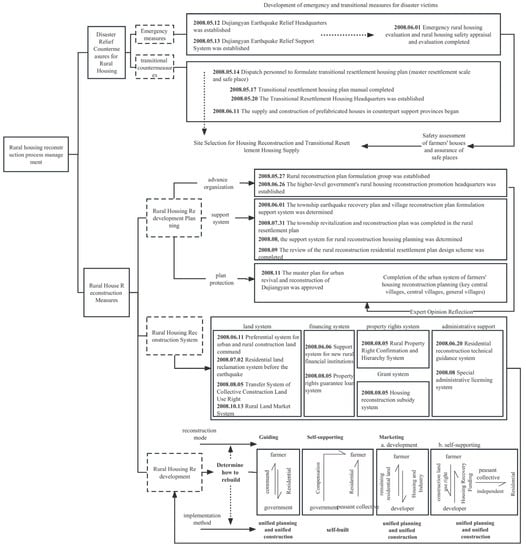
4. Rural Housing Reconstruction Planning and Its Implementation
4.1. Objective Management and the Management Process of Post-Disaster Reconstruction
4.2. Executive Organizations for Rural Housing Reconstruction
4.2.1. Government-Led Executive Organizations and Task Allocation
- Executive organization at the planning formulation stage
- Executive organization at the planning and implementation stage
4.2.2. Villager Self-Governed Executive Organization and Task Allocation
4.2.3. Technical Guidance from Dispatched Experts and Task Allocation
4.3. Special Systems and Policies for Rural Housing Reconstruction
4.3.1. Cash Subsidy and In-Kind Relief System for Rural Housing Reconstruction
4.3.2. Special Loan System for Rural Housing Reconstruction
4.3.3. Innovative Rural Land Systems
4.3.4. Classified Housing Reconstruction System
4.3.5. Centralized Resettlement System
5. Characteristics and Benefits of Dujiangyan’s Rural Housing Reconstruction
5.1. Self-Reliant Housing Reconstruction
5.2. Government-Led Housing Reconstruction
5.3. Market-Oriented Housing Reconstruction
6. Discussion and Conclusions
Author Contributions
Funding
Data Availability Statement
Acknowledgments
Conflicts of Interest
References
- Lyons, M. Building back better: The large-scale impact of small-scale approaches to reconstruction. World Dev. 2009, 37, 385–398. [Google Scholar] [CrossRef]
- Lang, H. Community housing in post disaster area on Nias islands, Indonesia: Responding to community needs. In Proceedings of the 4th International i-Rec Conference, Christchurch, New Zealand, 30 April–2 May 2008; University of Canterbury: Christchurch, New Zealand, 2008. [Google Scholar]
- Wang, L.; Nagarajaiah, S.; Shi, W.; Zhou, Y. Seismic performance improvement of base-isolated structures using a semi-active tuned mass damper. Eng. Struct. 2022, 271, 114963. [Google Scholar] [CrossRef]
- Comerio, M.C. Disaster Hits Home: New Policy for Urban Housing Recovery; University of California Press: Berkeley, CA, USA, 1998. [Google Scholar]
- Barton, A.H.; Fogleman, C.W.; Drabek, T.E. Communities in disaster: A sociological analysis of collective stress situations. Am. Sociol. Rev. 1969, 35, 150. [Google Scholar]
- Rubin, C.B. Recovery from disaster. In Emergency Management: Principles and Practice for Local Government; Drabek, T.E., Hoetmer, G.J., Eds.; International City Management Association: Washington, DC, USA, 1991; pp. 224–262. [Google Scholar]
- Alesch, D.J. Complex urban systems and extreme events: Toward a theory of disaster recovery. In Proceedings of the 1st International Conference on Urban Disaster Reduction, Kobe, Japan, 18–22 January 2005. [Google Scholar]
- Clinton, W.J. Lessons Learned from Tsunami Recovery: Key Propositions for Building Back Better; Office of the United Nations Secretary-General’s Special Envoy for Tsunami Recovery: New York, NY, USA, 2006. [Google Scholar]
- Kennedy, J.; Ashmore, J.; Babister, E.; Kelman, I. The meaning of “build back better”: Evidence from post-tsunami Aceh and Sri Lanka. J. Contingencies Crisis Manag. 2008, 16, 24–36. [Google Scholar] [CrossRef]
- Lloyd-Jones, T. Building back better: How action research and professional networking can make a difference to disaster reconstruction and risk reduction. In Proceedings of the RIBA Research Symposium, London, UK, 2007. [Google Scholar]
- Chang, Y.; Wilkinson, S.; Potangaroa, R.; Seville, E. Resourcing challenges for post-disaster housing reconstruction: A comparative analysis. Build. Res. Inf. 2010, 38, 247–264. [Google Scholar] [CrossRef]
- Pearce, L. Disaster management and community planning, and public participation: How to achieve sustainable hazard mitigation. Nat. Hazards 2003, 28, 211–228. [Google Scholar] [CrossRef]
- Steinberg, F. Housing reconstruction and rehabilitation in Aceh and Nias, Indonesia—Rebuilding lives. Habitat. Int. 2007, 31, 150–166. [Google Scholar] [CrossRef]
- Bilau, A.A.; Witt, E.; Lill, I. Analysis of measures for managing issues in post-disaster housing reconstruction. Buildings 2017, 7, 29. [Google Scholar] [CrossRef]
- Safapour, E.; Kermanshachi, S.; Pamidimukkala, A. Post-disaster recovery in urban and rural communities: Challenges and strategies. Int. J. Disaster Risk Reduc. 2021, 64, 102535. [Google Scholar] [CrossRef]
- Yi, H.; Yang, J. Research trends of post disaster reconstruction: The past and the future. Habitat. Int. 2014, 42, 21–29. [Google Scholar] [CrossRef]
- Guo, Y. Urban resilience in post-disaster reconstruction: Towards a resilient development in Sichuan, China. Int. J. Disaster Risk Sci. 2012, 3, 45–55. [Google Scholar] [CrossRef]
- Charles, S.H.; Chang-Richards, A.Y.; Yiu, T.W. A systematic review of factors affecting post-disaster reconstruction projects resilience. Int. J. Disaster Resil. Built Environ. 2022, 13, 113–132. [Google Scholar] [CrossRef]
- Li, Q.; Umaier, K.; Koide, O. Research on post-Wenchuan earthquake recovery and reconstruction implementation: A case study of housing reconstruction of Dujiangyan city. Prog. Disaster Sci. 2019, 4, 100041. [Google Scholar] [CrossRef]
- Cheng, L.G.; Zhang, Y.; Liu, Z.B. Does rural land rights confirmation promote rural land circulation in China? Manag. World 2016, 1, 88–98. [Google Scholar]
- Kabilijiang, W.; Shi, Y. Project Management for Post-Disaster Urban Infrastructure Reconstruction after the Wenchuan Earthquake; Sichuan University Press: Chengdu, China, 2015; pp. 105–107. [Google Scholar]
- Zhu, L. Study of the Increase and Decrease Linkage Policy of Urban-Rural Construction Land. Ph.D. Dissertation, Southwest University, Chongqing, China, 2010. [Google Scholar]
- Li, G.Y.; Wang, M.; Wu, J.Z. Preliminary study of the Chengdu pattern of urban-rural coordinated development. Chin. J. Syst. Sci. 2010, 18, 67–71. [Google Scholar]
- Luo, D.L. Legal Choice in Housing Construction after the Wenchuan Earthquake. Ph.D. Dissertation, Southwestern University of Finance and Economics, Chengdu, China, 2009. [Google Scholar]
- Liu, Y.Q.; Su, C.G.; Long, H.L.; Hou, X.G. Innovation in China’s rural land management system in the context of urban-rural integration. Econ. Geogr. 2013, 33, 138–144. [Google Scholar]
- Davis, I. Shelter after Disaster; Oxford Polytechnic: Oxford, UK, 1978. [Google Scholar]
- Skinner, R. Peru: Low-income housing. In Mimar 38: Architecture in Development; Concept Media Ltd.: London, UK, 1992; pp. 52–55. [Google Scholar]
- Delaney, P.; Shrader, E. Gender and Post-Disaster Reconstruction: The Case of Hurricane Mitch in Honduras and Nicaragua; World Bank: Washington, DC, USA, 2000. [Google Scholar]
- Boen, T.; Jigyasu, R. Cultural considerations for post disaster reconstruction post-tsunami challenges. UNDP Conf. 2005, 1–10. [Google Scholar]
- Gharaati, M.; Davidson, C. Who knows best? An overview of reconstruction after the earthquake in Bam, Iran. In Proceedings of the 4th International i-Rec Conference, Christchurch, New Zealand, 30 April–2 May 2008. [Google Scholar]
- Pamidimukkala, A.; Kermanshachi, S.; Safapour, E. Challenges in post-disaster housing reconstruction: Analysis of Urban vs. Rural communities. In Proceedings of the Creative Construction e Conference, Opatija, Croatia, 28 June–1 July 2020. [Google Scholar]
- Wang, L.; Nagarajaiah, S.; Zhou, Y.; Shi, W. Experimental study on adaptive-passive tuned mass damper with variable stiffness for vertical human-induced vibration control. Eng. Struct. 2023, 280, 115714. [Google Scholar] [CrossRef]




| Task Allocation | City-Level Government | Township/Town-Level Government |
|---|---|---|
| Administrative services | Issuing one letter and three permits 1 (i.e., a letter of site selection opinion, a planning permit of construction land, planning permit of construction engineering, and a planning permit of rural construction) for administrative licensing and re-registering land property rights (including land ownership, the use right of collective construction land, the contracted management right of agricultural land, the use right of forest land, and rural housing ownership). | Receiving and reviewing the applications for construction land and housing land at resettlement points, handling the related administrative procedures, and applying for the property rights of resettlement housing and land. |
| Market services | Circulation of collective construction land and increase and decrease linkage of urban-rural construction land. | Confirming, bulletining, and registering the adjustment of land property rights, adjusting the interest distribution of intensive construction land, and supervising the progress in housing land development. |
| Housing reconstruction | Handling the application for housing safety appraisal, disaster-hit housing subsidies, and housing reconstruction and resettlement agreements on the village or villager group scale. | Handling the selection of housing reconstruction models, investigating and reviewing the profile of rural households, and adjusting the ownership of resettlement land. |
| Reconstruction planning guidance | Specifying the boundaries of urban planning areas and rural planning areas, performing field boundary measurement for collective construction land and reconstructed housing, conducting layout design and safety appraisal for post-disaster reconstructed permanent housing and centralized resettlement points, and specifying the supporting facilities for the increase and decrease linkage of urban-rural construction land. | Publicizing the superior governments’ related policies to rural households or collective economic organizations and providing guidance to the circulation of collective construction land. |
| Reconstruction planning formulation | Providing unified guidance to reconstruction planning and design, architectural landscape, architectural quality, infrastructure, and public facilities. | - |
| Technical guidance and supervision | Providing technical guidance and supervision, including construction quality supervision, safety management, and engineering completion inspection and acceptance for reconstructed housing, completion inspection and acceptance for land circulation and development projects, and inspection and acceptance for cultivated land development on the township, village, or villager group scale. | Application management, construction supervision, and completion inspection and acceptance records for small-sized engineering projects. |
| Reconstruction Funds | Living Environment | Management of Original Residential Land | Housing Reconstruction Achievements | |||||||||||||
|---|---|---|---|---|---|---|---|---|---|---|---|---|---|---|---|---|
| Category | Reconstruction Method | Implementing Subject | Own Funds | Subsidies | Pothook Project | Land Transfer | Loan | Contribution | Infrastructure Renovation | Public Facility Renovation | Placement Point (Location) | Land Area (mu) | Floor Space (m2) | Number of Resettlement Households | Number of Households Destroyed by Disaster (Including) | |
| Self-reliant | In situ reconstruction | Farmer | ✓ | ✓ | ✓ | ✓ | Reserve | 1994 | ||||||||
| Unified planning and self-construction | Farmers’ Committee | ✓ | ✓ | ✓ | ✓ | ✓ | ✓ | ✓ | ✓ | Return to cultivation | 85 | 850,400 | 7444 | 6262 | ||
| Government-led | Unified planning and unified construction | Government | ✓ | ✓ | ✓ | ✓ | ✓ | Return to cultivation | 48 | 3,043,000 | 16,009 | |||||
| Market-oriented | Unified planning and unified construction | Developer | ✓ | ✓ | ✓ | Land consolidation | 31 | 1,340,000 | 6249 | |||||||
| Unified planning and self-construction | Farmers’ Committee | ✓ | ✓ | ✓ | ✓ | ✓ | ✓ | ✓ | Land consolidation | 39 | 960.12 | 481,300 | 4233 | 3455 | ||
| enterprise | ||||||||||||||||
| Joint reconstruction | Investor | ✓ | ✓ | ✓ | Land consolidation | 2 | 26 | 78,000 | 168 | 93 | ||||||
| Monetizing | Resettlement | Farmer | ✓ | Land consolidation | 395 | |||||||||||
| Total | 205 | 11,477.2 | 5,792,700 | 41,870.9 | 34,447 | |||||||||||
| Resettlement Type | Reconstruction Method | Placement Point (Location) | Construction Area (mu) | Floor Space (mu) | Internal Ratio (%) | Overall Ratio (%) | Resettlement Households | Affected Person Ratio (%) | Scale of Centralized Resettlement | Per Capita Area (m2) | |||||
|---|---|---|---|---|---|---|---|---|---|---|---|---|---|---|---|
| Land Area | Floor Space | Construction Area | Floor Space | Transferred Households | Destroyed Households | Average Number of Resettlement Households | Placement Ratio (%) | Land Area | Floor Space | ||||||
| ≥300 | UPUC 1 (government-led) | 24 | 4012 | 251 | 64 | 68 | 36 | 45 | 24,410 | 10,821 | 44 | 12,017 | 46.4 | 32 | 30 |
| UPUC (market-oriented) | 12 | 1970 | 110 | 32 | 30 | 18 | 20 | 11,153 | 4641 | 42 | 797 | 21.2 | 35 | 29 | |
| UPSC 2 (market-oriented) | 1 | 70 | 5 | 1 | 1 | 1 | 1 | 350 | 426 | 122 | 350 | 0.7 | 39 | 42 | |
| UPSC (government-led) | 1 | 185 | 4 | 3 | 1 | 2 | 1 | 347 | 537 | 155 | 347 | 0.7 | 105 | 354 | |
| sub-total | 40 | 6237 | 370 | 100 | 100 | 56 | 66 | 36,260 | 16,425 | 45 | 907 | 68.9 | 34 | 30 | |
| 100–300 | UPUC (government-led) | 20 | 1306 | 47 | 38 | 36 | 12 | 8 | 3796 | 3471 | 91 | 190 | 7.2 | 67 | 36 |
| UPUC (market-oriented) | 6 | 473 | 19 | 14 | 14 | 4 | 3 | 1390 | 1143 | 82 | 232 | 2.6 | 67 | 40 | |
| UPSC (market-oriented) | 9 | 531 | 23 | 16 | 18 | 5 | 4 | 2183 | 1876 | 86 | 243 | 4.2 | 48 | 31 | |
| UPSC (government-led) | 22 | 1100 | 41 | 32 | 32 | 10 | 7 | 3491 | 2878 | 77 | 159 | 6.6 | 62 | 35 | |
| sub-total | 57 | 3409 | 130 | 100 | 100 | 30 | 23 | 10,860 | 9168 | 84 | 191 | 20.6 | 62 | 35 | |
| ≤100 | UPUC (government-led) | 3 | 145 | 3 | 9 | 5 | 1 | 1 | 204 | 257 | 126 | 68 | 0.4 | 139 | 42 |
| UPUC (market-oriented) | 11 | 149 | 6 | 10 | 9 | 1 | 1 | 516 | 465 | 90 | 47 | 1 | 57 | 32 | |
| UPSC (market-oriented) | 26 | 194 | 14 | 12 | 23 | 2 | 3 | 1151 | 967 | 84 | 44 | 2.2 | 33 | 36 | |
| UPSC (government-led) | 62 | 1074 | 40 | 69 | 64 | 10 | 7 | 3606 | 3237 | 90 | 58 | 6.9 | 58 | 32 | |
| sub-total | 102 | 1561 | 62 | 100 | 100 | 14 | 11 | 5477 | 4926 | 90 | 54 | 10.4 | 56 | 34 | |
| Total | 199 | 11,207 | 562 | 100 | 100 | 52,597 | 30,519 | 58 | 264 | 100 | 42 | 31 | |||
Disclaimer/Publisher’s Note: The statements, opinions and data contained in all publications are solely those of the individual author(s) and contributor(s) and not of MDPI and/or the editor(s). MDPI and/or the editor(s) disclaim responsibility for any injury to people or property resulting from any ideas, methods, instructions or products referred to in the content. |
© 2023 by the authors. Licensee MDPI, Basel, Switzerland. This article is an open access article distributed under the terms and conditions of the Creative Commons Attribution (CC BY) license (https://creativecommons.org/licenses/by/4.0/).
Share and Cite
Li, Q.; Wumaier, K.; Osamu, K. Post-Earthquake Housing Reconstruction Management and Implementation in Rural Areas: Review and Lessons from Dujiangyan, Wenchuan Earthquake. Buildings 2023, 13, 2251. https://doi.org/10.3390/buildings13092251
Li Q, Wumaier K, Osamu K. Post-Earthquake Housing Reconstruction Management and Implementation in Rural Areas: Review and Lessons from Dujiangyan, Wenchuan Earthquake. Buildings. 2023; 13(9):2251. https://doi.org/10.3390/buildings13092251
Chicago/Turabian StyleLi, Qiushan, Kabilijiang Wumaier, and Koide Osamu. 2023. "Post-Earthquake Housing Reconstruction Management and Implementation in Rural Areas: Review and Lessons from Dujiangyan, Wenchuan Earthquake" Buildings 13, no. 9: 2251. https://doi.org/10.3390/buildings13092251
APA StyleLi, Q., Wumaier, K., & Osamu, K. (2023). Post-Earthquake Housing Reconstruction Management and Implementation in Rural Areas: Review and Lessons from Dujiangyan, Wenchuan Earthquake. Buildings, 13(9), 2251. https://doi.org/10.3390/buildings13092251

