Abstract
Sustainable urban development relies on forward-looking infrastructure development. As an emerging infrastructure system that incorporates green technologies, the Metro-based Underground Logistics System (M-ULS) enables sustainable transportation of passengers and freight within cities collaboratively by sharing rail transit network facilities. M-ULS can effectively save non-renewable energy and reduce pollution to the ecological environment, and the comprehensive benefits of the system make an outstanding contribution to sustainable urban development. The purpose of this study is to provide a systematic review of M-ULS based on different perspectives and to present the development of the M-ULS network integration concept. By employing bibliometric analysis, the four dimensions of M-ULS related literature are statistically analyzed to discover the knowledge structure and research trends. Through thematic discussions, a development path for developing the concept of M-ULS network integration was established. The main findings of this study are summarized as follows: (i) A comparative analysis shows that the metro system has a high potential for freight use; (ii) Improvements in metro freight technologies are conducive to urban economy, environment, and social sustainability; (iii) Network expansion is an inevitable trend for implementing underground logistics based on the metro; (iv) The interaction among public sectors, metro operators, logistics corporations, and users plays a critical role in promoting the development of M-ULS. (v) It is worth mentioning that the planning of green infrastructure should fully consider its comprehensive contribution to the sustainable development of the city. This study visualizes the current status and hotspots of M-ULS research. It also discloses frontier knowledge and novel insights for the integrated planning and operations management of metro and urban underground freight transportation.
1. Introduction
City logistics, also known as urban freight transportation, significantly affects the viability of the economy and the environment [1]. According to studies, the primary forces behind the development of city logistics are the ongoing innovation in industrial ecosystems, transportation systems, business and economic models, and mass consumption habits [2]. In the context of booming e-commerce, the traditional logistics system based on road network is far from being able to meet the explosive growth of urban freight demand. The current problem of fragmentation, decentralization and disorder in city logistics is becoming more and more serious, and their detrimental effects are now a major issue for livelihood, the economy, and society [3]. Especially during emergency situations such as COVID-19, the drawbacks of traditional freight delivery models have become increasingly apparent. The concept of synchronized ecological, economic, and social development promotes a comprehensive change in city logistics and transportation system [4,5]. Strengthening the construction of green infrastructure and using green technologies innovatively have emerged as crucial means for the logistics industry to promote sustainable development [6,7].
The Underground Logistics System (ULS), a new type of urban transportation infrastructure system that relies on underground tunnels or pipelines for the transportation of goods, is characterized by underground installation along with the overall function of freight transfer, handling and distribution [8]. Traditional urban logistics has numerous drawbacks in terms of transportation mode, service quality and social impact [9]. First of all, the traditional logistics transportation method is singular, and the demand for labor is extremely high. Secondly, the system has a low degree of informatization, making it difficult to visualize the full freight transit process. Further, last-mile urban delivery, which is mainly carried out by electric vehicles, is costly and inefficient, and has a significant impact on social security [3]. More seriously, trucking’s activity worsens environmental issues such as noise pollution, exhaust vapors, and traffic congestion. Obviously, this strategy runs counter to initiatives to support urban sustainability [10]. To address the aforementioned issues, making use of underground space for freight transportation has become an unavoidable solution. ULS optimizes the distribution routes with the help of big data analysis through the establishment of an information platform, realizing the visualization of the whole process and improving the efficiency of logistics operation [11]. The application of artificial intelligence technology effectively lowers labor costs and improves service quality. Compared with traditional urban logistics, the utilization of green and clean energy is a reflection of the advantages of ULS, such as being all-weather, disturbance-free, low-carbon, having energy-saving features and bringing positive social benefits [12].
The Metro-based Underground Logistics System (M-ULS), by sharing the network infrastructure with the metro, enables the synergistic transportation of passengers and freight within the city [13]. Initially, the integration of urban public transport with freight networks was proposed [14]. Several European cities that have since developed a variety of practices using trams for freight transport, such as CarGoTram [15] and GüterBim [16], have acknowledged the feasibility of rail-based freight transportation. The development process has been significantly hampered by the protracted construction time and high cost of dedicated ULS. Hu et al. [17] mentioned that metro infrastructure can be expanded and utilized to fully assume the function of urban underground logistics. Therefore, M-ULS has been widely discussed as a feasible solution for ULS at this stage. In addition, it is also considered to be one of the many forms of ULS with high performance and efficiency [18]. The findings of Dong et al. [13] further demonstrate, once again, that this novel type of infrastructure system fully exploits the potential of underground tunnels and subway stations and considerably lowers the construction costs of ULS. To reduce the impact on passenger transit following the introduction of freight, the metro system should modify the infrastructure in accordance with the various operation modes. Additional logistics functional areas and equipment systems should be installed on the platforms to support freight operations such as loading and unloading, unpacking, sorting, and warehousing [19]. For the stations of trans-shipment, additional temporary storage areas are required. The installation of dedicated package storage cabinets at metro stations can be taken into consideration as a solution to the last-mile delivery problem [20].
Environmental, social and economic factors create a context around sustainable development [21]. As an important strategy for achieving sustainable urban development, previous studies have conducted systematic literature reviews [22] around green logistics and green infrastructure, respectively. The review studies on the topic of green infrastructure demonstrate that the field focuses on the relationship of green infrastructure with ecosystems and human health, as well as the construction, evaluation, and management of green infrastructure [6]. Sustainability and management, freight transportation and carbon emissions, and green supply chains are the three most commonly discussed subjects in research on green and sustainable logistics [23]. M-ULS integrates the dual characteristics of green infrastructure and sustainable logistics. To the authors’ knowledge, there is no systematic review of the theory and practice of this system in the literature.
The purpose of this study is to review the state of research and development trends by conducting a comprehensive review of the relevant literature on the topic of M-ULS. One of the novelties of this work is that the review is being undertaken in a small, unexplored field of knowledge. Specifically, firstly, a descriptive analysis is carried out on four aspects: year of literature inclusion, journal distribution, keywords, and research methods. Secondly, while summarizing the M-ULS operation model, the drivers and barriers of M-ULS are discussed based on the theory of sustainable urban development, followed by the construction of the path of M-ULS networked concept integration. Furthermore, from the perspective of stakeholders, the relationships between multiple stakeholders have been explored, and recommendations have been provided. Finally, the contribution of M-ULS to sustainable urban development is illustrated through an exploration of its combined benefits. This paper is intended to provide a reference for the research frontier and emerging trends in this field.
The remainder of this paper unfolds as follows. In the next section, a brief overview of the research perspective used in this article is provided, including an overview of M-ULS development and two underlying theories. The research methodology is described in Section 3, which offers a systematic descriptive analysis in four dimensions. Then, in Section 4 of the article, different research themes based on M-ULS are discussed. Finally, the main findings, research limitations and possible future directions are derived in Section 5.
2. Research Perspectives
The rational planning of urban spatial structure as the carrier of the urban economy will play a crucial role in the sustainable development of cities [24]. M-ULS has evolved from conventional trams to a networked and integrated concept, which is a shift in the concept of sustainable urban development planning. Additionally, from a strategic management standpoint, the implementation and management of M-ULS usually relies on the support and participation of stakeholders [17]. Due to these factors, this study is based on stakeholder theory and urban sustainability theory. The overview of M-ULS development practice is followed by a brief description of the underlying theory in this section.
2.1. M-ULS Development Overview
The integration of freight networks and public transportation is one of the major prospects for city logistics, and Freight on Transit (FOT) is an implementation of this idea [25]. FOT refers to operational strategies that use urban public transportation vehicles or infrastructure to move goods. Cochrane et al. [26] explored the challenges and opportunities of FOT using a Delphi survey in the context of Toronto and analyzed the potential benefits of using these assets for goods movement.
With the growth of the public transport line network and the accumulation of operational experience, several European countries have experimented with the use of tram networks for freight transport [27]. Examples of representative practices include the GüterBim project in Vienna and the Dresden CarGoTram system [28]. The city’s existing ground transportation lines are used by CarGoTram’s freight trams to deliver automobile parts. The GüterBim train, which was made up of a tractor car and a trailer container, was used to deliver wear-and-tear components including seats, tires, and batteries between the material depots of each vehicle division on a weekly basis [16]. Unfortunately, the initiative was abandoned after two years of trial operation due to high running expenses and a lack of policy backing.
The practice of employing trams to convey freight has not impacted the operational or infrastructure frameworks. It has also been shown that it is feasible to convey goods utilizing other light rail infrastructure. Dampier et al. [29] developed an event-based simulation model of the Newcastle Metro system to analyze the feasibility of track and platform utilization and determine the advantages of transporting urban goods on urban tracks. Unlike trams, freight is not only thought to be delivered by dedicated trains, but also by linking freight cars behind passenger trains or by sharing space with passengers during off-peak hours. Serafini et al. [30] investigated the attitudes of Rome metro commuters towards using train space for crowdsourced deliveries. The Sapporo subway experiment by Kikuta et al. [31] demonstrated that shared carriages were well-liked and successfully enhanced the flow of goods transportation by integrating public subway services and conventional freight car operations.
In fact, urban rail systems such as subways, which operate mainly underground, are also a form of underground freight transport (UFT), which can be an alternative to existing modes of freight transport such as road, rail and water transport [32]. Most of the earliest applications of underground urban freight transportation systems were for transporting energy or small materials in underground pipes, which were then defined as “freight pipes” [33]. Depending on the type and characteristics of the technology, there are different nomenclatures in the literature, such as Underground Physical Goods Distribution System [34], CargoCap [35] etc. It is currently known as ULS, a dedicated logistics infrastructure with a high cost and prolonged construction period. Therefore, M-ULS, also known as metro-integrated logistics systems (MILS), which is built on the existing metro network, has gradually attracted the attention of the academic community [36].
2.2. Sustainable Development Theory
Green building is an integral part of low-carbon ecological city construction, in which the emerging infrastructure system plays an important scale effect [37,38]. The development of green building is not only the vision of the country and society, but also the objective requirement of sustainable development [39]. Therefore, the theory of sustainable urban development was chosen as the primary theoretical basis of this paper. The World Watch Institute in the United States first coined the term “sustainable development” in the 1870s [40]. The United Nations World Commission on Environmental Development (WCED) publicly endorsed the concept in its 1987 report, “Our Common Future”. Strictly speaking, urban sustainability theory and sustainable development theory are approximately identical, with the exception that urban sustainability theory research takes a more specific and grounded approach to their analysis.
Sustainable urban development encompasses not only growth in the economy but also growth in terms of resource utilization, environmental protection, social ecology, and the use of space available [41]. In fact, construction has long been considered a resource-intensive and energy-consuming industry [42]. As the overall foundation and backbone of the urban building system, urban infrastructure is directly or indirectly involved in the production and living processes of the city in specific ways [43]. With the concept of sustainable urban development gaining more and more attention, green infrastructure has been well received by governments around the world as a strategy to improve sustainability in the construction industry [44]. Not only that, a large number of scholars have also begun to value the important contribution of urban form and spatial organization to sustainable development [45]. Based on the aforementioned arguments, it is gradually becoming a consensus that developing infrastructure underground provides more energy-saving advantages than planning infrastructure above ground [46]. Future sustainable urban development could greatly benefit from this.
The M-ULS plan is an implementation of this fundamental concept, and the urban form that utilizes public infrastructure to connect the urban core to the outlying villages and tribes has been acknowledged as such. The need for sustainable transformation of urban infrastructure further contributes to the innovation of logistics systems [47]. On the one hand, it is an emerging infrastructure that supports sustainable urban development; on the other hand, it applies green technologies and enables digital operations through an intelligent platform [48]. Generally speaking, M-ULS is not only an effective way to realize the logistics and transportation system for sustainable urban development, but also an effective way to improve the accessibility of urban cargo transportation [49]. Additionally, it weakens the antagonistic relationship between traditional logistics’ economic development and environmental pollution, brings social and environmental benefits while optimizing the economic structure of the whole city, which is a new idea to promote sustainable urban development.
At this stage, the research content of urban sustainable development theory mainly focuses on system coordination theory, resource carrying theory, system renewal theory and circular economy theory [50]. In Section 4, we will construct the development path of M-ULS concept integration based on the perspective of urban sustainable development theory. Then, we will illustrate the significant benefits of M-ULS in sustainable development on three different levels: technical, economic, and socio-environmental benefits.
2.3. Stakeholder Theory
The second theoretical viewpoint in this paper is stakeholder theory. First, it is believed that the city’s stakeholders are crucial groups to evaluate when determining the future direction of sustainable urban development, and second, the stakeholders are key decision-makers in the M-ULS implementation process [51]. To discover new possibilities for sustainable urban development, they must examine the difficulties associated with the project’s entire life cycle of construction from a variety of perspectives [52]. In summary, stakeholder theory was also selected as the foundational theory for this paper.
The term “stakeholder” initially appeared in the 1860s. Stakeholder theory steadily shifted from the periphery to the fore of management study in the 1970s with the rise of Corporate Social Responsibility research [53]. As the flagship of stakeholder theory, Freeman published his classic book Strategic Management: A Stakeholder Approach in 1984, which is also regarded as the founding work of stakeholder theory [54].
There are a variety of definitions of stakeholders. According to the book mentioned previously, the traditional definition is “all individuals and groups that have the potential to affect how an organization achieves its goals or who are impacted by that process”. Freeman (1984) did not create the idea of stakeholders, but he was the one who first systematized it in terms of strategic management [54]. The underlying paradigm of the individual as the research perspective can be credited to Freeman’s stakeholder management theory, and the theoretical framework he provided has evolved into the fundamental foundation for subsequent scholars to analyze stakeholder issues.
Stakeholder theory has been incorporated into different fields of study in extremely beneficial ways. We discovered a substantial corpus of scholarly work applying stakeholder theory in strategic management [55], sustainable supply chain management [56], and corporate social responsibility [21] after reviewing the academic literature on the subject. In addition, Stakeholder theory proposes that treating all stakeholders well creates a sort of synergy [57]. As a result, it is impossible to build a project without the input and involvement of numerous stakeholders. By balancing the cooperative or competitive relationships among multiple stakeholders, the inclusion of each stakeholder in organizational decision making helps to enhance the overall advantage.
To the best of the authors’ knowledge, M-ULS has not been studied in the early literature from the perspectives of numerous stakeholders, and the implementation of M-ULS requires the joint role of urban subject decision-makers. Based on the theory of stakeholder management, we identify the key players in the implementation of M-ULS in this article, and we offer recommendations after taking factors such as drivers and barriers into account.
3. Methodology
3.1. Overview of Review Protocol
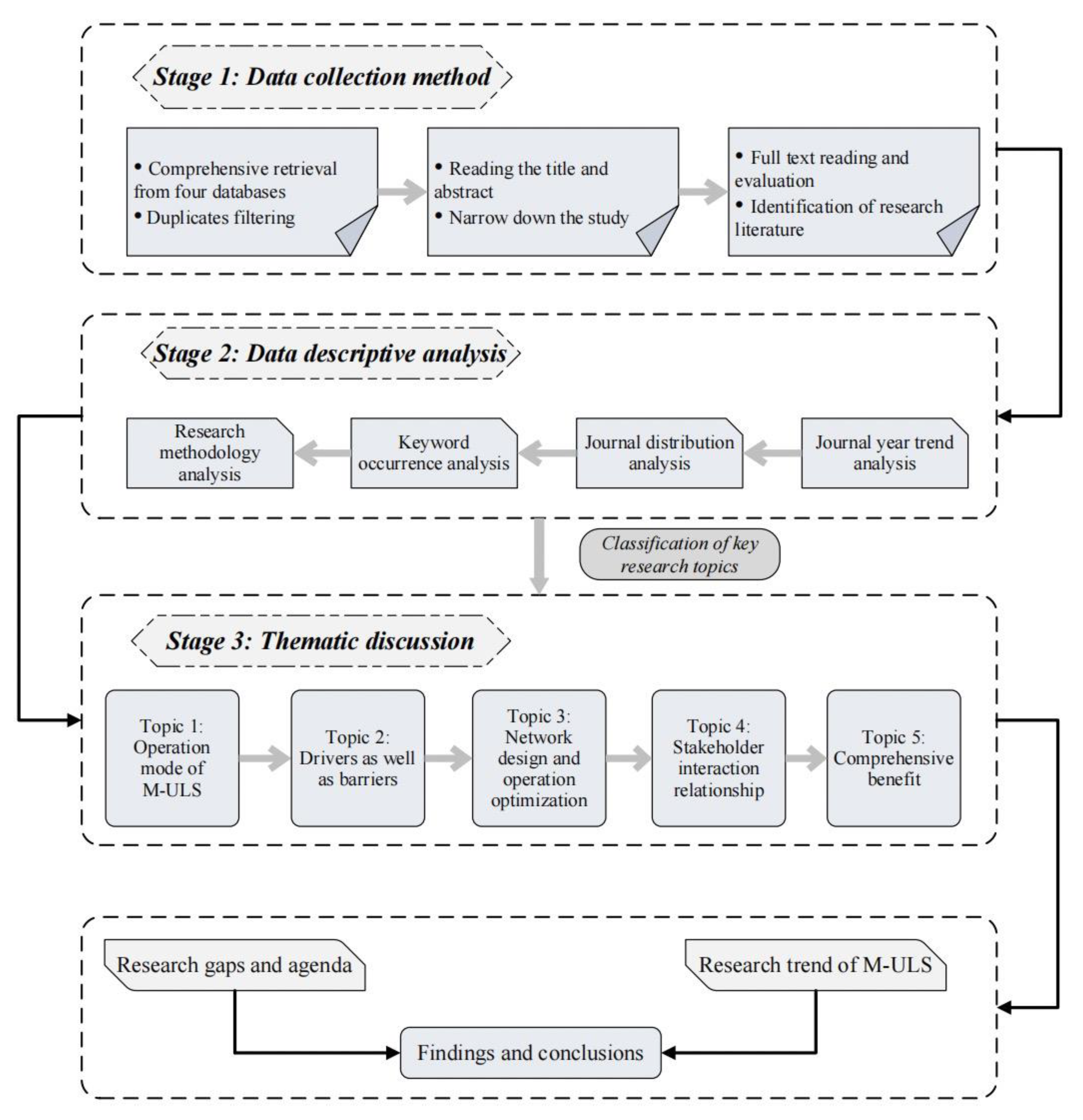
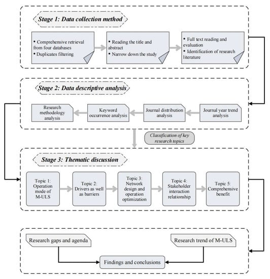
The bibliometric analysis method, an effective inquiry tool, is commonly used to analyze the literature on a certain topic and discover the structure of knowledge and research trends, e.g., green buildings [58], green and sustainable logistics [23]. This method uses statistical analysis of multiple dimensions of the literature to objectively evaluate contributions and make predictions with few external constraints [59]. In this paper, all searchable M-ULS literature are statistically measured in four dimensions, year, journal, keyword and research methodology, in order to grasp the knowledge system and establish a framework for its evolution. The methodological procedure is depicted in Figure 1 from literature retrieval through discussion.
Figure 1.
Flow chart of literature review.
In Step 1, comprehensive material retrieval utilizing keywords across four databases was completed and subsequent screening criteria were made to determine the eventual scope of the article research.
Four descriptive analyses of the data were designed and carried out in stage 2. These included the following: the year of publication, the distribution of the literature by journal, keyword analysis, research methodology and theme analysis.
In Step 3, five different topics were discussed for M-ULS based on the results of the descriptive analysis. Finally, the findings of the article and the gaps were summarized.
3.2. Data Collection and Selection
Keyword selection and inclusion criteria. We defined the year of search for the literature in the four databases as 2010 and beyond since theoretical study on M-ULS only formally started at the beginning of the twenty-first century [60]. A comprehensive literature search was carried out using the following logical statement, as given in Table 1. Subsequently, Endnote (X7 ver.) software was used to undertake the initial screening of the literature in each database and remove duplicate items. Following these steps, Elsevier, Web of Science Core Collection, Scopus, and Engineering Village, respectively, yielded 204, 65, 83, and 97 documents.
Table 1.
Results of literature retrieval and selection.
Review of the title and abstract for secondary screening: The aforementioned procedures resulted in the acquisition of a total of 310 documents, which were then reviewed for their titles and abstracts. We tried to screen out articles whose content did not fit well with the research topic through this step. For example, several of them, such as tunneling technology, energy, transportation management, and research, were from areas completely unrelated to the research topic. There were 73 papers in total that were chosen.
Full paper reading and evaluation to establish the ultimate study scope: At this stage, 73 papers from the literature were read thoroughly. Some of the articles were less than six pages in length, although their titles were related to M-ULS. There were also some articles containing research content unrelated to the topic, such as technical research on driverless trains or model design for subways. In addition, some articles were not directly searched in the database, but the references of some articles caught our attention according to the principle of retrospective search [31]. Finally, 52 articles were selected for our review.
3.3. Data Descriptive Analysis
3.3.1. Journal Year Trend
According to the growth and aging laws of scientific and technological literature, an annual statistical study of the number of pertinent articles released can indicate the state of the subject and forecast its future development. Figure 2 shows an annual summary of the 449 items of data from the initial screening and the 52 finalized pieces of literature for the period from 2011 to 2022. Both are generally developing in an upward trend. We primarily concentrated on the annual status of change for the final 52 works of literature examined. It was clear that until 2017, research on M-ULS was basically stagnant. It was clear that until 2017, M-ULS research did not attract the attention of a wide range of scholars, with the number of published articles per year being no more than three. During this period, the discussion topics of most articles then focused on the establishment of dedicated ULS. However, starting in 2018, the idea of constructing underground transportation systems based on the metro gained traction, and the number of papers published on M-ULS progressively rises, peaking at ten in 2022, which is nearly comparable to the total of all the prior numbers in 2017. Combined with the moving average line, it can be seen that the research topics of M-ULS show an upward trend in terms of number and agreement.
Figure 2.
Year distribution of M-ULS literature.
3.3.2. Journal Distribution
As shown in Figure 3, all 52 publications were from a total of 31 different journals, and each journal’s total number of publications is indicated in the lower left corner of the picture. Subsequently, in order to capture the distribution of academic journals in this research topic across countries, we counted the number of journal publications in the country of the first author. The image’s bottom right corner displays the number of articles published in each nation. In order to visualize the geographical distribution, we have marked the general location of each country and shown the corresponding data with a background global map. Scholars from 18 different nations have contributed to the research on this topic. Among them, the number of countries distributed in Europe reaches ten and the vast majority of journal publishers originate from here as well. In terms of the number of literature distributions, although the number of Asian countries is only half that of Europe, a team of authors from China contributed more than half of the total number of articles.
Figure 3.
Regional distribution of periodicals.
Further, Figure 4 depicts the major journals that published two or more articles. Although about 42% of the journals published only one article on the topic of M-ULS, there is no shortage of journals that contain very high impact factors, such as Transportation Research Part A. The journal with the highest number of published articles is Tunnelling and Underground Space Technology (seven), followed by Sustainability (five) and IEEE Access (four), respectively. Despite the short period of research on the topic of M-ULS, the classification of journals shows that the research topic spans different fields such as transportation planning [32], logistics management [19], underground space [61] and engineering construction [62]. This indicates that M-ULS research is multidisciplinary in nature and spans a wide variety of fields.
Figure 4.
Distribution of literature journals.
3.3.3. Keyword Occurrence Analysis
The co-word analysis method uses the co-occurrence of lexical pairs or noun phrases in a collection of literature to ascertain the connections between the subjects covered by the collection of literature [59]. In order to better summarize the key elements of the current research on the topic, we have integrated and analyzed the keywords or high-frequency words of the articles using scientific text analysis. As previously mentioned, this study was organized around a critical review of a small scoping field of knowledge. Considering that there were only 52 publications chosen, some crucial information might be overlooked if only the original keywords of the journals are reviewed. As a result, we used text analysis tools to statistically examine the data for the phrases in each article. The Python environment was initially loaded with unstructured text data. Tokenization was then used to separate the textual data into groups of words or phrases. During this process, keywords with the same meaning, such as “transport” and “transportation” were merged. Finally, deactivated words such as “is” and “a” were removed before performing word frequency data. After sorting according to the frequency of occurrence, the top five high-frequency terms or phrases that differ from the keywords of the articles were extended to our final analysis. On the basis of word frequency analysis, CiteSpace helps us identify clusters of keywords that reflect different themes. Following the aforementioned steps, the top ten that ultimately appeared more frequently were divided into three approximate clusters. The first cluster includes “city logistics”, “carbon emission”, and “sustainability”, as the background of the majority of the literature almost always discusses an array of environmental issues brought on by urban freight transportation, and the sustainability of logistics is also a hot topic supported by scholars. The second cluster consists of the terms “network design”, “model”, and “optimization and management”. Network design, operation and management are the current focus of M-ULS, and mathematical modeling is a key tool in this process. The third cluster incorporates “freight transportation”, “infrastructure”, “passenger and freight”, and “underground space”. In truth, it is easy to see that M-ULS is an ideal choice to make full use of the underground space to build a new type of freight infrastructure and put the idea of passenger and freight synergy into reality.
3.3.4. Research Methodology Analysis
The research method section of the literature is a tool for the author to reveal the inner laws of the research thrust. Therefore, according to Lagorio et al. [63], we classified the research methodologies into “Review”, “Conceptual Paper”, “Questionnaire Survey”, “Empirical Paper”, “Mathematical Modelling”, and “Hybrid Method” after reviewing the research content of each paper (see Table 2). The results showed that Mathematical Modelling was the most applied, with a total of 29 articles. While identifying the research methodologies in the literature, the author made a more detailed classification for the literature that took the Mathematical Modelling approach. Generally, Mathematical Modelling contains four types of modeling, which are Evaluation Model, Optimization Model, Classification Model, and Predictive Model. In the scope of this review study, the first two modeling types are widely used by various scholars, and in particular, the mixed integer nonlinear programming model is the most commonly used modeling approach in optimization problems. In addition, the combination of qualitative and quantitative analysis is also the most commonly used strategy for this research topic; for example, eight papers use the Hybrid Method, which includes the combination of mathematical modeling and questionnaires, or the combination of literature review and empirical analysis.
Table 2.
Materials classified by research methodology.
3.4. Literature Classification
The literature was tagged and categorized during the reading of the entire body of work in order to facilitate the categorization discussion in Section 4 based on various research themes. Researchers can swiftly and easily comprehend the current knowledge structure in this study field thanks to the classification of academic papers into various research topics. The operating models, logistics and distribution systems, node location studies, drivers as well as barriers, stakeholder interactions and comprehensive benefits may all be found in the examined study on M-ULS. The detailed results of the analysis will be discussed in Section 4.
4. Discussion
4.1. Operation Mode
As a consequence of the M-ULS concept being clarified, numerous teams both domestically and internationally have conducted research on the M-ULS operating mode and mechanism, as shown in Figure 5, where we explain the relevant definitions and depict the features of the existing schemes.
Figure 5.
Characteristic diagram of different operation modes’ definition.
To piggyback cargo during the metro’s flat-peak operation, some academics initially advocated dedicated logistical rooms inside the passenger locomotives that could be movably segregated. Based on the operational times, Marinov1 [64] recommended “dedicated night deliveries”, “dedicated day deliveries”, and “combi day deliveries”. An empirical investigation about its viability was undertaken by Motraghi and Marinov [65]. The findings demonstrate the model’s benefits of easy operational scheduling and minimal disturbance to passenger transportation. Due to the small volume of freight and the stricter requirements for carrying cargo, it can only share the city’s meager freight pressure.
Consequently, drawing on the operation mode of intercity train passenger and freight synergy, this form of transportation can often be separated into two synergistic operating modes, namely, passenger-freight co-line (P-F CL) and passenger-freight separate line (P-F SL) [66]. In Table 3, the benefits and drawbacks of the various modes of operation are compared. Although passenger and freight separation lines increase freight safety and operational flexibility, they are substantially more complex to alter and expensive to build, therefore, only conceptual design feasibility exists as a result [13]. The terms “Co-line Separation” (CL-S) and “Co-line Towing”(CL-T) refer to two different types of passenger and freight co-lines. CL-S is flexible in how it organizes its transportation and is well able to deal with unforeseen circumstances. A broader freight time window can be obtained by configuring the platform level of the distribution line, which effectively increases freight capacity and locomotive loading rate [67]. When the conditions need to be avoided, implementing rapid and slow train operation can considerably boost freight capacity. The CL-T is relatively easier to arrange and extend the station than the CL-S. However, the highest limit of its freight supply capacity is determined by the limited space for trailer cars and the loading and unloading operating times.
Table 3.
Comparison table of characteristic features of locomotive co-location.
Overall, the choice of M-ULS transportation mode must take into account the real freight features as well as technical implementation considerations including site modification and growth limits [68]. It is undeniable, however, that the current locomotive synergy is primarily focused on passenger-freight co-line. Both types of passenger-freight co-lines are the focus of the current study since they have a larger freight potential. Additionally, a review of the literature may show that the development of conceptual hypotheses and feasibility analyses are the extent of the research on the M-ULS transport mode to date. However, the combination scheduling of passenger and freight trains, the layout of logistics functional areas in metro stations, and the parametric design of train equipment systems may be the key factors affecting the M-ULS’s implementation. The literature that is accessible is solely valuable as a reference. In future research, standard specifications for cooperative transportation and the determination of vehicle parameters will be essential.
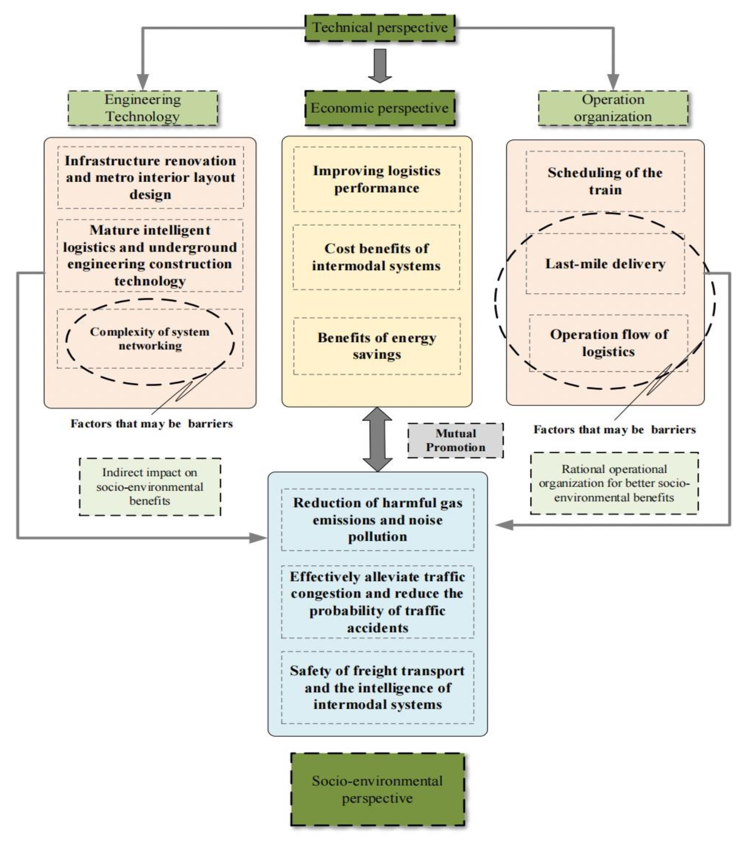
4.2. Drivers and Barriers for M-ULS
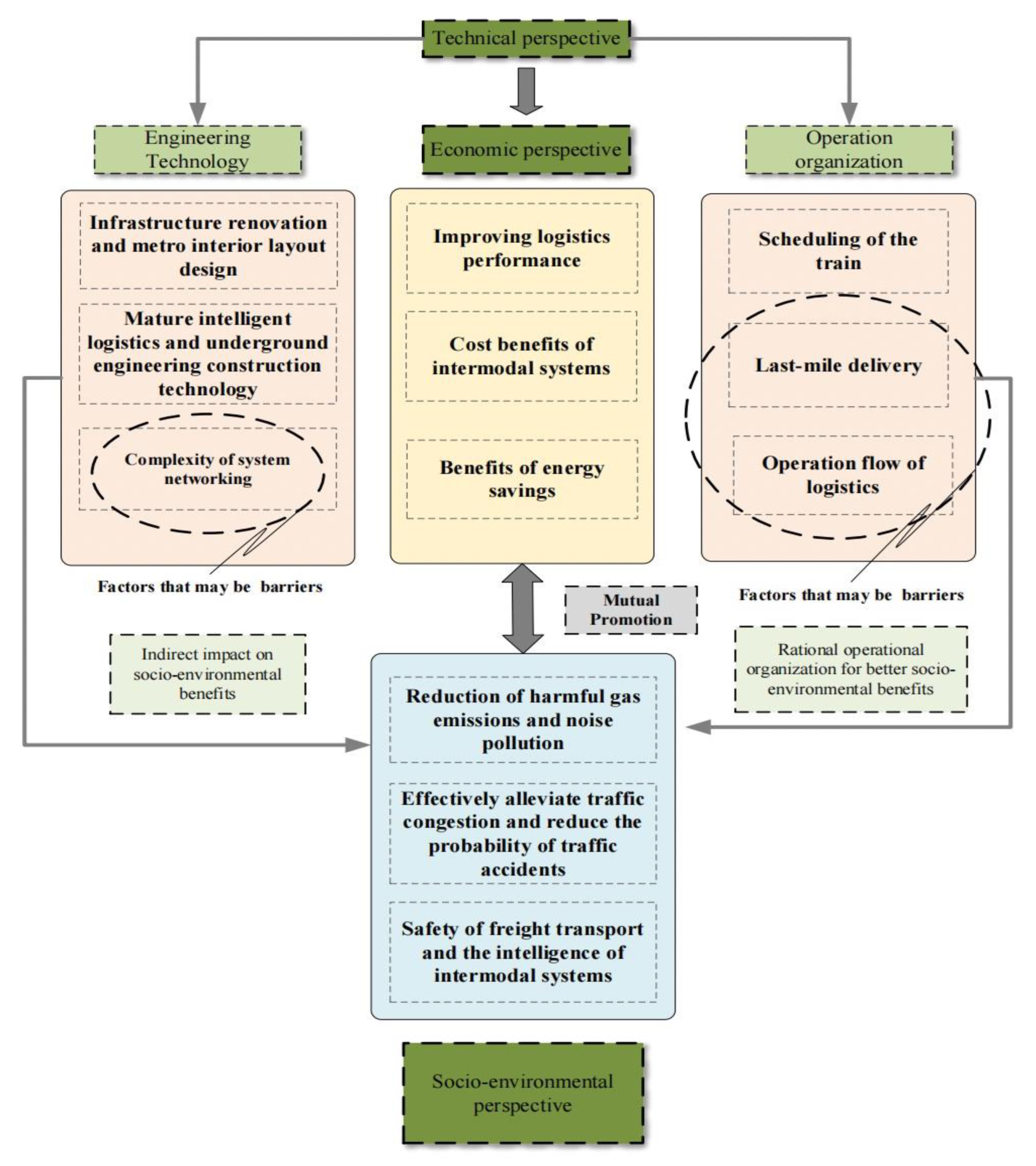
In the second part of the paper, we mentioned the theory of urban sustainability, in which the sustainability of urban systems can be illustrated through economic, social and environmental perspectives. In order to encourage the adoption of M-ULS as a new kind of urban transportation facility based on the urban sustainability theory, this paper will analyze the drivers and barriers of M-ULS from three perspectives: technical, economic, and socio-environmental benefits. It will also explain how these three perspectives interact with one another.
4.2.1. Drivers
As shown in Table 4, at the technical implementation level, the transportation rail network in large and medium-sized cities has been gradually expanded and developed [69], and the metro network has a wide coverage area and reasonable distribution plan for each station, so the location of M-ULS and the layout of facilities can be taken from the metro system. In addition, the relatively constant frequency of urban railways ensures prompt and effective goods transit [70]. The ability to integrate transportation in metropolitan areas using metro is also made possible by the research and development expertise of numerous paradigm ULS projects, intelligent logistics technology, and subterranean engineering construction technology [71]. At the economic level, research cases using Beijing, China, Seoul, South Korea, Madrid, Spain, and Toronto, Canada show that intermodal systems operating in a network have a good cost advantage over conventional ground freight and dedicated ULS networks [61]. Because of its operational flexibility, lack of ground freight interruption, and “contactless distribution”, intermodal systems have exceptional logistical advantages, particularly in unexpected situations such as epidemics [3]. The implementation of M-ULS reduces truck use somewhat on a socio-environmental level, which in turn reduces the consumption of natural resources such as gasoline and the emission of polluting gases such as CO2 and NOx. Urban traffic congestion is also being significantly decreased, which has significant positive social and environmental effects. The findings of Kikuta et al. [31] and others, indicate that intelligent, intensive, and environmentally friendly multimodal transport systems are widely accepted in society [20].
Table 4.
Multi-perspective analysis table for M-ULS implementation.
4.2.2. Barriers
Firstly, M-ULS adoption is still hampered by concerns about the safety of freight and the effect on passenger traffic [75]. There are tighter restrictions on the items that can be transported because the metro is used for passengers, which restricts the kinds of goods that can be moved. Secondly, there are not any fully successful operational cases from a technical standpoint that can offer a wealth of experience. Relying on the subway for freight transport also necessitates close coordination between the logistics industry and the subway sector, as well as careful scheduling management [14]. Finally, the urban metro system’s network coverage typically uses the urban area as its focal point and extends in all directions. However, the end area is typically broad and fragmented, and the “last mile” of urban distribution is carried out manually [80]. The public might not be prepared to take their own packages home if the last pickup point is established in the train station because it will affect residents’ behaviors to some extent.
Although there are challenges in implementing M-ULS, as indicated in Figure 6, these obstacles can be properly overcome by creating corresponding measures from various perspectives. By optimizing the logistics operation flow and designing a reasonable station, for instance, the impact on passenger flow can be significantly decreased [78]. By reducing turnaround times, saving on transportation, and increasing freight volume, reasonable network planning and operation scheduling can also improve logistics and society [81]. The relevant departments should research public acceptance of the last-mile delivery issue beforehand, enhance publicity, and work to prevent the issues that the public rejects the most in order to increase local acceptance and market awareness. Furthermore, there is a need for intensive study and development of intelligent delivery systems such as drones.
Figure 6.
Multi-perspective analysis framework for M-ULS implementation.
Technology enhancement is a direct driver to improve the economic, social and environmental benefits of cities. High levels of automation and effective freight transportation management are required for the functioning of intelligent logistics systems [79]. Currently, there is little research literature related to intelligent equipment systems and management with M-ULS as a theme. If transportation devices such as technologically sophisticated drone delivery are developed, they will perfectly solve the difficult last-mile problem and also transform the obstacle factor into a driving factor. In addition, most of the scholars’ studies on benefits are based on dedicated ULS and are qualitative in nature, so quantifying the benefits generated by M-ULS is also a future research trend.
4.3. System Network Design and Operation Optimization
In addition to the above-mentioned analysis of operation models and affecting factors, studies on the design and operational optimization of the system network with M-ULS as the theme have been undertaken. On the one hand, this is due to the academic community’s ongoing network-based analysis and empirical research of the M-ULS program, on the other hand, it is due to the advancement of planning theories and system development strategies.
4.3.1. Node Network Design
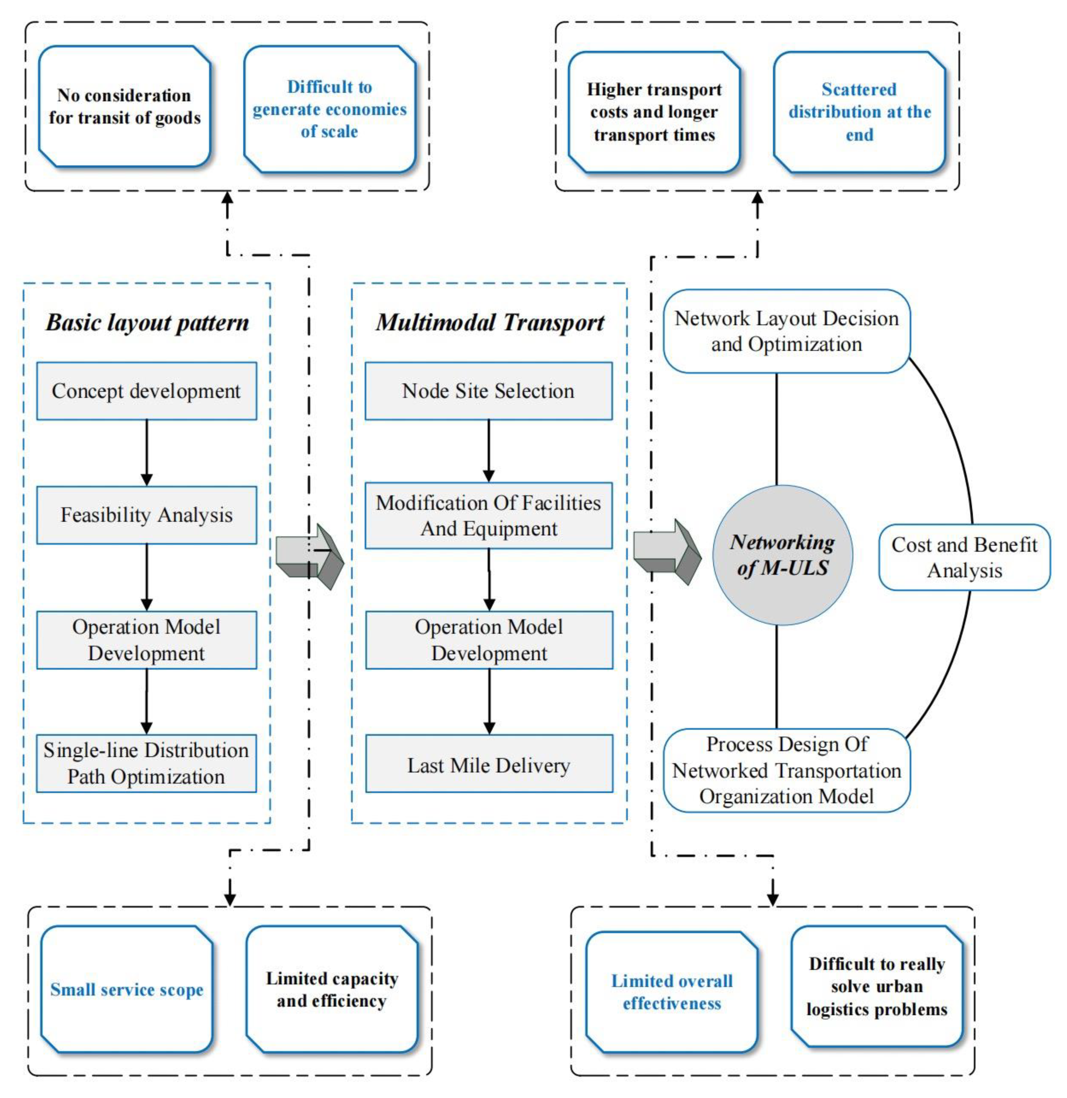
The initial research concentrated on single-line routes, which are the fundamental layout form of M-ULS [82]. Numerous empirical studies have been conducted in the literature around its conceptual design, site selection, distribution path optimization and other issues, providing theoretical support for the implementation of M-ULS pilot projects [70]. However, too singular transportation paths limit the service scope of cargo transportation as well as transportation capacity, making it difficult to generate economies of scale. Subsequently, the concept of multilane intermodal transportation network was proposed [83].
The service range of transportation based on the original infrastructure, which may initially implement large-scale distribution in urban peripheral logistics parks and central metropolitan areas, is substantially improved by multilane intermodal transport networks [77]. Existing research frequently takes into consideration factors such as construction costs, traffic patterns, logistics demands, and industrial layout [84]. These studies then recommend network formation in regions with significant negative externalities and a pressing need for urban freight transportation by judiciously optimizing key metrics such as travel distance, travel cost, and utilization rate. However, studies have shown that “riders”, with a low degree of intensification and intelligence, continue to dominate the end-of-line distribution of multilane networks. As a result, the demand for logistics cost reduction and efficiency cannot be effectively realized, and a number of new traffic issues for freight demand areas are created, such as passenger and freight lane grabbing, poor freight safety, etc. [68]. It is also far from being a practical solution to logistics issues because of the rise in multilane intermodal transit, which will result in higher transportation costs and longer travel times. Thus, there is currently an agreement that the network should be operated to maximize the benefits of intermodal transportation systems and boost their efficiency, and Figure 7 depicts the evolution of the proposed M-ULS networked concept.
Figure 7.
Integration of a networked M-ULS concept.
4.3.2. System Operations Management
Studies on system operation optimization are currently scarce and largely concentrated on two areas: designing a collaborative dispatching scheme for passengers and freight, and improving the internal station operating flow. Visual simulation modeling of freight stations was used by Hu et al. [66] to propose an optimization scheme for internal logistics functional area layout and station operation flow. Li et al. [14], Behiri et al. [74], and Ozturk and Patrick [85] optimized the collaborative transportation scheme from the perspectives of cost–benefit, capacity constraint, distribution time, and dynamic time window, respectively. The development of secondary underground freight sub-networks in freight-intensive locations in order to create an extended M-ULS network has emerged as a new research trend based on the existing metro mainline freight network. Based on this, the operational schedule will be more complicated after adding an underground freight sub-network, and the relevant study is still in need of completion.
In general, the multilane intermodal network already in existence is unable to support the high-quality growth of an underground logistics system, therefore, network development is a necessary part of the implementation of underground logistics based on metro. Although M-ULS network design is the issue that has received the most attention in the literature so far, the mechanism of M-ULS network expansion is still unclear. The realization of networked services is directly impacted by the aforementioned trends. In this process, the assessment of project investment, operational performance and external benefits are dynamically changing. There is a lack of papers in the literature that further investigate the above issues.
4.4. Stakeholder Interaction Relationship
The government, metro operating firms, logistics companies, and users are the key direct stakeholders in M-ULS from the perspective of the entire project building process [86]. The findings of Villa and Monzon [1] demonstrate that the introduction of an urban freight metro has enormous potential advantages for urban transportation. M-ULS suggests lower external costs for local governments, including social and environmental factors, which range from 11.16% to 14.72% less than in the existing model. Additionally, the mixed transport strategy results in cheaper operating costs for logistics organizations, which increases profitability. Utilizing the metro’s extra capacity for cargo transportation also generates additional revenue for the firms who operate the metro. Finally, the punctuality and efficiency of cargo delivery with M-ULS is a substantial advantage for users, particularly in emergency situations such as epidemics.
Stakeholder theory’s core view is that organizations should balance the needs of various stakeholders in an integrated way rather than solely focusing on performance [57]. A project should concentrate on its own external societal benefits in addition to its internal rewards [87]. In order to facilitate the development of M-ULS, stakeholders should develop initiatives as shown in Figure 8 based on the analysis of the three themes mentioned above. The numbers in the ellipses are the statistical values of the 52 articles in the literature that are focused on or can reflect the corresponding themes, respectively. According to Hu et al. [88], system performance will be improved by early government backing and regulatory mechanisms between pricing, supply and demand levels, and investment. As a result, since this is a novel sort of urban infrastructure, the government ought to take the lead in deciding how to proceed and implement the plan. Additionally, the government should oversee and regulate the market, assisting all stakeholders in agreeing on how to distribute benefits along the logistical process. Metro operators must establish a strong working relationship with logistics firms in order to schedule trains for both passenger and cargo service. The rebuilding of metro infrastructure and the planning of trains for passenger and cargo transportation should fall more on the metro operating firms. However, metro operators need to forge a strong collaboration with logistics firms in order to participate in the standardized process of cargo transportation. Moreover, logistics firms must adopt the ideal delivery strategy and consider the needs of customers in the final mile of delivery. Finally, users must actively promote and adopt this new mode of transportation while taking advantage of M-ULS.
Figure 8.
Stakeholder interaction relationship.
The current model of collaboration between logistics companies, service providers, and other stakeholders will unavoidably alter when new infrastructure is introduced. M-ULS has different stages of development from project planning to formal operation. Research on the demands of stakeholders and dynamic game behavior at every stage of the complicated contract logistics relationship is still lacking. Research on how to form a new logistics cooperation model and how to balance the interests between the parties also deserves in-depth discussion.
4.5. Comprehensive Benefit
Sustainable urban development requires that the construction and operation of infrastructure is needed to meet the coordinated development of economic, social and environmental benefits at the same time. When making the development plan for a public infrastructure project, the project’s external benefits are always considered critical factors that motivate political support. The establishment of the M-ULS comprehensive benefit assessment system can offer government officials and decision-makers a deeper understanding of urban land utilization benefits and facilitate the selection of financing strategies.
Taking the Beijing urban rail transit system as a case study, Hu et al. [19] considered five aspects of benefits: transportation, energy, environment, land conservation, and safety. Their findings demonstrated that the M-ULS exhibits competitive advantages in terms of service capacity and profitability. Furthermore, the study’s results revealed a significant impact of government funding intensity on the performance of M-ULS in terms of construction progress, benefits, and profits. Based on previous benefit studies, Pan et al. [76] constructed a benefit evaluation system containing 13 indicators using the service cost replacement method to quantitatively study the comprehensive benefits of M-ULS in transportation, logistics, environment and society. The research findings indicate that M-ULS can mitigate the negative impacts of road freight on urban sustainability and enhance the proportion of underground urban space. What is more, the application of green and intelligent technologies enables it to replace a substantial amount of labor and distributed logistics facilities, thereby fostering urban sustainable development. A model with three interrelated modules is proposed by Chen et al. [89]. In addition to quantifying the benefits in various aspects mentioned above, they also took into account the comprehensive benefits of emergency support for multi-functional logistics systems, providing a reference decision-making mechanism for the network expansion of M-ULS. In this study, energy efficiency benefits rise fastest with the promotion of underground urban freight, followed by logistics economies of scale. Once again, the significant contribution of green infrastructure planning to sustainable urban development was confirmed.
The Strategic Research Agenda for the European Underground Construction Sector has explicitly stated that the vision for its development is to put infrastructure underground and free up the surface for citizens. M-ULS initiatives stand on the maximum utilization of urban infrastructure and underground space resources to meet diverse logistics needs and compatibility for sustainable urban development. By summarizing the literature on the topic of M-ULS benefits, it becomes evident that its contribution to society is substantial. The comprehensive benefits of M-ULS are positively correlated with network scale. Therefore, the planning of M-ULS should consider the overall impact on urban sustainable development. As a matter of fact, the roles of governments and logistics companies in financing and operations are expected to evolve at different stages of ULS development. Increasing financial support in the early stages of the project can significantly accelerate system expansion. Indeed, adopting a flexible and diversified financing strategy can greatly facilitate the implementation of ULS. By encouraging the participation of various stakeholders in institutional development, it can foster the sustainable development of both the public and city logistics industries, ultimately benefiting society at large.
5. Conclusions
M-ULS is an intelligent and automated goods transportation system that is oriented toward sustainable urban development. It enhances the quality of logistics services and reduces negative externalities in cities through the application of green technologies such as smart warehousing, automated sorting, and distribution. This article reviews the current status, trends, and gaps in M-ULS research based on a bibliometric analysis of 52 relevant studies selected from four well-known databases. Following that, the main findings are presented.
First of all, as shown by the moving average trend graph for the year of journal publication, there is an increasing trend in the number and consistency of research themes in M-ULS, which indicates a gradual recognition of the innovative construction of green infrastructure. Then, the categorization of the publications demonstrates that the research topics cover a variety of industries, including engineering construction, logistics management, environmental ecology, subsurface space exploration, and transportation planning. This suggests that M-ULS research is multidisciplinary in nature and spans a wide variety of topics. Moreover, according to the statistical analysis of keywords in the literature, the creation of intelligent logistics systems integrated with subway infrastructure networks proves to be a favorable tool for the sustainable development of urban freight transportation. In the context of urban logistics advocating sustainable development, M-ULS is an ideal choice to make full use of the underground space to build a new type of freight infrastructure and put the idea of passenger and freight synergy into reality. Last but not least, within the scope of this review study, Mathematical Modelling is the most applied research method. In particular, the mixed integer nonlinear programming model is the most commonly used modelling approach in optimization problems. Moreover, the combination of qualitative and quantitative analysis is also the most commonly used strategy for this research topic.
- Subsequently, this paper summarizes the M-ULS operation model while exploring the drivers and barriers of M-ULS based on urban sustainability theory, and subsequently constructs a path for the conceptual integration of M-ULS networking. What is more, the relationships between multiple stakeholders are explored and recommendations are given from the stakeholder’s perspective. Finally, the impact of the comprehensive benefits of M-ULS on urban sustainable development is explained. The key points are summarized as follows.
- Firstly, the existing operation modes mainly include P-F SL and P-F CL. According to the composition of train cars, P-F CL can be further divided into CL-S and CL-T types. A comparative analysis shows that P-F CL has higher freight potential and is the mainstream of current research. Secondly, technical, economic, and socio-environmental advantages are the three levels at which we analyze the drivers and barriers of M-ULS. The findings indicate that by taking the appropriate steps, the barriers can be transformed into drivers. Technical improvements can theoretically improve the economic, social and environmental benefits of cities. Thirdly, the concept of M-ULS network integration has gone through multiple stages of derivation. Multiline intermodal networks cannot achieve high quality development of ULS, and network expansion is an inevitable trend for implementing underground logistics based on metro. Furthermore, the government, metro operating businesses, logistics corporations, and users are the primary direct stakeholders in M-ULS. Each stakeholder participant should develop corresponding actions to help the development of M-ULS. In the end, as an emerging urban infrastructure system, M-ULS demonstrates comprehensive benefits in various aspects, including social, environmental, economic, logistics, transportation, energy, and emergency support. It is worth mentioning that the planning of green infrastructure should fully consider its comprehensive contribution to the sustainable development of the city. The comprehensive benefits of M-ULS are positively correlated with the network scale, and stakeholders can adopt different strategies at different time periods to control the development scale of M-ULS, thereby enhancing the overall benefits of the system.
- This study evaluates the relevant literature on the topic of M-ULS and visualizes the research trends. Importantly, it proposes new ideas and requirements for the development of M-ULS through the discussion of different topics. This study offers a systematic and comprehensive review. On a theoretical level, the findings provide a basis for researchers to identify gaps for future research. On a practical level, this study serves as a strong reference for practitioners to use already-known information and analyze the conditions that facilitate the implementation of M-ULS. It will make it easier for academics and practitioners to assess the current status of M-ULS and to grasp the future direction. Inevitably, there are some limitations to this study, such as the fact that the literature was searched only in four major databases based on the “title” field, a strategy that may have led to partial omission of literature. Additionally, due to the short period of research in this field and the small amount of literature, these factors may partially limit the descriptive analysis of the data.
Author Contributions
Conceptualization, J.T., W.H. and J.D.; methodology, J.T. and D.G.; software, D.G.; validation, J.T. and W.H.; formal analysis, J.T. and R.R.; investigation, D.G. and Y.C.; resources, J.D. and Y.C.; data curation, R.R.; writing—original draft preparation, J.T. and D.G.; writing—review and editing, J.T. and W.H.; visualization, Y.C.; supervision, Z.C.; project administration, Z.C.; funding acquisition, Z.C. All authors have read and agreed to the published version of the manuscript.
Funding
This work was supported by the National Natural Science Foundation of China (grants nos. 52102392, 72271125 and 71971214) and the Natural Science Foundation of Jiangsu Province (grant no. BK20210437).
Data Availability Statement
The data that support the findings of this study are available from the corresponding authors upon reasonable request.
Conflicts of Interest
The authors declare that they have no known competing financial interests or personal relationships that could have appeared to influence the work reported in this paper.
References
- Villa, R.; Monzón, A. A Metro-Based System as Sustainable Alternative for Urban Logistics in the Era of E-Commerce. Sustainability 2021, 13, 4479. [Google Scholar] [CrossRef]
- Zahed, S.E.; Shahandashti, S.M.; Najafi, M. Financing Underground Freight Transportation Systems in Texas: Identification of Funding Sources and Assessment of Enabling Legislation. J. Pipeline Syst. Eng. 2018, 9, 06018001. [Google Scholar] [CrossRef]
- Xu, Y.; Dong, J.; Ren, R.; Yang, K.; Chen, Z. The impact of metro-based underground logistics system on city logistics performance under COVID-19 epidemic: A case study of Wuhan, China. Transp. Policy 2022, 116, 81–95. [Google Scholar] [CrossRef] [PubMed]
- Anderson, V.; Gough, W.A. Enabling Nature-Based Solutions to Build Back Better-An Environmental Regulatory Impact Analysis of Green Infrastructure in Ontario, Canada. Buildings 2022, 12, 61. [Google Scholar] [CrossRef] [PubMed]
- Kasznar, A.P.P.; Hammad, A.W.A.; Najjar, M.; Qualharini, E.L.; Figueiredo, K.; Soares, C.A.P.; Haddad, A.N. Multiple Dimensions of Smart Cities’ Infrastructure: A Review. Buildings 2021, 11, 73. [Google Scholar] [CrossRef]
- Ying, J.; Zhang, X.J.; Zhang, Y.Q.; Bilan, S. Green infrastructure: Systematic literature review. Econ. Res. Ekon. Istraz. 2022, 35, 343–366. [Google Scholar] [CrossRef]
- Lyu, Y.; Ji, Z.; Liang, H.; Wang, T.; Zheng, Y.Q. Has Information Infrastructure Reduced Carbon Emissions?-Evidence from Panel Data Analysis of Chinese Cities. Buildings 2022, 12, 619. [Google Scholar] [CrossRef]
- Vernimmen, B.; Dullaert, W.; Geens, E.; Notteboom, T.; T’Jollyn, B.; van Gilsen, W.; Winkelmans, W. Underground logistics systems: A way to cope with growing internal container traffic in the port of antwerp? Transp. Plan. Technol. 2007, 30, 391–416. [Google Scholar] [CrossRef]
- Kilibarda, M.; Andrejić, M.; Popović, V. Research in logistics service quality: A systematic literature review. Transp. Vilnius 2020, 35, 224–235. [Google Scholar]
- Dong, J.J.; Xu, Y.X.; Hwang, B.G.; Ren, R.; Chen, Z.L. The Impact of Underground Logistics System on Urban Sustainable Development: A System Dynamics Approach. Sustainability 2019, 11, 1223. [Google Scholar] [CrossRef]
- Hu, W.; Dong, J.; Hwang, B.-G.; Ren, R.; Chen, Z. Hybrid optimization procedures applying for two-echelon urban underground logistics network planning: A case study of Beijing. Comput. Ind. Eng. 2020, 144, 106452. [Google Scholar] [CrossRef]
- Miller, B.; Spertus, J.; Kamga, C. Costs and benefits of pneumatic collection in three specific New York City cases. Waste Manag. 2014, 34, 1957–1966. [Google Scholar] [CrossRef] [PubMed]
- Dong, J.; Hu, W.; Yan, S.; Ren, R.; Zhao, X. Network Planning Method for Capacitated Metro-Based Underground Logistics System. Adv. Civ. Eng. 2018, 2018, 6958086. [Google Scholar] [CrossRef]
- Li, Z.; Shalaby, A.; Roorda, M.J.; Mao, B. Urban rail service design for collaborative passenger and freight transport. Transp. Res. Part E Logist. Transp. Rev. 2021, 147, 102205. [Google Scholar] [CrossRef]
- Strale, M. The cargo tram: Current status and perspectives, the example of Brussels. Transp. Sustain. 2014, 6, 245–263. [Google Scholar] [CrossRef]
- Arvidsson, N.; Browne, M. A Review of the Success and Failure of Tram Systems to Carry Urban Freight: The Implications for a Low Emission Intermodal Solution Using Electric Vehicles on Trams. Eur. Transp. Trasporti Eur. 2013. Available online: https://www.openstarts.units.it/entities/publication/d494a1dc-3e54-443b-b4d0-ac712d159fcb/details (accessed on 21 July 2023).
- Hu, W.; Dong, J.; Hwang, B.-G.; Ren, R.; Chen, Y.; Chen, Z. Using system dynamics to analyze the development of urban freight transportation system based on rail transit: A case study of Beijing. Sustain. Cities Soc. 2020, 53, 101923. [Google Scholar] [CrossRef]
- Chen, Y.; Dong, J.; Chen, Z.; Zhao, X.; Shang, P. Optimal carbon emissions in an integrated network of roads and UFTS under the finite construction resources. Tunn. Undergr. Space Technol. 2019, 94, 103108. [Google Scholar] [CrossRef]
- Hu, W.; Dong, J.; Hwang, B.-G.; Ren, R.; Chen, Z. A preliminary prototyping approach for emerging metro-based underground logistics systems: Operation mechanism and facility layout. Int. J. Prod. Res. 2020, 59, 7516–7536. [Google Scholar] [CrossRef]
- Gatta, V.; Marcucci, E.; Nigro, M.; Serafini, S. Sustainable urban freight transport adopting public transport-based crowdshipping for B2C deliveries. Eur. Transp. Res. Rev. 2019, 11, 13. [Google Scholar] [CrossRef]
- Jabbour, A.B.L.D.; Jabbour, C.J.C.; Sarkis, J.; Latan, H.; Roubaud, D.; Godinho, M.; Queiroz, M. Fostering low-carbon production and logistics systems: Framework and empirical evidence. Int. J. Prod. Res. 2021, 59, 7106–7125. [Google Scholar] [CrossRef]
- Denyer, D.; Tranfield, D. Producing a systematic review. In The Sage Handbook of Organizational Research Methods; Sage Publications Ltd.: Thousand Oaks, CA, USA, 2009; pp. 671–689. [Google Scholar]
- Ren, R.; Hu, W.; Dong, J.; Sun, B.; Chen, Y.; Chen, Z. A Systematic Literature Review of Green and Sustainable Logistics: Bibliometric Analysis, Research Trend and Knowledge Taxonomy. Int. J. Environ. Res. Public Health 2019, 17, 261. [Google Scholar] [CrossRef]
- Zevgolis, I.E.; Mavrikos, A.A.; Kaliampakos, D.C. Construction, storage capacity and economics of an underground warehousing-logistics center in Athens, Greece. Tunn. Undergr. Space Technol. 2004, 19, 165–173. [Google Scholar] [CrossRef]
- Xie, C.; Wang, X.; Fukuda, D. On the Pricing of Urban Rail Transit with Track Sharing Freight Service. Sustainability 2020, 12, 2758. [Google Scholar] [CrossRef]
- Cochrane, K.; Saxe, S.; Roorda, M.J.; Shalaby, A. Moving freight on public transit: Best practices, challenges, and opportunities. Int. J. Sustain. Transp. 2016, 11, 120–132. [Google Scholar] [CrossRef]
- Alessandrini, A.; Site, P.D.; Filippi, F.; Salucci, M.V. Using rail to make urban freight distributionmore sustainable. Eur. Transp. Trasp. Eur. 2012, 50, 1–17. [Google Scholar]
- Hörl, B.; Dörr, H.; Wanjek, M.; Romstorfer, A. METRO.FREIGHT.2020—Strategies for Strengthening Rail Infrastructure for Freight Transport in Urban Regions. Transp. Res. Procedia 2016, 14, 2776–2784. [Google Scholar] [CrossRef]
- Dampier, A.; Marinov, M. A Study of the Feasibility and Potential Implementation of Metro-Based Freight Transportation in Newcastle upon Tyne. Urban Rail Transit 2015, 1, 164–182. [Google Scholar] [CrossRef]
- Serafini, S.; Nigro, M.; Gatta, V.; Marcucci, E. Sustainable crowdshipping using public transport: A case study evaluation in Rome. Transp. Res. Procedia 2018, 30, 101–110. [Google Scholar] [CrossRef]
- Kikuta, J.; Ito, T.; Tomiyama, I.; Yamamoto, S.; Yamada, T. New Subway-Integrated City Logistics Szystem. Procedia Soc. Behav. Sci. 2012, 39, 476–489. [Google Scholar] [CrossRef]
- Shahooei, S.; Mattingly, S.P.; Shahandashti, M.; Ardekani, S. Propulsion system design and energy optimization for autonomous underground freight transportation systems. Tunn. Undergr. Space Technol. 2019, 89, 125–132. [Google Scholar] [CrossRef]
- O’Connell, R.M.; Liu, H.; Lenau, C.W. Performance of Pneumatic Capsule Pipeline Freight Transport System Driven by Linear Motor. J. Transp. Eng. 2008, 134, 50–58. [Google Scholar] [CrossRef]
- Kashima, S.; Nakamura, R.; Matano, M.; Taguchi, T.; Shigenaga, T. Study of an underground physical distribution system in a high-density, built-up area. Tunn. Undergr. Space Technol. 1993, 8, 53–59. [Google Scholar] [CrossRef]
- Shahooei, S.; Najafi, M.; Ardekani, S. Design and Operation of Autonomous Underground Freight Transportation Systems. J. Pipeline Syst. Eng. 2019, 10, 8. [Google Scholar] [CrossRef]
- Zhao, L.; Li, H.; Li, M.; Sun, Y.; Hu, Q.; Mao, S.; Li, J.; Xue, J. Location selection of intra-city distribution hubs in the metro-integrated logistics system. Tunn. Undergr. Space Technol. 2018, 80, 246–256. [Google Scholar] [CrossRef]
- Assefa, S.; Lee, H.-Y.; Shiue, F.-J. Sustainability Performance of Green Building Rating Systems (GBRSs) in an Integration Model. Buildings 2022, 12, 208. [Google Scholar] [CrossRef]
- Liu, F.; Zhang, Y.; Zhang, J. Foundation Treatment in Urban Underground Engineering Using Big Data Analysis for Smart City Applications. Comput. Model. Eng. Sci. 2022, 132, 153–172. [Google Scholar] [CrossRef]
- Li, G.; Ma, X.; Song, Y. Green Building Efficiency and Influencing Factors of Transportation Infrastructure in China: Based on Three-Stage Super-Efficiency SBM–DEA and Tobit Models. Buildings 2022, 12, 623. [Google Scholar] [CrossRef]
- Lin, C.-L. Evaluating the urban sustainable development strategies and common suited paths considering various stakeholders. Environ. Dev. Sustain. 2022, 24, 14033–14073. [Google Scholar] [CrossRef]
- Lombardi, M.; Berardi, D.; Galuppi, M.; Barbieri, M. Green Tunnel Solutions: An Overview of Sustainability Trends in the Last Decade (2013–2022). Buildings 2023, 13, 392. [Google Scholar] [CrossRef]
- Liberalesso, T.; Oliveira Cruz, C.; Matos Silva, C.; Manso, M. Green infrastructure and public policies: An international review of green roofs and green walls incentives. Land Use Policy 2020, 96, 104693. [Google Scholar] [CrossRef]
- Dai, Y.; Solangi, Y.A. Evaluating and Prioritizing the Green Infrastructure Finance Risks for Sustainable Development in China. Sustainability 2023, 15, 7068. [Google Scholar] [CrossRef]
- Chan, A.P.C.; Darko, A.; Olanipekun, A.O.; Ameyaw, E.E. Critical barriers to green building technologies adoption in developing countries: The case of Ghana. J. Clean. Prod. 2018, 172, 1067–1079. [Google Scholar] [CrossRef]
- Chan, I.Y.S.; Chen, H. Towards an integrative analysis of underground environment and human health: A survey and field measurement approach. Eng. Constr. Archit. Manag. 2023. [Google Scholar] [CrossRef]
- Mavrikos, A.; Kaliampakos, D. An integrated methodology for estimating the value of underground space. Tunn. Undergr. Space Technol. 2021, 109, 103770. [Google Scholar] [CrossRef]
- He, B.-J.; Zhao, D.-X.; Zhu, J.; Darko, A.; Gou, Z.-H. Promoting and implementing urban sustainability in China: An integration of sustainable initiatives at different urban scales. Habitat Int. 2018, 82, 83–93. [Google Scholar] [CrossRef]
- Hu, W.J.; Dong, J.J.; Hwang, B.G.; Ren, R.; Chen, Z.L. Network planning of urban underground logistics system with hub-and-spoke layout: Two phase cluster-based approach. Eng. Constr. Archit. Manag. 2020, 27, 2079–2105. [Google Scholar] [CrossRef]
- Sun, X.; Hu, W.; Xue, X.; Dong, J. Multi-objective optimization model for planning metro-based underground logistics system network: Nanjing case study. J. Ind. Manag. Optim. 2021, 19, 170–196. [Google Scholar] [CrossRef]
- Yang, B.; Xu, T.; Shi, L. Analysis on sustainable urban development levels and trends in China’s cities. J. Clean. Prod. 2017, 141, 868–880. [Google Scholar] [CrossRef]
- Wuni, I.Y.; Shen, G.Q.P. Critical success factors for management of the early stages of prefabricated prefinished volumetric construction project life cycle. Eng. Constr. Archit. Manag. 2020, 27, 2315–2333. [Google Scholar] [CrossRef]
- Li, G.; Cui, L.L. Analysis of urban green building and sustainable development. Agro. Food Ind. Hi-Tec. 2017, 28, 1031–1035. [Google Scholar]
- de Gooyert, V.; Rouwette, E.; van Kranenburg, H.; Freeman, E. Reviewing the role of stakeholders in Operational Research: A stakeholder theory perspective. Eur. J. Oper. Res. 2017, 262, 402–410. [Google Scholar] [CrossRef]
- Freeman, R.E.; McVea, J. A Stakeholder Approach to Strategic Management; Wiley: Hoboken, NJ, USA, 1984. [Google Scholar]
- Guarnieri, P.; Silva, L.C.E.; Levino, N.A. Analysis of electronic waste reverse logistics decisions using Strategic Options Development Analysis methodology: A Brazilian case. J. Clean. Prod. 2016, 133, 1105–1117. [Google Scholar] [CrossRef]
- Amaya, J.; Delgado-Lindeman, M.; Arellana, J.; Allen, J. Urban freight logistics: What do citizens perceive? Transp. Res. Part E Logist. Transp. Rev. 2021, 152, 102390. [Google Scholar] [CrossRef]
- Harrison, J.; Freeman, R.E.; Cavalcanti Sá de Abreu, M. Stakeholder Theory As an Ethical Approach to Effective Management: Applying the theory to multiple contexts. Rev. Bus. Manag. 2015, 17, 858–869. [Google Scholar] [CrossRef]
- Li, Y.; Li, M.; Sang, P.; Chen, P.-H.; Li, C. Stakeholder studies of green buildings: A literature review. J. Build. Eng. 2022, 54, 104667. [Google Scholar] [CrossRef]
- Hu, W.; Dong, J.; Hwang, B.-G.; Ren, R.; Chen, Z. A Scientometrics Review on City Logistics Literature: Research Trends, Advanced Theory and Practice. Sustainability 2019, 11, 2724. [Google Scholar] [CrossRef]
- Zhang, H.; Lv, Y.; Guo, J. New Development Direction of Underground Logistics from the Perspective of Public Transport: A Systematic Review Based on Scientometrics. Sustainability 2022, 14, 3179. [Google Scholar] [CrossRef]
- Guo, D.; Chen, Y.; Yang, J.; Tan, Y.H.; Zhang, C.; Chen, Z. Planning and application of underground logistics systems in new cities and districts in China. Tunn. Undergr. Space Technol. 2021, 113, 103947. [Google Scholar] [CrossRef]
- Singh, M.; Gupta, S. Urban rail system for freight distribution in a mega city: Case study of Delhi, India. Transp. Res. Procedia 2020, 48, 452–466. [Google Scholar] [CrossRef]
- Lagorio, A.; Pinto, R.; Golini, R. Research in urban logistics: A systematic literature review. Int. J. Phys. Distrib. Logist. Manag. 2016, 46, 908–931. [Google Scholar] [CrossRef]
- Kelly, J.; Marinov, M. Innovative Interior Designs for Urban Freight Distribution Using Light Rail Systems. Urban Rail Transit 2017, 3, 238–254. [Google Scholar] [CrossRef]
- Motraghi, A.; Marinov, M.V. Analysis of urban freight by rail using event based simulation. Simul. Model. Pract. Theory 2012, 25, 73–89. [Google Scholar] [CrossRef]
- Hu, W.; Dong, J.; Yang, K.; Hwang, B.-G.; Ren, R.; Chen, Z. Modeling Real-time operations of Metro-based urban underground logistics system network: A discrete event simulation approach. Tunn. Undergr. Space Technol. 2023, 132, 104896. [Google Scholar] [CrossRef]
- Hu, W.J.; Dong, J.J.; Yang, K.; Ren, R.; Chen, Z.L. Network planning of metro-based underground logistics system against mixed uncertainties: A multi-objective cooperative co-evolutionary optimization approach. Expert Syst. Appl. 2023, 217, 119554. [Google Scholar] [CrossRef]
- Zheng, C.; Zhao, X.; Shen, J. Research on Location Optimization of Metro-Based Underground Logistics System With Voronoi Diagram. IEEE Access 2020, 8, 34407–34417. [Google Scholar] [CrossRef]
- Li, Z.; Mao, B.; Bai, Y.; Chen, Y. Integrated Optimization of Train Stop Planning and Scheduling on Metro Lines with Express/Local Mode. IEEE Access 2019, 7, 88534–88546. [Google Scholar] [CrossRef]
- Zheng, C.; Gu, Y.; Shen, J.; Du, M. Urban Logistics Delivery Route Planning Based on a Single Metro Line. IEEE Access 2021, 9, 50819–50830. [Google Scholar] [CrossRef]
- Ren, M.; Fan, Z.; Wu, J.; Zhou, L.; Du, Z. Design and Optimization of Underground Logistics Transportation Networks. IEEE Access 2019, 7, 83384–83395. [Google Scholar] [CrossRef]
- De Langhe, K. The importance of external costs for assessing the potential of trams and trains for urban freight distribution. Res. Transp. Bus. Manag. 2017, 24, 114–122. [Google Scholar] [CrossRef]
- Chen, Y.; Guo, D.; Chen, Z.; Fan, Y.; Li, X. Using a multi-objective programming model to validate feasibility of an underground freight transportation system for the Yangshan port in Shanghai. Tunn. Undergr. Space Technol. 2018, 81, 463–471. [Google Scholar] [CrossRef]
- Behiri, W.; Belmokhtar-Berraf, S.; Chu, C. Urban freight transport using passenger rail network: Scientific issues and quantitative analysis. Transp. Res. Part E Logist. Transp. Rev. 2018, 115, 227–245. [Google Scholar] [CrossRef]
- Visser, J.G.S.N. The development of underground freight transport: An overview. Tunn. Undergr. Space Technol. 2018, 80, 123–127. [Google Scholar] [CrossRef]
- Pan, X.; Dong, J.; Ren, R.; Chen, Y.; Sun, B.; Chen, Z. Monetary evaluation of the external benefits of urban underground logistics System: A case study of Beijing. Tunn. Undergr. Space Technol. 2023, 136, 105094. [Google Scholar] [CrossRef]
- van der Heijden, M.C.; van Harten, A.; Ebben, M.J.R.; Saanen, Y.A.; Valentin, E.C.; Verbraeck, A. Using Simulation to Design an Automated Underground System for Transporting Freight Around Schiphol Airport. Interfaces 2002, 32, 1–19. [Google Scholar] [CrossRef]
- Hu, W.; Dong, J.; Hwang, B.-G.; Ren, R.; Chen, Z. Is mass rapid transit applicable for deep integration of freight-passenger transport? A multi-perspective analysis from urban China. Transp. Res. Part A Policy Pract. 2022, 165, 490–510. [Google Scholar] [CrossRef]
- Hu, W.; Dong, J.; Xu, N. Multi-period planning of integrated underground logistics system network for automated construction-demolition-municipal waste collection and parcel delivery: A case study. J. Clean. Prod. 2022, 330, 129760. [Google Scholar] [CrossRef]
- Ma, M.; Zhang, F.; Liu, W.; Dixit, V. A game theoretical analysis of metro-integrated city logistics systems. Transp. Res. Part B Methodol. 2022, 156, 14–27. [Google Scholar] [CrossRef]
- Hai, D.; Xu, J.; Duan, Z.; Chen, C. Effects of underground logistics system on urban freight traffic: A case study in Shanghai, China. J. Clean. Prod. 2020, 260, 121019. [Google Scholar] [CrossRef]
- Lundgren, T.S.; Zhao, Y. Aerodynamics of electrically driven freight pipeline system. J. Transp. Eng. 2000, 126, 263–270. [Google Scholar] [CrossRef]
- Rezaeifar, F.; Najafi, M.; Kaushal, V.; Huff, B. Development of a Model to Optimize the Operations of an Intermodal Underground Logistics Transportation. J. Pipeline Syst. Eng. 2022, 13, 04022039. [Google Scholar] [CrossRef]
- Janbaz, S.; Shahandashti, M.; Najafi, M. Life Cycle Cost Analysis of an Underground Freight Transportation (UFT) System in Texas. J. Pipeline Syst. Eng. 2017, 2017, 134–143. [Google Scholar]
- Ozturk, O.; Patrick, J. An optimization model for freight transport using urban rail transit. Eur. J. Oper. Res. 2018, 267, 1110–1121. [Google Scholar] [CrossRef]
- Marchau, V.; Walker, W.; van Duin, R. An adaptive approach to implementing innovative urban transport solutions. Transp. Policy 2008, 15, 405–412. [Google Scholar] [CrossRef]
- Zwikael, O.; Salmona, M.; Meredith, J.; Zarghami, S.A. Enhancing project stakeholder communication under insufficient knowledge of project management concepts. Eng. Constr. Archit. Manag. 2022. [Google Scholar] [CrossRef]
- Hu, W.; Dong, J.; Yuan, J.; Ren, R.; Chen, Z.; Cheng, H. Agent-based modeling approach for evaluating underground logistics system benefits and long-term development in megacities. J. Manag. Sci. Eng. 2022, 7, 266–286. [Google Scholar] [CrossRef]
- Chen, Z.; Hu, W.; Xu, Y.; Dong, J.; Yang, K.; Ren, R. Exploring decision-making mechanisms for the metro-based underground logistics system network expansion: An example of Beijing. Tunn. Undergr. Space Technol. 2023, 139, 105240. [Google Scholar] [CrossRef]
Disclaimer/Publisher’s Note: The statements, opinions and data contained in all publications are solely those of the individual author(s) and contributor(s) and not of MDPI and/or the editor(s). MDPI and/or the editor(s) disclaim responsibility for any injury to people or property resulting from any ideas, methods, instructions or products referred to in the content. |
© 2023 by the authors. Licensee MDPI, Basel, Switzerland. This article is an open access article distributed under the terms and conditions of the Creative Commons Attribution (CC BY) license (https://creativecommons.org/licenses/by/4.0/).







