Cause Investigation of Fractures in the Anti-Arc Portion of the Gravity Dam’s Overflow and the Top of the Substation Tunnel
Abstract
1. Introduction
2. Methodology
2.1. Algorithm of Quasi-Stable Temperature Field
2.2. Algorithm of Stress Field
3. Simulation Model and Parameters
3.1. Model of Dam
3.2. Simulation Parameters
3.3. Simulation Cases
4. Simulation Result
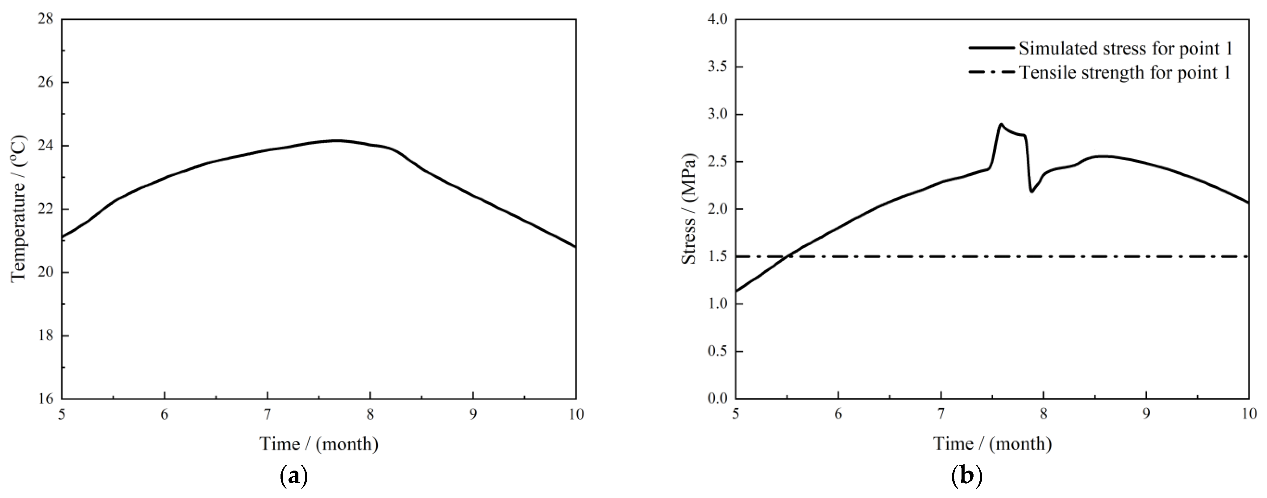
4.1. Normal Operation Period
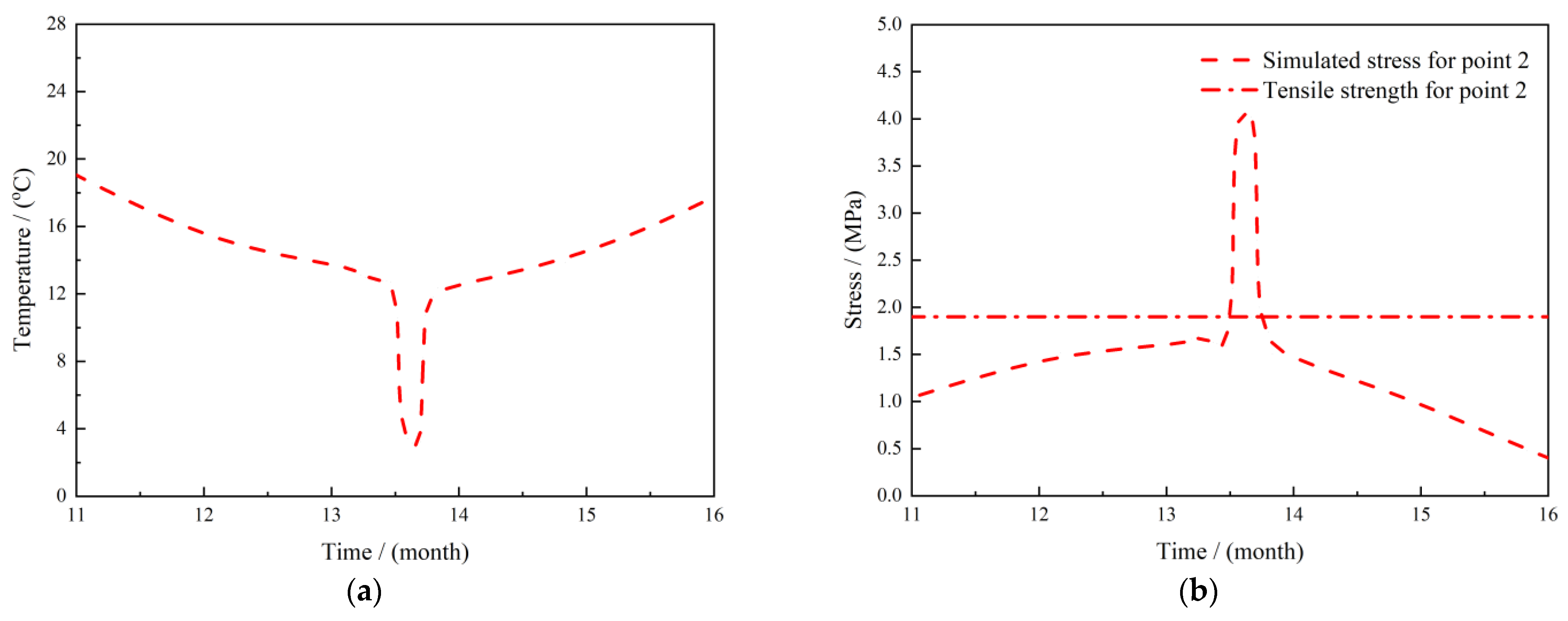
4.2. Cause Analysis of the Crack at the Top of Substation Tunnel
4.3. Influence of Extreme Weather
4.4. Compared with the Monitoring Results
5. Discussion
6. Conclusions
Author Contributions
Funding
Data Availability Statement
Conflicts of Interest
References
- Ruggeri, G. Sliding Safety of Existing Gravity Dams-Final Report; ICOLD European Club: Paris, France, 2004. [Google Scholar]
- Goodman, R.E.; Ahlgren, C.S. Evaluating safety of concrete gravity dam on weak rock: Scott Dam. J. Geotech. Geoenviron. Eng. 2000, 126, 429–442. [Google Scholar] [CrossRef]
- Riding, K.A. Early Age Concrete Thermal Stress Measurement and Modeling; The University of Texas at Austin: Austin, TX, USA, 2007. [Google Scholar]
- Wu, S.; Huang, D.; Lin, F.-B.; Zhao, H.; Wang, P. Estimation of cracking risk of concrete at early age based on thermal stress analysis. J. Therm. Anal. Calorim. 2011, 105, 171–186. [Google Scholar] [CrossRef]
- Malm, R.; Ansell, A. Cracking of Concrete Buttress Dam Due to Seasonal Temperature Variation. ACI Struct. J. 2011, 108, 51664198. [Google Scholar]
- Ray, S.; Chandra Kishen, J. Fatigue crack growth due to overloads in plain concrete using scaling laws. Sadhana 2012, 37, 107–124. [Google Scholar] [CrossRef]
- Chopra, A.K.; Chakrabarti, P. The Koyna earthquake and the damage to Koyna dam. Bull. Seismol. Soc. Am. 1973, 63, 381–397. [Google Scholar] [CrossRef]
- Pekau, O.; Yuzhu, C. Failure analysis of fractured dams during earthquakes by DEM. Eng. Struct. 2004, 26, 1483–1502. [Google Scholar] [CrossRef]
- Lin, P.; Guan, J.; Peng, H.; Shi, J. Horizontal cracking and crack repair analysis of a super high arch dam based on fracture toughness. Eng. Fail. Anal. 2019, 97, 72–90. [Google Scholar] [CrossRef]
- Zhong, H.; Li, H.; Ooi, E.T.; Song, C. Hydraulic fracture at the dam-foundation interface using the scaled boundary finite element method coupled with the cohesive crack model. Eng. Anal. Bound. Elem. 2018, 88, 41–53. [Google Scholar] [CrossRef]
- Tikka, J.; Hedman, R.; Silijander, A. Strain gauge capabilities in crack detection. In Proceedings of the 4th International Workshop on Structural Health Monitoring, New York, NY, USA, 10–11 June 2004; pp. 15–17. [Google Scholar]
- Neild, S.; Williams, M.; McFadden, P. Development of a vibrating wire strain gauge for measuring small strains in concrete beams. Strain 2005, 41, 3–9. [Google Scholar] [CrossRef]
- Saouma, V.E.; Anderson, D.Z.; Ostrander, K.; Lee, B.; Slowik, V. Application of fiber Bragg grating in local and remote infrastructure health monitoring. Mater. Struct. 1998, 31, 259–266. [Google Scholar] [CrossRef]
- Jahanshahi, M.R.; Masri, S.F. A new methodology for non-contact accurate crack width measurement through photogrammetry for automated structural safety evaluation. Smart Mater. Struct. 2013, 22, 035019. [Google Scholar] [CrossRef]
- Laefer, D.F.; Truong-Hong, L.; Carr, H.; Singh, M. Crack detection limits in unit based masonry with terrestrial laser scanning. Ndt. E Int. 2014, 62, 66–76. [Google Scholar] [CrossRef]
- Tan, X.; Abu-Obeidah, A.; Bao, Y.; Nassif, H.; Nasreddine, W. Measurement and visualization of strains and cracks in CFRP post-tensioned fiber reinforced concrete beams using distributed fiber optic sensors. Autom. Constr. 2021, 124, 103604. [Google Scholar] [CrossRef]
- Ren, Q.; Li, M.; Kong, T.; Ma, J. Multi-sensor real-time monitoring of dam behavior using self-adaptive online sequential learning. Autom. Constr. 2022, 140, 104365. [Google Scholar] [CrossRef]
- Zhu, Y.; Tang, H. Automatic Damage Detection and Diagnosis for Hydraulic Structures Using Drones and Artificial Intelligence Techniques. Remote Sens. 2023, 15, 615. [Google Scholar] [CrossRef]
- Sony, S.; Laventure, S.; Sadhu, A. A literature review of next-generation smart sensing technology in structural health monitoring. Struct. Control Health Monit. 2019, 26, e2321. [Google Scholar] [CrossRef]
- Zhu, Y.; Xie, M.; Zhang, K.; Li, Z. A Dam Deformation Residual Correction Method for High Arch Dams Using Phase Space Reconstruction and an Optimized Long Short-Term Memory Network. Mathematics 2023, 11, 2010. [Google Scholar] [CrossRef]
- Barpi, F.; Valente, S. Numerical simulation of prenotched gravity dam models. J. Eng. Mech. 2000, 126, 611–619. [Google Scholar] [CrossRef]
- Sherard, J.L. Embankment Dam Cracking; Wiley (John) and Sons, Incorporated: Hoboken, NJ, USA, 1973. [Google Scholar]
- Lin, P.; Zhou, W.; Liu, H. Experimental study on cracking, reinforcement, and overall stability of the Xiaowan super-high arch dam. Rock Mech. Rock Eng. 2015, 48, 819–841. [Google Scholar] [CrossRef]
- Morin, P.B.; Léger, P.; Tinawi, R. Seismic behavior of post-tensioned gravity dams: Shake table experiments and numerical simulations. J. Struct. Eng. 2002, 128, 140–152. [Google Scholar] [CrossRef]
- Carpinteri, A.; Valente, S.; Ferrara, G.; Imperato, L. Experimental and numerical fracture modelling of a gravity dam. In Fracture Mechanics of Concrete Structures; CRC Press: Boca Raton, FL, USA, 2003; pp. 351–360. [Google Scholar]
- Perner, F.; Obernhuber, P. Analysis of arch dam deformations. Front. Archit. Civ. Eng. China 2010, 4, 102–108. [Google Scholar] [CrossRef]
- Xu, W.; Qiang, S.; Hu, Z.; Ding, B.; Yang, B. Effect of hydration heat inhibitor on thermal stress of hydraulic structures with different thicknesses. Adv. Civ. Eng. 2020, 2020, 5029865. [Google Scholar] [CrossRef]
- Lingye, L.; Zhang, C.; Pengfei, Z.; Tian, W. Influence of temperature rising inhibitor on temperature and stress field of mass concrete. Case Stud. Constr. Mater. 2023, 18, e01888. [Google Scholar] [CrossRef]
- Bofang, Z. Thermal Stresses and Temperature Control of Mass Concrete; Elsevier Science & Technology: Saint Louis, MO, USA, 2013; p. 525. [Google Scholar]
- Yunchuan, Z.; Liang, B.; Shengyuan, Y.; Guting, C. Simulation analysis of mass concrete temperature field. Procedia Earth Planet. Sci. 2012, 5, 5–12. [Google Scholar] [CrossRef]
- Li, M.; Si, W.; Du, S.; Zhang, M.; Ren, Q.; Shen, Y. Thermal deformation coordination analysis of CC-RCC combined dam structure during construction and operation periods. Eng. Struct. 2020, 213, 110587. [Google Scholar] [CrossRef]
- Léger, P.; Venturelli, J.; Bhattacharjee, S. Seasonal temperature and stress distributions in concrete gravity dams. Part 2: Behaviour. Can. J. Civ. Eng. 1993, 20, 1018–1029. [Google Scholar] [CrossRef]
- Xu, W.; Zhang, C.; Liu, H.; Yang, J.; Wang, X.; Tian, W.; Cao, K.; Zhang, T. Simulation and analysis of corrosion fracture of reinforced concrete based on phase field method. Case Stud. Constr. Mater. 2022, 17, e01366. [Google Scholar] [CrossRef]





























| Parameters | Symbol | Unit | Value |
|---|---|---|---|
| Density | ρ | kg/m3 | 2400 |
| Elastic modulus | E | N/mm2 | 2.8 × 104 |
| Poisson’s ration | μ | 0.167 | |
| Linear expansion | α | 10−6/°C | 8.34 |
| Thermal conductivity | λc | kg/(m·d·°C) | 8.46 |
| Heat capacity | Cc | kJ/(kg·°C) | 0.91 |
| Parameters | Symbol | Unit | Value |
|---|---|---|---|
| Density | ρ | kg/m3 | 2780 |
| Elastic modulus | E | N/mm2 | 1.5 × 104 |
| Poisson’s ration | μ | 0.20 | |
| Linear expansion | α | 10−6/°C | 7.50 |
| Thermal conductivity | λc | kg/(m·d·°C) | 6.88 |
| Heat capacity | Cc | kJ/(kg·°C) | 0.76 |
| Mouth | 1 | 2 | 3 | 4 | 5 | 6 | 7 | 8 | 9 | 10 | 11 | 12 | Average |
|---|---|---|---|---|---|---|---|---|---|---|---|---|---|
| Temperature/°C | 10.6 | 12.3 | 16.7 | 21.2 | 24.9 | 26.5 | 28.1 | 27.8 | 26.1 | 21.9 | 17.6 | 12.6 | 20.5 |
| Month | 1 | 2 | 3 | 4 | 5 | 6 | 7 | 8 | 9 | 10 | 11 | 12 | Average |
|---|---|---|---|---|---|---|---|---|---|---|---|---|---|
| Water level/m | 144.8 | 142.6 | 142.1 | 144.9 | 148.0 | 152.2 | 154.2 | 154.5 | 154.2 | 153.3 | 151.4 | 148.6 | 149.2 |
Disclaimer/Publisher’s Note: The statements, opinions and data contained in all publications are solely those of the individual author(s) and contributor(s) and not of MDPI and/or the editor(s). MDPI and/or the editor(s) disclaim responsibility for any injury to people or property resulting from any ideas, methods, instructions or products referred to in the content. |
© 2023 by the authors. Licensee MDPI, Basel, Switzerland. This article is an open access article distributed under the terms and conditions of the Creative Commons Attribution (CC BY) license (https://creativecommons.org/licenses/by/4.0/).
Share and Cite
Liang, W.; Leng, L.; Tian, H.; Tian, X.; Zhang, C. Cause Investigation of Fractures in the Anti-Arc Portion of the Gravity Dam’s Overflow and the Top of the Substation Tunnel. Buildings 2023, 13, 1531. https://doi.org/10.3390/buildings13061531
Liang W, Leng L, Tian H, Tian X, Zhang C. Cause Investigation of Fractures in the Anti-Arc Portion of the Gravity Dam’s Overflow and the Top of the Substation Tunnel. Buildings. 2023; 13(6):1531. https://doi.org/10.3390/buildings13061531
Chicago/Turabian StyleLiang, Wenwen, Lingye Leng, Hao Tian, Xiao Tian, and Caihong Zhang. 2023. "Cause Investigation of Fractures in the Anti-Arc Portion of the Gravity Dam’s Overflow and the Top of the Substation Tunnel" Buildings 13, no. 6: 1531. https://doi.org/10.3390/buildings13061531
APA StyleLiang, W., Leng, L., Tian, H., Tian, X., & Zhang, C. (2023). Cause Investigation of Fractures in the Anti-Arc Portion of the Gravity Dam’s Overflow and the Top of the Substation Tunnel. Buildings, 13(6), 1531. https://doi.org/10.3390/buildings13061531
