Abstract
Failure to meet the deadlines for the implementation of investment-construction projects is a problem in all countries of the world and leads to unstable activity of construction companies. This article studies the most important destabilizing factors affecting the main indicator of sustainable activity of construction companies, i.e., the duration of the implementation of an investment-construction projects. To determine and assess the impact of destabilizing factors on the duration of implementation of selected investment-construction projects, a survey was conducted in which a number of customers, consultants, and contractors involved in construction projects took part. Questionnaires developed on the basis of a cluster sample were sent to respondents, and 84 responses were received in response to the assessment of destabilizing factors. To analyze the received and grouped information, structural equation modeling using the Smart-PLS program was used. As a result of modeling, a number of results were obtained, the most important of which was the identification of the main reasons that lead to an average (20–50%) increase in the duration of projects in the construction sector. The most significant was the lack of an appropriate procurement program for materials; inefficient scheduling by contractors and instability of construction production, poor-quality processing of incoming information, and untimely decision-making due to changes in projects during their implementation. Destabilizing factors contribute to an increase in the duration of construction sector projects, which leads to time overruns, cost overruns, and an increase in the negative impact on the overall use of resources. As a result of the study, a set of recommendations was formed, the most important of which is the use of possible compensatory measures that can allow construction companies to eliminate the risks of disrupting construction deadlines for sustainable activities. These compensatory measures include: 1. recommendations to customers of the construction project, 2. recommendations to contractors, and 3. recommendations to the consultant. Moreover, the control of destabilizing factors that can cause delays, the improvement of contracts, and the precise and clearer definition of all elements of the project can help to reduce the duration of construction, and will allow companies to maintain sustainable activities in the construction industry.
1. Introduction
Construction production is characterized by a significant duration of the preparatory and main periods, the individual nature of the products being created, and the need for material, technical, and labor resources. In cases of occurrence of destabilizing factors at these stages and the supply of resources, the probability of loss of stability in the process of carrying out production activities by construction enterprises increases [1,2,3,4].
The direction of economic growth in any country is the construction industry, and the basis of the construction industry are construction companies. The results of the production activities of construction companies are important components of the effective development of the construction industry and the country’s economy. At the same time, one of the most important properties of construction enterprises is sustainable activity—the ability to effectively continue production activities in the face of destabilizing factors.
The influence of various destabilizing factors on the indicators of investment-construction projects requires appropriate research [5,6]. This study describes the destabilizing factors of investment-construction activity, gives their generalized characteristics and classifications, and also identifies methods of analysis and evaluation of factors that need to be used by construction companies for sustainable activities in the construction sector [7,8].
The main features of the investment-construction project are a long period of implementation and multiple stages (preparation of construction, construction process, commissioning of the construction object) [9,10]. Due to these features, there is a high probability of changes in any circumstances during the implementation of the construction project, which may lead to the emergence of destabilizing factors that have a negative impact on the quality, cost of the construction object, and the duration of the project [11,12,13].
The increase in the duration of construction projects is a common global phenomenon in all countries [14,15]. Increasing the duration is one of the most common problems in the construction sector and has a negative impact on the success of an investment-construction project in terms of time, cost, quality, and safety [16]. An increase in the duration negatively affects the sustainable activities of such companies for the customer, contractor, and consultant [17,18,19]. Thus, this study is an attempt to identify the most important destabilizing factors that are behind this phenomenon and lead to a delay in the completion of investment-construction projects in order to try to avoid these factors, as well as to control and reduce them in the future.
Deadlines are an important indicator at all stages of the execution of works under construction contracts [20]. For the execution of works, the need for construction is incomplete and affects the contractor in terms of unstable production and economic activities [21,22]. Competition also forces companies to take measures to maintain sustainable operations, which will allow them to remain in the labor market. For companies that are not resistant to the influence of destabilizing factors, the labor market will displace them and exclude the possibility of concluding contracts for new construction projects. The main indicator of the sustainable activity of construction companies is the implementation of investment-construction projects within the terms prescribed in previous contracts [23,24].
Non-compliance with the established contractual deadlines within the duration of the project leads to a delay in the execution of minor works. It is worth noting that the delay in any area of construction work negatively affects other works. In most cases, all construction work is interconnected with each other, and delays mean increased labor and material costs, as well as disputes between the construction organization, the customer, and the investor [25].
The influence of various destabilizing factors on the failure of deadlines and affecting the sustainable activities of construction enterprises ultimately have an impact on the main objectives of the investment-construction project [26,27]. Scientists have found various key destabilizing factors that affect the efficiency and sustainability of construction enterprises, such as government policy, additional costs, awareness, labor and technical factors, pressure from stakeholders, local environmental and social problems. The analysis has identified a large number of factors, and the complex mechanisms that affect the sustainable and efficient operation of construction enterprises seem even more complicated [28].
Due to changes in environmental conditions and ongoing technological development, the status of a business organization has been added, since they represent business units, projects, or production lines. This exposes them to a range of risk factors, including those related to working conditions, including economic, social, policies, and others [29,30,31,32]. The kinds of destabilizing factors in general to which investment-construction projects are subject to are presented in Table 1.
Table 1.
Categories of destabilizing factors in construction projects.
In addition to these types of destabilizing factors that are considered internal, there are external factors that can be affected by the project, such as political, social, environmental, and other factors [45,46].
The delay in the start of the project due to insufficient readiness of the construction site leads to additional costs associated with wages, machines, and personnel in the project, as well as fixed costs (security wages, electricity, project team salaries, etc.). In addition, an increase in quantities and in the work of some items leads to a higher cost of the project than planned.
The main purpose of this study was to assess the impact of destabilizing factors of various types on the duration of the implementation of an investment-construction project by identifying and evaluating these factors and their various impacts.
- Understanding the research problem using a qualitative approach through a series of in-depth interviews with stakeholders of investment-construction companies implementing infrastructure.
- Generalization of the results of previous studies in order to combine them with the results of in-depth interviews in order to move from qualitative research to quantitative research by constructing a questionnaire and taking into account the opinions of a sample of the research community on the research problem.
- Analysis of the survey results using Smart PLS modeling of a structural equations technique in order to develop a set of hypotheses and results for their subsequent quantitative research and generalization.
- Development of a set of practical recommendations concluded as a result of research within the framework of solving a research problem.
One of the main reasons for the excessive variability of the performance indicators of a construction organization are destabilizing factors that differ in types and sources of origin that arise in the process of construction production. Despite the large number of scientific papers devoted to the study of this problem, the influence of negative factors on the ability of construction organizations to function stably has not been sufficiently investigated to date. Therefore, the main objective of this study was to evaluate these factors based on the stakeholders involved in project implementation as well as to evaluate their impact on performance indicators such as time and sustainability.
The following problem was raised: to what extent does the value of the relationship influence groups of destabilizing factors on the delay duration of the construction project. To answer this problem, the following hypotheses were formulated:
- -
- The first hypothesis: There is a direct effect of the value of factors related customer (investor) on the duration of the construction projects delay.
- -
- The second hypothesis: There is a direct effect of the value of factors related to the designer and consultant on the duration of the construction projects delay.
- -
- The third hypothesis: There is a direct effect of the value of factors related to the contractor on the duration of the construction projects delay.
- -
- The fourth hypothesis: There is a direct effect of the value of external factors on the duration of the construction projects delay.
2. Literature Review
There are many studies that summarize the influence of destabilizing factors affecting the performance of an investment-construction project and its main goals.
In order to identify and classify destabilizing factors that participants in construction activities may encounter, factors arising at the stage of implementation of an investment-construction project were studied [5,29]. The authors came to the conclusion that financial, technical, and labor factors have a significant impact on the construction process; therefore, special attention should be paid to the development of organizational and technological compensatory measures to prevent them or reduce the impact on the performance of construction companies.
Topchiy D.V. (2018) and others analyzed the negative factors and optimization of the organizational and technological model of the construction of buildings and structures in conditions of dense urban development. The study showed that it is possible to create a single global model for assessing the degree of construction complexity of the object being built, taking into account external destabilizing factors of the existing infrastructure on the construction site [47].
Al Maktoumi et al. (2020) investigated the causes of delays in order to analyze the factors causing construction delays in Oman and studied the consequences of such delays. This study revealed that factors related to customers, factors, equipment, and materials have a significant impact on the completion dates of construction projects. They also found that the factors associated with the customer were delay in the provision of services, delay in the decision-making process, and allocation of insufficient time. Factors related to the equipment were low-performance equipment, low qualification of the equipment operator, equipment breakdown, and outdated equipment. The factors related to the material were delay in the supply of materials, lack of necessary materials, replacement of materials during construction, lack of accessories, and poor quality of materials [48].
According to Arati Chogule’s research, destabilizing factors are present in every project. In order to prevent its negative consequences, it is necessary to assess it in a timely manner and take measures to prevent it. The researcher also conducted interviews with employees of the construction industry, identified critical factors affecting construction projects, and established the relationship between them, specifically mentioning technological, social, political, economic, and administrative factors [49].
In previous studies, authors [30,34] have studied the effects of risk factors on project objectives and on the sustainable activities of construction companies using different quantitative and qualitative methodologies (e.g., expert evaluation, similarity preference technique TOPSIS, analysis method, Monte Carlo method), as well as identifying, analyzing, and evaluating compensatory measures for the purpose of reducing the impact of those factors on the objectives and results of the construction project.
In Kassem’s study [50], a model was developed that explains the basic relationship between the causes and risk factors in construction projects in the oil sector and their effects on the success of the construction project by analyzing those factors using structural equation modeling. The study demonstrated that the created risk factor model effectively influences risk factors on the success of construction projects, according to statistical and expert validation tests. In this study, the authors studied the destabilizing factors caused by the project parties and external factors using a statistical methodology (structural equation modeling) by the program Smart-PLS 4, and studied the impact of these factors on the project’s sustainable performance indicators such as the schedule and others. The most important solutions and treatments to reduce or limit the impact of these factors were also studied and analyzed as a gap in previous studies.
The lack of theoretical and practical studies on the analysis and assessment of various factors that have an impact on the success of building projects perform and, accordingly, the sustainable operation of companies in the construction of roads and infrastructure, leads to the need for research and development of modern scientific techniques for this aim [5]. One of the most recent approaches that provided results that might be used by construction companies for sustainable activities in the construction sector was the structural equation modeling method and program (Smart PLS 4), which was used to assess and model the destabilizing factors affecting the performance of construction projects [50,51,52].
The model of the structure has been developed in order to determine and evaluate factors and parameters related to infrastructure construction in general as well as road and building projects.
3. Materials and Methods
Based on the results of the literature review, four groups of destabilizing factors affecting the duration of construction projects have been identified; experts agree that the existing variables have been identified and expertly confirmed. The questionnaire was prepared using data obtained from a literature review. The data were also collected through a regular survey of the opinions of a selected sample of experienced engineers and companies engaged in the investment-construction of multi-story buildings.
The study examined destabilizing factors such as investor factors; factors of designers and consultants, contractor; and external factors, as well as the impact of these factors on the timing of the investment-construction project [53,54,55]. Table 2 provides extensive details about the major variables (factors) and minor (sub-factors) obtained from previous research, literature, field visits to work sites and interviews with project stakeholders:
Table 2.
Encoding and factor (variable) characterization.
The study was based on descriptive methods, including partial least-squares modeling with the Smart PLS-4 tools and measurements of the central tendency and variability.
The PLC-SEM model should be carefully developed and assessed to ensure authentic and accurate results [67]. In accordance with the latest scientific achievements in this field, authors suggest an analytical technique for reviewing PLS-SEM tests. The survey was developed using data from previous studies and publications, literature, as well as expert evaluations [68,69,70,71]. Questionnaires were distributed using social media and email; they were completed by civil engineers, construction industry experts, managers, and other competent persons involved in the implementation of investment-construction projects.
The questionnaire contained the most important factors and the destabilizing factors that were mentioned in Table 2 that resulted from the analysis of the in-depth interviews. The respondents were asked to give a score for the importance of each factor on a linear scale of 10 degrees (Table 3), and the aim was to know the order of these factors from the point of view of construction companies and stakeholders who work in those companies.
Table 3.
Matrix of the importance of each factor.
The target sample of the study included clients, investors, contractors, consulting engineers, and individuals with more than ten years of experience as stakeholders in the public and private sectors. To obtain a statistically representative sample of targets, Equation (1) was used, which has been used in many studies [72,73]:
where n—sample size
z—Indicates the confidence level, for example: 2.575, 1.96, and 1.645 represent the confidence levels at 99%, 95% and 90% respectively.
ρ—Degree of variation between elements of the target sample
ε—Maximum estimation error, which can be 8 or 9%
In total, 84 questionnaires were distributed. Of those, 9 questionnaires were excluded because they were not completed properly, resulting in a total of 75 participating questionnaires used in the analysis after finalization. Table 4 shows details of the distribution of the research sample (respondents) and demographic characteristics.
Table 4.
Demographic characteristics of the study respondents.
In order to analyze and process the variables during the study, the partial least squares generalized methodology (PLS) was used and structural equation model (SEM) was constructed using the newly developed SMART PLS 4 statistical program.
This program is used for small numbers of samples if the data utilized obey or do not obey the normal distribution [74]. In order to run structural equation modeling (SEM), experts recommend a two-stage analytical procedure that should include testing the external measurement model and examining the internal structural model [75].
As demonstrated in Table 2, specialized encoding of paragraphs facilitates the process of organizing the display style of measurement variables when using a statistical program and makes it easier to ascertain the type of link between the study’s major variables.
Reflexive construction was used to evaluate the influence of destabilizing factors on the period of time that it takes to implement an investment-construction project, as a hierarchical concept [5,76,77].
With the help of Smart PLS 4, and based on the groupings and components given in Table 2, a structural model was constructed that displays the connection between an internal latent variable (the duration of implementation of investment-construction projects) with independent variables affecting it (destabilizing factors), as shown in Figure 1 [78,79,80].
Figure 1.
Hierarchical reflective model of destabilizing factors affecting on the implementation of an investment construction project.
The research indicators were evaluated from the point of view of reliability and validity. Reliability describes the degree to which a measurement model is able to give similar results during repeated testing; therefore, it shows the sequence of measurement, while validity refers to the scale’s accuracy in representing the phenomenon being studied [59,60]. This method’s implementation was based on analytical software (Smart-PLS 4) in order to evaluate the measurement structural model [81,82]. As mentioned in Table 5, the following evaluation criteria were used.
Table 5.
Evaluation criteria for the measurement structural model [83,84,85,86].
4. Results
Figure 2 displays the external loading of the elements, which are represented by the numbers and arrows. These numbers and arrows are the outcome of latent variables to the measured variables, or what is known as the stability of the indicator to the element. The variable has a strong effect and dimension, and is preserved if the external load of it is in excess of or equal to 0.70. If the external load for the variables is less than 0.7 and greater than 0.4, it is important to ensure that the deletion of that factor (variable) has an impact on the other variables of the structural model (measurements of Cronbach’s Alpha, Composite Reliability and AVE). If this does not affect the standards, it can be saved.
Figure 2.
Measurement model of variable duration of construction project implementation.
If the external load of objects is less than 0.4 (less than the specified norm), then it is excluded (Table 6).
Table 6.
The results of the evaluation of the model for measuring variables of destabilizing factors on the duration of the construction project.
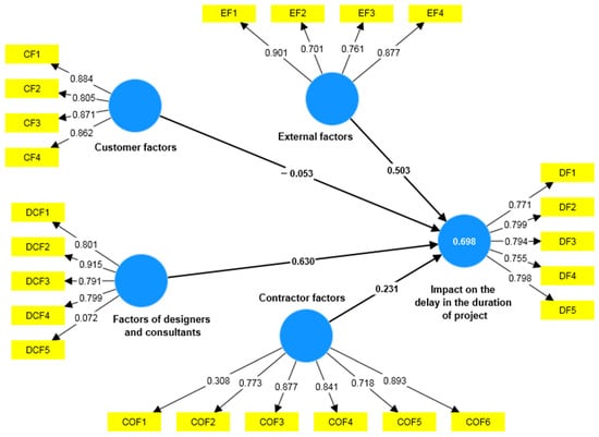
Table 6 shows that some factors whose load were below the set standard for their complete acceptance (0.70), as in the variables DCF5 and COF1. This necessitates the sequential removal of these positions to monitor how their removal will impact to the indicators used to measure other variables, and it is saved if it comes out that removing an element has no effect on the values. After conducting the procedure of removing and developing the structural model of measurement, Figure 3 showed that the model of the influence of destabilizing factors on the duration of the investment-construction project meets the required criteria.
Figure 3.
Results of the measuring model’s evaluation following modification.
Table 7 shows that after deleting the factors whose loadings were less than the criterion specified for full acceptance (0.70), as in the variables DCF5 and COF1, the model was modified and all indicators were accepted. In addition, the value of R2 increased, which is considered one of the important indicators for accepting the measurement model.
Table 7.
The results of the evaluation of the model for measuring variables of destabilizing factors on the duration of the construction project after modification.
Figure 4a–d shows a graphical representation of all the coefficients of the model path. The trajectory coefficients show to what extent destabilizing factors affect the timing of the implementation of an investment-construction project.

Figure 4.
Graphical illustration of the path coefficient. (a) Path coefficient histogram for the impact of factors related customer on the duration of the construction projects delay. (b) Path coefficient histogram for the impact of factors related to the designer and consultant on the duration of the construction projects delay. (c) Path coefficient histogram for the impact of factors related to the contractor on the duration of the construction projects delay. (d) Path coefficient histogram for the impact of external factors on the duration of the construction projects delay.
Through the discriminant validity of the measurement model, it was verified that the indicators that measure a particular latent variable do not measure another latent variable. To evaluate discriminant validity, the criterion (HTMT) was adopted. A program (Smart PLUS 4) was used to check the discriminatory validity. Table 8 demonstrates that all of the variables (CF, DCF, COF, EF, and DF) attained greater values on their own, which indicates that these variables are distinct from one another, which supports the discriminatory validity of these variables.
Table 8.
Variables’ matrix of correlations.
Table 8 displays the results of evaluating the criterion (HTMT) as all values HTMT were less than the threshold level (0.9) and this indicates the validity of the differentiation between the variables in the measurement model related to the study. That is, the studied variables differ from each other and are not similar, as each variable represents itself.
For all layers of variables, the Smart-PLS 4 bootstrapping method was used to determine the value of statistical significance (T) of the path coefficients. The T-test path’s coefficient represents the presumptive level of significance of variables at all levels. When (T) is greater than 1.96, the path coefficient is predicted at a significance level of 0.05. When (T) is greater than 2.58, the path coefficient is predicted at a significance level of 0.01, and when (T) is greater than 3.29, the path coefficient is predicted at a significance level of 0.001 [54]. Table 9 demonstrates that (T) exceeds 3.29, and the path coefficient for the external factors and factors related to the designer and consultant is projected to be considered at a significance level of 0.001, demonstrating that these variables at all levels are of great importance for evaluating the influence of destabilizing factors on the delay in the implementation of a construction project. For contractor-related factors, (T) is greater than 1.96, and the path coefficient is predicted at a significance level of 0.05. The value of T is smaller than 1.96 in terms of the elements related to the clients (investors), the path coefficient is not significant at the level of 0.05; that is, it has little effect on the duration of the construction project, since the customer or owner always tries to complete the construction work as quickly as possible.
Table 9.
Initial test of the model for assessing influence of destabilizing factors on the delay in the implementation of a construction project (DF).
The coefficient of determination measures the overall effect size and variance explained in the endogenous design of the structural model, and thus is a measure of the accuracy of the model prediction. In this study, the internal path model R2 was 0.713 for the effect on project duration delay as an endogenous latent design. This indicates that five independent constructs essentially explain 71.3% of the differences in quality, which means that about 71.3% of the change in project duration was due to four hidden constructs in the model. According to Hussain, S et al. [52] and Hair et al. [74], an R2 value of 0.7 is considered significant, an R2 value of 0.5 is considered moderate, and an R2 value of 0.26 is considered weak. Consequently, the value of R2 in this study was significant [87].
Once the reliability and credibility of the measurement model is proven and most of the evaluation criteria are met (Composite Reliability, Cronbach’s Alpha, HTMT, AVE, and Outer Loading) [88,89], one can move on to evaluating the results of the structural model using the technology provided by the Smart PLS 4 program.
5. Discussion
The main idea of this study was to empirically identify the impact of various destabilizing factors on the failure of construction companies implementing an investment-construction project using PLS-SEM technology and carefully study the parameters of dependent and independent variables that were identified using previous studies and field visits in various investment-construction projects. PLS-SEM is an effective method for developing and analyzing complex models. It also validates a complex model, and researchers of all sciences should develop modern methods for managing more complex model relationships for their current and future research. The conceptual paths were tested using SEM based on the SAM-PLS method.
In the studies [50,53,71,90,91,92,93,94,95,96], modeling of structural equations using the program (Smart PLS) was used to assess the cost, duration, and quality of construction projects in the event of various types of risks at different stages of the construction project. This study examined the destabilizing factors affecting the sustainable activities of construction companies, as well as uncontrolled factors and their impact on the delay in the implementation of an investment-construction project using SEM-PLS.
The validity of the first hypothesis was refuted, meaning that there was no direct effect of value of the value of factors related to the customer (investor) on the delay duration of the construction project; since the client’s (investor’s) value (T) is less than 1.96, the path coefficient is not significant at the 0.05 level. That is, there is little effect on the duration of the construction project. This differs from the studies of Rashid [97] and Alenazi [98], which proved that there is a moderate effect on delaying the duration of the construction project, which means that there is a discrepancy in the opinions of respondents about the impact of the sub-factors, as most studies have proven that the delay of the client or investor in paying financial dues. This has a significant impact on project performance indicators such as time and cost, while others believe that the client or investor must avoid these factors in order to receive the construction work at the required time, cost, and quality.
The validity of the second hypothesis was proven, as there is a direct impact on the value of factors related to the contractor; this is consistent with the studies of Al Maktoumi [48], Rashid [97], and Abeysinghe [99]. These studies have proven that there is a strong impact of contractor-related factors on the duration of the construction project and on project performance indicators in general. The third hypothesis was proven to be correct, meaning that there is a direct effect of the value of factors related to designers and consultants on the delay in the duration of the construction project. This is consistent with the studies of Sanni-Anibire [24] and Kamal [100]. The fourth hypothesis was also proven correct, meaning that there is a direct effect of the value of external factors on the delay in the duration of the construction project, which is consistent with studies Yaseen [64], Aslam [56], and Siraj [101].
The main aspect that distinguishes the study from other studies is that destabilizing factors were evaluated for each of the parties to the construction project in order to determine the relative importance of each factor and the party associated with this factor. This helped to find appropriate solutions and recommendations to reduce or limit the impact of these factors on the duration of the project.
The study mainly focused on understanding the significance of delays in the implementation of projects in the investment-construction sector, the factors affecting them, and ways to overcome them. It should be noted that the widespread phenomenon of delays in the implementation of construction sector projects in many parts of the world has negatively affected the sustainable activities of companies in the construction sector. The researchers used a questionnaire developed and sent to three parties of construction sector projects (costumers, consultants, and contractors).
6. Conclusions
The study identified the main destabilizing factors affecting the duration of the implementation of investment-construction projects, and included a questionnaire in which about 84 of the three main parties to the project (the customers, the designers or consultants, and the contractors implementing the project) participated. The results were identical from the point of view of the party responsible for the delay of construction projects as a dependent variable. Destabilizing factors were divided into four main groups as independent variables (factors related to the customer, designer and consultant, contractor, and external factors).
All elements of the variables in this model had Cronbach’s alpha coefficients above 0.7 (Table 6), which shows the questionnaire has an acceptable level of validity. CR refers the overall reliability of variables at all levels and exceeds the required value of 0.7 to achieve these standards, indicating the high reliability of the questionnaire. The average variation of variable extraction at all stages is represented by AVE. The AVE values in Table 5 show that the questionnaire meets the relevant statistical standards, since they exceed the critical value of 0.5.
All structural route values (β) were compared to derive the route coefficient; the bigger the path coefficient, the more significant the impact on the endogenous latent variable. DOF (factors related to the designer and consultant) has the highest coefficient value with a value of 0.692 according to the initial sample (β) in Table 9. This indicates that the factors associated with the designer and consultant has a high variance value and a significant impact on the timing of the investment-construction project. Then, external factors (EF) had a trajectory coefficient of 0.598, and factors related to the contractor (COF), respectively.
Sustainability of the construction organization’s activities is ensured by its ability to withstand destabilizing and risk factors, to achieve the final goals of construction. In this regard, the heads of construction organizations face a difficult task of choosing optimal solutions in the field of risk management. The analysis of scientific papers on the topic under consideration revealed insufficient information about the impact of destabilizing and risk factors on the duration of construction and the need for further improvement of methods for modeling risk factors of construction production.
The conducted research made it possible to develop a methodology for assessing the sustainability of the activities of a construction organization on the influence of destabilizing factors. The proposed methodology makes it possible to reduce the likelihood of delays in the implementation of investment-construction projects and, accordingly, to increase the level of stability of organizations in the face of destabilizing factors.
The results obtained can be used in the development of organizational and technological measures of a compensatory nature aimed at preventing or reducing the consequences of the negative impact of destabilizing and risk factors. This will ensure timely adoption of elaborated decisions and determine responses aimed at resolving risky situations.
Based on the conducted research, it is possible to provide recommendations to construction companies for sustainable activities regarding possible measures to eliminate the influence of destabilizing factors and reduce delays in the implementation of construction sector projects. Recommendations can be given as follows:
- Recommendations to customers (investors) of the construction project.
- -
- The customer must study their requirements and needs before the start of the project, which reduces the number of modifications.
- -
- The interest of customers in solving their problems with public authorities.
- -
- Not to delay the approval and payment of contributions for other parties to the project (consultant–contractor).
- -
- The need to ensure customers have the necessary information about the project and its circumstances before concluding a contract for its implementation.
- -
- Imposition of fines on the contractor who caused the delay.
- Recommendations to contractors.
- -
- Greater incentive for early project completion.
- -
- Must have good financial capabilities, must have proper planning and schedule, optimally managing resources.
- -
- Managing destabilizing factors and risks that may cause delays.
- -
- Selecting suitable subcontractors and early provision of necessary materials for construction and their use in accordance with the approved executive schedule.
- Recommendations to the designer and consultant.
- -
- Control of implementation in accordance with the engineering and technical requirements of the project, in accordance with the contract and the customer’s directives, as well as coordination with the designer before making any major changes to the projects.
- -
- Carefully review the project documentation and avoid mistakes before transferring this documentation to the contractor.
- -
- Studying and preparation of orders for changes and making necessary changes to the original drawings and documents in accordance with the nature of the new work, as well as coordination with the designer of any changes.
The conducted research achieved its goals and objectives by defining a methodology for eliminating or reducing delays in investment-construction projects and, accordingly, increasing the sustainable activity of companies in the face of destabilizing factors.
There are some limitations in the process of conducting the study. One of the main drawbacks in the analysis of scientific papers was the lack of information on a specific topic. In the past, there has been insufficient research on delays in construction sector projects and compensatory measures to eliminate them. The survey process also took a lot of time, which hindered or jeopardized the timely completion of the study. This aspect should be specifically taken into account in future studies.
Taking into account the results of this study, the authors recommend conducting a quantitative study that includes additional and secondary risk factors for investment-construction projects. The directions for further research include:
- -
- taking into account the nature of destabilizing factors depending on the types of construction (industrial, civil, social);
- -
- development at the state level of regulatory parameters of destabilizing factors depending on the economic, technical, and industrial impact;
- -
- development of a methodology for determining the economic effect of reducing the influence of destabilizing factors (by groups) on the stability of construction companies with dependence on the duration of the implementation of investment-construction projects.
Author Contributions
Conceptualization, A.L., I.A., T.K., A.A. and Z.A.K.A.; methodology, I.A. and Z.A.K.A.; software, T.K., A.A. and Z.A.K.A.; data analysis, A.L., I.A., T.K., A.A. and Z.A.K.A.; investigation, A.L., I.A., T.K., A.A. and Z.A.K.A.; data duration, A.L., I.A. and Z.A.K.A.; writing—original draft preparation, Z.A.K.A.; writing—review and editing, A.L., I.A., T.K., A.A. and Z.A.K.A.; final conclusions, A.L., I.A., T.K., A.A. and Z.A.K.A. All authors have read and agreed to the published version of the manuscript.
Funding
This research received no external funding.
Data Availability Statement
Not applicable.
Conflicts of Interest
The authors declare no conflict of interest.
References
- Craveiroa, F.; Duartec, J.P.; Bartoloa, H.; Bartolod, P.J. Additive manufacturing as an enabling technology for digital construction: A perspective on Construction 4.0. Sustain. Dev. 2019, 4, 251–267. [Google Scholar] [CrossRef]
- Yang, R.; Wakefield, R.; Lyu, S.; Jayasuriya, S.; Han, F.; Yi, X.; Yang, X.; Amarasinghe, G.; Chen, S. Public and private blockchain in construction business process and information integration. Autom. Constr. 2020, 118, 103276. [Google Scholar] [CrossRef]
- Alaloul, W.S.; Liew, M.S.; Zawawi, N.A.W.A.; Kennedy, I.B. Industrial Revolution 4.0 in the construction industry: Challenges and opportunities for stakeholders. Ain Shams Eng. J. 2020, 11, 225–230. [Google Scholar] [CrossRef]
- Titarenko, B.; Hasnaoui, A.; Titarenko, R. Risk management system model for construction projects. IOP Conf. Ser. Mater. Sci. Eng. 2018, 365, 042019. [Google Scholar] [CrossRef]
- Lapidus, A.A.; Abramov, I.L.; Al-Zaidi, Z.A.K. Assessment of the impact of destabilizing factors on implementation of investment and construction projects. IOP Conf. Ser. Mater. Sci. Eng. 2020, 951, 012028. [Google Scholar] [CrossRef]
- Wuni, I.Y.; Shen, G.Q. Critical success factors for management of the early stages of prefabricated prefinished volumetric construction project life cycle. Eng. Constr. Archit. Manag. 2020, 27, 2315–2333. [Google Scholar] [CrossRef]
- Guo, J.; Xiang, P.; Lee, Y. Analyzing and controlling construction engineering project gray rhino risks with innovative mcdm methods: Interference fuzzy analytical network process and decision-making trial and evaluation laboratory. Appl. Sci. 2022, 12, 5693. [Google Scholar] [CrossRef]
- Nnaji, C.; Karakhan, A.A. Technologies for safety and health management in construction: Current use, implementation benefits and limitations, and adoption barriers. J. Build. Eng. 2020, 29, 101212. [Google Scholar] [CrossRef]
- Sobieraj, J.; Metelski, D. Project Risk in the Context of Construction Schedules—Combined Monte Carlo Simulation and Time at Risk (TaR) Approach: Insights from the Fort Bema Housing Estate Complex. Appl. Sci. 2022, 12, 1044. [Google Scholar] [CrossRef]
- Osadchaya, N.A.; Murzin, A.D.; Torgayan, E.E. Assessment of Risks of Investment and Construction Activities: Russian Practice. J. Adv. Res. Law Econ. 2017, 8, 529–544. [Google Scholar] [CrossRef]
- Ma, L.; Fu, H. Exploring the influence of project complexity on the mega construction project success: A qualitative comparative analysis (QCA) method. Eng. Constr. Archit. Manag. 2020, 27, 2429–2449. [Google Scholar] [CrossRef]
- Santoso, D.S.; Gallage, P.G.M.P. Critical factors affecting the performance of large construction projects in developing countries: A case study of Sri Lanka. J. Eng. Des. Technol. 2020, 18, 531–556. [Google Scholar] [CrossRef]
- Shrivas, A.; Singla, H.K. Analysis of interaction among the factors affecting delay in construction projects using interpretive structural modelling approach. Int. J. Constr. Manag. 2022, 22, 1455–1463. [Google Scholar] [CrossRef]
- Prasad, K.V.; Vasugi, V.; Venkatesan, R.; Bhat, N.S. Critical causes of time overrun in Indian construction projects and mitigation measures. Int. J. Constr. Educ. Res. 2019, 15, 216–238. [Google Scholar] [CrossRef]
- Rachid, Z.; Toufik, B.; Mohammed, B. Causes of schedule delays in construction projects in Algeria. Int. J. Constr. Manag. 2019, 19, 371–381. [Google Scholar] [CrossRef]
- Obondi, K. The utilization of project risk monitoring and control practices and their relationship with project success in construction projects. J. Proj. Manag. 2022, 7, 35–52. [Google Scholar] [CrossRef]
- Perera, B.A.K.S.; Dewagoda, K.G. Streamlining the management of payment delays: The case of Sri Lankan Government building construction projects. J. Financ. Manag. Prop. Constr. 2021, 26, 236–256. [Google Scholar] [CrossRef]
- Kuhil, A.M.; Seifu, N. Causes of delay in public building construction projects: A case of Addis Ababa administration, Ethiopia. Asian J. Manag. Sci. 2019, 8, 4–9. [Google Scholar] [CrossRef]
- Giri, O.P. Perception-Based Assessment of the Factors Causing Delays in Construction Projects. Engineering 2023, 15, 431–445. [Google Scholar] [CrossRef]
- Davidescu, A.A.; Apostu, S.A.; Paul, A.; Casuneanu, I. Work flexibility, job satisfaction, and job performance among Romanian employees-Implications for sustainable human resource management. Sustainability 2020, 12, 6086. [Google Scholar] [CrossRef]
- VU, T.Q.; Pham, C.P.; Nguyen, T.A.; Nguyen, P.T.; Phan, P.T.; Nguyen, Q.L.H.T.T. Factors influencing cost overruns in construction projects of international contractors in Vietnam. J. Asian Financ. Econ. Bus. 2020, 7, 389–400. [Google Scholar] [CrossRef]
- Khalef, R.; El-adaway, I.H.; Assaad, R.; Kieta, N. Contract risk management: A comparative study of risk allocation in exculpatory clauses and their legal treatment. J. Leg. Aff. Disput. Resolut. Eng. Constr. 2021, 13, 04520036. [Google Scholar] [CrossRef]
- Alshihri, S.; Al-Gahtani, K.; Almohsen, A. Risk factors that lead to time and cost overruns of building projects in Saudi Arabia. Buildings 2022, 12, 902. [Google Scholar] [CrossRef]
- Sanni-Anibire, M.O.; Mohamad Zin, R.; Olatunji, S.O. Causes of delay in the global construction industry: A meta analytical review. Int. J. Constr. Manag. 2022, 22, 1395–1407. [Google Scholar] [CrossRef]
- Baker, F.A. The Scope of Project Management. In Leadership and Management of Clinical Trials in Creative Arts Therapy; Springer International Publishing: Cham, Switzerland, 2022; pp. 17–46. [Google Scholar]
- Lekan, A.; Aigbavboa, C.; Babatunde, O.; Olabosipo, F.; Christiana, A. Disruptive technological innovations in construction field and fourth industrial revolution intervention in the achievement of the sustainable development goal 9. Int. J. Constr. Manag. 2022, 22, 2647–2658. [Google Scholar] [CrossRef]
- Sobieraj, J.; Metelski, D. Quantifying critical success factors (Csfs) in management of investment-construction projects: Insights from Bayesian model averaging. Buildings 2021, 11, 360. [Google Scholar] [CrossRef]
- Adekunle, P.; Aigbavboa, C.; Akinradewo, O.; Oke, A.; Aghimien, D. Construction Information Management: Benefits to the Construction Industry. Sustainability 2022, 14, 11366. [Google Scholar] [CrossRef]
- Lapidus, A.; Topchiy, D.; Kuzmina, T.; Chapidze, O. Influence of the Construction Risks on the Cost and Duration of a Project. Buildings 2022, 12, 484. [Google Scholar] [CrossRef]
- Abramov, I.; AlZaidi, Z.A.K. Evaluation of the Effective Functioning of Construction Enterprises in the Conditions of Occurrence of Diverse Risk Factors. Buildings 2023, 13, 995. [Google Scholar] [CrossRef]
- Sinha, B.B.; Dhanalakshmi, R. Recent advancements and challenges of Internet of Things in smart agriculture: A survey. Future Gener. Comput. Syst. 2022, 126, 169–184. [Google Scholar] [CrossRef]
- Sözener, Z.C.; Cevhertas, L.; Nadeau, K.; Akdis, M.; Akdis, C.A. Environmental factors in epithelial barrier dysfunction. J. Allergy Clin. Immunol. 2020, 145, 1517–1528. [Google Scholar] [CrossRef] [PubMed]
- Tsimoshynska, O.; Koval, M.; Kryshtal, H.; Filipishyna, L.; Arsawan, I.; Koval, V. Investing in Road Construction Infrastructure Projects under Public-Private Partnership in the form of Concession; Naukovyi Visnyk Natsionalnoho Hirnychoho Universytetu: Kyiv, Ukraine, 2021; Volume 2, pp. 184–192. [Google Scholar]
- Lapidus, A.; Abramov, I.; Kuzmina, T.; Abramova, A.; AlZaidi, Z.A.K. Study of the Sustainable Functioning of Construction Companies in the Conditions of Risk Factors. Buildings 2023, 13, 2282. [Google Scholar] [CrossRef]
- Hossain, M.U.; Ng, S.T.; Antwi-Afari, P.; Amor, B. Circular economy and the construction industry: Existing trends, challenges and prospective framework for sustainable construction. Renew. Sustain. Energy Rev. 2020, 130, 109948. [Google Scholar] [CrossRef]
- Beach, T.H.; Hippolyte, J.L.; Rezgui, Y. Towards the adoption of automated regulatory compliance checking in the built environment. Autom. Constr. 2020, 118, 103285. [Google Scholar] [CrossRef]
- Assaad, R.; El-adaway, I.H.; El Hakea, A.H.; Parker, M.J.; Henderson, T.I.; Salvo, C.R.; Ahmed, M.O. Contractual perspective for BIM utilization in US construction projects. J. Constr. Eng. Manag. 2020, 146, 04020128. [Google Scholar] [CrossRef]
- Bag, S.; Wood, L.C.; Xu, L.; Dhamija, P.; Kayikci, Y. Big data analytics as an operational excellence approach to enhance sustainable supply chain performance. Resour. Conserv. Recycl. 2020, 153, 104559. [Google Scholar] [CrossRef]
- Liu, J.; Yi, Y.; Wang, X. Exploring factors influencing construction waste reduction: A structural equation modeling approach. J. Clean. Prod. 2020, 276, 123185. [Google Scholar] [CrossRef]
- Hernita, H.; Surya, B.; Perwira, I.; Abubakar, H.; Idris, M. Economic business sustainability and strengthening human resource capacity based on increasing the productivity of small and medium enterprises (SMES) in Makassar city, Indonesia. Sustainability 2021, 13, 3177. [Google Scholar] [CrossRef]
- Abioye, S.O.; Oyedele, L.O.; Akanbi, L.; Ajayi, A.; Delgado, J.M.D.; Bilal, M.; Ahmed, A. Artificial intelligence in the construction industry: A review of present status, opportunities and future challenges. J. Build. Eng. 2021, 44, 103299. [Google Scholar] [CrossRef]
- Taofeeq, D.M.; Adeleke, A.Q.; Lee, C.K. The synergy between human factors and risk attitudes of Malaysian contractors’: Moderating effect of government policy. Saf. Sci. 2020, 121, 331–347. [Google Scholar] [CrossRef]
- Abas, N.H.; Yusuf, N.; Suhaini, N.A.; Kariya, N.; Mohammad, H.; Hasmori, M.F. Factors affecting safety performance of construction projects: A literature review. IOP Conf. Ser. Mater. Sci. Eng. 2020, 713, 012036. [Google Scholar] [CrossRef]
- Opoku, D.G.J.; Perera, S.; Osei-Kyei, R.; Rashidi, M. Digital twin application in the construction industry: A literature review. J. Build. Eng. 2021, 40, 102726. [Google Scholar] [CrossRef]
- Bondarenko, S.; Shlafman, N.; Kuprina, N.; Kalaman, O.; Moravska, O.; Tsurkan, N. Planning, accounting and control as risk management tools for small business investment projects. Emerg. Sci. J. 2021, 5, 650–666. [Google Scholar] [CrossRef]
- González-Sánchez, R.; Settembre-Blundo, D.; Ferrari, A.M.; García-Muiña, F.E. Main dimensions in the building of the circular supply chain: A literature review. Sustainability 2020, 12, 2459. [Google Scholar] [CrossRef]
- Topchiy, D.; Kochurina, E.; Ekba, S. Destabilizing factors of urban renovation. E3S Web Conf. 2020, 164, 04032. [Google Scholar] [CrossRef]
- Al Maktoumi, I.S.; Khan, F.R.; Al Maktoumi, A.R. Assessing the Factors Causing Project Completion Delays in the Construction Sector of Oman Using SEM-PLS. Humanit. Soc. Sci. Rev. 2020, 8, 900–912. [Google Scholar] [CrossRef]
- Arati, C.; Ashish, W. Risk Management in High-Rise Building Construction. Int. J. Sci. Res. Dev. 2015, 3, 601–602. [Google Scholar]
- Kassem, M.A. Risk Management Assessment in Oil and Gas Construction Projects Using Structural Equation Modeling (PLS-SEM). Gases 2022, 2, 33–60. [Google Scholar] [CrossRef]
- Oke, A.E.; Kineber, A.F.; Alsolami, B.; Kingsley, C. Adoption of cloud computing tools for sustainable construction: A structural equation modelling approach. J. Facil. Manag. 2023, 21, 334–351. [Google Scholar] [CrossRef]
- Hussain, S.; Fangwei, Z.; Siddiqi, A.F.; Ali, Z.; Shabbir, M.S. Structural equation model for evaluating factors affecting quality of social infrastructure projects. Sustainability 2018, 10, 1415. [Google Scholar] [CrossRef]
- Almutairi, N.S. Causes of delays on Construction Projects in Kuwait according to opinion of engineers working in Kuwait. Int. J. Eng. Res. Appl. 2016, 6, 84–96. [Google Scholar]
- Fashina, A.A.; Omar, M.A.; Sheikh, A.A.; Fakunle, F.F. Exploring the significant factors that influence delays in construction projects in Hargeisa. Heliyon 2021, 7, e06826. [Google Scholar] [CrossRef] [PubMed]
- Khosravi, M.; Sarvari, H.; Chan, D.W.; Cristofaro, M.; Chen, Z. Determining and assessing the risks of commercial and recreational complex building projects in developing countries: A survey of experts in Iran. J. Facil. Manag. 2020, 18, 259–282. [Google Scholar] [CrossRef]
- Aslam, M.; Baffoe-Twum, E.E.; Saleem, F. Design Changes in Construction Projects Causes and Impact on the Cost. Civ. Eng. J. 2019, 5, 1647–1655. [Google Scholar] [CrossRef]
- Johnson, R.M.; Babu, R.I.I. Time and cost overruns in the UAE construction industry: A critical analysis. Int. J. Constr. Manag. 2020, 20, 402–411. [Google Scholar] [CrossRef]
- Wang, W. The concept of sustainable construction project management in international practice. Environ. Dev. Sustain. 2021, 23, 16358–16380. [Google Scholar] [CrossRef]
- Banobi, E.T.; Jung, W. Causes and mitigation strategies of delay in power construction projects: Gaps between owners and contractors in successful and unsuccessful projects. Sustainability 2019, 11, 5973. [Google Scholar] [CrossRef]
- Gamil, Y.; Rahman, I.A. Identification of causes and effects of poor communication in construction industry: A theoretical review. Emerg. Sci. J. 2017, 1, 239–247. [Google Scholar] [CrossRef]
- Yap, J.B.H.; Goay, P.L.; Woon, Y.B.; Skitmore, M. Revisiting critical delay factors for construction: Analysing projects in Malaysia. Alex. Eng. J. 2021, 60, 1717–1729. [Google Scholar] [CrossRef]
- Muhammad, K.M.A.; Abdelhamed, M.M. Factors Causing Reworking on Construction Projects and How to Manage. Int. Res. J. Innov. Eng. Technol. 2022, 6, 42. [Google Scholar]
- Abdellatif, H.; Alshibani, A. Major factors causing delay in the delivery of manufacturing and building projects in Saudi Arabia. Buildings 2019, 9, 93. [Google Scholar] [CrossRef]
- Yaseen, Z.M.; Ali, Z.H.; Salih, S.Q.; Al-Ansari, N. Prediction of risk delay in construction projects using a hybrid artificial intelligence model. Sustainability 2020, 12, 1514. [Google Scholar] [CrossRef]
- Peters, E.; Subar, K.; Martin, H. Late payment and nonpayment within the construction industry: Causes, effects, and solutions. J. Leg. Aff. Disput. Resolut. Eng. Constr. 2019, 11, 04519013. [Google Scholar] [CrossRef]
- Kumar Viswanathan, S.; Panwar, A.; Kar, S.; Lavingiya, R.; Jha, K.N. Causal modeling of disputes in construction projects. J. Leg. Aff. Disput. Resolut. Eng. Constr. 2020, 12, 04520035. [Google Scholar] [CrossRef]
- Mirpanahi, M.V.; Noorzai, E. Modeling the relationship between critical BIM attributes and environmental sustainability criteria using PLS-SEM technique. J. Archit. Eng. 2021, 27, 04021037. [Google Scholar] [CrossRef]
- Zhang, Y.; Wang, H.; Gao, W.; Wang, F.; Zhou, N.; Kammen, D.M.; Ying, X. A survey of the status and challenges of green building development in various countries. Sustainability 2019, 11, 5385. [Google Scholar] [CrossRef]
- Abulhakim, N.; Adeleke, A.Q. The factors contributing to accident occurrence on Malaysia building projects through partial least square structural equation modeling. Soc. Sci. Humanit. J. 2019, 4, 1096–1106. [Google Scholar]
- Kineber, A.F.; Othman, I.; Oke, A.E.; Chileshe, N.; Buniya, M.K. Impact of value management on building projects success: Structural equation modeling approach. J. Constr. Eng. Manag. 2021, 147, 04021011. [Google Scholar] [CrossRef]
- Kassem, A.M.; Khoiry, M.A.; Hamzah, N. Assessment of the effect of external risk factors on the success of an oil and gas construction project. Eng. Constr. Archit. Manag. 2020, 27, 2767–2793. [Google Scholar] [CrossRef]
- Khahro, S.H.; Memon, A.H.; Memon, N.A.; Memon, Z.A.; Naresh, R. Influence of Social and Economic Factors on Construction Project Performance in Pakistan. Sustainability 2023, 15, 2469. [Google Scholar] [CrossRef]
- Gamil, Y.; Abdullah, M.A.; Abd Rahman, I.; Asad, M.M. Internet of things in construction industry revolution 4.0: Recent trends and challenges in the Malaysian context. J. Eng. Des. Technol. 2020, 18, 1091–1102. [Google Scholar] [CrossRef]
- Hair Jr, J.F.; Sarstedt, M.; Ringle, C.M.; Gudergan, S.P. Advanced Issues in Partial Least Squares Structural Equation Modeling; Sage Publications: Thousand Oaks, CA, USA, 2023. [Google Scholar]
- Rahman, S.M.; Carlson, J.; Gudergan, S.P.; Wetzels, M.; Grewal, D. Perceived omnichannel customer experience (OCX): Concept, measurement, and impact. J. Retail. 2022, 98, 611–632. [Google Scholar] [CrossRef]
- Shi, L.; Huang, K.; Liu, Y.; Ge, F.; Liu, S. Risk Assessment in Supplier Selection for Intelligent Manufacturing Systems Based on PLS-SEM. Appl. Sci. 2022, 12, 3998. [Google Scholar] [CrossRef]
- Khmeleva, G.A.; Kurnikova, M.V.; Nedelka, E.; Tóth, B.I. Determinants of sustainable cross-border cooperation: A structural model for the Hungarian context using the PLS-SEM methodology. Sustainability 2022, 14, 893. [Google Scholar] [CrossRef]
- Afolabi, A.O.; Nnaji, C.; Okoro, C. Immersive technology implementation in the construction industry: Modeling paths of risk. Buildings 2022, 12, 363. [Google Scholar] [CrossRef]
- Rajesh, R.; Rajendran, C. Relating environmental, social, and governance scores and sustainability performances of firms: An empirical analysis. Bus. Strategy Environ. 2020, 29, 1247–1267. [Google Scholar] [CrossRef]
- Choi, D.; Chung, C.Y.; Seyha, T.; Young, J. Factors affecting organizations’ resistance to the adoption of blockchain technology in supply networks. Sustainability 2020, 12, 8882. [Google Scholar] [CrossRef]
- Jakada, M.B.; Kassim, S.I.; Hussaini, A.; Mohammed, A.I.; Rabi’u, A. Construct validity and reliability of individual work performance questionnaire. Ilorin J. Hum. Resour. Manag. 2020, 4, 155–164. [Google Scholar]
- Gamil, Y.; Abd Rahman, I. Studying the relationship between causes and effects of poor communication in construction projects using PLS-SEM approach. J. Facil. Manag. 2023, 21, 102–148. [Google Scholar] [CrossRef]
- Purwanto, A. Partial least squares structural squation modeling (PLS-SEM) analysis for social and management research: A literature review. J. Ind. Eng. Manag. Res. 2021, 2, 114–123. [Google Scholar]
- Kamis, A.; Saibon, R.A.; Yunus, F.; Rahim, M.B.; Herrera, L.M.; Montenegro, P. The SmartPLS analyzes approach in validity and reliability of graduate marketability instrument. Soc. Psychol. Educ. 2020, 57, 987–1001. [Google Scholar]
- Hassan, A.K.; Adeleke, A.Q.; Hussain, S.; Taofeeq, D.M. Partial least square structural equation modeling: An approach to the influence of project triple constraint on building projects among Malaysian Construction Industries. Soc. Sci. Humanit. J. 2019, 3, 1445–1464. [Google Scholar]
- Abramov, I.L.; Alzaidi, Z.A. Assessing of sustainable construction quality in Iraq under conditions of risk factors. IOP Conf. Ser. Earth Environ. Sci. 2023, 1232, 012041. [Google Scholar] [CrossRef]
- Hussain, D.; Abbas, H.; Wang, D. Contributing agents for Forest management of rural areas: An analysis through smart PLS methods. J. Bus. Strateg. 2021, 15, 109–134. [Google Scholar]
- Hair, J.F.; Risher, J.J.; Sarstedt, M.; Ringle, C.M. When to use and how to report the results of PLS-SEM. Eur. Bus. Rev. 2019, 31, 2–24. [Google Scholar] [CrossRef]
- Rigdon, E.E.; Sarstedt, M.; Ringle, C.M. On comparing results from CB-SEM and PLS-SEM: Five perspectives and five recommendations. Mark. ZFP J. Res. Manag. 2017, 39, 4–16. [Google Scholar] [CrossRef]
- Memon, A.H.; Rahman, I.A.; Aziz, A.A.A.; Abdullah, N.H. Using structural equation modelling to assess effects of construction resource related factors on cost overrun. World Appl. Sci. J. 2013, 21, 6–15. [Google Scholar]
- Silaparasetti, V.; Rao, G.V.R.; Khan, F.R. Structural equation modeling analysis using smart pls to assess the occupational health and safety (OHS) factors on workers’ behavior. Structural Equation Modeling Analysis Using Smart PLS to Assess the Occupational Health and Safety (OHS) Factors on Workers’ Behavior (17 July 2017). Humanit. Soc. Sci. Rev. 2017, 5, 88–97. [Google Scholar]
- Adeleke, A.Q.; Bahaudin, A.Y.; Kamaruddeen, A.M.; Bamgbade, J.A.; Salimon, M.G.; Khan, M.W.A.; Sorooshian, S. The influence of organizational external factors on construction risk management among Nigerian construction companies. Saf. Health Work. 2018, 9, 115–124. [Google Scholar] [CrossRef]
- Takyi-Annan, G.E.; Zhang, H. Assessing the impact of overcoming BIM implementation barriers on BIM usage frequency and circular economy in the project lifecycle using Partial least Squares structural Equation modelling (PLS-SEM) analysis. Energy Build. 2023, 295, 113329. [Google Scholar] [CrossRef]
- Ali, Z.; Zhu, F.; Hussain, S. Risk assessment of ex-post transaction cost in construction projects using structural equation modeling. Sustainability 2018, 10, 4017. [Google Scholar] [CrossRef]
- Hadwiansyah, R.; Latief, Y. Structural Equation Model (SEM) Correlation Between Work Breakdown Structure (WBS), Work Method and Risk Towards Cost of Safety on Low-Cost Apartments Project. IOP Conf. Ser. Mater. Sci. Eng. 2022, 1232, 012006. [Google Scholar] [CrossRef]
- Foroutan Mirhosseini, A.; Pitera, K.; Odeck, J.; Welde, M. Sustainable Project Management: Reducing the Risk of Cost Inaccuracy Using a PLS-SEM Approach. Sustainability 2022, 14, 960. [Google Scholar] [CrossRef]
- Rashid, Y. Analysis of delay factors and their effects on construction projects. Manag. Sci. Lett. 2020, 10, 1197–1204. [Google Scholar] [CrossRef]
- Alenazi, E.; Adamu, Z.; Al-Otaibi, A. Exploring the nature and impact of client-related delays on contemporary Saudi construction projects. Buildings 2022, 12, 880. [Google Scholar] [CrossRef]
- Abeysinghe, N.; Jayathilaka, R. Factors influencing the timely completion of construction projects in Sri Lanka. PLoS ONE 2022, 17, e0278318. [Google Scholar] [CrossRef]
- Kamal, A.; Abas, M.; Khan, D.; Azfar, R.W. Risk factors influencing the building projects in Pakistan: From perspective of contractors, clients and consultants. Int. J. Constr. Manag. 2022, 22, 1141–1157. [Google Scholar] [CrossRef]
- Siraj, N.B.; Fayek, A.R. Risk identification and common risks in construction: Literature review and content analysis. J. Constr. Eng. Management. 2019, 145, 03119004. [Google Scholar] [CrossRef]
Disclaimer/Publisher’s Note: The statements, opinions and data contained in all publications are solely those of the individual author(s) and contributor(s) and not of MDPI and/or the editor(s). MDPI and/or the editor(s) disclaim responsibility for any injury to people or property resulting from any ideas, methods, instructions or products referred to in the content. |
© 2023 by the authors. Licensee MDPI, Basel, Switzerland. This article is an open access article distributed under the terms and conditions of the Creative Commons Attribution (CC BY) license (https://creativecommons.org/licenses/by/4.0/).