An Air Conditioning Design Strategy of the Stepped Hall Based on Building Performance Simulation
Abstract
:1. Introduction
1.1. Background and Literature Review
1.2. Aims and Originality
- The research analyzed various building performance indicators in an actual case of the stepped hall and screened the indicators applied to this type of building;
- The stepped space model was divided into different zones to study the performance of airflow, indoor air quality, and thermal comfort in different HVAC configurations.
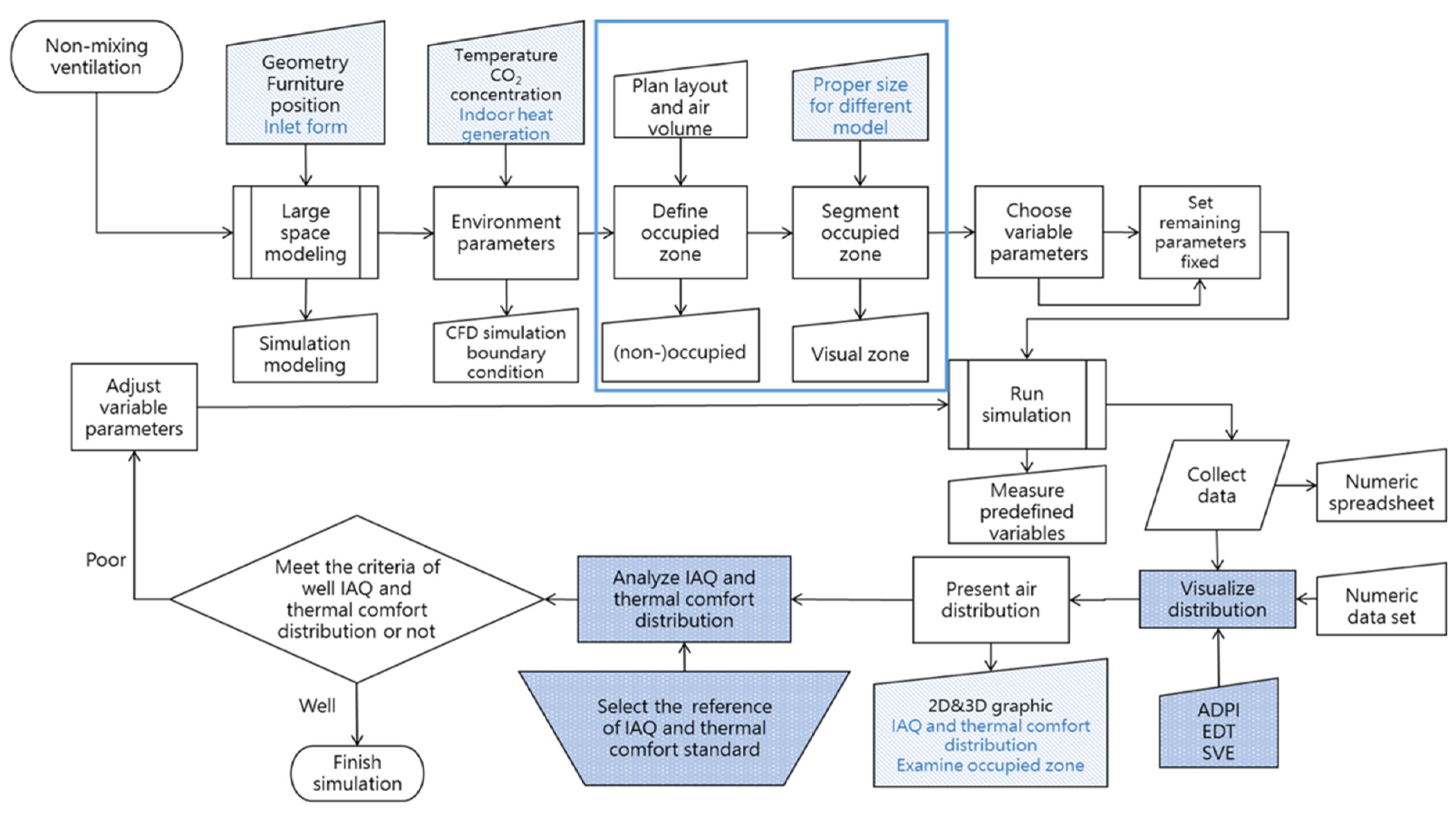
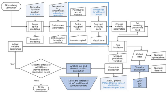
2. Methodology
2.1. Overview
2.2. Field Study and Actual Measurement
2.2.1. Air Change Rate
2.2.2. Air Velocity and Temperature
2.3. Building Performance Simulation
2.3.1. Software Application
2.3.2. Combinations of Air Inlets and Outlets
2.4. Comprehensive Assessment Index
2.5. Air Conditioning Configuration Design Strategy
2.6. Verification of Strategy
3. Results and Discussion
3.1. Actual Measurement
3.1.1. Combinations of Air Inlets and Outlets
3.1.2. Air Velocity and Temperature Distribution
3.2. Comparison of Measured and Simulated Results
3.3. Results of Building Performance Simulation in Each Case
3.3.1. Temperature Distribution
3.3.2. Air Velocity Distribution
3.3.3. EDT and ADPI Distribution
3.3.4. SVE6 Distribution
3.4. Comprehensive Comparison
3.5. Discussion of Scheme Results
4. Conclusions
Author Contributions
Funding
Institutional Review Board Statement
Informed Consent Statement
Data Availability Statement
Conflicts of Interest
References
- Brozovsky, J.; Radivojevic, J.; Simonsen, A. Assessing the impact of urban microclimate on building energy demand by coupling CFD and building performance simulation. J. Build. Eng. 2022, 55, 104681. [Google Scholar] [CrossRef]
- Chen, R.; Tsay, Y.-S.; Ni, S. An integrated framework for multi-objective optimization of building performance: Carbon emissions, thermal comfort, and global cost. J. Clean. Prod. 2022, 359, 131978. [Google Scholar] [CrossRef]
- Shih, Y.C.; Tamilarasan, S.; Chen, P.H.; Tsao, C.C.; Lin, C.H. Optimal thermohydraulic design of the indoor unit of a split-type air conditioner. Appl. Therm. Eng. 2022, 211, 118502. [Google Scholar] [CrossRef]
- Awbi, H.B. Ventilation and air distribution systems in buildings. Front. Mech. Eng. 2015, 1, 4. [Google Scholar] [CrossRef]
- Navaratnam, S.; Nguyen, K.; Selvaranjan, K.; Zhang, G.; Mendis, P.; Aye, L. Designing post COVID-19 buildings: Approaches for achieving healthy buildings. Buildings 2022, 12, 74. [Google Scholar] [CrossRef]
- Vakiloroaya, V.; Samali, B.; Fakhar, A.; Pishghadam, K. A review of different strategies for HVAC energy saving. Energy Convers. Manag. 2014, 77, 738–754. [Google Scholar] [CrossRef]
- Sukarno, R.; Putra, N.; Hakim, I.I.; Rachman, F.F.; Indra Mahlia, T.M. Utilizing heat pipe heat exchanger to reduce the energy consumption of airborne infection isolation hospital room HVAC system. J. Build. Eng. 2021, 35, 102116. [Google Scholar] [CrossRef]
- Heidarshenas, B.; Sina, N.; El-Shafay, A.S.; Saleem, S.; Sharifpur, M. The effect of the zigzag arrangement of lithium-ion batteries inside the air duct of an office building for heating and evaluation of the impact of the number of air outlets in different seasons of the year. J. Energy Storage 2022, 50, 104204. [Google Scholar] [CrossRef]
- Kim, J.; Hong, T.; Lee, M.; Jeong, K. Analyzing the real-time indoor environmental quality factors considering the influence of the building occupants’ behaviors and the ventilation. Build. Environ. 2019, 156, 99–109. [Google Scholar] [CrossRef]
- Jung, W.; Jazizadeh, F. Human-in-the-loop HVAC operations: A quantitative review on occupancy, comfort, and energy-efficiency dimensions. Appl. Energy 2019, 239, 1471–1508. [Google Scholar] [CrossRef]
- Ren, C.; Cao, S.J.; Haghighat, F. A practical approach for preventing dispersion of infection disease in naturally ventilated room. J. Build. Eng. 2022, 48, 103921. [Google Scholar] [CrossRef]
- Federation of European Heating Ventilation and Associations Air Conditioning (REHVA). Hygiene Requirement for Ventilation and Air Conditioning; Federation of European Heating Ventilation and Associations Air Conditioning (REHVA): Brussels, Belgium, 2007. [Google Scholar]
- Zhang, L.; Wen, J.; Li, Y.; Chen, J.; Ye, Y.; Fu, Y.; Livingood, W. A review of machine learning in building load prediction. Appl. Energy 2021, 285, 116452. [Google Scholar] [CrossRef]
- Lam, J.C.; Chan, A.L.S. CFD analysis and energy simulation of a gymnasium. Build. Environ. 2001, 36, 351–358. [Google Scholar] [CrossRef]
- American Society of Heating Refrigerating and Air-Conditioning Engineers (ASHRAE). 1999 ASHRAE Handbook: Heating, Ventilating, and Air-Conditioning Applications; American Society of Heating Refrigerating and Air-Conditioning Engineers (ASHRAE): Atlanta, GA, USA, 1999. [Google Scholar]
- Ghani, S.; Mahgoub, A.O.; Bakochristou, F.; ElBialy, E.A. Assessment of thermal comfort indices in an open air-conditioned stadium in hot and arid environment. J. Build. Eng. 2021, 40, 102378. [Google Scholar] [CrossRef]
- Ho, S.H.; Rosario, L.; Rahman, M.M. Comparison of underfloor and overhead air distribution systems in an office environment. Build. Environ. 2011, 46, 1415–1427. [Google Scholar] [CrossRef]
- Heidarinejad, G.; Fathollahzadeh, M.H.; Pasdarshahri, H. Effects of return air vent height on energy consumption, thermal comfort conditions and indoor air quality in an under floor air distribution system. Energy Build. 2015, 97, 155–161. [Google Scholar] [CrossRef]
- Ng, K.C.; Kadirgama, K.; Ng, E.Y.K. Response surface models for CFD predictions of air diffusion performance index in a displacement ventilated office. Energy Build. 2008, 40, 774–781. [Google Scholar] [CrossRef]
- Chiang, W.H.; Wang, C.Y.; Huang, J.S. Evaluation of cooling ceiling and mechanical ventilation systems on thermal comfort using CFD study in an office for subtropical region. Build. Environ. 2012, 48, 113–127. [Google Scholar] [CrossRef]
- Liu, S.; Clark, J.; Novoselac, A. Air diffusion performance index (ADPI) of overhead-air-distribution at low cooling loads. Energy Build. 2017, 134, 271–284. [Google Scholar] [CrossRef]
- Wang, J.; Hihara, E. Prediction of air coil performace under partially wet and totally wet cooling conditions using equivalent dry-bulb temperature method. Int. J. Refrig. 2003, 26, 293–301. [Google Scholar] [CrossRef]
- Ahn, J.; Choi, H.Y. Effects of supply angle on thermal environment of residential space with hybrid desiccant cooling system for multi-room control. Appl. Sci. 2020, 10, 7271. [Google Scholar] [CrossRef]
- Liu, X.; Lv, X.; Peng, Z.; Shi, C. Experimental study of airflow and pollutant dispersion in cross-ventilated multi-room buildings: Effects of source location and ventilation path. Sustain. Cities Soc. 2020, 52, 101822. [Google Scholar] [CrossRef]
- Chen, J.; Brager, G.S.; Augenbroe, G.; Song, X. Impact of outdoor air quality on the natural ventilation usage of commercial buildings in the US. Appl. Energy 2019, 235, 673–684. [Google Scholar] [CrossRef]
- Wang, X.; Liu, T.; Lee, W.L. Using revised ADPIs to identify an optimum positioning for installation of reversible room air-conditioners in bedroom for maximum thermal comfort. Build. Environ. 2021, 188, 107333. [Google Scholar] [CrossRef]
- Limane, A.; Fellouah, H.; Galanis, N. Three-dimensional OpenFOAM simulation to evaluate the thermal comfort of occupants, indoor air quality and heat losses inside an indoor swimming pool. Energy Build. 2018, 167, 49–68. [Google Scholar] [CrossRef]
- Murakami, S. New Scales for Ventilation Efficiency and Their Application Based on Numerical Simulation of Room Airflow. In Proceedings of the International Symposium on Room Air Convection and Ventilation Effectiveness, Tokyo, Japan, 22–24 July 1992; pp. 22–38. [Google Scholar]
- Kato, S.; Yang, J.H. Study on inhaled air quality in a personal air-conditioning environment using new scales of ventilation efficiency. Build. Environ. 2008, 43, 494–507. [Google Scholar] [CrossRef]
- Lim, S.Y.; Chang, H.J. Airflow management analysis to suppress data center hot spots. Build. Environ. 2021, 197, 107843. [Google Scholar] [CrossRef]
- Zhu, S.; Demokritou, P.; Spengler, J. Experimental and numerical investigation of micro-environmental conditions in public transportation buses. Build. Environ. 2010, 45, 2077–2088. [Google Scholar] [CrossRef]
- Zhang, D.D.; Zhong, H.Y.; Liu, D.; Zhao, F.Y.; Li, Y.; Wang, H.Q. Multi-objective-oriented removal of airborne pollutants from a slot-ventilated enclosure subjected to mechanical and multi component buoyancy flows. Appl. Math. Model. 2018, 60, 333–353. [Google Scholar] [CrossRef]
- Liu, R.; Wen, J.; Waring, M.S. Improving airflow measurement accuracy in VAV terminal units using flow conditioners. Build. Environ. 2014, 71, 81–94. [Google Scholar] [CrossRef]
- Lei, B.; He, B.; Zhao, Z.; Xu, G.; Wu, B. A method for identifying the fire status through ventilation systems using tracer gas for improved rescue effectiveness in roadway drivage of coal mines. Process. Saf. Environ. Prot. 2021, 151, 151–157. [Google Scholar] [CrossRef]
- Afonso, C. Tracer gas technique for measurement of air infiltration and natural ventilation: Case studies and new devices for measurement of mechanical air ventilation in ducts. Int. J. Low Carbon Technol. 2013, 10, 188–204. [Google Scholar] [CrossRef]
- Hu, Y.; Peng, Y.; Gao, Z.; Xu, F. Application of CFD plug-ins integrated into urban and building design platforms for performance simulations: A literature review. Front. Archit. Res. 2022; in press. [Google Scholar] [CrossRef]
- Chen, Q.; Srebric, J. Application of CFD tools for indoor and outdoor environment design. Int. J. Archit. Sci. 2000, 1, 14–29. [Google Scholar]
- Manservisi, S.; Menghini, F. Numerical simulations of optimal control problems for the Reynolds averaged Navier-Stokes system closed with a two-equation turbulence model. Comput. Fluids 2016, 125, 130–143. [Google Scholar] [CrossRef]
- Dorri, A.; Alcani, M.; Maraj, A. Behavior of a HVAC air diffuser in different condition. In Proceedings of the International Conference on Academic Research in Engineering, Management and Information Technology (ICAREMIT 2015), Bareilly, India, 21 February 2015; Volume 4. [Google Scholar]
- Wang, Y.; Chen, H.C.; Koop, A.; Vaz, G. Verification and validation of CFD simulations for semi-submersible floating offshore wind turbine under pitch free-decay motion. Ocean Eng. 2021, 242, 109993. [Google Scholar] [CrossRef]
- Calzolari, G.; Liu, W. Deep learning to replace, improve, or aid CFD analysis in built environment applications: A review. Build. Environ. 2021, 206, 108315. [Google Scholar] [CrossRef]
- Gousseau, P.; Blocken, B.; Stathopoulos, T.; van Heijst, G.J.F. CFD simulation of near-field pollutant dispersion on a high-resolution grid: A case study by LES and RANS for a building group in downtown Montreal. Atmos. Environ. 2011, 45, 428–438. [Google Scholar] [CrossRef]
- Tian, L.; Lin, Z.; Liu, J.; Yao, T.; Wang, Q. The impact of temperature on mean local air age and thermal comfort in a stratum ventilated office. Build. Environ. 2011, 46, 501–510. [Google Scholar] [CrossRef]
- Sun, C.; Zhai, Z. The efficacy of social distance and ventilation effectiveness in preventing COVID-19 transmission. Sustain. Cities Soc. 2020, 62, 102390. [Google Scholar] [CrossRef]
- American Society of Heating Refrigerating and Air-Conditioning Engineers (ASHRAE). 2009 ASHRAE Handbook: Fundamentals; American Society of Heating Refrigerating and Air-Conditioning Engineers (ASHRAE): Atlanta, GA, USA, 2009. [Google Scholar]
- Park, J.K.; Kwon, W.D.; Kwon, H.M.; Yang, J.H. Examination of the ventilation function of a combined air-diffuser ventilation system using experiments and CFD. J. Asian Archit. Build. Eng. 2017, 16, 647–654. [Google Scholar] [CrossRef]
- Ellis, J. Indoor Air Quality in Lecture Theatres and Large Enclosed Public Spaces; University of Brighton: Brighton, UK, 2010. [Google Scholar]
- Yang, B.; Melikov, A.K.; Kabanshi, A.; Zhang, C.; Bauman, F.S.; Cao, G.; Awbi, H.; Wigö, H.; Niu, J.; Cheong, K.W.D.; et al. A review of advanced air distribution methods-theory, practice, limitations and solutions. Energy Build. 2019, 202, 109359. [Google Scholar] [CrossRef]
- Chen, Q.; Zhai, Z. The Use of CFD Tools for Indoor Environmental Design. Adv. Build. Simul. 2004, 119–140. Available online: https://www.taylorfrancis.com/chapters/edit/10.4324/9780203073674-11/use-computational-fluid-dynamics-tools-indoor-environmental-design-qingyan-yan-chen-zhiqiang-john-zhai (accessed on 1 August 2022).
- Sheng, S.; Yamanaka, T.; Kobayashi, T.; Yuan, J.; Katoh, M. Modeling of supply airflow from slot line diffuser on ceiling for CFD of thermal environment in perimeter zone. Build. Environ. 2022, 213, 108884. [Google Scholar] [CrossRef]





















| Characters | Details |
|---|---|
| Longitude and latitude | 22°59′58.9″ N, 120°13′11.3″ E |
| Building type | Multi-function conference room |
| Dimension | Length: 255 m; Width: 156.5 m; Height: 3~6 m |
| Volume | 1690 m3 |
| Capacity | 255 persons |
| Minimum room ventilation | 6 ACH (ASHRAE-FMV) |
| Minimum external air volume in respiratory area | 2255 CFM (ASHRAE-FMV) 5887 CFM (REHVA-Displacement ventilation) |
| Internal gain | Lighting: 8–15 W/m2 Calorific value of human body: 105 W/pers |
| Total air change | 11,250 CFM |
| Items | Scheme One—Single Plane Air Inlets | Scheme Two—Air Inlets with Diffuser |
|---|---|---|
| Turbulent model | High Reynolds number k-ε model | High Reynolds number k-ε model |
| Turbulent intensity | 10% | 10% |
| Turbulence length scale | 0.042 | 0.042 |
| Mesh | 2,247,696 (x = 99, y = 264, z = 86) | 2,960,2488 (x = 106, y = 274, z = 102) |
| Opening (4 sets) | 0.44 (Free in and out flow) | 0.44 (Free in and out flow) |
| Occupants number | 170 | 170 |
| Internal gain of occupants | 70 W/pers | 70 W/pers |
| Inlet type and number | N (15 sets)—0.091 m2 per set | G (3 sets)—0.059 m2 per set |
| G (3 sets)—0.059 m2 per set | A (3 sets)—0.091 m2 per set | |
| B (12 sets)—0.098 m2 per set | ||
| Air velocity (m/s) | As actual measurement | As actual measurement |
| Indicator | Characteristic | Indoor Air Environment | Thermal Environment | Distribution Status |
|---|---|---|---|---|
| CO2 concentration |
| √ | × | × |
| Ventilation Effectiveness (VE) |
| √ | × | × |
| Local mean age of air (LMA) |
| √ | × | √ |
| Draft Ratio |
| × | √ | × |
| Effective Draft Temperature (EDT) |
| × | √ | √ |
| Air distribution performance index (ADPI) |
| × | √ | √ |
| Case | Inlet Type | Inlet Area (m2) | Air velocity of Inlet (m/s) | Supply Air Temperature (°C) | Inlet Angle (°) | Inlet Number | Mesh |
|---|---|---|---|---|---|---|---|
| 1 | Circular diffuser | 0.072 | 3.5 | 19.0 | 40 | 20 | 6,432,624 (x = 528, y = 131, z = 93) |
| 2 | Jet nozzle diffuser | 0.058 | 6 | 26.0 | 90 | 6 | 4,464,096 (x = 438, y = 104, z = 98) |
| 3 | Wall displacement unit | 1.39 | 4 | 24.0 | 90 | 9 | 5,328,750 (x = 435, y = 125, z = 98) |
| 4 | (A) Wall displacement unit | 0.927 | 2.0 | 24.0 | 90 | 4 | 7,480,993 (x = 481, y = 151, z = 103) |
| (B) Wall displacement unit | 0.013 | 1.2 | 24.0 | 90 | 44 | ||
| (C) Displacement terminal | 0.744 | 2.5 | 24.0 | 90 | 2 | ||
| (D) Displacement terminal | 0.744 | 1.0 | 24.0 | 90 | 2 |
| Items | Value |
|---|---|
| Turbulent model | High Reynolds number k-ε model |
| Turbulent intensity | 10% |
| Turbulence length scale | 0.042 |
| Exhaust outlet | As flow rate balance (beneath the ceiling) |
| Set amount | 12 |
| Occupants number | 255 |
| Internal gain of occupants | 70 W/pers |
| Internal gain of lighting | 10 W/m2 |
| Parameters | Case 1 | Case 2 | Case 3 | Case 4 | |
|---|---|---|---|---|---|
| Temperature (°C) | Average | 21.06 | 28.31 | 24.70 | 25.44 |
| High seats | 21.59 | 28.75 | 25.00 | 25.48 | |
| Middle seats | 20.62 | 28.10 | 24.80 | 25.70 | |
| Low seats | 21.11 | 28.15 | 24.31 | 25.14 | |
| Air velocity (m/s) | Average | 0.20 | 0.22 | 0.79 | 0.28 |
| High seats | 0.17 | 0.19 | 0.32 | 0.25 | |
| Middle seats | 0.18 | 0.27 | 0.70 | 0.26 | |
| Low seats | 0.24 | 0.21 | 1.30 | 0.35 | |
| SVE6 | Average | 2.54 | 0.90 | 1.00 | 0.92 |
| High seats | 0.61 | 0.82 | 1.22 | 0.73 | |
| Middle seats | 1.40 | 0.76 | 0.90 | 0.54 | |
| Low seats | 5.60 | 1.10 | 0.91 | 1.52 | |
| EDT (°C) | Average | −0.59 | −0.33 | −4.95 * | −0.64 |
| High seats | 0.17 | 0.38 | −0.89 | −0.33 | |
| Middle seats | −0.85 | −0.93 | −4.11 * | −0.17 | |
| Low seats | −0.92 | −0.40 | −9.38 * | −1.43 | |
| ADPI (%) | Average | 76.95 * | 68.53 * | 44.45 * | 83.70 |
Publisher’s Note: MDPI stays neutral with regard to jurisdictional claims in published maps and institutional affiliations. |
© 2022 by the authors. Licensee MDPI, Basel, Switzerland. This article is an open access article distributed under the terms and conditions of the Creative Commons Attribution (CC BY) license (https://creativecommons.org/licenses/by/4.0/).
Share and Cite
Chen, R.; Liu, Y.-T.; Tsay, Y.-S. An Air Conditioning Design Strategy of the Stepped Hall Based on Building Performance Simulation. Buildings 2022, 12, 1269. https://doi.org/10.3390/buildings12081269
Chen R, Liu Y-T, Tsay Y-S. An Air Conditioning Design Strategy of the Stepped Hall Based on Building Performance Simulation. Buildings. 2022; 12(8):1269. https://doi.org/10.3390/buildings12081269
Chicago/Turabian StyleChen, Ruijun, Yu-Tung Liu, and Yaw-Shyan Tsay. 2022. "An Air Conditioning Design Strategy of the Stepped Hall Based on Building Performance Simulation" Buildings 12, no. 8: 1269. https://doi.org/10.3390/buildings12081269
APA StyleChen, R., Liu, Y.-T., & Tsay, Y.-S. (2022). An Air Conditioning Design Strategy of the Stepped Hall Based on Building Performance Simulation. Buildings, 12(8), 1269. https://doi.org/10.3390/buildings12081269

