Research on the Relationship between Thermal Insulation Thickness and Summer Overheating Risk: A Case Study in Severe Cold and Cold Regions of China
Abstract
:1. Introduction
1.1. Overheating
1.1.1. Impacts of Overheating
1.1.2. Overheating in Residential Buildings
1.2. Insulation and Overheating
1.3. Other Parameters Influencing Overheating
1.4. Literature Gap
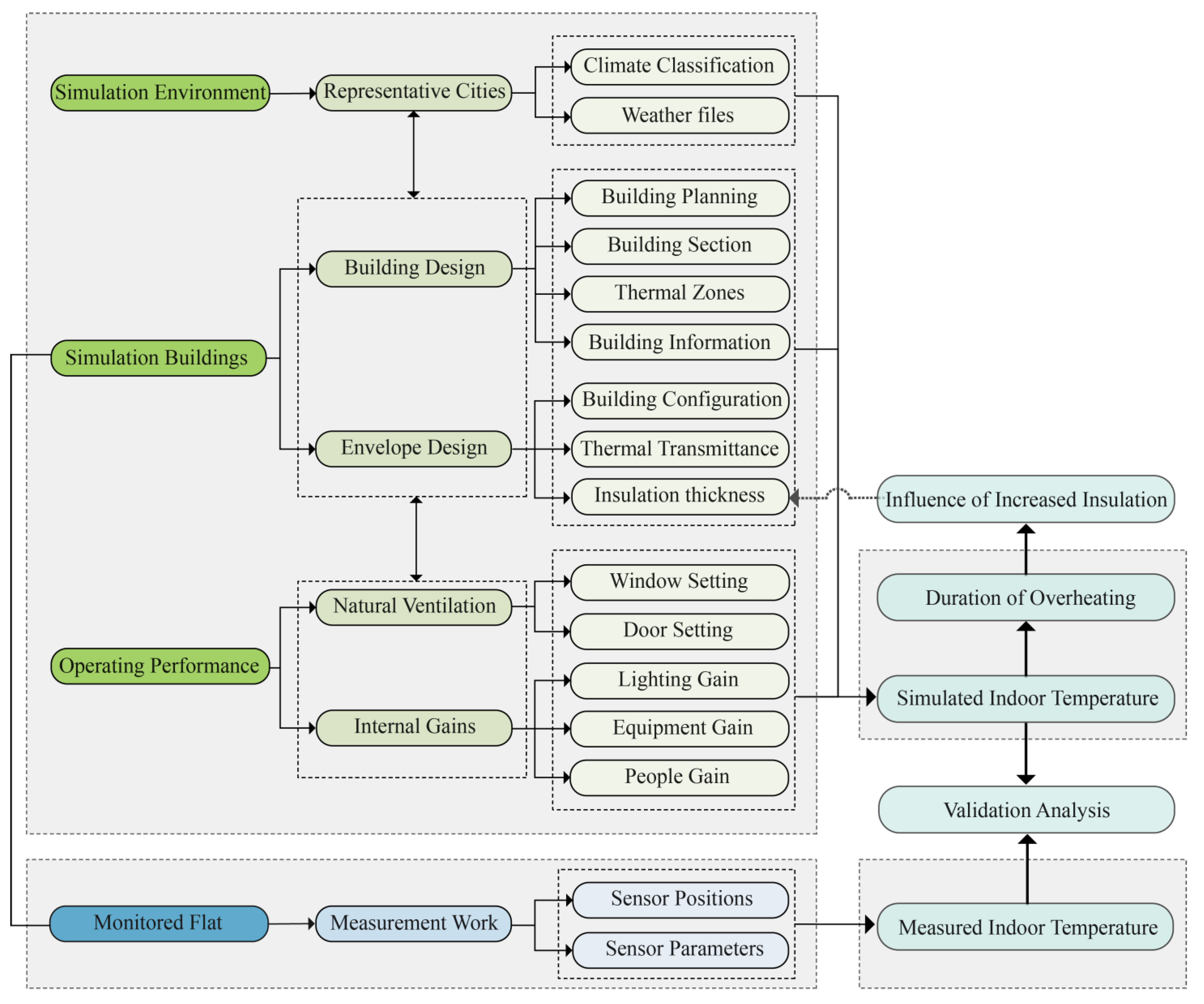
2. Method
2.1. Case Study Building and Measurement
2.2. Building Performance Simulation
2.2.1. Insulation
2.2.2. Ventilation
2.2.3. Internal Gains
2.3. Validation
2.4. Overheating Evaluation
3. Results
3.1. Simulation
3.2. Validation Results
4. Discussion
4.1. Overheating in Dwellings in Severe Cold and Cold Regions
4.2. Influence of Increased Insulation on Overheating
4.3. Suggestions for Measures to Alleviate Overheating
5. Conclusions
- (1)
- The validated simulation results over recent 15 years (2004 to 2018) revealed significant overheating during summertime in both the unoccupied and occupied flats. The bedrooms insulated with Thcp in the unoccupied flats (no natural ventilation and internal gains), HE% was 38.0% in Yichun (IA sub-region), 52.7% in Harbin (IB sub-region), 53.6% in Shenyang (IC sub-region), 62.2% in Dalian (IIA sub-region) and 84.6% in Beijing (IIB sub-region). In the bedrooms insulated with Thcp of the flats under the condition of night ventilation, HE% was 9.9%, 28.6%, 39.3%, 55.4% and 78.5% in Yichun, Harbin, Shenyang, Dalian and Beijing, respectively. Although ventilation during the night can significantly reduce overheating hours in the occupied flats, it was difficult to satisfy CIBSE Guide A in all the cities, except Yichun (IA sub-region).
- (2)
- Based on the simulation results over recent 15 years, increased insulation significantly exacerbates overheating in these regions during summer. Under the condition of no natural ventilation, the overheating durations of the bedrooms constructed with current standard values of insulation (namely Thcp) were increased by 22.5% in Yichun, 16.6% in Harbin, 20.3% in Shenyang, 11.8% in Dalian and 6.9% in Beijing compared to the uninsulated ones; in the living rooms, overheating hours increased by 35.3%, 52.0%, 60.0%, 22.4% and 8.3%, respectively.
- (3)
- Although the overall overheating duration in the insulated flats was prolonged, thermal insulation can provide heat resilience and result in the indoor operative temperature fluctuating within a narrower range, compared to the uninsulated flats. In the insulated dwellings, the indoor temperature was lower than that in uninsulated ones when exposed to the highest exterior temperature (as in June), and an overall warmer indoor environment was achieved during the colder months (such as September). Furthermore, some building regulations or measures have been recommended for summer heat protection, such as ventilation and shading. It is suggested that a balance be struck in building design between summer heat protection and winter heating.
Author Contributions
Funding
Institutional Review Board Statement
Informed Consent Statement
Data Availability Statement
Conflicts of Interest
References
- Schaeffer, R.; Szklo, A.S.; de Lucena, A.F.P.; Borba, B.S.M.C.; Nogueira, L.P.P.; Fleming, F.P.; Troccoli, A.; Harrison, M.; Boulahya, M.S. Energy sector vulnerability to climate change: A review. Energy 2012, 38, 1–12. [Google Scholar] [CrossRef]
- Lucon, O.E.A. Buildings in Climate Change 2014: Mitigation of Climate Change. Contribution of Working Group III to the Fifth Assessment Report of the Intergovernmental Panel on Climate Change; Cambridge University Press: Cambridge, UK, 2014; pp. 1–68. [Google Scholar]
- IEA. Global Status Report for Buildings and Construction 2019. IEA: Paris, France, 2019. Available online: https://www.iea.org/reports/global-status-report-for-buildings-and-construction-2019 (accessed on 5 December 2019).
- IEA. Transition to Sustainable Buildings. IEA: Paris, France, 2013. Available online: https://www.iea.org/reports/transition-to-sustainable-buildings (accessed on 11 July 2013).
- Lomas, K.J.; Porritt, S.M. Overheating in buildings: Lessons from research. Build. Res. Inf. 2017, 45, 1–18. [Google Scholar] [CrossRef] [Green Version]
- Zanobetti, A.; O’Neill, M.S.; Gronlund, C.J.; Schwartz, J.D. Summer temperature variability and long-term survival among elderly people with chronic disease. Proc. Natl. Acad. Sci. USA 2012, 109, 6608–6613. [Google Scholar] [CrossRef] [Green Version]
- Zheng, G.Z.; Li, K.; Wang, Y.J. The Effects of High-Temperature Weather on Human Sleep Quality and Appetite. Int. J. Environ. Res. Public Health 2019, 16, 270. [Google Scholar] [CrossRef] [PubMed] [Green Version]
- Ban, J.; Xu, D.D.; He, M.Z.; Sun, Q.H.; Chen, C.; Wang, W.T.; Zhu, P.F.; Li, T.T. The effect of high temperature on cause-specific mortality: A multi-county analysis in China. Environ. Int. 2017, 106, 19–26. [Google Scholar] [CrossRef] [PubMed] [Green Version]
- Abrahamson, V.; Wolf, J.; Lorenzoni, I.; Fenn, B.; Kovats, S.; Wilkinson, P.; Adger, W.N.; Raine, R. Perceptions of heatwave risks to health: Interview-based study of older people in London and Norwich, UK. J. Public Health 2009, 31, 119–126. [Google Scholar] [CrossRef] [Green Version]
- Akimoto, T.; Tanabe, S.-I.; Yanai, T.; Sasaki, M. Thermal comfort and productivity-Evaluation of workplace environment in a task conditioned office. Build. Environ. 2010, 45, 45–50. [Google Scholar] [CrossRef]
- Mendell, M.J.; Heath, G.A. Do indoor pollutants and thermal conditions in schools influence student performance? A critical review of the literature. Indoor Air 2005, 15, 27–52. [Google Scholar] [CrossRef]
- Fan, J.L.; Hu, J.W.; Zhang, X. Impacts of climate change on electricity demand in China: An empirical estimation based on panel data. Energy 2019, 170, 880–888. [Google Scholar] [CrossRef]
- Zhou, Y.Y.; Eom, J.; Clarke, L. The effect of global climate change, population distribution, and climate mitigation on building energy use in the US and China. Clim. Chang. 2013, 119, 979–992. [Google Scholar] [CrossRef]
- Pathan, A.; Mavrogianni, A.; Summerfield, A.; Oreszczyn, T.; Davies, M. Monitoring summer indoor overheating in the London housing stock. Energy Build. 2017, 141, 361–378. [Google Scholar] [CrossRef]
- Lomas, K.J.; Watson, S.; Allinson, D.; Fateh, A.; Beaumont, A.; Allen, J.; Foster, H.; Garrett, H. Dwelling and household characteristics’ influence on reported and measured summertime overheating: A glimpse of a mild climate in the 2050’s. Build. Environ. 2021, 201, 107986. [Google Scholar] [CrossRef]
- Gupta, R.; Howard, A.; Davies, M.; Mavrogianni, A.; Tsoulou, I.; Jain, N.; Oikonomou, E.; Wilkinson, P. Monitoring and modelling the risk of summertime overheating and passive solutions to avoid active cooling in London care homes. Energy Build. 2021, 252, 111418. [Google Scholar] [CrossRef]
- Sun, Y.; Zhang, X.B.; Ding, Y.H.; Chen, D.L.; Qin, D.H.; Zhai, P.M. Understanding human influence on climate change in China. Natl. Sci. Rev. 2022, 9, nwab113. [Google Scholar] [CrossRef] [PubMed]
- Guo, H.B.; Huang, L.; Song, W.J.; Wang, X.Y.; Wang, H.N.; Zhao, X.N. Evaluation of the Summer Overheating Phenomenon in Reinforced Concrete and Cross Laminated Timber Residential Buildings in the Cold and Severe Cold Regions of China. Energies 2020, 13, 6305. [Google Scholar] [CrossRef]
- Wang, R.; Lu, S.L.; Feng, W.; Xu, B.W. Tradeoff between heating energy demand in winter and indoor overheating risk in summer constrained by building standards. Build. Simul. 2021, 14, 987–1003. [Google Scholar] [CrossRef]
- Dengel, A.; Swainson, M.; Staff, B.T.; Staff, N.F. Overheating in New Homes: A Review of the Evidence; Building Research Establishment: Waterford, UK, 2012. [Google Scholar]
- Lomas, K.J.; Kane, T. Summertime temperatures and thermal comfort in UK homes. Build. Res. Inf. 2013, 41, 259–280. [Google Scholar] [CrossRef] [Green Version]
- Van Hooff, T.; Blocken, B.; Hensen, J.L.M.; Timmermans, H.J.P. On the predicted effectiveness of climate adaptation measures for residential buildings. Build. Environ. 2014, 82, 300–316. [Google Scholar] [CrossRef]
- Mavrogianni, A.; Wilkinson, P.; Davies, M.; Biddulph, P.; Oikonomou, E. Building characteristics as determinants of propensity to high indoor summer temperatures in London dwellings. Build. Environ. 2012, 55, 117–130. [Google Scholar] [CrossRef] [Green Version]
- Vandentorren, S.; Bretin, P.; Zeghnoun, A.; Mandereau-Bruno, L.; Croisier, A.; Cochet, C.; Ribéron, J.; Siberan, I.; Declercq, B.; Ledrans, M. August 2003 Heat Wave in France: Risk Factors for Death of Elderly People Living at Home. Eur. J. Public Health 2006, 16, 583–591. [Google Scholar] [CrossRef] [Green Version]
- Fosas, D.; Coley, D.A.; Natarajan, S.; Herrera, M.; de Pando, M.F.; Ramaho-Gonzalez, A. Mitigation versus adaptation: Does insulating dwellings increase overheating risk? Build. Environ. 2018, 143, 740–759. [Google Scholar] [CrossRef]
- Chvatal, K.M.S.; Corvacho, H. The impact of increasing the building envelope insulation upon the risk of overheating in summer and an increased energy consumption. J. Build. Perform. Simul. 2009, 2, 267–282. [Google Scholar] [CrossRef]
- Makantasi, A.M.; Mavrogianni, A. Adaptation of London’s social housing to climate change through retrofit: A holistic evaluation approach. Adv. Build. Energy Res. 2016, 10, 99–124. [Google Scholar] [CrossRef]
- Elsharkawy, H.; Zahiri, S. The significance of occupancy profiles in determining post retrofit indoor thermal comfort, overheating risk and building energy performance. Build. Environ. 2020, 172, 106676. [Google Scholar] [CrossRef]
- McLeod, R.S.; Hopfe, C.J.; Kwan, A. An investigation into future performance and overheating risks in Passivhaus dwellings. Build. Environ. 2013, 70, 189–209. [Google Scholar] [CrossRef] [Green Version]
- Ameur, M.; Kharbouch, Y.; Mimet, A. Optimization of passive design features for a naturally ventilated residential building according to the bioclimatic architecture concept and considering the northern Morocco climate. Build. Simul. 2020, 13, 677–689. [Google Scholar] [CrossRef]
- Hamdy, M.; Carlucci, S.; Hoes, P.J.; Hensen, J.L.M. The impact of climate change on the overheating risk in dwellings-A Dutch case study. Build. Environ. 2017, 122, 307–323. [Google Scholar] [CrossRef]
- Schunemann, C.; Schiela, D.; Ortlepp, R. How window ventilation behaviour affects the heat resilience in multi-residential buildings. Build. Environ. 2021, 202, 16. [Google Scholar] [CrossRef]
- Heracleous, C.; Michael, A. Assessment of overheating risk and the impact of natural ventilation in educational buildings of Southern Europe under current and future climatic conditions. Energy 2018, 165, 1228–1239. [Google Scholar] [CrossRef]
- Jimenez-Bescos, C. An Evaluation of the Combined Effect of Window Shading and Thermal Mass to Reduce Overheating. In Proceedings of the 9th International Cold Climate Conference (HVAC), Kiruna, Sweden, 12–15 March 2018; pp. 637–644. [Google Scholar]
- JGJ 26-2018; Design Standard for Energy Efficiency of Residential Buildings in Severe Cold and Cold Zones. Ministry of Housing and Urban-Rural Development of the People’s Republic of China: Beijing, China, 2018.
- GB/T51350-2019; Technical Standard for Nearly Zero Energy Building. Ministry of Housing and Urban-Rural Development of the People’s Republic of China: Beijing, China, 2019.
- GB 50176-2016; Code for Thermal Design of Civil Buildings. Ministry of Housing and Urban-Rural Development of the People’s Republic of China: Beijing, China, 2016.
- Hall, I.J.; Laboratories, S.N. Generation of Typical Meteorological Years for 26 SOLMET Stations; Sandia Laboratories: Albuquerque, NM, USA, 1978.
- GB 50736-2012; Design Code for Heating, Ventilation and Air-Conditioning of Civil Buildings. Ministry of Housing and Urban-Rural Development of the People’s Republic of China: Beijing, China, 2012.
- CIBSE. Guide A Environmental Design, 2015 Edition. Available online: http://www.cibse.org/knowledge/cibse-guide/cibse-guide-a-environmental-design-new-2015 (accessed on 22 June 2016).
- Symonds, P.; Taylor, J.; Mavrogianni, A.; Davies, M.; Shrubsole, C.; Hamilton, I.; Chalabi, Z. Overheating in English dwellings: Comparing modelled and monitored large-scale datasets. Build. Res. Inf. 2017, 45, 195–208. [Google Scholar] [CrossRef]
- Baborska-Narożny, M.; Stevenson, F.; Grudzińska, M. Overheating in retrofitted flats: Occupant practices, learning and interventions. Build. Res. Inf. 2017, 45, 40–59. [Google Scholar] [CrossRef] [Green Version]
- Mavrogianni, A.; Davies, M.; Taylor, J.; Chalabi, Z.; Biddulph, P.; Oikonomou, E.; Das, P.; Jones, B. The impact of occupancy patterns, occupant-controlled ventilation and shading on indoor overheating risk in domestic environments. Build. Environ. 2014, 78, 183–198. [Google Scholar] [CrossRef]
- Peel, M.C.; Finlayson, B.L.; McMahon, T.A. Updated world map of the Koppen-Geiger climate classification. Hydrol. Earth Syst. Sci. 2007, 11, 1633–1644. [Google Scholar] [CrossRef] [Green Version]
- Zhou, M.; Wang, H.; Yang, S.; Fan, K. Influence of springtime North Atlantic Oscillation on crops yields in Northeast China. Clim. Dyn. 2013, 41, 3317–3324. [Google Scholar] [CrossRef]













| Authors | Year | Location | Related Findings |
|---|---|---|---|
| Chvatal and Corvacho [26] | 2009 | Europe (Portugal, Italy and etc.) | Increased insulation is twofold on overheating performance, namely mitigate or exacerbate overheating, depending on the values of solar gains. |
| Mavrogianni et al. [23] | 2012 | UK (London) | Increased insulation of walls and floors tended to increase daytime living room temperatures. |
| van Hooff et al. [22] | 2014 | Netherlands (de Bilt) | Increased insulation exacerbated overheating duration with the decreasing U-value of wall from 0.20 to 0.15. |
| Makantasi and Mavrogianni [27] | 2016 | UK (London) | Thermal insulation affected overheating performance together with other building parameters (such as ventilation, shading, etc.). |
| Fosas et al. [25] | 2018 | Worldwide | Increased insulation is twofold on overheating performance, namely mitigate or exacerbate overheating, depending on the values of solar gains. |
| Elsharkawy and Zahiri [28] | 2020 | UK (London) | Increased insulation is of paramount importance in contribution to overheating when ventilation is poor. |
| Item | Values |
|---|---|
| Number of stories | 15 |
| Story height | 3 m |
| Windowsill height | 0.9 m |
| Window size | 1.8 × 1.5 m (living room) 2.5 × 1.9 m (balcony) 2.4 × 1.5 m (south bedroom) 2.0 × 1.5 m (north bedroom) |
| Window to wall ratio | 0.31 (south) |
| Climate Region | Sub-Region | Main Indicators | Representative City | Geographic Location | |
|---|---|---|---|---|---|
| Temperature/°C | HDD and CDD | ||||
| Severe cold region | IA | tmin·m ≤ −10 °C 145 ≤ d ≤ 5 | 6000 ≤ HDD18 | Yichun | 128.90 E, 47.72 N |
| IB | 5000 ≤ HDD18 < 6000 | Harbin | 126.77 E, 45.75 N | ||
| IC | 3800 ≤ HDD18 < 5000 | Shenyang | 123.43 E, 41.77 N | ||
| Cold region | IIA | −10 °C < tmin·m ≤ 0 °C, 90 ≤ d ≤ 5 < 145 | 2000 ≤ HDD18 < 3800, CDD26 ≤ 90 | Dalian | 121.63 E, 38.90 N |
| IIB | 2000 ≤ HDD18 < 3800, CDD26 > 90 | Beijing | 116.28 E, 39.93 N | ||
| City | Sub-Region | Range of Thinsulation (mm) | External Wall | |
|---|---|---|---|---|
| Thickness Range (mm) | U-Value Range (W/m2·K) | |||
| Yichun | IA | [0, 125] | [260, 385] | [0.22, 2.86] |
| Harbin | IB | [0, 100] | [260, 360] | [0.27, 2.86] |
| Shenyang | IC | [0, 85] | [260, 345] | [0.31, 2.86] |
| Dalian | IIA | [0, 75] | [260, 335] | [0.35, 2.86] |
| Beijing | IIB | [0, 60] | [260, 320] | [0.42, 2.86] |
| City | Sub-Region | U-Values for Different Components (W/m2·K) | ||
|---|---|---|---|---|
| Roof | Ground | Windows | ||
| Yichun | IA | 0.14 | 0.38 | 1.57 |
| Harbin | IB | 0.17 | 0.43 | 1.57 |
| Shenyang | IC | 0.17 | 0.43 | 1.75 |
| Dalian | IIA | 0.21 | 0.51 | 1.83 |
| Beijing | IIB | 0.27 | 0.55 | 1.83 |
| Ventilation Type | Room | Ventilation Period | Air Exchange Rate (h−1) |
|---|---|---|---|
| Natural Ventilation | Bedrooms Living Room | 7:00–9:00 19:00–21:00 | 6 |
| Infiltration | All Rooms | 0:00–24:00 | 0.5 |
| Room | Open or Closed Period |
|---|---|
| Entrance | Closed continuously |
| Bedrooms | Open continuously |
| WC | Open continuously |
| Kitchen | Closed at 7:00–7:30, 17:00–19:00 |
| Type | Room | Values | Running Period |
|---|---|---|---|
| Occupancy | Bedroom (Facing South) | 2 × 0.55 W | 8:00–9:00 |
| 22:00–23:00 | |||
| 1.4 × 0.55 W | 23:00–8:00 (next day) | ||
| Bedroom (Facing North) | 1 × 0.55 W | 8:00–9:00 | |
| 22:00–23:00 | |||
| 0.7 × 0.55 W | 23:00–8:00 (next day) | ||
| Living Room | 1.5 × 0.55 W | 9:00–22:00 | |
| Lighting | Bedrooms and Living Room | 2 W/m2 | 17:00–23:00 |
| Equipment | Bedrooms | 80 W | 8:00–23:00 |
| 10.4 W | 23:00–8:00 (next day) | ||
| Living Room | 34.5 W | 0:00–9:00 | |
| 60 W | 9:00–18:00 | ||
| 22:00–24:00 | |||
| 150 W | 18:00–22:00 |
| Thinsulation (mm) | 0 | 10 | 20 | 30 | 40 | 50 | 60 | 70 | 75 | 80 | 85 | 90 | 100 | 110 | 120 | 125 | ||
|---|---|---|---|---|---|---|---|---|---|---|---|---|---|---|---|---|---|---|
| Yichun | BR | HE(h) | 1397 | 1502 | 1549 | 1579 | 1620 | 1641 | 1656 | 1668 | / | 1679 | / | 1687 | 1698 | 1705 | 1710 | 1712 |
| HE% (%) | 38 | 40.9 | 42.2 | 43 | 44.1 | 44.7 | 45.1 | 45.4 | / | 45.7 | / | 45.9 | 46.2 | 46.4 | 46.6 | 46.6 | ||
| LR | HE(h) | 34 | 33 | 39 | 41 | 41 | 44 | 45 | 45 | / | 45 | / | 45 | 45 | 45 | 45 | 46 | |
| HE% (%) | 0.9 | 0.9 | 1.1 | 1.1 | 1.1 | 1.2 | 1.2 | 1.2 | / | 1.2 | / | 1.2 | 1.2 | 1.2 | 1.2 | 1.3 | ||
| Harbin | BR | HE(h) | 1660 | 1763 | 1853 | 1883 | 1891 | 1902 | 1913 | 1918 | / | 1923 | / | 1930 | 1935 | / | / | / |
| HE% (%) | 45.2 | 48.0 | 50.5 | 51.3 | 51.5 | 51.8 | 52.1 | 52.2 | / | 52.4 | / | 52.6 | 52.7 | / | / | / | ||
| LR | HE(h) | 625 | 720 | 778 | 835 | 867 | 885 | 911 | 924 | / | 930 | / | 942 | 950 | / | / | / | |
| HE% (%) | 17.0 | 19.6 | 21.2 | 22.7 | 23.6 | 24.1 | 24.8 | 25.2 | / | 25.3 | / | 25.7 | 25.9 | / | / | / | ||
| Shenyang | BR | HE(h) | 1967 | 2184 | 2273 | 2302 | 2323 | 2338 | 2346 | 2355 | / | 2362 | 2366 | / | / | / | / | / |
| HE% (%) | 53.6 | 59.5 | 61.9 | 62.7 | 63.3 | 63.7 | 63.9 | 64.1 | / | 64.3 | 64.4 | / | / | / | / | / | ||
| LR | HE(h) | 861 | 1025 | 1154 | 1224 | 1269 | 1307 | 1332 | 1354 | / | 1371 | 1378 | / | / | / | / | / | |
| HE% (%) | 23.4 | 27.9 | 31.4 | 33.3 | 34.6 | 35.6 | 36.3 | 36.9 | / | 37.3 | 37.5 | / | / | / | / | / | ||
| Dalian | BR | HE(h) | 2284 | 2415 | 2472 | 2493 | 2514 | 2529 | 2542 | 2549 | 2553 | / | / | / | / | / | / | / |
| HE% (%) | 62.2 | 65.8 | 67.3 | 67.9 | 68.5 | 68.9 | 69.2 | 69.4 | 69.5 | / | / | / | / | / | / | / | ||
| LR | HE(h) | 1293 | 1384 | 1448 | 1494 | 1523 | 1546 | 1564 | 1577 | 1582 | / | / | / | / | / | / | / | |
| HE% (%) | 35.2 | 37.7 | 39.4 | 40.7 | 41.5 | 42.1 | 42.6 | 42.9 | 43.1 | / | / | / | / | / | / | / | ||
| Beijing | BR | HE(h) | 3106 | 3242 | 3275 | 3294 | 3303 | 3315 | 3320 | / | / | / | / | / | / | / | / | / |
| HE% (%) | 84.6 | 88.3 | 89.2 | 89.7 | 90 | 90.3 | 90.4 | / | / | / | / | / | / | / | / | / | ||
| LR | HE(h) | 2494 | 2595 | 2644 | 2666 | 2684 | 2696 | 2702 | / | / | / | / | / | / | / | / | / | |
| HE% (%) | 67.9 | 70.7 | 72 | 72.6 | 73.1 | 73.4 | 73.6 | / | / | / | / | / | / | / | / | / | ||
| Thinsulation (mm) | 0 | 10 | 20 | 30 | 40 | 50 | 60 | 70 | 75 | 80 | 85 | 90 | 100 | ||
|---|---|---|---|---|---|---|---|---|---|---|---|---|---|---|---|
| Harbin (2021) | BR | HE(h) | 1882 | 2024 | 2055 | 2068 | 2087 | 2093 | 2101 | 2107 | / | 2113 | / | 2119 | 2127 |
| HE% (%) | 51.3 | 55.1 | 56 | 56.3 | 56.8 | 57 | 57.2 | 57.4 | / | 57.5 | / | 57.7 | 57.9 | ||
| LR | HE(h) | 1086 | 1248 | 1337 | 1371 | 1395 | 1410 | 1427 | 1437 | / | 1452 | / | 1458 | 1462 | |
| HE% (%) | 29.6 | 34 | 36.4 | 37.3 | 38 | 38.4 | 38.9 | 39.1 | / | 39.5 | / | 39.7 | 39.8 | ||
| Cities | Living Room | Bedroom (Facing South) | ||
|---|---|---|---|---|
| HE (h) | HE% (%) | HE (h) | HE% (%) | |
| Yichun | 0 | 0 | 364 | 9.9 |
| Harbin | 319 | 8.7 | 1050 | 28.6 |
| Shenyang | 370 | 10.1 | 1442 | 39.3 |
| Dalian | 840 | 22.9 | 2035 | 55.4 |
| Beijing | 1841 | 50.1 | 2883 | 78.5 |
Publisher’s Note: MDPI stays neutral with regard to jurisdictional claims in published maps and institutional affiliations. |
© 2022 by the authors. Licensee MDPI, Basel, Switzerland. This article is an open access article distributed under the terms and conditions of the Creative Commons Attribution (CC BY) license (https://creativecommons.org/licenses/by/4.0/).
Share and Cite
Bo, R.; Shao, Y.; Xu, Y.; Yu, Y.; Guo, H.; Chang, W.-S. Research on the Relationship between Thermal Insulation Thickness and Summer Overheating Risk: A Case Study in Severe Cold and Cold Regions of China. Buildings 2022, 12, 1032. https://doi.org/10.3390/buildings12071032
Bo R, Shao Y, Xu Y, Yu Y, Guo H, Chang W-S. Research on the Relationship between Thermal Insulation Thickness and Summer Overheating Risk: A Case Study in Severe Cold and Cold Regions of China. Buildings. 2022; 12(7):1032. https://doi.org/10.3390/buildings12071032
Chicago/Turabian StyleBo, Rui, Yu Shao, Yitong Xu, Yang Yu, Haibo Guo, and Wen-Shao Chang. 2022. "Research on the Relationship between Thermal Insulation Thickness and Summer Overheating Risk: A Case Study in Severe Cold and Cold Regions of China" Buildings 12, no. 7: 1032. https://doi.org/10.3390/buildings12071032
APA StyleBo, R., Shao, Y., Xu, Y., Yu, Y., Guo, H., & Chang, W.-S. (2022). Research on the Relationship between Thermal Insulation Thickness and Summer Overheating Risk: A Case Study in Severe Cold and Cold Regions of China. Buildings, 12(7), 1032. https://doi.org/10.3390/buildings12071032

