Next Article in Journal
Constructing Inclusive Infrastructure Evaluation Framework—Analysis Influence Factors on Rural Infrastructure Projects of China
Previous Article in Journal
A Design for Safety (DFS) Semantic Framework Development Based on Natural Language Processing (NLP) for Automated Compliance Checking Using BIM: The Case of China
 
 
Font Type:
Arial Georgia Verdana
Font Size:
Aa Aa Aa
Line Spacing:
Column Width:
Background:
Article

Optimal Design of Tuned Mass-Damper-Inerter for Structure with Uncertain-but-Bounded Parameter

1
College of Locomotive and Rolling Stock Engineering, Guangzhou Railway Polytechnic, Guangzhou 510430, China
2
LaMCoS, INSA-Lyon, University of Lyon, 69621 Lyon, France
*
Author to whom correspondence should be addressed.
Buildings 2022, 12(6), 781; https://doi.org/10.3390/buildings12060781
Submission received: 29 April 2022 / Revised: 17 May 2022 / Accepted: 5 June 2022 / Published: 7 June 2022
(This article belongs to the Section Building Structures)

Abstract

:
In this study we focus on the H optimization of a tuned mass damper inerter (TMDI), which is implemented on an harmonically forced structure of a single degree of freedom in the presence of stiffness uncertainty. Posed as a min-max optimization problem, its closed-form solutions are analytically derived via an algebraic approach that was newly developed in this work, and ready-to-use formulae of tuning parameters are provided herein for the optimal TMDI (referred to as the TMD). The accuracy of the derived solutions are examined by comparing them with the existing literature and with numerically solved solutions in both deterministic and uncertain scenarios. Our numerical investigation suggested that compared to the classic design, the proposed tuning strategy could effectively reduce the peak vibration amplitude of the host structure in the worst-case scenario. Moreover, its peak vibration amplitude decreases monotonically as the total amount of the tuned mass and inertance increases. Therefore, the incorporation of a grounded inerter in a traditional TMD could render the deteriorated performance of vibration control less important, thereby protecting the primary system against the detuning effect more effectively. Finally, the effectiveness of the proposed design under random excitation is also underlined.

1. Introduction

In engineering applications, tuned mass dampers (TMDs) are widely used to protect mechanical systems or civil infrastructures against undesirable vibration. The first tuning strategy for optimizing TMDs is to minimize the peak vibration amplitude of the primary system over the entire range of frequency, i.e., its H norm. The most well-known analytical approach to solve the H optimization problem is the classic equal-peak method of Den Hartog [1]. This heuristic method is based on the observation that the frequency responses of an undamped primary system always intersect at two invariant points regardless of the damping levels of TMD; therefore, this method proposes that the optimal scenario occurs when one measures an equal vibration amplitude at these two points, at which the tangent of the frequency response is horizontal. By applying the equal-peak method, the optimal parameters of a TMD can be analytically expressed as a function of the mass ratio between the host structure and the tuned mass. It is a long established fact that the vibration control effect of classic TMDs is solely controlled by the aforementioned mass ratio. Recent research works on optimization of TMD can be found in [2,3,4].
Increasing the mass ratio is an effective approach to enhancing the control performance of TMDs; however, this is usually constrained by some physical factors, e.g., weight and volume restrictions. In the past few decades, numerous research efforts have focused on the use of lightweight dampers offering a better control performance than the classic TMDs. A non-exhaustive list of examples includes multiple TMDs [5,6,7], lever-enhanced TMDs [8,9,10], electromechanical shunt dampers [11,12,13], and active TMDs [14,15,16].
Recently, the use of an inerter was proposed to passively enhance the vibration control performance of classic TMDs. The inerter is a two-terminal mechanical device which can engender a resisting force proportional to the relative acceleration of its two ends [17]. The proportionality gain is known as inertance, the unit of which is the k g . The salient feature of an inerter is reflected in the fact that its produced inertance is independent of its physical mass; therefore, it can generate a large value of inertance with a small mass [17]. Considering the similarity between mass and inertance, the concept of a tuned inerter damper (TID) was proposed and studied in [18,19,20]. The configuration of such a system is obtained by replacing the tuned mass in TMDs by that of the inerter. One may remark that the TID can provide a similar vibration control performance to the classic TMD when the inertance has the same value as the replaced mass. In subsequent studies, the tuned mass-damper-inerter (TMDI) was developed [21,22,23,24,25,26,27], based on the classic TMD and incorporating an inerter between the tuned mass and the ground. By applying the classic equal-peak method, Marian and Giaralis [21] analytically derived the optimal parameters of a TMDI under either force or base excitation. Their results suggested that the grounded inerter can increase the effective mass ratio, leading to an improved performance in terms of the reduction in peak vibration, and that one can also diminish the need for tuned mass by incorporating a grounded inerter. Meanwhile, it was also clarified in [21] that the TMDI does not always coincide with the classic TMD under all circumstances; thus, the optimal design of a TMDI cannot be conducted simply by substituting the existing results of the classic TMD.
In practical situations, uncertainty can exist in the system parameters or the external load, due to measurement inaccuracies, manufacturing tolerance, degradation, and environmental conditions [28,29,30]. In particular, uncertainty with regard to stiffness may originate from the uncertainty related to material properties and element dimensions, variability in fabrication methods and quality control, etc. [31]. These sources of uncertainty are usually described by means of two distinguished approaches: probabilistic and non-probabilistic methods [30]. The former approach consists in modeling the uncertainty as a Gaussian random process characterized by its probabilistic density function (PDF). Nevertheless, probabilistic approaches have been unable to deliver reliable results when insufficient experimental data are used to define the PDF of the fluctuating properties. In this case, one can turn to the non-probabilistic modeling approach, for which one merely requires information on the uncertainty bounds. Therefore, the uncertain-but-bounded (UBB) parameters can be represented by interval variables with specified lower and upper bounds under the assumption of a uniform probability distribution within the specific interval [32]. Nevertheless, only a few studies on optimizing TMDs or TMDIs under parameter uncertainty conditions are available in the literature, as reported below.
Matta and De Stefano [33] studied the H optimization problem of a mass-uncertain rolling-pendulum TMD under a variety of design scenarios and demonstrated its good robustness to mass variations due to its having a mass-independent period. Brown and Singh [34] addressed the optimal design of a TMD attached to a damped primary structure in the presence of uncertainty in the external forcing frequency and derived analytical solutions to the relevant min-max optimization problem. Fang et al. [35] extended the work of [34] by taking into consideration the Coulomb-type dry friction between the sliding surface of the primary system and the ground. Recently, Dell’Elce et al. [36] investigated the worst-case optimization problem of a traditional TMD implemented on a harmonically forced primary system of SDOF, of which the mechanical stiffness fluctuated within a specific interval. In their work [36], the classic equal-peak method of Den Hartog was generalized in order to address this optimization issue, according to which the worst-case optimal scenario, occurring when the vibration amplitudes at the leftmost and rightmost fixed points are balanced. The authors in [36] reported that for a stiffness uncertainty value of 20 % , their proposed design could reduce the worst-case vibration amplitude of the host structure by more than 30 % with respect to the classic equal-peak design.
The focus of this paper is to address the optimum design of a TMDI which is attached to an SDOF host structure under harmonic force excitation. Only the stiffness uncertainty of the primary system is considered herein, and this is modelled as uncertain-but-bounded, since the stiffness is much more sensitive to environmental variation and degradation, compared to the mass. The closed-form solutions regarding the optimal parameters of the TMDI are analytically derived using a newly developed method, which is based on a perturbation approach in conjunction with the algebraic properties of the polynomial. Moreover, the influence of the use of a grounded inerter against the detuning effect is also investigated, underlining its ability to decrease the worst-case vibration amplitude of an uncertain primary system.
This paper is organized as follows. In the next section, the mathematical modeling of the coupled system is established with the consideration of stiffness uncertainty. In Section 3, the relevant worst-case optimization problem is first posed and its analytical solutions are derived according to the novel tuning methodology. Section 4 is dedicated to the validation of the proposed analytical solutions and to investigating the capability of the grounded inerter in response to the deterioration of vibration control performance incurred via the detuning effect. Finally, in Section 5 we present the main conclusions of this study.

2. Mathematical Modeling

2.1. Equations of Motion

As depicted in Figure 1, the linear dynamical system under investigation is composed of a SDOF primary system coupled with either a TMD or a TMDI. With a sinusoidal excitation force F ( t ) acting directly on the primary system, the underlying dynamics of the coupled system shown in Figure 1b can be described by:
m 1 x ¨ 1 = c 2 x ˙ 2 x ˙ 1 + k 2 x 2 x 1 c 1 x ˙ 1 k 1 x 1 + F ( t ) m 2 x ¨ 2 = c 2 x ˙ 1 x ˙ 2 + k 2 x 1 x 2 b x ¨ 2
where m 1 , c 1 , and k 1 (or m 2 , c 2 , and k 2 ) are the mass, the linear viscous damping coefficient, and the stiffness of primary system (or TMD), respectively. b stands for the grounded inerter relating the tuned mass to the base. Moreover, x 1 and x 2 represent the displacement of the primary and tuned masses, respectively. Finally, the dots over symbols denote differentiation with respect to the dimensional time t. Clearly, by vanishing the inertance b, Equation (1) reduces to the equations of motion governing the dynamics of the coupled system schematized in Figure 1a.
In the deterministic scenario, it is common practice to neglect the viscous damping of a lightly damped host structure in order to obtain closed-form solutions to the optimal parameters of TMD. When system parameter uncertainty is involved, it was stated in [36] that an undamped primary system corresponds to the worst-case scenario, signifying that the damping uncertainty of the primary system can be safely neglected. Therefore, the host structure is always considered as an undamped system (i.e., c 1 = 0 ) and only the stiffness uncertainty will be modeled in the following study. More complex cases, characterized by primary systems having more complex nonlinear behavior [37,38,39], remain to be investigated in future works.

2.2. Model of Stiffness Uncertainty

Parametric uncertainty can be present in system properties as a result of various factors, such as material degradation and environmental variability. Therefore, a vibration neutralizer calibrated by means of the classic equal-peak method could lose its effectiveness, or even worse, contribute to vibration amplification in the host structure due to the detuning (or mismatch) of system parameters. Thus, a novel tuning rule should be proposed, taking into consideration the fluctuation of the system properties. In the following, the stiffness of the primary system is regarded as an UBB parameter, which can be therefore described by such an interval variable:
k 1 I = Δ [ k ¯ , k ¯ ] = k 1 | k ¯ k 1 k ¯ , k 1 R +
where the superscript I refers to the interval variable and k ¯ and k ¯ represent the lower and upper bound of interval variable. Such an UBB parameter can be also represented by its midpoint k c and deviation Δ k , which are defined, respectively, as
k c = k ¯ + k ¯ 2 , Δ k = k ¯ k ¯ 2 .
Therefore, one can observe that an interval variable reduces to a deterministic value when its deviation is equal to zero. In this study, the interval variable k 1 I is considered symmetric and the value of the midpoint corresponds to its nominal stiffness, namely,
k 1 I = { k 1 | k n Δ k k 1 k n + Δ k , k 1 R + } = ( 1 + δ ) k n , δ [ β , + β ] ,
where β denotes the maximum uncertainty magnitude with the definition of β = Δ k / k n ; therefore, β is assumed to take a non-negative value. Moreover, δ is a random variable quantifying the deviation degree of the actual mechanical stiffness from its nominal value, of which the probability distribution is always constant over the entire interval.

2.3. Nondimensionalization and Normalized Frequency Response

With the objective of facilitating the following optimization procedure, several dimensionless constants and parameters are herein defined. Two ratios are first introduced:
μ = m 2 m 1 , ν = b m 1 ,
where μ denotes the mass ratio between the tuned mass and the primary mass, and ν is the inertance-to-mass ratio. Moreover, the natural frequencies of the primary system and the TMD are determined, respectively, as
ω n = k n m 1 , ω 2 = k 2 m 2 ,
in which the subscript n refers to the relevant nominal value. On this basis, one can further define the squared frequency tuning ratio and the mechanical damping ratio of the TMD as follows:
f = ω 2 2 ω n 2 , ξ = c 2 m 2 ω n .
It should be mentioned that the definition of the mechanical damping ratio ξ in this paper is different from that in the literature [40] for the purpose of brevity. Finally, a dimensionless time τ is introduced by scaling the present time t by ω n , i.e., τ = ω n t . By substituting Equations (5)–(7) into Equation (1) and taking into consideration the adopted model of stiffness uncertainty, Equation (1) can be rewritten in the following dimensionless form:
x 1 + μ + ν x 2 + 1 + δ x 1 = F / k n μ + ν x 2 + μ ξ x 2 x 1 + μ f x 2 x 1 = 0
where the superscript indicates differentiation with respect to dimensionless time τ . Considering that the main system is harmonically forced at the angular frequency ω , the dimensionless excitation frequency ratio is then defined as λ = ω / ω n . Therefore, by taking the Laplace transform of Equation (8) and replacing the dimensionless frequency variable with j λ and with j = 1 , the displacement amplitude of the primary system, X 1 , normalized by its nominal static deformation, F / k n , can be formulated as:
G = | X 1 F / k n | = A + B ξ 2 C + D ξ 2
with the four coefficients given by
A = μ f μ + ν λ 2 2 B = μ 2 λ 2 C = 1 + δ λ 2 μ f μ + ν λ 2 μ f μ + ν λ 2 2 D = μ 2 λ 2 1 + δ 1 + μ + ν λ 2 2
Clearly, the normalized displacement amplitude G is a function of six variables: μ , ν , δ , f, ξ , and λ . μ and ν are given a priori and δ varies within the specific interval β , + β with β being a known constant. f and ξ are design variables, aiming to minimize the peak vibration amplitude in the worst-case scenario over the whole frequency range, i.e., λ R + . In the next section, the optimization of the TMDI will be carried out for an uncertain primary system, applying the methodology developed in this work.

3. Optimization in the Presence of Stiffness Uncertainty

Figure 2 depicts various normalized frequency responses of a primary system controlled by a TMDI of which thew parameters are tuned by means of the classic equal-peak method. The responses are simulated for the set of parameters: μ , ν , β = 0.05 , 0.03 , 20 % . Clearly, two equal peaks can be observed in the frequency response curve in the nominal case (i.e., δ = 0 , as marked by a thick dashed line). Meanwhile, the peak vibration amplitude is inevitably amplified when the stiffness fluctuates, as represented by the 20 frequency responses marked by thin dotted lines, which correspond to 20 stiffness uncertainties δ , randomly sampled in the interval β , + β . In the worst-case scenario (marked by a thick solid line), the deterioration of the vibration control performance reaches up to 7.2 dB, signifying that the peak vibration amplitude increases by 129 % for an uncertainty magnitude of β = 20 % when compared to the deterministic scenario. Therefore, the classic equal-peak method was unable to yield favourable results in the presence of uncertainty and a novel tuning rule should be developed with the aim of minimizing the worst-case peak vibration amplitude.

3.1. Min-Max Optimization Formulation

The design objective of this paper is to find the optimal values of f and ξ , with which the H norm of vibration amplitude of the host structure is minimized, corresponding to the maximal value of G in Equation (9) for any given design scenario (i.e., any pair of δ and λ ). Therefore, the optimization problem can be cast as the following min-max formulation:
min f , ξ max δ , λ p G ( δ , μ , ν , f , ξ , λ )
subject to:
δ [ β , + β ] , β 0 , f 0 , ξ 0 , λ R + ,
where G denotes the H norm of the normalized vibration amplitude. Moreover, λ p stands for the abscissa of the resonance peak, which can be found by setting the partial derivative of G λ as zero with respect to λ , i.e.,
G ( λ ) λ | λ = λ p = 0
Therefore, the worst-case H optimization problem of a TMDI implemented on an uncertain primary system is finally formalized as a min-max problem (11) constrained by an equality condition (13). Exact solutions to this kind of problem can be numerically obtained by using the patternsearch solver in Matlab [41], which will be taken as a reference to examine the accuracy of the analytically derived solutions in the following sections.

3.2. Proposed Tuning Methodology

The frequency responses related to G ( λ ) | δ = β and G ( λ ) | δ = + β are depicted in Figure 3a,b, respectively, for three values of the mechanical damping ratio. Similarly to the deterministic scenario, these response curves always intersect at two positions, i.e., invariant points, the abscissas of which are denoted as λ L and λ R (or λ L + and λ R + ).
As stated by Dell’Elce et al. [36], the optimal tuning is achieved when the leftmost resonance peak with k 1 = k ¯ (i.e., δ = β ) has the same vibration amplitude as the rightmost one with k 1 = k ¯ (i.e., δ = + β ). In conjunction with Figure 3, this optimality conditions can be mathematically formulated as:
G ( β , μ , ν , f , ξ , λ L ) = G ( + β , μ , ν , f , ξ , λ R + )
In the following, the squared vibration amplitude at these two invariant points in the worst-case optimal scenario is denoted as h, i.e., G 2 ( β , μ , ν , f , ξ , λ L ) = G 2 ( + β , μ , ν , f , ξ , λ R + ) = h .
Based on the aforementioned optimality conditions, the proposed methodology is outlined below. In the worst-case optimal scenario, the optimal mechanical damping ratio ξ opt can be expressed in terms of δ , λ , f and h by transforming Equation (9). On this basis, another expression for ξ opt can be obtained by employing the perturbation approach, as mentioned in [42]. Equating these two expressions of ξ opt yields a unique polynomial function which is independent of ξ opt . As a consequence, optimal parameters can be determined by virtue of the algebraic properties of the polynomial function, e.g., the multiplicity of roots.

3.2.1. Polynomial Function Irrelevant to ξ

In the worst-case optimal scenario, the mechanical damping ratio ξ can be obtained from the expression G 2 = h , with h being the squared vibration amplitude at fixed points; therefore, ξ can be formulated as
ξ 2 = A h C B h D
which can also be recast into the polynomial form as
S ( δ , μ , ν , f , ξ , λ ) = ( A h C ) + ( B h D ) ξ 2 = 0
The evolution of polynomial function S is plotted for both δ = ± β in Figure 4. It is apparent that in each case of δ = β and δ = + β , the polynomial S is a concave function which has only one maximum equal to zero. Therefore, the optimality condition (14) can be rewritten as:
S ( β , μ , ν , f , ξ , λ L ) = S ( + β , μ , ν , f , ξ , λ R + ) = 0
Meanwhile, one can also observe that their partial derivative with respect to λ should be equal to zero at the peak. Therefore, the following conditions should be simultaneously satisfied:
S | δ = β , λ = λ L = 0 , S λ | δ = β , λ = λ L = 0 ,
and
S | δ = + β , λ = λ R + = 0 , S λ | δ = + β , λ = λ R + = 0 ,
designating that the root λ L (or λ R + ) of the polynomial function S | δ = β (or S | δ = + β ) is at least of multiplicity 2. Therefore, the discriminant of polynomial function S is zero, namely:
Δ λ S | δ = β = 0 , Δ λ S | δ = + β = 0 ,
where the subscript λ stands for the variable with respect to which the discriminant is calculated.
Up to now, only two optimality conditions have been obtained as given in Equation (20), whereas there exist three unknown variables in S: f, ξ , and h. Therefore, one more constraint should be formulated to reduce the number of variables in order to prevent this from being an underdetermined system.
Recalling the perturbation approach employed in [42], the optimal damping ratio in Equation (15) can be reformulated by imposing the horizontal tangent constraint on a point (with abscissa λ + ϵ ) adjacent to the fixed point, and then this can be simplified by making the perturbation ϵ approach zero, i.e., ϵ 0 . By replacing λ with λ + ϵ , Equation (15) can be rearranged into the polynomial form in ϵ , as follows:
ξ 2 = a 0 + a 1 ϵ + a 2 ϵ 2 + b 0 + b 1 ϵ + b 2 ϵ 2 +
By assuming that the fraction a 0 / b 0 is of indeterminate form 0 / 0 and by making ϵ approach zero, an alternative expression for ξ 2 can be obtained according to de L’Hospital’s rule:
lim ϵ 0 ξ 2 = a 1 b 1
with its numerator and denominator given by
a 1 = 2 h μ f 1 + γ + γ 1 + δ 2 λ 2 μ f γ λ 2 μ f γ λ 2 1 + δ λ 2 + 2 γ μ f γ λ 2 b 1 = μ 2 h μ 2 1 + δ λ 2 1 + γ 1 + δ 3 λ 2 1 + γ
where γ = μ + ν stands for the sum of the mass ratio and the inertance-to-mass ratio. Inserting Equation (22) into Equation (16), the polynomial function S is rewritten as:
S ( δ , μ , ν , f , λ ) = ( A h C ) b 1 + ( B h D ) a 1 = 0
which is independent of ξ ; therefore, it can be solved in combination with the optimality conditions (20).

3.2.2. Optimal Frequency Tuning Ratio f and Squared Vibration Amplitude h

The discriminant of polynomial S is proportional to its resultant R S , S / λ due to its linearity, as follows:
Δ ω ( S ) = 1 s 0 · R S , S λ
where s 0 is the constant before the highest-order term in λ for the polynomial S. Therefore, the resultant is set as zero, instead of its discriminant. The mathematics software MAPLE is herein employed to yield the resultant expression and thereby conduct its factorization, as follows:
R S , S λ = Q 0 · Q 1 3 · Q 2 · Q 3 = 0
where Q 0 is independent of h and Q 3 is non-factorable and contains too many terms to be appended, which is omitted from this study. The other two factors are provided as follows:
Q 1 = 1 + δ 2 h 1 Q 2 = 2 γ 2 1 + 1 + γ 2 1 + δ 2 8 f μ γ 1 + γ 2 1 + δ + 4 f 2 μ 2 1 + γ 4 h γ 4 1 + δ 4 h 2 γ 2 2 + γ 2
It is notable that the factor Q 1 = 0 cannot be satisfied simultaneously for δ = β and δ = + β , which is therefore rejected. Therefore, the factor Q 2 should be equal to zero for the lower and upper bound of stiffness uncertainty δ . Mathematically, the following constraints should be satisfied:
Q 2 | δ = β = Q 2 | δ = + β = 0
which is equivalent to two alternative conditions that
Q 2 | δ = β Q 2 | δ = + β = 0
and
Q 2 | δ = β + Q 2 | δ = + β = 0
The condition (29) yields the closed-form expression of the frequency tuning ratio f in terms of the squared vibration amplitude h:
f = γ 1 + 1 + γ 2 + h γ 3 1 + β 2 2 μ 1 + γ 2
By inserting Equation (31) into Equation (30) and after the manipulation, a quadratic function in h is retained:
γ 2 1 + β 2 2 h 2 + 2 1 β 2 1 + β 2 1 + γ 2 h + 2 + γ 2 = 0
which has two possible positive roots, given by, respectively:
h opt , 1 = κ β γ 1 + β 2 2 , h opt , 2 = κ + β γ 1 + β 2 2 ,
with κ = 1 + β 2 1 + γ 2 1 . For any non-negative β , the following inequality always holds:
h opt , 1 h n = 2 + γ γ h opt , 2
in which h n is the squared vibration amplitude at fixed points in the deterministic scenario (as derived in [21]). The equality between three expressions in Equation (34) is encountered when β = 0 , i.e., in the absence of uncertainty. As the parameter detuning process will cause a deterioration in the control effect of TMDI, h opt , 2 should thus be retained. Therefore, the normalized vibration amplitude at fixed points in the worst-case optimal scenario can be analytically formulated as:
G opt = h opt , 2 = κ + β γ 1 + β 2
leading to the optimal frequency tuning ratio f opt :
f opt = γ 1 κ β μ 1 + β 2 1 + γ 2
In the deterministic scenario, the vibration amplitude (35) and the frequency tuning ratio (36) reduce to, respectively:
G = 2 + γ γ , f = γ μ 1 + γ 2 ,
which are exactly the same as the ones determined in [21].

3.2.3. Abscissas of Fixed Points

Thus far, the only unknown parameter required to calculate the optimal damping ratio ξ opt is the abscissas of fixed points, λ L and λ R + . Inserting Equations (35) and (36) into Equation (24) and after simplification, a polynomial function T is obtained, which is only dependent on the forcing frequency λ and the uncertainty δ , i.e.,
T ( λ , δ ) = 0
which can be factorized as
T ( δ = β ) = 2 + γ 1 + γ 2 λ 4 + 2 1 + γ β 1 + γ 2 γ λ 2 + 2 2 β 1 + γ 2 · Q 4 T ( δ = + β ) = 2 + γ 1 + γ 2 λ 4 2 1 + γ β 1 + γ + 2 + γ λ 2 + 2 + 2 β 1 + γ 2 · Q 5
where Q 4 and Q 5 are non-factorable and have too many terms, which do not contain useful information. Therefore, the forcing frequencies at the leftmost and rightmost fixed points should satisfy the following quadratic functions in λ 2 :
  • λ L and λ R satisfy:
    2 + γ 1 + γ 2 λ 4 + 2 1 + γ β 1 + γ 2 γ λ 2 + 2 2 β 1 + γ = 0
  • λ L + and λ R + satisfy:
    2 + γ 1 + γ 2 λ 4 2 1 + γ β 1 + γ + 2 + γ λ 2 + 2 + 2 β 1 + γ = 0
Hence, the abscissas of four fixed points can be expressed, respectively, as
λ L = 1 + 1 β 1 + γ κ 1 + γ 2 + γ , λ R = 1 + 1 β 1 + γ + κ 1 + γ 2 + γ , λ L + = 1 + 1 + β 1 + γ κ 1 + γ 2 + γ , λ R + = 1 + 1 + β 1 + γ + κ 1 + γ 2 + γ .
In Figure 5 we plot three frequency responses corresponding to three different values of ξ . The frequency tuning ratio f of the TMDI is evaluated using Equation (36) for the set of parameters: μ , ν , β = 0.05 , 0.05 , 10 % . The coordinates of the leftmost and rightmost fixed points read as, respectively, 0.81 , 5.66 and 1.08 , 5.66 . It is apparent that their abscissas are coincident with the ones computed using the expressions of λ L and λ R + from Equation (42). Moreover, their ordinates have the same value and are equal to those determined using Equation (35), validating the derived solutions for f and h.

3.2.4. Optimal Mechanical Damping Ratio ξ

Finally, one can evaluate the value of mechanical damping ratio by substituting the abscissas of fixed points (42), the squared vibration amplitude at fixed points (35), and the frequency tuning ratio (36) into Equation (22). At the leftmost and rightmost invariant points, their corresponding damping ratios are computed as:
ξ L 2 = a 1 b 1 | λ = λ L , δ = β , f = f opt , h = h opt , ξ R 2 = a 1 b 1 | λ = λ R + , δ = β , f = f opt , h = h opt .
It is notable that the damping ratios evaluated at each invariant point are slightly different from each other. Therefore, the optimal mechanical damping ratio ξ opt can be chosen as their root mean square value, i.e.,
ξ opt = ξ L 2 + ξ R 2 2 = γ 2 1 + β 2 2 μ 2 1 + κ 2 3 j = 0 8 n j κ j j = 0 4 d j κ j
with the constants in the numerator and denominator given, respectively, as
n 0 = γ 5 + 5 γ 4 + 5 γ 3 + γ 2 n 1 = 2 γ 2 β 1 + γ 2 γ 2 + 8 γ + 5 n 2 = 6 γ 5 30 γ 4 47 γ 3 15 γ 2 + 2 γ n 3 = 2 β 1 + γ 2 γ 4 + 8 γ 3 + 16 γ 2 + 4 γ 1 n 4 = γ 5 + 5 γ 4 + 27 γ 3 + 55 γ 2 + 12 γ 2 n 5 = 2 β 1 + γ 3 γ 2 + 12 γ + 2 n 6 = γ 3 9 γ 2 30 γ 4 n 7 = 6 β 1 + γ n 8 = 6
and
d 0 = γ 2 + γ d 1 = β 1 + γ 2 γ + 1 d 2 = γ 2 3 γ 1 d 3 = β 1 + γ d 4 = 1

3.3. Preliminary Remarks

Until now, all the optimal parameters of TMDI have been analytically derived in the case of a harmonically forced uncertain structure, and one may apply the same analytical technique for the optimal design under ground excitation conditions. The proposed solutions can be validated by making the system uncertainty vanish (i.e., β = 0 ) and subsequently comparing the results with the existing optimal design reported in [21]. It should be mentioned that the definition of the frequency tuning ratio f and the mechanical damping ratio ξ in this paper are different from those in [21]. After mathematical manipulation, the analytical formulae for the optimal parameters of the TMDI in both deterministic and uncertain scenarios are therefore summarized in Table 1. By reducing the uncertain model to the deterministic one, the analytical formulae derived in this paper culminate into the ones reported in [21], justifying the proposed tuning methodology.
An observation can be made regarding Equation (35) that for a given bound on stiffness uncertainty β , the vibration amplitude at fixed points is solely controlled by γ , i.e., the sum of the mass ratio and the inertance-to-mass ratio. In Figure 6 are plotted two identical frequency responses corresponding to different sets of parameters: μ = 0.05 , ν = 0.01 and β = 20 % (represented by solid lines) and μ = 0.03 , ν = 0.03 , and β = 20 % (represented by circle markers). Therefore, one can infer that in the harmonically forced case, the global vibration control effect remains unchanged if the total amount of tuned mass and inertance is unchanged. In other words, the tuned mass and the grounded inertance are interchangeable, so the need for the tuned mass can be partially diminished by increasing the amount of inertance.
Finally, the worst-case optimal design of a TMD for controlling uncertain mechanical systems can be achieved by simplifying the TMDI through the removal of the grounded inerter, i.e., by imposing ν = 0 and γ = μ . The closed-form solutions to its optimal parameters are given in Table 2. Again, the analytical formulae in the deterministic scenario coincide with the long-established solutions of Den Hartog [1] after manipulation. However, it is worth noting that the worst-case optimal parameters of TMDI could not be obtained by extending those of TMD by simply replacing μ with γ , due to the fact that the two optimal tuning parameters in Equations (36) and (44) of the TMDI are not dictated by γ but are a function of μ and γ simultaneously.

4. Numerical Investigation

In this section, the proposed tuning methodology is validated through a comparison with existing and numerical solutions. Furthermore, we highlight the effectiveness of the proposed worst-case optimum design and the favourable effect of the use of a grounded inerter against parameter detuning.

4.1. Validation of Derived Solutions

4.1.1. TMD Case

The worst-case optimal design of a traditional TMD was performed by Dell’Elce et al. [36], in which the classic equal-peak method was generalized so as to address the optimization issue under parametric uncertainty. In Figure 7, frequency responses are plotted corresponding to the TMD tuned by means of the proposed methodology (i.e., as given in Table 2 and marked by lines) and calibrated by means of the method in [36] (represented by circle markers). The mass ratio was set as μ = 0.05 and three values of β were used for the simulation: β = 0 , 10 % , and 20 % . As is evident from Figure 7, the proposed analytical solutions yielded exactly the same responses as those with parameters given in [36] for three different levels of uncertainty.
It should be mentioned that closed-form solutions to the mechanical damping ratio ξ and the vibration amplitude at fixed points h are lacking in [36], and these are herein provided in Table 2, constituting one of the contributions of this paper.

4.1.2. TMDI Case

The analytical solutions to the worst-case H optimization of a TMDI were validated by comparing their results with the exact solutions obtained via the numerical approach mentioned in Section 3.1. Their relevant frequency responses are plotted in Figure 8. The mass ratio and the uncertainty magnitude were constant: μ = 0.05 and β = 20 % , whereas three values were used for the inertance-to-mass ratio: ν = 0 , 0.05 , and 0.10 . Clearly, the response curves with the proposed design deviated slightly from the ones with the exact optimal parameters, which can be attributed to the suboptimal nature of all methodologies based on fixed points. Nevertheless, the maximal difference in the peak vibration amplitude was merely 2.7 % . Therefore, the proposed methodology could yield accurate solutions to the H optimization of TMDI for controlling the vibration of uncertain systems.

4.2. Effectiveness of the Proposed Optimum Design and Influence of the Grounded Inerter

4.2.1. Harmonic Excitation Scenario

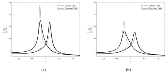
Figure 9a,b depict the frequency responses of a primary system controlled by means of a TMD and a TMDI, respectively, with classic equal-peak tuning from [1] (marked by thin solid lines) or with the worst-case optimal design (represented by thick solid lines). The worst-case H norm of the normalized vibration amplitude is listed in Table 3 for all four cases. The results clearly suggest that for both the TMD and the TMDI, the worst-case optimal design led to a pair of quasi-equal peaks, the amplitudes of which were obviously less than the maximum value encountered in the classic design. More precisely, compared to the classic tuning method, the proposed calibration strategy contributed to reducing the worst-case peak amplitude by 30.7 % (or 27.5 % ) for the primary system controlled by means of a TMD (or a TMDI). Furthermore, an observation could be made that in both cases with the classic and proposed design, the TMDI always led to a smaller peak amplitude than the TMD, indicating that the incorporation of a grounded inerter could render the detuning effect on the frequency response less important. With an inertance-to-mass ratio ν of 0.03 , the use of a classic and proposed TMDI can decrease the peak amplitude by 32.3 % and 29.1 % , respectively, when compared to their TMD counterpart. Finally, the proposed TMDI could reduce the worst-case peak vibration amplitude by 50.9 % compared to the case of thr classic TMD.
In fact, the influence of the mass ratio μ , the inertance-to-mass ratio ν , and the uncertainty magnitude β on the vibration control performance can be analytically investigated by inspecting the expression of the vibration amplitude at fixed points G opt , i.e., Equation (35). With the partial derivative of G opt with respect to these variables detailed in Appendix A, the results clearly suggested that G opt is a monotonically decreasing function of γ (and therefore of μ and ν ), whereas it increases monotonically as β increases. Therefore, for a given uncertainty β , increasing the total amount of tuned mass and inertance could contribute to compensating for the deterioration of the vibration control effect incurred due to the parametric uncertainty in the host structure, which is also reflected in Figure 8. More precisely, for a given mass ratio of 0.05 and a 20 % uncertainty level, increasing the inertance-to-mass ratio ν from 0 to 0.05 could reduce the worst-case peak amplitude by 39.2 % . Furthermore, a reduction of 53.4 % could be achieved when ν reached 0.10 , at which point the worst-case peak amplitude decreased to 5.56 , inferior to 6.41 , which is the peak amplitude obtained with a TMD in the deterministic scenario. Recalling the mass amplification effect of inertial devices, a large value of γ can be easily achieved without considerably increasing the total weight of the TMDI.

4.2.2. Random Excitation Scenario

Special interest was devoted to examining the applicability of the proposed design in the random excitation scenario. In an effort to quantify the vibration sustained by the broadband-excited host structure, a performance index (PI) related to its mean square displacement is herein adopted, as defined in Appendix B.
In Figure 10a we plot the evolution of PIs for TMDIs with either the classic or the proposed design against the inertance-to-mass ratio ν . The mass ratio and the uncertainty magnitude were set as μ = 0.05 and β = 20 % . Clearly, the proposed TMDI always yielded a smaller value of PI in the entire range of ν when compared to its counterpart obtained with the classic design. Alternatively speaking, the primary system vibrated less importantly when the TMDI was tuned using the proposed strategy, signifying its effectiveness in the random vibration case. However, the two curves in Figure 10a approached each other as the amount of inertance increases, suggesting that the control performance improvement introduced by the proposed design was minor for a large inertance, as confirmed by Figure 10b. Finally, the positive influence brought about by the grounded inertance is demonstrated in Figure 10c, in which we plot the reduction in PI for a TMDI with either the classic or the proposed design when compared to their TMD counterparts. With an inertance-to-mass ratio of 0.05 , the TMDI with the classic (or proposed) design can decrease the root mean displacement of the primary system by 41.0 % (or 35.5 % , respectively) compared to the case of a TMD.

4.2.3. Remarks

The results of the above numerical studies under both harmonic and random excitation suggest that the proposed design was always more effective than the classic design in terms of confining the worst-case vibration amplitude of uncertain mechanical systems. Moreover, the incorporation of a grounded inerter always contributed to the improvement of the vibration control performance.

4.3. Discussion

The proposed optimal design was proven to be effective in terms of controlling the worst-case vibration amplitude of an uncertain primary system, corresponding to the scenario at the lower and upper bounds of uncertainty, i.e., δ = ± β . Meanwhile, it is also of interest to inspect the performance within the interval [ β , + β ] . As depicted in Figure 11, the peak vibration amplitude of the primary system G varied as the actual stiffness uncertainty δ changed from β to + β . More precisely, G was bounded by [ 6.44 , 17.21 ] and [ 8.67 , 11.92 ] (or [ 5.12 , 11.65 ] and [ 6.60 , 8.45 ] ) when classic and proposed designs were applied to the TMD (or TMDI), respectively. Therefore, the first observation could be made in conjunction with Figure 11a,b that the proposed design led to a smaller variability in G for a given uncertainty interval. Moreover, the vibration amplification for a mechanical system controlled by means of a classic TMDI could reach 127.5 % when its stiffness was largely softened (inside zone I). Meanwhile, the proposed design could reduce the worst-case peak vibration amplitude by 27.5 % ; however, at the expense of amplifying the vibration inside zone II, where the actual stiffness of mechanical system was stiffened or lightly softened. Hence, we can remark that the TMDI with the proposed design could lose its effectiveness, or even worse, bring about damaging effects on the vibration control performance when the stiffness uncertainty is overestimated, specifically, an excessively large value of β is imposed for a small δ . All the aforementioned observations also hold for the case in which a TMD is used.

5. Conclusions

In the current study, we investigated the optimal design of a TMDI controlling the vibration sustained by a harmonically forced structure with an UBB stiffness. Posing this as a min-max optimization problem, its analytical solutions were derived by applying a novel algebraic method, which was based on the philosophy of robust equal peaks and the perturbation approach. Ready-to-use formulae relating to the optimal parameters of a TMDI (and also a TMD) have been provided in this paper.
The presence of uncertainty always leads to the detuning of parameters, thus entailing a deterioration in the performance of vibration control, as reflected in the significant peak amplitude of the host structure in the worst-case scenario. Nevertheless, increasing the total amount of tuned mass and the inertance is a favorable way to resist the performance deterioration incurred by the detuning effect. Numerical results demonstrate that for a primary system with a stiffness uncertainty value of 20 % and with a mass ratio of 0.05 , incorporating a grounded inerter with an inertance-to-mass ratio of 0.10 can decrease the worst-case peak amplitude by 53.4 % , engendering a vibration control performance superior to that of a TMD with the same mass ratio in the deterministic scenario.
Future works could be dedicated to the worst-case optimization of a TMDI under base motion. It would be also of great interest to extend the current research to the case of structures of multiple degrees of freedom (MDOF) under either harmonic or random excitation. Other types of parameter uncertainty, such as that typically characterizing MDOF hysteretic systems [43], could be also investigated by applying the proposed methodology. Finally, a grounded inerter could be difficult to implement in practical applications; thus, one may use the proposed methodology to study cases in which the inerter is ungrounded.

Author Contributions

Conceptualization, S.Z. and J.H.; methodology, S.Z. and Q.Y.; software, D.M. and S.P.; validation, S.Z. and S.P.; formal analysis, Q.Y.; investigation, D.M. and S.P.; resources, Q.Y.; data curation, Q.Y.; writing—original draft preparation, S.Z.; writing—review and editing, J.H. and S.C.; visualization, S.P.; supervision, S.C.; project administration, J.H.; funding acquisition, J.H. All authors have read and agreed to the published version of the manuscript.

Funding

This research was funded by the Project of Young Innovative Talents in Colleges and Universities in Guangdong Province (Grant No. 2017GkQNCX016) and the scientific research program of Guangzhou Railway Polytechnic (Grant No. GTXYR2203).

Institutional Review Board Statement

Not applicable.

Informed Consent Statement

Not applicable.

Data Availability Statement

The data used to support the findings of this study are included within the article.

Conflicts of Interest

The authors declare no conflict of interest.

Appendix A. Partial Derivative of Gopt with Respect to μ, ν and β

With γ = μ + ν , both partial derivatives of G opt with respect to μ and ν are equal to that with respect to γ , namely:
G opt μ = G opt ν = G opt γ
where
G opt γ = 1 + γ β 2 + κ β + γ κ γ 2 1 + β 2
with κ = 1 + β 2 1 + γ 2 1 . For any positive γ and β , G opt / γ < 0 always holds; therefore, G opt is a monotonically decreasing function of γ , and thereby of μ and ν . Meanwhile, its partial derivative in terms of β is formulated as follows:
G opt β = κ 1 β 2 + β 1 κ 2 γ κ 1 + β 2 2
Generally, the mass ratio or inertance-to-mass ratio is very small and the stiffness uncertainty cannot be superior to unity, as required by its definition. Therefore, G opt / β is always non-negative in realistic situations, signifying that G opt increases monotonically as β becomes larger.

Appendix B. Definition of Performance Index PI

Considering that the primary system is excited by a random force having a constant power spectral density over the entire range of frequency, an intermediate performance index I can be first defined as [12]:
I = 1 π + | X 1 F / k n | 2 d λ = 1 π + | i = 0 3 p i j λ i i = 0 4 q i j λ i | 2 d λ
with the constants in the numerator and denominator given by:
p 0 = μ f , p 1 = μ ξ , p 2 = μ + ν , p 3 = 0 , q 0 = μ f 1 + δ , q 1 = μ ξ 1 + δ , q 2 = 1 + δ μ + ν + μ f 1 + μ + ν , q 3 = μ ξ 1 + μ + ν , q 4 = μ + ν .
Then, the indefinite integral (A4) can be calculated by employing the analytical formula provided in [12]. Finally, the performance index PI is chosen as the worst-case value of I for the stiffness uncertainty δ , varying within the interval β , + β , i.e.,
PI = max β δ + β I ( δ )

References

  1. Den Hartog, J. Mechanical Vibrations, 4th ed.; McGraw-Hill: New York, NY, USA, 1956. [Google Scholar]
  2. Kamgar, R.; Samea, P.; Khatibinia, M. Optimizing parameters of tuned mass damper subjected to critical earthquake. Struct. Des. Tall Spec. Build. 2018, 27, e1460. [Google Scholar] [CrossRef]
  3. Jin, C.; Chung, W.C.; Kwon, D.S.; Kim, M. Optimization of tuned mass damper for seismic control of submerged floating tunnel. Eng. Struct. 2021, 241, 112460. [Google Scholar] [CrossRef]
  4. Zhang, M.; Xu, F. Tuned mass damper for self-excited vibration control: Optimization involving nonlinear aeroelastic effect. J. Wind. Eng. Ind. Aerodyn. 2022, 220, 104836. [Google Scholar] [CrossRef]
  5. Elias, S.; Matsagar, V.; Datta, T.K. Along-wind response control of chimneys with distributed multiple tuned mass dampers. Struct. Control. Health Monit. 2019, 26, e2275. [Google Scholar] [CrossRef] [Green Version]
  6. Zhou, S.; Jean-Mistral, C.; Chesné, S. Influence of inerters on the vibration control effect of series double tuned mass dampers: Two layouts and analytical study. Struct. Control Health Monit. 2019, 26, e2414. [Google Scholar] [CrossRef]
  7. Huang, H.; Wang, C.; Chang, W.S. Reducing human-induced vibration of cross-laminated timber floor—Application of multi-tuned mass damper system. Struct. Control Health Monit. 2021, 28, e2656. [Google Scholar] [CrossRef]
  8. Shen, Y.; Xing, Z.; Yang, S.; Sun, J. Parameters optimization for a novel dynamic vibration absorber. Mech. Syst. Signal Process. 2019, 133, 106282. [Google Scholar] [CrossRef]
  9. Shen, Y.; Xing, Z.; Yang, S.; Li, X. Optimization and analysis of a grounded type dynamic vibration absorber with lever component. Sci. Prog. 2020, 103, 0036850420959889. [Google Scholar] [CrossRef] [PubMed]
  10. Dogan, H.; Sims, N.D.; Wagg, D.J. Design, testing and analysis of a pivoted-bar inerter device used as a vibration absorber. Mech. Syst. Signal Process. 2022, 171, 108893. [Google Scholar] [CrossRef]
  11. Gripp, J.; Rade, D. Vibration and noise control using shunted piezoelectric transducers: A review. Mech. Syst. Signal Process. 2018, 112, 359–383. [Google Scholar] [CrossRef]
  12. Zhou, S.; Jean-Mistral, C.; Chesne, S. Electromagnetic shunt damping with negative impedances: Optimization and analysis. J. Sound Vib. 2019, 445, 188–203. [Google Scholar] [CrossRef]
  13. Dal Bo, L.; He, H.; Gardonio, P.; Li, Y.; Jiang, J.Z. Design tool for elementary shunts connected to piezoelectric patches set to control multi-resonant flexural vibrations. J. Sound Vib. 2022, 520, 116554. [Google Scholar] [CrossRef]
  14. Fitzgerald, B.; Sarkar, S.; Staino, A. Improved reliability of wind turbine towers with active tuned mass dampers (ATMDs). J. Sound Vib. 2018, 419, 103–122. [Google Scholar] [CrossRef]
  15. Collette, C.; Chesne, S. Robust hybrid mass damper. J. Sound Vib. 2016, 375, 19–27. [Google Scholar] [CrossRef]
  16. Chesne, S.; Inquiete, G.; Cranga, P.; Legrand, F.; Petitjean, B. Innovative Hybrid Mass Damper for Dual-Loop Controller. Mech. Syst. Signal Process. 2019, 115, 514–523. [Google Scholar] [CrossRef]
  17. Smith, M.C. Synthesis of mechanical networks: The inerter. IEEE Trans. Autom. Control 2002, 47, 1648–1662. [Google Scholar] [CrossRef] [Green Version]
  18. Radu, A.; Lazar, I.F.; Neild, S.A. Performance-based seismic design of tuned inerter dampers. Struct. Control Health Monit. 2019, 26, e2346. [Google Scholar] [CrossRef] [Green Version]
  19. Shen, W.; Niyitangamahoro, A.; Feng, Z.; Zhu, H. Tuned inerter dampers for civil structures subjected to earthquake ground motions: Optimum design and seismic performance. Eng. Struct. 2019, 198, 109470. [Google Scholar] [CrossRef]
  20. Zhang, R.; Huang, J.; Cao, M.; Luo, Q.; Guo, X. Study on Parameters Influence and Optimal Design of Tuned Inerter Dampers for Seismic Response Mitigation. Buildings 2022, 12, 558. [Google Scholar] [CrossRef]
  21. Marian, L.; Giaralis, A. The tuned mass-damper-inerter for harmonic vibrations suppression, attached mass reduction, and energy harvesting. Smart Struct. Syst. 2017, 19, 665–678. [Google Scholar] [CrossRef]
  22. Marian, L.; Giaralis, A. Optimal design of a novel tuned mass-damper-inerter (TMDI) passive vibration control configuration for stochastically support-excited structural systems. Probabilistic Eng. Mech. 2015, 38, 156–164. [Google Scholar] [CrossRef]
  23. Pietrosanti, D.; De Angelis, M.; Basili, M. Optimal design and performance evaluation of systems with Tuned Mass Damper Inerter (TMDI). Earthq. Eng. Struct. Dyn. 2017, 46, 1367–1388. [Google Scholar] [CrossRef]
  24. Sarkar, S.; Fitzgerald, B. Vibration control of spar-type floating offshore wind turbine towers using a tuned mass-damper-inerter. Struct. Control Health Monit. 2020, 27, e2471. [Google Scholar] [CrossRef]
  25. Xu, K.; Bi, K.; Han, Q.; Li, X.; Du, X. Using tuned mass damper inerter to mitigate vortex-induced vibration of long-span bridges: Analytical study. Eng. Struct. 2019, 182, 101–111. [Google Scholar] [CrossRef]
  26. Liu, X.; Yang, Y.; Sun, Y.; Zhong, Y.; Zhou, L.; Li, S.; Wu, C. Tuned-Mass-Damper-Inerter Performance Evaluation and Optimal Design for Transmission Line under Harmonic Excitation. Buildings 2022, 12, 435. [Google Scholar] [CrossRef]
  27. Su, N.; Xia, Y.; Peng, S. Filter-based inerter location dependence analysis approach of Tuned mass damper inerter (TMDI) and optimal design. Eng. Struct. 2022, 250, 113459. [Google Scholar] [CrossRef]
  28. Santoro, R.; Muscolino, G.; Elishakoff, I. Optimization and anti-optimization solution of combined parameterized and improved interval analyses for structures with uncertainties. Comput. Struct. 2015, 149, 31–42. [Google Scholar] [CrossRef]
  29. Hosseinloo, A.H.; Turitsyn, K. Design of vibratory energy harvesters under stochastic parametric uncertainty: A new optimization philosophy. Smart Mater. Struct. 2016, 25, 055023. [Google Scholar] [CrossRef]
  30. Huang, H.; Huang, X.; Ding, W.; Yang, M.; Fan, D.; Pang, J. Uncertainty optimization of pure electric vehicle interior tire/road noise comfort based on data-driven. Mech. Syst. Signal Process. 2022, 165, 108300. [Google Scholar] [CrossRef]
  31. De la Llera, J.C.; Chopra, A.K. Accidental torsion in buildings due to stiffness uncertainty. Earthq. Eng. Struct. Dyn. 1994, 23, 117–136. [Google Scholar] [CrossRef]
  32. Guerine, A.; El Hami, A.; Walha, L.; Fakhfakh, T.; Haddar, M. Dynamic response of wind turbine gear system with uncertain-but-bounded parameters using interval analysis method. Renew. Energy 2017, 113, 679–687. [Google Scholar] [CrossRef]
  33. Matta, E.; De Stefano, A. Robust design of mass-uncertain rolling-pendulum TMDs for the seismic protection of buildings. Mech. Syst. Signal Process. 2009, 23, 127–147. [Google Scholar] [CrossRef]
  34. Brown, B.; Singh, T. Minimax design of vibration absorbers for linear damped systems. J. Sound Vib. 2011, 330, 2437–2448. [Google Scholar] [CrossRef]
  35. Fang, J.; Wang, Q.; Wang, S.; Wang, Q. Min-max criterion to the optimal design of vibration absorber in a system with Coulomb friction and viscous damping. Nonlinear Dyn. 2012, 70, 393–400. [Google Scholar] [CrossRef]
  36. Dell’Elce, L.; Gourc, E.; Kerschen, G. A robust equal-peak method for uncertain mechanical systems. J. Sound Vib. 2018, 414, 97–109. [Google Scholar] [CrossRef]
  37. Vaiana, N.; Sessa, S.; Marmo, F.; Rosati, L. A class of uniaxial phenomenological models for simulating hysteretic phenomena in rate-independent mechanical systems and materials. Nonlinear Dyn. 2018, 93, 1647–1669. [Google Scholar] [CrossRef]
  38. Sivaselvan, M.V.; Reinhorn, A.M. Hysteretic models for deteriorating inelastic structures. J. Eng. Mech. 2000, 126, 633–640. [Google Scholar] [CrossRef]
  39. Vaiana, N.; Sessa, S.; Rosati, L. A generalized class of uniaxial rate-independent models for simulating asymmetric mechanical hysteresis phenomena. Mech. Syst. Signal Process. 2021, 146, 106984. [Google Scholar] [CrossRef]
  40. Chopra, A.K. Dynamics of Structures: Theory and Applications to Earthquake Engineering; Pearson Education India: Bengaluru, India, 2007. [Google Scholar]
  41. Hanselman, D.; Littlefield, B. Mastering MATLAB: A Comprehensive Tutorial and Reference; Prentice-Hall, Inc.: Hoboken, NJ, USA, 1996. [Google Scholar]
  42. Liu, K.; Liu, J. The damped dynamic vibration absorbers: Revisited and new result. J. Sound Vib. 2005, 284, 1181–1189. [Google Scholar] [CrossRef]
  43. Formica, G.; Vaiana, N.; Rosati, L.; Lacarbonara, W. Pathfollowing of high-dimensional hysteretic systems under periodic forcing. Nonlinear Dyn. 2021, 103, 3515–3528. [Google Scholar] [CrossRef]
Figure 1. Schematic diagram of an SDOF mechanical system controlled by (a) a TMD and (b) a TMDI. An external force F acts directly on the vibrating mass of the primary system.
Figure 1. Schematic diagram of an SDOF mechanical system controlled by (a) a TMD and (b) a TMDI. An external force F acts directly on the vibrating mass of the primary system.
Buildings 12 00781 g001
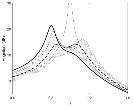
Figure 2. Vibration frequency responses of an uncertain primary system controlled by a TMDI with the classic equal-peak design. The set of parameters used for the simulation was μ = 0.05 , ν = 0.03 , and β = 20 % . Thin dashed-dotted line: without control; thick dashed line: response in the deterministic scenario (i.e., δ = 0 ); thick solid line: response in the worst-case scenario; thin dotted lines: 20 frequency responses with randomly sampled uncertainty values δ in the interval [ β , + β ] .
Figure 2. Vibration frequency responses of an uncertain primary system controlled by a TMDI with the classic equal-peak design. The set of parameters used for the simulation was μ = 0.05 , ν = 0.03 , and β = 20 % . Thin dashed-dotted line: without control; thick dashed line: response in the deterministic scenario (i.e., δ = 0 ); thick solid line: response in the worst-case scenario; thin dotted lines: 20 frequency responses with randomly sampled uncertainty values δ in the interval [ β , + β ] .
Buildings 12 00781 g002
Figure 3. Frequency responses of an uncertain primary system controlled by a TMDI corresponding to three damping levels: (a) δ = β and (b) δ = + β . The set of parameters used for simulation was μ = 0.05 , ν = 0.03 , β = 20 % , and f = 1.2 . Dotted line: ξ = 0 ; solid line: ξ = 0.6 ; and dashed-dotted line: ξ = . In each case, two fixed points were observed.
Figure 3. Frequency responses of an uncertain primary system controlled by a TMDI corresponding to three damping levels: (a) δ = β and (b) δ = + β . The set of parameters used for simulation was μ = 0.05 , ν = 0.03 , β = 20 % , and f = 1.2 . Dotted line: ξ = 0 ; solid line: ξ = 0.6 ; and dashed-dotted line: ξ = . In each case, two fixed points were observed.
Buildings 12 00781 g003
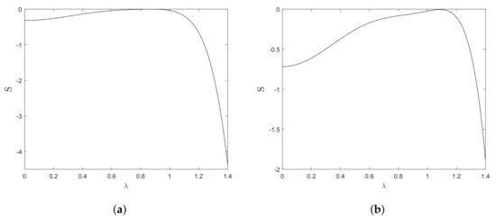
Figure 4. Evolution of the polynomial function S in Equation (16) as a function of λ with (a) δ = β ; (b) δ = + β . The set of parameters used for simulation was μ = 0.05 , ν = 0.03 , β = 20 % , f = ξ = 1 , and h = 200 .
Figure 4. Evolution of the polynomial function S in Equation (16) as a function of λ with (a) δ = β ; (b) δ = + β . The set of parameters used for simulation was μ = 0.05 , ν = 0.03 , β = 20 % , f = ξ = 1 , and h = 200 .
Buildings 12 00781 g004
Figure 5. Frequency responses of an uncertain primary system controlled by a TMDI corresponding to three damping levels: (a) δ = β and (b) δ = + β . The set of parameters used for the simulation was μ = 0.05 , ν = 0.05 , and β = 10 % and f was evaluated by means of Equation (36). Dotted line: ξ = 0 , solid line: ξ = 1 , and dashed-dotted line: ξ = . The coordinates of the leftmost and rightmost fixed points read as, respectively, 0.81 , 5.66 , and 1.08 , 5.66 .
Figure 5. Frequency responses of an uncertain primary system controlled by a TMDI corresponding to three damping levels: (a) δ = β and (b) δ = + β . The set of parameters used for the simulation was μ = 0.05 , ν = 0.05 , and β = 10 % and f was evaluated by means of Equation (36). Dotted line: ξ = 0 , solid line: ξ = 1 , and dashed-dotted line: ξ = . The coordinates of the leftmost and rightmost fixed points read as, respectively, 0.81 , 5.66 , and 1.08 , 5.66 .
Buildings 12 00781 g005
Figure 6. Frequency responses of an uncertain primary system controlled by a TMDI with the proposed design. Solid line: μ = 0.05 , ν = 0.01 , β = 20 % ; circle markers: μ = 0.03 , ν = 0.03 , β = 20 % . Moreover, the frequency response curves C1 and C2 correspond to δ = β and δ = + β , respectively.
Figure 6. Frequency responses of an uncertain primary system controlled by a TMDI with the proposed design. Solid line: μ = 0.05 , ν = 0.01 , β = 20 % ; circle markers: μ = 0.03 , ν = 0.03 , β = 20 % . Moreover, the frequency response curves C1 and C2 correspond to δ = β and δ = + β , respectively.
Buildings 12 00781 g006
Figure 7. Comparison of frequency responses of an uncertain primary system controlled by means of a TMD corresponding to three levels of stiffness uncertainty: (a) δ = β ; (b) δ = + β . The parameters of the TMD were optimized either via the tuning strategy from Ref. [36] (represented by circle markers) or via the methodology proposed in this paper (marked by lines). The mass ratio was set as μ = 0.05 . Solid line: β = 0 , dotted line: β = 10 % , dash-dotted line: β = 20 % .
Figure 7. Comparison of frequency responses of an uncertain primary system controlled by means of a TMD corresponding to three levels of stiffness uncertainty: (a) δ = β ; (b) δ = + β . The parameters of the TMD were optimized either via the tuning strategy from Ref. [36] (represented by circle markers) or via the methodology proposed in this paper (marked by lines). The mass ratio was set as μ = 0.05 . Solid line: β = 0 , dotted line: β = 10 % , dash-dotted line: β = 20 % .
Buildings 12 00781 g007
Figure 8. Comparison of the frequency responses of an uncertain primary system controlled by means of a TMDI corresponding to three levels of the inertance-to-mass ratio: (a) δ = β ; (b) δ = + β . The parameters of TMDI were either analytically derived (marked by solid lines) or numerically solved (marked by dash-dotted lines). The mass ratio and the uncertainty remained unchanged, at μ = 0.05 and β = 20 % , whereas three values of ν were used for the simulation: ν = 0 , 0.05 , and 0.10 .
Figure 8. Comparison of the frequency responses of an uncertain primary system controlled by means of a TMDI corresponding to three levels of the inertance-to-mass ratio: (a) δ = β ; (b) δ = + β . The parameters of TMDI were either analytically derived (marked by solid lines) or numerically solved (marked by dash-dotted lines). The mass ratio and the uncertainty remained unchanged, at μ = 0.05 and β = 20 % , whereas three values of ν were used for the simulation: ν = 0 , 0.05 , and 0.10 .
Buildings 12 00781 g008
Figure 9. Frequency responses of an uncertain primary system controlled by means of (a) a TMD and (b) a TMDI. The set of parameters used for the simulation was μ = 0.05 , ν = 0.03 , and β = 20 % . Thin solid lines: using the classic equal-peak design; thick solid lines: using the proposed design (parameters given in Table 1 and Table 2).
Figure 9. Frequency responses of an uncertain primary system controlled by means of (a) a TMD and (b) a TMDI. The set of parameters used for the simulation was μ = 0.05 , ν = 0.03 , and β = 20 % . Thin solid lines: using the classic equal-peak design; thick solid lines: using the proposed design (parameters given in Table 1 and Table 2).
Buildings 12 00781 g009
Figure 10. (a) Evolution of the performance index PI against the inertance-to-mass ratio ν for the set of parameters μ = 0.05 and β = 20 % . Thin solid line: TMDI with classic design; thick solid line: TMDI with proposed design; circle markers: TMD with either classic or proposed design. (b) Evolution of the reduction in PI for the proposed TMDI compared to the classic TMDI. (c) Evolution of the reduction in PI for the TMDI compared to the TMD. Thin line: classic design; thick line: proposed design.
Figure 10. (a) Evolution of the performance index PI against the inertance-to-mass ratio ν for the set of parameters μ = 0.05 and β = 20 % . Thin solid line: TMDI with classic design; thick solid line: TMDI with proposed design; circle markers: TMD with either classic or proposed design. (b) Evolution of the reduction in PI for the proposed TMDI compared to the classic TMDI. (c) Evolution of the reduction in PI for the TMDI compared to the TMD. Thin line: classic design; thick line: proposed design.
Buildings 12 00781 g010
Figure 11. Evolution of peak vibration amplitude G against actual stiffness uncertainty δ changing within the interval [ β , + β ] , for an uncertain primary system controlled by means of (a) a TMD and (b) a TMDI. The set of parameters used for the simulation was μ = 0.05 , ν = 0.03 , and β = 20 % . Thin solid lines: using the classic equal-peak design; thick solid lines: using the proposed design.
Figure 11. Evolution of peak vibration amplitude G against actual stiffness uncertainty δ changing within the interval [ β , + β ] , for an uncertain primary system controlled by means of (a) a TMD and (b) a TMDI. The set of parameters used for the simulation was μ = 0.05 , ν = 0.03 , and β = 20 % . Thin solid lines: using the classic equal-peak design; thick solid lines: using the proposed design.
Buildings 12 00781 g011
Table 1. Optimal parameters of TMDIs for controlling the vibration of a harmonically forced host structure in both deterministic and uncertain scenarios. Constants n i , i = 0 , 1 , , 8 and d j , j = 0 , 1 , , 4 are given in Equations (45) and (46), with γ = μ + ν and κ = 1 + β 2 1 + γ 2 1 .
Table 1. Optimal parameters of TMDIs for controlling the vibration of a harmonically forced host structure in both deterministic and uncertain scenarios. Constants n i , i = 0 , 1 , , 8 and d j , j = 0 , 1 , , 4 are given in Equations (45) and (46), with γ = μ + ν and κ = 1 + β 2 1 + γ 2 1 .
ParametersDeterministic Model [21]Uncertain Model
Frequency tuning ratio: f = ω 2 2 ω n 2 γ μ 1 + γ 2 γ 1 κ β μ 1 + β 2 1 + γ 2
Mechanical damping ratio: ξ = c 2 m 2 ω n 3 γ 3 2 μ 2 1 + γ 3 γ 2 1 + β 2 2 μ 2 1 + κ 2 3 i = 0 8 n i κ i j = 0 4 d j κ j
Vibration amplitude: G | λ = λ L , λ R + 2 + γ γ κ + β γ 1 + β 2
Table 2. Optimal parameters of TMDs for controlling the vibration of a harmonically forced host structure in both deterministic and uncertain scenarios. Constants n ^ i , i = 0 , 1 , , 8 and d ^ j , j = 0 , 1 , , 4 correspond to n i in Equation (45) and d j in Equation (46) replacing γ with μ , respectively. κ ^ = 1 + β 2 1 + μ 2 1 .
Table 2. Optimal parameters of TMDs for controlling the vibration of a harmonically forced host structure in both deterministic and uncertain scenarios. Constants n ^ i , i = 0 , 1 , , 8 and d ^ j , j = 0 , 1 , , 4 correspond to n i in Equation (45) and d j in Equation (46) replacing γ with μ , respectively. κ ^ = 1 + β 2 1 + μ 2 1 .
ParametersDeterministic Model [1]Uncertain Model
Frequency tuning ratio: f = ω 2 2 ω n 2 1 1 + μ 2 1 κ ^ β 1 + β 2 1 + μ 2
Mechanical damping ratio: ξ = c 2 m 2 ω n 3 μ 2 1 + μ 3 1 + β 2 2 1 + κ ^ 2 3 i = 0 8 n ^ i κ ^ i j = 0 4 d ^ j κ ^ j
Vibration amplitude: G | λ = λ L , λ R + 2 + μ μ κ ^ + β μ 1 + β 2
Table 3. Worst-case H norm of normalized vibration amplitude for an uncertain primary system controlled by means of either a TMD or a TMDI with the classic or proposed design. The set of parameters used for the simulation was μ = 0.05 , ν = 0.03 , and β = 20 % .
Table 3. Worst-case H norm of normalized vibration amplitude for an uncertain primary system controlled by means of either a TMD or a TMDI with the classic or proposed design. The set of parameters used for the simulation was μ = 0.05 , ν = 0.03 , and β = 20 % .
Classic TMDProposed TMDClassic TMDIProposed TMDI
G 17.21 11.92 11.65 8.45
Publisher’s Note: MDPI stays neutral with regard to jurisdictional claims in published maps and institutional affiliations.

Share and Cite

MDPI and ACS Style

Zhou, S.; Huang, J.; Yuan, Q.; Ma, D.; Peng, S.; Chesne, S. Optimal Design of Tuned Mass-Damper-Inerter for Structure with Uncertain-but-Bounded Parameter. Buildings 2022, 12, 781. https://doi.org/10.3390/buildings12060781

AMA Style

Zhou S, Huang J, Yuan Q, Ma D, Peng S, Chesne S. Optimal Design of Tuned Mass-Damper-Inerter for Structure with Uncertain-but-Bounded Parameter. Buildings. 2022; 12(6):781. https://doi.org/10.3390/buildings12060781

Chicago/Turabian Style

Zhou, Shaoyi, Jungang Huang, Quan Yuan, Dong Ma, Shuangling Peng, and Simon Chesne. 2022. "Optimal Design of Tuned Mass-Damper-Inerter for Structure with Uncertain-but-Bounded Parameter" Buildings 12, no. 6: 781. https://doi.org/10.3390/buildings12060781

APA Style

Zhou, S., Huang, J., Yuan, Q., Ma, D., Peng, S., & Chesne, S. (2022). Optimal Design of Tuned Mass-Damper-Inerter for Structure with Uncertain-but-Bounded Parameter. Buildings, 12(6), 781. https://doi.org/10.3390/buildings12060781

Note that from the first issue of 2016, this journal uses article numbers instead of page numbers. See further details here.

Article Metrics

Back to TopTop