Abstract
In this research, the influence of global slenderness and sliding pallets factor on the seismic design of steel storage racks are assessed. Variations in span length, the height of storage levels, live load, and percentage of live load considered in the seismic mass are studied for different levels of seismic zone and soil type. The models were designed according to the Chilean Code NCh2369. Subsequently, a global sensitivity analysis was developed to analyze the influence of each studied parameter in the seismic design response in terms of fundamental period, drift, and base shear from a response spectral analysis approach. A total of 12000 simulations were performed. Two-hundred additional models were performed to evaluate the variation of seismic mass in the structural response. Results indicate a significant influence of live loads and seismic mass on steel racks designed for soft soils and unbrace conditions. The stiffness also modifies the performance of the racks, mainly in models using braces in the down-aisle direction and cross-aisle direction. In these cases, the seismic mass factor does not have a strong influence on structural response in comparison to the global slenderness.
1. Introduction
The seismic design of racks must consider an important number of parameters in comparison to those required by a building. This includes, for example, the interaction of the pallet with the support elements (sliding effect). In this regard, different studies have been conducted, such as the study performed by Castiglioni et al. [1]. According to [1], a static frictional model can assess the sliding between the pallet load and the beams. The Coulomb model [2] proposes that friction opposes, and its magnitude and velocity depend on the contact area, which can be described by Equation (1):
where is proportional to the normal force, μ = coefficient of friction (sliding) in the case of racks, and is the normal force—in the case of racks, it is the weight of the load. However, this model does not specify what happens when the velocity passes zero. Therefore, other authors have modified this model by considering parameters that depend on the velocity (see Equation (2)).
A refined static friction model was proposed by Stribeck et al. [3], where a model considering the velocity and friction force for velocity zero as a function of external forces is defined by Equation (3):
where is known as the Stribeck velocity. The dynamic friction models have also been studied, the Dahl model [4] being one of these that considers the friction force as a problem dependent only on the relative displacement between two points on a surface, such as that shown in Equation (4):
where is the stiffness coefficient and α is a parameter that determines the shape of the stress-strain curve. However, this model does not include the effect of adhesion or the Stribeck effect. The model performed by Canudas et al. [5] is a dynamic friction model, estimated as the average deflection force for elastic springs, defined by Equations (5) and (6):
where z is the average deflection, is the spring stiffness, is the damping, is a function that considers the Stribeck effect, and is the viscous friction. Similarly, several numerical studies have been developed. In a study performed by Denöel et al. [6], the mass is stuck to the support if it does not exceed the friction force; therefore, the Equations (7) and (9) control the physical phenomenon:
Once the inertial force overcomes the resistance to the frictional force, the mass initiates sliding on the support, and the equations Equations (10)–(12) control the physical phenomenon:
In summary, various analytical expressions can be considered, with greater or lesser complexity; however, to date, they have not been accepted for common use in rack design. This is due to the complexity introduced by the use of different pallet qualities and different beam finishes. Finally, it is necessary to perform local tests considering the interaction between the surfaces and the nature of the load.
Subsequently, a robust experimental study on sliding between different types of beams and pallet types and materials was developed by Castiglioni [1]. A total of 1260 static tests and 200 dynamic tests were performed to evaluate the static and dynamic coefficient of friction for the interaction of pallets in racks. The results obtained show that the type of surface plays a fundamental role in the static friction coefficient. In this sense, beams or pallets with less rough surfaces can achieve up to 30% more sliding than those with rougher surfaces. Plastic pallets reach values of µ = 0.2, while wooden pallets can reach values of µ = 0.5 if the beam surface is not painted. On the other hand, in the down-aisle direction, the dynamic friction coefficient reached values in the range of 0.3–0.6 g, while, in the cross-aisle direction, values between 0.3 g and 0.5 g were obtained. However, the behavior exhibited is completely different in both directions. In the seismic tests performed, values between 0.15 g and 0.35 g were reported in the cross-aisle direction, while, in the down-aisle direction, values between 0.45 g and 0.6 g were obtained.
In accordance with the aforementioned, there is variability in the quantification of the sliding factor, despite several numerical and experimental tests that were performed. Currently, design codes address this phenomenon in different ways, but in a very simple manner. In American design codes [7,8], a factor equal to 0.67 is applied to dead load to estimate the seismic force, considering the fraction that participates in the dynamic movement, i.e. a sliding factor of µ = 0.33 is assumed to consider the effect of sliding mechanisms on the pallet load when the seismic weight needs to be estimated. Similarly, European design codes [9,10] establish values of beam-pallet friction coefficient (µs) between 0.37 and 0.10 depending on the type of pallet and the beam finishing conditions. In addition, Australian design code [11] addresses the estimation of the seismic mass to the RMI [7] or FEM [10] procedures.
In the Chilean context, different earthquakes have caused damage to structures, due to the high seismic hazard of the country. For example, the Maule-Chile earthquake caused extensive damage to most of the industrial structures in southern Chile, which resulted in the evaluation of the objectives of the Chilean Codes NCh2369 [12] and NCh433 [13]. Subsequently, the study developed by [14] evaluated the seismic behavior of selective storage racks subjected to Chilean earthquakes. Nonlinear Pushover and Nonlinear Time History Analyses were used to obtain the seismic response subjected to seismic records with two horizontal components and a magnitude (Mw) up to 7.7. The racks were designed according to NCh2369 [12] and AISI Standard [15]. The results showed an elastic behavior in the cross-aisle direction and inelastic action concentrated in pallet beams and up-rights in the down-aisle direction.
Several studies have been performed to evaluate the behavior of racks using linear models. In this regard, investigations conducted by [16,17,18,19] studied the variability of design parameters with a combination of nonlinear analysis. However, the influence of global slenderness and variability of seismic mass were not identified. Other numerical studies were performed by [20,21,22,23,24,25], using nonlinear analysis to assess the behavior of racks subjected to earthquakes. However, the influence of global slender ratio and participative mass variation were not considered in this methodology. Therefore, the results obtained are difficult to implement in the design, because there are specific cases despite the use of robust analysis methods.
The use of sensitivity analysis has been used in steel racks to study the seismic performance. For example, the research conducted by [26] uses sensitivity analysis to analyze the imperfections and direct strength method design of web-stiffened lipped channel columns on the local-distortional interaction. Initially, finite element models were combined with a constrained finite strip method calibrated from experimental data. The results of the sensitivity analysis show that the imperfection of the buckling shape type has the greatest destructive impact on the part capacity. This study also confirms the applicability of sensitivity analysis to different physical phenomena, specifically in cold-formed profiles, which are common elements in racks.
Similarly, in the investigation conducted by [27], a sensitivity analysis from Monte Carlo simulation and the component base method was used to evaluate the influence on the structural response of rack connection due to the structural details. Randomness in the geometrical features and mechanical properties of the connection components were the variables analyzed. Results show that the system effects reduce flexural stiffness and that the variability in the response of each component does not propagate to the overall bending capacity. Nevertheless, although this research indicates the importance of the variability of the bending capacity of rack connections, it did not evaluate the influence of global slenderness on racks.
Recently, research developed by [28] used the global sensitivity analysis method based on variance to analyze the reduction of seismic demand of base isolation racks with different combinations of their structural parameters. The parameters studied were the number of storage levels, the height between these, and isolation period, among others. Results showed the effectiveness of using a base isolation kinematic device system in reducing the response up to one order of magnitude. In addition, it was determined that the parameters that have the higher influence on the response have several levels and height between them. However, this research did not analyze the influence of seismic participative mass on the response of the structure and global slender ratio. As mentioned above, steel storage racks have been widely studied using different analysis approaches and standards. In this regard, the sensitivity analysis is a tool that allows consideration of different cases of study, reducing the computational cost.
In this research, a parametric study to assesses the influence of sliding factor and global slenderness ratio on the elastic response of steel storage racks, using a sensitivity analysis, was performed. Variation of the sliding factor and the variation of total height, span length, and live load was performed. The steel sections were designed according to the AISI standard [15], considering the minimum required resistance obtained from flexural buckling, local buckling, and distortional buckling in the elements and the loads established in NCh2369 [12]. The parametric study considers the use of numerical techniques, such as regional sensitivity analysis, to identify if the parameters of interest have or do not have influence in the design of steel racks. Finally, the influence of each parameter is analyzed in terms of fundamental period, drift, and base shear from a modal response spectral analysis approach. A total of 12,000 simulations with the input variables previously described, in a range of the values typically used in racks, were performed.
2. Chilean Seismic Design Philosophy of Steel Storage Racks
The seismic design of steel racks is based on the application of NCh2369 [12]. In this code, two performance levels are considered, Life Safety and Continuity of Operations, for the most severe earthquake expected [29]. The current version corresponds to 2003 conditions, prior to the Bío-Bío earthquake, which had a magnitude of Mw = 8.8 and occurred on 27 February 2010. In this regard, steel storage racks are industrial structures regulated exclusively using a response reduction factor R = 4 regardless of its typology or global slenderness. Furthermore, the possibility of reducing the seismic mass up to 50% can be achieved, as well as limiting the drifts to 1.5% in the inelastic range. However, deformations can be exceeded if P-delta effects are considered in the analysis, which can affect the stability of stored merchandise. The philosophy of this code comes mainly from a regulatory evolution since the Northridge earthquake in 1994, and is focused on the use of steel structures with high structural redundancy, robust cross-sections with high width-to-thickness ratios, and connections designed by strength and stiffness requirements obtained through capacity design approach.
As a consequence, these criteria are very difficult to apply to a seismic design of rack structures, in which the structural components are made from cold-formed sections susceptible to local and distortion buckling, with live loads exceeding more than 5 times the self-weight of the structure, highly nonlinear connections, and a flexural behavior equivalent to shear connections. In addition, the low structural redundancy, due to the requirements of logistics and mobility of the goods during shelf life, introduces a complexity that must be considered in the seismic design of racks.
Currently, other codes such as [7,9], addressing industrial rack design, are mainly adapted to the design for transcurrent earthquakes. The FEMA460 [30] considers occurrences during the earthquakes of the last 30 years. However, the seismic hazard and seismic recurrence in Chile require the consideration of new strategies to meet the performance objectives established in [2]. For example, during the 27F earthquake, numerous damages in anchorages and bracing in steel racks were observed, resulting in the collapse of the stored goods [29].
In this sense, the study of the global slenderness effect was preliminarily addressed in [14] using a nonlinear analysis of Chilean earthquakes. Although results show that increasing lateral stiffness is an alternative to be considered in the seismic design, it is not sufficient because the response may be conditioned to high-frequency content earthquakes, affecting racks with short periods. At present, there is no exclusive standard for racks in the Chilean seismic context; therefore, it is necessary to identify the parameters that most affect their design, such as the variation of storage level, span length, global slenderness, live load variation, and seismic mass variation. Additionally, assessing the variety of seismic zones and the type of soil can be helpful to identify the limit conditions for a safe design.
3. Design of Steel Storage Racks
There are different types of racks; however, selective rack systems are most commonly used in Chile. This storage system is an arrangement of columns known as uprights and beams called pallet beams. Their parts and elements are designed according to [15]. In general, two seismic force-resisting systems are used: (i) a braced frame in the cross-aisle direction, and (ii) a moment frame in the down-aisle direction. The beam-column joint is a moment connection with very low elastic stiffness and plays an important role in the seismic performance of rack structures. The behavior of rack moment connections has shown pinching and a limited capacity for energy dissipation when subjected to cyclic loads. Bracing towers are also required in some cases, to control the story drift. This improves the lateral stiffness and the resistance in the down-aisle direction.
The global slenderness or aspect ratio in each direction is also discussed in this research. Slender racks are susceptible to overturning and frame distortion, which reduces their efficiency. Therefore, different global slenderness relationships were studied. The slenderness parameter was considered in cross-aisle slenderness (λCA = H/B; H = height and B = width in cross-aisle direction) and down-aisle slenderness (λDA = H/L; H = height and L = length in down-aisle direction). In Table 1, the story level (H) and slenderness parameters are shown in each archetype studied. In Figure 1, a schematic view of models assumed in numerical research is shown. CB is a type of selective rack with a short-low slenderness relationship. Two types can be obtained in accordance with a seismic design: the CB and T-CB, where the use of braced towers allows control of the lateral deformations. T-CA is a selective rack with a short-high slenderness relationship; T-LB is a selective rack with a large-low slenderness relationship; and T-LA is a selective rack with a large-high slenderness relationship. The prefix T is used to specify the use of braced towers.
Table 1.
Summary of slenderness parameters in rack structures studied.

Figure 1.
Schematic view of models studied.
ASTM-A36 [31] was considered for all members with nominal values, according to [7]. This material is commonly used in the fabrication of racks manufactured in Chile. Modal response spectrum analysis (MSRA) was used for analysis and seismic design, according to [2]. Dead and live loads were included. Two unit loads (unit load = 9.8067 kN) were used to simulate the goods on pallet beams. The seismic mass was estimated from 100% dead plus 50% unit loads. The purpose is to reveal the minimum design allowed according to [12]. However, different load factors can be used to consider the friction force interaction between the load-pallet-beam. A sensitivity analysis will be performed in the next section to identify the consideration of this parameter in the design of selective racks. A summary of the dimensional properties of rack members is shown in Figure 2.
Figure 2.
Summary of dimensional properties of rack members and type of archetype (dimensions in millimeters).
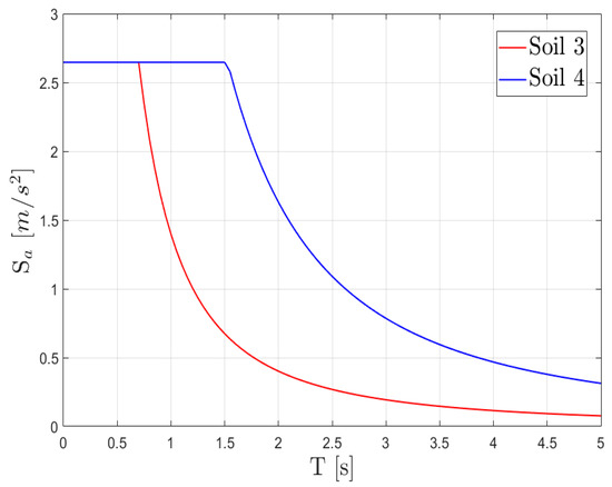
To quantify the seismic demand, the two zones with higher maximum effective acceleration were used (Zone 2, Ao = 0.30 g and Zone 3, Ao = 0.4 g) and the two types of soil with higher amplification were considered (soil type 3 and soil type 4), according to [2]. The response reduction factor R = 4 is used for all models [2] and the design spectrum with R = 1 is shown in Figure 3.
Figure 3.
Design spectrum according to NCh2369 [12].
The steel rack structures were modeled using the software SAP2000 v22 [32]. Up-rights, beams, and brace members were modeled using frame elements with two end nodes and six degrees of freedom per node. The base connections in the down-aisle direction were modeled as fixed base columns, considering the elastic stiffness in accordance with experimental tests performed by [33], while a pinned base was used in the cross-aisle direction. The beam-column connections were modeled according to considerations established in [14]. The elastic stiffness of the moment connection was used in the numerical models. Furthermore, the flexural stiffness in braces was released at both the beginning and end of the element. The second-order effects were considered with P-delta, plus large displacements analysis modifying the stiffness matrix considering equilibrium in a deformed position through a previous nonlinear case. From this case, the rest of the load cases were analyzed. A total of 20 models were designed for different combinations of soil, seismic zone, and global slenderness, obtaining their response in terms of period, base shear, and drift by direction.
In Figure 4, fundamental period values are shown for all models studied. Higher period values were obtained for models without bracing towers compared to braced models, because a high stiffness is provided by the bracing. When comparing the unbraced models with braced models, models with low levels have similar periods regardless of their length in the down-aisle direction. Similar behavior was observed for models with bracing towers and high levels. This behavior is independent of the length of the rack, type of soil, and seismic zone. In Figure 5, base shears in the down-aisle and cross-aisle directions are shown. The results obtained reveal the effect of the higher stiffness, which is transferred directly as a shear force to the structure. The seismic zone introduces higher shear values at the base in comparison to the type of soil. The maximum base shear was obtained in the down-aisle direction for the braced model; however, in the unbraced models, the maximum base shear was reached in the cross-aisle direction.
Figure 4.
Periods in racks models.
Figure 5.
Base shear by direction.
In Figure 6, the inter-story drift ratio in the down-aisle direction is shown. All values obtained meet the limit established in [12], except for models designed with soil type 4. In addition, models without bracing towers and soil type 4 reached a displacement increase of up to 4 times the displacements observed in models with soil type 3, regardless of the seismic zone. On the other hand, comparing racks with bracing towers and low-high, the maximum drifts are achieved in the upper levels. This phenomenon is more evident when global slenderness increases, as observed in the high-rise models. In Figure 7, drift values in the cross-aisle direction are shown. All values are less than the limit established in [12]. Moreover, all models achieved similar drift values when the global slenderness ratio is low. Rack models with high slenderness ratios reach drifts up to 7 times more than the rest of models. This is independent of soil type, seismic zone, and rack length.
Figure 6.
Drift by level in down-aisle direction.
Figure 7.
Drift by level in cross-aisle direction.
4. Sensitivity Analysis on Steel Racks
The parametric study of rack structures requires the differentation of many variables. Consequently, these numerical models can be highly expensive to analyze and run. The computational cost is increased with the parameters involved in the system and the degrees of freedom of the structures analyzed. Therefore, it is necessary to identify the critical parameters of rack structures, to simplify the models and reduce the computational costs [34]. Sensitivity analysis (SA) is a methodology used to study the variability of output parameters in response to input variations. This relationship can be studied by identifying factors or variables of greater and lesser importance on the results of interest of the model. Furthermore, SA is classified into two types: local sensitivity analysis (LSA) and global sensitivity analysis (GSA) [35].
In this research, a sensitivity analysis was performed to establish the relationship between the input variables and the output variables, with different models to understand the influence of the variables in the seismic design of racks. Sensitivity analysis allows for study of the variation in the outputs of a numerical model. There are several reasons for performing this type of analysis. In general, a ranking of the different input variables is performed to identify those that have the greatest influence on the outputs. Subsequently, the domain of values of each input variable that produces significant changes in the output values is plotted, known as mapping. For this purpose, regional sensitivity analysis (RSA) was used, which was initially proposed by [36,37]. This method consists of dividing the samples into “Behavioral Models” (BM) and “Non-Behavioral Models” (N-BM). The BM is identified with a red color and the N-BM are identified with a blue color. Values below the median are considered BM, and values above the median as N-BM. The above classification depends on whether or not the output exhibits expected behavior or is well within a predefined threshold.
The application of sensitivity analysis was performed using an open-source tool called SAFE, developed by [38]. For this purpose, rack-type structures were modeled in [32], and the programming interface developed by the authors was used to generate a routine test using MATLAB software [39] that optimizes the modeling and analysis process. The models studied are those from the seismic design of the five archetypes of single-depth selective racks. The model input variables are classified into geometric and design variables (see Figure 8). Among the geometric variables, the column height (H, with a variation range of 1.2–2 m) and beam length (L, with a varied range of 1.5–3 m) were considered, while the design variables were the live load (QL, with a varied range of 0.1–1 ton), which is distributed on each beam, and the seismic mass (Ms) associated with the fraction of load to consider in the seismic analysis.
Figure 8.
Schematic view of input parameters used in the sensitivity analysis.
For the seismic mass (Ms), the NCh2369 [12] standard establishes up to 50% reduction for storage warehouses. Similarly, to the design American code [7], this reduction is considered a mechanism of sliding between the pallet and beam. The value of the seismic mass also cannot be lower than that mentioned by the standard; the range [0.5–1] was considered continuously. The studied output parameters, obtained from the seismic analysis of the storage rack correspond to the fundamental period, drifts at levels 1, 2, and 3 in both directions, and the basal shear in both directions. A great number of data were obtained; however, uniquely, the results of short-low racks models are shown as follows (in Supplementary files, the results of all models studied are reported).
In Figure 9, the results of fundamental period according to SA are shown for CBZ2S3 models. The QL input variable generated a notorious perturbation in the analysis performed. Therefore, this is the variable that most affects the behavior of the short-low models studied. In this sense, the live load controls the dynamic behavior of the structure, such as the period (T = 2π√(M/K)—if the mass increases, then the period increases. This behavior was observed in all models. Although the H and L parameters were varied in the models, the influence on the output parameters does not follow a clear trend. On the other hand, a slight perturbation was observed when the Ms parameter increases according to “Base shear Y” parameter output. However, the fit of the values was not so clear.
Figure 9.
Results of sensitive analysis for CBZ2S3 models without bracing towers racks models.
In Figure 10, the results of the fundamental period according to SA are shown for CBZ2S4 models. Uniquely, the soil type was modified (S3 to S4). Once again, the QL input variable generated a notorious perturbation in the analysis performed, reaching a strong tendency. This behavior was observed in all models. All other parameters do not follow a clear trend. Interestingly, a slight fit was observed when the Ms parameter increased, but the values were not so clear.
Figure 10.
Results of sensitivity analysis for CBZ2S4 models without bracing towers racks models.
In Figure 11, the results of the fundamental period according to SA are shown for CBZ3S3 models. The QL input variable generated a notorious perturbation in the analysis performed. This behavior was observed in all models. The variation of H parameter generated a perturbation in inter-story drift and base shear, for the down-aisle direction. However, the values do not follow a clear trend. In Figure 12, the results of the fundamental period according to SA are shown for CBZ3S4 models. Uniquely, the soil type was modified (S3 to S4). The QL input variable generated an important perturbation in the analysis performed and achieved a strong tendency. This behavior was observed in all models. All other parameters do not follow a clear trend. From the results obtained, a specific evaluation of the input parameter Ms without varying the QL loading is performed, to identify its influence on the most affected models (see Section 5).
Figure 11.
Results of sensitivity analysis for CBZ3S3 models without bracing towers racks models.
Figure 12.
Results of sensitivity analysis for CBZ3S4 models without bracing towers racks models.
5. Parametric Study of Seismic Mass
An additional parametric study is conducted using OpenSees software [40] to analyze a simplified model. The simplified model is configured in 2D, with four levels and material properties similar to those used in previous models. A modal response spectrum analysis was also considered. The model chosen represents the higher flexibility between the models previously analyzed, since the models with higher stiffness have less probability to enter resonance in soft soils such as S3 and S4. The model was calibrated from the previous SAP2000 models in terms of fundamental period and modal shapes, as shown in Figure 13. To consider the P-Delta effect, an additional column has been considered at the end of the structure, with a pinned base and connections and loaded with the entire load by level.
Figure 13.
Mathematical Model developed in OpenSees (units in mm).
Columns TC 100X105X3 and beams TC 125X50X2 were used. These members were modeled as “elastic beam column” elements. In addition, the model considers the flexibility of the rack connections according to the modeling suggestion provided by [14]. The connections were modeled as a “zero-length” element, with uniaxial material properties representing the elastic stiffness of the moment rotation diagram of the connections. To analyze the effect of sliding factor variation considered by [7,12], a reduction in seismic mass factor Ms was modified. The range of variation between 0.5–1.0 was applied in numerical models. The fundamental period, the base shear, and the drift angle were evaluated. This analysis was performed for seismic zones 2 and 3 (Z2, Z3) and soil types S3 and S4, according to NCh2369 [12].
In Figure 14, an increase of fundamental period as an increase of seismic mass factor was obtained. This behavior can be obvious; however, it is necessary to verify the proportion and the degree of the relationship, which, to date, has not been studied. The linear relation achieved can be affected if braces are used in the down-aisle direction. In Figure 15, the relation between base shear and seismic mass is shown. In this sense, a higher influence of the Ms factor in models analyzed for soil type S4 was obtained. The values of the slope curve are reduced if a better soil type is considered. Therefore, the base shear is dependent on Ms factor for steel racks located on soft soils.
Figure 14.
Variation of seismic mass factor (Ms) vs. fundamental period.
Figure 15.
Variation of seismic mass factor (Ms) vs. base shear.
In Figure 16, Figure 17 and Figure 18, the variation of inter-story drift according to the variability of the Ms factor is shown for level 1, level 2 and level 3, respectively. Once again, the characteristics of soil type considered play an important role the behavior of steel racks. The story drift of models designed with soil type S4 developed a higher influence in comparison to models designed with soil type S3. The influence is lower for models with soil type S3, independent of seismic zone. This trend is similar in all levels of models analyzed.
Figure 16.
Variation of seismic mass factor (Ms) vs. drift at level 1.
Figure 17.
Variation of seismic mass factor (Ms) vs. drift at level 2.
Figure 18.
Variation of seismic mass factor (Ms) vs. drift at level 3.
6. Conclusions
In this research, the influence of global slenderness and seismic mass factor (sliding factor) on the structural response of steel storage racks was studied. Five archetypes considering different global slenderness relationships of selective storage racks designed according to the Chilean code were analyzed for two seismic zones and two types of soils. For this purpose, sensitivity analysis of variating geometric properties and seismic mass factors from the designed models was performed. A total of 12,000 numerical models were developed. Finally, the variation of seismic mass was studied using a local sensitivity analysis, obtaining 200 numerical models in OpenSees. In this sense, the main conclusions of this study are as follows:
- The compliance of drifts according to NCh2369 requires the use of bracing towers in the case of soft soils and elevated seismic zone. However, it is not sufficient to consider the p-delta effects in seismic design without maintaining the 1.5% drift limit, because the use of braces increases the shear seismic force absorbed by the structure. Furthermore, the current requirements do not guarantee displacement control when the seismic mass is deemed at 100%.
- The global slenderness can modify the structural configuration to ensure stability. Therefore, slender steel racks usually require bracing in both directions. In these cases, it is important to evaluate the fundamental period in the cross-aisle direction, which can control the dynamic response.
- The live load (QL) wielded an important influence on the response of the structure, mainly for values greater than 0.5 ton. This behavior was observed for all models with or without bracing towers.
- The seismic mass (Ms) has an important influence on the dynamic behavior of the racks studied, such as was observed in the local sensitivity analysis performed on models without bracing towers. This effect is amplified in models designed for soil type S4, independent of the seismic zone. A seismic mass factor or sliding factor µ = 0.5 is not safe, especially in cases where the racks need to be designed for high force, such as racks located on soft soils.
- A drift of 0.015 is greatly exceeded when a high value of seismic mass factor and soft soil type S4 are used, regardless of the seismic zone. Therefore, additional considerations are required for these flexible structures located in soft soils. Despite the extra strength that these structures could have, their ductility and response reduction factor are commonly low and cannot be considered as extra safety for the seismic design. In this sense, a safe design requires consideration of the high values of Ms for the seismic design of steel racks, particularly for steel racks located on soft soils.
- Finally, it is necessary to incorporate additional requirements for seismic design in the Chilean standards to consider the phenomena of global slenderness and adjustments in the seismic mass, according to the studied design variables.
Supplementary Materials
The following supporting information can be downloaded at: https://www.mdpi.com/article/10.3390/buildings12111826/s1, The results of short-low racks models are shown in Supplementary files.
Author Contributions
Conceptualization: E.N.; methodology: E.N. and R.M.; software: J.C. and R.M.; validation: E.N. and N.G.; formal analysis: E.N.: and R.M.; investigation: E.N., N.M. and N.G.; resources: N.M. and Á.R.; data curation: E.N.; writing—original draft preparation: E.N. and R.M.; writing—review and editing: E.N. and Á.R.; visualization: E.N.; supervision: E.N.; project administration: E.N.; funding acquisition: Á.R. All authors have read and agreed to the published version of the manuscript.
Funding
This research received no external funding.
Data Availability Statement
Not applicable.
Conflicts of Interest
The authors declare no conflict of interest.
References
- Castiglioni, C.A.; Drei, A.; Carydis, P.; Mouzakis, H. Experimental assessment of static friction between pallet and beams in racking systems. J. Build. Eng. 2016, 6, 203–214. [Google Scholar] [CrossRef]
- Coulomb, C.A. Essai sur une Application des Regles de Maximis et Minimis à Quelques Problemes Relatifs à l’architecture, Memoires de Mathèmatique et de Physique; Academie Royale des Sciences: Paris, France, 1776; pp. 343–382. [Google Scholar]
- Stribeck, R. Die wesentlichen Eigenschaften der Gleit- und Rollenlager (Characteristics of Plain and Roller Bearings). Z. Vereines Seutscher Ing. 1902, 46, 1432–1437. [Google Scholar]
- Dahl, P.R. Solid Friction Damping of Mechanical Vibrations. AIAA J. 1976, 14, 1675–1682. [Google Scholar] [CrossRef]
- De Wit, C.C.; Olsson, H.; Amstrong, K.; Lischinsky, P. A new model for control of systems with friction. IEEE Trans. Autom. Control 1995, 40, 419–425. [Google Scholar] [CrossRef]
- Denoël, V.; Degée, H. Cas Particulier d’étude Analytique de l’élément à Frottement, Internal Report 2005-1; Department M&S, University of Liege: Liege, Belgium, 2005. [Google Scholar]
- ANSI MH16 1–2012; Specification for the Design, Testing and Utilization of Industrial Steel Storage Racks. Rack Manufacturers Institute: Charlotte, NC, USA, 2012.
- ANSI MH 16.3; Specification for the Design, Testing and Utilization of Industrial Steel Cantilevered Storage Racks. American National Standard: New York, NY, USA, 2009.
- EN 16681; Steel Static Storage Systems—Adjustable Pallet Racking Systems. Principles for Seismic Design European Committee for Standardization: Brussels, Belgium, 2016.
- FEM 10.2.08; Recommendations for the Design of Static Steel Storage Pallet Racks in Seismic Conditions. Federation Européenne de Manutention: Brussels, Belgium, 2010.
- AS 4084-2012; Steel Storage Racking. Standards Australia Sydney: Sydney, Australia, 2012.
- NCh2369.Of2003; Earthquake Resistant Design of Industrial Structures and Facilities. Instituto Nacional de Normalización (INN): Santiago, Chile, 2003. (In English)
- NCh433.Of1996; Earthquake Resistant Design of Buildings. Instituto Nacional de Normalización (INN): Santiago, Chile, 2012. (In English)
- Nuñez, E.; Aguayo, C.; Herrera, R. Assessment of the Seismic Behavior of Selective Storage Racks Subjected to Chilean Earthquakes. Metals 2020, 10, 855. [Google Scholar] [CrossRef]
- AISI. North American Specification for the Design of Cold-Formed Steel Structural Members, 1st ed.; American Iron and Steel Institute: Washington, DC, USA, 2012. [Google Scholar]
- Zhang, W.; Tong, G. Response spectra of two-storey frames with racks on the elastic floor. J. Build. Eng. 2021, 43, 103092. [Google Scholar] [CrossRef]
- Bernuzzi, C.; Simoncelli, M. Steel storage pallet racks in seismic zones: Advanced vs. standard design strategies. Thin-Walled Struct. 2017, 116, 291–306. [Google Scholar] [CrossRef]
- EN 1993-1-1:2005; Eurocode 3—Design of Steel Structures-part 1-1: General Rules and Rules for Buildings. CEN European Committee for Standardization: Belgium, Brussels, 2005.
- Bernuzzi, C.; Simoncelli, M. Seismic Design of Grana Cheese Cold-Formed Steel Racks. Buildings 2020, 10, 246. [Google Scholar] [CrossRef]
- Tsarpalis, D.; Vamvatsikos, D.; Vayas, I. Seismic assessment approaches for mass-dominant sliding contents: The case of storage racks. Earthq. Eng. Struct. Dyn. 2021, 51, 812–831. [Google Scholar] [CrossRef]
- Maguire, J.R.; Teh, L.H.; Clifton, G.C.; McCarthy, T.J. Equivalent static force method for selective storage racks with uplifting baseplates. J. Constr. Steel Res. 2019, 165, 105821. [Google Scholar] [CrossRef]
- Baldassino, N.; Zandonini, R. Design by testing of industrial racks. Adv. Steel. Constr. 2011, 7, 27–47. [Google Scholar]
- Smith, J.; Marcillo, E.; Reyes, J.; Ardila, O. Assessment of the Effective Seismic Mass for Low-Rise Framed Shear Buildings Supporting Nearly Permanent Live Loads. J. Struct. Eng. 2018, 144, 04018098. [Google Scholar]
- Natali, A.; Morelli, F.; Salvatore, W. Influence of the Design Parameters on the Current Seismic Design Approach for Automated Rack Supported Warehouses. In Proceedings of the 7th World Congress on Civil, Structural, and Environmental Engineering, Lisbon, Portugal, 10–12 April 2022. [Google Scholar]
- Smith, J.; Reyes, J.; Ardila, L.; Villamizar, J.; Ardila, O. Effect of live load on the seismic design of single-storey storage structures under unidirectional horizontal ground motions. Eng. Struct. 2015, 93, 50–60. [Google Scholar]
- Deng, L.; Li, J.; Yang, Y.; Deng, P. Imperfection sensitivity analysis and DSM design of web-stiffened lipped channel columns experiencing local-distortional interaction. Thin-Walled Struct. 2020, 152, 106699. [Google Scholar] [CrossRef]
- Gusella, F.; Arwade, S.R.; Orlando, M.; Peterman, K.D. Influence of mechanical and geometric uncertainty on rack connection structural response. J. Constr. Steel Res. 2018, 153, 343–355. [Google Scholar] [CrossRef]
- Alvarez, O.; Muñoz, E.; Maureira, N.; Roco, A. A Sensitivity Analysis Approach for Assessing the Effect of Design Parameters in Reducing Seismic Demand of Base-Isolated Storage Racks. Appl. Sci. 2011, 11, 11553. [Google Scholar] [CrossRef]
- Zareian, F.; Aguirre, C.; Beltrán, J.F.; Cruz, E.; Herrera, R.; Leon, R.; Millan, A.; Verdugo, A. Reconnaissance Report of Chilean Industrial Facilities Affected by the 2010 Chile Offshore Bío-Bío Earthquake. Earthq. Spectra 2012, 28, 513–532. [Google Scholar] [CrossRef]
- FEMA 460; Seismic Considerations for Steel Storage Racks Located in Areas Accessible to the Public. Federal Emergency Management Agency: Washington, DC, USA, 2005.
- A36/A36M-14; Standard Specification for Carbon Structural Steel. ASTM International: West Conshohocken, PA, USA, 2014.
- Computer and Structures, Inc. (CSI). SAP2000; v22; Computer and Structures, Inc.: Berkeley, CA, USA, 2000. [Google Scholar]
- Pavéz, I. Análisis Experimental del Comportamiento de Elementos Conformantes de Sistemas de Almacenaje en Diversas Condiciones de Carga. Thesis to Obtain the Professional Title of Mechanical Engineer. Licentiate Thesis, University of Concepción, Concepción, Chile, 2017. (In Spanish). [Google Scholar]
- Wojtkiewicz, S.F.; Johnson, E.A. Efficient sensitivity analysis of structures with local modifications. I: Time domain responses. J. Eng. Mech. 2014, 140, 04014067. [Google Scholar]
- Pianosi, F.; Wagener, T. A simple and efficient method for global sensitivity analysis based on cumulative distribution functions. Environ. Model. Softw. 2015, 67, 1–11. [Google Scholar] [CrossRef]
- Young, P.; Spear, R.; Hornberger, G. Modeling badly defined systems: Some further thoughts. In Proceedings of the SIMSIG Conference, Canberra, Australia, 4–8 September 1978; pp. 24–32. [Google Scholar]
- Spear, R.; Hornberger, G. Eutrophication in peel inlet. II. Identification of critical uncertainties via generalized sensitivity analysis. Water Res. 1980, 14, 43–49. [Google Scholar] [CrossRef]
- Pianosi, F.; Sarrazin, F.; Wagener, T. A Matlab toolbox for Global Sensitivity Analysis. Environ. Model. Softw. 2015, 70, 80–85. [Google Scholar] [CrossRef]
- MATLAB, version 7.10.0 (R2010a); The MathWorks Inc.: Natick, MA, USA, 2010.
- McKenna, F.; Fenves, G.L.; Scott, M.H. Open System for Earthquake Engineering Simulation; University of California: Berkeley, CA, USA, 2000. [Google Scholar]
Publisher’s Note: MDPI stays neutral with regard to jurisdictional claims in published maps and institutional affiliations. |
© 2022 by the authors. Licensee MDPI, Basel, Switzerland. This article is an open access article distributed under the terms and conditions of the Creative Commons Attribution (CC BY) license (https://creativecommons.org/licenses/by/4.0/).