Structural Relationship between COVID-19, Night-Time Economic Vitality, and Credit-Card Sales: The Application of a Formative Measurement Model in PLS-SEM
Abstract
1. Introduction
2. Literature Review
3. Analysis Framework
3.1. Variable Selection and Hypothesis
| Variables | (1) | (2) | (3) | (4) | (5) | (6) | (7) | (8) | (9) | (10) | (11) | This Study | ||
|---|---|---|---|---|---|---|---|---|---|---|---|---|---|---|
| Dependent Variables | Credit-Card Sales | Credit-Card Sales by Industry | ● | ● | ● | ● | ● | ● | ||||||
| Independent Variables | Night Time Economic Vitality | Nighttime Electricity Consumption | ● | |||||||||||
| Night-Lighting | ● | ● | ● | ● | ● | |||||||||
| Nightly Floating Population | ● | ● | ● | ● | ● | |||||||||
| Number of Restaurants | ● | |||||||||||||
| Number of Entertainment Facilities | ● | ● | ||||||||||||
| Number of Facilities | ● | ● | ||||||||||||
| COVID-19 | Number of Confirmed Patients | ● | ● | ● | ● | |||||||||
| Operating Restriction/Non-Restricting Facilities | Residential Facilities | ● | ● | ● | ||||||||||
| Cultural Facilities | ● | |||||||||||||
| Manufacturing Facilities | ● | |||||||||||||
| Business Facilities | ● | ● | ● | |||||||||||
| Commercial Facilities | ● | ● | ● | |||||||||||
| Control Variables | Environment | Minimum Temperature | ● | ● | ● | |||||||||
| Precipitation | ● | ● | ● | |||||||||||
| PM₁₀ | ● | ● | ● | |||||||||||
| PM₂₅ | ● | |||||||||||||
| Industry Classification of Shinhan Card Co., Ltd. | Facilities Included in the Industry | Industry Classification of This Study | ||
|---|---|---|---|---|
| 1 | Restaurant and Entertainment | e.g., Fast food chain; Cafe; Bakery shop | 1 | restaurant and entertainment |
| 2 | Distribution | e.g., Department store; Convenience store; Market | 2 | distribution |
| 3 | Food and Beverage | e.g., Butcher shop; Fisheries wholesale market; Flower market | 3 | food and beverage |
| 4 | Clothing and Merchandise | e.g., Optician; Jewelry shop; Offline fashion store | 4 | clothing and merchandise |
| 5 | Sports, Culture and Leisure | e.g., Movie theater; Indoor swimming pool; Bookstore | 5 | Sports, culture and leisure |
| 6 | Travel and Accommodations | e.g., Hotel; Duty free shop | 6 | travel and accommodations |
| 7 | Beauty | e.g., Hair shop; Cosmetics store | 7 | beauty |
| 8 | Life service | e.g., Laundry; Shoe repair shop | 8 | life service |
| 9 | Education and Academy | e.g., Reading room; Educational institute; English academy | 9 | education and academy |
| 10 | Medical care | e.g., Hospital; Pharmacy | 10 | medical care |
| 11 | Furniture and Home appliances | e.g., Home appliance store | 11 | Furniture, home appliances and automobiles |
| 12 | Automobiles | e.g., Automobile dealership; Tire sales department | ||
| 13 | Refueling | e.g., Gas station | 12 | refueling |
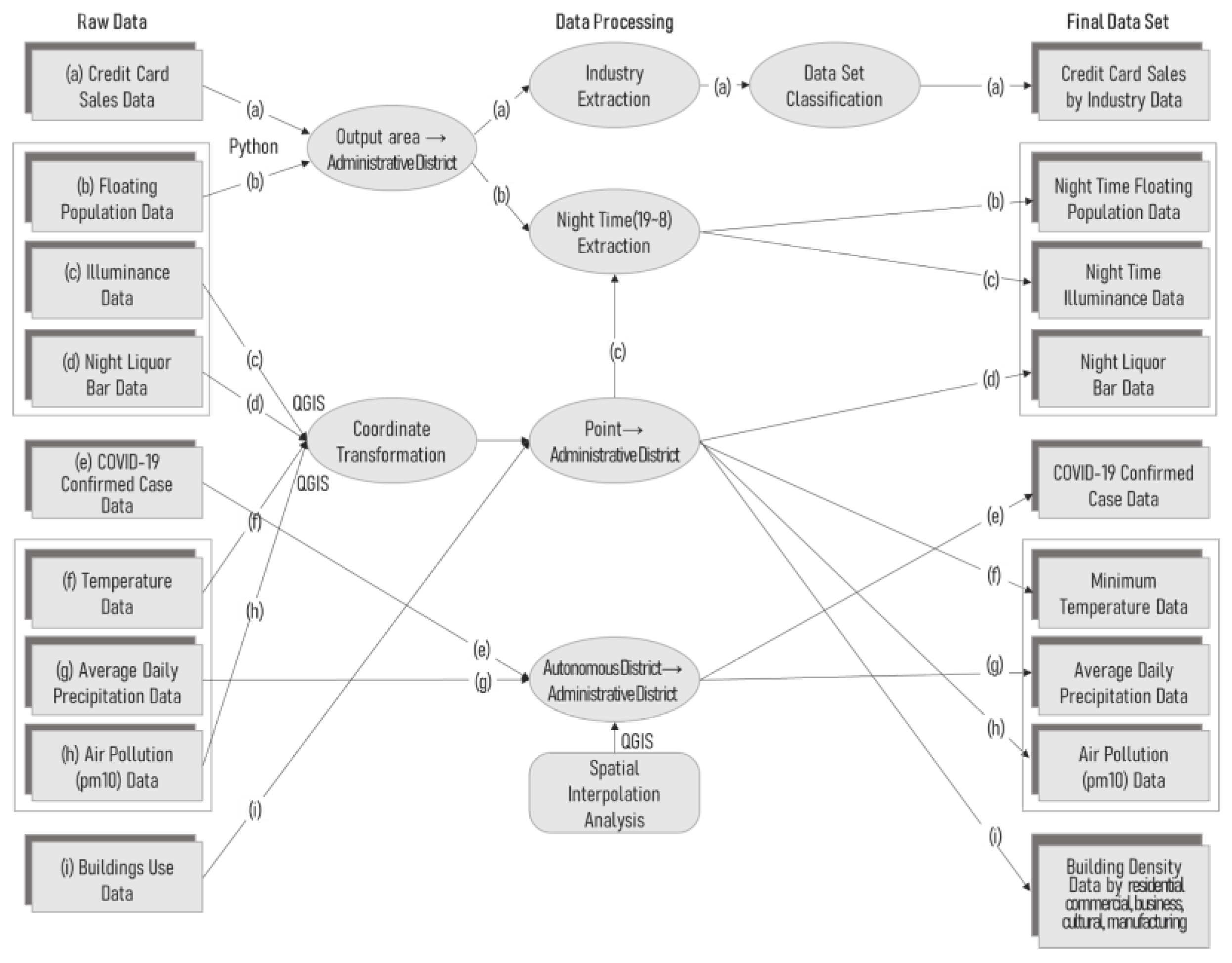
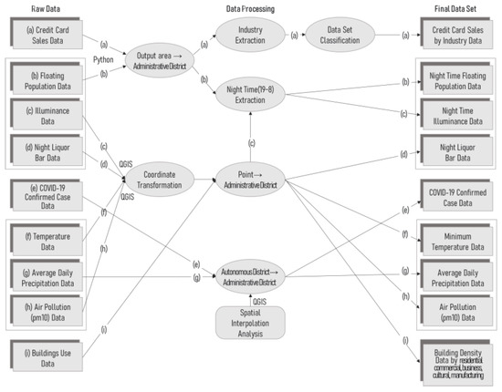
3.2. Data Collection and Processing
3.3. Explanatory Data Analysis
3.3.1. Descriptive Statistics
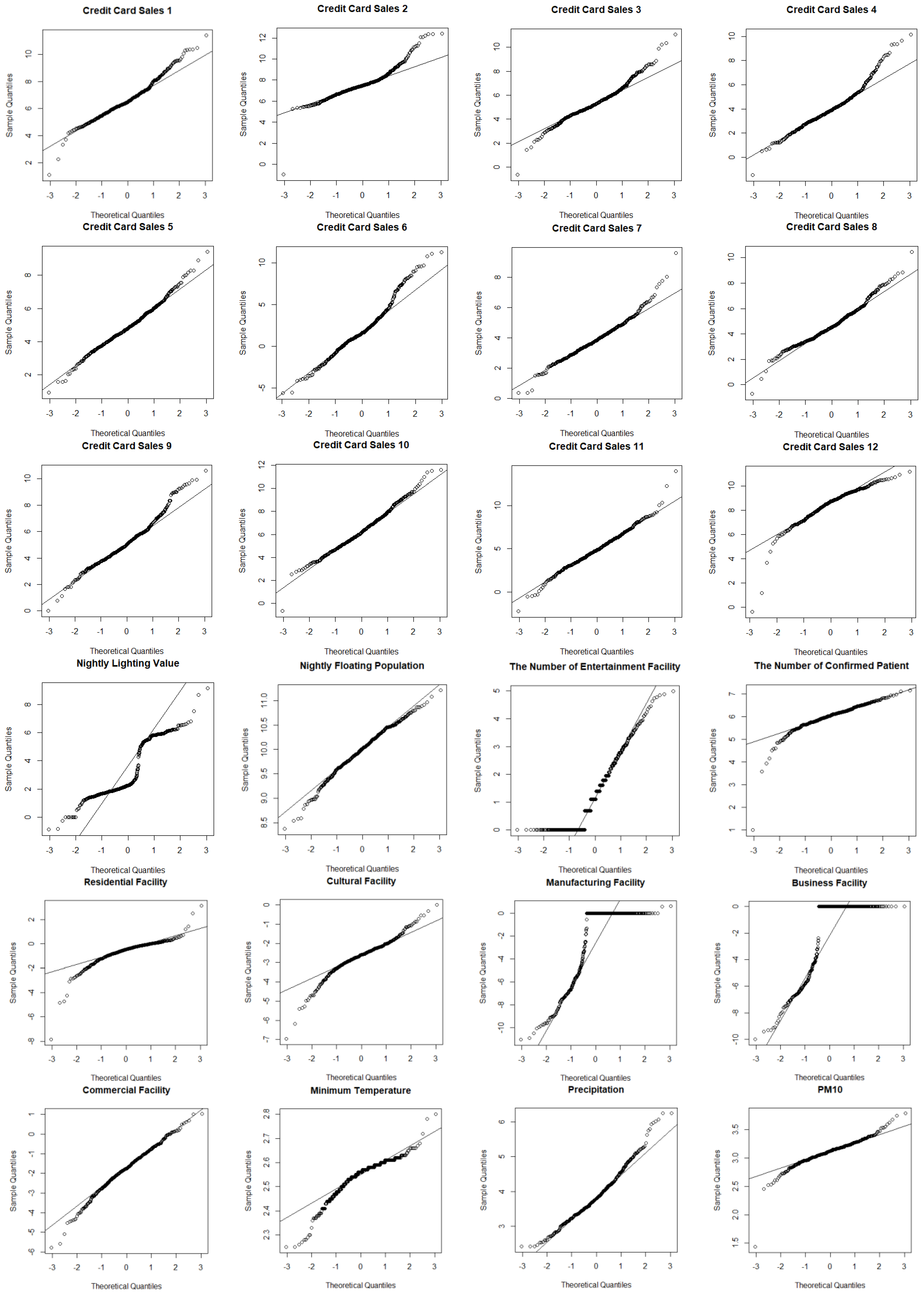
3.3.2. Normality and Preprocessing
3.4. Analysis Method and Models
4. Analysis
4.1. Composition of NTEV Indicators
4.2. Structural Relationship Analysis
4.2.1. Evaluation of Measurement Models
4.2.2. Structural Model Validation
4.3. Discussion
5. Conclusions
Author Contributions
Funding
Data Availability Statement
Conflicts of Interest
Appendix A

Appendix B
| Model 1 | Path Coefficients | t Statistics | f² | Hypotheses | Hypotheses Test |
|---|---|---|---|---|---|
| COVID → sales | −0.415 *** | 5.880 | 0.179 | Hypothesis 1 | H₀ Reject |
| H₁ Accept | |||||
| COVID → night | 0.645 *** | 11.441 | 0.693 | Hypothesis 2 | H₀ Accept |
| H₁ Reject | |||||
| COVID * → sales | −0.125 | 1.525 | 0.065 | Hypothesis 3 | H₀ Accept |
| H₁ Reject | |||||
| non-restric. → COVID | 0.406 *** | 3.389 | 0.167 | Hypothesis 4 | H₀ Reject |
| restric. → COVID | −0.062 | 0.902 | 0.004 | H₁ Accept | |
| non-restric. → night | −0.283 ** | 2.882 | 0.107 | Hypothesis 5 | H₀ Reject |
| restric. → night | 0.494 *** | 7.285 | 0.505 | H₁ Accept | |
| night → sales | 0.806 *** | 14.085 | 0.864 | Hypothesis 6 | H₀ Reject |
| H₁ Accept | |||||
| evir → sales | 0.217 *** | 5.989 | 0.095 | Hypothesis 7 | H₀ Accept |
| evir → night | 0.070 | 1.210 | 0.008 | H₁ Reject | |
| Model 2 | Path Coefficients | t Statistics | f² | Hypotheses | Hypotheses Test |
| COVID → sales | −0.174 ** | 1.985 | 0.016 | Hypothesis 1 | H₀ Reject |
| H₁ Accept | |||||
| COVID → night | 0.730 *** | 14.160 | 0.901 | Hypothesis 2 | H₀ Accept |
| H₁ Reject | |||||
| COVID * → sales | −0.127 * | 1.770 | 0.053 | Hypothesis 3 | H₀ Reject |
| H₁ Accept | |||||
| non-restric. → COVID | 0.402 *** | 3.479 | 0.153 | Hypothesis 4 | H₀ Reject |
| restric. → COVID | −0.047 | 0.625 | 0.002 | H₁ Accept | |
| non-restric. → night | −0.232 ** | 2.568 | 0.069 | Hypothesis 5 | H₀ Reject |
| restric. → night | 0.313 *** | 3.293 | 0.199 | H₁ Accept | |
| night → sales | 0.595 *** | 7.233 | 0.252 | Hypothesis 6 | H₀ Reject |
| H₁ Accept | |||||
| evir → sales | 0.110 ** | 2.498 | 0.017 | Hypothesis 7 | H₀ Reject |
| evir → night | 0.100 * | 1.768 | 0.017 | H₁ Accept | |
| Model 3 | Path Coefficients | t Statistics | f² | Hypotheses | Hypotheses Test |
| COVID → sales | 0.043 | 0.548 | 0.001 | Hypothesis 1 | H₀ Accept |
| H₁ Reject | |||||
| COVID → night | 0.723 *** | 12.409 | 0.818 | Hypothesis 2 | H₀ Accept |
| H₁ Reject | |||||
| COVID * → sales | −0.027 | 0.576 | 0.002 | Hypothesis 3 | H₀ Accept |
| H₁ Reject | |||||
| non-restric. → COVID | 0.402 *** | 3.501 | 0.151 | Hypothesis 4 | H₀ Reject |
| restric. → COVID | −0.042 | 0.565 | 0.002 | H₁ Accept | |
| non-restric. → night | −0.205 ** | 2.050 | 0.048 | Hypothesis 5 | H₀ Reject |
| restric. → night | 0.283 ** | 2.811 | 0.162 | H₁ Accept | |
| night → sales | 0.503 *** | 7.451 | 0.159 | Hypothesis 6 | H₀ Reject |
| H₁ Accept | |||||
| evir → sales | −0.005 | 0.107 | 0.000 | Hypothesis 7 | H₀ Accept |
| evir → night | 0.129 | 1.319 | 0.024 | H₁ Reject | |
| Model 4 | Path Coefficients | t Statistics | f² | Hypotheses | Hypotheses Test |
| COVID → sales | −0.320 *** | 4.483 | 0.086 | Hypothesis 1 | H₀ Reject |
| H₁ Accept | |||||
| COVID → night | 0.626 *** | 10.663 | 0.658 | Hypothesis 2 | H₀ Accept |
| H₁ Reject | |||||
| COVID * → sales | −0.068 | 1.162 | 0.014 | Hypothesis 3 | H₀ Accept |
| H₁ Reject | |||||
| non-restric. → COVID | 0.405 *** | 3.362 | 0.168 | Hypothesis 4 | H₀ Reject |
| restric. → COVID | −0.063 | 0.946 | 0.004 | H₁ Accept | |
| non-restric. → night | −0.294 ** | 2.997 | 0.118 | Hypothesis 5 | H₀ Reject |
| restric. → night | 0.521 *** | 7.175 | 0.549 | H₁ Accept | |
| night → sales | 0.713 *** | 14.546 | 0.535 | Hypothesis 6 | H₀ Reject |
| H₁ Accept | |||||
| evir → sales | 0.111 ** | 2.483 | 0.019 | Hypothesis 7 | H₀ Accept |
| evir → night | 0.054 | 0.888 | 0.005 | H₁ Reject | |
| Model 5 | Path Coefficients | t Statistics | f² | Hypotheses | Hypotheses Test |
| COVID → sales | −0.348 *** | 4.829 | 0.105 | Hypothesis 1 | H₀ Reject |
| H₁ Accept | |||||
| COVID → night | 0.663 *** | 11.909 | 0.706 | Hypothesis 2 | H₀ Accept |
| H₁ Reject | |||||
| COVID * → sales | −0.058 | 1.050 | 0.013 | Hypothesis 3 | H₀ Accept |
| H₁ Reject | |||||
| non-restric. → COVID | 0.406 *** | 3.442 | 0.165 | Hypothesis 4 | H₀ Reject |
| restric. → COVID | −0.060 | 0.845 | 0.004 | H₁ Accept | |
| non-restric. → night | −0.267 ** | 2.551 | 0.089 | Hypothesis 5 | H₀ Reject |
| restric. → night | 0.459 *** | 6.568 | 0.442 | H₁ Accept | |
| night → sales | 0.835 *** | 18.422 | 0.792 | Hypothesis 6 | H₀ Reject |
| H₁ Accept | |||||
| evir → sales | 0.102 ** | 2.640 | 0.019 | Hypothesis 7 | H₀ Accept |
| evir → night | 0.095 | 1.423 | 0.014 | H₁ Reject | |
| Model 7 | Path Coefficients | t Statistics | f² | Hypotheses | Hypotheses Test |
| COVID → sales | −0.211 ** | 3.070 | 0.037 | Hypothesis 1 | H₀ Reject |
| H₁ Accept | |||||
| COVID → night | 0.695 *** | 13.257 | 0.835 | Hypothesis 2 | H₀ Accept |
| H₁ Reject | |||||
| COVID * → sales | −0.048 | 0.856 | 0.009 | Hypothesis 3 | H₀ Accept |
| H₁ Reject | |||||
| non-restric. → COVID | 0.406 *** | 3.404 | 0.163 | Hypothesis 4 | H₀ Reject |
| restric. → COVID | −0.058 | 0.817 | 0.003 | H₁ Accept | |
| non-restric. → night | −0.279 ** | 2.885 | 0.107 | Hypothesis 5 | H₀ Reject |
| restric. → night | 0.430 *** | 6.020 | 0.384 | H₁ Accept | |
| night → sales | 0.825 *** | 16.955 | 0.744 | Hypothesis 6 | H₀ Reject |
| H₁ Accept | |||||
| evir → sales | −0.008 | 0.170 | 0.000 | Hypothesis 7 | H₀ Accept |
| evir → night | 0.070 | 1.052 | 0.009 | H₁ Reject | |
| Model 8 | Path Coefficients | t Statistics | f² | Hypotheses | Hypotheses Test |
| COVID → sales | −0.351 *** | 3.867 | 0.092 | Hypothesis 1 | H₀ Reject |
| H₁ Accept | |||||
| COVID → night | 0.659 *** | 10.808 | 0.720 | Hypothesis 2 | H₀ Accept |
| H₁ Reject | |||||
| COVID* → sales | −0.110 | 1.420 | 0.037 | Hypothesis 3 | H₀ Accept |
| H₁ Reject | |||||
| non-restric. → COVID | 0.406 *** | 3.421 | 0.166 | Hypothesis 4 | H₀ Reject |
| restric. → COVID | −0.061 | 0.866 | 0.004 | H₁ Accept | |
| non-restric. → night | −0.285 ** | 2.893 | 0.107 | Hypothesis 5 | H₀ Reject |
| restric. → night | 0.479 *** | 5.621 | 0.475 | H₁ Accept | |
| night → sales | 0.680 *** | 10.140 | 0.445 | Hypothesis 6 | H₀ Reject |
| H₁ Accept | |||||
| evir → sales | 0.191 *** | 4.784 | 0.055 | Hypothesis 7 | H₀ Accept |
| evir → night | 0.070 | 1.200 | 0.008 | H₁ Reject | |
| Model 9 | Path Coefficients | t Statistics | f² | Hypotheses | Hypotheses Test |
| COVID → sales | −0.346 *** | 4.268 | 0.055 | Hypothesis 1 | H₀ Reject |
| H₁ Accept | |||||
| COVID → night | 0.721 *** | 12.511 | 0.815 | Hypothesis 2 | H₀ Accept |
| H₁ Reject | |||||
| COVID * → sales | −0.077 | 1.433 | 0.017 | Hypothesis 3 | H₀ Accept |
| H₁ Reject | |||||
| non-restric. → COVID | 0.402 *** | 3.527 | 0.152 | Hypothesis 4 | H₀ Reject |
| restric. → COVID | −0.043 | 0.563 | 0.002 | H₁ Accept | |
| non-restric. → night | −0.207 ** | 2.079 | 0.049 | Hypothesis 5 | H₀ Reject |
| restric. → night | 0.289 ** | 2.764 | 0.169 | H₁ Accept | |
| night → sales | 0.712 *** | 11.348 | 0.316 | Hypothesis 6 | H₀ Reject |
| H₁ Accept | |||||
| evir → sales | 0.012 | 0.258 | 0.000 | Hypothesis 7 | H₀ Accept |
| evir → night | 0.129 | 1.359 | 0.023 | H₁ Reject | |
| Model 10 | Path Coefficients | t Statistics | f² | Hypotheses | Hypotheses Test |
| COVID → sales | −0.179 ** | 2.302 | 0.022 | Hypothesis 1 | H₀ Reject |
| H₁ Accept | |||||
| COVID → night | 0.682 *** | 11.759 | 0.762 | Hypothesis 2 | H₀ Accept |
| H₁ Reject | |||||
| COVID* → sales | −0.079 | 1.396 | 0.021 | Hypothesis 3 | H₀ Accept |
| H₁ Reject | |||||
| non-restric. → COVID | 0.406 *** | 3.476 | 0.163 | Hypothesis 4 | H₀ Reject |
| restric. → COVID | −0.058 | 0.820 | 0.003 | H₁ Accept | |
| non-restric. → night | −0.263 ** | 2.567 | 0.087 | Hypothesis 5 | H₀ Reject |
| restric. → night | 0.429 *** | 5.390 | 0.387 | H₁ Accept | |
| night → sales | 0.727 *** | 12.532 | 0.482 | Hypothesis 6 | H₁ Accept |
| evir → sales | −0.031 | 0.668 | 0.002 | Hypothesis 7 | H₀ Accept |
| evir → night | 0.096 | 1.107 | 0.015 | H₁ Reject | |
| Model 11 | Path Coefficients | t Statistics | f² | Hypotheses | Hypotheses Test |
| COVID → sales | −0.237 ** | 2.937 | 0.034 | Hypothesis 1 | H₀ Reject |
| H₁ Accept | |||||
| COVID → night | 0.670 *** | 10.759 | 0.744 | Hypothesis 2 | H₀ Accept |
| H₁ Reject | |||||
| COVID* → sales | −0.056 | 1.360 | 0.008 | Hypothesis 3 | H₀ Accept |
| H₁ Reject | |||||
| non-restric. → COVID | 0.406 *** | 3.447 | 0.165 | Hypothesis 4 | H₀ Reject |
| restric. → COVID | −0.060 | 0.850 | 0.004 | H₁ Accept | |
| snon-restric. → night | −0.276 ** | 2.744 | 0.099 | Hypothesis 5 | H₀ Reject |
| restric. → night | 0.458 *** | 4.906 | 0.439 | H₁ Accept | |
| night → sales | 0.596 *** | 10.869 | 0.277 | Hypothesis 6 | H₀ Reject |
| H₁ Accept | |||||
| evir → sales | 0.106 ** | 2.168 | 0.014 | Hypothesis 7 | H₀ Accept |
| evir → night | 0.081 | 1.217 | 0.011 | H₁ Reject |
Appendix C
| Path Coefficients | Model 1 | Model 2 | Model 3 | Model 4 | Model 5 |
|---|---|---|---|---|---|
| non-restric. → night → sales | −0.228 | −0.138 | −0.103 | −0.210 | −0.223 |
| restric. → night → sales | 0.398 | 0.186 | 0.143 | 0.372 | 0.383 |
| non-restric. → COVID → sales | −0.168 | −0.070 | 0.017 | −0.130 | −0.141 |
| restric. → COVID → sales | 0.026 | 0.008 | −0.002 | 0.020 | 0.021 |
| non-restric. → COVID → night | 0.262 | 0.293 | 0.290 | 0.254 | 0.269 |
| restric. → COVID → night | −0.040 | −0.035 | −0.031 | −0.039 | −0.040 |
| COVID → night → sales | 0.520 | 0.434 | 0.364 | 0.447 | 0.553 |
| non-restric. → COVID → night → sales | 0.211 | 0.174 | 0.146 | 0.181 | 0.224 |
| restric. → COVID → night → sales | −0.032 | −0.021 | −0.015 | −0.028 | −0.033 |
| Path Coefficients | Model 7 | Model 8 | Model 9 | Model 10 | Model 11 |
| non-restric. → night → sales | −0.230 | −0.194 | −0.147 | −0.191 | −0.164 |
| restric. → night → sales | 0.355 | 0.326 | 0.206 | 0.312 | 0.273 |
| non-restric. → COVID → sales | −0.086 | −0.142 | −0.139 | −0.073 | −0.096 |
| restric. → COVID → sales | 0.012 | 0.021 | 0.015 | 0.010 | 0.014 |
| non-restric. → COVID → night | 0.282 | 0.267 | 0.290 | 0.277 | 0.272 |
| restric. → COVID → night | −0.041 | −0.040 | −0.031 | −0.040 | −0.040 |
| COVID → night → sales | 0.573 | 0.448 | 0.513 | 0.496 | 0.400 |
| non-restric. → COVID → night → sales | 0.232 | 0.182 | 0.206 | 0.201 | 0.162 |
| restric. → COVID → night → sales | −0.033 | −0.027 | −0.022 | −0.029 | −0.024 |
References
- Bashir, M.F.; Ma, B.; Shahzad, L. A brief review of socio-economic and environmental impact of COVID-19. Air Qual. Atmos. Health 2020, 13, 1403–1409. [Google Scholar] [CrossRef] [PubMed]
- Brookings. Available online: https://www.brookings.edu/blog/the-avenue/2020/03/17/the-places-a-covid-19-recession-will-likely-hit-hardest (accessed on 3 January 2022).
- Khaliq, M. Impact of the coronavirus (COVID-19) pandemic on retail sales in 2020. Off. Natl. Stat. 2021, 1, 1–14. [Google Scholar]
- Zuo, F.; Wang, J.; Gao, J.; Ozbay, K.; Ban, X.J.; Shen, Y.; Yang, H.; Iyer, S. An interactive data visualization and analytics tool to evaluate mobility and sociability trends during COVID-19. In Human Computer Interaction; Cornell University: New York, NY, USA, 2020. [Google Scholar]
- Lin, V.S.; Qin, Y.; Ying, T.; Shen, S.; Lyu, G. Night-time economy vitality index: Framework and evidence. Tour. Econ. 2021, 28, 665–691. [Google Scholar] [CrossRef]
- Zhang, Y.; Zhong, W.; Wang, D.; Lin, F.T. Understanding the spatiotemporal patterns of nighttime urban vibrancy in central Shanghai inferred from mobile phone data. Reg. Sustain. 2021, 2, 297. [Google Scholar] [CrossRef]
- CNN. Available online: http://edition.cnn.com/2010/TRAVEL/10/26/seoul.guide/index (accessed on 3 January 2022).
- Hankyoreh. Available online: https://english.hani.co.kr/arti/english_edition/e_business/961298 (accessed on 3 January 2022).
- Chatterton, P.; Hollands, R. Theorising urban playscapes: Producing, regulating consuming youthful nightlife city spaces. Urban Stud. 2002, 1, 95–116. [Google Scholar] [CrossRef]
- Beer, C. Centres that never sleep? Planning for the night-time economy within the commercial centres of Australian cities. Aust. Plan. 2011, 48, 141–147. [Google Scholar] [CrossRef]
- Shaw, R. Beyond night-time economy: Affective atmospheres of the urban night. Geoforum 2014, 51, 87–95. [Google Scholar] [CrossRef]
- Grazian, D. Urban Nightlife, Social Capital, and the Public Life of Cities. Sociol. Forum 2009, 24, 908–917. [Google Scholar] [CrossRef]
- Jacobs, J. The Death and Life of Great American Cities; Random House: New York, NY, USA, 1961; Volume 41. [Google Scholar]
- China Tourism Academy. Available online: http://www.ctaweb.org.cn (accessed on 3 January 2022).
- Korea Tourism Organization. Available online: https://kto.visitkorea.or.kr/eng (accessed on 3 January 2022).
- Hobbs, D.; Hadfield, P.; Lister, S.; Winlow, S. Bouncers: Violence and Governance in the Night-Time Economy; Oxford University Press: Oxford, UK, 2003; pp. 1–336. [Google Scholar]
- Roberts, M. Good Practice in Managing the Evening and Late Night Economy: A Literature Review from an Environmental Perspective; Office of the Deputy Prime Minister: London, UK, 2004; pp. 1–54. [Google Scholar]
- Philpot, R.; Liebst, L.S.; Møller, K.K.; Lindegaard, M.R.; Levine, M. Capturing violence in the night-time economy: A review of established and emerging methodologies. Aggress. Violent Behav. 2019, 46, 56–65. [Google Scholar] [CrossRef]
- Hobbs, D.; Lister, S.; Hadfield, P.; Winlow, S.; Hall, S. Receiving shadows: Governance and liminality in the night-time economy. Br. J. Sociol. 2000, 51, 701–717. [Google Scholar] [CrossRef]
- Hayward, K.; Hobbs, D. Beyond the binge in? booze Britain?: Market-led liminalization and the spectacle of binge drinking. Br. J. Sociol. 2007, 58, 437–456. [Google Scholar] [CrossRef]
- Monaghan, L.F. Regulating ‘unruly’ bodies: Work tasks, conflict and violence in Britain’s night-time economy. Br. J. Sociol. 2010, 53, 403–429. [Google Scholar] [CrossRef] [PubMed]
- Hollands, R. Divisions in the dark: Youth cultures, transitions and segmented consumption spaces in the night-time economy. J. Youth Stud. 2002, 5, 153–171. [Google Scholar] [CrossRef]
- Talbot, D. Regulating the Night: Race, Culture and Exclusion in the Making of the Night-Time Economy; Routledge: London, UK, 2007; pp. 1–164. [Google Scholar]
- Eldridge, A. The urban renaissance and the night-time economy: Who belongs in the city at night? In Social Sustainability in Urban Areas; Routledge: London, UK, 2010; pp. 201–216. [Google Scholar]
- Hadfield, P. The night-time city four modes of exclusion: Reflections on the urban studies special collection. Urban Stud. 2015, 52, 606–616. [Google Scholar] [CrossRef]
- Song, H.; Kim, M.; Park, C. Temporal distribution as a solution for over-tourism in night tourism: The case of Suwon Hwaseong in South Korea. Sustainability 2020, 12, 2182. [Google Scholar] [CrossRef]
- Kim, H.; Choi, S.; Park, H. An analysis in city tourist behavior at day and night time: Focused on Mokpo city in Jeonnam province. Culin. Sci. Hosp. Res. 2020, 26, 19–24. [Google Scholar]
- McArthur, J.; Robin, E.; Smeds, E. Socio-spatial and temporal dimensions of transport equity for London’s night time economy. Transp. Res. Part A Policy Pract. 2019, 121, 433–443. [Google Scholar] [CrossRef]
- French of Ministry of Industry. Annexes. Rapp. Énergies 2050 2012, 1–220. [Google Scholar]
- Rowe, D.; Stevenson, D.; Tomsen, S.; Bavinton, N.; Brass, K. The City after Dark: Cultural Planning and Governance of the Night-Time Economy in Parramatta; University of Western Sydney: Penrith, Australia, 2008; pp. 1–44. [Google Scholar]
- Bianchini, F. Night cultures, night economies. Plan. Pract. Res. 1995, 10, 121–126. [Google Scholar] [CrossRef]
- Tiesdell, S.; Slater, A.M. Calling time: Managing activities in space and time in the evening/night-time economy. Plan. Theory Pract. 2006, 7, 137–157. [Google Scholar] [CrossRef]
- Thomas, C.J.; Bromley, R.D.F. City-centre revitalisation: Problems of fragmentation and fear in the evening and night-time city. Urban Stud. 2000, 37, 1403–1429. [Google Scholar] [CrossRef]
- NYC. Available online: https://www1.nyc.gov/assets/mome/pdf/NYC_Nightlife_Economic_Impact_Report_2019_digital.pdf (accessed on 25 January 2022).
- Diplomacy, S.; Seijas, A. A Guide to Managing Your Night Time Economy; Sound Diplomacy: London, UK, 2018; pp. 1–37. [Google Scholar]
- NSW. Available online: https://www.planning.nsw.gov.au/Policy-and-Legislation/Night-Time-Economy/Guide-for-establishing-and-managing-NTE-uses (accessed on 25 January 2022).
- Rawski, T.G. What is happening to China’s GDP statistics? China Econ. Rev. 2001, 12, 347–354. [Google Scholar] [CrossRef]
- Doll, C.N.; Muller, J.P.; Morley, J.G. Mapping regional economic activity from night-time light satellite imagery. Ecol. Econ. 2006, 57, 75–92. [Google Scholar] [CrossRef]
- Henderson, J.V.; Storeygard, A.; Weil, D.N. Measuring economic growth from outer space. Am. Econ. Rev. 2012, 102, 994–1028. [Google Scholar] [CrossRef] [PubMed]
- Zhong, Y.; Lin, A.; Zhou, Z.; Chen, F. Spatial pattern evolution and optimization of urban system in the Yangtze River economic belt, China, based on DMSP-OLS night light data. Sustainability 2018, 10, 3782. [Google Scholar] [CrossRef]
- Seoul. Available online: https://data.seoul.go.kr/dataVisual/seoul/ (accessed on 7 February 2022).
- Zikriya, L.; Mahmood, K.; Zaidi, S.I.H.; Hussain, S.; Asim, M. Development of an indigenous scale on Resilience in Urdu. Ilkogr. Online 2021, 20, 7739–7746. [Google Scholar]
- Xia, C.; Yeh, A.G.O.; Zhang, A. Analyzing spatial relationships between urban land use intensity and urban vitality at street block level: A case study of five Chinese megacities. Landsc. Urban Plan. 2020, 193, 103669. [Google Scholar] [CrossRef]
- Jeong, S.Y.; Jun, B.W. Urban vitality assessment using spatial big data and nighttime light satellite image: A case study of Daegu. J. Korean Assoc. Geogr. Inf. Stud. 2020, 23, 217–233. [Google Scholar]
- Jo, H.; Shin, E.; Kim, H. Changes in Consumer Behaviour in the Post-COVID-19 Era in Seoul, South Korea. Sustainability 2021, 13, 136. [Google Scholar] [CrossRef]
- Horvath, A.; Kay, B.S.; Wix, C. The COVID-19 shock and consumer credit: Evidence from credit card data. Soc. Sci. Res. Netw. 2021, 3, 1–54. [Google Scholar]
- Zhou, K.; Ye, J.; Liu, X.X. Is cash perceived as more valuable than digital money? The mediating effect of psychological ownership and psychological distance. Mark. Lett. 2022, 1–14. [Google Scholar] [CrossRef]
- Bank of Korea. Available online: http://www.bok.or.kr/ (accessed on 7 February 2022).
- Seoul. Available online: https://mediahub.seoul.go.kr/archives/2002021 (accessed on 7 February 2022).
- Kim, Y.L. A Big Data Analysis of Floating Population Network in the Seoul Metropolitan Area in the COVID Era. Gyeonggi Res. Inst. 2021, 6, 1–76. [Google Scholar]
- Lim, H.J.; Choi, S.B. Analysis of the Effect of COVID-19 on Changes in Sales in Commercial Districts of Seoul, Korea. Seoul Inst. 2022, 23, 47–65. [Google Scholar]
- Yan, L.; Duartea, F.; Wang, D.; Zheng, S.; Ratti, C. Exploring the effect of air pollution on social activity in China using geotagged social media check-in data. Cities 2019, 91, 116–125. [Google Scholar] [CrossRef]
- Keiser, D.; Lade, G.; Rudik, I. Air pollution and visitation at US national parks. Sci. Adv. 2018, 4, 1613. [Google Scholar] [CrossRef] [PubMed]
- Kang, H.J.; Suh, H.D.; Yu, J.M. Does Air Pollution Affect Consumption Behavior? Evidence from Korean Retail Sales. Asian Econ. J. 2019, 33, 235–251. [Google Scholar] [CrossRef]
- Seoul. Available online: https://smart.seoul.go.kr/board/41/1243/board_view.do (accessed on 7 February 2022).
- Sun, L.; Gao, F.; Anderson, M.C.; Kustas, W.P.; Alsina, M.M.; Sanchez, L.; Sams, B.; McKee, L.G.; Dulaney, W.P.; White, A.; et al. Daily mapping of 30 m LAI and NDVI for grape yield prediction in California vineyards. Remote Sens. 2017, 9, 317. [Google Scholar] [CrossRef]
- U.S. Geological Survey. Available online: https://www.usgs.gov/ (accessed on 14 March 2022).
- Kim, K.; An, Y. An Empirical study on the definition and classification methodology of urban heat island areas. J. Korean Reg. Sci. Assoc. 2017, 33, 47–59. [Google Scholar]
- Zeng, N.; Liu, Y.; Gong, P.; Hertogh, M.; König, M. Do right PLS and do PLS right: A critical review of the application of PLS-SEM in construction management research. Front. Eng. Manag. 2021, 8, 356–369. [Google Scholar] [CrossRef]
- Zhang, C.; Liu, Y.; Lu, W.; Xiao, G. Evaluating passenger satisfaction index based on PLS-SEM model: Evidence from Chinese public transport service. Transp. Res. Part A Policy Pract. 2019, 120, 149–164. [Google Scholar] [CrossRef]
- Henseler, J.; Sarstedt, M. Goodness-of-fit indices for partial least squares path modeling. Comput. Stat. 2013, 28, 565–580. [Google Scholar] [CrossRef]
- Hair, J.F., Jr.; Sarstedt, M.; Ringle, C.M.; Gudergan, S.P. Advanced Issues in Partial Least Squares Structural Equation Modeling; Sage Publications: New York, NY, USA, 2017; pp. 1–272. [Google Scholar]
- Diamantopoulos, A. The Error Term in Formative Measurement Models: Interpretation and Modeling Implications. J. Model. Manag. 2006, 1, 7–17. [Google Scholar] [CrossRef]
- Edwards, J.R.; Bagozzi, R.P. On the nature and direction of relationships between constructs and measures. Psychol. Methods 2000, 5, 155. [Google Scholar] [CrossRef] [PubMed]
- Hair, J.F.; Ringle, C.M.; Sarstedt, M. PLS-SEM: Indeed a silver bullet. J. Mark. Theory Pract. 2011, 19, 139–152. [Google Scholar] [CrossRef]
- Kock, N.; Lynn, G.S. Lateral collinearity and misleading results in variance-based SEM: An illustration and recommendations. J. Assoc. Inf. Syst. 2012, 13, 546–580. [Google Scholar] [CrossRef]
- Bruhn, M.; Georgi, D.; Hadwich, K. Customer equity management as formative second-order construct. J. Bus. Res. 2008, 61, 1292–1301. [Google Scholar] [CrossRef]
- Jingwen, M.; Shengchuan, Z.; Wu, L. Do Shrinking Cities Correlate with the Demographic Aging Process? Evidence from Shrinking Cities in China. China City Plan. Rev. 2022, 31, 33–42. [Google Scholar]
- Hair, J.; Hult, T.; Ringle, C.; Sarstedt, M. A Primer on Partial Least Squares Structural Equation Modeling (PLS-SEM); Sage Publications: New York, NY, USA, 2017; p. 207. [Google Scholar]
- Korea Centers for Disease Control and Prevention. Available online: https://kdca.go.kr/ (accessed on 16 September 2022).
- Han, S.L.; Moon, J. Impact of environmental changes on offline distribution channel sales. J. Channel Retail. 2020, 25, 31–51. [Google Scholar] [CrossRef]
- Fu, H.; Shao, Z.; Fu, P.; Cheng, Q. The dynamic analysis between urban nighttime economy and urbanization using the DMSP/OLS nighttime light data in China from 1992 to 2012. Remote Sens. 2017, 9, 416. [Google Scholar] [CrossRef]
- Seijas, A.; Gelders, M. Governing the Night-time City: The Rise of Night Mayors as a New Form of Urban Governance After Dark. Urban Stud. 2019, 58, 316–334. [Google Scholar] [CrossRef]
- Chen, T.; Hui, E.C.; Wu, J.; Lang, W.; Li, X. Identifying urban spatial structure and urban vibrancy in highly dense cities using georeferenced social media data. Habitat Int. 2019, 89, 102005. [Google Scholar] [CrossRef]





| Variables | N | Min | Max. | Avg. | S.D. | Skew. | Kurt. | Variables | N | Min. | Max. | Avg. | S.D. | Skew. | Kurt. |
|---|---|---|---|---|---|---|---|---|---|---|---|---|---|---|---|
| Credit-Card Sales 1: restaurant and entertainment | 424 | 2.9949 | 88,370.35 | 2194.54 | 5996.40 | 8.80 | 107.31 | Night-Lighting Data | 424 | 0.00 | 16,019.84 | 287.60 | 917.23 | 14.097 | 222.741 |
| Credit-Card Sales 2: distribution | 423 | 0.3728 | 243,033.06 | 7429.11 | 26,843.92 | 6.89 | 50.85 | Nightly Floating Population | 424 | 4327.7196 | 73,743.06 | 24,003.87 | 10,354.77 | 0.925 | 1.502 |
| Credit-Card Sales 3: food and beverage | 424 | 0.5145 | 62,705.36 | 831.10 | 3816.55 | 12.35 | 178.55 | Number of Entertainment Facilities | 424 | 0.00 | 146.00 | 9.72 | 18.78 | 4.078 | 20.226 |
| Credit-Card Sales 4: clothing and merchandise | 424 | 0.2229 | 25,550.11 | 390.96 | 1837.39 | 9.29 | 103.32 | Number of Confirmed Patients | 424 | 2.6635 | 1285.00 | 452.21 | 187.37 | 0.874 | 1.741 |
| Credit-Card Sales 5: sports, culture and leisure | 424 | 2.4747 | 12,255.54 | 314.65 | 827.92 | 9.48 | 116.91 | Residential Facility | 424 | 0.0000 | 22.76 | 0.73 | 1.28 | 13.907 | 222.983 |
| Credit-Card Sales 6: travel and accommodation | 332 | 0.0035 | 79,756.90 | 1036.87 | 6566.57 | 9.77 | 103.06 | Cultural Facility | 424 | 0.0000 | 0.72 | 0.09 | 0.08 | 3.414 | 16.915 |
| Credit-Card Sales 7: beauty | 424 | 1.4245 | 14,536.46 | 138.53 | 741.49 | 17.65 | 338.72 | Manufacturing Facility | 424 | 0.0000 | 1.83 | 0.02 | 0.13 | 12.891 | 174.849 |
| Credit-Card Sales 8: life service | 424 | 0.4830 | 34,616.96 | 393.62 | 1820.31 | 16.11 | 297.53 | Business Facility | 424 | 0.0000 | 0.09 | 0.00 | 0.01 | 5.452 | 35.283 |
| Credit-Card Sales 9: education and academy | 424 | 0.9858 | 39,668.93 | 893.87 | 3019.33 | 7.44 | 74.16 | Commercial Facility | 424 | 0.0000 | 2.78 | 0.28 | 0.33 | 3.522 | 18.071 |
| Credit-Card Sales 10: medical care | 424 | 0.5095 | 108,389.96 | 2689.10 | 9548.28 | 8.21 | 77.03 | Minimum Temperature | 424 | 9.5003 | 16.44 | 12.75 | 0.93 | −0.756 | 1.972 |
| Credit-Card Sales 11: furniture, home appliances and automobiles | 424 | 0.1044 | 1,149,857.31 | 3920.09 | 56,791.39 | 19.64 | 394.93 | Precipitation | 424 | 0.0308 | 1.40 | 0.18 | 0.18 | 3.727 | 18.402 |
| Credit-Card Sales 12: refueling | 280 | 0.6761 | 68,918.48 | 8887.12 | 9596.30 | 2.32 | 7.79 | PM₁₀ | 424 | 0.3668 | 17.16 | 2.25 | 2.15 | 3.48 | 16.26 |
| Variables | W | p-Value * | Variables | W | p-Value * |
|---|---|---|---|---|---|
| Credit-Card Sales 1: restaurant and entertainment | 0.31158 | 2.2 × 10−16 | Night-Lighting Data | 0.12087 | 2.2 × 10−16 |
| Credit-Card Sales 2: distribution | 0.23756 | 2.2 × 10−16 | Nightly Floating Population | 0.95555 | 5.303 × 10−10 |
| Credit-Card Sales 3: food and beverage | 0.16137 | 2.2 × 10−16 | Number of Entertainment Facilities | 0.52375 | 2.2 × 10−16 |
| Credit-Card Sales 4: clothing and merchandise | 0.18961 | 2.2 × 10−16 | Number of Confirmed Patients | 0.96143 | 4.165 × 10−9 |
| Credit-Card Sales 5: sports, culture and leisure | 0.29631 | 2.2 × 10−16 | Residential Facility | 0.22571 | 2.2 × 10−16 |
| Credit-Card Sales 6: travel and accommodation | 0.14183 | 2.2 × 10−16 | Cultural Facility | 0.69550 | 2.2 × 10−16 |
| Credit-Card Sales 7: beauty | 0.10576 | 2.2 × 10−16 | Manufacturing Facility | 0.09384 | 2.2 × 10−16 |
| Credit-Card Sales 8: life service | 0.15037 | 2.2 × 10−16 | Business Facility | 0.34267 | 2.2 × 10−16 |
| Credit-Card Sales 9: education and academy | 0.28369 | 2.2 × 10−16 | Commercial Facility | 0.66494 | 2.2 × 10−16 |
| Credit-Card Sales 10: medical care | 0.25221 | 2.2 × 10−16 | Minimum Temperature | 0.93564 | 1.446 × 10−12 |
| Credit-Card Sales 11: furniture, home appliances and automobiles | 0.03860 | 2.2 × 10−16 | Precipitation | 0.62332 | 2.2 × 10−16 |
| Credit-Card Sales 12: refueling | 0.77614 | 2.2 × 10−16 | PM₁₀ | 0.95274 | 2.107 × 10−10 |
| Construct | Indicators | Outer Weights | T-Value | p-Value |
|---|---|---|---|---|
| NTEV | Nightly Floating Population | 0.588 | 24.002 | 0.000 |
| Nightly-Lighting | 0.535 | 13.452 | 0.000 | |
| Number of Entertainment Facilities | 0.306 | 3.374 | 0.001 |
| Constructs | Indicators | VIF | Model1 | Model2 | Model3 | Model4 | Model5 | Model6 | Model7 | Model8 | Model9 | Model10 | Model11 | Model12 |
|---|---|---|---|---|---|---|---|---|---|---|---|---|---|---|
| Outer Weights | Outer Weights | Outer Weights | Outer Weights | Outer Weights | Outer Weights | Outer Weights | Outer Weights | Outer Weights | Outer Weights | Outer Weights | Outer Weights | |||
| Credit-Card Sales | Sales 1 | 1.000 | 1 | |||||||||||
| Sales 2 | 1.000 | - | 1 | - | - | - | - | - | - | - | - | - | - | |
| Sales 3 | 1.000 | - | - | 1 | - | - | - | - | - | - | - | - | - | |
| Sales 4 | 1.000 | - | - | - | 1 | - | - | - | - | - | - | - | - | |
| Sales 5 | 1.000 | - | - | - | - | 1 | - | - | - | - | - | - | - | |
| Sales 6 | 1.000 | - | - | - | - | - | 1 | - | - | - | - | - | - | |
| Sales 7 | 1.000 | - | - | - | - | - | - | 1 | - | - | - | - | - | |
| Sales 8 | 1.000 | - | - | - | - | - | - | - | 1 | - | - | - | - | |
| Sales 9 | 1.000 | - | - | - | - | - | - | - | - | 1 | - | - | - | |
| Sales 10 | 1.000 | - | - | - | - | - | - | - | - | - | 1 | - | - | |
| Sales 11 | 1.000 | - | - | - | - | - | - | - | - | - | - | 1 | - | |
| Sales 12 | 1.000 | - | - | - | - | - | - | - | - | - | - | - | 1 | |
| NTEV | lux | 1.145 | 0.250 (1.322) | 0.000 | 0.207 (1.333) | 0.351 (1.287) | 0.569 (**) | 0.740 (0.834) | 0.055 | 0.508 (1.555) | 0.180 (1.462) | 0.340 (1.562) | 0.374 (1.484) | 0.284 (0.589) |
| pop | 1.117 | 0.000 | 0.009 | 0.000 | 0.000 | 0.000 | 0.000 | 0.000 | 0.000 | 0.000 | 0.000 | 0.000 | 0.000 | |
| enter | 1.027 | 0.000 | 0.028 | 0.139 (***) | 0.000 | 0.000 | 0.000 | 0.000 | 0.000 | 0.152 (***) | 0.000 | 0.000 | 0.434 (**) | |
| COVID-19 | covid | 1.000 | 1 | 1 | 1 | 1 | 1 | 1 | 1 | 1 | 1 | 1 | 1 | 1 |
| Restriction Facility | residential | 1.013 | 1 | 1 | 1 | 1 | 1 | 1 | 1 | 1 | 1 | 1 | 1 | 1 |
| Non-Restriction Facility | cultural | 1.131 | 0.087 (**) | 0.392 (***) | 0.307 (***) | 0.721 (**) | 0.941 (**) | 0.332 (*) | 0.806 (**) | 0.953 (**) | 0.329 (***) | 0.805 (**) | 0.948 (**) | 0.928 (1.080) |
| commercial | 1.131 | 0.000 | 0.04 | 0.020 | 0.000 | 0.000 | 0.000 | 0.000 | 0.000 | 0.021 | 0.000 | 0.000 | 0.079 | |
| Environment | min.tem | 1.116 | 0.000 | 0.004 | 0.004 | 0.001 | 0.017 | 0.244 (-) | 0.007 | 0.001 | 0.256 (0.635) | 0.074 | 0.012 | 0.825 (0.644) |
| precipi. | 1.116 | 0.000 | 0.000 | 0.000 | 0.000 | 0.000 | 0.113(1.484) | 0.000 | 0.000 | 0.009 | 0.014 | 0.000 | 0.286 (1.053) |
| Models | R² | Adj. R² | Q² | |
|---|---|---|---|---|
| 1 | sales | 0.548 | 0.544 | 0.503 |
| covid | 0.150 | 0.146 | 0.093 | |
| night | 0.589 | 0.585 | 0.246 | |
| 2 | sales | 0.367 | 0.361 | 0.264 |
| covid | 0.147 | 0.143 | 0.087 | |
| night | 0.606 | 0.602 | 0.241 | |
| 3 | sales | 0.301 | 0.296 | 0.264 |
| covid | 0.148 | 0.144 | 0.089 | |
| night | 0.605 | 0.601 | 0.239 | |
| 4 | sales | 0.387 | 0.383 | 0.361 |
| covid | 0.150 | 0.146 | 0.094 | |
| night | 0.580 | 0.576 | 0.244 | |
| 5 | sales | 0.498 | 0.495 | 0.480 |
| covid | 0.149 | 0.145 | 0.093 | |
| night | 0.597 | 0.593 | 0.247 | |
| 6 | sales | 0.354 | 0.346 | 0.319 |
| covid | 0.120 | 0.114 | 0.100 | |
| night | 0.575 | 0.569 | 0.229 | |
| 7 | sales | 0.508 | 0.505 | 0.487 |
| covid | 0.149 | 0.145 | 0.092 | |
| night | 0.601 | 0.597 | 0.247 | |
| 8 | sales | 0.369 | 0.365 | 0.312 |
| covid | 0.150 | 0.146 | 0.093 | |
| night | 0.592 | 0.588 | 0.245 | |
| 9 | sales | 0.284 | 0.279 | 0.246 |
| covid | 0.148 | 0.144 | 0.089 | |
| night | 0.605 | 0.601 | 0.239 | |
| 10 | sales | 0.403 | 0.399 | 0.363 |
| covid | 0.149 | 0.145 | 0.092 | |
| night | 0.602 | 0.598 | 0.248 | |
| 11 | sales | 0.274 | 0.268 | 0.233 |
| covid | 0.149 | 0.144 | 0.093 | |
| night | 0.597 | 0.593 | 0.246 | |
| 12 | sales | 0.037 | 0.023 | −0.004 |
| covid | 0.084 | 0.077 | 0.077 | |
| night | 0.649 | 0.644 | 0.238 | |
Publisher’s Note: MDPI stays neutral with regard to jurisdictional claims in published maps and institutional affiliations. |
© 2022 by the authors. Licensee MDPI, Basel, Switzerland. This article is an open access article distributed under the terms and conditions of the Creative Commons Attribution (CC BY) license (https://creativecommons.org/licenses/by/4.0/).
Share and Cite
Kim, S.-a.; Kim, H. Structural Relationship between COVID-19, Night-Time Economic Vitality, and Credit-Card Sales: The Application of a Formative Measurement Model in PLS-SEM. Buildings 2022, 12, 1606. https://doi.org/10.3390/buildings12101606
Kim S-a, Kim H. Structural Relationship between COVID-19, Night-Time Economic Vitality, and Credit-Card Sales: The Application of a Formative Measurement Model in PLS-SEM. Buildings. 2022; 12(10):1606. https://doi.org/10.3390/buildings12101606
Chicago/Turabian StyleKim, Seong-a, and Heungsoon Kim. 2022. "Structural Relationship between COVID-19, Night-Time Economic Vitality, and Credit-Card Sales: The Application of a Formative Measurement Model in PLS-SEM" Buildings 12, no. 10: 1606. https://doi.org/10.3390/buildings12101606
APA StyleKim, S.-a., & Kim, H. (2022). Structural Relationship between COVID-19, Night-Time Economic Vitality, and Credit-Card Sales: The Application of a Formative Measurement Model in PLS-SEM. Buildings, 12(10), 1606. https://doi.org/10.3390/buildings12101606

