Risk Assessment Framework to Avoid Serial Failure for New Technical Solutions Applied to the Construction of a CLT Structure Resilient to Climate
Abstract
1. Introduction
Aim and Objectives
2. Background and Applied Method
The Applied Risk Assessment Framework
- Scope. The scope is a specification of the new technical solution to be assessed and is important for mutual understanding of what is being assessed. Important stakeholders should also be identified. The scope should comprise a thorough description divided into four parts:
- System boundaries. Defining the system to be studied, e.g., spatial scale and time phase.
- Targets and consequences. Targets define which functional requirements are studied. Also, the consequences of not meeting functional requirements should be identified.
- Strategies. The design and constraints are identified. If there are several options to design, this should be noted.
- Limitations and assumptions. Limitations of the assessment as well as assumptions are documented.
- Qualitative assessment. The qualitative assessment includes risk identification combined with addressing influential factors and their corresponding uncertainties. In this step, the expert workshop is an important tool together with literature. Factors of concern can be identified for study in a quantitative assessment. The qualitative analysis should guide decisions on how to proceed.In Tollgate 2, the process pathway is decided on. The case could either proceed to reporting or a quantitative assessment. If the qualitative assessment is incomplete or not meeting the expectations of the steering group, the qualitative assessment or scope is revised (blue arrow). If the solution is considered unviable, the solution is rejected (orange arrow). For all decisions, the rationale for the decision is added to the documentation.
- Quantitative assessment. Based on the identified critical factors and unknowns related to the fulfilment of the targets defined in the scope, simulations are performed. Important steps are identification of a suitable method of analysis, identifying probabilities and calculating performance of the solution.In Tollgate 3, the current direction of the process is considered. The case could be accepted to proceed to reporting. If the quantitative assessment is either incomplete or not meeting the expectation of the steering group, the quantitative assessment or earlier steps are revised (blue arrow). If the solution is considered unviable, the solution is rejected (orange arrow). For all decisions, the rationale for the decision is added to the documentation.
- Evaluation reporting. The input and results of the assessments are compiled, and recommendations and a relevant specification of requirements are established (again, from a design-build contractors’ perspective) to serve as the basis of decisions. Verification and risk mitigation are suggested. The reporting is essential to create a common understanding of assessment.In Tollgate 4, the full results are assessed. The case could be accepted based on what was required in the scope (green arrow), or conditionally accepted before implementation (yellow arrow). The conditions could concern evaluation during construction and operation. If the solution is considered not viable, the solution is rejected (red arrow). For all decisions, the rationale for the decision is added to the documentation.
3. Results from Applying Framework on Case Study
3.1. Scope
- Not to exceed critical moisture condition in the CLT structure during construction phase. Critical moisture conditions often refer to microbial growth, but other unacceptable conditions should also be considered, such as other biological processes, chemical reactions, moisture-related dimensional changes, or mechanical or thermal properties [23]. As the suppliers do not provide quantitative data on critical moisture conditions, the analysis must include this. Consequences of not fulfilling the target include having to physically remove mold growth onsite.
- Not to exceed moisture content at the time of built-in or at time-of-operation conditions. Current guidance documents in the trade [24] indicate a moisture content of below 16% MC, with a surface moisture content below 18% MC. This target is set to comply with moisture safety design in operation according to the building regulations. Consequence of not fulfilling the target is having to dry out materials at site.
Tollgate 1
3.2. Qualitative Assessment
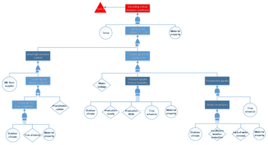
3.2.1. Risk Identification
3.2.2. Influential Factors, Uncertainties and Correlations
3.2.3. Tollgate 2
3.3. Quantitative Assessment
3.3.1. Method of Analysis
- Moisture content in outer layer (0–20 mm) at time of built-in should not exceed 18% MC. The moisture content of construction is assessed using data of the last month of construction to capture variations in conditions.
- Level of mold growth is assessed at surface 0–6 according to the VTT scale [38]. Mold growth index >1 indicates initial stages of growth, mold growth index >3 indicates visible mold. The Swedish building regulations [23] state that the critical moisture level of a material should take into consideration when the growth of mold begins, without respect to visibility. Thus, the mold index exceeding 1 is chosen as the limit for the studied surfaces with a possible impact on the indoor environment [39].
3.3.2. Analysis of Loads
3.3.3. Structure Analysis: Exterior Walls
3.3.4. Structure Analysis: Intermediate Floor
3.3.5. Detail Analysis: Shafts and Other Leakage
3.3.6. Detail Analysis: Water Trapping
3.3.7. Tollgate 3
3.4. Evaluation Reporting
- The variation in outcome is large due the relatively short duration of the construction period, where climate variations have great impact. This should be considered when evaluating results or reference cases from suppliers or literature. Average years clearly underestimate especially the mold growth potential and should be avoided. Also, climate change should be considered in evaluation.
- The season of construction has a significant effect on the set targets. For the chosen location, completing the building envelope in summer or early autumn is usually more favorable for meeting the targets, while winter construction is less favorable. The completion period is sometimes impossible to determine at the design stage.
- A short construction period, i.e., short exposure to outdoor climate, is more favorable for meeting the target of mold growth.
- Details should always be examined, as water trapping is identified as weak spot. All details should be qualitatively assessed.
- It is highly likely that the structure will be exposed to precipitation if not using weather protection. Protecting the construction from water will have a significant effect on the possibilities of meeting the targets. This is especially evident during the winter/spring period. For panels with a potential of water trapping, it is always important to protect from precipitation. Water trapping will result in exceeding the target of moisture content, and subsequently, also in exceeding the target of mold growth. For free surfaces, without trapping potential, the effect is smaller. However, the studied CLT structure provides several vulnerable details with respect to exposure and trapping, and thus, even if free surfaces are not damaged by the exposure during construction, the system is no stronger than its weakest details.
Tollgate 4
4. Experiences and Conclusions from Using the Framework
- ○
- Documentation and communication. All steps should be carefully documented and filed for possible future use, while the communication material preferably uses clear visual elements.
- ○
- Experts’ involvement. Engaging relevant experts with different perspectives in a structured workshop to identify factors of concern should be studied. As the solutions are new, a full identification of risk exploration is crucial.
- ○
- Tollgates. Using tollgates to achieve a structured communication between the design-build contractor and the project manager of the assessment of the new technical solution to achieve an adequate assessment and communication of results.
- ○
- Other case study. Apply the risk assessment framework to a new technical solution of different characteristics to explore the potential of the framework in a different setting.
- ○
- Tollgates. Further explore the tollgates establishing generic questions to be answered at the different stages. This would facilitate the process for the design-build contractor, and thus, potentially increase the use of the framework and reduce serial failures.
- ○
- Reference cases. Develop an assessment of a reference case to define different levels of adequate documentation for reference cases to serve in qualitative assessment.
Author Contributions
Funding
Informed Consent Statement
Data Availability Statement
Acknowledgments
Conflicts of Interest
Appendix A. Factors of Influence
| Parameter | Factors | Variation | Unknown | In Data | |
| Conditions | Material property | Critical moisture conditions | Natural variations of wood are known to be significant. | Critical moisture condition not given by suppliers. | Assumed to be equivalent to values of spruce in VTT-model. |
| Temperature | Temperature of surface | Variations depending on outdoor temperature and protection strategy. | Unknown effect of weather protection on climate. | Field measurements used to estimate effect of weather protection. | |
| Initial Moisture Content | Moisture content supplier | Moisture content, from supplier | Allowed variations are defined in standard. | Initial moisture content set to average, 12% MC. | |
| Moisture uptake between supplier and mounting | Outdoor climate parameters | Variations between locations and seasons. Variations between years. | Use monthly average for actual location to predict moisture content at site. Normal year given in WUFI/real measured data from a series of years. | ||
| Duration, time from supplier to site | Time depending on supplier. A common spread between 1–4 weeks given suggested by supplier. | Often not defined by contractor. | Time between supplier and mounting is set to four weeks. | ||
| Material properties, CLT panels | Natural variations of wood are known to be significant. | Material properties of product partly unknown. Often generic or homogenous material data given by supplier. Partly unknown effect of glue layers. | Initial calculations show parameter has influence, indicating homogenous material data underestimate MC in outer layer. Deterministic generic data from WUFI “Spruce radial” used. Glue approximated from data from ETH to μ = 333 (d = 1 mm). | ||
| Protection strategies | Protection strategies often not defined by contractor. Unknown effect of wrapping. | Assuming protected from precipitation but exposed to outdoor humidity. | |||
| Moisture Uptake from Air Humidity | Outdoor climate | Geographical location, season | Variations between locations, seasons, and years. | Normal year typically lack extreme periods. | For each location, climate in WUFI and real measured data from a series of years from LTH. Four seasons. |
| Indoor climate | Onsite moisture production | Moisture production at site usually unknown in amounts and time. | Assume onsite moisture production is lower than air flow rates can handle. | ||
| Production: dehumidifiers, air flows, and heating | The effect of dehumidifiers and heaters on site often unknown. Air flows on site not known to contractor. | No dehumidifier or heating assumed. Assume air flow rate is high and the surrounding air temperature and humidity to be equivalent to outdoor conditions. | |||
| Duration of exposure | Time schedule | Construction time schedule perceived to have a common spread between 13 and 26 weeks, as suggested by suppliers. | Delays may occur. | Use two different time schedules, normal speed 26 weeks, fast 13 weeks. | |
| Material properties | Material properties, CLT panels, and design | Natural variations of wood are known to be significant. | Product properties partly unknown. Generic or homogenous material data given by supplier. Surfaces can be order treated. Surfaces might be soiled. | Surfaces assumed planed, untreated, and clean. Other properties as above. | |
| Moisture Uptake from Precipitation | Outdoor climate | Geographical location and season | As above | As above | As above |
| Weather protection | Effect and duration of weather protection | Ranges from no weather protection to full weather protection. | The effect of full weather protection is not fully understood, e.g., degree of protection. The use of weather protection is decided by contractor. | The weather protection provides 100% protection from precipitation. If used it is assumed to be operating from day 1 of mounting of structure to building envelope is sealed. | |
| Water removal | Time of water on surface | Ranges from no water removal to a 24/7 call removal. Structure and inclination of surface varies with design, partly depending on workmanship. | The use and the effect of reactive measures, runoff, and water trapping are partly unknown. The water removal remedies are decided by contractor. | Water is assumed to be removed every hour from surfaces. Water is assumed to have the potential to runoff, except for specifically studied water trapping details. | |
| Material properties | Material properties, CLT panels, and design | As above | The effect of precipitation to surfaces is not fully known. Other uncertainties as above. | Driving rain is assumed to be 0.1*rain*wind velocity, using most exposed direction. 30% of driving rain assumed to bounce off. Rain at floor is all horizontal rain. Other properties as above. |
Appendix B. Results from Simulations











References
- Bröchner, J. Innovation in Construction. In The Handbook of Innovation and Services: A Multi-Disciplinary Perspective; Gallouj, F., Djellal, F., Eds.; Edward Elgar: Cheltenham, UK, 2010; pp. 743–767. [Google Scholar]
- Svensson Tengberg, C.; Hagentoft, C.-E. Introducing New Technical Solutions in the Swedish Construction Industry—Interviews with Key Actors. In Proceedings of the ASHRAE Thermal Performance of the Exterior Envelopes of Whole Buildings XIV International Conference, Clearwater, FL, USA, 9–12 December 2019; ASHRAE: Atlanta, GA, USA, 2019; pp. 810–817. [Google Scholar]
- Svensson, C. Evaluation of actions taken to eliminate mould problems in houses with crawl-space. In Proceedings of the 5th Nordic Symposium on Building Physics in the Nordic Countries, Göteborg, Sweden, 24–26 August 1999; ISBN 91-71-97-795-3. [Google Scholar]
- Samuelson, I.; Jansson, A. Putsade Regelväggar. SP Rapport 2009:16 (External Thermal Insulation Composite System Walls); SBUF/SP Technical Research Institute of Sweden: Borås, Sweden, 2009; ISBN 978-91-86319-00-7. [Google Scholar]
- Hansen, K.; Bunch-Nielsen, T.; Grelk, B.; Rode, C. Magnesium-oxide boards cause moisture damage inside facades in new Danish buildings. In International RILEM Conference on Materials, Systems and Structures in Civil Engineering 2016: Segment on Moisture in Materials and Structures; Technical University of Denmark: Kgs Lyngby, Denmark, 2016; pp. 151–161. [Google Scholar]
- Boverket. Kartläggning av fel, brister och skador inom byggsektorn. Rapport 2018:36 (Survey on faults, defects and damage in the building sector); The Swedish National Board of Housing, Building and Planning: Karlskrona, Sweden, 2018; ISBN 978-91-7563-612-2.
- Högsta Domstolen (The Supreme Court). Case Number T916-13; Högsta Domstolen: Stockholm, Sweden, 2015. [Google Scholar]
- Ulrich, K.T.; Eppinger, S.D. Product Design and Development, 5th ed.; McGraw-Hill/Irwin: New York, NY, USA, 2011. [Google Scholar]
- ISO 31000:2018. Risk Management—Guidelines; ISO 31000:2018, IDT; International Organization for Standardization: Geneva, Switzerland, 2018. [Google Scholar]
- Project Management Institute. Guide to the Project Management Body of Knowledge; Project Management Institute, Inc.: Newtown Square, PA, USA, 2017. [Google Scholar]
- Siraj, N.B.; Fayek, A.R. Risk Identification and Common Risks in Construction: Literature Review and Content Analysis. J. Constr. Eng. Manag. 2019, 145, 03119004. [Google Scholar] [CrossRef]
- Svensson Tengberg, C.; Hagentoft, C.-E. Relying on reference cases when evaluating new technical solutions? Evaluation of technical documentation in a case. In Proceedings of the 12th Nordic Symposium on Building Physics (NSB 2020) E3S Web Conf., Tallinn, Estonia, 7–9 September 2020; Volume 172. [Google Scholar] [CrossRef]
- ISO13823. General Principles on the Design of Structures for Durability; International Organization for Standardization: Geneva, Switzerland, 2008. [Google Scholar]
- Lacasse, M.A.; Ge, H.; Hegel, M.; Jutras, R.; Laouadi, A.; Sturgeon, G.; Wells, J. Guideline on Design for Durability of Building Envelopes; National Research Council Canada: Ottawa, ON, Canada, 2018. [CrossRef]
- Gradeci, K.; Berardi, U. Application of probabilistic approaches to the performance evaluation of building envelopes to withstand mould growth. J. Build. Phys. 2019, 43, 187–207. [Google Scholar] [CrossRef]
- De Place Hansen, E.J.; Møller, E.B.; Ørsager, M. Guidelines for internal Insulation of historic Buildings. E3S Web Conf. 2020, 172, 01004. [Google Scholar] [CrossRef]
- Tietze, A.; Ott, S.; Boulet, S.; Gradeci, K.; Labonnote, N.; Grynning, S.; Noreen, J.; Pousette, A. TallFacades Identification of Cost-Effective and Resilient Envelopes for Wood Constructions; Technical University Munich: Munich, Germany, 2017. [Google Scholar]
- Boudreaux, P.; Pallin, S.; Accawi, G.; DesJarlais, A.; Jackson, R.; Senecal, D. A rule-based expert system applied to moisture durability of building envelopes. J. Build. Phys. 2018, 42, 416–437. [Google Scholar] [CrossRef]
- Mjörnell, K.; Arfvidsson, J.; Sikander, E. A Method for Including Moisture Safety in the Building Process. Indoor Built Environ. 2012, 21, 583–594. [Google Scholar] [CrossRef]
- Sasic Kalagasidis, A.; Rode, C. Annex 55 RAP-RETRO. Framework for Probabilistic Assessment of Performance of Retrofitted Building Envelopes; Department of Civil and Environmental Engineering, Chalmers University of Technology: Göteborg, Sweden, 2015; ISSN 1652-9162. [Google Scholar]
- Bednar, T.; Hagentoft, C.-E. IEA Annex 55 Reliability of Energy Efficient Building Retrofitting—Probability Assessment of Performance and Cost (RAP-RETRO); Risk Management by Probabilistic Assessment. Development of Guidelines for Practice; Chalmers University of Technology: Gothenburg, Sweden, 2015. [Google Scholar]
- Olsson, L. Fuktsäkerhet vid KL-Träbyggande utan Väderskydd (SBUF 13548); RISE/SBUF: Stockholm, Sweden, 2019. [Google Scholar]
- Boverket. Boverket’s Mandatory Provisions and General Recommendations; BFS 2011:6 with Amendments up to BFS 2018:4; Boverket: Karlskrona, Sweden, 2018. [Google Scholar]
- SvenskByggtjänst. AMA (Guidance for the Preparation of Particular Conditions for Building and Civil Engineering Works and Building Services Contracts); Svensk Byggtjänst: Stockholm, Sweden, 2018. [Google Scholar]
- SCB. Statistical Database. From Dwellings in Newly Constructed Conventional Multi-Dwelling Buildings by Number of Storeys in the Building 2007–2017. Available online: http://www.statistikdatabasen.scb.se/pxweb/en/ssd/ (accessed on 10 October 2019).
- Brycke, E.; Martinsson, L. Väderskydd. En lathund för Entreprenören; The Construction Industry’s Organisation for Research and Development SBUF: Stockholm, Sweden, 2018. (In Swedish) [Google Scholar]
- McClung, R.; Ge, H.; Straube, J.; Wang, J. Hygrothermal performance of cross-laminated timber wall assemblies with built-in moisture: Field measurements and simulations. Build. Environ. 2014, 71, 95–110. [Google Scholar] [CrossRef]
- Wang, J. Wetting and drying performance of wood-based assemblies related to on-site moisture management. In Proceedings of the World conference on Timber Engineering, Austria, Vienna, 22–25 August 2016. [Google Scholar]
- Mustapha, G.; Khondoker, K.; Higgins, J. Moisture Performance and Vertical Movement Monitoring of Pre-Fabricated Cross Laminate Timber—Featured Case Study: Ubc Tallwood House. In Proceedings of the CCBST 15th Canadian Confererence on Building Science and Technology, Vancouver, BC, Canada, 6–8 November 2017; p. 88. [Google Scholar]
- Kordziel, S.; Pei, S.; Glass, S.V.; Zelinka, S.; Tabares-Velasco, P.C. Structure Moisture Monitoring of an 8-Story Mass Timber Building in the Pacific Northwest. J. Arch. Eng. 2019, 25, 04019019. [Google Scholar] [CrossRef]
- Schmidt, E.; Riggio, M. Monitoring Moisture Performance of Cross-Laminated Timber Building Elements during Construction. Buildings 2019, 9, 144. [Google Scholar] [CrossRef]
- Austigard, M.S.; Mattsson, J. Fungal damages in Norwegian massive timber elements—A case study. Wood Mater. Sci. Eng. 2020, 15, 326–334. [Google Scholar] [CrossRef]
- Svenskt Trä. KL-Trähandboken. Fakta och Projektering av KL-Träkonstruktioner (CLT Hand Book); Svenskt Trä: Stockholm, Sweden, 2017. [Google Scholar]
- Karacabeyli, E.; Douglas, B. Hand Book cross Laminated Timber; US Edition; FP Innovations: Point-Claire, QC, Canada, 2013. [Google Scholar]
- Svensson Tengberg, C.; Hagentoft, C.-E. Implementing a Framework for Qualitative Assessment of New Technical Solutions: A Case Study on CLT. In Proceedings of the XV International Conference on Durability of Building Materials and Components DBMC 2020, Barcelona, Spain, 30 June–3 July 2020. [Google Scholar]
- Fraunhofer IBP. WUFI, WUFI Pro 5 Manual. 2020. Available online: https://wufi.de/en/ (accessed on 20 May 2020).
- Viitanen, H.; Paajanen, L.; Iitti, H.; Ojanen, T.; Peuhkuri, R.; Vinha, J.; Lähdesmäki, K.; Salminen, K.; Strander, T. Development of an improved model for mould growth: Modelling. In Proceedings of the 8th Symposium of Building Physics in the Nordic Countries NSB 2008, Copenhagen, Denmark, 16–18 June 2008; pp. 927–934. [Google Scholar]
- Viitanen, H.; Ritschkoff, A.-C. Mould Growth in Pine and Spruce Sapwood in Relation to Air Humidity and Temperature; Sveriges Lantbruksuniversitet: Uppsala, Sweden, 1991. [Google Scholar]
- Viitanen, H.; Krus, M.; Ojanen, T.; Eitner, V.; Zirkelbach, D. Mold Risk Classification Based on Comparative Evaluation of Two Established Growth Models. Energy Procedia 2015, 78, 1425–1430. [Google Scholar] [CrossRef]
- Lepage, R.T.M. Moisture Response of Wall Assemblies of Cross—Laminated Timber Construction in Cold Canadian Climates. Master’s Thesis, University of Waterloo, Waterloo, ON, Canada, 2012. [Google Scholar]
- Öberg, J.; Wiege, E. Moisture Risks with CLT-Panels Subjected to Outdoor Climate during Construction-Focus on Mould and Wetting Processes; KTH: Stockholm, Sweden, 2018. [Google Scholar]
- Yoo, J.; Chang, S.J.; Lee, J.; Wi, S.; Kim, S. Numerical analysis of hygrothermal properties and behavior of Korean based cross-laminated timber (CLT) wall system to deduce optimal assemblies. J. Clean. Prod. 2019, 213, 1217–1227. [Google Scholar] [CrossRef]
- Vereecken, E.; Roels, S. Review of Mould Prediction Models and Their Influence on Mould Risk Evaluation. Build. Environ. 2012, 51, 296–310. [Google Scholar] [CrossRef]
- Gradeci, K.; Labonnote, N.; Köhler, J.; Time, B. Mould Models Applicable to Wood-Based Materials—A Generic Framework. Energy Procedia 2017, 132, 177–182. [Google Scholar] [CrossRef]
- Nik, V.M. Climate Simulation of an Attic Using Future Weather Data Sets—Statistical Methods for Data Processing and Analysis; Chalmers University of Technology: Gothenburg, Sweden, 2010. [Google Scholar]
- Nik, V.M. Hygrothermal Simulations of Buildings Concerning Uncertainties of the Future Climate; Chalmers University of Technology: Gothenburg, Sweden, 2012. [Google Scholar]
- Fuktcentrum, Lund 1990–1998. Available online: https://www.fuktcentrum.lth.se/verktyg-och-hjaelpmedel/klimatdatafiler-foer-fyra-svenska-staeder/ (accessed on 20 May 2020).
- Häglund, M.; Isaksson, T.; Thelandersson, S. Onset of mould growth—The effect of climate variability and different geographic locations. In Proceedings of the 41st Annual Meeting of the International Research Group on Wood Protection, Biarritz, France, 9–13 May 2010; p. 9. [Google Scholar]
- Bolmsvik, Å.; Svensson Tengberg, C. Hygrothermal conditions and mould growth potential in a weather protection. ICBP 2021 2021. submitted. [Google Scholar]
- Kordziel, S.; Glass, S.V.; Pei, S.; Zelinka, S.L.; Tabares-Velasco, P.C. Moisture monitoring and modeling of mass timber building systems. In Proceedings of the WCTE 2018—World Conference on Timber Engineering, Seoul, Korea, 20–23 August 2018; Korean Institute of Forest Science: Seoul, Korea, 2018. [Google Scholar]










| Short | Long | Span | Application | |
|---|---|---|---|---|
| Transport/Storage | 1 w | 4 w | 1–4 w | Material, offsite |
| Mounting/Floors | 1 w by 6 fl = 6 w | 1.5 w by 6 fl = 9 w | 6–9 w | All surfaces |
| Mounting/Roof | 2 w | 4 w | 2–4 w | All surfaces |
| Facades | 6 w | 13 w | 6–12 w | Outer surfaces |
| Total time | 15 w | 30 w | 15–30 w |
| T (°C) | RH (%) | Global Radiation (kWh/m2/y) | Diffuse Radiation (kWh/m2/y) | Longwave Radiation (W/m2) | Rainfall (mm/y) | Wind Direct (Degree) | Windspeed (m/s) | |
|---|---|---|---|---|---|---|---|---|
| Göteborg 1 | 6.3 | 83.5 | 961 | 534 | 301.7 | 883 | 195 | 3.1 |
| Göteborg 3 | 8.8 | 74 | 1074 | 3.0 | ||||
| Stockholm 2 | 7.1 | 76.9 | 945 | 462 | 305.9 | 560 | 188 | 3.0 |
| Stockholm 3 | 6.3 | 79 | 639 | 3.1 | ||||
| Lund 2 | 8.4 | 81.1 | 988 | 522 | 304.8 | 638 | 195 | 3.2 |
| Lund 3 | 9.2 | 81 | 818 | 3.5 |
| Precipitation on | Each Floor | Each Floor | Roof | Exterior Wall |
|---|---|---|---|---|
| Time period | 7 days | 10 days | 30 days | 90 days |
| (mm) | (mm) | (mm) | (mm) | |
| Lund. Horizontal mean * | 12.3 | 17.5 | 52.5 | 155.8 |
| Lund. Horizontal std deviation | 12.8 | 15.9 | 29.6 | 54.5 |
| Lund. Driving rain mean ** | 2.2 | 3.1 | 9.4 *** | 27.8 |
| Lund. Driving rain std deviation | 3.1 | 3.9 | 8.0 *** | 16.8 |
| Normal Construction Time | Short Construction Time | |||||||
|---|---|---|---|---|---|---|---|---|
| Start | Jan | April | July | Oct | Jan | April | July | Oct |
| Exposed summary | ||||||||
| Exterior wall | ||||||||
| Intermediate floor | ||||||||
| Shafts/leakages | ||||||||
| Water trapping | ||||||||
| Protected summary | ||||||||
| Exterior wall | ||||||||
| Intermediate floor | ||||||||
| Normal Construction Time | Short Construction Time | |||||||
|---|---|---|---|---|---|---|---|---|
| Start | Jan | April | July | Oct | Jan | April | July | Oct |
| Exposed summary | ||||||||
| Exterior wall * | ||||||||
| Intermediate floor | ||||||||
| Shafts/leakages | ||||||||
| Water trapping | ||||||||
| Protected summary | ||||||||
| Exterior wall | ||||||||
| Intermediate floor | ||||||||
Strengths:
| Weaknesses: Aspects on how to choose the solutions to be evaluated based on market potential and anticipated benefits are not explicit.Only moisture issues addressed in this case study.The results are on company level and must be adequately interpreted when implemented in a building project. |
Opportunities:
| Threats: Business as usual with inadequate ad hoc assessment or checklists might be perceived as faster and with less (initial) cost.Lack of available input, e.g., documented material properties and documented reference cases can compromise the results.There is a difficulty in choosing the right solutions for evaluation. |
Publisher’s Note: MDPI stays neutral with regard to jurisdictional claims in published maps and institutional affiliations. |
© 2021 by the authors. Licensee MDPI, Basel, Switzerland. This article is an open access article distributed under the terms and conditions of the Creative Commons Attribution (CC BY) license (https://creativecommons.org/licenses/by/4.0/).
Share and Cite
Svensson Tengberg, C.; Hagentoft, C.-E. Risk Assessment Framework to Avoid Serial Failure for New Technical Solutions Applied to the Construction of a CLT Structure Resilient to Climate. Buildings 2021, 11, 247. https://doi.org/10.3390/buildings11060247
Svensson Tengberg C, Hagentoft C-E. Risk Assessment Framework to Avoid Serial Failure for New Technical Solutions Applied to the Construction of a CLT Structure Resilient to Climate. Buildings. 2021; 11(6):247. https://doi.org/10.3390/buildings11060247
Chicago/Turabian StyleSvensson Tengberg, Charlotte, and Carl-Eric Hagentoft. 2021. "Risk Assessment Framework to Avoid Serial Failure for New Technical Solutions Applied to the Construction of a CLT Structure Resilient to Climate" Buildings 11, no. 6: 247. https://doi.org/10.3390/buildings11060247
APA StyleSvensson Tengberg, C., & Hagentoft, C.-E. (2021). Risk Assessment Framework to Avoid Serial Failure for New Technical Solutions Applied to the Construction of a CLT Structure Resilient to Climate. Buildings, 11(6), 247. https://doi.org/10.3390/buildings11060247

