Next Article in Journal
Worker 4.0: The Future of Sensored Construction Sites
Previous Article in Journal
Recycled Concrete Aggregates and Their Influences on Performances of Low and Normal Strength Concretes
 
 
Font Type:
Arial Georgia Verdana
Font Size:
Aa Aa Aa
Line Spacing:
Column Width:
Background:
Article

A Novel Adaptive Lighting System Which Considers Behavioral Adaptation Aspects for Visually Impaired People

1
Department of Built Environment, Faculty of Engineering and Technology, Liverpool John Moores University, Byrom Street Campus, Liverpool L3 3AF, UK
2
Department of Electrical Engineering, Faculty of Engineering and Informatics, Universitas Multimedia Nusantara, Scientia Garden, Gading Serpong, Tangerang 15810, Indonesia
*
Author to whom correspondence should be addressed.
Buildings 2020, 10(9), 168; https://doi.org/10.3390/buildings10090168
Submission received: 20 July 2020 / Revised: 4 September 2020 / Accepted: 18 September 2020 / Published: 21 September 2020
(This article belongs to the Section Building Energy, Physics, Environment, and Systems)

Abstract

The number of visually impaired people and elderly people groups are significant, but the current lighting system used in buildings, which is based on the current standard, cannot provide the necessary lighting comfort for them. The lighting system should provide the correct illuminance for every activity and even pattern of light. This research presents the work in progress in developing the novel adaptive lighting system tailored for visually impaired people, which becomes the solution to the problem. The behavioral adaptation aspects and the experience and memory principle are taken into account in the system design. It also makes use of the latest independent adjustable artificial light (LED) technology, to get an even pattern of lighting, while still considering efficient energy usage. The proposed system structure uses a wireless sensor network (WSN), big data processing, and the Artificial Intelligence (AI) sub-system, which can predict and adaptively regulate the illumination level based on the occupant’s needs and routines. The initial simulation of the lighting model is presented in this paper. The simulation uses five scenarios in different seasons and daylight. The simulation shows satisfactory results for illuminance values 200, 250, 300, 500, and 750 lux, needed by the occupants.

Graphical Abstract

1. Introduction

The design of the workplace currently is still lacking in compliance with the disabled group. For example, the lighting system only considers healthy people because the visually impaired people are related directly with blindness. This solution does not consider some form of visually impaired circumstances that needs a higher level of illuminance [1]; instead, it considers total blindness, which requires no illuminance.
The elder people group is reaching 617 million, or about 8.5 percent, of people worldwide. This number is continuously growing in terms of numbers and percentages. In 2050, it is predicted to reach about 17% of the world’s population of about 1.6 billion [2]. The older people suffer less sensitivity in their visual sensory systems. They need higher illuminance rather than the people with good visual sensory like the younger groups. Besides the older people, the number of disabled people is also significant.
Solving this problem will not be adequate just by raising the illuminance factors. The higher illuminance means higher energy usage. There should be a smart system so that a higher illuminance is only applied when necessary. Energy efficiency is becoming the primary concern to cope with Global Climate Change (GCC). The GCC can increase the needs of energy by 3% all over the world [3]. Some negative impacts were dominating in the later years, especially in the poor regions [4]. The system will be able to provide lighting comfort but still considers minimizing energy usage. It will be able to adjust the illumination level to cope with the different occupants’ activities.
Multifunctional or flexible rooms are becoming more common in the new dwellings. In these rooms, some activities can be done consecutively. The example of the flexible rooms is the kitchen and dining room combination, bathtub in the bedroom, indoor play area, multifunctional rooms, convertible bedrooms, and integrated home offices [5,6]. This mixed activity is the reason why the adaptive system is the solution for the future. A well-designed lighting system can give comfort to the occupants. Human comfort is a condition of mind which expresses satisfaction or adaptation with the immediate environment. Human comfort can be divided into smaller aspects, such as lighting comfort, acoustics comfort, air quality, and thermal comfort [7,8]. The main aspects of lighting comfort are stated in the United Kingdom: the Education and Skills Funding Agency (ESFA) is the lighting level and uniformity [9]. This applies when the multifunctional or flexible room space is limited and used as a learning space similar to the classroom. A newly proposed method for assessing lighting comfort is based on illuminance and uniformity, glare, color appearance, flexibility, and healthiness [10]. Based on this work, the lighting criteria weights for lighting comfort are still dominated by illuminance, uniformity, and glare.
This paper is based on our ongoing project’s first phase; it focuses on giving the correct illumination for the room. The paper was published in the Developments in eSystems Engineering (DeSE) 2019 conference [11]. This work, which is the next phase, improves the smart adaptive lighting system, providing lighting comfort for the occupants, especially the visually impaired people or elderly people who are not covered by the current lighting standard. The adaptive behavioral approach is used, with the principle of experience and memory to be implemented in residential houses typically found in the United Kingdom. This system can be deployed in the newly developed dwellings or refurbished houses. The lamps were not individually controlled in association with the average daylight coming from windows in the previous work. Most of the work uses the on–off lamp scheme. The result is the non-uniform intensity and can still trigger the discomfort situation, especially when there is another light source that cannot be controlled. This system will offer dimmable Light Emitting Diode (LED) as the controlled artificial light source in the absence of natural light. The comfort is achieved by giving even lighting patterns and variable illuminance levels according to the occupant’s activities.
The system will have the capability to address the individual’s needs for lighting illuminance levels. This factor is essential due to the unique individual perception of lighting, especially for the elder or disabled user groups. The proposed system structure will use the wireless sensor network (WSN) and big-data processing as the main components. The system will also have an Artificial Intelligent (AI) sub-system capable of predicting and adaptively regulating the illumination level based on the occupant’s needs. As a pilot stage of the proposed system, the light simulation model is implemented by using DIALux simulation software. The results obtained are discussed in this paper.

2. Lighting Standard and Visual Impairment

The British Standard related to light and lighting for indoor workplaces is BS EN 12464-1:2011. This British Standard is the UK implementation of the European Standard EN 12464-1:2011. This light-illuminance-level guidance will help gain comfort, safety, and health for the occupants according to similar industry activities, which are related to the activities at home. Some notable values are mentioned in Table 1.
Table 1 shows the standard illumination which should be provided by the lighting system in the flexible room. The values of 0 to 750 lux are the standard for a non-disabled person.
According to the World Health Organization (WHO), at least 2.2 billion people have a vision impairment or blindness. This value also consists of moderate or severe distance vision impairment or blindness due to unaddressed refractive error and near vision impairment. These impairments are classified into two groups, distance and near, presenting vision impairment. The experience of vision impairment varies due to many different factors [13]. Distance vision impairment is classified as follows:
  • Mild—presenting visual acuity worse than 6/12;
  • Moderate—presenting visual acuity worse than 6/18;
  • Severe—presenting visual acuity worse than 6/60;
  • Blindness—presenting visual acuity worse than 3/60.
Previous experiments found that the illumination level should be adjusted to fulfil the need for low-vision occupants. The most significant change in lighting illumination happens in the kitchen, around the sink. The standard value is about 300 lux and should be adjusted to 1000 lux, while the lowest change is for the dining table. The initial value of 250 lux has to be adjusted to reach 400 lux [14]. The other focus for lighting comfort is for the needs of the elder who have the Age-Related Macular Degeneration (AMD) [15]. The work presents the need for higher illumination, which can lead to better reading performance and comfort. From 13 respondents, it is shown that the pattern of reading comforts is varied, unlike the reading speed. The reading comfort can decrease while the reading speed is constant or even increase. Another work related to AMD also presented with 25 respondents [16].
There are some specific standards to be used in the premises with visual impaired inhabitants like CIE 1,231,997 low-vision lighting needs for the partially sighted, CIE 196:2011 CIE guide to increasing accessibility in light and lighting, and CIE 227:2017 lighting for older people and people with visually impaired in building [17]. These standards have not yet been acknowledged by the ISO, British Standards, and European Standard to be mandatory for the building or public places, so the implementation for these standards is still limited.

3. Human Comfort, Adaptive Methods, and Lighting Comfort

The research on human comfort gained attention in the early 1920s, when it became possible to control the indoor environment’s microclimate directly. This research was beginning to better control the temperature, which was previously being regulated with fireplaces. After the 1950s, the research focused on creating a building model as an open system and using thermodynamics laws [18]. In the 1970s, Fanger’s comfort model was introduced, and it has become the standard reference for thermal comfort. This model involves the physics and physiology of the human body to make the system energy-efficient [19]. In the twentieth century, the focus went to human health and comfort due to proper controlling [18].
The Fanger model, referred to as the Predicted Mean Vote (PMV)/Predicted Percentage of Dissatisfied (PPD), is still facing challenges due to the parameters not represented in the model. The adaptive methods were introduced by Nicol and Humphreys, to overcome uncovered parameters in PMV/PPD [7,8]. The adaptive model is formulated on the nature of humans who can adapt. This model acknowledges the gender, age, and metabolism differences and becomes adaptable for an individual.
Naturally, people already have the adaptive act upon by the environment and have the behavioral actions clustered as self-adaptation category and adaptation to the environment category. There are three types of adaptation. The first is a physiological adaptation, representing the body’s reaction because of the change in the surroundings. The body then tries to adapt and find comfort. The second is psychological. This adaptation is derived from the state of mind of previous experiences. The third adaptation is related to human behavior [20]. Adaptive behaviors in response to indoor environmental conditions provided by lighting systems are as follows [21]:
  • Electric lighting category: covering room surface, opening or closing operable curtains, adjusting electric lighting operative hours, using desktop USB lamp instead of electrical lighting, adjusting desktop or task surface, switching lighting (s) manually, and switching lighting(s) by using the feedback system.
  • Natural lighting category: changing position or direction of furniture, covering room surface, opening or closing operable curtains, opening or closing curtain(s) by remote control, opening or closing curtain(s) by a feedback system, opening or closing the operable window(s), and opening or closing window(s) by the feedback system.
Time is crucial for behavioral interactions. There are four typical periods for the interactions, as follows:
  • Immediate, for example, the use of coat in anticipation of a thermal change;
  • Within-day, for example, the clothing changes to cope with changing environments within a particular day;
  • Day-to-day, for example, the learning process from the previous experiences to cope with changing conditions such as the weather;
  • Longer-term, for example, the clothing adaptation with the seasonal changes and activities learned over a more extended period.
The value will change according to the climate, place, and time [22].
Even though lighting comfort studies are not conducted as much as other comfort aspects, some notable studies on lighting have been conducted on a wide range of applications. Illumination, which is related to the office’s activity, using visual display or computer terminal, is essential. The recommended value for vertical illuminance is 351.6 lux [23], with the consideration of glare. A study for visual display terminal was conducted with the focus on elaborating the natural lighting with its effect on health and productivity [24]. In this work, limiting excessive daylight exposure will also impact individuals to have better cognitive, affective, and physiological processes. Visual fatigue is also essential to be considered when designing the illumination for the workplace, primarily for critical work [25]. This work also endorses the personal lighting scheme, which can be adjusted according to the activity and working position.
The framework review for personalized control [26] is also presented to make the system perform the automatic task. The study also focuses on implementing the on–off system to lower energy usage [27,28]. The other parameter which can support energy saving, like blinds, can also be controlled automatically. Some approaches are deployed to gain better control for lighting by using Artificial Intelligence (AI). One of the AI methods is an Artificial Neural Network (ANN) to simplify the model of parameter tuning [29] and the use of reinforcement learning to gain knowledge on the schedule-based and occupancy-based control scenarios and use it to control lighting [30].

4. Principle of Experience and Memory

The adaptive approach involves aspects of behavior and psychology, instead of merely physiology. Considering this, the author refers to the works of the Nobel Prize winner Daniel Kahneman. This work compares the experiences that human gets with the memory that they developed upon these experiences. Not all happy experiences will be remembered, and not all sad or painful experiences are stored in memory. Kahneman’s trial is about medical patients’ eagerness to undergo medical treatment based on their previous memory about their previous medical treatment. Kahneman found an anomaly in the colonoscopy patients. The common perceptions, which are the experience approach, definitely judge that the long process of colonoscopy, which triggers the pain, will be more memorable and avoided by the patients. Kahneman’s research results show that the shorter process, but with higher pain, for colonoscopy will trigger more threatening memory than the longer process that has less pain memorized [31]. Patients who underwent the extended procedure also ranked the procedure as less aversive. The eagerness to face the same treatment rate will be higher than the other patients with the shorter process but with more pain in memory [32].
The colonoscopy trial follows other Kahneman trials in 1993 with perception in dipping hands in the water [33]. The respondents have to dip their hands in the 14 °C for 1 min, and the second trial with the same temperature and time, but then the water gradually raised to 15 °C for 30 s. By raising the water temperature, it will become less painful. The trial is repeated, and the respondents have to select which trial they prefer to repeat. The majority of the respondents select the second trial. These results also represent that the pain duration will not play a significant role in the memory building. It will also show that memory will be formed more on the final moments of episodes.
The other trial from Kahneman is about the students’ perceptions of living in California. The result says that students assumed that living in California should be giving more satisfaction with the climate, but they failed to conclude that the weather does not affect all aspects of life. The trial represents that people cannot imagine the effect of adaptation that will impact their happiness. Similar findings also applied to the disabled-people group. The measurements of their quality of life should be directly measured rather than having healthy people for valuing if the disability condition occurred to them. The reason behind this is that it will reflect the non-disabled people’s reflection on their frightening feelings to be in the disabled condition [34].
Another trial also reveals that people are wrong in predicting the perception over some time. This conclusion is taken after the trial on giving people their favorite ice cream flavor for seven days. Some participants are quite happy, but some are tired of it [34]. This finding will also be beneficial for the health and safety aspects where the consent is usually taken before the treatment, and the patient can have a serious decision change after experiencing the treatment.
One key factor that affects experience is adaptation. The adaptation is identified by Kahneman’s study of paraplegics and lottery winners. There will be some amount of adaptation, so that, for a paraplegic person, it will be awful one month after the accident and become lighter within a year. A similar experience happens to a lottery winner [34]. The symptom happens because people imagine the transition to the condition without feeling or experiencing the actual condition. The evaluation of the condition should be done from time to time and not be based on memory.
Regarding the experiences, there will be a stronger correlation to happiness rather than with satisfaction. People can control the parameters that can make them happy and allocate their time on this. Thus, giving more time to the activity which delivers happier activities can increase satisfaction in general.

5. System Design

5.1. Wireless Sensor Networks (WSN)

In recent years, due to the growing low-cost sensing solutions, the provision of lighting and thermal comfort has been widely increased to existing and future smart buildings, to aid productivity, health, and well-being. Many sensors are potentially used widely in the home comfort system with easier installation and control. The WSN will change the approach of the system solution. WSN is a network of sensors with unique characteristics. The nodes have limited power, limited processing power, and limited transmission range. There might be a connection to more powerful servers (cloud). The circuits are also relatively simple, but they have enough power to do their tasks. These sensors are beginning to be very common and are sometimes called the internet-of-things devices. Zigbee is one of the WSN which is suitable to form a real-time control system [35]. Zigbee can form a mesh network capable of giving fault-tolerant capability and sufficient data transmission distance from a distributed indoor controller [36].

5.2. Adaptive Approach Improvement by the Use of AI

The adaptive approach involves a variety human physiology, psychology, and behavior factors. Considering these three parameters, which are not easily calculated by using the empirical values, the use of AI methods will give an advantage. The pattern for human behavior data is sometimes not single-valued. It can be very different from one to another, and the pattern will not be uniform. In order to still achieve comfort, to maintain health and safety within the energy efficiency corridor, the AI method is needed.
The system will have the ability to cope with such variability and be able to adapt to get the optimal performances. These methods give the system the capability to act like uninterrupted human control and being called as having Artificial Intelligence (AI). Supported by AI features, the control system can gain a better solution and can cope with people’s preferences. The setting adjustment can be made based on the personal preferences fed into the system as training data. There are currently two most common methods in AI for thermal comfort. The first method is Fuzzy Logic, or Fuzzy in short, and the second method is an Artificial Neural Network (ANN) [37].
The Fuzzy method uses the human verbal interpretation of human sensing, like “warm” or “cool”. This judgment is not easy to be interpreted by the system. In the human comfort application, fuzzy methods are used in the control system, to achieve more comfort with minimal effort. The ANN, which is also known as deep learning, is the system’s ability to gain from the human sensory analogy. This method uses black-box-like methods. The system is given a set of learning processes and then develops its internal processing. With this approach, the same system can give a different response when developed by using a different set of data. This method is a standard method to develop the human comfort system. The ANN is used because not all of the behavioral factors are well-known.
In this adaptive lighting system, the use of AI will be beneficial to achieve the lighting comfort due to the complexity of the parameters. The use of ANN can deliver the personalized lighting for the lighting comfort. The system will deliver the standard illumination value by controlling the dimmable LED luminaire. Users can alter the value based on their lighting comfort or activity which is stored in the system for system learning process. The ANN inference will be used for the next system predefined illumination values when the system encounters an identical scenario. The system will try to provide the closest prediction of the user lighting comfort condition.
The ANN will also be used to acquire the user’s behavioral aspects, which will help achieve user comfort. In the case of the excessive natural light enters the room, and the user does not want the system to close the blind completely, the user can store his/her preferences. This feature will make the system handle the dynamics parameter, which is sometimes difficult to solve.

5.3. Infrastructure Design

The approach of the infrastructure design is the use of the WSN to simplify the installation and give the ability for system expansion and scaling. The infrastructure design is shown in Figure 1 and displays the upper tier, a services tier (cloud-based services). This entity consists of the database server and application server. The database server is used to store the sensor reading data and the preference data of the occupants. The sensor data will be used to do the calculation for the recommendation set, and the preference data will be used to push the scheduled activity and to set it to the controller. The application server will be used to give the administrator access to set up the rule and maintain the system. The user can log into the system from remote areas. to control the system from a distance.
The middle tier is the controller located in the house or apartments. This controller can do the local calculation for immediate response to the user’s requests or provide the best comfort setting to the user. This tier can also submit or route the data if the controller cannot do the fast calculation for the massive data required to be sent to the cloud for cloud processing. On the contrary, the controller can also conduct action or command sent by the cloud to the actuator. The connection of the middle tier to the cloud can be made by using Internet Protocol. This connection can be in the form of a cellular data connection or optical fiber. Users can also have direct access to the controller via their smartphones, through their Wi-Fi or Bluetooth.
The lower tier is the sensors and actuators. These sensors and actuators are connected to the middle tier by the distributed controller (WSN). The sensors can be a passive infra-red sensor to detect the presence of occupants and a light sensor, to measure the illumination values. Another type of sensor is the camera or thermal camera to get some data. The new sensor can be added and advertised in the specific room, to support the lighting control according to the sensor placement. The actuators for this system are the independent LED for lighting and the blind actuator for controlling the blind automatically. Another actuator, such as window tinting, can also be used for this system. Calculating the perfect lighting scenario will be too difficult for the system to anticipate the glare, mainly because the user will not be static. This system will give full control to the user to alter the value suggested by the system and save the preferred values, with the awareness of its impact on energy usage. The user setting values will be stored in the system as user preference.

5.4. System Flow

The system works by the user’s triggering it. The trigger can be in the form of a user request from the application in their smartphone or their presence. The system flow can be seen in Figure 2. When the user enters the premises, the system will give the command to set the illuminance for even pattern for 200 lux. If the user has set the routine, then the system will light the lamp according to the preset value. These values will form rule-based and case-based reasoning to build core Artificial Intelligence (AI) [38]. The system will react based on the set of rules and knowledge gathered before the event. If no data are found, then the system will give the prediction of the activity based on the location of the work pane of the user. Users can also give correction directly from their smartphone at any time. This feature will make the system adaptive to user needs. This value can be stored in the system database, to create the user profile. The system can also adapt to the user activities which need a different set of lighting illumination value. If the user leaves the premises, the system can automatically switch off the LED illumination, in order to conserve energy. The user can also override the settings.

5.5. Principle of Experience and Memory for Lighting Comfort

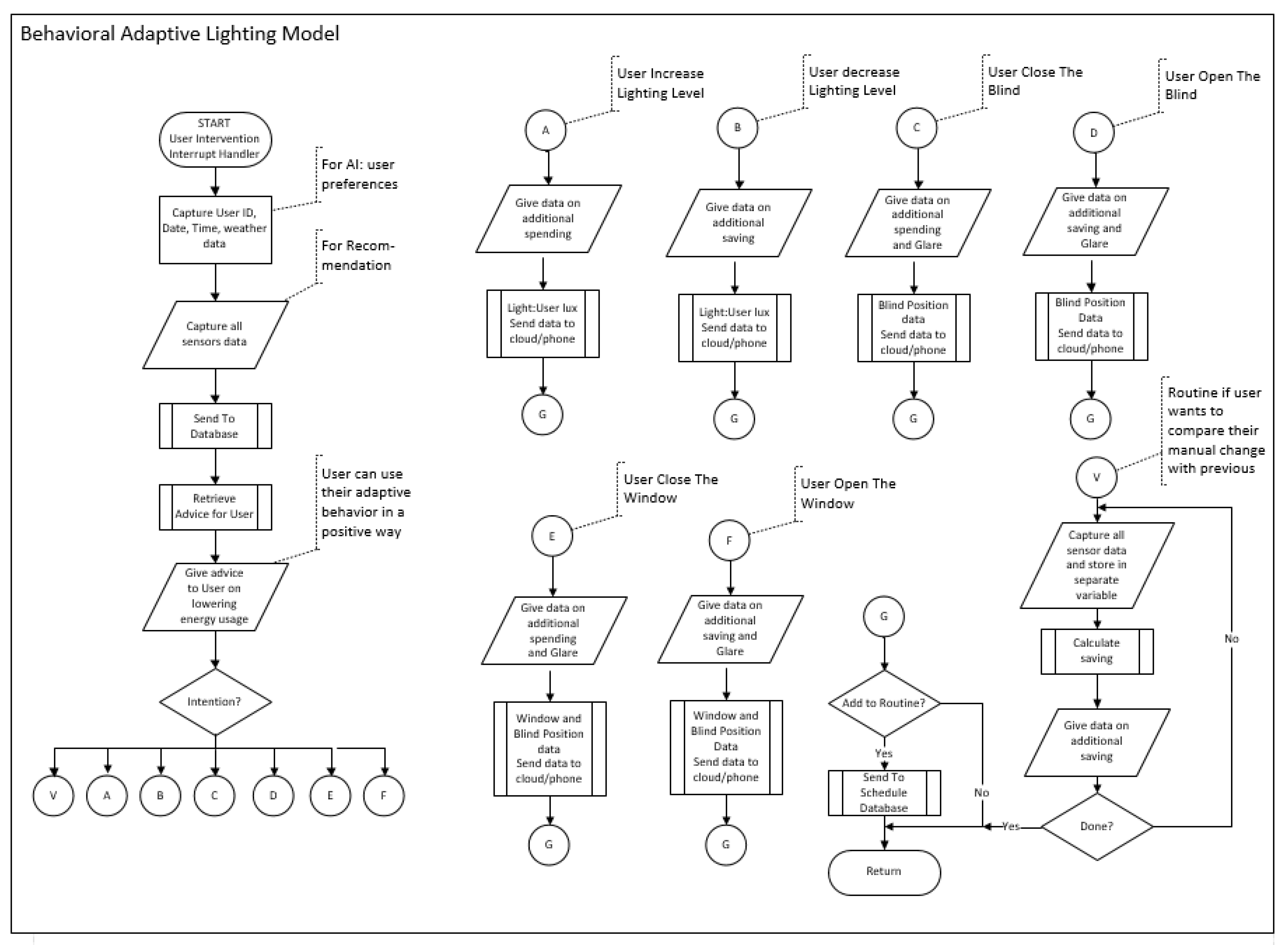
Gaining user confidence and trust can be done by using the principle of experience and memory. This trust will be crucial to trigger a comfortable situation that the user needs in terms of the psychological aspect. The previous research also found that people can still feel uncomfortable even with the correct setting, due to other comfort factors. The adaptive lighting model, which considers the behavioral aspects, is shown in the system flow model, which is shown in Figure 3.
The model is developed based on Kahneman’s work, and it can be concluded that people will remember information better if it triggers their curiosity and additional moments of episodes, especially the final moments. Based on this work and our surveys on a smart system, the system’s design should do the following:
  • Give memorable comfort experiences, especially during the transition of each lighting scheme.
  • Give the ability to experience, without the users having to develop their perception at the beginning of using the system. The exploration needs continuous sensing and interaction to give comfortable, memorable experiences.
  • Give an illumination recommendation based on a certain standard. This is based on the ice cream trial, which shows that people are wrong in predicting the perception over some time.
  • Give more time to the activity, which means that it delivers happy feelings and increases satisfaction in general.
  • Give secure effect. The sensor usage should not become a privacy breach to the user (not to lose the user’s confidence in the system).
The design criteria above give us the direction to design the lighting system, which does the following:
  • Uses the adaptive algorithm which can record user behavior, so that the system can always provide a memorable comfort;
  • Is able to set the illumination of the room before the occupants enter the room, based on the user preferences’ illumination behavior data;
  • Is able to give standard references according to the health regulation, but able to be overridden by the user to get his/her comfort;
  • Can provide a kind of gamification [39], to give memorable comfort for the user. The gamification can give enough time for the perception to be experienced;
  • Is able to display the selection of prioritization to the user that needs the lighting for specific purposes;
  • Secures enough for the sensor’s data output to be stored and accessed by the customer based on the rights given.
Therefore, this system will use the dimmable LED as the controlled artificial light source in the absence of the natural light. The dimmable LED can also be used to balance the uneven pattern of natural light. The blind is used to block excessive light due to the presence of natural light, which is too bright. The use of the dimmable LED will also help set the different lighting scenarios to adapt to the need for elderly or disabled occupants. The individual control of the lights and blinds are getting the benefit of the use of the WSN.

5.6. User Interface Design

The user interface of this system is designed to be as simple as possible and have the capability to be operated by elderly or disabled occupants. After the user logs into the system, the user can set the preferred illumination level, if needed, and store the setting in the preference data. The detail of the illumination values is given just to inform the user of the standard values mentioned in BS EN 12464-1:2011. The user interface design layout is shown in Figure 4.

5.7. Research Steps and Limitation

This research is the ongoing development of the novel adaptive lighting system. Figure 5 shows the activities involved in this research. This paper presents the result of the simulation activity. The next step will be implementing the adaptive system features based on user behavior in the AI sub-system.
This simulation uses the overhead base lighting for the room. The blind has two conditions, which are open and close. The system aims to provide the desired illumination values and the uniformity of in the room similar to the education premises. The use of other lighting types, such as table lamp, floor lamp, and task lighting, is not implemented in this design, due to the dynamic nature of this lamp type and the complexity of the parameters.
The ability to select lighting preferences, non-uniform lighting scheme to conserve energy, the user position detection and activity, and the use of personalized luminaire, along with the use of sensor network, will be the next phase of this research. The use of different lighting colors, to give comfort to the user, is not the focus of this research.

6. Simulation Result and Discussion

Before deploying the prototype, the system was implemented in the form of simulation in DIALuxEvo 8.1 software. The system’s simulation uses the Liverpool John Moores University (LJMU) Exemplar houses for the simulation model to represent the real environment. These houses are the research houses built in the LJMU campus area, to conduct the new technology trial in the different house’s era. There are three houses to represent the 1920s era, 1970s era, and 2010s era. The lighting simulation model is built based on the 2010s era house. The picture of the LJMU Exemplar houses, the Computer-aided Design (CAD) drawing of the 2010s era house, and the lighting model for the multifunction room in the 2010s era house can be seen in Appendix B, Figure A1. The multifunction activities in this house cover the function of the kitchen, dining area, reading area, handicraft room, art room, and other similar functions.

6.1. Simulation Parameters

The simulation parameters are very crucial for this lighting simulation. For the natural light, the latitude and longitude of the location, reference sky, the date, and time will decide the natural light pattern and the illumination parameter. The result of the pattern used in this simulation can be seen in Figure 6. The parameters shown in Table 2 will decide the behavior of the artificial light. These parameters are based on the real physical property of LJMU Exemplar houses. In order to make the model more realistic, dimmable commercially available LEDs are used. The number of luminaires is calculated by using Equations (A1) and (A2) in Appendix A, with eight luminaires as a result. The maximum value of the illumination is 750 lux, according to the standard from BS EN 12464-1:2011 [12]. The system is designed to provide up to 1000 lux, so that the disabled occupants who require higher illumination value can be accommodated for adaptive purposes.

6.2. Simulation Result

The simulation was done in five scenarios. These scenarios were verified with three sub-scenarios, to represent all-year-long conditions where the sun positions are different. These sub-scenarios are at the following times: A = 6:00 a.m., 1 May 2019; B = 9:00 a.m., 5 June 2019; and C = 4:00 p.m., 10 November 2019. The first scenarios are all daylight simulation. With only the natural light, the light pattern will create discomfort, since the light produces an uneven pattern. The condition will result in visual fatigue or, sometimes, headaches, if occupants keep staring at different scenes with different lighting levels. The result of this pattern can be seen in Figure 7. If the natural light is too bright, the controller should activate the blind control or glass tinting, to lower the illumination level and avoid glare, based on the user preference.
The second to the fifth scenario all use the same natural light as in the first scenario. The scenarios show that the natural light can still be used to lower the use of artificial light power, so that the energy can still be conserved without having to make the lighting pattern uneven. Figure 8 shows the lighting pattern for 200 lux illumination. It is still distributed evenly with two sources of lighting, which are artificial and natural light. The other simulation result for 300, 500, and 750 lux can be seen in Appendix C, Figure A2, Figure A3 and Figure A4, respectively.
Based on the simulation, the sun position’s difference in the different seasons will be anticipated with the variability of the illuminance level from each dimmable light. The adaptive behavioral factors can also be acknowledged by the system. As shown in Figure 4, the occupants can increase or decrease the illumination level by selecting the + or − menu. The user can also store the value for routine preset, which becomes the occupant’s feedback for the system. In this simulation, the feedback is represented by the intermediate value of 250 lux. This value represents the decreased value from 300 lux and the increased value of 200 lux. The design also allows flexibility if the occupants want to increase the value of more than 750 lux. The value is limited to 1000 lux maximum, due to functionality and economic reasons.
Based on this simulation result, the percentage of the LED luminaire power is tabulated to form Table 3 for sub-scenario A, Table 4 for sub-scenario B, and Table 5 for sub-scenario C.

6.3. Discussion

The simulation results show that the evenly lighting pattern can be achieved by controlling the independent controlled LED. This simulation uses base lighting with identical LED luminaires. The occupants can also increase or decrease the illumination values, making the system adaptive to the personal lighting needs, to achieve excellent visual performance. In this model, the user-controlled values are represented by the illumination level of 250 lux and <1000 lux. Hence, the lighting comfort can be achieved by using this system. With this capability, the user who has different needs of the illumination values can be assisted. The different illumination values needed by the same user but doing different activities can also be supported. The AI sub-system, which will be developed in the next phase of the system, will give the capability to store the user preferences and give the predicted illumination values based on the previous user preferences. This value can be overridden by the user and will become the preferred value.
When the natural light is involved, the system can compensate and maintain the uniformity of the illumination. This approach will reduce the energy needed for illumination. The illumination value will be read by using the wireless sensor network (WSN). The use of the WSN is to maintain the scalability factor, so that, if the networks of sensors are not adequate, the new sensor can simply be introduced to the location. The use of blinds will be used to limit the value of the natural light. The individual needs of the occupants can also be fulfilled by using the adaptive approach of the system. The users can override the setting, so if they prefer to have the outside view but still tolerate the higher illumination value or glare, they can still store their preference.
However, this system is only focused on the illumination values and the uniformity of the multifunctional or flexible room which are used similar to the education premises and focus on the base lighting. The fact that the lower illumination value in the area away from the working area for energy conservation is not implemented in this model. The possibility to select a non-uniform lighting scenario for energy savings, and the use of more dynamic and personalized luminaire, such as a table lamp, might be introduced later in the system. These features will trigger more parameter complexity for the control algorithm and will be solved by using the AI sub-system. The use of the ambient sensor, the user position detection, and the behavioral factor will be the aim of the next phase of this research, which develops the AI sub-system. The other aspect of lighting approaches, such as giving different lighting color, is not the focus of this paper.

7. Conclusions

This paper presents the work in progress in the development of the novel adaptive lighting system. The solution is based on the adaptive approach, which can give flexibility and personalization for the occupants. The system uses the principles addressed by the experience and memory principle for the adaptive behavioral feature. It also makes use of the latest independent adjustable artificial light (LED) technology as the base luminaire, to get an even pattern of the lighting, while still considering efficient energy usage. The proposed system components use a wireless sensor network (WSN) and big-data processing. The design employs an Artificial Intelligence (AI) sub-system, which can predict and adaptively regulate the illumination level, based on the occupant’s needs or routine.
The initial simulation of the lighting model is using DIALux software with real parameters and components. The simulation uses five scenarios and is modeled based on the LJMU Building Research Establishment (BRE) house. The simulation with different daylight patterns shows that this system can give even lighting patterns for illuminance values 200, 250, 300, 500, and 750 lux, which are needed by the occupants. The simulated system was found to be satisfactory. This system can be extended to cope with other occupants’ needs. Further work is in progress to analyze the big-data and Artificial Intelligence scenario, which gives the system the ability to give the user preferred illumination value.

Author Contributions

Conceptualization, K.K., A.B., and B.A.; methodology, A.B. and B.A.; software, K.K.; validation, A.B., A.C., and B.A.; formal analysis, A.B.; investigation, B.A.; resources, K.K.; data curation, A.B., B.A.; writing—original draft preparation, K.K.; writing—review and editing, A.B., A.C., and B.A.; visualization, K.K.; supervision, A.C. All authors have read and agreed to the published version of the manuscript.

Funding

This research received no external funding.

Conflicts of Interest

The authors declare no conflict of interest.

Appendix A. The Lumen Method

Lighting comfort aims to provide adequate uniform lighting in a room. This amount of illuminance is typically measured in lux [40]. The illumination level is commonly calculated by using the lumen method. This calculation is based on uniform geometry with the fixed intensity of all of the lamps [41]. The formula for calculating the number of lamps required according to the lumen method is shown in Equation (A1).
N = E A n F U F L L F
where N = The number of lamps required, E = required illuminance (Lux level on a working plane), A = area of the room (m2), n = the number of lamps in every luminaire, F = total lumens output per lamp, UF = utilization factor (the function of the luminaire properties and room geometry), and LLF or MF = light loss factor or maintenance factor (the function of the depreciation over time of luminaire output).
In the case of solid-state lighting/Light Emitting Diode (LED), the measurements reflect the luminaire’s actual condition. Hence, the luminaire is assumed to have 100% efficiency (can use the lumens value in the photometric report). The light loss factors, which are related to changing the lamp or ballast, are eliminated. However, there are non-recoverable LLFs. The thermal application factor is when LED has excessive temperature and the current is reduced. Luminaire surface depreciation factor can become a problem because LED has a more extended use than the conventional luminaire.
The possibility of inaccurate metering for LED and FL lamps might happen. There is an influence of different photometric observers on illuminance measurement accuracy performed by contemporary lux meters [42]. The correction factor applied to the lux meters can make the error double if applied incorrectly.
UF can be referred from the table if the room index value is known. The room index computation can be calculated by using Equation (A2).
R o o m I n d e x = ( L W ) H m ( L + W )
where L = room length, W = room width, and Hm = the height of luminaire above the working plane.

Appendix B. Model and Simulation Premise

Figure A1. Liverpool John Moores University (LJMU) Exemplar houses (top). The Computer-aided Design (CAD) drawing and lighting DIALux model (bottom).
Figure A1. Liverpool John Moores University (LJMU) Exemplar houses (top). The Computer-aided Design (CAD) drawing and lighting DIALux model (bottom).
Buildings 10 00168 g0a1

Appendix C. Simulation Result for 300, 500, and 750 lux

Figure A2. The even pattern of the simulation result from combining the artificial light of the smart adaptive lighting system for 300 lux illumination and the sunlight in DIALuxEvo 8.1 (a) at sub-scenario A, 6:00 a.m., 1 May 2019; (b) at sub-scenario B, 9:00 a.m., 5 June 2019; and (c) at sub-scenario C, 4:00 p.m., 10 November 2019.
Figure A2. The even pattern of the simulation result from combining the artificial light of the smart adaptive lighting system for 300 lux illumination and the sunlight in DIALuxEvo 8.1 (a) at sub-scenario A, 6:00 a.m., 1 May 2019; (b) at sub-scenario B, 9:00 a.m., 5 June 2019; and (c) at sub-scenario C, 4:00 p.m., 10 November 2019.
Buildings 10 00168 g0a2
Figure A3. The even pattern of the simulation result from combining the artificial light of the smart adaptive lighting system for 500 lux illumination and the sunlight in DIALuxEvo 8.1 (a) at sub-scenario A, 6:00 a.m., 1 May 2019; (b) at sub-scenario B, 9:00 a.m., 5 June 2019; and (c) at sub-scenario C, 4:00 p.m., 10 November 2019.
Figure A3. The even pattern of the simulation result from combining the artificial light of the smart adaptive lighting system for 500 lux illumination and the sunlight in DIALuxEvo 8.1 (a) at sub-scenario A, 6:00 a.m., 1 May 2019; (b) at sub-scenario B, 9:00 a.m., 5 June 2019; and (c) at sub-scenario C, 4:00 p.m., 10 November 2019.
Buildings 10 00168 g0a3
Figure A4. The even pattern of the simulation result from combining the artificial light of the smart adaptive lighting system for 750 lux illumination and the sunlight in DIALuxEvo 8.1 (a) at sub-scenario A, 6:00 a.m., 1 May 2019; (b) at sub-scenario B, 9:00 a.m., 5 June 2019; and (c) at sub-scenario C, 4:00 p.m., 10 November 2019.
Figure A4. The even pattern of the simulation result from combining the artificial light of the smart adaptive lighting system for 750 lux illumination and the sunlight in DIALuxEvo 8.1 (a) at sub-scenario A, 6:00 a.m., 1 May 2019; (b) at sub-scenario B, 9:00 a.m., 5 June 2019; and (c) at sub-scenario C, 4:00 p.m., 10 November 2019.
Buildings 10 00168 g0a4

References

  1. Glažar, T.; Marjeta, M.Z.; Kralj, S.; Peternelj, R. Senior Living-Lighting, Circadian Rhythm and Dementia I. Light Eng. 2019, 27, 4–8. [Google Scholar] [CrossRef]
  2. He, W.; Goodkind, D.; Kowal, P.R. An Aging World: 2015, International Population Reports; U.S. Census Bureau: Washington, DC, USA, 2016. Available online: https://www.census.gov/content/dam/Census/library/publications/2016/demo/p95-16-1.pdf. (accessed on 19 December 2019).
  3. Tol, R.S. Estimates of the Damage Costs of Climate Change. Part 1: Benchmark Estimates. Environ. Resour. Econ. 2002, 21, 47–73. [Google Scholar] [CrossRef]
  4. Jorgenson, A.K.; Fiske, S.; Hubacek, K.; Li, J.; McGovern, T.; Rick, T.; Schor, J.B.; Solecki, W.; York, R.; Zycherman, A. Social science perspectives on drivers of and responses to global climate change. WIREs Clim. Chang. 2019, 10, e554. [Google Scholar] [CrossRef] [PubMed]
  5. Honeyager, M. 25 Ideas for Creating Smart Multifunctional Rooms. Freshome. Available online: https://freshome.com/multifunctional-rooms-ideas/ (accessed on 28 May 2019).
  6. Conroy, R. 7 Architectural Trends Shaping the Future of House-building. Conroy Brook. Available online: https://www.conroybrook.co.uk/news/7-architectural-trends-shaping-the-future-of-house-building (accessed on 28 May 2019).
  7. Rupp, R.F.; Vásquez, N.G.; Lamberts, R. A review of human thermal comfort in the built environment. Energy Build. 2015, 105, 178–205. [Google Scholar] [CrossRef]
  8. Enescu, D. A review of thermal comfort models and indicators for indoor environments. Renew. Sustain. Energy Rev. 2017, 79, 1353–1379. [Google Scholar] [CrossRef]
  9. Daniels, R. Building Bulletin 101 Guidelines on Ventilation, Thermal Comfort and Indoor Air Quality in Schools; The Education and Skills Funding Agency (ESFA): Coventry, UK, 2018. [Google Scholar]
  10. Leccese, F.; Salvadori, G.; Rocca, M.; Buratti, C.; Belloni, E. A method to assess lighting quality in educational rooms using analytic hierarchy process. Build. Environ. 2020, 168, 106501. [Google Scholar] [CrossRef]
  11. Karyono, K.; Abdullah, B.M.; Cotgrave, A.J.; Bras, A.A. A Smart Adaptive Lighting System for a Multifunctional Room. In 2019 12th International Conference on Developments in eSystems Engineering (DeSE); Institute of Electrical and Electronics Engineers (IEEE): New York, NY, USA, 2019; pp. 990–995. [Google Scholar] [CrossRef]
  12. Light and Lighting-Lighting of Work Places; BSI: London, UK, 2011.
  13. World Health Organization. Blindness and Vision Impairment. Available online: https://www.who.int/news-room/fact-sheets/detail/blindness-and-visual-impairment (accessed on 15 July 2019).
  14. Brunnström, G.; Sörensen, S.; Alsterstad, K.; Sjöstrand, J. Quality of light and quality of life—The effect of lighting adaptation among people with low vision. Ophthalmic Physiol. Opt. 2004, 24, 274–280. [Google Scholar] [CrossRef]
  15. Fosse, P.; Valberg, A. Lighting Needs and Lighting Comfort during Reading with Age-Related Macular Degeneration. J. Vis. Impair. Blind. 2004, 98, 389–409. [Google Scholar] [CrossRef]
  16. Perlmutter, M.; Bhorade, A.; Gordon, M.; Hollingsworth, H.; Engsberg, J.E.; Baum, M.C. Home Lighting Assessment for Clients With Low Vision. Am. J. Occup. Ther. 2013, 67, 674–682. [Google Scholar] [CrossRef]
  17. CIE. International Standards. The Commission Internationale de l´Eclairage. Available online: http://cie.co.at/publications/international-standards (accessed on 14 August 2020).
  18. Fabbri, K. Indoor Thermal Comfort Perception: A Questionnaire Approach Focusing on Children; Springer: New York, NY, USA, 2015. [Google Scholar]
  19. Van Craenendonck, S.; Lauriks, L.; Vuye, C.; Kampen, J. A review of human thermal comfort experiments in controlled and semi-controlled environments. Renew. Sustain. Energy Rev. 2018, 82, 3365–3378. [Google Scholar] [CrossRef]
  20. Parsons, K. Human Thermal Comfort; CRC Press: Boca Raton, FL, USA, 2020. [Google Scholar]
  21. Keyvanfar, A.; Shafaghat, A.; Majid, M.Z.A.; Bin Lamit, H.; Hussin, M.W.; Ali, K.N.B.; Saad, A.D. User satisfaction adaptive behaviors for assessing energy efficient building indoor cooling and lighting environment. Renew. Sustain. Energy Rev. 2014, 39, 277–295. [Google Scholar] [CrossRef]
  22. Nicol, J.F.; Roaf, S. Rethinking thermal comfort. Build. Res. Inf. 2017, 45, 711–716. [Google Scholar] [CrossRef]
  23. Suk, J.Y. Luminance and vertical eye illuminance thresholds for occupants’ visual comfort in daylit office environments. Build. Environ. 2019, 148, 107–115. [Google Scholar] [CrossRef]
  24. Öner, M.; Kazanasmaz, T.; Leccese, F.; Salvadori, G. Analysis of the relationship between daylight illuminance and cognitive, affective and physiological changes in visual display terminal workers. Build. Serv. Eng. Res. Technol. 2020, 41, 167–182. [Google Scholar] [CrossRef]
  25. Leccese, F.; Salvadori, G.; Montagnani, C.; Ciconi, A.; Rocca, M. Lighting assessment of ergonomic workstation for radio diagnostic reporting. Int. J. Ind. Ergon. 2017, 57, 42–54. [Google Scholar] [CrossRef]
  26. O’Brien, W.; Gunay, H.B. The contextual factors contributing to occupants’ adaptive comfort behaviors in offices—A review and proposed modeling framework. Build. Environ. 2014, 77, 77–87. [Google Scholar] [CrossRef]
  27. Nagy, Z.; Yong, F.Y.; Schlueter, A. Occupant centered lighting control: A user study on balancing comfort, acceptance, and energy consumption. Energy Build. 2016, 126, 310–322. [Google Scholar] [CrossRef]
  28. Gunay, H.B.; O’Brien, W.; Beausoleil-Morrison, I.; Gilani, S. Development and implementation of an adaptive lighting and blinds control algorithm. Build. Environ. 2007, 113, 185–199. [Google Scholar] [CrossRef]
  29. Kandasamy, N.K.; Karunagaran, G.; Spanos, C.; Tseng, K.J.; Soong, B.-H. Smart lighting system using ANN-IMC for personalized lighting control and daylight harvesting. Build. Environ. 2018, 139, 170–180. [Google Scholar] [CrossRef]
  30. Park, J.Y.; Dougherty, T.; Fritz, H.; Nagy, Z. LightLearn: An adaptive and occupant centered controller for lighting based on reinforcement learning. Build. Environ. 2019, 147, 397–414. [Google Scholar] [CrossRef]
  31. Redelmeier, D.A.; Katz, J.; Kahneman, D. Memories of colonoscopy: A randomized trial. Pain 2003, 104, 187–194. [Google Scholar] [CrossRef]
  32. Redelmeier, D.A.; Kahneman, D. Patients’ memories of painful medical treatments: Real-time and retrospective evaluations of two minimally invasive procedures. Pain 1996, 66, 3–8. [Google Scholar] [CrossRef]
  33. Kahneman, D.; Fredrickson, B.L.; Schreiber, C.A.; Redelmeier, D.A. When More Pain Is Preferred to Less: Adding a Better End. Psychol. Sci. 1993, 4, 401–405. [Google Scholar] [CrossRef]
  34. Chernoff, N.N. Memory vs. Experience: Happiness is Relative. Association for Psychological Science. Available online: https://www.psychologicalscience.org/observer/memory-vs-experience-happiness-is-relative (accessed on 18 December 2019).
  35. Uguz, S.; Ipek, O. The Management of Indoor Thermal Comfort with Wireless Sensor Networks. Meas. Control. 2017, 50, 206–213. [Google Scholar] [CrossRef]
  36. Samuel, A.; Karyono, K. ZLeAp: Application for Wireless Sensor Network (ZigBee) learning tool. In Proceedings of the 2015 3rd International Conference on New Media (CONMEDIA), 25–27 November 2015; Institute of Electrical and Electronics Engineers (IEEE): New York, NY, USA; pp. 1–5. [Google Scholar] [CrossRef]
  37. Moon, J.W.; Jung, S.K.; Kim, Y.; Han, S.-H. Comparative study of artificial intelligence-based building thermal control methods—Application of fuzzy, adaptive neuro-fuzzy inference system, and artificial neural network. Appl. Therm. Eng. 2011, 31, 2422–2429. [Google Scholar] [CrossRef]
  38. Aljaaf, A.J.; Mallucci, C.; Al-Jumeily, D.; Hussain, A.; Alloghani, M.; Mustafina, J. A Study of Data Classification and Selection Techniques to Diagnose Headache Patients. In Applications of Big Data Analytics: Trends, Issues, and Challenges; Alani, M.M., Tawfik, H., Saeed, M., Anya, O., Eds.; Springer International Publishing: Cham, Switzerland, 2018; pp. 121–134. [Google Scholar]
  39. Karyono, K.; Andoko, A.; Ellianto, E. Accessibility, UX metrics and Gamification approach in embedded system. Int. Journal Innov. Technol. Explor. Eng. 2019, 8, 210–214. Available online: https://www.scopus.com/inward/record.uri?eid=2-s2.0-85069226866&partnerID=40&md5=f756985ea16cd4e6ca81795623631287 (accessed on 7 January 2020).
  40. Steffy, G.R. Architectural Lighting Design, 3rd ed.; John Wiley and Sons Inc.: Hoboken, NJ, USA, 2008. [Google Scholar]
  41. Leung, A.S.M.; Lupton, M.J.; Carter, D.J. Standard obstructions for lighting calculations. Int. J. Lighting Res. Technol. 1994, 26, 161–165. [Google Scholar] [CrossRef]
  42. Leung, A.; Lupton, M.; Carter, D. The influence of different photometric observers on luxmeter accuracy for LEDs and FLs lamps measurements. Opt. Appl. 2019, 49, 161–165. [Google Scholar]
Figure 1. The proposed system diagram.
Figure 1. The proposed system diagram.
Buildings 10 00168 g001
Figure 2. The proposed system flowchart.
Figure 2. The proposed system flowchart.
Buildings 10 00168 g002
Figure 3. The adaptive lighting model flow.
Figure 3. The adaptive lighting model flow.
Buildings 10 00168 g003
Figure 4. The proposed user interface for lighting control.
Figure 4. The proposed user interface for lighting control.
Buildings 10 00168 g004
Figure 5. Research steps for the adaptive lighting system.
Figure 5. Research steps for the adaptive lighting system.
Buildings 10 00168 g005
Figure 6. The uneven pattern of the daylight simulation at sub-scenario A, 6:00 a.m., 1 May 2019, in DIALuxEvo 8.1.
Figure 6. The uneven pattern of the daylight simulation at sub-scenario A, 6:00 a.m., 1 May 2019, in DIALuxEvo 8.1.
Buildings 10 00168 g006
Figure 7. The uneven pattern of the daylight simulation in DIALuxEvo 8.1 (a) at sub-scenario A, 6:00 a.m., 1 May 2019; (b) at sub-scenario B, 9:00 a.m., 5 June 2019; and (c) at sub-scenario C, 4:00 p.m., 10 November 2019.
Figure 7. The uneven pattern of the daylight simulation in DIALuxEvo 8.1 (a) at sub-scenario A, 6:00 a.m., 1 May 2019; (b) at sub-scenario B, 9:00 a.m., 5 June 2019; and (c) at sub-scenario C, 4:00 p.m., 10 November 2019.
Buildings 10 00168 g007
Figure 8. The even pattern of the simulation result from combining the artificial light of the smart adaptive lighting system for 200 lux illumination and the sunlight in DIALuxEvo 8.1 (a) at sub-scenario A, 6:00 a.m., 1 May 2019; (b) at sub-scenario B, 9:00 a.m., 5 June 2019, the 200 lux contour is not visible in the diagram; and (c) at sub-scenario C, 4:00 p.m., 10 November 2019.
Figure 8. The even pattern of the simulation result from combining the artificial light of the smart adaptive lighting system for 200 lux illumination and the sunlight in DIALuxEvo 8.1 (a) at sub-scenario A, 6:00 a.m., 1 May 2019; (b) at sub-scenario B, 9:00 a.m., 5 June 2019, the 200 lux contour is not visible in the diagram; and (c) at sub-scenario C, 4:00 p.m., 10 November 2019.
Buildings 10 00168 g008
Table 1. Illumination standards mentioned in BS EN 12464-1:2011 [12].
Table 1. Illumination standards mentioned in BS EN 12464-1:2011 [12].
IlluminationActivities
200 luxcanteen, pantries, feed preparation, dairy, utensil washing, bakery preparation and baking, laundry ironing, lounges, entrance halls, and library bookshelves area
300 luxbakery finishing, glazing, decorating, playroom, nursery, handicraft room, classroom, music practice, and computer practice
500 luxsickbay, hairdressing, cutting, gilding, embossing, block engraving, work on stones and platens, printing machines, matrix making, writing, typing, reading, data processing, restaurant’s kitchen, library reading area, the classroom for evening classes, lecture hall, demonstration table, practical rooms, and handicraft room
750 luxfor laundry inspection and repairs, and art and technical drawing
Table 2. Simulation parameters and values.
Table 2. Simulation parameters and values.
Simulation ParametersValues
Room Size13 m2 (5m × 2.6 m)
Ceiling Reflectance75%
Wall Reflectance50%
Floor Reflectance20%
Maintenance Factor0.80
Clearance Height2.9 m
Work plane Height0.76m
Window Size0.83 m2 (1.82 m × 1.2 m)
Number of Luminaire8
Luminaire TypeThorn Lighting Dimmable Novaline LED3500-840 HFI E3 WH 96643238
Max Illumination<1000 lux
Site LocationLiverpool, Eng
Site Latitude53.41° (53.41° N)
Site Longitude−2.98° (2.98° W)
Time Zone(UTC+00:00) Dublin, Edinburgh, Lisbon, London
Reference Sky TypeAverage sky
Table 3. Simulation results from sub-scenario A, 6:00 a.m., 1 May 2019.
Table 3. Simulation results from sub-scenario A, 6:00 a.m., 1 May 2019.
Illuminance (Lux)LED Power (in %)
L8L7L6L5L4L3L2L1
2001111222222222222
2501515252525252525
3003030404040404040
5005757656565656565
7508787929292929292
<1000100100100100100100100100
Table 4. Simulation results from sub-scenario B, 9:00 a.m., 5 June 2019.
Table 4. Simulation results from sub-scenario B, 9:00 a.m., 5 June 2019.
Illuminance (Lux)LED Power (in %)
L8L7L6L5L4L3L2L1
200000022222222
25000151520202525
3000025035353535
50000404065656565
75000656592929292
<10001307070100100100100
Table 5. Simulation results from sub-scenario C, 4:00 p.m., 10 November 2019.
Table 5. Simulation results from sub-scenario C, 4:00 p.m., 10 November 2019.
Illuminance (Lux)LED Power (in %)
L8L7L6L5L4L3L2L1
2001111222222222222
2501515252525252525
3003030404040404040
5005757656565656565
7508787929292929292
<1000100100100100100100100100

Share and Cite

MDPI and ACS Style

Karyono, K.; Abdullah, B.; Cotgrave, A.; Bras, A. A Novel Adaptive Lighting System Which Considers Behavioral Adaptation Aspects for Visually Impaired People. Buildings 2020, 10, 168. https://doi.org/10.3390/buildings10090168

AMA Style

Karyono K, Abdullah B, Cotgrave A, Bras A. A Novel Adaptive Lighting System Which Considers Behavioral Adaptation Aspects for Visually Impaired People. Buildings. 2020; 10(9):168. https://doi.org/10.3390/buildings10090168

Chicago/Turabian Style

Karyono, Karyono, Badr Abdullah, Alison Cotgrave, and Ana Bras. 2020. "A Novel Adaptive Lighting System Which Considers Behavioral Adaptation Aspects for Visually Impaired People" Buildings 10, no. 9: 168. https://doi.org/10.3390/buildings10090168

APA Style

Karyono, K., Abdullah, B., Cotgrave, A., & Bras, A. (2020). A Novel Adaptive Lighting System Which Considers Behavioral Adaptation Aspects for Visually Impaired People. Buildings, 10(9), 168. https://doi.org/10.3390/buildings10090168

Note that from the first issue of 2016, this journal uses article numbers instead of page numbers. See further details here.

Article Metrics

Back to TopTop