Schedule Delay Risk Analysis in Construction Projects with a Simulation-Based Expert System
Abstract
1. Introduction
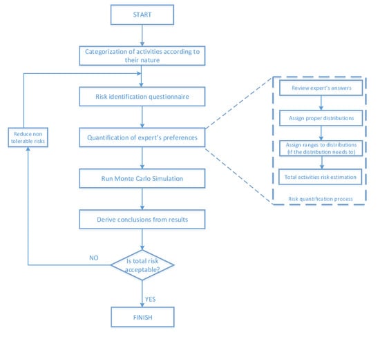
2. The Proposed Approach
2.1. The Risk Identification Questionnaire
2.2. Distributions Assignment
2.3. Range Consideration
2.4. Extract Total Risk Estimation for the Activities
2.5. Monte Carlo Simulation
3. Application in a Construction Project in GREECE
4. Conclusions
Author Contributions
Funding
Conflicts of Interest
References
- Malcolm, D.G.; Roseboom, J.H.; Clark, C.E.; Fazar, W. Application of a Technique for Research and Development Program Evaluation. Oper. Res. 1959, 7, 646–669. [Google Scholar] [CrossRef]
- Taylor, B.W. Project management using GERT analysis. Proj. Manag. Q. 1978, 9, 15–20. [Google Scholar]
- Kelley, J.E. Critical-Path Planning and Scheduling: Mathematical Basis. Oper. Res. 1961, 9, 296–320. [Google Scholar] [CrossRef]
- Barraza, G.A.; Bueno, R.A. Probabilistic Control of Project Performance Using Control Limit Curves. J. Constr. Eng. Manag. 2007, 133, 957–965. [Google Scholar] [CrossRef]
- Barraza, G.A. Probabilistic estimation and allocation of project time contingency. J. Constr. Eng. Manag. 2011, 137, 259–265. [Google Scholar] [CrossRef]
- Alarcón, L.F.; Ashley, D.B.; de Hanily, A.S.; Molenaar, K.R.; Ungo, R. Risk Planning and Management for the Panama Canal Expansion Program. J. Constr. Eng. Manag. 2011, 137, 762–771. [Google Scholar] [CrossRef]
- Nguyen, L.D.; Phan, D.H.; Tang, L.C.M. Simulating construction duration for multistory buildings with controlling activities. J. Constr. Eng. Manag. 2013, 139, 951–959. [Google Scholar] [CrossRef]
- Elshaer, R. Impact of sensitivity information on the prediction of project’s duration using earned schedule method. Int. J. Proj. Manag. 2013, 31, 579–588. [Google Scholar] [CrossRef]
- Moret, Y.; Einstein, H.H. Construction Cost and Duration Uncertainty Model: Application to High-Speed Rail Line Project. J. Constr. Eng. Manag. 2016, 142. [Google Scholar] [CrossRef]
- Farshchian, M.M.; Heravi, G. Probabilistic Assessment of Cost, Time, and Revenue in a Portfolio of Projects Using Stochastic Agent-Based Simulation. J. Constr. Eng. Manag. 2018, 144. [Google Scholar] [CrossRef]
- Bianco, L.; Caramia, M.; Giordani, S. A chance constrained optimization approach for resource unconstrained project scheduling with uncertainty in activity execution intensity. Comput. Ind. Eng. 2019, 128, 831–836. [Google Scholar] [CrossRef]
- Sarigiannidis, L.; Chatzoglou, P.D. Quality vs risk: An investigation of their relationship in software development projects. Int. J. Proj. Manag. 2014, 32, 1073–1082. [Google Scholar] [CrossRef]
- Thompson, R.; Lucko, G.; Su, Y. Reconsidering an Appropriate Probability Distribution Function for Construction Simulations. Constr. Res. Congr. 2016, 2522–2531. [Google Scholar] [CrossRef]
- Elbarkouky, M.M.G.; Fayek, A.R.; Siraj, N.B.; Sadeghi, N. Fuzzy arithmetic risk analysis approach to determine construction project contingency. J. Constr. Eng. Manag. 2016, 142. [Google Scholar] [CrossRef]
- Hajifathalian, K.; Howell, G.; Wambeke, B.W.; Hsiang, S.M.; Liu, M. Oops Simulation: Cost-Benefits Trade-Off Analysis of Reliable Planning for Construction Activities. J. Constr. Eng. Manag. 2016, 142. [Google Scholar] [CrossRef]
- Qazi, A.; Quigley, J.; Dickson, A.; Kirytopoulos, K. Project Complexity and Risk Management (ProCRiM): Towards modelling project complexity driven risk paths in construction projects. Int. J. Proj. Manag. 2016, 34, 1183–1198. [Google Scholar] [CrossRef]
- Zhang, L.; Wu, X.; Skibniewski, M.J. Simulation-based analysis of tunnel boring machine performance in tunneling excavation. J. Comput. Civ. Eng. 2016, 30. [Google Scholar] [CrossRef]
- Tao, L.; Wu, D.; Liu, S.; Lambert, J.H. Schedule risk analysis for new-product development: The GERT method extended by a characteristic function. Reliab. Eng. Syst. Saf. 2017, 167, 464–473. [Google Scholar] [CrossRef]
- Paz, J.C.; Rozenboim, D.; Cuadros, Á.; Cano, S.; Escobar, J.W. A simulation-based scheduling methodology for construction projects considering the potential impacts of delay risks. Constr. Econ. Build. 2018, 18, 41–69. [Google Scholar] [CrossRef]
- Kirytopoulos, K.A.; Leopoulos, V.N.; Diamantas, V.K. PERT vs. Monte Carlo Simulation along with the suitable distribution effect. Int. J. Proj. Organ. Manag. 2008, 1, 24–46. [Google Scholar] [CrossRef]
- Vanhoucke, M. On the dynamic use of project performance and schedule risk information during project tracking. Omega 2011, 39, 416–426. [Google Scholar] [CrossRef]
- Jun, D.H.; El-Rayes, K. Fast and accurate risk evaluation for scheduling large-scale construction projects. J. Comput. Civ. Eng. 2011, 25, 407–417. [Google Scholar] [CrossRef]
- Vanhoucke, M. Measuring the efficiency of project control using fictitious and empirical project data. Int. J. Proj. Manag. 2012, 30, 252–263. [Google Scholar] [CrossRef]
- Choudhry, R.M.; Aslam, M.A.; Arain, F.M. Cost and schedule risk analysis of bridge construction in Pakistan: Establishing risk guidelines. J. Constr. Eng. Manag. 2014, 140. [Google Scholar] [CrossRef]
- Tran, D.Q.; Molenaar, K.R. Risk-Based Project Delivery Selection Model for Highway Design and Construction. J. Constr. Eng. Manag. 2015, 141. [Google Scholar] [CrossRef]
- Wang, C.; Jiao, B.; Guo, L.; Tian, Z.; Niu, J.; Li, S. Robust scheduling of building energy system under uncertainty. Appl. Energy 2016, 167, 366–376. [Google Scholar] [CrossRef]
- Firouzi, A.; Yang, W.; Li, C.-Q. Prediction of total cost of construction project with dependent cost items. J. Constr. Eng. Manag. 2016, 142. [Google Scholar] [CrossRef]
- Kerkhove, L.-P.; Vanhoucke, M. Optimised scheduling for weather sensitive offshore construction projects. Omega (United Kingdom) 2017, 66, 58–78. [Google Scholar] [CrossRef]
- Chang, C.-Y.; Ko, J.-W. New Approach to Estimating the Standard Deviations of Lognormal Cost Variables in the Monte Carlo Analysis of Construction Risks. J. Constr. Eng. Manag. 2017, 143. [Google Scholar] [CrossRef]
- Erol, H.; Dikmen, I.; Birgonul, M.T. Measuring the impact of lean construction practices on project duration and variability: A simulation-based study on residential buildings. J. Civ. Eng. Manag. 2017, 23, 241–251. [Google Scholar] [CrossRef]
- Francis, A. Simulating Uncertainties in Construction Projects with Chronographical Scheduling Logic. J. Constr. Eng. Manag. 2017, 143. [Google Scholar] [CrossRef]
- Chang, H.-K.; Yu, W.-D.; Cheng, S.-T. A new project scheduling method based on activity risk duration and systems simulation. J. Technol. 2018, 33, 1–16. [Google Scholar]
- Lorenzo, S.-M.; Antonio, A.-A.; Laura, G.-H.; Palomo-Romero, J.M.; Ayuso-Muñoz, J.L. New Approach to the Distribution of Project Completion Time in PERT Networks. J. Constr. Eng. Manag. 2018, 144, 4018094. [Google Scholar]
- Aderbag, M.A.; Elmabrouk, S.K.; Sherif, M.A. Risk analysis related to costing and scheduling of construction projects. In Proceedings of the International Conference on Industrial Engineering and Operations Management, IEOM Society International, Bandung, Indonesia, 6–8 March 2018. [Google Scholar]
- Walȩdzik, K.; Mańdziuk, J. Applying hybrid Monte Carlo Tree Search methods to Risk-Aware Project Scheduling Problem. Inf. Sci. 2018, 460, 450–468. [Google Scholar] [CrossRef]
- Ntzeremes, P.; Kirytopoulos, K. Applying a stochastic-based approach for developing a quantitative risk assessment method on the fire safety of underground road tunnels. Tunn. Undergr. Space Technol. 2018, 81, 619–631. [Google Scholar] [CrossRef]
- Rausch, C.; Nahangi, M.; Haas, C.; Liang, W. Monte Carlo simulation for tolerance analysis in prefabrication and offsite construction. Autom. Constr. 2019, 103, 300–314. [Google Scholar] [CrossRef]
- Tokdemir, O.B.; Erol, H.; Dikmen, I. Delay Risk Assessment of Repetitive Construction Projects Using Line-of-Balance Scheduling and Monte Carlo Simulation. J. Constr. Eng. Manag. 2019, 145. [Google Scholar] [CrossRef]
- Aven, T. Risk assessment and risk management: Review of recent advances on their foundation. Eur. J. Oper. Res. 2016, 253, 1–13. [Google Scholar] [CrossRef]
- El-Sayegh Sameh, M.; Mansour Mahmoud, H. Risk Assessment and Allocation in Highway Construction Projects in the UAE. J. Manag. Eng. 2015, 31, 4015004. [Google Scholar] [CrossRef]
- Rees, M. Business Risk ans Simulation Modelling in Practice Using Excel, VBA and @RISK; John Wiley & Sons Ltd.: Hoboken, NJ, USA, 2015. [Google Scholar]
- PMI. PMBOK Guide, 6th ed.; Project Management Institute: Newtown Square, PA, USA, 2017. [Google Scholar]



| ID | Task Name | Dur. (days) | Predecessors | ID | Task Name | Dur. | Predecessors |
|---|---|---|---|---|---|---|---|
| 1 | Resort Pools Construction | 31 | Eng. Room Waterproofing Walls | 2 | 30 | ||
| 2 | Preparations–Site Organizing | 32 | Walls Road Metal Surroundings Settings | 2 | 31 | ||
| 3 | Contracts–Project Insurance | 4 | 33 | Eng. Room Ceiling Moulds | 6 | 30 | |
| 4 | Installation in the Site Workplace | 4 | 34 | Stairways and Halls Concretes | 3 | 29 | |
| 5 | Pools Complex Construction | 35 | Electromechanical Infr. for Lights and Irrigation | 3 | 34 | ||
| 6 | Ground Water Drainage Study | 2 | 4 | 36 | Groundfloor Surroundings Concretes | 4 | 35;34 |
| 7 | Ground Water Drainage | 30 | 6 | 37 | Shafts Installations | 3 | 34 |
| 8 | Licenses from Archeological Office | 10 | 38 | Tanks–Walls Waterproofing | 6 | 36 | |
| 9 | Concrete Elements Precipitations | 4 | 8 | 39 | Insulation Recovery–Trials | 4 | 38 |
| 10 | Excavation of Swimming Pool 1 | 6 | 8 | 40 | Inside Waterproofing | 10 | 18;19 |
| 11 | Reclamation Layers Constructions | 5 | 10 | 41 | Swimming Pool 1 Edges Installations | 6 | 40 |
| 12 | Clearence Concretes | 1 | 11 | 42 | Stone Blocks Installations | 7 | 41 |
| 13 | Swimming Pool 1 Plate Ironing | 2 | 12 | 43 | Terrazzo Construction | 7 | 42 |
| 14 | Outside Wall Wooden Moulds | 6 | 13 | 44 | Swimming Pools Surface Paintings | 6 | 43 |
| 15 | Swimming Pool 1 Pipeworks | 6 | 14 | 45 | Stairways Roughcasts | 4 | 37 |
| 16 | Ground Floor Construction | 3 | 15 | 46 | Showers Installations | 2 | 43 |
| 17 | Inside Wall Wooden Moulds | 4 | 16 | 47 | Rustproof Elements Installations | 2 | 46 |
| 18 | Walls Construction | 2 | 17 | 48 | Steel Grids Installations | 2 | 46;47 |
| 19 | Walls Waterbrush Construction | 2 | 18 | 49 | Built-in Pipeworks–Trials | 33 | 39 |
| 20 | Perimetric Walls Coverings | 2 | 18;19 | 50 | Eng. Room Electrical-Plumbing Works | 20 | 39 |
| 21 | Spillway and Tank Construction | 4 | 20 | 51 | Eng. Room Engines Installations | 20 | 50 |
| 22 | Engines Room Excavation | 2 | 7 | 52 | Surroundings Pipeworks | 15 | 36;35;34 |
| 23 | Reclamation Layers Constructions | 2 | 22;20;21 | 53 | Recovery Works | 2 | 52 |
| 24 | Clearence Concretes C12/15 | 1 | 23 | 54 | Showers Shafts and Drainage Networks Construction | 6 | 50 |
| 25 | Ground Floor Waterproofing | 1 | 24 | 55 | Boreholds–Matrix–Pumps System | 12 | 54 |
| 26 | Clearence Concretes C16/20 | 1 | 25 | 56 | Swimming Pools Lights and Edges Installations | 2 | 44 |
| 27 | Outside Wall Wooden Moulds | 3 | 26 | 57 | Electromechanical Equipment Installations | 3 | 43 |
| 28 | Eng. Room Excavation Ground Floor Construction | 2 | 25 | 58 | Ground and Wall Lights Installations | 12 | 55 |
| 29 | Eng. Room Inside Walls Construction | 4 | 28 | 59 | Surroundings Lights (Pillar Lights) | 12 | 58 |
| 30 | Eng. Room Inside Walls Concretes | 2 | 29 | 60 | Plant Soil Settings | 7 | 51;53;54;55;57;56;58;59 |
| Preparation–Earthworks | Building Works | Installation of Equipment | Electrical and Mechanical Installations | Completion and Testing |
|---|---|---|---|---|
| ID | ID | ID | ID | ID |
| 3 | 12 | 47 | 15 | 44 |
| 4 | 13 | 48 | 35 | 59 |
| 6 | 14 | 56 | 49 | 60 |
| 7 | 16 | 57 | 50 | |
| 8 | 17 | 58 | 51 | |
| 9 | 18 | 52 | ||
| 10 | 19 | 55 | ||
| 11 | 21 | |||
| 20 | 24 | |||
| 22 | 25 | |||
| 23 | 26 | |||
| 31 | 27 | |||
| 32 | 28 | |||
| 33 | 29 | |||
| 53 | 30 | |||
| 34 | ||||
| 36 | ||||
| 37 | ||||
| 38 | ||||
| 39 | ||||
| 40 | ||||
| 41 | ||||
| 42 | ||||
| 43 | ||||
| 45 | ||||
| 46 | ||||
| 54 |
| Section 1: General Information | |||||||
|---|---|---|---|---|---|---|---|
| Name: N.K. | |||||||
| Position: Project Risk Manager | |||||||
| Years of experience: | <5 (EI = 0.2) | 6–10 (EI = 0.15) | 11–15 (EI = 0.1) | 16–25 (EI = 0.05) | >25 (EI = 0.0) | ||
| Section 2: General risks | |||||||
| Linguistic variable | Very low | Low | Moderate | High | Very High | ||
| Quantitative equal | 0 | 0.25 | 0.5 | 0.75 | 1 | ||
| 1 | Changes to the project’s feasibility during construction | 0 | |||||
| Probability: | 0 | ||||||
| Impact: | 1 | ||||||
| Very low | Low | Moderate | High | Very High | |||
| 2 | Inefficient Planning | 0.25 | |||||
| Probability: | 0.25 | ||||||
| Impact: | 1 | ||||||
| Very low | Low | Moderate | High | Very High | |||
| 3 | Resources availability issues | 0.375 | |||||
| Probability: | 0.5 | ||||||
| Impact: | 0.75 | ||||||
| Very low | Low | Moderate | High | Very High | |||
| 4 | Health and Safety issues (Accidents and/or inadequate safety measures) | 0.375 | |||||
| Probability: | 0.5 | ||||||
| Impact: | 0.75 | ||||||
| Very low | Low | Moderate | High | Very High | |||
| 5 | Poor construction quality | 0.1875 | |||||
| Probability: | 0.25 | ||||||
| Impact: | 0.75 | ||||||
| Very low | Low | Moderate | High | Very High | |||
| 6 | Delay in payments | 0.1875 | |||||
| Probability: | 0.25 | ||||||
| Impact: | 0.75 | ||||||
| Very low | Low | Moderate | High | Very High | |||
| 7 | Delays from subcontractors | 0.125 | |||||
| Probability: | 0.5 | ||||||
| Impact: | 0.25 | ||||||
| Very low | Low | Moderate | High | Very High | |||
| 8 | Delays from suppliers | 0.25 | |||||
| Probability: | 0.5 | ||||||
| Impact: | 0.5 | ||||||
| Very low | Low | Moderate | High | Very High | |||
| 9 | Delays in licensing from public services | 0.1875 | |||||
| Probability: | 0.25 | ||||||
| Impact: | 0.75 | ||||||
| Very low | Low | Moderate | High | Very High | |||
| 10 | Political instability | 0.375 | |||||
| Probability: | 0.5 | ||||||
| Impact: | 0.75 | ||||||
| Very low | Low | Moderate | High | Very High | |||
| 11 | Changes in rules and regulations | 0.5 | |||||
| Probability: | 0.5 | ||||||
| Impact: | 1 | ||||||
| Very low | Low | Moderate | High | Very High | |||
| 12 | Weather conditions (volatility and/or natural disasters) | 0.125 | |||||
| Probability: | 0.25 | ||||||
| Impact: | 0.5 | ||||||
| Very low | Low | Moderate | High | Very High | |||
| 13 | Project environmental negative impact | 0 | |||||
| Probability: | 0 | ||||||
| Impact: | 0.75 | ||||||
| Very low | Low | Moderate | High | Very High | |||
| 14 | Criminal acts | 0.25 | |||||
| Probability: | 0.25 | ||||||
| Impact: | 1 | ||||||
| Very low | Low | Moderate | High | Very High | |||
| 15 | Staff cultural differences | 0 | |||||
| Probability: | 0 | ||||||
| Impact: | 0.75 | ||||||
| Section 3: Specific project risks | |||||||
| Pools complex construction | |||||||
| Preparation–earthworks | Optimistic | −40% | −30% | −20% | −10% | 0% | |
| Pessimistic | 0% | 10% | 20% | 30% | 40% | ||
| Building works | Optimistic | −40% | −30% | −20% | −10% | 0% | |
| Pessimistic | 0% | 10% | 20% | 30% | 40% | ||
| Electrical and mechanical installations | Optimistic | −40% | −30% | −20% | −10% | 0% | |
| Pessimistic | 0% | 10% | 20% | 30% | 40% | ||
| Installation of Equipment | Optimistic | −40% | −30% | −20% | −10% | 0% | |
| Pessimistic | 0% | 10% | 20% | 30% | 40% | ||
| Completion and testing | Optimistic | −40% | −30% | −20% | −10% | 0% | |
| Pessimistic | 0% | 10% | 20% | 30% | 40% | ||
| Probability (%) | Impact on Schedule (%) | |
|---|---|---|
| Very Low | 1–10 | 0–5 |
| Low | 11–30 | 6–10 |
| Moderate | 31–50 | 11–20 |
| High | 51–70 | 21–40 |
| Very High | >70 | >40 |
| Section 2 | Probability (P) | Impact (I) | (P*I) | |
|---|---|---|---|---|
| Questions | Answers | Questions | Answers | |
| 1 | 0 | 1 | 1 | 0 |
| 2 | 0.25 | 2 | 1 | 0.25 |
| 3 | 0.5 | 3 | 0.75 | 0.375 |
| 4 | 0.5 | 4 | 0.75 | 0.375 |
| 5 | 0.25 | 5 | 0.75 | 0.1875 |
| 6 | 0.25 | 6 | 0.75 | 0.1875 |
| 7 | 0.5 | 7 | 0.25 | 0.125 |
| 8 | 0.5 | 8 | 0.5 | 0.25 |
| 9 | 0.25 | 9 | 0.75 | 0.1875 |
| 10 | 0.5 | 10 | 0.75 | 0.375 |
| 11 | 0.5 | 11 | 1 | 0.5 |
| 12 | 0.25 | 12 | 0.5 | 0.125 |
| 13 | 0 | 13 | 0.75 | 0 |
| 14 | 0.25 | 14 | 1 | 0.25 |
| 15 | 0 | 15 | 0.75 | 0 |
| Sum | 3.1875 | |||
| Average | 0.2125 |
| Range Estimation (RE) | Final Deviation after Integration | |||
|---|---|---|---|---|
| Section 3 | Optimistic | Pessimistic | Corrected Optimistic | Corrected Pessimistic |
| Preparations–earthworks (PE) | −10.00% | 20.00% | −7.38% | 25.25% |
| Building works (BW) | 0.00% | 20.00% | 0.00% | 25.25% |
| Electrical and mechanical installations (EMI) | −10.00% | 10.00% | −7.38% | 12.63% |
| Installation of Equipment (IE) | −10.00% | 20.00% | −7.38% | 25.25% |
| Completion and testing (CT) | −10.00% | 20.00% | −7.38% | 25.25% |
| ID | Task Category | Duration | Optimistic | Pessimistic | Optimistic | Pessimistic | ID | Task Category | Duration | Optimistic | Pessimistic | Optimistic | Pessimistic |
|---|---|---|---|---|---|---|---|---|---|---|---|---|---|
| % | % | Duration | Duration | % | % | Duration | Duration | ||||||
| 3 | PE | 4 | −7.38 | 25.25 | 3.71 | 5.01 | 34 | BW | 3 | 0.00 | 16.67 | 3.00 | 3.50 |
| 4 | PE | 4 | −7.38 | 25.25 | 3.71 | 5.01 | 35 | EMI | 3 | −7.38 | 12.63 | 2.78 | 3.38 |
| 6 | PE | 2 | −7.38 | 25.25 | 1.85 | 2.51 | 36 | BW | 4 | 0.00 | 16.67 | 4.00 | 4.67 |
| 7 | PE | 30 | −7.38 | 25.25 | 27.79 | 37.58 | 37 | BW | 3 | 0.00 | 16.67 | 3.00 | 3.50 |
| 8 | PE | 10 | −7.38 | 25.25 | 9.26 | 12.53 | 38 | BW | 6 | 0.00 | 16.67 | 6.00 | 7.00 |
| 9 | PE | 4 | −7.38 | 25.25 | 3.71 | 5.01 | 39 | BW | 4 | 0.00 | 16.67 | 4.00 | 4.67 |
| 10 | PE | 6 | −7.38 | 25.25 | 5.56 | 7.52 | 40 | BW | 10 | 0.00 | 16.67 | 10.00 | 11.67 |
| 11 | PE | 5 | −7.38 | 25.25 | 4.63 | 6.26 | 41 | BW | 6 | 0.00 | 16.67 | 6.00 | 7.00 |
| 12 | BW | 1 | 0.00 | 25.25 | 1.00 | 1.25 | 42 | BW | 7 | 0.00 | 16.67 | 7.00 | 8.17 |
| 13 | BW | 2 | 0.00 | 25.25 | 2.00 | 2.51 | 43 | BW | 7 | 0.00 | 16.67 | 7.00 | 8.17 |
| 14 | BW | 6 | 0.00 | 25.25 | 6.00 | 7.52 | 44 | CT | 6 | −7.38 | 25.25 | 5.56 | 7.52 |
| 15 | EMI | 6 | −7.38 | 12.63 | 5.56 | 6.76 | 45 | BW | 4 | 0.00 | 16.67 | 4.00 | 4.67 |
| 16 | BW | 3 | 0.00 | 25.25 | 3.00 | 3.76 | 46 | BW | 2 | 0.00 | 16.67 | 2.00 | 2.33 |
| 17 | BW | 4 | 0.00 | 25.25 | 4.00 | 5.01 | 47 | IE | 2 | −7.38 | 25.25 | 1.85 | 2.51 |
| 18 | BW | 2 | 0.00 | 25.25 | 2.00 | 2.51 | 48 | IE | 2 | −7.38 | 25.25 | 1.85 | 2.51 |
| 19 | BW | 2 | 0.00 | 25.25 | 2.00 | 2.51 | 49 | EMI | 33 | −7.38 | 12.63 | 30.57 | 37.17 |
| 20 | PE | 2 | −7.38 | 25.25 | 1.85 | 2.51 | 50 | EMI | 20 | −7.38 | 12.63 | 18.53 | 22.53 |
| 21 | BW | 4 | 0.00 | 25.25 | 4.00 | 5.01 | 51 | EMI | 20 | −7.38 | 12.63 | 18.53 | 22.53 |
| 22 | PE | 2 | −7.38 | 25.25 | 1.85 | 2.51 | 52 | EMI | 15 | −7.38 | 12.63 | 13.89 | 16.89 |
| 23 | PE | 2 | −7.38 | 25.25 | 1.85 | 2.51 | 53 | PE | 2 | −7.38 | 25.25 | 1.85 | 2.51 |
| 24 | BW | 1 | 0.00 | 16.67 | 1.00 | 1.17 | 54 | BW | 6 | 0.00 | 25.25 | 6.00 | 7.52 |
| 25 | BW | 1 | 0.00 | 16.67 | 1.00 | 1.17 | 55 | EMI | 12 | −7.38 | 12.63 | 11.12 | 13.52 |
| 26 | BW | 1 | 0.00 | 16.67 | 1.00 | 1.17 | 56 | IE | 2 | −7.38 | 25.25 | 1.85 | 2.51 |
| 27 | BW | 3 | 0.00 | 16.67 | 3.00 | 3.50 | 57 | IE | 3 | −7.38 | 25.25 | 2.78 | 3.76 |
| 28 | BW | 2 | 0.00 | 16.67 | 2.00 | 2.33 | 58 | IE | 12 | −7.38 | 25.25 | 11.12 | 15.03 |
| 29 | BW | 4 | 0.00 | 16.67 | 4.00 | 4.67 | 59 | CT | 12 | −7.38 | 25.25 | 11.12 | 15.03 |
| 30 | BW | 2 | 0.00 | 16.67 | 2.00 | 2.33 | 60 | CT | 7 | −7.38 | 25.25 | 6.48 | 8.77 |
| 31 | BW | 2 | 0.00 | 16.67 | 2.00 | 2.33 | |||||||
| 32 | BW | 2 | 0.00 | 16.67 | 2.00 | 2.33 | |||||||
| 33 | BW | 6 | 0.00 | 16.67 | 6.00 | 7.00 |
| Our Approach | Pert Distribution | Triangular Distribution | Uniform Distribution | PERT Method | |
|---|---|---|---|---|---|
| Days | |||||
| Minimum | 151 | 151.71 | 154.66 | 155.17 | - |
| Maximum | 164.48 | 162.09 | 167.44 | 171.55 | - |
| Mean | 157.72 | 155.89 | 160.07 | 163.93 | 155.98 |
| Std Dev | 2.25 | 1.67 | 2.06 | 2.75 | 1.57 |
| Percentile | Our Approach | Pert Distribution | Triangular Distribution | Uniform Distribution | PERT Method |
|---|---|---|---|---|---|
| Days | |||||
| 5% | 154.1 | 153.22 | 156.68 | 159.3 | 153.41 |
| 10% | 154.8 | 153.67 | 157.26 | 160.24 | 153.98 |
| 15% | 155.3 | 154.07 | 157.81 | 160.99 | 154.36 |
| 20% | 155.7 | 154.4 | 158.23 | 161.49 | 154.67 |
| 25% | 156.2 | 154.69 | 158.69 | 162.1 | 154.93 |
| 30% | 156.5 | 154.94 | 159.08 | 162.48 | 155.16 |
| 35% | 156.8 | 155.19 | 159.34 | 162.93 | 155.38 |
| 40% | 157.1 | 155.42 | 159.56 | 163.27 | 155.59 |
| 45% | 157.4 | 155.64 | 159.84 | 163.63 | 155.79 |
| 50% | 157.7 | 155.87 | 160.13 | 164.04 | 155.98 |
| 55% | 158 | 156.1 | 160.36 | 164.35 | 156.18 |
| 60% | 158.3 | 156.31 | 160.58 | 164.7 | 156.38 |
| 65% | 158.7 | 156.53 | 160.83 | 165.09 | 156.59 |
| 70% | 159 | 156.77 | 161.11 | 165.41 | 156.80 |
| 75% | 159.4 | 157.02 | 161.38 | 165.78 | 157.04 |
| 80% | 159.7 | 157.34 | 161.75 | 166.26 | 157.30 |
| 85% | 160.1 | 157.65 | 162.08 | 166.73 | 157.61 |
| 90% | 160.6 | 158.03 | 162.65 | 167.43 | 157.99 |
| 95% | 161.4 | 158.73 | 163.53 | 168.4 | 158.56 |
© 2020 by the authors. Licensee MDPI, Basel, Switzerland. This article is an open access article distributed under the terms and conditions of the Creative Commons Attribution (CC BY) license (http://creativecommons.org/licenses/by/4.0/).
Share and Cite
Koulinas, G.K.; Xanthopoulos, A.S.; Tsilipiras, T.T.; Koulouriotis, D.E. Schedule Delay Risk Analysis in Construction Projects with a Simulation-Based Expert System. Buildings 2020, 10, 134. https://doi.org/10.3390/buildings10080134
Koulinas GK, Xanthopoulos AS, Tsilipiras TT, Koulouriotis DE. Schedule Delay Risk Analysis in Construction Projects with a Simulation-Based Expert System. Buildings. 2020; 10(8):134. https://doi.org/10.3390/buildings10080134
Chicago/Turabian StyleKoulinas, Georgios K., Alexandros S. Xanthopoulos, Thomas T. Tsilipiras, and Dimitrios E. Koulouriotis. 2020. "Schedule Delay Risk Analysis in Construction Projects with a Simulation-Based Expert System" Buildings 10, no. 8: 134. https://doi.org/10.3390/buildings10080134
APA StyleKoulinas, G. K., Xanthopoulos, A. S., Tsilipiras, T. T., & Koulouriotis, D. E. (2020). Schedule Delay Risk Analysis in Construction Projects with a Simulation-Based Expert System. Buildings, 10(8), 134. https://doi.org/10.3390/buildings10080134

