A Hybrid Multilevel Model for Describing the Full Manufacturing–Operation Cycle
Abstract
1. Introduction
2. Materials and Methods
2.1. Multilevel Modeling of a Representative Volume of Material During Rolling and Annealing
2.2. Multilevel Modeling of Operational Behavior
- Element grouping. A custom script parsed Neper output and automatically identified finite elements belonging to each polyhedron. These elements were grouped into sections corresponding to grains and exported for use in Abaqus.
- Grain matching. A separate user-developed procedure implemented a greedy matching algorithm [102] to associate each polyhedron with a grain from the statistical model based on size (polyhedral diameter was defined as the diameter of a sphere with equal volume).
- Assignment of grain properties. All finite elements within each polyhedral section in Abaqus were assigned the corresponding grain properties. The model parameters relevant to rolling and LCF deformation are listed in Table 1.
- Transfer of internal variables. Key internal variables—including lattice orientation o and CRSS —were transferred to each polyhedral grain according to the established matching. These variables preserve the full manufacturing history.
2.3. Identification of the Hybrid Model for Describing Manufacturing and Operational Processes
| Parameter | Value | Source |
|---|---|---|
| Mass density | 8193 kg/m3 | [115] |
| 274.2, 129, 72.6 GPa | [116] | |
| Reference shear rate [80] | 0.001 s−1 | Experimental data-based identification [117] |
| Velocity sensitivity degree [80] m | 83.3 | Experimental data-based identification [117] |
| Hall–Petch parameter [83,84] | 1.2 | Experimental data-based identification [118] |
| Initial critical stresses [82] | 470 GPa | Experimental data-based identification [118] |
| Saturation stresses [82] | 630 GPa | Experimental data-based identification [111] |
| Hardening law parameter for slip systems [82] h0 | 370 GPa | Experimental data-based identification [111] |
| Hardening law parameter for slip systems [82] a | 1.4 | Experimental data-based identification [111] |
| Hardening law parameter for slip systems [82] qlat | 1.4 | [72] |
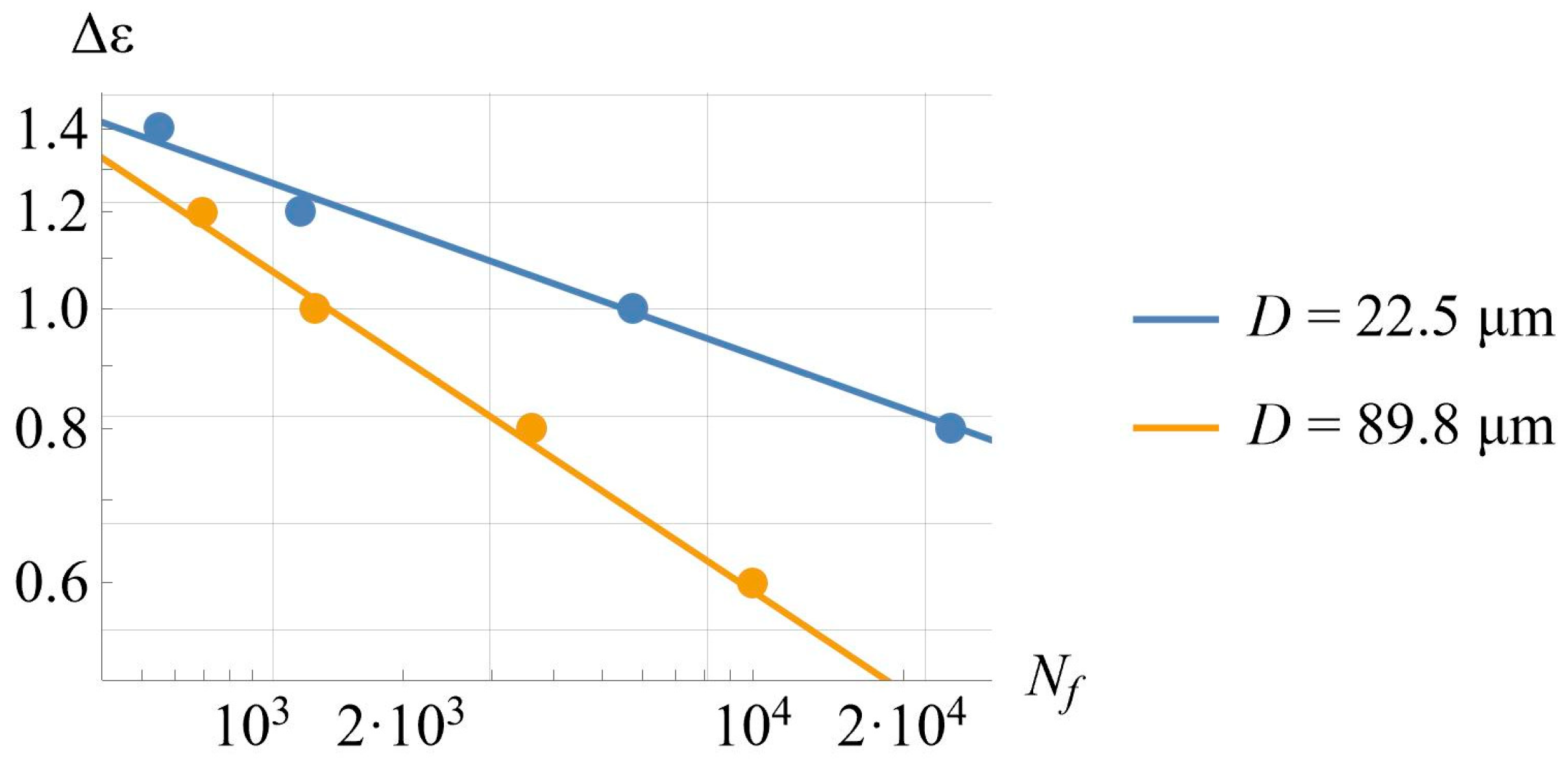
3. Results and Discussion of Hybrid Modeling of the Full Manufacturing–Operation Cycle
4. Conclusions
- (i)
- A hybrid model was developed to describe the full manufacturing–operation cycle of a representative volume of the Inconel 718 alloy workpiece. The proposed approach integrates statistical modeling of the structure and properties of polycrystalline materials and subsequent direct modeling that explicitly accounts for grain topology. This is achieved through the transfer of statistically evaluated data for specifying both the defect and polyhedral grain structures.
- (ii)
- A statistical inelastic strain model and a recrystallization model were applied to describe the cold rolling and subsequent annealing. Structural statistical data were obtained under various loading conditions. The previously proposed statistical model for dynamic recrystallization was modified to analyze static recrystallization, and the relationships and parameters needed to describe the evolution of the average subgrain size using a detailed multiscale model were determined.
- (iii)
- To directly model operational impacts, the geometric characteristics of the grain structure were derived from statistical computational results. Based on these results, a polyhedral grain structure was generated using the Neper 4.8.2 software package. The resulting topology was imported into Abaqus to simulate cyclic operational loads. A detailed model that accounts for the actual shape of grains and their spatial arrangement demonstrated its high accuracy in predicting the material behavior under cyclic uniaxial tension and compression.
- (iv)
- Two scenarios for grain structure evolution were described: refinement via recrystallization, and the migration-driven growth of the average grain size. An increase in the magnitude of prior deformation (with all other annealing conditions held constant) accelerates the recrystallization process. This leads to a decrease in the average grain size due to a greater amount of recrystallization nuclei, a lower driving pressure, and texture blurring. A fully recrystallized structure is homogeneous, low in defects, with isotropic properties enhancing material performance under cyclic loading.
Author Contributions
Funding
Data Availability Statement
Conflicts of Interest
References
- Jeong, W.; Lee, T.-H.; Youn, S.-J.; Lee, M.; Kong, T.; Ryu, H.J. Effect of Decomposed TiCp on the Mechanical Properties of Laser Powder Directed Energy Depositioned Inconel 718. J. Mater. Sci. Technol. 2024, 224, 66–79. [Google Scholar] [CrossRef]
- Liu, W.; Zou, B.; Wang, X.; Liu, J.; Ding, S.; Li, L. Enhanced High Temperature Mechanical and Oxidation Behavior of Direct Energy Deposited TiC/Inconel 718 Gradient Coatings. Appl. Surf. Sci. 2024, 680, 161361. [Google Scholar] [CrossRef]
- Lopez, H. Numerical Modelling and Simulation of Metal Processing; MDPI: Basel, Switzerland, 2021. [Google Scholar] [CrossRef]
- Ran, R.; Wang, Y.; Zhang, Y.; Fang, F.; Wang, H.; Yuan, G.; Wang, G. Microstructure, Precipitates and Mechanical Properties of Inconel 718 Alloy Produced by Two-Stage Cold Rolling Method. Mater. Sci. Eng. A 2020, 793, 139860. [Google Scholar] [CrossRef]
- Yang, X.; Wang, B.; Jiang, W.; Chen, S.; Wang, J. The Superplasticity Improvement of Inconel 718 through Grain Refinement by Large Reduction Cold Rolling and Two-Stage Annealing. Mater. Sci. Eng. A 2021, 823, 141713. [Google Scholar] [CrossRef]
- Hua, K.; Zhang, Y.; Tong, Y.; Zhang, F.; Kou, H.; Li, X.; Wang, H.; Li, J. Enhanced Mechanical Properties of a Metastable β Titanium Alloy via Optimized Thermomechanical Processing. Mater. Sci. Eng. A 2022, 840, 142997. [Google Scholar] [CrossRef]
- Kluy, L.; Klinge, L.; Spiegel, C.; Siemers, C.; Groche, P. Design of Thermomechanical Processes for Tailored Microstructures. Manuf. Lett. 2024, 41, 421–428. [Google Scholar] [CrossRef]
- Wei, H.L.; Knapp, G.L.; Mukherjee, T.; DebRoy, T. Three-Dimensional Grain Growth during Multi-Layer Printing of a Nickel-Based Alloy Inconel 718. Addit. Manuf. 2019, 25, 448–459. [Google Scholar] [CrossRef]
- Kaletsch, A.; Qin, S.; Broeckmann, C. Influence of Different Build Orientations and Heat Treatments on the Creep Properties of Inconel 718 Produced by PBF-LB. Materials 2023, 16, 4087. [Google Scholar] [CrossRef]
- Yadav, P.C.; Shekhar, S. Enhanced Strength of Inconel 718 by High Rate Severe Plastic Deformation. In Proceedings of the 9th International Symposium on Superalloy 718 & Derivatives: Energy, Aerospace, and Industrial Applications; Ott, E., Liu, X., Andersson, J., Bi, Z., Bockenstedt, K., Dempster, I., Groh, J., Heck, K., Jablonski, P., Kaplan, M., et al., Eds.; Springer: Cham, Switzerland, 2018; pp. 541–552. [Google Scholar]
- Liu, T.; Zheng, Q.; Cheng, X.; Luo, R.; Zhang, Y.; Ding, H.; Chen, L.; Gao, P.; Wang, Q.; Zhang, B. Effect of Recrystallization Annealing on Microstructure and Tensile Properties of Inconel 617B Alloy Cold Rolled Pipes. Mater. Sci. Eng. A 2022, 850, 143549. [Google Scholar] [CrossRef]
- Mohammadzehi, S.; Roostaei, M.; Mirzadeh, H.; Mahmudi, R.; Weißensteiner, I. Effect of Cold Rolling Route and Annealing on the Microstructure and Mechanical Properties of AISI 316 L Stainless Steel. Mater. Charact. 2024, 214, 114072. [Google Scholar] [CrossRef]
- Sun, X.; Ma, L.; Li, J.; Zhang, M.; Ma, X. An Analysis of Microstructure and Mechanical Properties of Ferritic Stainless Steel 430 during Cold Rolling and Subsequent Annealing. Int. J. Adv. Manuf. Technol. 2022, 123, 1159–1173. [Google Scholar] [CrossRef]
- Chen, L.; Du, Q.; Yu, M.; Guo, X.; Zhao, W. Measuring the Effect of Residual Stress on the Machined Subsurface of Inconel 718 by Nanoindentation. PLoS ONE 2021, 16, e0245391. [Google Scholar] [CrossRef]
- Zhao, D.; Liu, F.; Tan, Y.; Shi, W.; Xiang, S. Improving the Strength-Ductility Synergy and Corrosion Resistance of Inconel 718/316L Dissimilar Laser Beam Welding Joint via Post-Weld Heat Treatment. J. Mater. Res. Technol. 2023, 26, 71–87. [Google Scholar] [CrossRef]
- Alaneme, K.K.; Okotete, E.A. Recrystallization Mechanisms and Microstructure Development in Emerging Metallic Materials: A Review. J. Sci. Adv. Mater. Devices 2019, 4, 19–33. [Google Scholar] [CrossRef]
- Nasiri, Z.; Ghaemifar, S.; Naghizadeh, M.; Mirzadeh, H. Thermal Mechanisms of Grain Refinement in Steels: A Review. Met. Mater. Int. 2021, 27, 2078–2094. [Google Scholar] [CrossRef]
- Zhitelev, P.S.; Adigamov, R.R.; Glukhov, P.A.; Sokolov, S.F.; Golubkov, N.A. Investigation of the Recovery Process During Continuous Annealing of Cold-Rolled Automotive Steels. Metallurgist 2024, 67, 1351–1361. [Google Scholar] [CrossRef]
- Chen, S.; Yang, X.; Wang, B.; Li, Z.; Gao, X.; Wang, B.; Tian, Y. Effect of Deformation and Annealing Process on Microstructure and Properties of Inconel 718 Foil. Mater. Charact. 2023, 205, 113322. [Google Scholar] [CrossRef]
- Ran, R.; Wang, Y.; Ren, F.; Zhang, Y.; Fang, F.; Zhang, W.; Yuan, G.; Wang, G. Ultra-High Strength Inconel 718 Alloy Produced by a Novel Heat Treatment. Trans. Nonferrous Met. Soc. China 2024, 34, 2204–2218. [Google Scholar] [CrossRef]
- Kuhlmann-Wilsdorf, D.; Hansen, N. Geometrically Necessary, Incidental and Subgrain Boundaries. Scr. Metall. Mater. 1991, 25, 1557–1562. [Google Scholar] [CrossRef]
- Sabban, R.; Dash, K.; Suwas, S.; Murty, B.S. Strength–Ductility Synergy in High Entropy Alloys by Tuning the Thermo-Mechanical Process Parameters: A Comprehensive Review. J. Indian Inst. Sci. 2022, 102, 91–116. [Google Scholar] [CrossRef]
- Deng, H.; Wang, Y.; Lv, L.; Zhang, S.; Bian, Q.; Luo, J.; Wu, Z.; Liu, Z.; Chen, Z.; Tan, L.; et al. Orientation Dependence of Microstructure and Mechanical Property in Selective Laser-Melted Inconel 718 Alloy. Mater. Charact. 2025, 220, 114664. [Google Scholar] [CrossRef]
- Panov, D.; Permyakov, G.; Naumov, S.; Mirontsov, V.; Kudryavtsev, E.; Sun, L.; Aksenov, A.; Stepanov, N.; Trushnikov, D.; Salishchev, G. The Effect of Post-Deposition Heat Treatment on the Microstructure, Texture, and Mechanical Properties of Inconel 718 Produced by Hybrid Wire-Arc Additive Manufacturing with Inter-Pass Forging. Metals 2025, 15, 78. [Google Scholar] [CrossRef]
- Jalaja, K.; Chakravadhanula, V.; Manwatkar, S.K.; Murty, S. Microstructural Characterization of XH 67 Nickel-Based Superalloy Under Different Heat Treatment Conditions. Metallogr. Microstruct. Anal. 2021, 10, 257–265. [Google Scholar] [CrossRef]
- Ma, Y.; Liu, B.; Wang, W.; Jin, P.; Jin, H.; Cai, G. Study on Low-Cycle Fatigue Life of Nickel-Based Superalloy GH4586 at Various Temperatures. Nonlinear Eng. 2025, 14, 20250093. [Google Scholar] [CrossRef]
- Saremi, M.; Arabi, H.; Sadeghi, B.M.; Mirzakhani, B.; Yousefipour, K. Constitutive Modeling and Microstructural Investigations for Evaluating Hot Deformation Behavior of Additively Manufactured Inconel 718 Superalloy. J. Mater. Eng. Perform. 2023, 33, 12772–12780. [Google Scholar] [CrossRef]
- Sujan, G.; Gazder, A.; Awannegbe, E.; Li, H.; Pan, Z.; Liang, D.; Alam, N. Hot Deformation Behavior and Microstructural Evolution of Wire-Arc Additively Fabricated Inconel 718 Superalloy. Metall. Mater. Trans. A 2022, 54, 226–240. [Google Scholar] [CrossRef]
- Galpin, S.J. A Review of Microstructure Phenomena during Manufacture of Polycrystalline Ni-Based Superalloys. Mater. Sci. Technol. 2022, 38, 1315–1331. [Google Scholar] [CrossRef]
- Ajay, P.; Dabhade, V.V. Heat Treatments of Inconel 718 Nickel-Based Superalloy: A Review. Met. Mater. Int. 2025, 31, 1204–1231. [Google Scholar] [CrossRef]
- Lawitzki, R.; Hassan, S.; Karge, L.; Wagner, J.; Wang, D.; von Kobylinski, J.; Krempaszky, C.; Hofmann, M.; Gilles, R.; Schmitz, G. Differentiation of Γ′- and Γ″- Precipitates in Inconel 718 by a Complementary Study with Small-Angle Neutron Scattering and Analytical Microscopy. Acta Mater. 2019, 163, 28–39. [Google Scholar] [CrossRef]
- Zhang, Z.; Khong, J.C.; Koe, B.; Luo, S.; Huang, S.; Qin, L.; Cipiccia, S.; Batey, D.; Bodey, A.J.; Rau, C.; et al. Multiscale Characterization of the 3D Network Structure of Metal Carbides in a Ni Superalloy by Synchrotron X-Ray Microtomography and Ptychography. Scr. Mater. 2021, 193, 71–76. [Google Scholar] [CrossRef]
- Kumar, A.; Mukherjee, R.; Singh, M.K. Synergistic Effect of Cold Rolling and Heat Treatment on Tribological Performance of Inconel-718 at Room and High Temperature. Wear 2026, 584–585, 206384. [Google Scholar] [CrossRef]
- Kontis, P.; Collins, D.M.; Wilkinson, A.J.; Reed, R.C.; Raabe, D.; Gault, B. Microstructural Degradation of Polycrystalline Superalloys from Oxidized Carbides and Implications on Crack Initiation. Scr. Mater. 2018, 147, 59–63. [Google Scholar] [CrossRef]
- Guzman, I.; Granda, E.; Mendez, R.; Lopez, G.; Acevedo, J.; Gonzalez, D. Particle Size of Gamma Prime as a Result of Vacuum Heat Treatment of INCONEL 738 Super Alloy. J. Mater. Eng. Perform. 2013, 22, 1143–1148. [Google Scholar] [CrossRef]
- Sohrabi, M.J.; Mirzadeh, H.; Rafiei, M. Solidification Behavior and Laves Phase Dissolution during Homogenization Heat Treatment of Inconel 718 Superalloy. Vacuum 2018, 154, 235–243. [Google Scholar] [CrossRef]
- Bartošák, M.; Horváth, J.; Gálíková, M.; Slaný, M.; Šulák, I. High-Temperature Low-Cycle Fatigue and Fatigue–Creep Behaviour of Inconel 718 Superalloy: Damage and Deformation Mechanisms. Int. J. Fatigue 2024, 186, 108369. [Google Scholar] [CrossRef]
- Gruber, K.; Szymczyk-Ziółkowska, P.; Dziuba, S.; Duda, S.; Zielonka, P.; Seitl, S.; Lesiuk, G. Fatigue Crack Growth Characterization of Inconel 718 after Additive Manufacturing by Laser Powder Bed Fusion and Heat Treatment. Int. J. Fatigue 2023, 166, 107287. [Google Scholar] [CrossRef]
- Peng, X.; Liang, Y.; Qin, X.; Gu, J. The Effect of Ultrasonic Surface Rolling Process on Tension-Tension Fatigue Limit of Small Diameter Specimens of Inconel 718 Superalloy. Int. J. Fatigue 2022, 162, 106964. [Google Scholar] [CrossRef]
- Šulák, I.; Obrtlík, K. Thermomechanical and Isothermal Fatigue Properties of MAR-M247 Superalloy. Theor. Appl. Fract. Mech. 2024, 131, 104443. [Google Scholar] [CrossRef]
- Vantadori, S.; Carpinteri, A.; Luciano, R.; Ronchei, C.; Scorza, D.; Zanichelli, A. Mean Stress Effects on Low-Cycle Fatigue Behaviour of Inconel 718 Alloy. MATEC Web Conf. 2020, 300, 15004. [Google Scholar] [CrossRef]
- Burczynski, T.; Pietrzyk, M.; Kus, W.; Madej, L.; Mrozek, A.; Rauch, L. Multiscale Modelling and Optimisation of Materials and Structures; John Wiley & Sons: Hoboken, NJ, USA, 2022; ISBN 978-1-118-53645-2. [Google Scholar]
- Trusov, P.V.; Shveykin, A.I.; Kondratyev, N.S.; Yants, A.Y. Multilevel Models in Physical Mesomechanics of Metals and Alloys: Results and Prospects. Phys. Mesomech. 2021, 24, 391–417. [Google Scholar] [CrossRef]
- Weber, G.; Pinz, M.; Ghosh, S. Machine Learning-Enabled Self-Consistent Parametrically-Upscaled Crystal Plasticity Model for Ni-Based Superalloys. Comput. Methods Appl. Mech. Eng. 2022, 402, 115384. [Google Scholar] [CrossRef]
- Chen, M.; Du, Q.; Shi, R.; Fu, H.; Liu, Z.; Xie, J. Phase Field Simulation of Microstructure Evolution and Process Optimization during Homogenization of Additively Manufactured Inconel 718 Alloy. Front. Mater. 2022, 9, 1043249. [Google Scholar] [CrossRef]
- Padasale, B.; Potphode, L.; D’silva, P.C.; Hegde, S.R. Role of δ-Phase on Recrystallisation Behaviour of Inconel 718. Mater. Sci. Technol. 2024, 40, 120–140. [Google Scholar] [CrossRef]
- Yousefimiab, E.; Kendibilir, A.; Yalcin, Y.; Cardillo, C.; Aydogan, E.; Kefal, A. Thermomechanical Process Modelling and Simulation for Additive Manufacturing of Nanoparticle Dispersed Inconel 718 Alloys. Contin. Mech. Thermodyn. 2024, 37, 11. [Google Scholar] [CrossRef]
- Mahalle, G.; Kotkunde, N.; Gupta, A.K.; Singh, S.K. Prediction of Flow Stress Behaviour by Materials Modelling Technique for Inconel 718 Alloy at Elevated Temperature. Adv. Mater. Process. Technol. 2020, 6, 376–383. [Google Scholar] [CrossRef]
- Rinaldi, S.; Imbrogno, S.; Rotella, G.; Umbrello, D.; Filice, L. Physics Based Modeling of Machining Inconel 718 to Predict Surface Integrity Modification. Procedia CIRP 2019, 82, 350–355. [Google Scholar] [CrossRef]
- Chen, J.; Lu, J.; Cheng, X.; Zhang, Y.; Zhang, Z. In-Situ Study of the Effect of Grain Boundary Misorientation on Plastic Deformation of Inconel 718 at High Temperature. J. Mater. Sci. 2024, 59, 7473–7488. [Google Scholar] [CrossRef]
- Lakshmanan, A.; Yaghoobi, M.; Stopka, K.S.; Sundararaghavan, V. Crystal Plasticity Finite Element Modeling of Grain Size and Morphology Effects on Yield Strength and Extreme Value Fatigue Response. J. Mater. Res. Technol. 2022, 19, 3337–3354. [Google Scholar] [CrossRef]
- Florez, S.; Alvarado, K.; Bernacki, M. A New Front-Tracking Lagrangian Model for the Modeling of Dynamic and Post-Dynamic Recrystallization. Model. Simul. Mater. Sci. Eng. 2021, 29, 035004. [Google Scholar] [CrossRef]
- Ruiz Sarrazola, D.A.; Pino Muñoz, D.; Bernacki, M. A New Numerical Framework for the Full Field Modeling of Dynamic Recrystallization in a CPFEM Context. Comput. Mater. Sci. 2020, 179, 109645. [Google Scholar] [CrossRef]
- Fritzen, F.; Leuschner, M. Nonlinear Reduced Order Homogenization of Materials Including Cohesive Interfaces. Comput. Mech. 2015, 56, 131–151. [Google Scholar] [CrossRef]
- Hernández, J.A.; Caicedo, M.A.; Ferrer, A. Dimensional Hyper-Reduction of Nonlinear Finite Element Models via Empirical Cubature. Comput. Methods Appl. Mech. Eng. 2017, 313, 687–722. [Google Scholar] [CrossRef]
- Yvonnet, J.; He, Q.-C. The Reduced Model Multiscale Method (R3M) for the Non-Linear Homogenization of Hyperelastic Media at Finite Strains. J. Comput. Phys. 2007, 223, 341–368. [Google Scholar] [CrossRef]
- Zahr, M.J.; Avery, P.; Farhat, C. A Multilevel Projection-Based Model Order Reduction Framework for Nonlinear Dynamic Multiscale Problems in Structural and Solid Mechanics. Int. J. Numer. Methods Eng. 2017, 112, 855–881. [Google Scholar] [CrossRef]
- Shutov, A.; Ufimzev, K. Computationally Efficient Ersatz Models for Mechanical Structures and Refined Material Modeling; SSRN: Rochester, NY, USA, 2024. [Google Scholar]
- Liu, X.; Tian, S.; Tao, F.; Yu, W. A Review of Artificial Neural Networks in the Constitutive Modeling of Composite Materials. Compos. Part B Eng. 2021, 224, 109152. [Google Scholar] [CrossRef]
- Rocha, I.B.C.M.; Kerfriden, P.; van der Meer, F.P. Micromechanics-Based Surrogate Models for the Response of Composites: A Critical Comparison between a Classical Mesoscale Constitutive Model, Hyper-Reduction and Neural Networks. Eur. J. Mech.-A/Solids 2020, 82, 103995. [Google Scholar] [CrossRef]
- Pandey, A.; Pokharel, R. Machine Learning Enabled Surrogate Crystal Plasticity Model for Spatially Resolved 3D Orientation Evolution under Uniaxial Tension. arXiv 2020, arXiv:2005.00951. [Google Scholar] [CrossRef]
- Pokharel, R.; Pandey, A.; Scheinker, A. Physics-Informed Data-Driven Surrogate Modeling for Full-Field 3D Microstructure and Micromechanical Field Evolution of Polycrystalline Materials. JOM 2021, 73, 3371–3382. [Google Scholar] [CrossRef]
- Kondratev, N.; Trusov, P.; Podsedertsev, A.; Baldin, M. Subgrain Coalescence Simulation by Means of an Advanced Statistical Model of Inelastic Deformation. Materials 2022, 15, 5406. [Google Scholar] [CrossRef] [PubMed]
- Shveykin, A.I.; Romanov, K.A.; Trusov, P.V. Some Issues with Statistical Crystal Plasticity Models: Description of the Effects Triggered in FCC Crystals by Loading with Strain-Path Changes. Materials 2022, 15, 6586. [Google Scholar] [CrossRef] [PubMed]
- Trusov, P.; Kondratev, N.; Podsedertsev, A. Description of Dynamic Recrystallization by Means of An Advanced Statistical Multilevel Model: Grain Structure Evolution Analysis. Crystals 2022, 12, 653. [Google Scholar] [CrossRef]
- Baldin, M.; Kondratev, N.; Trusov, P.; Ostapovich, K. A Combined Approach to Solving Applied Metal Forming Problems. Crystals 2025, 15, 101. [Google Scholar] [CrossRef]
- Bezverkhy, D.S.; Kondratev, N.S. Multilevel Statistical Model Describing Discontinuous Dynamic Recrystallization. Russ. Phys. J. 2025, 67, 1538–1547. [Google Scholar] [CrossRef]
- Quey, R.; Renversade, L. Optimal Polyhedral Description of 3D Polycrystals: Method and Application to Statistical and Synchrotron X-Ray Diffraction Data. Comput. Methods Appl. Mech. Eng. 2018, 330, 308–333. [Google Scholar] [CrossRef]
- Bretin, R.; Levesque, M.; Bocher, P. Neighborhood Effect on the Strain Distribution in Linearly Elastic Polycrystals: Part 1—Finite Element Study of the Interaction between Grains. Int. J. Solids Struct. 2019, 176–177, 36–48. [Google Scholar] [CrossRef]
- Łagoda, T.; Vantadori, S.; Głowacka, K.; Kurek, M.; Kluger, K. Using the Smith-Watson-Topper Parameter and Its Modifications to Calculate the Fatigue Life of Metals: The State-of-the-Art. Materials 2022, 15, 3481. [Google Scholar] [CrossRef] [PubMed]
- Marano, A. Numerical Simulation of Strain Localization in Irradiated Polycristals; Université Paris Sciences et Lettres: Paris, France, 2019. [Google Scholar]
- Trusov, P.V.; Shveykin, A.I. Multilevel Models of Mono- and Polycrystalline Materials: Theory, Algorithms, and Application Examples; SB RAS Publishing House: Novosibirsk, Russia, 2019. (In Russian) [Google Scholar]
- Bagherpour, V.; Delfani, M.R. Computational Homogenization of the Elastic Properties of Polycrystalline Fcc Metals within Mindlin’s Second Strain-Gradient Theory. Int. J. Solids Struct. 2024, 301, 112942. [Google Scholar] [CrossRef]
- Giambanco, G.; Ribolla, E.L.M.; Spada, A. The FE-Meshless multiscale approach applied to masonry structures. In AIMETA 2015-Atti del Congresso; AIMETA: Genova, Italy, 2015; p. 298. [Google Scholar]
- Kocks, F.; Mecking, H. Physics and Phenomenology of Strain Hardening: The FCC Case. Prog. Mater. Sci. 2003, 48, 171–273. [Google Scholar] [CrossRef]
- Taylor, G.I. Plastic Strain in Metals. J. Inst. Met. 1938, 62, 307–324. [Google Scholar]
- Abioye, T.E.; Wei, C.Y.; Zuhailawati, H.; Abdullah, A.B. Enhancing the Single-Track Deposition Quality of AISI 308L Wire Arc Additive Manufacturing via Process Optimization and Cold Forging Treatment. Proc. Inst. Mech. Eng. Part E J. Process Mech. Eng. 2023, 239, 2677–2687. [Google Scholar] [CrossRef]
- Shveykin, A.I.; Trusov, P.V.; Kondratev, N.S. Multiplicative Representation of the Deformation Gradient Tensor in Geometrically Nonlinear Multilevel Constitutive Models. Lobachevskii J. Math. 2021, 42, 2047–2055. [Google Scholar] [CrossRef]
- Trusov, P.V.; Shveykin, A.I. On Motion Decomposition and Constitutive Relations in Geometrically Nonlinear Elastoviscoplasticity of Crystallites. Phys. Mesomech. 2017, 20, 377–391. [Google Scholar] [CrossRef]
- Shveykin, A.I. Multilevel Models of Polycrystalline Metals: A Comparison of Constitutive Relations for Crystallites. Probl. Strength Plast. 2017, 79, 385–397. (In Russian) [Google Scholar] [CrossRef]
- Anand, L. Single-Crystal Elasto-Viscoplasticity: Application to Texture Evolution in Polycrystalline Metals at Large Strains. Comput. Methods Appl. Mech. Eng. 2004, 193, 5359–5383. [Google Scholar] [CrossRef]
- Bronkhorst, C.A.; Kalidindi, S.R.; Anand, L. Polycrystalline Plasticity and the Evolution of Crystallographic Texture in FCC Metals. Philos. Trans. R. Soc. Lond. Ser. Phys. Eng. Sci. 1992, 341, 443–477. [Google Scholar] [CrossRef]
- Hall, E.O. The Deformation and Ageing of Mild Steel: III Discussion of Results. Proc. Phys. Soc. Sect. B 1951, 64, 747. [Google Scholar] [CrossRef]
- Petch, N.J. The Cleavage Strength of Polycrystals. J. Iron Steel Inst. 1953, 174, 25–28. [Google Scholar]
- Bailey, J.E.; Hirsch, P.B.; Mott, N.F. The Recrystallization Process in Some Polycrystalline Metals. Proc. R. Soc. Lond. Ser. Math. Phys. Sci. 1997, 267, 11–30. [Google Scholar] [CrossRef]
- Cram, D.G.; Zurob, H.S.; Brechet, Y.J.M.; Hutchinson, C.R. Modelling Discontinuous Dynamic Recrystallization Using a Physically Based Model for Nucleation. Acta Mater. 2009, 57, 5218–5228. [Google Scholar] [CrossRef]
- Christian, J. The Theory of Transformations in Metals and Alloys; Newnes: Oxford, UK, 2002; ISBN 978-0-08-054277-5. [Google Scholar]
- Ding, R.; Guo, Z.X. Coupled Quantitative Simulation of Microstructural Evolution and Plastic Flow during Dynamic Recrystallization. Acta Mater. 2001, 49, 3163–3175. [Google Scholar] [CrossRef]
- Humphreys, J.; Rohrer, G.; Rollett, A. Grain Growth Following Recrystallization. In Recrystallization and Related Annealing Phenomena, 3rd ed.; Elsevier: Amsterdam, The Netherlands, 2017; pp. 375–429. [Google Scholar] [CrossRef]
- Ivasishin, O.M.; Shevchenko, S.V.; Vasiliev, N.L.; Semiatin, S.L. A 3-D Monte-Carlo (Potts) Model for Recrystallization and Grain Growth in Polycrystalline Materials. Mater. Sci. Eng. A 2006, 433, 216–232. [Google Scholar] [CrossRef]
- Li, H.; Wu, C.; Yang, H. Crystal Plasticity Modeling of the Dynamic Recrystallization of Two-Phase Titanium Alloys during Isothermal Processing. Int. J. Plast. 2013, 51, 271–291. [Google Scholar] [CrossRef]
- Zheng, C.; Xiao, N.; Li, D.; Li, Y. Microstructure Prediction of the Austenite Recrystallization during Multi-Pass Steel Strip Hot Rolling: A Cellular Automaton Modeling. Comput. Mater. Sci. 2008, 44, 507–514. [Google Scholar] [CrossRef]
- Agnoli, A.; Bernacki, M.; Logé, R.E.; Franchet, J.-M.; Laigo, J.; Bozzolo, N. Understanding and Modeling of Gain Boundary Pinning in Inconel718. In Proceedings of the 12th International Symposium on Superalloys, Seven Springs, PA, USA, 9–13 September 2012; p. 73. [Google Scholar]
- Humphreys, F.J. A Unified Theory of Recovery, Recrystallization and Grain Growth, Based on the Stability and Growth of Cellular Microstructures—I. The Basic Model. Acta Mater. 1997, 45, 4231–4240. [Google Scholar] [CrossRef]
- Zhang, F.; Liu, D.; Yang, Y.; Liu, C.; Zhang, Z.; Wang, H.; Wang, J. Investigation on the Meta-Dynamic Recrystallization Behavior of Inconel 718 Superalloy in the Presence of δ Phase through a Modified Cellular Automaton Model. J. Alloys Compd. 2020, 817, 152773. [Google Scholar] [CrossRef]
- Kondratev, N.S.; Bezverkhy, D.S.; Baldin, M.N. Modeling subgrain structure evolution during heat treatment. Contin. Mech. Thermodyn. 2026; in progress. [Google Scholar]
- Ispánovity, P.D.; Groma, I.; Hoffelner, W.; Samaras, M. Abnormal Subgrain Growth in a Dislocation-Based Model of Recovery. Model. Simul. Mater. Sci. Eng. 2011, 19, 045008. [Google Scholar] [CrossRef][Green Version]
- Tseng, M.-W.; Varma, S.K. Development of an Empirical Model for Subgrain Growth in Al-0.6Fe Alloy, Aluminium, Copper and Nickel during Recovery. J. Mater. Sci. 1992, 27, 5509–5515. [Google Scholar] [CrossRef]
- Kondratev, N.; Podsedertsev, A.; Trusov, P. The Polycrystals Grain Structure Formation for Modified Two-Level Crystal Plasticity Statistical Models. Procedia Struct. Integr. 2022, 40, 239–244. [Google Scholar] [CrossRef]
- Sagara, K.; Fukada, T.; Tokuda, K.; Matsunaga, T.; Nikbin, K.; Shibanuma, K. Integrated Model for Simulating Coble Creep Deformation and Void Nucleation/Growth in Polycrystalline Solids − Part II: Validation for Material Design. Mater. Des. 2024, 244, 113197. [Google Scholar] [CrossRef]
- Quey, R.; Dawson, P.R.; Barbe, F. Large-Scale 3D Random Polycrystals for the Finite Element Method: Generation, Meshing and Remeshing. Comput. Methods Appl. Mech. Eng. 2011, 200, 1729–1745. [Google Scholar] [CrossRef]
- Wang, Y. Review on Greedy Algorithm. Theor. Nat. Sci. 2023, 14, 233–239. [Google Scholar] [CrossRef]
- Abaqus Finite Element Analysis|SIMULIA-Dassault Systèmes. Available online: https://www.3ds.com/products/simulia/abaqus (accessed on 17 December 2024).
- Viatkin, V.Y.; Trusov, P.V. A Direct Physically-Based Elastoviscoplastic Model: Application to the Study of the Influence of a Free Surface on the Inelastic Deformation of Single-Crystal Specimens. Probl. Strength Plast. 2024, 86, 505–524. (In Russian) [Google Scholar] [CrossRef]
- Yants, A.Y.; Trusov, P.V.; Tokarev, A.A. Direct Crystal Plasticity Model for Describing The Deformation of Samples of Polycrystalline Materials: Influence of External and Internal Boundaries of Samples. Nanosci. Technol. Int. J. 2021, 12, 1–21. [Google Scholar] [CrossRef]
- Omairey, S.L.; Dunning, P.D.; Sriramula, S. Development of an ABAQUS Plugin Tool for Periodic RVE Homogenisation. Eng. Comput. 2019, 35, 567–577. [Google Scholar] [CrossRef]
- Wu, H.; Zhang, Y.; Zou, T.; Wang, Q.; Zhang, H.; Wang, T.; Liu, Y.; Lei, L.; Wang, Q. Crystal Plasticity Analysis of Tensile Plastic Behavior and Damage Mechanisms of Additive Manufactured TiAl Alloy under Elevated Temperatures. J. Mater. Res. Technol. 2024, 32, 2188–2199. [Google Scholar] [CrossRef]
- Smith, K. A Stress-Strain Function for the Fatigue of Metals. J. Mater. 1970, 5, 767–778. [Google Scholar]
- Alexandre, F.; Deyber, S.; Pineau, A. Modelling the Optimum Grain Size on the Low Cycle Fatigue Life of a Ni Based Superalloy in the Presence of Two Possible Crack Initiation Sites. Scr. Mater. 2004, 50, 25–30. [Google Scholar] [CrossRef]
- Song, Y.; Lee, M.; Kim, J. Effect of Grain Size for the Tensile Strength and the Low Cycle Fatigue at Elevated Temperature of Alloy 718 Cogged by Open Die Forging Press. Superalloys 2005, 718, 625–706. [Google Scholar]
- Rao, G.S.; Saravanan, K.; Harikrishnan, G.; Sharma, V.M.J.; Narayanan, P.R.; Sreekumar, K.; Sinha, P.P. Local Deformation Behavior of Inconel 718 TIG Weldment at Room Temperature and at 550 °C. Mater. Sci. Forum 2012, 710, 439–444. [Google Scholar] [CrossRef]
- Rhodes, S.; Valencia, J.; Ryan, J.; Stawarz, S.; Humiston, C.; ARDEC, W.A. Flowforming of a Nickel Based Superalloy. In Proceedings of the 7th International Symposium on Superalloy 718 and Derivatives 2010, Pittsburgh, PA, USA, 10–13 October 2010; Volume 1, pp. 487–498. [Google Scholar]
- Wang, J.; Liu, D.; Hu, Y.; Yang, Y.; Zhu, X. Effect of Grain Size Distribution on Processing Maps for Isothermal Compression of Inconel 718 Superalloy. J. Mater. Eng. Perform. 2016, 25, 677–686. [Google Scholar] [CrossRef]
- Sigma Technology. Novel Optimization Strategy—IOSO. Available online: https://iosotech.com/ (accessed on 17 December 2024).
- Evans, R.M. The Welding and Brazing of Alloy 718; Defense Metals Information Center, Battelle Memorial Institute: Columbus, OH, USA, 1964. [Google Scholar]
- Ghorbanpour, S.; Zecevic, M.; Kumar, A.; Jahedi, M.; Bicknell, J.; Jorgensen, L.; Beyerlein, I.J.; Knezevic, M. A Crystal Plasticity Model Incorporating the Effects of Precipitates in Superalloys: Application to Tensile, Compressive, and Cyclic Deformation of Inconel 718. Int. J. Plast. 2017, 99, 162–185. [Google Scholar] [CrossRef]
- Saberi, E.; Nakhodchi, S.; Dargahi, A.; Nikbin, K. Predicting Stress and Creep Life in Inconel 718 Blade-Disk Attachments. Eng. Fail. Anal. 2020, 108, 104226. [Google Scholar] [CrossRef]
- Liu, B.B.; Han, J.Q.; Zhao, R.; Liu, W.; Wan, M. Grain Size Effect on Fracture Behavior of the Axis-Tensile Test of Inconel 718 Sheet. High Temp. Mater. Process. 2016, 35, 989–998. [Google Scholar] [CrossRef]
- Azadian, S. Aspects of Precipitation in Alloy Inconel 718; Luleå Tekniska Universitet: Luleå, Sweden, 2004; p. 122. [Google Scholar]
- Low, Z.K.; Chaise, T.; Bardel, D.; Cazottes, S.; Chaudet, P.; Perez, M.; Nelias, D. A Novel Approach to Investigate Delta Phase Precipitation in Cold-Rolled 718 Alloys. Acta Mater. 2018, 156, 31–42. [Google Scholar] [CrossRef]
- Liu, W.C.; Xiao, F.R.; Yao, M.; Chen, Z.L.; Jiang, Z.Q.; Wang, S.G. Relationship between the Lattice Constant of ϒ Phase and the Content of δ Phase, γ″ and γ′ Phases in Inconel 718. Scr. Mater. 1997, 37, 59–64. [Google Scholar] [CrossRef]
- Diligent, S.; Gautier, E.; Lemoine, X.; Berveiller, M. Lattice Orientation Dependence of the Stored Energy during Cold-Rolling of Polycrystalline Steels. Acta Mater. 2001, 49, 4079–4088. [Google Scholar] [CrossRef]
- Roth, T.A. The Surface and Grain Boundary Energies of Iron, Cobalt and Nickel. Mater. Sci. Eng. 1975, 18, 183–192. [Google Scholar] [CrossRef]
- Guimaraes, A.A.; Jonas, J.J. Recrystallization and Aging Effects Associated with the High Temperature Deformation of Waspaloy and Inconel 718. Metall. Trans. A 1981, 12, 1655–1666. [Google Scholar] [CrossRef]
- Mei, Y.; Liu, C.; Liu, Y.; Zhou, X.; Yu, L.; Li, C.; Ma, Z.; Huang, Y. Effects of Cold Rolling on the Precipitation and the Morphology of δ-Phase in Inconel 718 Alloy. J. Mater. Res. 2016, 31, 443–454. [Google Scholar] [CrossRef]
- Trusov, P.V.; Kondratyev, N.S. Two-Level Elastoviscoplastic Model: An Application to the Analysis of Grain Structure Evolution under Static Recrystallization. Phys. Mesomech. 2019, 22, 230–241. [Google Scholar] [CrossRef]
- Clavel, M.; Pineau, A. Fatigue Behaviour of Two Nickel-Base Alloys I: Experimental Results on Low Cycle Fatigue, Fatigue Crack Propagation and Substructures. Mater. Sci. Eng. 1982, 55, 157–171. [Google Scholar] [CrossRef]
- Shveykin, A.I.; Trusov, P.V.; Romanov, K.A. Selected Results of a Numerical Assessment of the Stability of a Two-Level Constitutive Model of an FCC Polycrystal. Computational Continuum Mechanics 2021, 14, 127–143. (In Russian) [Google Scholar] [CrossRef]
- Shveykin, A.; Trusov, P.; Romanov, K. Stability of Crystal Plasticity Constitutive Models: Observations in Numerical Studies and Analytical Justification. Metals 2024, 14, 947. [Google Scholar] [CrossRef]
- Shishov, I.A.; Mishin, V.V.; Kasatkin, I.A. Experimental and Numerical Study of the Through-Thickness Texture Gradient Formation in Beryllium Foils during Cold Rolling. Mater. Charact. 2021, 180, 111427. [Google Scholar] [CrossRef]
- Burton, C.J.; Baranow, S.; Tien, J.K. Recrystallization and Texture Development in Dispersion-Strengthened Nickel-Base Superalloys. Metall. Trans. A 1979, 10, 1297–1302. [Google Scholar] [CrossRef]
- Kumar, B.R.; Singh, A.K.; Das, S.; Bhattacharya, D.K. Cold Rolling Texture in AISI 304 Stainless Steel. Mater. Sci. Eng. A 2004, 364, 132–139. [Google Scholar] [CrossRef]
- Wang, Z.; Zhao, X.; Zhang, Z.; Wu, Y.; Chen, K.; Ren, X.; Wang, D.; Wang, W. Strengthening Effect of Prefabrication (10–12) Tensile Twinning on AZ80+0.4%Ce Magnesium Alloy and Inhibition Mechanism of Discontinuous Precipitation. J. Magnes. Alloys 2024, 12, 1918–1930. [Google Scholar] [CrossRef]
- Yadav, P.C.; Shekhar, S.; Jayabalan, B.; Sharma, N.K. Controlled Precipitation and Recrystallization to Achieve Superior Mechanical Properties of Severely Deformed Inconel 718 Alloy. Mater. Chem. Phys. 2023, 295, 127098. [Google Scholar] [CrossRef]
- Zhang, T.; Li, H.; Gong, H.; Wu, Y.; Chen, X.; Zhang, X. Study on Location-Related Thermal Cycles and Microstructure Variation of Additively Manufactured Inconel 718. J. Mater. Res. Technol. 2022, 18, 3056–3072. [Google Scholar] [CrossRef]
- Taina, F.; Pasqualon, M.; Velay, V.; Delagnes, D.; Lours, P. Effect of the LCF Loading Cycle Characteristics on the Fatigue Life of Inconel 718 at High Temperature; John Wiley & Sons: Hoboken, NJ, USA, 2012; pp. 892–905. [Google Scholar] [CrossRef]
- Luo, Y.; Huang, C.; Tian, R.; Wang, Q. Effects of Strain Rate on Low Cycle Fatigue Behaviors of High-Strength Structural Steel. J. Iron Steel Res. Int. 2013, 20, 50–56. [Google Scholar] [CrossRef]












| Parameter | Value | Source |
|---|---|---|
| Fraction of the stored energy of defects [126] | 0.1 | [122] |
| Material constant in (2) for recrystallization rate | Experimental data-based identification [125] | |
| Critical energy for nucleation initiation | 55.5 MJ/m2 | Experimental data-based identification [125] |
| Nucleation activation energy | 400.0 kJ/mol | [124] |
| Pre-exponential term in (8) for high-angle boundary mobility | Experimental data-based identification [125] | |
| High-angle boundary mobility activation energy | 230.0 kJ/mol | [124] |
| High-angle boundary energy | 0.930 J/m2 | [123] |
| Volume fraction of second-phase particles | 0.09 | [121] |
| Minor semi-axis of phase particles | [119,120] | |
| Major semi-axis of phase particles | [119,120] | |
| Power parameter in (11) | 38.9 | Experimental data-based identification |
| Pre-exponential term in (12) | Experimental data-based identification | |
| Subgrain growth activation energy | J/mol | Experimental data-based identification |
| [μm] | |||||
|---|---|---|---|---|---|
| Modeling Results | Experimental Data [125] | ||||
| Temperature | |||||
| Rolling Degree | |||||
| 25% | 47.6 | 52.4 | 48.0 | 51.0 | |
| 40% | 11.1 | 27.1 | 12.0 | 29.0 | |
| 55% | 8.3 | 14.8 | 9.0 | 15.0 | |
| Parameter | Value | Source |
|---|---|---|
| Young’s modulus E | 165.0 GPa | [127] |
| Material parameter in (19) | 471.980 GPa | Experimental data-based identification [110,127] |
| Material parameter in (19) K | Experimental data-based identification [110,127] | |
| SWT criterion parameter | 1.205 GPa | Experimental data-based identification [110,127] |
| SWT criterion parameter | GPa/m | Experimental data-based identification [110,127] |
| SWT criterion parameter | Experimental data-based identification [110,127] | |
| SWT criterion parameter | m–1 | Experimental data-based identification [110,127] |
Disclaimer/Publisher’s Note: The statements, opinions and data contained in all publications are solely those of the individual author(s) and contributor(s) and not of MDPI and/or the editor(s). MDPI and/or the editor(s) disclaim responsibility for any injury to people or property resulting from any ideas, methods, instructions or products referred to in the content. |
© 2025 by the authors. Licensee MDPI, Basel, Switzerland. This article is an open access article distributed under the terms and conditions of the Creative Commons Attribution (CC BY) license (https://creativecommons.org/licenses/by/4.0/).
Share and Cite
Kondratev, N.; Podsedertsev, A.; Bezverkhy, D. A Hybrid Multilevel Model for Describing the Full Manufacturing–Operation Cycle. Metals 2025, 15, 1325. https://doi.org/10.3390/met15121325
Kondratev N, Podsedertsev A, Bezverkhy D. A Hybrid Multilevel Model for Describing the Full Manufacturing–Operation Cycle. Metals. 2025; 15(12):1325. https://doi.org/10.3390/met15121325
Chicago/Turabian StyleKondratev, Nikita, Andrey Podsedertsev, and Dmitry Bezverkhy. 2025. "A Hybrid Multilevel Model for Describing the Full Manufacturing–Operation Cycle" Metals 15, no. 12: 1325. https://doi.org/10.3390/met15121325
APA StyleKondratev, N., Podsedertsev, A., & Bezverkhy, D. (2025). A Hybrid Multilevel Model for Describing the Full Manufacturing–Operation Cycle. Metals, 15(12), 1325. https://doi.org/10.3390/met15121325

