Abstract
Blast furnace ironmaking plays an important role in modern industry and the development of the economy. A reasonable ingredient scheme is crucial for energy efficiency and emission reduction in blast furnace production. Determining the right blast furnace ingredients is a complicated process; therefore, this study examines the optimization of the ingredient ratio. In this paper a model of the blast furnace ingredients is established by considering cost of per ton iron, CO2 emissions, and the theoretical coke ratio as the objective functions; ingredient parameters, process parameters, main and by-product parameters as variables; and the blast furnace smelting theory and equilibrium equation as constraints. Then, the model is solved by using an improved grey wolf optimization algorithm and an improved multi-objective grey wolf optimization algorithm. Using the data collected from the steel mill, the conclusion is that multi-objective optimization can consider the indexes of each target, so that the values of all the targets are excellent; we also compared the multi-objective solution results with the original production scheme of the steel mill, and we found that using the blast furnace ingredient scheme optimized in this study can reduce the cost of iron per ton, CO2 emissions per ton, and the theoretical coke ratio in blast furnace production by 350 CNY/t, 1000 kg/t, and 20 kg/t, respectively, compared with the original production plan. Thus, steel mill decision makers can choose the blast furnace ingredients according to different business strategies and the actual needs of steel mills can be better met.
1. Introduction
The blast furnace is the core piece of equipment within the iron and steel production process, and its smelting efficiency and product quality directly affect the production efficiency and competitiveness of iron and steel enterprises [1]. The blast furnace ingredient scheme is one of the key factors that directly affect the smelting effect of the blast furnace. A reasonable ingredient scheme can improve the quality and output of molten iron and ensure the stable and smooth running of the blast furnace, thereby making the blast furnace production more energy efficient [2]. The traditional blast furnace ingredient determination method mainly uses experience and tests; however, unstable and uncontrollable problems remain [3]. With the development of new information technology, the connection between the traditional manufacturing industry and intelligence is becoming stronger, and an optimization model for blast furnace ingredients based on big data technology has gradually attracted the attention of researchers. Cao et al. used the binary alkalinity and the molar ratio as the slag and used the genetic algorithm to optimize the solution [4]. Wu Shengli et al. developed a set of optimized mathematical models for the optimization of blast furnace ingredients based on the calculations within the blast furnace ironmaking process; this was combined with an investigation into the soft melting performance and high temperature reactivity of various iron-containing furnace materials. Consequently, the blast furnace charge structure was calculated, taking into account the metallurgical performance and cost of the ingredients in the blast furnace material [5]. Frank et al. developed a method to optimize blast furnace ironmaking using genetic algorithms; their aim was to minimize costs and CO2 emissions. This method produced a non-dominant solution at the optimal Pareto cutting edge, and it was concluded that if the CO2 emissions exceeded the quota, there would be a significant increase in costs [6]. Helle et al. conducted related research on the recovery costs and emissions of blast furnace top gas; they used the minimum value of the two as the target and obtained the optimal Pareto solution set. The research showed that the appropriate operation state could effectively reduce the CO2 emissions while ensuring economic benefits for steel mills [7]. Zhou et al. proposed a multi-target optimization model that targeted energy consumption and CO2 emissions and used the NSGA-II algorithm to solve the optimal Pareto solution set of the model. In the comparison with the original operating data, they found that the multi-target model could significantly improve the energy conversion efficiency, reduce carbon emissions, and decrease the production costs [8].
From the above research results, it was found that the heuristic algorithm was more favoured by the researchers involved in the process of model solving. The grey wolf optimization (GWO) algorithm is characterized by its fast convergence speed, low number of parameters, and easy implementation, which make tuning the parameters relatively simple. These characteristics can help the model to search more widely in the solution space; thus, the GWO algorithm is suitable for continuous optimization and multi-modal optimization problems [9]. Wen et al. optimized the support vector machine (SVM) with the improved-grey wolf optimization (I-GWO) algorithm to establish the converter steel oxygen consumption prediction model (IGWO-SVM), which effectively improved the accuracy of predicting the oxygen consumption of converter steel [10]. Shariati et al. combined the Extreme Learning Machine (ELM) with the GWO algorithm to predict the compressive strength of fly ash and partial slag concrete instead of cement, and compared it with other advanced machine learning models. The results show that the ELM-GWO model can achieve a better performance compared with other models [11]. Wu et al. proposed the GWO-SVR model to predict deformation resistance, and applied the prediction results to calculate the head rolling setting of a 1420 mm tandem rolling mill. The head rolling force had a similar degree of improvement in accuracy to the deformation resistance, and the phenomenon of a low head rolling force setting was clearly improved. Meanwhile, the thickness quality and shape quality of the strip head were improved accordingly, and the application results were consistent with the authors’ expectations. [12]. The temperature of the cross-measuring point of a blast furnace can directly reflect the distribution of gas flow. To predict the temperature of the cross-measurement point, Yu et al. built a prediction model based on GWO-ELM. Their experimental results show that the proposed method improves the accuracy of the temperature prediction model and can guide the blast furnace operation better [13].
In conclusion, it can be seen that the current research on the blast furnace ingredient model is mainly divided into two categories: the single-objective optimization model and the multi-objective optimization model. Most of the researchers do not fully consider the constraints of this process within the blast furnace and the different production requirements of each steel mills. At the same time, the application of the GWO algorithm in the field of metallurgy has yet to be developed, and the performance of the GWO algorithm shows great potential for further progress. Based on this, this paper aims to establish an ingredient model that can meet both the internal reaction mechanism of blast furnace and the product quality requirements of steel mills. At the same time, in order to better solve the model, we improved the traditional GWO algorithm, so as to obtain a better performance and achieve different functions to solve the single target optimization problem and multi-objective optimization problem. Finally, the model can not only realize a single-objective optimization solution and multi-objective optimization solution, respectively, but can also guide the production by considering the different business strategies of different steel mills in the process of creating a multi-objective optimization solution.
2. Blast Furnace Ingredient Model
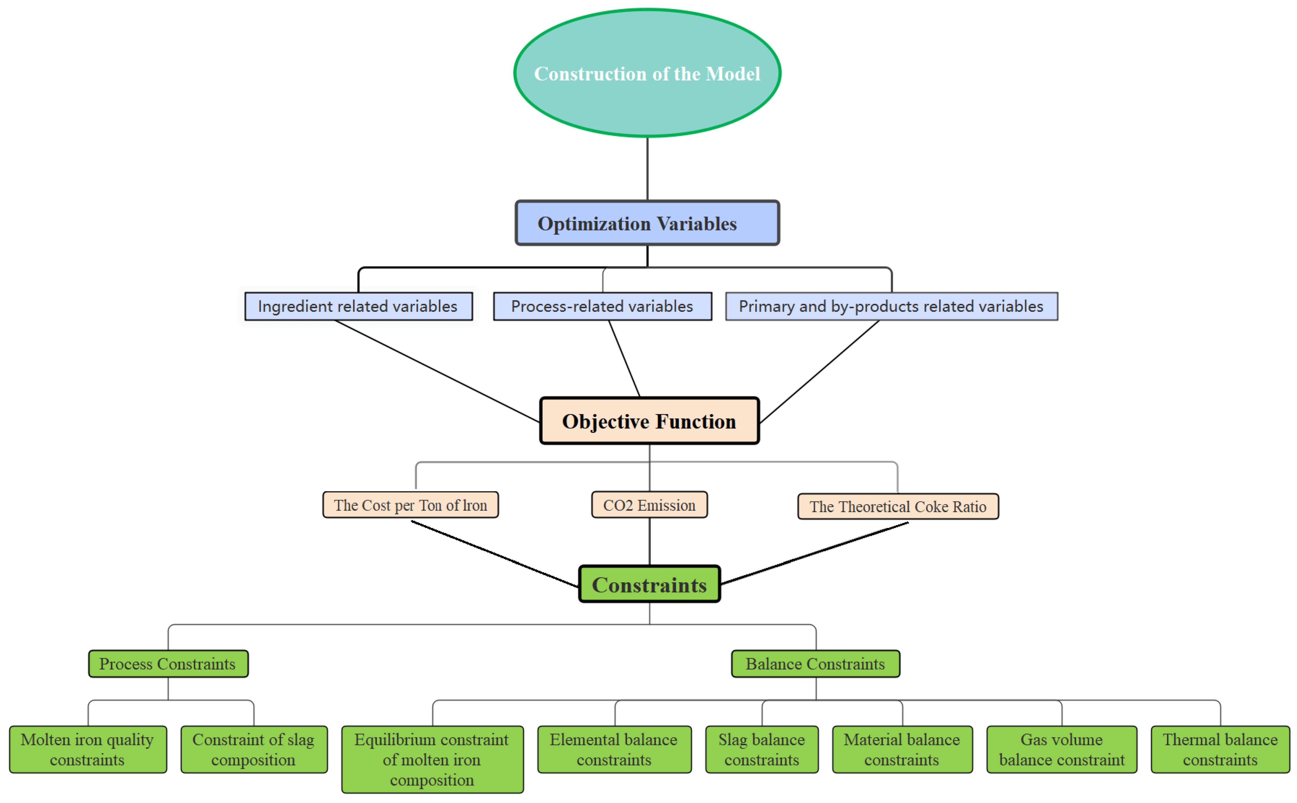
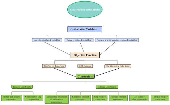
Many types of complex physical and chemical reactions occur in the operation of the blast furnace; these reactions can be used to describe the behaviour within the blast furnace, but it is difficult to transform them into concrete mathematical expressions. Therefore, this study was carried out by considering the blast furnace to be a black box model. At the same time, based on the characteristics of the objectives and variables, this model was established using the linear planning method. The three main components of the blast furnace ingredient optimization model, namely the optimization variable, objective function, and constraints, are described in Figure 1.
Figure 1.
Main components of the blast furnace ingredient optimization model.
2.1. Optimization Variables
There are many factors that affect the cost per ton of iron, the CO2 emissions, and the theoretical coke ratio in the smelting process of a blast furnace. According to the specific characteristics of the raw materials, products, and by-products of the target blast furnace, the optimization variables selected are mainly related to the consumption of the main material resources and auxiliary material resources, as well as to the composition of the products and the output of the by-products. The names and units of the optimization variables are shown in Table 1.
Table 1.
Optimized variable units and introduction.
2.2. Objective Function
Steel is an indispensable material in modern industry, but its production process is usually accompanied by high energy consumption and high emission characteristics. Therefore, optimizing its production process to reduce costs and CO2 emissions and improve energy efficiency is one of the key challenges which the current industry is facing. This study takes the cost per ton of iron, the CO2 emissions, and the theoretical coke ratio as objective functions to reduce production costs, help enterprises to rationally allocate resources, optimize the production process, and improve competitiveness. At the same time, the aim is to respond to the call for global carbon emissions reduction by reducing the negative impact of industrial production on the environment, fostering sustainable development, reducing coke consumption, improving production efficiency, saving resources, and realizing environmentally friendly production.
2.2.1. The Cost per Ton of Iron
The ingredient cost of blast furnace molten iron smelting consists of the fuel cost and ore cost; so, the cost calculation formula for producing 1 ton of iron is as follows:
In Formula (1), is the cost per ton of iron, CNY/ton; is the unit price of the optimization variable, CNY/ton; and is the optimization variable.
2.2.2. CO2 Emission
Currently, there is a widespread debate among experts regarding whether they need to calculate indirect CO2 emissions. In fact, two different calculation methods are used depending on the different calculation purposes. The first method is to calculate the CO2 emissions from the blast furnace process (direct emission), the purpose of which is to allow the iron mills to understand the discharge data from the blast furnace and to carry out a standardization of the different blast furnaces [14]. The second method is to calculate the complete emissions of CO2 by the blast furnace, which is also known as the CO2 emissions per ton of iron. It is necessary to calculate the indirect emission of the upstream processes, such as coking, sintering, pelleting, and power generation, so that countries and industries can evaluate the carbon emissions of different ironmaking processes and provide a basis for energy conservation, emissions reduction, and the elimination of a reduced production capacity [15,16]. The main purpose of calculating CO2 emissions in this study is to improve energy efficiency, reduce greenhouse gas emissions, and reduce the negative impact of blast furnace production on climate change. Therefore, the second method of calculation was chosen. Moreover, considering the differences in the energy structure, energy quality, and power generation methods between China and other countries, this study does not choose the carbon emission factor formulated by the World Steel Association (WSA), but uses the CO2 emission factor provided by the Metallurgical Corporation of China Ltd. (Beijing, China), which is more applicable to China. At the same time, since most steel mills currently use an anthracite and bituminous coal mixture as fuel, when calculating the CO2 emissions generated by coal, this study subdivides the carbon emission factor of standard coal into the carbon emission factors of anthracite and bituminous coal. The basis of the calculation is the carbon balance principle; by balancing the input and output of carbon in the model, the amount of oxidized carbon in the model is calculated and then converted into CO2. That is, total CO2 emissions = direct emission + indirect emission − carbon emission right; the calculation formula for CO2 emission per ton of iron is as follows:
In Formula (2), is the CO2 emission per ton of iron; , , , , , and are the direct emission factors of CO2; , , and are the indirect emission factors of CO2; is the proportion of bituminous coal to the total amount of pulverized coal; and is the indirect CO2 emissions of electric power and the power medium.
2.2.3. The Theoretical Coke Ratio
The “theoretical coke ratio” is the minimum coke consumption required for the blast furnace to produce tons of iron under certain smelting conditions. Various smelting conditions have been determined such as raw fuel used and its composition in the blast furnace, the amount of injection fuel, the blast parameters (blast temperature, humidity, and oxygen richness rate), and molten iron composition [17]. Under such specific conditions, the minimum coke ratio determined by the reaction and heat consumption of the blast furnace is the so-called “theoretical coke ratio”. The theoretical coke ratio is closely related to the actual coke ratio. Its calculation can be used to check whether the coke ratio selected by the ironmaking scheme is appropriate, and the actual blast furnace can also be analyzed and compared with others to find ways to save energy consumption and reduce the coke ratio. In this study, the theoretical coke ratio engineering calculation method is adopted to calculate the theoretical coke ratio according to the carbon balance, material balance, and thermal balance in the blast furnace, from which the linear relationship between the theoretical coke ratio and the direct reduction degree can be derived:
In Formula (3), is the theoretical coke ratio, is the quantity of burned carbon before wind, is the direct carbon reduction of iron, is the carbon consumption for non-iron reduction, is the molten iron permeabilization of carbon, is the quantity of the fuel injection, and is the carbon content of coke.
2.3. Constraints
In the establishment of a multi-objective optimization model of the blast furnace, considering the constraint condition is essential to ensure that the operation index and molten iron quality are within the normal range in the optimization process. For the ease of writing, the number of elements involved are shown in Table 2.
Table 2.
Number of elements contained in material.
This paper fully considers the conservation of material and energy and the structure of the blast furnace, and the constraints are divided into two categories: process constraints and balance constraints [18,19].
2.3.1. Process Constraints
- (1)
- Molten iron quality constraints
- (2)
- Constraint of slag composition
① Constraint of MgO and Al2O3 content in the slag
In Formula (5), is the mass fraction of the element j in the raw material i; and are the lower and upper limits of the constraints, respectively.
② Alkalinity of slag constraint
In Formula (6), is the binary alkalinity. and are the CaO and SiO2 contents in xi.
2.3.2. Balance Constraints
- (1)
- Equilibrium constraint of molten iron composition
- (2)
- Elemental balance constraints
① P, S, Mn, Fe elemental balance
In Formula (8), is the distribution rate of the j elements in the molten iron.
② C elemental balance
In Formula (9), is the gas distribution rate. is the direct reduction degree of the Fe elements. is the proportion of CH4 to total carbon. is the degree of oxygen enrichment. is the blast humidity. and are the contents of C element in the coke and gas. and are the contents of O element and H2O in the coke.
- (3)
- Slag balance constraints
In Formula (10), , , , , , , and are the S, FeO, MnO, CaO, SiO2, MgO, and Al2O3 contents in the slag.
- (4)
- Material balance constraints
In Formula (11), is the blast density, is the content of moisture content in the coke, is the gas density, is the water yield, and is the weight of the furnace dust.
- (5)
- Gas volume balance constraint
In Formula (12), , , , , and are the contents of CH4, H2, CO2, CO, and N2 in the top gas, respectively.
- (6)
- Thermal balance constraints
In Formula (13), indicates the heat income item, which consists of carbon combustion before the tuyere (), blast physical heat (), CH4 production of heat (), and heat injected into the slag (). represents a hot expenditure item, consisting of the heat consumption of the oxide reduction (), desulphurization heat consumption (), the heat consumption of carbonate decomposition (), water decomposition, and heat consumption (), the evaporation of moisture content (), spray material decomposition and heat consumption (), the removal of heat by the hot iron and slag (), and the removal of heat by the top gas takes ().
3. Introduction to Optimization Algorithm
3.1. Optimization Algorithm
3.1.1. Grey Wolf Optimization Algorithm
The grey wolf optimization (GWO) algorithm, proposed by Mirgalili, is a new type of intelligent optimization algorithm [20]; it was used to simulate the hierarchy and predation behaviour of the grey wolf population. The grey wolf algorithm mathematically models the social hierarchy of wolves and defines the optimal individual as the wolf; the second and third best individuals are defined as the wolf and wolf; and the remaining individuals are wolves [21]. The GWO algorithm uses the location information of the wolf, wolf, and wolf to complete the search for the optimal solution. The process of the wolves encircling the prey is shown in Figure 2.
Figure 2.
Schematic diagram of the changing locations of the grey wolves.
The above idea can be modelled as
In Formulas (14) and (15), is the current number of iterations; and are coefficient vectors; is the prey position vector; is the grey wolf location vector; and is the distance between the current location and the prey. Coefficient vectors and can be expressed as
The prey position expressed in the optimization process (16) is the unknown optimal solution; so, the grey wolf algorithm passes through the optimal three solutions for the wolf, wolf, and wolf, completing the update of the grey wolf location. The location update rules are shown in Equations (18)–(20):
3.1.2. Improved Grey Wolf Optimization Algorithm
The GWO algorithm has simple parameters setting and the principle is simple and easy to implement, but, as with other intelligent algorithms with population iteration, the GWO algorithm also has the disadvantages of a low solution accuracy, and it is easy for it to fall into the local optimum [22]. The data related to blast furnace ingredients are complex, and the traditional GWO algorithm is often unsatisfactory due to premature convergence. In order to improve the optimal performance of the algorithm, an improved grey wolf optimizer (I-GWO) is proposed based on the traditional grey wolf algorithm to solve the single-objective optimization problem in this model.
- (1)
- Tent–Sine two-dimensional coupled chaotic map
The initialization of the population algorithm affects its search performance. With no prior information, individuals are often generated by random initialization. This strategy is sometimes useful. However, sometimes the distribution of individuals in the search domain is not uniform, which may keep individuals away from the global optimal solution, resulting in lower convergence rates. Chaos characterized by ergodicity, randomness, and regularity is a common phenomenon in nonlinear systems, and using a chaotic variable search is obviously better than using a disordered random search. The tent chaotic map has a simple structure, with a good ergodic uniformity and a fast search speed, but there are small periods and unstable periodic points [23]. In order to avoid the tent chaotic sequence falling into small periodic points and unstable periodic points during iteration, the method of 2D coupled sinusoidal mapping is used to improve the tent chaotic map, forcing sequences generated by the tent map to achieve a circular escape through small perturbations provided by the sinusoidal mapping, as shown in Equations (21) and (22).
- (2)
- Adaptive hunting weight coefficient
The main difference between the GWO and other heuristic algorithms is its social leadership hierarchy: The higher the rank of the grey wolf is, the deeper its understanding of its prey and the stronger leadership it has. This relationship plays a crucial role in group hunting during searching. However, in original GWO hunting, the weight coefficient of the three leading wolves was the same, which obviously contrasted with the hierarchy of real wolves. Inspired by the mass update formula in the gravitational search algorithm, this study introduces Equation (23) to measure the importance of the three leading wolves as follows [24]:
In Formula (23), is the corresponding weight of each wolf. The closer the head wolf is to the prey, the higher the weight; the wolf provides the main movement direction for the grey wolf community; and the wolf and wolf provides auxiliary directions to speed up the siege and attack of the prey.
- (3)
- Hunting search strategy based on dimensional learning
In GWO, the four parameters α, β, δ, and ω can be used to find the optimum solution. However, it easily falls into the local optimum due to the lack of population diversity [25]. To avoid this problem a novel new nature-inspired algorithm, IGWO, is considered in this paper. There are three stages within its operation like initializing, movement, and selecting and updating.
In the initializing stage, N wolves are randomly distributed in between the limits [li, uj] through Equation (24)
where the problem of the number of dimensions is denoted by D and the total population is stored in a matrix with N number of rows and D number of columns. The fitness function can be calculated by f(xi(t)).
In the movement stage, individuals’ hunting is added to the group hunting to improve the behaviour of the wolves’ hunting process, which is called dimension learning-based hunting (DLH). In DLH, the behaviour within individual hunting is learnt by neighbouring wolves so that they can update their position . During this new learning, the updated position is indicated by . For the individual hunting radius, is calculated using Euclidean distance as shown below. Moreover, it reduces premature convergence and balances the exploration and exploitation process.
Selecting and updating stage: In this stage, the best value is selected by comparing the fitness of the two values and as shown in the below equation.
Eventually, the iteration value is increased by one for all individual values and the searching is continued until the predetermined value (Maxiter) is reached.
The pseudo-code for the I-GWO algorithm proposed in this paper is shown in Algorithm 1.
| Algorithm 1 The Improved grey wolf optimizer algorithm (I-GWO) |
| Input: N, D, Maxiter Output: The global optimum 1: Begin 2: Initializing (Randomly distributing N wolves in the search space and calculating their fitness). 3: For iter = 2 to Maxiter 4: Find Xα, Xβ, and Xδ. 5: For i = 1 to N 6: Computing Xi1, Xi2, Xi3 by using Equation (7). 7: Computing Xi-GWO (t+1) by using Equation (13). 8: Calculating Ri (t) by Equation (10). 9: Constructing neighborhood Xi (t) with radius Ri by Equation (11). 10: For d = 1 to D 11: Xi-DLH,d (t+1) = Xi,d (t) + rand × (Xn,d (t) − Xr,d (t)) 12: End for 13: Selecting the best Xbest from (Xi-GWO (t+1), Xi-DLH (t+1)). 14: Generating the tent-sine coupled chaotic sequence Xci by using Equation (14), in which λ = 0.999, a = 0.499. 15: Selecting Xcbest = min (f(Xci)). 16: Selecting the best from (Xbest, Xcbest) 17: Updating Pop. 18: End for 19: End for 20: Return the global optimum. 21: End |
3.1.3. Multi-Objective Grey Wolf Optimization Algorithm
Despite its superior convergence speed and strong global optimal solution ability, the I-GWO algorithm still fails to solve the multi-objective optimization problem. When determining the blast furnace ingredient scheme, it is often necessary to consider multiple indicators comprehensively. To obtain this result, the multi-objective grey wolf optimization algorithm (MOGWO) by Mirjalili was proposed on the basis of the GWO algorithm; its main differences are as follows [26]:
- (1)
- Introduce external populations for archive
The MOGWO algorithm stores the dominant solution for the optimal individual, and after each iteration of the new individual with the last iteration of the dominant archive, it adds the optimal solution to the archive; based on the crowded degree distance, the small individuals are deleted. To complete the population archive update, the crowded degree calculation formula is used:
In Formula (28), represents the crowding distance of individual in the archive; and are the maximum and minimum values of the objective function of the individuals in the archived population; and and are the objective function values of the two individuals adjacent to individual .
- (2)
- Choose the head wolf using roulette
In the archived population, the leading grey wolf is randomly selected with a certain probability, and the probability that each individual in the archived population is selected as the leading grey wolf is calculated as:
In Formula (29), is the probability of becoming a leading wolf, is a constant greater than 1, and is the total number of individuals in the population in which the individual is located.
3.1.4. Improved Multi-Objective Grey Wolf Optimization Algorithm
The MOGWO algorithm is characterized by its strong convergence, small number of parameters, and ease of implementation. However, because the improvement in the algorithm is inspired by the MOPSO algorithm, it is inevitable that the problem will easily fall into the local optimal solution [27]. If it is used for the optimization the model, it will lead to the non-optimal ingredient scheme. In this study, we propose a better improved multi-objective grey wolf optimization algorithm (I-MOGWO) to solve the multi-objective optimization problem. The main improvements are as follows:
- (1)
- Improvement of the convergence factor
The convergence factors within linear change are prone to under-exploration in the early stage, and the diversity decreases, making the algorithm fall into a local optimum [28]. Therefore, this study uses convergence factors based on the change in the cosine law instead of linear variation, as shown in Equation (30):
After modification, the convergence factor changes nonlinearly with the number of iterations. Thus, the variational curve is a convex function. That is, because the convergence factor drops slowly in the initial stage, the exploration ability of the algorithm is strong, and the diversity increases. During this time period, the algorithm does not fall into the local optima. In the late stage, the convergence factor decreases quickly; thus, the defect of the traditional algorithm is overcome, and the global optimal solution is obtained. Improving the convergence factor can lead to better results being obtained in the exploration and development processes, making it easier for the algorithm to obtain the optimal solution.
- (2)
- Correct the selection mechanism of leaders
In the MOGWO algorithm, a roulette-based probability mechanism has traditionally been used to select leader wolves. However, this approach can reduce the swarm diversity in the wolf species, resulting in the premature convergence of the algorithm. To solve this problem, the wheel disc selection strategy is replaced with the Boltzmann selection strategy for selecting the head wolf, as shown in Equation (31) [29]:
In Formula (31), is the fitness values of , is the number of iterations, is the initial temperature, is the current temperature, and is the number of grey wolves. The fitness value of wolf is inversely proportional to the number of wolves, so .
The core pseudo-code of I-MOGWO is shown in Algorithm 2:
| Algorithm 2 Core Pseudo-Codes of the I-MOGWO |
| Input: initial number of the grey wolves n, the termination criteria Maxlt, the size of archive ArcSize Output: the current optimal candidate solution set archive 1: Initialize the grey wolves Xi(i = 1, 2, …, n), t, MaxIt 2: a = 2 cos(·) 3: Xi.cost = CalculateAgent(Xi.position) 4: archive = GetNonDominatedParticles(X, ArcSize) 5: Xα = ChooseLeader(archive) and Remove Xα from the archive 6: Xβ = ChooseLeader(archive) and Remove Xβ from the archive 7: Xδ = ChooseLeader(archive) and Re-add Xα, Xβ to the archive 8: while (t < MaxIt) do 9: for each X i do 10: UpdatePosition(Xi) 11: end for 12: Update a with a = 2 cos(·) 13: Re-calculate Xi·cost and archive 14: if archive is full then 15: Delete solutions in the most crowded grid and add new solution according to S4 16: else 17: Update the archive according to S1–S3 18: end if 19: Xα = ChooseLeader(archive) and Remove Xα from the archive 20: Xβ = ChooseLeader(archive) and Remove Xβ from the archive 21: Xδ = ChooseLeader(archive) and Re-add Xα, Xβ to the archive 22: t = t + 1 23: end while 24: return archive |
3.2. Constraint Processing Method
Because the mathematical model established in this study has many constraints and a small range, it belongs to the strong constraint problem. In the strong constraint problem, the constraint condition is crucial for the feasibility of the solution, and its violation causes the solution to be eliminated or penalized. Therefore, the constraint treatment method needs to be reasonably adapted to effectively ensure that the generated solutions all satisfy the constraints.
3.2.1. Punishment Function
The basic idea behind the penalty function method is to transform the constraint problem into an unconstrained optimization problem with the help of the penalty function; then, the solution to the original constraint problem is obtained by solving a series of unconstrained optimization problems. During the iteration, the penalty function method forces the iteration points to the nearby feasible domain by imposing a penalty on the infeasible points [30]. Once the iteration point becomes a feasible point, this feasible point is the optimal solution to the original problem. In the single-objective optimization in this study, the penalty term is constructed according to the characteristics of the constraints and is then added to the objective function, as shown in Equation (32).
In Formula (32), is a penalty function, is the constraint penalty term of equation, is the inequality constraint penalty term, and and are the penalty coefficient. is the final value and is the objective function minimum value.
3.2.2. Tolerance
Tolerance is the degree of error or deviation allowed when handling constraints. In the strong constraint problem, the introduced tolerance can relax the requirements for the constraints to some extent, so that some solutions that are close to but do not fully meet the constraints can also be accepted. The introduction of tolerance can improve the robustness and adaptability of the algorithm; in addition, the limited search space can be avoided if the appropriate solution is difficult. In this study, the initialization stage and the main cycle stage of the multi-objective optimization process, respectively, set the tolerance within a reasonable range to ensure the production of feasible solutions.
3.2.3. The Initial Point Picking Strategy
In multi-objective optimization, to obtain the Pareto optimal frontier, it is necessary to iterate all feasible solutions to finally find a set of non-dominant solutions. However, in this study, the insufficient number of initial points affected the final iteration result. Therefore, the initial point selection strategy is added to the optimization model, and a random weight of total value of 1 is given to the three objective functions, which are summed into a single target and set a certain number of generations for solving, as shown in Equation (33). Finally, the resulting set of solutions are replaced as the initial points in the multi-objective optimization for each iteration, thus solving the difficulty of generating the Pareto optimal front due to the insufficient number of initial points.
In Formula (33), , , are the weights of the object functions , , . is the new objective function obtained after weighting the three objective functions.
3.3. Performance Contrast
3.3.1. GWO and I-GWO
In order to verify the effectiveness of I-GWO, this study selected six standard test functions from the published literature [31] to test the performance of I-GWO and to compare it with the original GWO algorithm. The standard test function information is shown in Table 3. All the functions were run in 30 dimensions, and each algorithm was iterated 500 times; the test results are shown in Table 4.
Table 3.
Basic information about the number of test functions.
Table 4.
Comparison of performance results for GWO and I-GWO under standard test functions.
The performance of the I-GWO algorithm was evaluated using the worst value (Worst), optimal value (Best), mean value (Mean), and standard deviation (Std). At the same time, to show the convergence performance of the two algorithms, the test functions F1–F6 were used, where the vertical coordinate represents the log of the bottom 10, as shown in Figure 3.
Figure 3.
Single-target performance comparison.
As can be seen in Table 4, In the test functions F1–F6, the worst value of the I-GWO algorithm decreased by 6, 2, 1, 5, 1, and 5 orders of magnitude compared with the original GWO algorithm; that is, the performance of the I-GWO algorithm was much better than that of the GWO algorithm in the worst case, indicating that the stability of the improved algorithm was improved.
In the test functions F1–F6, the average value of the I-GWO algorithm decreased by 7, 3, 1, 4, 1, and 4 orders of magnitude, respectively, compared with the original GWO algorithm; that is, the average performance of the I-GWO algorithm was much better than that of the GWO algorithm in various cases, indicating that the comprehensive performance of the improved algorithm was improved.
In the test functions F1–F2 and F4–F6, the standard deviation of the I-GWO algorithm decreased by 6, 2, 4, 1, and 4 orders of magnitude compared with the original GWO algorithm. In the test function F3, the standard deviation of the I-GWO algorithm decreased by 64.1% compared to the original GWO algorithm; that is, the I-GWO algorithm fluctuated less than the GWO algorithm, indicating that the stability and consistency of the improved algorithm were improved.
Figure 3 shows the change in convergence curves. In the test functions F1–F3, the pink curve (I-GWO algorithm) and blue curve (GWO algorithm) represent the same number of iterations (the same abscissa), and the fitness value (ordinate) represented by the I-GWO algorithm is always below the GWO algorithm, indicating that the I-GWO algorithm converges to the global optimum. In the test function F5, the I-GWO algorithm is the first to complete the convergence after about 280 iterations (the rate of change in the curve represented by the algorithm tends towards 0), the GWO algorithm only converged after about 350 iterations, and the final fitness value of the I-GWO algorithm was closer to the minimum value of the test function (0). This indicates that the I-GWO algorithm has a faster convergence rate and accuracy. In the test functions F4-F6, although the GWO algorithm completes convergence after about 50 iterations, while the I-GWO algorithm is still in the state of finding the optimal solution after 500 iterations, it can be found that the adaptive value represented by the I-GWO algorithm is always below the GWO algorithm; that is, closer to the minimum value of the test function. This indicates that the GWO algorithm falls into the local optima, while I-GWO has a stronger ability to jump out of the local optima. Therefore, based on the above analysis, the results show that the improved grey wolf algorithm (I-GWO) can effectively improve the performance of the original grey wolf algorithm (GWO).
3.3.2. MOGWO and I-MOGWO
In order to verify the superiority of I-MOGWO, this study selected four multi-objective test functions from the published literature [32] and chose the reverse generation distance evaluation index (IGD), generation distance evaluation index (GD), hypervolume evaluation index (HV), and spacing evaluation index (Spacing) to evaluate the performance of I-MOGWO algorithm and to compare it with the original MOGWO algorithm. The multi-objective test function information is shown in Table 5; the performance evaluation indicators are shown in Table 6; and the experimental comparison results of 100 iterations of each algorithm are shown in Table 7. At the same time, in order to show the convergence performance of the two algorithms, the test functions ZDT 1-4 were used to plot the convergence curve of the two algorithms in 30 dimensions successively, as shown in Figure 4.
Table 5.
Basic information about the multi-objective test functions.
Table 6.
Description of performance evaluation indicators.
Table 7.
Comparison of performance results between MOGWO and I-MOGWO under the multi-objective test function.
Figure 4.
Comparison of multi-target performance.
According to Table 7, for all the test functions, the IGD values of the I-MOGWO algorithm compared to those of the MOGWO algorithm decreased by 59.6%, 71.9%, 86.2%, 65.2%, 0.2%, and 0.075%, respectively. This shows that the comprehensive performance of the I-MOGWO optimization algorithm is superior.
With the test functions ZDT1–ZDT4, the HV values of the I-MOGWO algorithm compared to those of the MOGWO algorithm increased by 0.104%, 0.171%, 0.311%, and 0.699%, respectively. This shows that, in addition to the noncontinuous pareto frontier problem, the I-MOGWO algorithm has a better diversity and convergence in most cases.
For all the test functions, the Spacing value of the I-MOGWO algorithm decreased by 57.5%, 66.3%, 71.2%, 40.4%, 40.4%, and 13.8%, respectively. This indicates that the I-MOGWO algorithm has a more uniform set of solutions.
Figure 4 shows the results of the I-MOGWO algorithm and the MOGWO algorithm against the real Pareto front on the test functions ZDT1–ZDT4. On the test functions ZDT1–ZDT4, the green circles represented by the IMOGWO algorithm can better cover the red dots represented by the real Pareto front than the blue cross represented by the MOGWO algorithm, indicating that the Pareto optimal solution can be better converged by using the I-MOGWO algorithm.
In conclusion, the optimization comparison experiment using the four multi-objective test functions shows that the performance of the improved multi-objective grey wolf optimization algorithm is significantly improved.
4. Simulation Experiment
4.1. Data Analysis
This study solved the multi-objective optimization model of the blast furnace production ingredients established in Section 2. The cost per ton of iron, the CO2 emissions, and the theoretical focal ratio were the three objective functions of the multi-objective optimization model. The data used in the model originated from the actual data from the No. 1 blast furnace of a steel mill (herein after referred to as M Steel). The unit price of the iron ore and fuel is shown in Table 8; its basic components are shown in Table 9; the relevant parameters during the operation of the blast furnace are shown in Table 10; and the upper and lower limits of each variable and constraint are shown in Table 11. As M steel mill does not use lump ore in the blast furnace smelting process, the part referring to the lump ore has been deleted from the data bar.
Table 8.
Unit price of iron ore and fuel.
Table 9.
Table of the basic components (%).
Table 10.
Related parameters during the blast furnace operation.
Table 11.
Upper and lower limits of each variable and constraint.
When calculating the CO2 emissions per ton of iron, this study mainly used the direct emission factors of coke, coal powder, coke furnace gas, molten iron, and blast furnace gas, as well as the indirect emission factors of sinter, pellet ore, and coke. Using the calculation method for the emission factors in the literature [33], the above-measured values of each material and energy emission factor are shown in Table 12.
Table 12.
The measured emission factors of each material and energy in blast furnace.
4.2. Optimization Results Analysis
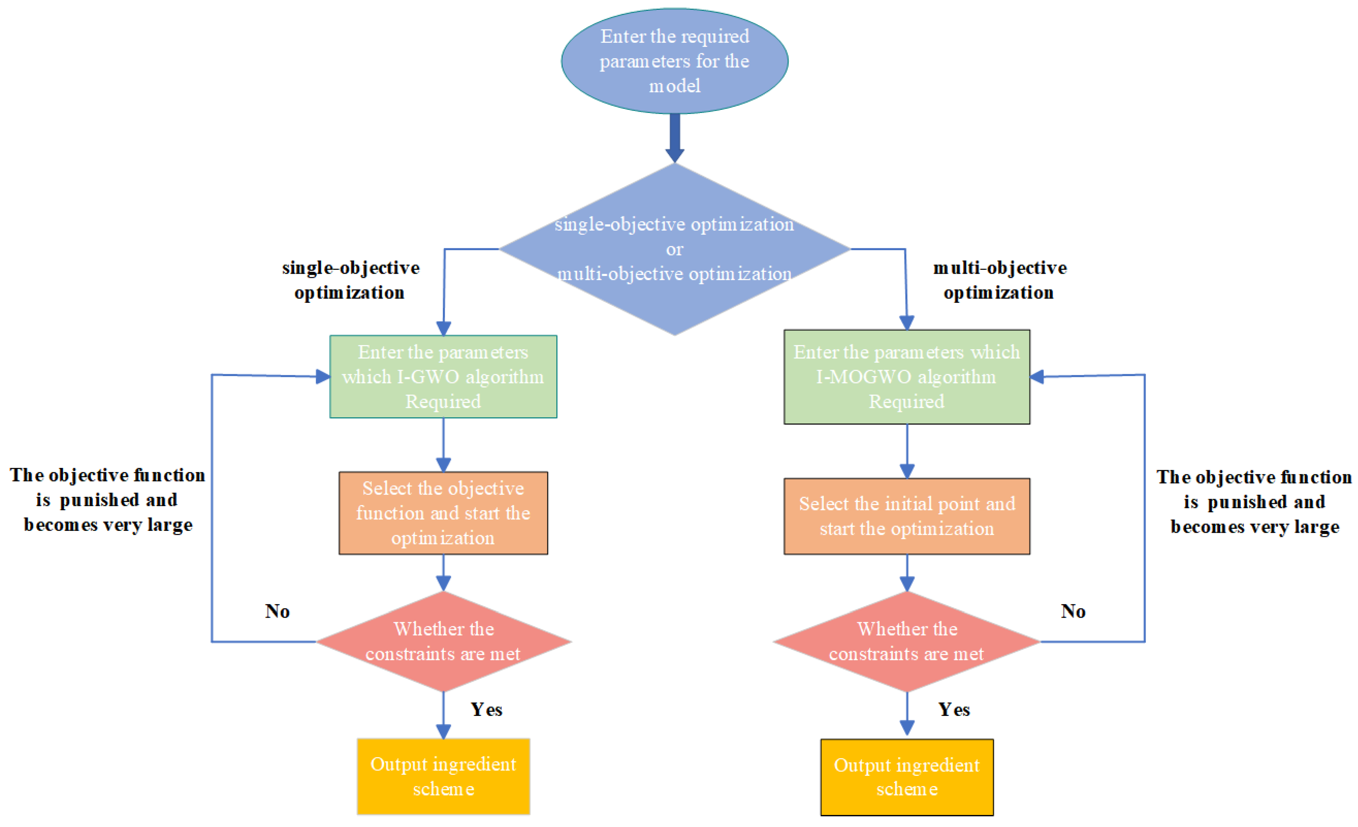
In this study, the improved grey wolf optimization algorithm (I-GWO) was used to solve the model, and the parameter settings are shown in Table 13. The improved multi-objective grey wolf optimization algorithm (I-MOGWO) was also used to solve the model, and the parameter settings are shown in Table 14. The experimental platform used in this study was MATLAB R2023a, and the process is shown in Figure 5.
Table 13.
Parameter settings of I-GWO algorithm.
Table 14.
Parameter settings of I-MOGWO algorithm.
Figure 5.
The process of solving the model.
- (1)
- Analysis of single-objective optimization and multi-objective optimization results
The single-target and multi-target optimization results of the cost of iron per ton, the CO2 emissions, the theoretical coke ratio, and the actual values of No.1 blast furnace of M Steel are shown in Table 15.
Table 15.
Optimization results and actual values of single target and multiple target of No.1 blast furnace of M Steel.
As can be seen in Table 15, when the optimization solution was based on the cost per ton of iron as the single target, the cost per ton of iron in the ingredient scheme decreased by 18.5 CNY/t compared to the multi-target optimization solution. However, the CO2 emissions per ton of iron and the theoretical coke ratio, respectively, increased by 15.2 kg/t and 19.78 kg/t compared to the Pareto optimal solution. Similarly, when the CO2 emissions per ton of iron were optimized as a single target, the CO2 emissions per ton of iron were reduced by 26.71 kg/t compared to the solution obtained using multi-target optimization. However, the cost of iron per ton and the theoretical coke ratio increased by 46.61 CNY/t and 14.89 kg/t, respectively, compared with the Pareto optimal solution concentration scheme. When the theoretical focal ratio was optimized as the target, a similar situation was generated. Compared with the Pareto solution concentration, the theoretical focal ratio decreased by 10.62 kg/t, while the cost of iron per ton and the CO2 emissions per ton of iron increased by 30.6 CNY/t and 382.6 kg/t, respectively. It can be seen that the solution obtained by single-target optimization is relatively one-sided. Although the target value is excellent, it usually leads to the poor performance of the other targets. In contrast, the scheme obtained using multi-objective optimization can consider each index and improve the final values of all the objectives. In the process of blast furnace ironmaking, the cost per ton of iron, the CO2 emissions, and the theoretical coke ratio are very important; so, in the actual production process, the ingredient scheme obtained using the multi-objective solution is more suitable for guiding the actual production of the steel mills. Moreover, both the ingredient scheme obtained with the single-objective optimization solution and the multi-objective optimization solution are better than the current production scheme used in the M steel 1 blast furnace, indicating that the ingredient scheme obtained by this study can effectively improve the production efficiency of steel mills.
- (2)
- Analysis of multi-objective optimization results using different business strategies
As can be seen from the above, the ingredient scheme obtained using the multi-objective solution is more suitable for guiding the actual production of steel mills. Using the I-MOGWO algorithm to solve the Pareto optimal solution set can obtain multiple ingredient schemes for steel decision makers to choose from, but the numerous ingredient schemes make it difficult for decision makers to make a choice. Therefore, based on the actual production experience of steel mills and the suggestions of relevant experts, the common business strategies of steel mills are divided into three types, and the thresholds are, respectively, as follows: using the strategy of reduced cost, the cost value per ton of iron should be within [2900, 2930]; using the strategy of environmental protection, the CO2 emission value per ton of iron should be within [1250, 1300]; using the strategy of increased production, the theoretical focal ratio should be within [320, 335]. In this study, according to the different business strategies, the appropriate threshold ingredient scheme was selected in the Pareto solution set, as shown in Figure 6. In this way, the steel mills’ decision makers only need to choose from the selected scheme according to the current business strategy of the steel mill.
Figure 6.
The Pareto optimal solution set after classification. (a) with cost as the threshold (b) with CO2 emissions as the threshold (c) with coke ratio as the threshold.
In Figure 6, the first classification result in green represents the ingredient scheme that meets the current classification target threshold; the second classification result in grey represents the ingredient scheme that does not meet the current classification target threshold; the third classification result in blue represents the ingredient scheme that meets both the CO2 emissions per ton of iron threshold and the cost per ton of iron threshold; and the fourth classification result in red represents the ingredient scheme that meets both the CO2 emissions per ton of iron threshold and the theoretical coke ratio threshold. As can be seen in Figure 4, due to the complex process of ironmaking and the unclear division of the scope of the business strategies, the same ingredient scheme may be applicable to two business strategies, but no solution can be applied to all business strategies at the same time. In order to ensure the uniqueness of the ingredient combinations using different business strategies, this study eliminated all the overlapping schemes, and at the same time, a set of non-overlapping schemes was selected from the ingredient schemes using different business strategies for comparison, as shown in Table 16.
Table 16.
Comparison of multi-objective optimization results and actual values of M Steel No.1 blast furnace under different business strategies.
As can be seen in Table 16, the ingredient scheme derived for the different business strategies focuses on the values of the corresponding target, but at the same time, the value of the remaining targets is calculated as optimally as possible. For example, using the strategy which focuses on protecting the environment, the CO2 emissions per ton of iron are slightly better than in the other schemes (compared to the management strategy of increasing production and reducing cost, the scheme decreased by 71.62 kg/t and 13.33 kg/t, respectively), which is different from the above ingredient scheme obtained from the single-target optimization of CO2 emissions. The CO2 emissions per ton of iron, the cost per ton of iron, and the theoretical coke ratio in the multi-objective solution of the ingredient scheme are also excellent (the cost per ton of iron compared to the cost in the management strategy of increasing production and reducing cost decreased by 20.87 CNY/t and increased by 27.79 CNY/t, respectively). With the theoretical focal ratio, when compared to the numerical value in the management strategy of increasing production and reducing cost, the scheme using the cost reduction management strategy increased by 12.576 kg/t and reduced by 16.303 kg/t. At the same time, comparing the ingredient scheme using the different business strategies in the table with the actual production scheme of M Steel No. 1 blast furnace, each target value decreased by 350 CNY/t, 1000 kg/t and 20 kg/t, respectively, through the optimization of this study. Therefore, the conclusion that the decision makers of the steel mills can choose the multi-target optimization solution according to different business strategies can be drawn, which can better meet the actual needs of the steel mills and effectively improve the production efficiency of the steel mills.
5. Conclusions
This study proposes, for the first time, the establishment of a blast furnace ingredient model using the targets of cost per ton of iron, the CO2 emissions per ton of iron, and the theoretical coke ratio, and it optimizes not only the single target of the model but also the three objectives.
This study proposes an I-GWO algorithm based on a DLH search strategy and adds a tent–sine 2D coupled chaotic map and adaptive hunting weight coefficient to improve the original algorithm. The results of the performance tests using six standard test functions show that the I-GWO algorithm has a faster convergence speed and stronger global optimization ability compared to the GWO algorithm.
This study presents an improved I-MOGWO algorithm to improve the convergence factors and correct the leader selection mechanism based on the MOGWO algorithm. The performance test results from five multi-objective test functions show that I-MOGWO has a better comprehensive performance than MOGWO.
In this study, we used single-objective optimization and multi-objective optimization to solve the model. The simulation results show that the results of the single-objective optimization are relatively one-sided, while multi-objective optimization can consider each index in a balanced manner. The multi-objective optimization results obtained under different business strategies can be emphasized on the basis of the comprehensive consideration of various indicators. Therefore, in the actual production process, through the use of the multi-objective optimization solution and selection according to different business strategies, the resulting ingredient scheme may be more in line with the actual needs of steel mills. Finally, in a comparison with the actual value of the No. 1 blast furnace of M Steel, it can be seen that the optimization scheme of the blast furnace provided by this model can reduce the cost of iron by 350 CNY/t, the CO2 emission by 1000 kg/t, and the theoretical coke ratio by 20 kg/t.
Author Contributions
R.L.: conceptualization, project management; Z.-Y.G.: Investigation, Writing—original draft; H.-Y.L.: Writing—review & editing; X.-J.L.: Data management, and supervision; Q.L.: Resources, Software. All authors have read and agreed to the published version of the manuscript.
Funding
This work was supported by the National Natural Science Foundation of China (52004096) and Hebei Natural Science Foundation (E2024209101).
Data Availability Statement
The original contributions presented in the study are included in the article, further inquiries can be directed to the corresponding author.
Conflicts of Interest
The authors declare no conflict of interest.
References
- Cui, B.; Chen, W.; Wang, B.-X.; Chen, Y.; Wu, P.-F.; Tong, Y. Intelligent optimization system of burden structure in sintering and blast furnace ironmaking process based on improved genetic algorithm. Ironmak. Steelmak. 2022, 49, 1005–1010. [Google Scholar]
- He, Y. Selection of Optimal Ingredients for Out-of-furnace Smelting Based on Computer Application. J. Phys. Conf. Ser. 2020, 1533, 022006. [Google Scholar] [CrossRef]
- Zhang, Y.; Yang, C.; Zeng, Z.; Kong, L.; Liao, H.; Zhang, B. Improved Optimization Method for Blast Furnace Based on Robust Soft Sensor and Process Knowledge. In Proceedings of the 2022 China Automation Congress (CAC), Xiamen, China, 25–27 November 2022; IEEE: New York, NY, USA, 2022; pp. 4805–4810. [Google Scholar]
- Cao, W.; Zhang, J.; Zhang, T.; Su, B.; Ren, S. A Genetic Algorithm Application to Minimize Pig Iron Cost. ISIJ Int. 2013, 53, 207–212. [Google Scholar] [CrossRef][Green Version]
- Wu, S.L.; Han, H.L.; Xu, S.B.; Niu, B. Study on Mathematical Model of Blast furnace. Iron Steel 2007, 42, 19–23. [Google Scholar]
- Pettersson, F.; Saxén, H.; Deb, K. Genetic Algorithm-Based Multicriteria Optimization of Ironmaking in the Blast Furnace. Mater. Manuf. Process. 2009, 24, 343–349. [Google Scholar] [CrossRef]
- Helle, H.; Helle, M.; Pettersson, F.; Saxén, H. Multi-objective Optimization of Ironmaking in the Blast Furnace with Top Gas Recycling. ISIJ Int. 2010, 50, 1380–1387. [Google Scholar] [CrossRef]
- Zhou, Q.; Yin, Y.; Peng, D.; Zhao, H.; Xing, L.; Jiang, X.; Xu, Z.; Xu, C. Multi-objective optimization of blast furnace dosing and operation based on NSGA-II. In Proceedings of the 2022 4th International Conference on Electrical Engineering and Control Technologies (CEECT), Shenzhen, China, 20–22 December 2022; IEEE: New York, NY, USA, 2022; pp. 165–169. [Google Scholar]
- Shial, G.; Sahoo, S.; Panigrahi, S. An enhanced GWO algorithm with improved explorative search capability for global optimization and data clustering. Appl. Artif. Intell. 2023, 37, 2166232. [Google Scholar] [CrossRef]
- Wen, D.; Zhu, Y. Research on Prediction of Oxygen Consumption in Converter Steelmaking Based on IGWO-SVM Model. J. Phys. Conf. Ser. 2021, 2010, 012138. [Google Scholar] [CrossRef]
- Shariati, M.; Mafipour, M.S.; Ghahremani, B.; Azarhomayun, F.; Ahmadi, M.; Trung, N.T.; Shariati, A. A novel hybrid extreme learning machine–grey wolf optimizer (ELM-GWO) model to predict compressive strength of concrete with partial replacements for cement. Eng. Comput. 2022, 38, 757–779. [Google Scholar] [CrossRef]
- Wu, Z.-D.; Wang, X.-C.; Yang, Q.; Xu, D.; Zhao, J.-W.; Li, J.-D.; Yan, S.-Z. Deformation resistance prediction of tandem cold rolling based on grey wolf optimization and support vector regression. J. Iron Steel Res. Int. 2023, 30, 1803–1820. [Google Scholar] [CrossRef]
- Yue, Z.; Zhang, S.; Xiao, W. Prediction model of blast furnace gas flow distribution based on GWO-ELM. In Proceedings of the 2020 IEEE 16th International Conference on Control & Automation (ICCA), Sapporo, Japan, 9–11 October 2020; IEEE: New York, NY, USA, 2020; pp. 1247–1252. [Google Scholar]
- Bai, X.; Wang, L.; Huang, Y. Review on the development of blast furnace condition identification based on blast furnace gas flow distribution. In Proceedings of the 2021 3rd International Conference on Artificial Intelligence and Advanced Manufacture, Manchester, UK, 23–25 October 2021; pp. 2390–2393. [Google Scholar]
- Zhang, J.; Zhang, Y.; Zhang, S.S.; Liu, S.L.; You, C. Analysis of influencing factors of carbon dioxide emissions in steel industry. Mod. Chem. Ind. 2009, 29, 82–85+87. [Google Scholar]
- Sakamoto, Y.; Tonooka, Y. Estimation of CO2 emission for each process in the Japanese steel industry: A process analysis. Int. J. Energy Res. 2000, 24, 625–632. [Google Scholar] [CrossRef]
- Li, Z.; Feng, Y.; Wang, A.; Zhang, L. Numerical investigation of the limit of coke rate reduction in an ironmaking blast furnace (BF). J. Phys. Conf. Ser. 2021, 2030, 012081. [Google Scholar] [CrossRef]
- Liu, S.; Feng, W.; Zhao, J.; Zhao, Z.; Liu, X.; Liu, R.; Lyu, Q. Collaborative optimization model of blast furnace raw materials and operating parameters based on intelligent calculation. ISIJ Int. 2024, 64, 1229–1239. [Google Scholar] [CrossRef]
- Cardoso, W.; Di Felice, R.; Baptista, R.C. Artificial neural networks for modelling and controlling the variables of a blast furnace. In Proceedings of the 2021 IEEE 6th International Forum on Research and Technology for Society and Industry (RTSI), Virtual, 6–9 September 2021; IEEE: New York, NY, USA, 2021; pp. 148–152. [Google Scholar]
- Mirjalili, S.; Mirjalili, S.M.; Lewis, A.D. Grey Wolf Optimizer. Adv. Eng. Softw. 2014, 69, 46–61. [Google Scholar] [CrossRef]
- Sugan, J.; Sajan, R.I. PredictOptiCloud: A Hybrid Framework for Predictive Optimization in Hybrid Workload Cloud Task Scheduling. Simul. Model. Pract. Theory 2024, 134, 102946. [Google Scholar]
- Hou, Y.; Gao, H.; Wang, Z.; Du, C. Improved grey wolf optimization algorithm and application. Sensors 2022, 22, 3810. [Google Scholar] [CrossRef] [PubMed]
- Liu, T.; Yang, H.; Yu, J.; Zhou, K.; Jiang, F. A global harmony search algorithm based on Tent Chaos Map and Elite Reverse Learning. In Proceedings of the 2022 14th International Conference on Advanced Computational Intelligence (ICACI), Wuhan, China, 15–17 July 2022; IEEE: New York, NY, USA, 2022; pp. 320–325. [Google Scholar]
- Hashemi, A.; Dowlatshahi, M.B.; Nezamabadi-Pour, H. Gravitational Search Algorithm: Theory, Literature Review, and Applications. In Handbook of AI-Based Metaheuristics; CRC Press: Boca Raton, FL, USA, 2021; pp. 119–150. [Google Scholar]
- Zhang, C.; Liu, H.; Zhou, Q.; Liu, C. Improved hybrid grey wolf optimization algorithm based on dimension learning-based hunting search strategy. IEEE Access 2023, 11, 13738–13753. [Google Scholar] [CrossRef]
- Mirjalili, S.; Saremi, S.; Mirjalili, S.M.; Coelho, L.d.S. Multi-objective grey wolf optimizer: A novel algorithm for multi-criterion optimization. Expert Syst. Appl. 2015, 47, 106–119. [Google Scholar] [CrossRef]
- Liu, J.; Liu, Z.; Wu, Y.; Li, K. MBB-MOGWO: Modified Boltzmann-Based Multi-Objective Grey Wolf Optimizer. Sensors 2024, 24, 1502. [Google Scholar] [CrossRef] [PubMed]
- Zhang, J.; Wang, J.S. Improved salp swarm algorithm based on levy flight and sine cosine operator. IEEE Access 2020, 8, 99740–99771. [Google Scholar] [CrossRef]
- Chen, M.R.; Huang, Y.Y.; Zeng, G.Q.; Lu, K.D.; Yang, L.Q. An improved bat algorithm hybridized with extremal optimization and Boltzmann selection. Expert Syst. Appl. 2021, 175, 114812. [Google Scholar] [CrossRef]
- Yu, Q.; Yang, C.; Dai, G.; Peng, L.; Li, J. A novel penalty function-based interval constrained multi-objective optimization algorithm for uncertain problems. Swarm Evol. Comput. 2024, 88, 101584. [Google Scholar] [CrossRef]
- Mallipeddi, R.; Suganthan, P.N. Problem Definitions and Evaluation Criteria for the CEC 2010 Competition on Constrained Real-Parameter Optimization; Nanyang Technological University: Singapore, 2010. [Google Scholar]
- Zitzler, E.; Deb, K.; Thiele, L. Comparison of Multiobjective Evolutionary Algorithms: Empirical Results. Evol. Comput. 2000, 8, 173–195. [Google Scholar] [CrossRef] [PubMed]
- Zhou, Z.P.; Guo, X.Z.; Wang, G. Discussion on Calculation Method of BBF CO2 Emission. In Proceedings of the 8th China Iron and Steel Annual Conference, Beijing, China, 26 October 2011; The Chinese Society for Metals: Beijing, China, 2011. [Google Scholar]
Disclaimer/Publisher’s Note: The statements, opinions and data contained in all publications are solely those of the individual author(s) and contributor(s) and not of MDPI and/or the editor(s). MDPI and/or the editor(s) disclaim responsibility for any injury to people or property resulting from any ideas, methods, instructions or products referred to in the content. |
© 2024 by the authors. Licensee MDPI, Basel, Switzerland. This article is an open access article distributed under the terms and conditions of the Creative Commons Attribution (CC BY) license (https://creativecommons.org/licenses/by/4.0/).





