Research on Molten Iron Quality Prediction Based on Machine Learning
Abstract
1. Introduction
2. Algorithm and Model
2.1. Relevant Methods for Data Processing
2.1.1. Box-Plot
2.1.2. The Lagrangian Interpolation Formula
2.1.3. Random Forest
2.1.4. K-Nearest Neighbor
2.1.5. Singular Value Decomposition
2.1.6. Maximal Information Coefficient
2.2. Improved Bidirectional Long- and Short-Term Memory Network Model
2.2.1. Bidirectional Long-Term and Short-Term Memory
2.2.2. Convolutional Neural Network
2.2.3. Improved Grey Wolf Optimization Algorithm
- (1)
- Tent-Sine 2-dimensional coupled chaotic map
- (2)
- Adaptive hunting weight coefficient
- (3)
- Hunting search strategy based on dimensional learning
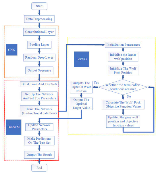
2.2.4. I-GWO-CNN-BiLSTM
2.3. Markov Chain Monte Carlo
3. Data Collecting and Processing
3.1. Unified Frequency of Data
3.2. Normalization Processing
3.3. Outlier Handling
3.4. Missing Values Processing
3.4.1. Associative Data
3.4.2. Time Sequence Class Data
3.4.3. Periodic Data
3.4.4. Manual Entry of Data
3.5. Data Dimension Reduction
3.6. Determine the Time Lag
4. Results and Discussion
4.1. Quality Prediction of Molten Iron
4.1.1. Model Training
4.1.2. Model Testing
4.2. Parameter Regulation
5. Conclusions and Outlook
- (1)
- Different from the existing research results, in this study the blast furnace data were divided into correlation data, temporal data, periodic data and manual input data according to different characteristics, and different methods were used to fill in different types of missing data in the data processing process, which makes the final data set more practical, so that the prediction model trained with the data set can better track the actual value.
- (2)
- In this paper, we combine CNN with the BiLSTM model and use the I-GWO algorithm to optimize the hyperparameters to finally form the I-GWO-CNN-BiLSTM model. The I-GWO-CNN-BiLSTM model is used to predict the Si, S and P content in molten iron and compare it with the traditional LSTM model. The results show that the I-GWO-CNN-BiLSTM model is better than the LSTM model in the evaluation indexes R2, RMSE and MAPE and has higher prediction accuracy and can effectively predict the quality of molten iron.
- (3)
- In this paper, the MCMC algorithm is used to conduct the sensitivity analysis of each input variable and obtains the effect of each variable increasing by 5% on Si, S and P content in molten iron. The results indicate that, in each variable, oxygen-rich pressure, theoretical combustion temperature and hot air temperature, respectively, have the greatest influence on Si, S and P content in molten iron. When the quality of molten iron is not up to the standard, the steel mill staff can make timely adjustments on this basis. In subsequent research, automatic control-related technologies can be added in this link to realize the closed loop of “prediction-analysis-regulation” completed by machines instead of manually.
Author Contributions
Funding
Data Availability Statement
Conflicts of Interest
References
- Liu, S.; Feng, W.; Zhao, J.; Zhao, Z.; Liu, X.; Liu, R.; Lyu, Q. Collaborative optimization model of blast furnace raw materials and operating parameters based on intelligent calculation. ISIJ Int. 2024, 64, 1229–1239. [Google Scholar] [CrossRef]
- Yang, Y.; Li, D.; Guo, L.; Wang, Z.; Guo, Z. Numerical simulation of the gasification-reduction coupling process in the innovative multi-generation system. Appl. Therm. Eng. 2020, 168, 114899. [Google Scholar] [CrossRef]
- Li, J.; Hua, C.; Qian, J.; Guan, X. Low-rank based Multi-Input Multi-Output Takagi-Sugeno fuzzy modeling for prediction of molten iron quality in blast furnace. Fuzzy Sets Syst. 2021, 421, 178–192. [Google Scholar] [CrossRef]
- Meng, L.; Liu, J.; Liu, R.; Li, H.; Zheng, Z.; Peng, Y.; Cui, X. Prediction of Silicon Content of Hot Metal in Blast Furnace Based on Optuna-GBDT. ISIJ Int. 2024, 64, 1240–1250. [Google Scholar] [CrossRef]
- Yuan, M.; Zhou, P.; Li, M.; Li, R.-F.; Wang, H.; Chai, T.-Y. Intelligent multivariable modeling of blast furnace molten iron quality based on dynamic AGA-ANN and PCA. J. Iron Steel Res. Int. 2015, 22, 487–495. [Google Scholar] [CrossRef]
- Zhou, P.; Zhang, R.; Liang, M.; Fu, J.; Wang, H.; Chai, T. Fault identification for quality monitoring of molten iron in blast furnace ironmaking based on KPLS with improved contribution rate. Control Eng. Pract. 2020, 97, 104354. [Google Scholar] [CrossRef]
- Li, J.; Hua, C.; Yang, Y.; Guan, X. A novel MIMO T–S fuzzy modeling for prediction of blast furnace molten iron quality with missing outputs. IEEE Trans. Fuzzy Syst. 2020, 29, 1654–1666. [Google Scholar] [CrossRef]
- Zhang, Z.; Zhang, R.; Zhou, P. Long Short-Term Memory Parameter Optimization Based on Improved Sparrow Search Algorithm for Molten Iron Quality Prediction. Metals 2024, 14, 529. [Google Scholar] [CrossRef]
- Cui, Z.; Yang, A.; Wang, L.; Han, Y. Dynamic prediction model of silicon content in molten iron based on comprehensive characterization of furnace temperature. Metals 2022, 12, 1403. [Google Scholar] [CrossRef]
- Zhou, P.; Yuan, M.; Wang, H.; Chai, T. Data-driven dynamic modeling for prediction of molten iron silicon content using ELM with self-feedback. Math. Probl. Eng. 2015, 2015, 1–11. [Google Scholar] [CrossRef]
- Jiang, K.; Jiang, Z.; Xie, Y.; Pan, D.; Gui, W. Prediction of multiple molten iron quality indices in the blast furnace ironmaking process based on attention-wise deep transfer network. IEEE Trans. Instrum. Meas. 2022, 71, 1–14. [Google Scholar] [CrossRef]
- Chen, W.; Kong, F.; Wang, B.; Li, Y. Application of grey relational analysis and extreme learning machine method for predicting silicon content of molten iron in blast furnace. Ironmak. Steelmak. 2019, 46, 974–979. [Google Scholar] [CrossRef]
- Li, H.; Li, X.; Liu, X.; Bu, X.; Chen, S.; Lyu, Q.; Wang, K. Prediction of the vanadium content of molten iron in a blast furnace and the optimization of vanadium extraction. Separations 2023, 10, 521. [Google Scholar] [CrossRef]
- Sauer, T.; Xu, Y. On multivariate Lagrange interpolation. Math. Comput. 1995, 64, 1147–1170. [Google Scholar] [CrossRef]
- Sharma, S.; Chakraborty, S.; Saha, A.K.; Nama, S.; Sahoo, S.K. mLBOA: A modified butterfly optimization algorithm with lagrange interpolation for global optimization. J. Bionic Eng. 2022, 19, 1161–1176. [Google Scholar] [CrossRef]
- Breiman, L. Random forests. Mach. Learn. 2001, 45, 5–32. [Google Scholar] [CrossRef]
- Sekulić, A.; Kilibarda, M.; Heuvelink, G.B.M.; Nikolić, M.; Bajat, B. Random forest spatial interpolation. Remote Sens. 2020, 12, 1687. [Google Scholar] [CrossRef]
- Antoniadis, A.; Lambert-Lacroix, S.; Poggi, J.M. Random forests for global sensitivity analysis: A selective review. Reliab. Eng. Syst. Saf. 2021, 206, 107312. [Google Scholar] [CrossRef]
- Schonlau, M.; Zou, R.Y. The random forest algorithm for statistical learning. Stata J. 2020, 20, 3–29. [Google Scholar] [CrossRef]
- Zhang, S. Challenges in KNN classification. IEEE Trans. Knowl. Data Eng. 2021, 34, 4663–4675. [Google Scholar] [CrossRef]
- Shokrzade, A.; Ramezani, M.; Tab, F.A.; Mohammad, M.A. A novel extreme learning machine based kNN classification method for dealing with big data. Expert Syst. Appl. 2021, 183, 115293. [Google Scholar] [CrossRef]
- Levinson, J.; Esteves, C.; Chen, K.; Snavely, N.; Kanazawa, A.; Rostamizadeh, A.; Makadia, A. An analysis of svd for deep rotation estimation. Adv. Neural Inf. Process. Syst. 2020, 33, 22554–22565. [Google Scholar]
- Lin, G.; Lin, A.; Gu, D. Using support vector regression and K-nearest neighbors for short-term traffic flow prediction based on maximal information coefficient. Inf. Sci. 2022, 608, 517–531. [Google Scholar] [CrossRef]
- Guo, Z.; Yu, B.; Hao, M.; Wang, W.; Jiang, Y.; Zong, F. A novel hybrid method for flight departure delay prediction using Random Forest Regression and Maximal Information Coefficient. Aerosp. Sci. Technol. 2021, 116, 106822. [Google Scholar] [CrossRef]
- Moghar, A.; Hamiche, M. Stock market prediction using LSTM recurrent neural network. Procedia Comput. Sci. 2020, 170, 1168–1173. [Google Scholar] [CrossRef]
- Nosouhian, S.; Nosouhian, F.; Khoshouei, A.K. A review of recurrent neural network architecture for sequence learning: Comparison between LSTM and GRU. Preprints 2021, 07, 0252. [Google Scholar]
- Liu, B.; Song, C.; Wang, Q.; Wang, Y. Forecasting of China’s solar PV industry installed capacity and analyzing of employment effect: Based on GRA-BiLSTM model. Environ. Sci. Pollut. Res. 2022, 29, 4557–4573. [Google Scholar] [CrossRef] [PubMed]
- Yang, M.; Wang, J. Adaptability of financial time series prediction based on BiLSTM. Procedia Comput. Sci. 2022, 199, 18–25. [Google Scholar] [CrossRef]
- Kulshrestha, A.; Krishnaswamy, V.; Sharma, M. Bayesian BILSTM approach for tourism demand forecasting. Ann. Tour. Res. 2020, 83, 102925. [Google Scholar] [CrossRef]
- Bhatt, D.; Patel, C.; Talsania, H.; Patel, J.; Vaghela, R.; Pandya, S.; Modi, K.; Ghayvat, H. CNN variants for computer vision: History, architecture, application, challenges and future scope. Electronics 2021, 10, 2470. [Google Scholar] [CrossRef]
- Kattenborn, T.; Leitloff, J.; Schiefer, F.; Hinz, S. Review on Convolutional Neural Networks (CNN) in vegetation remote sensing. ISPRS J. Photogramm. Remote Sens. 2021, 173, 24–49. [Google Scholar] [CrossRef]
- Alzubaidi, L.; Zhang, J.; Humaidi, A.J.; Al-Dujaili, A.; Duan, Y.; Al-Shamma, O.; Santamaría, J.; Fadhel, M.A.; Al-Amidie, M.; Farhan, L. Review of deep learning: Concepts, CNN architectures, challenges, applications, future directions. J. Big Data 2021, 8, 1–74. [Google Scholar]
- Nadimi-Shahraki, M.H.; Taghian, S.; Mirjalili, S. An improved grey wolf optimizer for solving engineering problems. Expert Syst. Appl. 2020, 166, 113917. [Google Scholar] [CrossRef]
- Liu, T.; Yang, H.; Yu, J.; Zhou, K.; Jiang, F. A global harmony search algorithm based on Tent Chaos Map and Elite Reverse Learning. In Proceedings of the 2022 14th International Conference on Advanced Computational Intelligence (ICACI), Wuhan, China, 15–17 July 2022; IEEE: Piscataway, NJ, USA, 2022; pp. 320–325. [Google Scholar]
- Hashemi, A.; Dowlatshahi, M.B.; Nezamabadi-Pour, H. Gravitational Search Algorithm: Theory, Literature Review, and Applications. In Handbook of AI-Based Metaheuristics; CRC Press: Boca Raton, FL, USA, 2021; pp. 119–150. [Google Scholar]
- Diab, A.A.Z.; Abdul-Ghaffar, H.I.; Ahmed, A.A.; Ramadan, H.A. An effective model parameter estimation of PEMFCs using GWO algorithm and its variants. IET Renew. Power Gener. 2022, 16, 1380–1400. [Google Scholar] [CrossRef]
- Lu, W.; Li, J.; Wang, J.; Qin, L. A CNN-BiLSTM-AM method for stock price prediction. Neural Comput. Appl. 2021, 33, 4741–4753. [Google Scholar] [CrossRef]
- Luengo, D.; Martino, L.; Bugallo, M.; Elvira, V.; Särkkä, S. A survey of Monte Carlo methods for parameter estimation. EURASIP J. Adv. Signal Process. 2020, 2020, 1–62. [Google Scholar]
- Nijkamp, E.; Hill, M.; Han, T.; Zhu, S.-C.; Wu, Y.N. On the anatomy of mcmc-based maximum likelihood learning of energy-based models. Proc. AAAI Conf. Artif. Intell. 2020, 34, 5272–5280. [Google Scholar] [CrossRef]
- Fabreti, L.G.; Höhna, S. Convergence assessment for Bayesian phylogenetic analysis using MCMC simulation. Methods Ecol. Evol. 2022, 13, 77–90. [Google Scholar] [CrossRef]
- Zhao, T.; Peng, H.; Xu, L.; Sun, P. Statistical landslide susceptibility assessment using Bayesian logistic regression and Markov Chain Monte Carlo (MCMC) simulation with consideration of model class selection. Georisk Assess. Manag. Risk Eng. Syst. Geohazards 2024, 18, 211–227. [Google Scholar] [CrossRef]





















| Primitive Name | furnace body static pressure | thermal load | sinter P | pellet SiO2 | pellet S | top temperature northeast | top temperature southeast |
| Abbreviation | FBSP | TL | S P | P SiO2 | P S | TTNE | TTSE |
| Primitive Name | top temperature northwest | top temperature southwest | oxygen enrichment stress | cold air pressure | hot air temperature | hot air pressure | top pressure |
| Abbreviation | TTNW | TTSW | OES | CAP | HAT | HAP | TP |
| Primitive Name | total soft water flow | oxygen enrichment flow | oxygen enrichment rate | cold air flow | blast kinetic energy | actual wind speed | differential pressure |
| Abbreviation | TSWF | OEF | OER | CAF | BKE | AWS | DP |
| Primitive Name | permeability index | theoretical combustion temperature | gas utilization | molten iron Si | molten iron S | molten iron P | |
| Abbreviation | PI | TCT | GU | MI Si | MI S | MI P |
| Evaluation Indicators | Formula | Introduction |
|---|---|---|
| RMSE | The range of RMSE is [0, +), and the smaller the value is, the smaller the prediction error of the model is. | |
| R2 | The range of R2 is [0,1], and the closer the value is to 1, the better the model fit is. | |
| MAPE | The range of MAPE is [0, +), and smaller values indicate that the prediction model has a better accuracy. |
| Filling Method | RMSE | R2 | MAPE |
|---|---|---|---|
| Random Forest | 0.631 | 0.941 | 18.4% |
| AdaBoost | 1.39 | 0.713 | 33.9% |
| Filling Method | RMSE | R2 | MAPE |
|---|---|---|---|
| Lagrangian interpolation | 3.92 | 0.982 | 1.84% |
| K-nearest neighbor interpolation | 6.48 | 0.954 | 2.91% |
| Filling Method | RMSE | R2 | MAPE |
|---|---|---|---|
| K-nearest neighbor interpolation | 0.131 | 0.592 | 5.02% |
| Linear interpolation | 0.167 | 0.756 | 13.8% |
| Filling Method | RMSE | R2 | MAPE |
|---|---|---|---|
| Singular Value Decomposition interpolation | 0.00381 | 0.983 | 1.38% |
| Linear interpolation | 0.0155 | 0.744 | 4.90% |
| Variable | 1t | 2t | 3t | 4t | 5t | 6t | 7t | 8t | Lag Time |
|---|---|---|---|---|---|---|---|---|---|
| FBSP | 0.166 | 0.148 | 0.151 | 0.146 | 0.150 | 0.155 | 0.154 | 0.152 | 1 |
| TL | 0.146 | 0.136 | 0.134 | 0.145 | 0.142 | 0.145 | 0.140 | 0.145 | 1 |
| S P | 0.198 | 0.198 | 0.199 | 0.197 | 0.198 | 0.198 | 0.196 | 0.196 | 3 |
| P SiO2 | 0.212 | 0.217 | 0.218 | 0.219 | 0.222 | 0.225 | 0.234 | 0.240 | 8 |
| P S | 0.112 | 0.107 | 0.108 | 0.115 | 0.112 | 0.117 | 0.126 | 0.132 | 8 |
| TTNE | 0.156 | 0.145 | 0.144 | 0.145 | 0.147 | 0.160 | 0.152 | 0.151 | 6 |
| OES | 0.182 | 0.188 | 0.201 | 0.195 | 0.205 | 0.201 | 0.202 | 0.185 | 5 |
| HAT | 0.151 | 0.140 | 0.131 | 0.130 | 0.136 | 0.125 | 0.139 | 0.122 | 1 |
| TSWF | 0.224 | 0.228 | 0.213 | 0.217 | 0.216 | 0.217 | 0.216 | 0.219 | 2 |
| CAF | 0.162 | 0.169 | 0.170 | 0.184 | 0.193 | 0.181 | 0.185 | 0.170 | 5 |
| DP | 0.159 | 0.151 | 0.145 | 0.135 | 0.137 | 0.150 | 0.152 | 0.142 | 1 |
| BI | 0.178 | 0.183 | 0.191 | 0.174 | 0.167 | 0.176 | 0.175 | 0.157 | 3 |
| TCT | 0.149 | 0.127 | 0.151 | 0.124 | 0.121 | 0.139 | 0.148 | 0.123 | 3 |
| MI Si | 0.315 | 0.166 | 0.138 | 0.151 | 0.126 | 0.123 | 0.129 | 0.116 | 8 |
| Content in Molten Iron | FBSP | TL | S P | P SiO2 | P S | TTNE | OES | HAT |
| Si | 1 | 1 | 3 | 8 | 8 | 6 | 5 | 1 |
| S | 5 | 7 | 5 | 7 | 7 | 8 | 4 | 1 |
| P | 4 | 7 | 3 | 2 | 8 | 1 | 7 | 4 |
| Content in Molten Iron | TSWF | CAF | DP | BI | TCT | MI Si | MI S | MI P |
| Si | 2 | 5 | 1 | 3 | 3 | 8 | / | / |
| S | 1 | 5 | 8 | 8 | 5 | / | 8 | / |
| P | 1 | 4 | 6 | 8 | 8 | / | / | 8 |
| Content in Molten Iron | I-GWO-CNN-BiLSTM | LSTM | ||||
|---|---|---|---|---|---|---|
| RMSE | R2 | MAPE | RMSE | R2 | MAPE | |
| MI Si | 0.00231 | 0.995 | 1.35% | 0.00977 | 0.916 | 5.81% |
| MI S | 0.00248 | 0.962 | 4.58% | 0.00714 | 0.691 | 9.33% |
| MI P | 0.000887 | 0.987 | 0.534% | 0.00299 | 0.859 | 2.06% |
| Content in Molten Iron | I-GWO-CNN-BiLSTM | LSTM | ||||
|---|---|---|---|---|---|---|
| RMSE | R2 | MAPE | RMSE | R2 | MAPE | |
| MI Si | 0.00271 | 0.989 | 1.41% | 0.0106 | 0.905 | 5.89% |
| MI S | 0.00229 | 0.952 | 4.61% | 0.00539 | 0.734 | 8.85% |
| MI P | 0.00271 | 0.921 | 0.652% | 0.00459 | 0.775 | 2.63% |
| Content in Molten Iron | Accurate Processing | Rough Processing | ||||
|---|---|---|---|---|---|---|
| RMSE | R2 | MAPE | RMSE | R2 | MAPE | |
| MI Si | 0.00271 | 0.989 | 1.41% | 0.00467 | 0.965 | 1.89% |
| MI S | 0.00229 | 0.952 | 4.61% | 0.00369 | 0.937 | 5.85% |
| MI P | 0.00271 | 0.921 | 0.652% | 0.00349 | 0.913 | 0.932% |
| Content in Molten Iron | FBSP | TL | S P | P SiO2 | P S | TTNE | OES |
| MI Si | 1.97 | 1.98 | 2.291 | 2.94 | 2.36 | 2.30 | 4.69 |
| MI S | 1.41 | 1.47 | 1.40 | 1.37 | 1.56 | 1.56 | 1.26 |
| MI P | 0.830 | 0.762 | 0.773 | 0.787 | 0.811 | 0.776 | 0.571 |
| Content in Molten Iron | HAT | TSWF | CAF | DP | PI | TCT | |
| MI Si | 2.77 | 2.93 | 2.43 | 2.67 | 3.63 | 3.19 | |
| MI S | 1.62 | 1.70 | 2.49 | 0.626 | 0.668 | 2.77 | |
| MI P | 0.984 | 0.844 | 0.861 | 0.687 | 0.530 | 0.841 | |
Disclaimer/Publisher’s Note: The statements, opinions and data contained in all publications are solely those of the individual author(s) and contributor(s) and not of MDPI and/or the editor(s). MDPI and/or the editor(s) disclaim responsibility for any injury to people or property resulting from any ideas, methods, instructions or products referred to in the content. |
© 2024 by the authors. Licensee MDPI, Basel, Switzerland. This article is an open access article distributed under the terms and conditions of the Creative Commons Attribution (CC BY) license (https://creativecommons.org/licenses/by/4.0/).
Share and Cite
Liu, R.; Gao, Z.-Y.; Li, H.-Y.; Liu, X.-J.; Lv, Q. Research on Molten Iron Quality Prediction Based on Machine Learning. Metals 2024, 14, 856. https://doi.org/10.3390/met14080856
Liu R, Gao Z-Y, Li H-Y, Liu X-J, Lv Q. Research on Molten Iron Quality Prediction Based on Machine Learning. Metals. 2024; 14(8):856. https://doi.org/10.3390/met14080856
Chicago/Turabian StyleLiu, Ran, Zi-Yang Gao, Hong-Yang Li, Xiao-Jie Liu, and Qing Lv. 2024. "Research on Molten Iron Quality Prediction Based on Machine Learning" Metals 14, no. 8: 856. https://doi.org/10.3390/met14080856
APA StyleLiu, R., Gao, Z.-Y., Li, H.-Y., Liu, X.-J., & Lv, Q. (2024). Research on Molten Iron Quality Prediction Based on Machine Learning. Metals, 14(8), 856. https://doi.org/10.3390/met14080856

