Continuous Prediction Model of Carbon Content in 120 t Converter Blowing Process
Abstract
:1. Introduction
2. Description of Decarburization Process of Converter
3. Brief Introduction of 120 t Converter Production Process
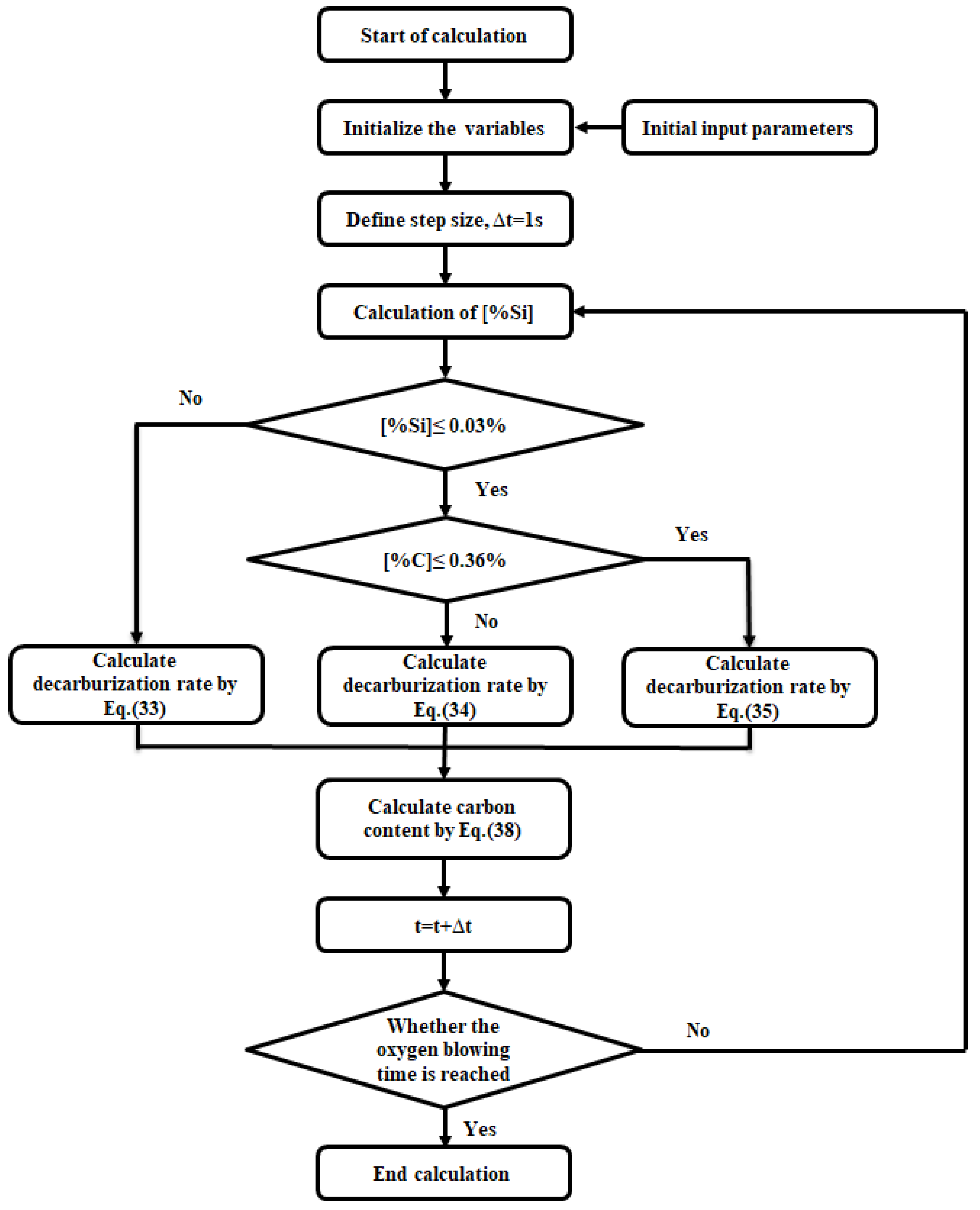
4. Establishment of the Continuous Prediction Model of Carbon Content
4.1. Structure of the Continuous Prediction Model of Carbon Content
4.2. Effect of Bath Temperature on Decarburization
4.3. Differentiation of Three Decarburization Stages
- (1)
- The turning point of between the first stage and the second stage of decarburization.
- (2)
- The turning point of between the second stage and the third stage of decarburization.
4.4. Model Implementation
5. Model Validation and Discussion
5.1. Model Verification
5.2. Discussion
6. Conclusions
- The results of process verification indicate that the prediction model established in the paper basically accords with the actual behavior of decarburization. The absolute error between the carbon content calculated by the model and the carbon content detected by TSC is within 0.042%.
- When the end-point carbon content is 0.038–0.1024%, the accuracy of the carbon content predicted by the model can reach 85%, when the end carbon content is 0.045–0.07%, the accuracy of the carbon content predicted by the model can reach 95.92%, and the absolute error is less than or equal to 0.02%. The carbon content prediction model established in this paper has good prediction accuracy.
- The model is applied to calculate the effects of Si content in hot metal and oxygen lance height on the end-point carbon content. The results show that the Si content in hot metal decreases by 1%, and the end-point carbon content is relatively reduced by 11.7%, The main blowing oxygen lance height and later oxygen lance height decreased by 0.05 m respectively, and the end-point carbon content is relatively reduced by about 11.6% and 6.86%.
Author Contributions
Funding
Institutional Review Board Statement
Informed Consent Statement
Data Availability Statement
Conflicts of Interest
References
- Chang, J.; Wang, J.; Wang, Z.; Shan, S.; Liu, C. Analysis of converter combustion flame spectrum big data sets based on HHT. Complexity 2018, 2018, 8682725. [Google Scholar] [CrossRef]
- Cavaliere, P. Sintering: Most Efficient Technologies for Greenhouse Emissions Abatement. In Clean Ironmaking and Steelmaking Processes; Springer: Cham, Switzerland, 2019; pp. 111–165. [Google Scholar]
- Baricová, D.; Pribulová, A.; Futáš, P.; Bul’ko, B.; Demeter, P. Change of the chemical and mineralogical composition of the slag during oxygen blowing in the oxygen converter process. Metals 2018, 8, 844. [Google Scholar] [CrossRef] [Green Version]
- Wang, Z.; Liu, Q.; Liu, H.; Wei, S. A review of end-point carbon prediction for BOF steelmaking process. High Temp. Mater. Processes 2020, 39, 653–662. [Google Scholar] [CrossRef]
- Zhou, K.X.; Lin, W.H.; Sun, J.K.; Zhang, J.S.; Zhang, D.Z.; Feng, X.M.; Liu, Q. Prediction model of end-point phosphorus content for BOF based on monotone-constrained BP neural network. J. Iron Steel Res. Int. 2021, 28, 1–10. [Google Scholar] [CrossRef]
- Kumakura, M. Advances in steel refining technology and future prospects. Nippon. Steel Tech. Rep. 2013, 104, 5–12. [Google Scholar]
- Sone, H.; Kato, Y.; Kumakura, S. Progress and future prospect of the steelmaking technology. Nippon. Steel Tech. Rep. 2019, 414, 3–14. [Google Scholar]
- Lin, W.H.; Sun, J.K.; Zhou, K.X.; Liu, Q.; Jiao, S.Q.; Zhang, J.S.; Su, X.; Liu, M.; Huang, Y.C.; Li, N. A modified mathematical model for end-point carbon prediction of BOF based on off-gas analysis. Conf. Ser. Mater. Sci. Eng. 2019, 668, 012014. [Google Scholar] [CrossRef]
- He, P.; Liu, L.; Zhao, J.X. Improvement and application of comprehensive and intelligent models for static control of steelmaking in converter. Res. Iron Steel 2012, 40, 22–26. [Google Scholar]
- Wang, Z.; Chang, J.; Ju, Q.P.; Xie, F.M.; Wang, B.; Li, H.W.; Wang, B.; Lu, X.C.; Fu, G.Q.; Liu, Q. Prediction model of end-point manganese content for BOF steelmaking process. ISIJ Int. 2012, 52, 1585–1590. [Google Scholar] [CrossRef] [Green Version]
- Pal, J.; Singh, S.; Ghosh, A.K.; Mohan, S. A mathematical model for end point control of basic oxygen steel making furnace. J. Metall. Mater. Sci. 2002, 44, 39–49. [Google Scholar]
- Jiang, F.; Liu, H.; Wang, B.; Sun, X.F. Basic oxygen furnace blowing endpoint judgment method based on flame image convolution neural network. Comput. Eng. 2016, 42, 277–282. [Google Scholar]
- He, F.; Zhang, L. Prediction model of end-point phosphorus content in BOF steelmaking process based on PCA and BP neural network. J. Process Control 2018, 66, 51–58. [Google Scholar] [CrossRef]
- Cox, I.J.; Lewis, R.W.; Ransing, R.S.; Laszczewski, H.; Berni, G. Application of neural computing in basic oxygen steelmaking. J. Mater. Processing Technol. 2002, 120, 310–315. [Google Scholar] [CrossRef]
- Gao, C.; Shen, M.; Wang, L. End-point prediction of BOF steelmaking based on wavelet transform based weighted TSVR. In Proceedings of the 2018 37th Chinese Control Conference (CCC), Wuhan, China, 25–27 July 2018; pp. 3200–3204. [Google Scholar]
- Gao, C.; Shen, M.; Liu, X.; Wang, L.; Chu, M. End-point static control of basic oxygen furnace (BOF) steelmaking based on wavelet transform weighted twin support vector regression. Complexity 2019, 2019, 7408725. [Google Scholar] [CrossRef] [Green Version]
- Laha, D.; Ren, Y.; Suganthan, P.N. Modeling of steelmaking process with effective machine learning techniques. Expert Syst. Appl. 2015, 42, 4687–4696. [Google Scholar] [CrossRef]
- Ding, X.; Wang, J.; Yang, S. Predictive model of BOF based on LM-BP neural network combining with learning rate. In Proceedings of the 2009 Second International Symposium on Knowledge Acquisition and Modeling, Wuhan, China, 30 November–1 December 2009; Volume 2, pp. 155–157. [Google Scholar]
- Gu, M.; Xu, A.; Wang, H.; Wang, Z. Real-Time Dynamic Carbon Content Prediction Model for Second Blowing Stage in BOF Based on CBR and LSTM. Processes 2021, 9, 1987. [Google Scholar] [CrossRef]
- Liu, K.; Liu, L.; He, P.; Liu, W. A new algorithm of endpoint carbon content of BOF based on of off-gas analysis. Steelmaking 2009, 25, 33–37. [Google Scholar]
- Glasgow, J.A.; Porter, W.F.; Morrill, J. Development and operation of BOF dynamic control. JOM 1967, 19, 81–87. [Google Scholar] [CrossRef]
- Sarkar, R.; Gupta, P.; Basu, S.; Ballal, N.B. Dynamic modeling of LD converter steelmaking: Reaction modeling using Gibbs’ free energy minimization. Metall. Mater. Trans. B 2015, 46, 961–976. [Google Scholar] [CrossRef]
- Nan, L.I.; Wen-hui, L.I.; Ling-ling, C.A.; Qing, L.I.; Le-fei, S.U.; Sang-sang, L.I. Carbon prediction model for basic oxygen furnace off-gas analysis based on bath mixing degree. Chin. J. Eng. 2018, 40, 1244–1250. [Google Scholar]
- Rout, B.K.; Brooks, G.; Rhamdhani, M.A.; Li, Z.; Schrama, F.N.; Sun, J. Dynamic model of basic oxygen steelmaking process based on multi-zone reaction kinetics: Model derivation and validation. Metall. Mater. Trans. B 2018, 49, 537–557. [Google Scholar] [CrossRef] [Green Version]
- Kadrolkar, A.; Dogan, N. Model development for refining rates in oxygen steelmaking: Impact and slag-metal bulk zones. Metals 2019, 9, 309. [Google Scholar] [CrossRef] [Green Version]
- Haiming, Y. Analysis of critical carbon content in arc furnace steelmaking and operation practice of decarburization. Spec. Steel 2004, 25, 54–55. [Google Scholar]
- Wang, Z. Study on the Control of Steelmaking Process and Blowing End-Point for Medium-High Carbon Steel Melting by Converter; University of Science and Technology Beijing: Beijing, China, 2015. [Google Scholar]










| Slag Component | CaO | MgO | MnO | SiO2 | P2O5 | FeO |
|---|---|---|---|---|---|---|
| Average value/wt% | 45.56 | 8.76 | 3.28 | 12.93 | 3.21 | 23.00 |
| Critical Si Content/% | The First Stage Duration/s | k1 | End-Point Carbon Content/wt% |
|---|---|---|---|
| 0.03 | 349 | 2.25 × 10−7 | 0.104558 |
| 0.04 | 311 | 2.53 × 10−7 | 0.082771 |
| 0.05 | 281 | 2.8 × 10−7 | 0.070846 |
| 0.06 | 256 | 3.07 × 10−7 | 0.063065 |
| Critical C Content/% | k3 | End-Point Carbon Content/wt% |
|---|---|---|
| 0.26 | 0.00034212 | 0.074941 |
| 0.36 | 0.00023845 | 0.104558 |
| 0.46 | 0.000183 | 0.130607 |
| Parameter | Value |
|---|---|
| Hot metal weight/t | 122 |
| Scrap weight/t | 28.8 |
| Hot metal temperature/°C | 1363 |
| C content/wt% | 4.15 |
| Si content/wt% | 0.61 |
| Blowing oxygen volume/Nm3 | 6599 |
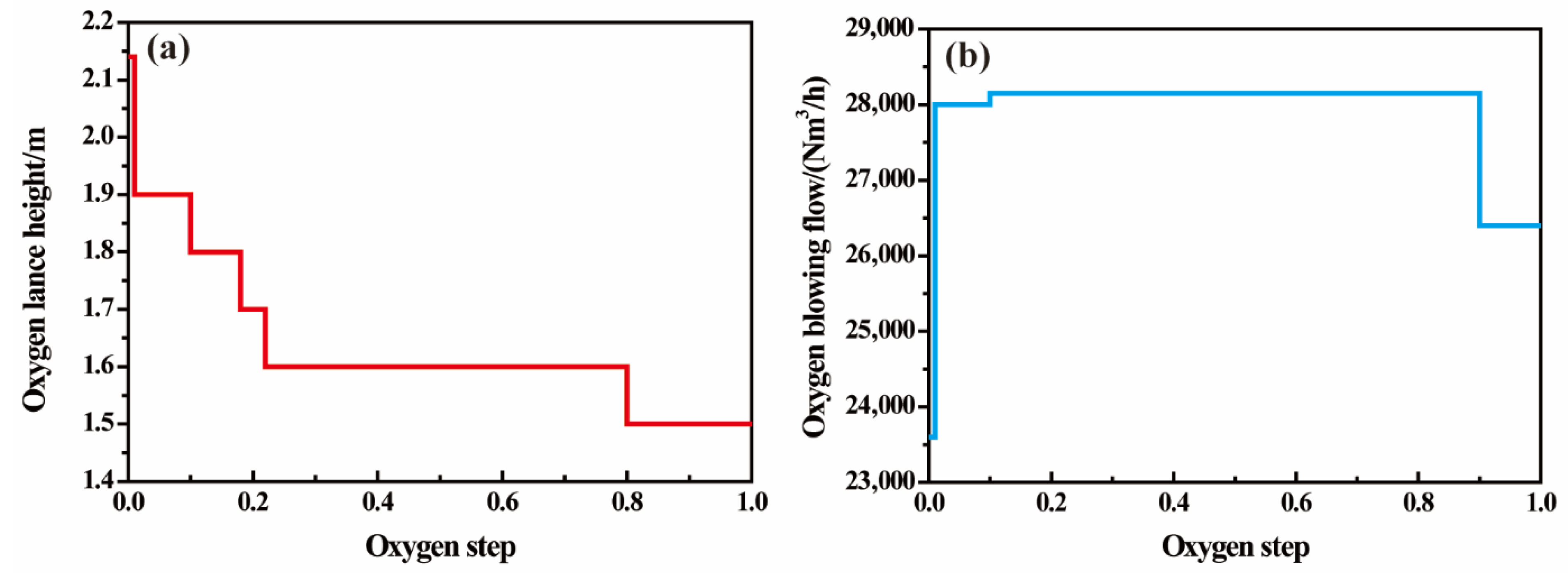
| Oxygen Step | 0 | 0.01 | 0.1 | 0.18 | 0.22 | 0.8 | 0.9 | 1.0 |
|---|---|---|---|---|---|---|---|---|
| programme 1 | 2.14 | 1.9 | 1.8 | 1.7 | 1.65 | 1.5 | 1.5 | 1.5 |
| programme 2 | 2.14 | 1.9 | 1.8 | 1.7 | 1.60 | 1.5 | 1.5 | 1.5 |
| programme 3 | 2.14 | 1.9 | 1.8 | 1.7 | 1.55 | 1.5 | 1.5 | 1.5 |
| programme 4 | 2.14 | 1.9 | 1.8 | 1.7 | 1.50 | 1.5 | 1.5 | 1.5 |
| programme 5 | 2.14 | 1.9 | 1.8 | 1.7 | 1.60 | 1.60 | 1.60 | 1.60 |
| programme 6 | 2.14 | 1.9 | 1.8 | 1.7 | 1.60 | 1.65 | 1.65 | 1.65 |
| programme 7 | 2.14 | 1.9 | 1.8 | 1.7 | 1.60 | 1.70 | 1.70 | 1.70 |
Publisher’s Note: MDPI stays neutral with regard to jurisdictional claims in published maps and institutional affiliations. |
© 2022 by the authors. Licensee MDPI, Basel, Switzerland. This article is an open access article distributed under the terms and conditions of the Creative Commons Attribution (CC BY) license (https://creativecommons.org/licenses/by/4.0/).
Share and Cite
Wang, D.; Gao, F.; Xing, L.; Chu, J.; Bao, Y. Continuous Prediction Model of Carbon Content in 120 t Converter Blowing Process. Metals 2022, 12, 151. https://doi.org/10.3390/met12010151
Wang D, Gao F, Xing L, Chu J, Bao Y. Continuous Prediction Model of Carbon Content in 120 t Converter Blowing Process. Metals. 2022; 12(1):151. https://doi.org/10.3390/met12010151
Chicago/Turabian StyleWang, Dazhi, Fang Gao, Lidong Xing, Jianhua Chu, and Yanping Bao. 2022. "Continuous Prediction Model of Carbon Content in 120 t Converter Blowing Process" Metals 12, no. 1: 151. https://doi.org/10.3390/met12010151
APA StyleWang, D., Gao, F., Xing, L., Chu, J., & Bao, Y. (2022). Continuous Prediction Model of Carbon Content in 120 t Converter Blowing Process. Metals, 12(1), 151. https://doi.org/10.3390/met12010151
