Titanium Nitride (TiN) Germination and Growth during Vacuum Arc Remelting of a Maraging Steel
Abstract
1. Introduction
2. Background
2.1. Thermodynamical Properties of TiN Inclusions
2.2. VAR Process Simulation
- Natural convection, mainly due to thermal gradients, that generates a downward flow near the crucible wall and an upward flow in the center region;
- The Lorenz force created by the interaction between the melting current and self-induced magnetic field, localized near the ingot top;
- Possibly, the centrifugal force induced by the e.m. stirring caused by an external magnetic device.
2.3. Modelling of Inclusion Formation
3. 0D Precipitation Model
3.1. Inclusion Precipitation
3.2. Growth of the TiN Inclusions
3.3. Solidification and Segregation
3.4. Engulfment of the Inclusions
4. Numerical Results—0D Model
4.1. Nominal Case
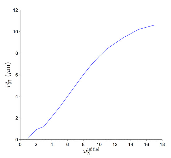
4.2. Influence of Some Parameters
- For low oxide densities (below 10 oxides·m), the radius r tends toward a constant value 8.9 m. This asymptote results from the negligible consumption of solutes by the inclusions, as compared to the quantities released by solute redistribution (i.e., segregation). This segregation evolves as if no precipitation occurred, leading to an identical growing rate, whatever the TiN number density in the bath.
- From 10 to 10 oxides per cubic meter, precipitation influences significantly the solute content. The inclusion size decreases with the increase in nuclei density.
- Above 10 oxides·m, the precipitation consumes so much solute content that the supersaturation (see Equation (9)) remains close to one, leading to a very low growing rate. The asymptote corresponds to the upper radius of the nuclei (0.8 m).
5. Coupling with SOLAR Model
5.1. Validation Remelting
5.2. Analysis Procedure
5.3. Experimental Observation
5.4. Numerical Results—Fully Coupled Model
5.4.1. Temperature Maps
5.4.2. Repartition of the Inclusion Population
6. Conclusions
- Inclusion size is heterogeneous all along the radius, and largest inclusions are localized in a mid-radius zone.
- The melt rate influences the inclusion size, as it modifies the local solidification time.
Author Contributions
Funding
Acknowledgments
Conflicts of Interest
Appendix A. Numerical Resolution of the Growth Equation
- the highest radius if G > 0;
- the lowest radius if G < 0.
References
- Morita, Z.; Kunisada, K. Solubility of nitrogen and equilibrium of Ti-nitride forming reaction in liquid Fe-Ti alloys. Tetsu-to-Hagané 1977, 63, 1663–1671. [Google Scholar] [CrossRef]
- Kim, W.Y.; Jo, J.O.; Chung, T.I.; Kim, D.S.; Pak, J.J. Thermodynamics of Titanium, Nitrogen and TiN Formation in Liquid Iron. ISIJ Int. 2007, 47, 1082–1089. [Google Scholar] [CrossRef]
- Yu, K. Modelinf for Casting and Solidification Processing; Marcel Dekker Inc.: New York, NY, USA, 2002. [Google Scholar]
- Hans, S. Modélisation des Transferts Couples de Chaleur, de Solute et de Quantité de Mouvement lors de la Refusion à l’arc Sous vide (VAR)–Application aux Alliages de Titane. Ph.D. Thesis, Insitut National Polytechnique de Lorraine, Nancy. French, 1995. [Google Scholar]
- Evans, D.; Pehlke, R. Equilibria of nitrogen with the refractory metals titanium, zirconium, columbium, vanadium and tantalum in liquid iron. Trans. Met. Soc. AIME 1965, 233, 1620–1624. [Google Scholar]
- Andersso, J.O.; Helander, T.; Hdghmd, L.; Shi, P.; Sundman, B. THERMO-CALC and DICTRA, Computational Tools For Materials Science. Calphad 2002, 26, 273–312. [Google Scholar] [CrossRef]
- Software, T. Modeling for Casting and Solidification Processing; Fundation of Computational Thermodynamics: Stockholm, Sweden, 2013. [Google Scholar]
- Bertram, L.; Schunk, P.; Kempka, S.; Spadafora, F.; Minisandram, R. The macroscale simulation of remelting processes. J. Met. 1998, 50, 18–21. [Google Scholar] [CrossRef]
- Kelkar, K.; Patankar, S.; Mitchell, A.; Minisandram, R.; Patel, A. Computational Analysis of the Vacuum Arc Remelting (VAR) and Electroslag Remelting (ESR) Processes. ASM Handbook 2010, 22B, 196–213. [Google Scholar]
- Jardy, A.; Ablitzer, D. Solar: numerical software to optimize vacuum arc remelting operations. Rare. Metal. Mat. Eng. 2006, 35, 119–122. [Google Scholar]
- Jardy, A.; Ablitzer, D. Mathematical modelling of superalloy remelting operations. Mater. Sci. Technol. 2009, 25, 163–169. [Google Scholar] [CrossRef]
- Quatravaux, T. Evolution de la Modélisation du Procédé Var—Contribution à la Description de la Dispersion Inclusionnaire dans le puis Liquide et à la Prévention de Défauts de Solidification. Ph.D. Thesis, Insitut National Polytechnique de Lorraine, Nancy, French, 2004. [Google Scholar]
- Descotes, V. Précipitation des Inclusions de Nitrure de Titane (TiN) dans un Acier Maraging au Cours de sa Refusion à L’arc électrique Sous Vide. Ph.D. Thesis, Université de Lorraine, Nancy, French, 2014. [Google Scholar]
- Patankar, S. Numerical Heat Reatment and Fluid Flow; Hemisphere Publishing Crop.: Washington, DC, USA, 1980. [Google Scholar]
- Quatravaux, T.; Ryberon, S.; Hans, S.; Jardy, A.; Lusson, B.; Richy, P.; Ablitzer, D. Transient VAR ingot growth modelling: application to specialty steels. J. Mater. Sci. 2004, 39, 7183–7191. [Google Scholar] [CrossRef]
- Revil-Baudard, M.; Jardy, A.; Combeau, H.; Leclerc, F.; Rebeyrolle, V. Solidification of a Vacuum Arc-Remelted Zirconium Ingot. Metall. Materi. Trans. B 2014, 45, 51–57. [Google Scholar] [CrossRef]
- Jardy, A.; Quatravaux, T.; Ablitzer, D. The Effect of Electromagnetic Stirring on the Turbulent Flow of Liquid Metal in a Vacuum Arc Remelted Ingot. In Proceedings of the 2004 TMS Annual Meeting on Multiphase Phenomena and CFD Modeling and Simulation in Materials Processes, Charlotte, NC, USA, 14–18 March 2004. [Google Scholar]
- Lei, H.; Nakajima, K.; He, J. Mathematical Model for Nucleation, Ostwald Ripening and Growth of Inclusion in Molten Steel. ISIJ Int. 2010, 50, 1735–1745. [Google Scholar] [CrossRef]
- Matsumiya, T. Mathematical Analyses of Segregations and Chemical Compositional Changes of Nonmetallic Inclusions during Solidification of Steels. Mater. Trans. JIM 1992, 33, 783–794. [Google Scholar] [CrossRef]
- Ohta, H.; Suito, H. Effects of N, C and Si Contents and MgO on Dispersion of TiN Particles in Fe–1.5% Mn–0.05 (0.15)% C Alloy. Isij Int. 2007, 47, 197–206. [Google Scholar] [CrossRef]
- Rocabois, P.; Lehmann, J.; Gaye, H.; Wintz, M. Kinetics of precipitation of non-metallic inclusions during solidification of steel. J. Cryst. Growth 1999, 198–199, 838–843. [Google Scholar] [CrossRef]
- Lehmann, J.; Rocabois, P.; Gaye, H. Kinetic model of non-metallic inclusions’ precipitation during steel solidification. J. Non-Cryst. Solids 2001, 282, 61–71. [Google Scholar] [CrossRef]
- Descotes, V.; Bellot, J.P.; Witzke, S.; Jardy, A. Modeling the Titanium Nitride (TiN) Germination and Growth during the Solidification of a Maraging Steel. In Proceedings of the 2013 International Symposium on Liquid Metal Processing & Casting, Austin, TX, USA, 22–25 September 2013. [Google Scholar] [CrossRef]
- Descotes, V.; Migot, S.; Robaut, F.; Perrin-Guérin, V.; Witzke, S.; Bellot, J.P.; Jardy, A. TEM Characterization of a Titanium Nitride (TiN) Inclusion in a Fe-Ni-Co Maraging Steel. Metall. Mat. Trans. A 2015, 46, 2793–2795. [Google Scholar] [CrossRef]
- Soustelle, M. Cinétique Hétérogène; Hermes Science Publications: Paris, French, 2007. [Google Scholar]
- Dantzig, J.; Rappaz, M. Solidification; EPFL Press: Lausanne, Switzerland, 2009. [Google Scholar]
- Kurz, W.; Fischer, D. Fundamentals of solidification; Trans Tech Publication LTD: Zurich, Switzerland, 1998. [Google Scholar]













| Ref. | logK |
|---|---|
| [5] | |
| [1] | |
| [2] |
| Height (m) | r (m) | Comments |
|---|---|---|
| 0.54 | 4.2 | Low melt rate |
| 0.85 | 3.0 | Low melt rate |
| 1.28 | 3.7 | High melt rate |
© 2020 by the authors. Licensee MDPI, Basel, Switzerland. This article is an open access article distributed under the terms and conditions of the Creative Commons Attribution (CC BY) license (http://creativecommons.org/licenses/by/4.0/).
Share and Cite
Descotes, V.; Quatravaux, T.; Bellot, J.-P.; Witzke, S.; Jardy, A. Titanium Nitride (TiN) Germination and Growth during Vacuum Arc Remelting of a Maraging Steel. Metals 2020, 10, 541. https://doi.org/10.3390/met10040541
Descotes V, Quatravaux T, Bellot J-P, Witzke S, Jardy A. Titanium Nitride (TiN) Germination and Growth during Vacuum Arc Remelting of a Maraging Steel. Metals. 2020; 10(4):541. https://doi.org/10.3390/met10040541
Chicago/Turabian StyleDescotes, Vincent, Thibault Quatravaux, Jean-Pierre Bellot, Sylvain Witzke, and Alain Jardy. 2020. "Titanium Nitride (TiN) Germination and Growth during Vacuum Arc Remelting of a Maraging Steel" Metals 10, no. 4: 541. https://doi.org/10.3390/met10040541
APA StyleDescotes, V., Quatravaux, T., Bellot, J.-P., Witzke, S., & Jardy, A. (2020). Titanium Nitride (TiN) Germination and Growth during Vacuum Arc Remelting of a Maraging Steel. Metals, 10(4), 541. https://doi.org/10.3390/met10040541

