Communication with Disabled Fans at Sports Events: Approaches, Challenges, and Opportunities
Abstract
1. Introduction
2. Theoretical Background
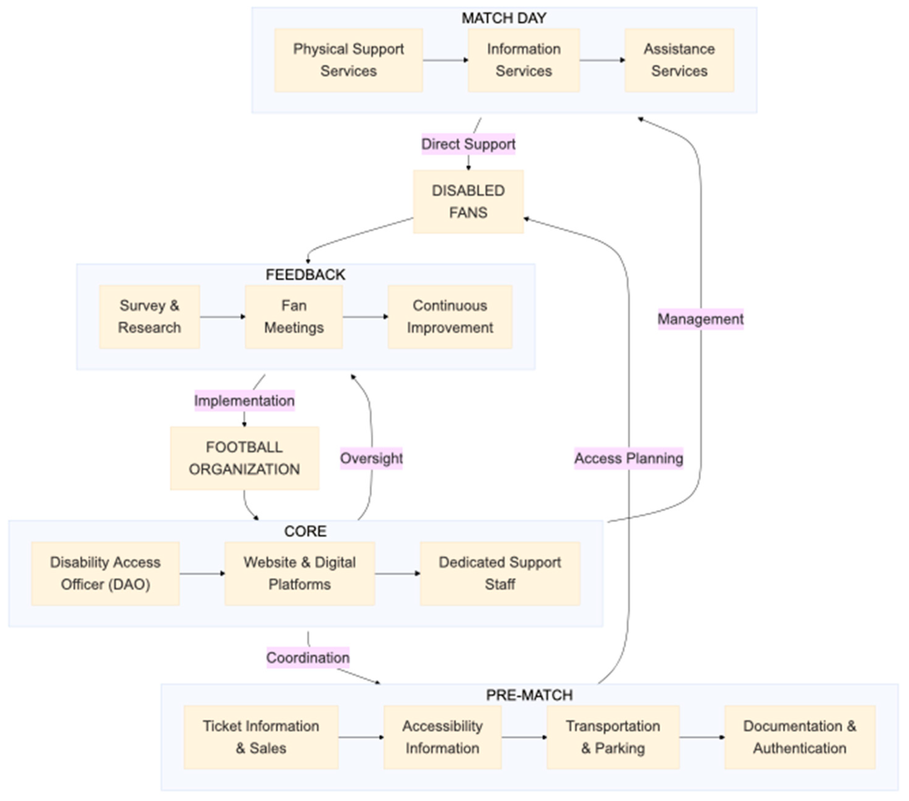
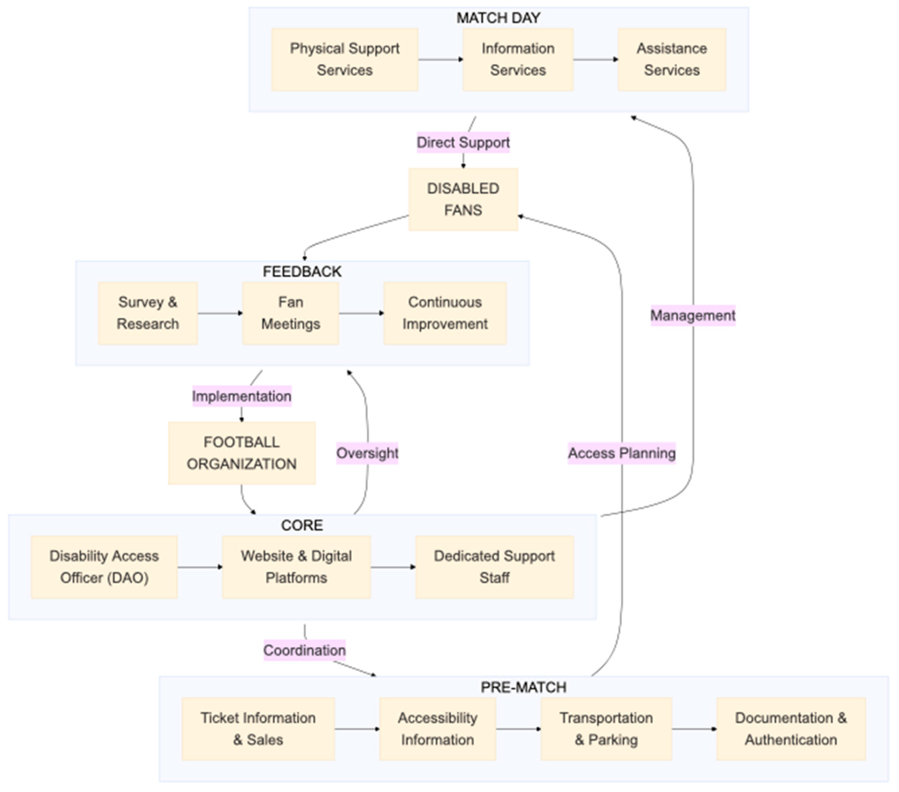
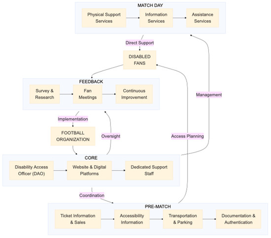
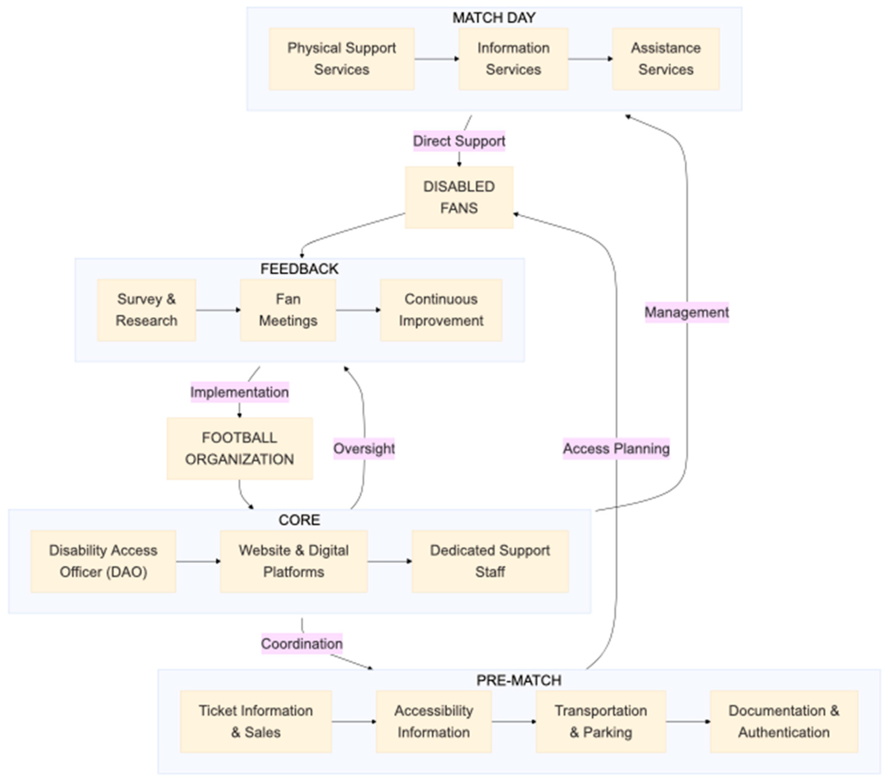
2.1. Communication with Disabled Fans at Sports Events
2.2. A Social and Medical Model of Disability
2.3. Legislation and Policy
2.4. Technological Innovation to Improve Accessibility
2.5. Inclusive Design of Sports Venues
2.6. Challenges of Disabled Fans at Sports Events
3. Methods
3.1. LLM-Integration into Qualitative Content Analysis
3.2. Research Design
- 1.
- Juventus (Italy—Serie A)
- 2.
- Leicester City (England—Championship)
- 3.
- Red Bull Leipzig (Germany—Bundesliga)
- 4.
- Atletico Madrid (Spain—La Liga)
- 5.
- Sturm Graz (Austria—Bundesliga)
- 6.
- Fenerbahçe SK (Turkey—Süper Lig)
- 7.
- Crvena Zvezda (Serbia—Serbian SuperLiga)
- 8.
- Lech Poznan (Poland—Ekstraklasa)
- 9.
- FC Lugano (Switzerland—Super League)
- 10.
- NK Olimpija (Slovenia—Prva Liga)
- 11.
- NK Istra 1961 (Croatia—HNL)
- Dedicated personnel: availability and specialization of staff focused on accessibility.
- Infrastructure: accessibility of both physical and digital facilities.
- Ticketing: systems that facilitate accessible ticket purchases.
- Specific adaptations: tailored adjustments for individuals with disabilities.
- Engagement: efforts to promote the active participation and representation of disabled fans.
- Feedback: mechanisms for gathering and responding to feedback from fans with special needs.
- Challenge management: proficiency in identifying and addressing accessibility challenges.
- Tier 1 (Elite Performers).
- Tier 2 (Solid Performers).
- Tier 3 (Developing Systems).
- All clubs maintained their original performance groupings.
- Relative positions remained stable.
- High correlation between weighted and unweighted scores.
- Infrastructure: 135/463 = 0.29 (29%)
- Dedicated personnel: 102/463 = 0.22 (22%)
- Engagement: 64/463 = 0.14 (14%)
- Challenge management: 39/463 = 0.08 (8%)
- Ticketing: 45/463 = 0.10 (10%)
- Specific adaptation: 56/463 = 0.12 (12%)
- Feedback: 22/463 = 0.05 (5%)
0.08 × Challenge management + 0.10 × Ticketing + 0.12 × Specific adaptation + 0.05 × Feedback
4. Discussion
5. Conclusions
- -
- Elite Performers who consistently integrate comprehensive systems and dedicated personnel (e.g., DAOs) to support disabled fans.
- -
- Solid Performers who have established frameworks but face occasional gaps in their services.
- -
- Developing Systems representing clubs with emerging structures that need further development to fully support accessibility.
Author Contributions
Funding
Institutional Review Board Statement
Informed Consent Statement
Data Availability Statement
Conflicts of Interest
Appendix A
- Assessing AC Milan
- Dedicated Personnel: 4.7 (Excellent)
- Comprehensive DAO structure
- Full ESG committee integration
- Advanced inclusion training programs
- Multiple dedicated disability liaison officers
- Strong specialized staff presence
- Infrastructure: 4.6 (Excellent)
- San Siro has extensive accessible facilities
- Multiple specialized access points
- Modern adaptations throughout
- Comprehensive accessibility features
- Historical limitations addressed through innovations
- Ticketing: 4.4 (Strong)
- Advanced digital booking system
- Multiple accessible booking channels
- Priority booking system
- Clear pricing and policy
- Good but not perfect integration
- Specific Adaptations: 4.5 (Excellent)
- Comprehensive range of adaptations
- Modern sensory rooms
- Multiple viewing options
- Advanced audio description service
- Innovative solutions implemented
- Engagement: 4.8 (Excellent)
- Extensive community programs
- Regular disability initiatives
- Strong partnerships with disability organizations
- Active fan group engagement
- Leadership in inclusion initiatives
- Feedback: 4.3 (Strong)
- Structured feedback systems
- Regular analysis
- Good implementation speed
- Digital and physical feedback channels
- Room for some improvement in response time
- Challenge Management: 4.6 (Excellent)
- Proactive problem-solving
- Integrated response system
- Regular monitoring and adaptation
- Strong crisis management
- Clear escalation procedures
References
- World Health Organization Guidance on Community Mental Health Services Promoting Person-Centred and Rights-Based Approaches. Available online: https://apps.who.int/iris/rest/bitstreams/1350330/retrieve (accessed on 23 November 2024).
- García, B.; de Wolff, M.; Welford, J.; Smith, B. Facilitating Inclusivity and Broadening Understandings of Access at Football Clubs: The Role of Disabled Supporter Associations. Eur. Sport Manag. Q. 2017, 17, 226–243. [Google Scholar] [CrossRef]
- Goering, S. Rethinking Disability: The Social Model of Disability and Chronic Disease. Curr. Rev. Musculoskelet. Med. 2015, 8, 134–138. [Google Scholar] [CrossRef] [PubMed]
- UEFA UEFA Accessibility Guidelines. Available online: https://editorial.uefa.com/resources/0291-1bc63c80c17d-3b06fdde0dbe-1000/uefa_accessibility_guidelines.pdf (accessed on 20 August 2024).
- Dennis, V. I Love Cheering on My Team Live, but Being a Disabled Football Fan Can Be a Nightmare. The Guardian, 5 August 2019. [Google Scholar]
- European Commission Union of Equality: Strategy for the Rights of Persons with Disabilities 2021–2030; European Commission: Brussels, Belgium, 2021; Available online: https://eur-lex.europa.eu/legal-content/EN/TXT/?uri=CELEX:52021DC0101 (accessed on 6 October 2024).
- Penfold, C.; Kitchin, P.J.; Darby, P. The Needs of Disabled Fans Must Not Be Ignored When Sports Stadiums Reopen to Spectators. Available online: https://blogs.lse.ac.uk/europpblog/2021/04/07/the-needs-of-disabled-fans-must-not-be-ignored-when-sports-stadiums-reopen-to-spectators/ (accessed on 23 November 2024).
- Paramio-Salcines, J.L. Promoting Universal Accessibility for Disabled and Older Fans to European Stadia: A Holistic Journey Sequence Approach (HOPES). In Managing Sport Business; Routledge: London, UK, 2018. [Google Scholar]
- Brown, C. Football Must Not Forget Its Inclusive Responsibilities in the Rush to Get Fans Back into Stadiums. Manag. Sport Leis. 2022, 27, 113–118. [Google Scholar] [CrossRef]
- Oliver, M. The Social Model of Disability: Thirty Years On. Disabil. Soc. 2013, 28, 1024–1026. [Google Scholar] [CrossRef]
- Kitchin, P.J.; Paramio-Salcines, J.L.; Darcy, S.; Walters, G. Exploring the Accessibility of Sport Stadia for People with Disability: Towards the Development of a Stadium Accessibility Scale (SAS). Sport Bus. Manag. Int. J. 2022, 12, 93–116. [Google Scholar] [CrossRef]
- Cox Architecture Universal Design: The Olympic & Paralympic Imperative. Available online: https://www.coxarchitecture.com.au/perspective/universal-design-the-olympic-paralympic-imperative/ (accessed on 15 December 2024).
- Sholanke, A.B.; Eleagu, J.C. Appraisal of Universal Design Strategies for Enhancing Social Inclusion in The Development of Sporting Facilities. IOP Conf. Ser. Earth Environ. Sci. 2024, 1342, 012024. [Google Scholar] [CrossRef]
- CAFE Annual Report on Stadium Accessibility and Inclusivity for Disabled Fans. Available online: https://www.cafefootball.eu/Handlers/Download.ashx?IDMF=652bf3b3-092f-4ef1-8622-7aba3eee6321 (accessed on 18 August 2023).
- Anderson, E.S.; Ford, J.; Thorpe, L. Learning to listen: Improving students’ communication with disabled people. Med. Teach. 2011, 33, 44–52. [Google Scholar] [CrossRef]
- Oliver, M. Understanding Disability: From Theory to Practice; St. Martin’s Press: New York, NY, USA, 1996. [Google Scholar]
- United Nations Convention on the Rights of Persons with Disabilities. Available online: https://www.ohchr.org/en/hrbodies/crpd/pages/conventionrightspersonswithdisabilities.aspx (accessed on 24 November 2024).
- Walker, M.; Kent, A. Do Fans Care? Assessing the Influence of Corporate Social Responsibility on Consumer Attitudes in the Sport Industry. J. Sport Manag. 2009, 23, 743–769. [Google Scholar] [CrossRef]
- Stanković, M.; Charalambides, Y.; Misić, V. Sports Stadiums and Modern Infrastructure. SPORTICOPEDIA-SMB 2023, 1, 285–297. [Google Scholar] [CrossRef]
- Messaoudi, M.D.; Menelas, B.-A.J.; Mcheick, H. Review of Navigation Assistive Tools and Technologies for the Visually Impaired. Sensors 2022, 22, 7888. [Google Scholar] [CrossRef] [PubMed]
- Grespan, L. Assessing the Effectiveness of Large Language Models in Qualitative Content Analysis of Interview Data Zur Erlangung Des Akademischen Grades; Medical University of Vienna: Wien, Austria, 2024. [Google Scholar]
- Parker, J.L.; Richard, V.M.; Becker, K. Guidelines for the Integration of Large Language Models in Developing and Refining Interview Protocols. Qual. Rep. 2023, 28, 3460–3474. [Google Scholar] [CrossRef]
- Chew, R.; Bollenbacher, J.; Wenger, M.; Speer, J.; Kim, A. LLM-Assisted Content Analysis: Using Large Language Models to Support Deductive Coding. arXiv 2023, arXiv:2306.14924. [Google Scholar]
- Yu, D.; Li, L.; Su, H.; Fuoli, M. Assessing the Potential of LLM-Assisted Annotation for Corpus-Based Pragmatics and Discourse Analysis. Int. J. Corpus Linguist. 2024, 29, 534–561. [Google Scholar] [CrossRef]
- Paulus, T.M.; Marone, V. “In Minutes Instead of Weeks”: Discursive Constructions of Generative AI and Qualitative Data Analysis. Qual. Inq. 2024. [Google Scholar] [CrossRef]
- Rampin, R.; Rampin, V. Taguette: Open-Source Qualitative Data Analysis. J. Open Source Softw. 2021, 6, 3522. [Google Scholar] [CrossRef]
- Anthropic: San Francisco, CA, USA, 2024. Available online: https://www.anthropic.com/claude-3-5-sonnet (accessed on 5 November 2024).
- Aljaž, T. Leveraging ChatGPT for Enhanced Logical Analysis in the Theory of Constraints Thinking Process. Organizacija 2024, 57, 202–214. [Google Scholar] [CrossRef]
- Kitchin, P.J.; Prieto, J.; Paramio-Salcines, J.L.; Macbeth, J.L.; Bloomer, S. Ableism as a Determinant of Priorities for the Development of Disability Football: A Critique of European National Football Associations. Manag. Sport Leis. 2024, 29, 17–36. [Google Scholar] [CrossRef]
- Puce, L.; Trabelsi, K.; Ammar, A.; Jabbour, G.; Marinelli, L.; Mori, L.; Kong, J.D.; Tsigalou, C.; Cotellessa, F.; Schenone, C.; et al. A Tale of Two Stories: COVID-19 and Disability. A Critical Scoping Review of the Literature on the Effects of the Pandemic among Athletes with Disabilities and Para-Athletes. Front. Physiol. 2022, 13, 967661. [Google Scholar] [CrossRef] [PubMed]




| Criterion (Score Range) | Excellent (4.5–5.0) | Strong (4.0–4.4) | Good (3.5–3.9) | Basic (3.0–3.4) | Limited (<3.0) |
|---|---|---|---|---|---|
| Dedicated Personnel | Full staffing with DAO 1, ESG 2 committee, comprehensive training | Dedicated inclusion ambassadors, disability liaison officers | Regular staff training and established support procedures | Basic staff training with some designated responsibilities | Minimal dedicated personnel with limited training |
| Infrastructure | Fully accessible stadium with multiple adaptations across all areas | Well-equipped facilities with good accessibility and only minor limitations | Standard accessibility features implemented consistently | Basic accessibility features meeting minimum requirements | Limited accessibility features with significant gaps |
| Ticketing | Comprehensive digital system with specialized provisions for disabled fans. Multiple booking channels and support options | Good digital access with clear pricing policy and accessibility options | Functional ticketing system with basic accessibility features | Basic ticketing system with minimal accessibility options | Limited accessibility in ticketing process |
| Specific Adaptations | Comprehensive range of adaptations covering all types of disabilities. Innovative solutions implemented | Good variety of adaptations addressing most disability types | Standard adaptations covering common needs | Basic adaptations meeting minimum requirements | Limited adaptations with significant gaps |
| Engagement | Proactive, with multiple initiatives and regular community involvement | Strong, programs with regular activities | Regular, efforts with some structured activities | Basic, efforts with occasional activities | Limited, with minimal activities |
| Feedback | Comprehensive feedback systems with regular analysis and implementation of improvements | Regular feedback collection with structured follow-up processes | Basic feedback mechanisms with some follow-up | Simple feedback collection with limited follow-up | Limited feedback collection with minimal follow-up |
| Challenge Management | Responsive integrated system connected to all other parts. Proactive problem-solving approach | Strong systems for handling challenges with regular monitoring | Adequate management with established procedures | Basic management of common issues | Basic management with reactive approach |
| Theme | Research Findings | Scientific Literature |
|---|---|---|
| Policy implementation | Larger clubs align with UEFA standards; smaller clubs face resource and training gaps. | Resource constraints hinder smaller organizations from fully adhering to inclusivity mandates [18]. |
| Technology | Advanced clubs use apps and real-time tools, but integration with infrastructure is key. | Technology must complement physical adaptations to ensure accessibility [11,19]. |
| Universal design | Successful clubs adopt universal principles; others lag behind due to cost barriers. | Universal design is a sustainable, long-term solution for accessibility [11]. |
| Communication | Multi-channel strategies improve satisfaction; poor communication leads to exclusion. | Inclusive communication is essential for participation and engagement [5,7,8,12,13]. |
| COVID-19 | Clubs varied in responses, with smaller ones neglecting disabled fans’ needs. | Marginalized groups, including disabled fans, were disproportionately affected during the pandemic [7]. |
| Cultural Inclusion | Training and DAOs correlate with better outcomes. | Organizational culture significantly impacts inclusion efforts [7]. |
Disclaimer/Publisher’s Note: The statements, opinions and data contained in all publications are solely those of the individual author(s) and contributor(s) and not of MDPI and/or the editor(s). MDPI and/or the editor(s) disclaim responsibility for any injury to people or property resulting from any ideas, methods, instructions or products referred to in the content. |
© 2025 by the authors. Licensee MDPI, Basel, Switzerland. This article is an open access article distributed under the terms and conditions of the Creative Commons Attribution (CC BY) license (https://creativecommons.org/licenses/by/4.0/).
Share and Cite
Koželj, M.; Podbregar, I.; Meško, M.; Nančovska Šerbec, I. Communication with Disabled Fans at Sports Events: Approaches, Challenges, and Opportunities. Societies 2025, 15, 31. https://doi.org/10.3390/soc15020031
Koželj M, Podbregar I, Meško M, Nančovska Šerbec I. Communication with Disabled Fans at Sports Events: Approaches, Challenges, and Opportunities. Societies. 2025; 15(2):31. https://doi.org/10.3390/soc15020031
Chicago/Turabian StyleKoželj, Martin, Iztok Podbregar, Maja Meško, and Irena Nančovska Šerbec. 2025. "Communication with Disabled Fans at Sports Events: Approaches, Challenges, and Opportunities" Societies 15, no. 2: 31. https://doi.org/10.3390/soc15020031
APA StyleKoželj, M., Podbregar, I., Meško, M., & Nančovska Šerbec, I. (2025). Communication with Disabled Fans at Sports Events: Approaches, Challenges, and Opportunities. Societies, 15(2), 31. https://doi.org/10.3390/soc15020031

