Genome-Wide Methylation Profiling of Peripheral T–Cell Lymphomas Identifies TRIP13 as a Critical Driver of Tumor Proliferation and Survival
Abstract
1. Introduction
2. Results
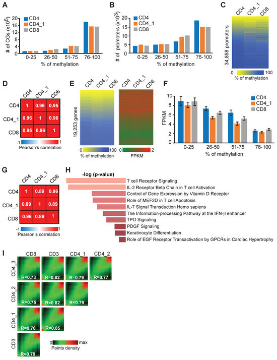
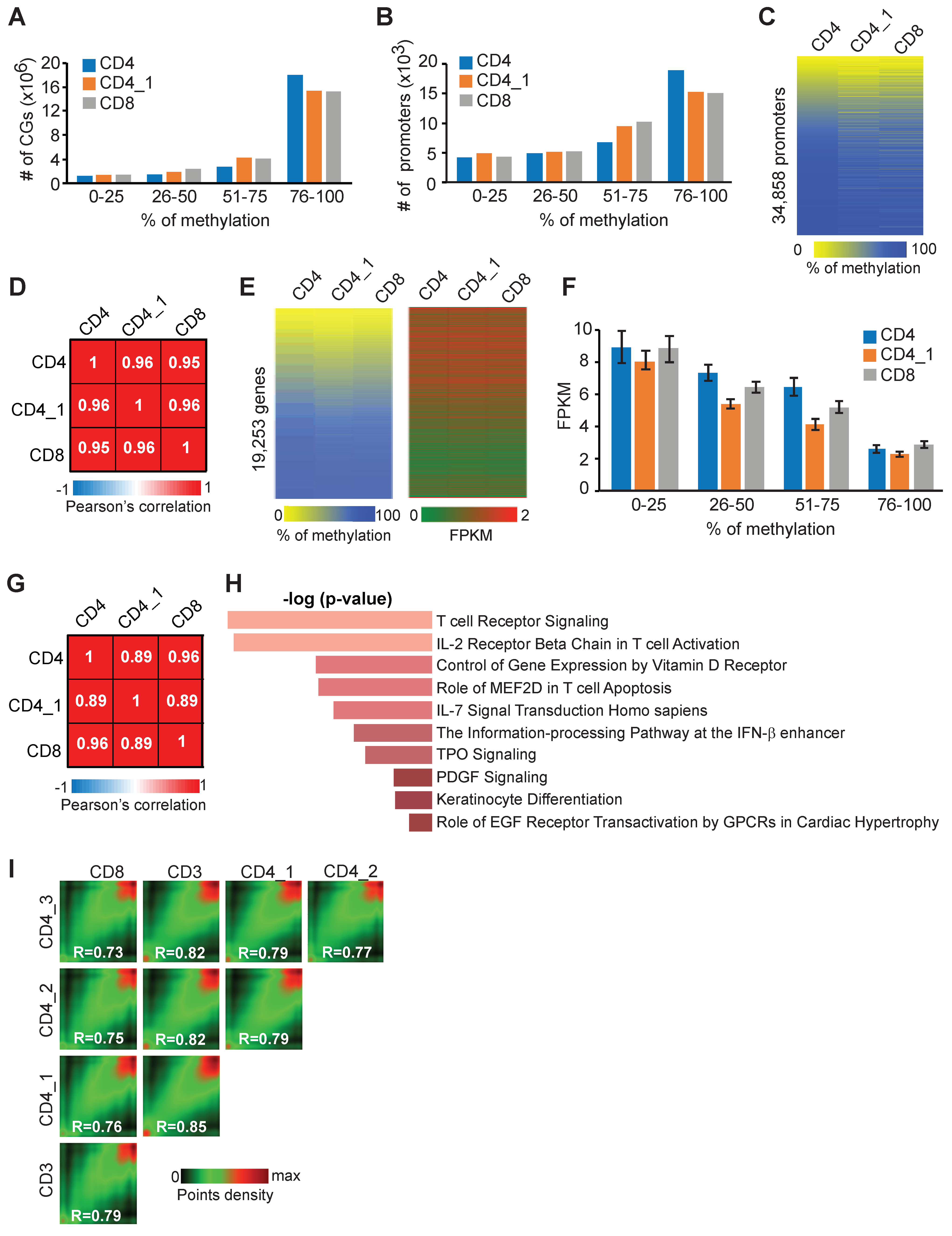
2.1. DNA Methylome and Transcriptome of Normal Human CD4+ and CD8+ T–Cells
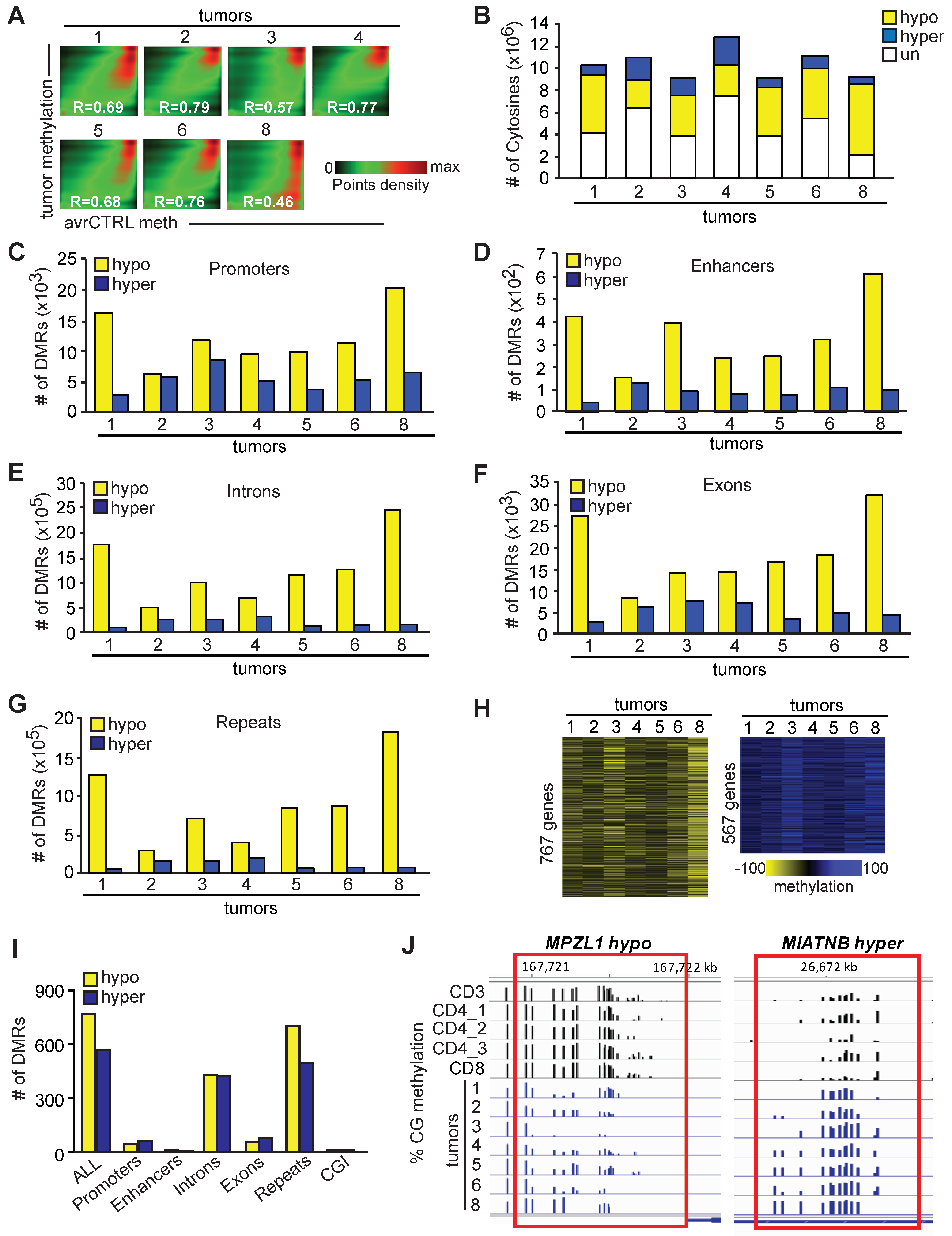
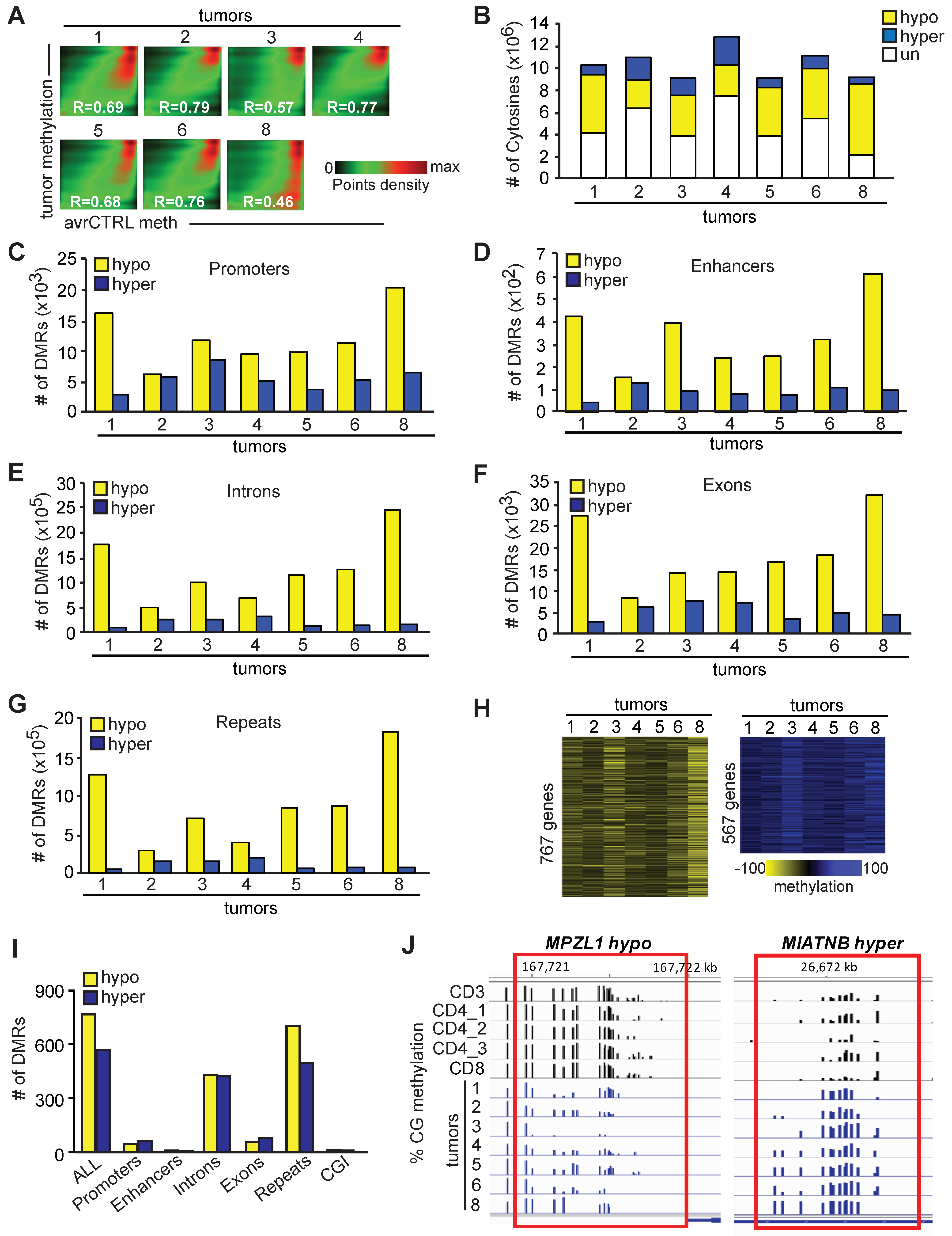
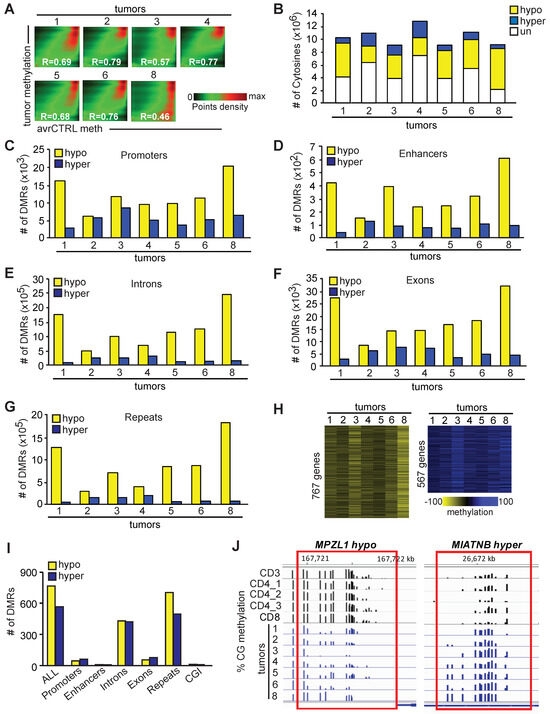
2.2. DNA Methylome of Peripheral T–Cell Lymphomas
2.3. Analysis of Gene Expression in ALCL and PTCL-NOS
2.4. DNA Methylation Modifiers Are Deregulated in Human PTCL
2.5. Deregulated Promoter Methylation Is Associated with Changes in Gene Expression
2.6. Loss of DNA Methylation Correlates with Upregulation of Genes Critical for Cancer Cell Proliferation
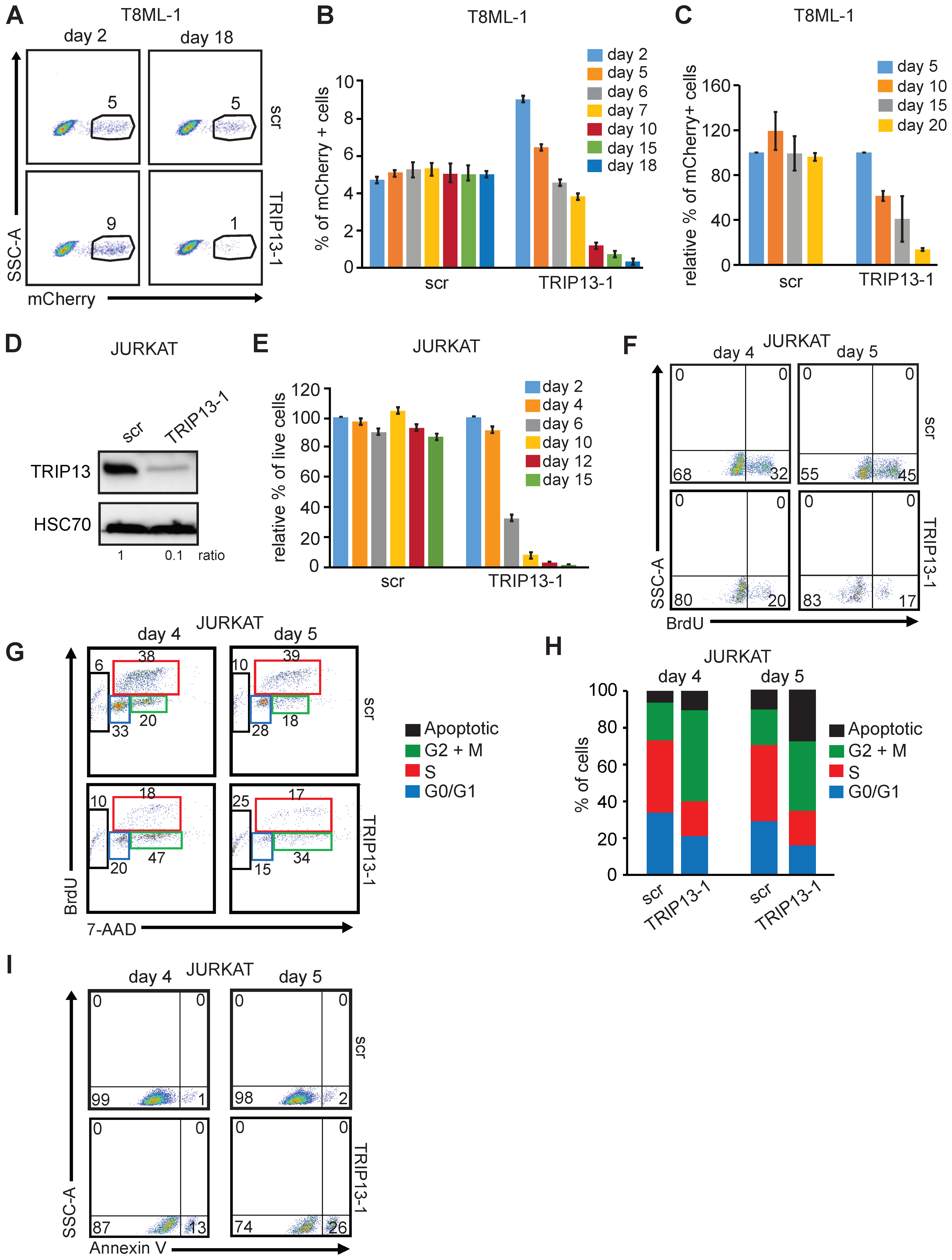
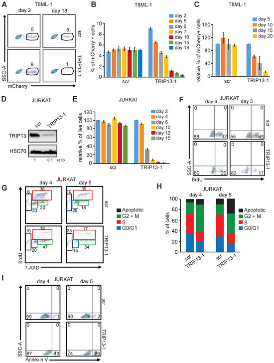
2.7. TRIP13 Downregulation Inhibits the Proliferation of Malignant T–Cells
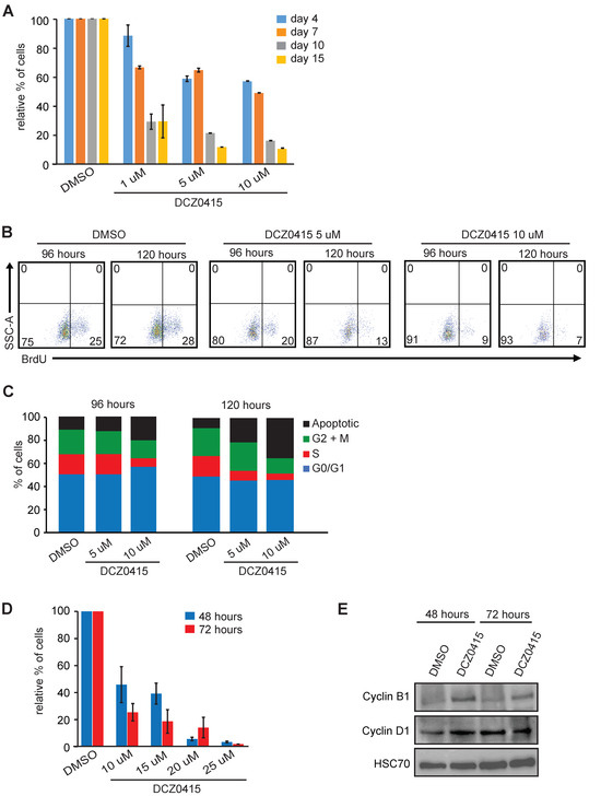
2.8. Treatment of T8ML-1 Cells with TRIP13 Inhibitor DCZ0415 Impairs Proliferation and Induces Cell Death
3. Discussion
4. Materials and Methods
4.1. Clinical Samples and Data Sources
4.2. Plasmid DNA Constructs
4.3. Cell Lines and Lentiviral Production
4.4. FACS, BrdU Incorporation, and Apoptosis Assays
4.5. WGBS and Bioinformatics Analysis
4.6. Immunoblotting
4.7. RNA Isolation, RNA-Seq, and Bioinformatics Analysis
4.8. TRIP13 Drug Treatment, Cell Counting, and Molecular Assays
4.9. Real-Time qRT-PCR
4.10. Statistical Analysis
Supplementary Materials
Author Contributions
Funding
Institutional Review Board Statement
Informed Consent Statement
Data Availability Statement
Conflicts of Interest
References
- Ellin, F.; Landström, J.; Jerkeman, M.; Relander, T. Real-world data on prognostic factors and treatment in peripheral T–cell lymphomas: A study from the swedish lymphoma registry. Blood 2014, 124, 1570–1577. [Google Scholar] [CrossRef]
- Swerdlow, S.H.; Campo, E.; Harris, N.L.; Jaffe, E.S.; Pileri, S.A.; Stein, H.; Thiele, J.; Vardiman, J.W. (Eds.) WHO Classification of Tumours of Haematopoietic and Lymphoid Tissues; International Agency for Research on Cancer: Lyon, France, 2008; pp. 185–187. [Google Scholar]
- Vose, J.; Armitage, J.; Weisenburger, D. International T–cell Lymphoma Project. International peripheral T–cell and natural killer/T–cell lymphoma study: Pathology findings and clinical outcomes. J. Clin. Oncol. 2008, 26, 4124–4130. [Google Scholar] [PubMed]
- Marchi, E.; O′Connor, O.A. The rapidly changing landscape in mature T–cell lymphoma (mtcl) biology and management. CA Cancer J. Clin. 2020, 70, 47–70. [Google Scholar] [CrossRef] [PubMed]
- Zain, J.; Kallam, A. Challenges in nodal peripheral T–cell lymphomas: From biological advances to clinical applicability. Front. Oncol. 2023, 13, 1150715. [Google Scholar] [CrossRef]
- Iqbal, J.; Wright, G.; Wang, C.; Rosenwald, A.; Gascoyne, R.D.; Weisenburger, D.D.; Greiner, T.C.; Smith, L.; Guo, S.; Wilcox, R.A.; et al. Gene expression signatures delineate biological and prognostic subgroups in peripheral T–cell lymphoma. Blood 2014, 123, 2915–2923. [Google Scholar] [CrossRef] [PubMed]
- Zhang, T.; Cooper, S.; Brockdorff, N. The interplay of histone modifications—Writers that read. EMBO Rep. 2015, 16, 1467–1481. [Google Scholar] [CrossRef]
- Zhang, Y.; Charlton, J.; Karnik, R.; Beerman, I.; Smith, Z.D.; Gu, H.; Boyle, P.; Mi, X.; Clement, K.; Pop, R.; et al. Targets and genomic constraints of ectopic Dnmt3b expression. Elife 2018, 7, e40757. [Google Scholar] [CrossRef]
- Yin, Y.; Morgunova, E.; Jolma, A.; Kaasinen, E.; Sahu, B.; Khund-Sayeed, S.; Das, P.K.; Kivioja, T.; Dave, K.; Zhong, F.; et al. Impact of cytosine methylation on dna binding specificities of human transcription factors. Science 2017, 356, eaaj2239. [Google Scholar] [CrossRef]
- Neri, F.; Rapelli, S.; Krepelova, A.; Incarnato, D.; Parlato, C.; Basile, G.; Maldotti, M.; Anselmi, F.; Oliviero, S. Intragenic DNA methylation prevents spurious transcription initiation. Nature 2017, 543, 72–77. [Google Scholar] [CrossRef] [PubMed]
- Okano, M.; Bell, D.W.; Haber, D.A.; Li, E. DNA methyltransferases Dnmt3a and Dnmt3b are essential for de novo methylation and mammalian development. Cell 1999, 99, 247–257. [Google Scholar] [CrossRef] [PubMed]
- Li, E.; Bestor, T.H.; Jaenisch, R. Targeted mutation of the dna methyltransferase gene results in embryonic lethality. Cell 1992, 69, 915–926. [Google Scholar] [CrossRef] [PubMed]
- Jones, P.A.; Liang, G. Rethinking how dna methylation patterns are maintained. Nat. Rev. Genet. 2009, 10, 805–811. [Google Scholar] [CrossRef] [PubMed]
- Ooi, S.K.; Qiu, C.; Bernstein, E.; Li, K.; Jia, D.; Yang, Z.; Erdjument-Bromage, H.; Tempst, P.; Lin, S.P.; Allis, C.D.; et al. Dnmt3l connects unmethylated lysine 4 of histone H3 to de novo methylation of DNA. Nature 2007, 448, 714–717. [Google Scholar] [CrossRef] [PubMed]
- Palamarchuk, A.; Yan, P.S.; Zanesi, N.; Wang, L.; Rodrigues, B.; Murphy, M.; Balatti, V.; Bottoni, A.; Nazaryan, N.; Alder, H.; et al. Tcl1 protein functions as an inhibitor of de novo dna methylation in b-cell chronic lymphocytic leukemia (cll). Proc. Natl. Acad. Sci. USA 2012, 109, 2555–2560. [Google Scholar] [CrossRef]
- Sato, H.; Wheat, J.C.; Steidl, U.; Ito, K. Dnmt3a and TET2 in the pre-leukemic phase of hematopoietic disorders. Front. Oncol. 2016, 6, 187. [Google Scholar] [CrossRef]
- Hlady, R.A.; Novakova, S.; Opavska, J.; Klinkebiel, D.; Peters, S.L.; Bies, J.; Hannah, J.; Iqbal, J.; Anderson, K.M.; Siebler, H.M.; et al. Loss of Dnmt3b function upregulates the tumor modifier ment and accelerates mouse lymphomagenesis. J. Clin. Investig. 2012, 122, 163–177. [Google Scholar] [CrossRef]
- Peters, S.L.; Hlady, R.A.; Opavska, J.; Klinkebiel, D.; Pirruccello, S.J.; Talmon, G.A.; Sharp, J.G.; Wu, L.; Jaenisch, R.; Simpson, M.A.; et al. Tumor suppressor functions of Dnmt3a and Dnmt3b in the prevention of malignant mouse lymphopoiesis. Leukemia 2014, 28, 1138–1142. [Google Scholar] [CrossRef] [PubMed]
- Haney, S.L.; Upchurch, G.M.; Opavska, J.; Klinkebiel, D.; Hlady, R.A.; Suresh, A.; Pirruccello, S.J.; Shukla, V.; Lu, R.; Costinean, S.; et al. Promoter hypomethylation and expression is conserved in mouse chronic lymphocytic leukemia induced by decreased or inactivated Dnmt3a. Cell Rep. 2016, 15, 1190–1201. [Google Scholar] [CrossRef]
- Haney, S.L.; Upchurch, G.M.; Opavska, J.; Klinkebiel, D.; Hlady, R.A.; Roy, S.; Dutta, S.; Datta, K.; Opavsky, R. Dnmt3a is a haploinsufficient tumor suppressor in CD8+ peripheral T cell lymphoma. PLoS Genet. 2016, 12, e1006334. [Google Scholar] [CrossRef]
- Lopusna, K.; Nowialis, P.; Opavska, J.; Abraham, A.; Riva, A.; Haney, S.L.; Opavsky, R. Decreases in different Dnmt3b activities drive distinct development of hematologic malignancies in mice. J. Biol. Chem. 2021, 296, 100285. [Google Scholar] [CrossRef]
- Lopusna, K.; Nowialis, P.; Opavska, J.; Abraham, A.; Riva, A.; Opavsky, R. Dnmt3b catalytic activity is critical for its tumour suppressor function in lymphomagenesis and is associated with c-met oncogenic signalling. EBioMedicine 2021, 63, 103191. [Google Scholar] [CrossRef]
- López-Moyado, I.F.; Tsagaratou, A.; Yuita, H.; Seo, H.; Delatte, B.; Heinz, S.; Benner, C.; Rao, A. Paradoxical association of tet loss of function with genome-wide DNA hypomethylation. Proc. Natl. Acad. Sci. USA 2019, 116, 16933–16942. [Google Scholar] [CrossRef]
- Hassler, M.R.; Pulverer, W.; Lakshminarasimhan, R.; Redl, E.; Hacker, J.; Garland, G.D.; Merkel, O.; Schiefer, A.I.; Simonitsch-Klupp, I.; Kenner, L.; et al. Insights into the pathogenesis of anaplastic large-cell lymphoma through genome-wide dna methylation profiling. Cell Rep. 2016, 17, 596–608. [Google Scholar] [CrossRef] [PubMed]
- Bergmann, A.K.; Fataccioli, V.; Castellano, G.; Martin-Garcia, N.; Pelletier, L.; Ammerpohl, O.; Bergmann, J.; Bhat, J.; Pau, E.C.S.; Martín-Subero, J.I.; et al. DNA methylation profiling of hepatosplenic T–cell lymphoma. Haematologica 2019, 104, e104–e107. [Google Scholar] [CrossRef] [PubMed]
- Ehrentraut, S.; Nagel, S.; Pommerenke, C.; Dirks, W.G.; Quentmeier, H.; Kaufmann, M.; Meyer, C.; Zaborski, M.; Geffers, R.; Fujiwara, H.; et al. Peripheral T–cell lymphoma cell line t8ml-1 highlights conspicuous targeting of PVRL2 by t(14;19)(q11.2;q13.3). Haematologica 2017, 102, e356–e359. [Google Scholar] [CrossRef] [PubMed][Green Version]
- Iqbal, J.; Weisenburger, D.D.; Greiner, T.C.; Vose, J.M.; McKeithan, T.; Kucuk, C.; Geng, H.; Deffenbacher, K.; Smith, L.; Dybkaer, K.; et al. Molecular signatures to improve diagnosis in peripheral T–cell lymphoma and prognostication in angioimmunoblastic T–cell lymphoma. Blood 2010, 115, 1026–1036. [Google Scholar] [CrossRef] [PubMed]
- Hathuc, V.; Kreisel, F. Genetic landscape of peripheral T–cell lymphoma. Life 2022, 12, 410. [Google Scholar] [CrossRef] [PubMed]
- Iqbal, J.; Amador, C.; McKeithan, T.W.; Chan, W.C. Molecular and genomic landscape of peripheral T–cell lymphoma. Cancer Treat. Res. 2019, 176, 31–68. [Google Scholar] [PubMed]
- Ye, Y.; Ding, N.; Mi, L.; Shi, Y.; Liu, W.; Song, Y.; Shu, S.; Zhu, J. Correlation of mutational landscape and survival outcome of peripheral T–cell lymphomas. Exp. Hematol. Oncol. 2021, 10, 9. [Google Scholar] [CrossRef]
- Lawson, C.D.; Der, C.J. Filling GAPS in our knowledge: ARHGAP11A and RACGAP1 act as oncogenes in basal-like breast cancers. Small GTPases 2018, 9, 290–296. [Google Scholar] [CrossRef] [PubMed]
- Jin, W.; Chen, L.; Chen, Y.; Xu, S.G.; Di, G.H.; Yin, W.J.; Wu, J.; Shao, Z.M. UHRF1 is associated with epigenetic silencing of BRCA1 in sporadic breast cancer. Breast Cancer Res. Treat. 2010, 123, 359–373. [Google Scholar] [CrossRef]
- Park, S.; Sater, A.H.A.; Fahrmann, J.F.; Irajizad, E.; Cai, Y.; Katayama, H.; Vykoukal, J.; Kobayashi, M.; Dennison, J.B.; Garcia-Manero, G.; et al. Novel UHRF1-MYC axis in acute lymphoblastic leukemia. Cancers 2022, 14, 4262. [Google Scholar] [CrossRef] [PubMed]
- Ou-Yang, J.; Huang, L.H.; Sun, X.X. Cyclin-dependent kinase 14 promotes cell proliferation, migration and invasion in ovarian cancer by inhibiting wnt signaling pathway. Gynecol. Obs. Investig. 2017, 82, 230–239. [Google Scholar] [CrossRef]
- Feng, J.; Ouyang, H.; Wang, J.; Pan, D.; Sheng, L.; Xu, C.; Lin, W.; Hu, D.; Chang, C.; Jia, D. Mpzl1 upregulation promotes tumor metastasis and correlates with unfavorable prognosis in non-small cell lung cancer. Carcinogenesis 2022, 43, 919–929. [Google Scholar] [CrossRef] [PubMed]
- Gascoyne, D.M.; Banham, A.H. The significance of foxp1 in diffuse large B-cell lymphoma. Leuk. Lymphoma 2017, 58, 1037–1051. [Google Scholar] [CrossRef] [PubMed]
- Bata, N.; Chaikuad, A.; Bakas, N.A.; Limpert, A.S.; Lambert, L.J.; Sheffler, D.J.; Berger, L.M.; Liu, G.; Yuan, C.; Wang, L.; et al. Inhibitors of the hippo pathway kinases STK3/MST2 and STK4/MST1 have utility for the treatment of acute myeloid leukemia. J. Med. Chem. 2022, 65, 1352–1369. [Google Scholar] [CrossRef] [PubMed]
- Phan, L.M.; Rezaeian, A.H. ATM: Main features, signaling pathways, and its diverse roles in dna damage response, tumor suppression, and cancer development. Genes 2021, 12, 845. [Google Scholar] [CrossRef] [PubMed]
- Jeong, H.; Wie, M.; Baek, I.J.; Sohn, G.; Um, S.H.; Lee, S.G.; Seo, Y.; Ra, J.; Lee, E.A.; Kim, S.; et al. TRIP13 participates in immediate-early sensing of DNA strand breaks and ATM signaling amplification through MRE11. Cells 2022, 11, 4095. [Google Scholar] [CrossRef] [PubMed]
- Agarwal, S.; Afaq, F.; Bajpai, P.; Kim, H.G.; Elkholy, A.; Behring, M.; Chandrashekar, D.S.; Diffalha, S.A.; Khushman, M.; Sugandha, S.P.; et al. DCZ0415, a small-molecule inhibitor targeting TRIP13, inhibits EMT and metastasis via inactivation of the FGFR4/STAT3 axis and the WNT/β-catenin pathway in colorectal cancer. Mol. Oncol. 2022, 16, 1728–1745. [Google Scholar] [CrossRef]
- Kramer, A.C.; Kothari, A.; Wilson, W.C.; Celik, H.; Nikitas, J.; Mallaney, C.; Ostrander, E.L.; Eultgen, E.; Martens, A.; Valentine, M.C.; et al. Dnmt3a regulates T–cell development and suppresses t-all transformation. Leukemia 2017, 31, 2479–2490. [Google Scholar] [CrossRef] [PubMed]
- Oakes, C.C.; Seifert, M.; Assenov, Y.; Gu, L.; Przekopowitz, M.; Ruppert, A.S.; Wang, Q.; Imbusch, C.D.; Serva, A.; Koser, S.D.; et al. DNA methylation dynamics during B cell maturation underlie a continuum of disease phenotypes in chronic lymphocytic leukemia. Nat. Genet. 2016, 48, 253–264. [Google Scholar] [CrossRef]
- Huang, L.; Zhang, A.; Tang, C.; Wei, J.; Li, M.; Yuan, S.; Zhang, H.; Zhang, X. Identification of potential prognostic markers for lung adenocarcinoma using comprehensive analysis. Mol. Med. Rep. 2023, 28, 149. [Google Scholar] [CrossRef] [PubMed]
- Ying, H.; Xu, Z.; Chen, M.; Zhou, S.; Liang, X.; Cai, X. Overexpression of zwint predicts poor prognosis and promotes the proliferation of hepatocellular carcinoma by regulating cell-cycle-related proteins. Onco Targets Ther. 2018, 11, 689–702. [Google Scholar] [CrossRef]
- Chen, Y.; Tang, M.; Li, H.; Huang, J. Effects of C10orf10 on growth and prognosis of glioma under hypoxia. Zhong Nan Da Xue Xue Bao Yi Xue Ban 2023, 48, 499–507. [Google Scholar]
- Mahadevan, D.; Spier, C.; Croce, K.D.; Miller, S.; George, B.; Riley, C.; Warner, S.; Grogan, T.M.; Miller, T.P. Transcript profiling in peripheral T–cell lymphoma, not otherwise specified, and diffuse large B-cell lymphoma identifies distinct tumor profile signatures. Mol. Cancer Ther. 2005, 4, 1867–1879. [Google Scholar] [CrossRef]
- Li, W.; Li, K.; Zhao, L.; Zou, H. Bioinformatics analysis reveals disturbance mechanism of mapk signaling pathway and cell cycle in glioblastoma multiforme. Gene 2014, 547, 346–350. [Google Scholar] [CrossRef]
- Pileri, S.A.; Tabanelli, V.; Fiori, S.; Calleri, A.; Melle, F.; Motta, G.; Lorenzini, D.; Tarella, C.; Derenzini, E. Peripheral T–cell lymphoma, not otherwise specified: Clinical manifestations, diagnosis, and future treatment. Cancers 2021, 13, 4535. [Google Scholar] [CrossRef]
- Li, W.; Xiao, J.; Zhou, X.; Xu, M.; Hu, C.; Xu, X.; Lu, Y.; Liu, C.; Xue, S.; Nie, L.; et al. STK4 regulates TLR pathways and protects against chronic inflammation-related hepatocellular carcinoma. J. Clin. Investig. 2015, 125, 4239–4254. [Google Scholar] [CrossRef] [PubMed]
- Popli, P.; Richters, M.M.; Chadchan, S.B.; Kim, T.H.; Tycksen, E.; Griffith, O.; Thaker, P.H.; Griffith, M.; Kommagani, R. Splicing factor SF3B1 promotes endometrial cancer progression via regulating KSR2 RNA maturation. Cell Death Dis. 2020, 11, 842. [Google Scholar] [CrossRef] [PubMed]
- Palacios, E.H.; Weiss, A. Function of the Src-family kinases, Lck and Fyn, in T–cell development and activation. Oncogene 2004, 23, 7990–8000. [Google Scholar] [CrossRef] [PubMed]
- Märklin, M.; Fuchs, A.R.; Tandler, C.; Heitmann, J.S.; Salih, H.R.; Kauer, J.; Quintanilla-Martinez, L.; Wirths, S.; Kopp, H.G.; Müller, M.R. Genetic loss of LCK kinase leads to acceleration of chronic lymphocytic leukemia. Front. Immunol. 2020, 11, 1995. [Google Scholar] [CrossRef]
- Zhang, G.; Zhu, Q.; Fu, G.; Hou, J.; Hu, X.; Cao, J.; Peng, W.; Wang, X.; Chen, F.; Cui, H. TRIP13 promotes the cell proliferation, migration and invasion of glioblastoma through the FBXW7/c-MYC axis. Br. J. Cancer 2019, 121, 1069–1078. [Google Scholar] [CrossRef]
- Agarwal, S.; Behring, M.; Kim, H.G.; Chandrashekar, D.S.; Chakravarthi, B.V.S.K.; Gupta, N.; Bajpai, P.; Elkholy, A.; Al Diffalha, S.; Datta, P.K.; et al. TRIP13 promotes metastasis of colorectal cancer regardless of p53 and microsatellite instability status. Mol. Oncol. 2020, 14, 3007–3029. [Google Scholar] [CrossRef]
- Edgar, R.; Domrachev, M.; Lash, A.E. Gene expression omnibus: Ncbi gene expression and hybridization array data repository. Nucleic Acids Res. 2002, 30, 207–210. [Google Scholar] [CrossRef]
- Yoshida, N.; Shigemori, K.; Donaldson, N.; Trevisani, C.; Cordero, N.A.; Stevenson, K.E.; Bu, X.; Arakawa, F.; Takeuchi, M.; Ohshima, K.; et al. Genomic landscape of young atll patients identifies frequent targetable CD28 fusions. Blood 2020, 135, 1467–1471. [Google Scholar] [CrossRef] [PubMed]
- López-Nieva, P.; Fernández-Navarro, P.; Vaquero-Lorenzo, C.; Villa-Morales, M.; Graña-Castro, O.; Cobos-Fernández, M.; López-Lorenzo, J.L.; Llamas, P.; González-Sanchez, L.; Sastre, I.; et al. RNA-seq reveals the existence of a CDKN1C-E2F1-TP53 axis that is altered in human T–cell lymphoblastic lymphomas. BMC Cancer 2018, 18, 430. [Google Scholar] [CrossRef] [PubMed]
- Krueger, F.; Andrews, S.R. Bismark: A flexible aligner and methylation caller for bisulfite-seq applications. Bioinformatics 2011, 27, 1571–1572. [Google Scholar] [CrossRef] [PubMed]
- Jühling, F.; Kretzmer, H.; Bernhart, S.H.; Otto, C.; Stadler, P.F.; Hoffmann, S. Metilene: Fast and sensitive calling of differentially methylated regions from bisulfite sequencing data. Genome Res. 2016, 26, 256–262. [Google Scholar] [CrossRef] [PubMed]
- Gao, T.; He, B.; Liu, S.; Zhu, H.; Tan, K.; Qian, J. Enhanceratlas: A resource for enhancer annotation and analysis in 105 human cell/tissue types. Bioinformatics 2016, 32, 3543–3551. [Google Scholar] [CrossRef] [PubMed]
- Nicol, J.W.; Helt, G.A.; Blanchard, S.G.; Raja, A.; Loraine, A.E. The integrated genome browser: Free software for distribution and exploration of genome-scale datasets. Bioinformatics 2009, 25, 2730–2731. [Google Scholar] [CrossRef]
- Ramírez, F.; Ryan, D.P.; Grüning, B.; Bhardwaj, V.; Kilpert, F.; Richter, A.S.; Heyne, S.; Dündar, F.; Manke, T. Deeptools2: A next generation web server for deep-sequencing data analysis. Nucleic Acids Res. 2016, 44, W160–W165. [Google Scholar] [CrossRef] [PubMed]
- Krämer, A.; Green, J.; Pollard, J.; Tugendreich, S. Causal analysis approaches in ingenuity pathway analysis. Bioinformatics 2014, 30, 523–530. [Google Scholar] [CrossRef] [PubMed]








Disclaimer/Publisher’s Note: The statements, opinions and data contained in all publications are solely those of the individual author(s) and contributor(s) and not of MDPI and/or the editor(s). MDPI and/or the editor(s) disclaim responsibility for any injury to people or property resulting from any ideas, methods, instructions or products referred to in the content. |
© 2024 by the authors. Licensee MDPI, Basel, Switzerland. This article is an open access article distributed under the terms and conditions of the Creative Commons Attribution (CC BY) license (https://creativecommons.org/licenses/by/4.0/).
Share and Cite
Nowialis, P.; Tobon, J.; Lopusna, K.; Opavska, J.; Badar, A.; Chen, D.; Abdelghany, R.; Pozas, G.; Fingeret, J.; Noel, E.; et al. Genome-Wide Methylation Profiling of Peripheral T–Cell Lymphomas Identifies TRIP13 as a Critical Driver of Tumor Proliferation and Survival. Epigenomes 2024, 8, 32. https://doi.org/10.3390/epigenomes8030032
Nowialis P, Tobon J, Lopusna K, Opavska J, Badar A, Chen D, Abdelghany R, Pozas G, Fingeret J, Noel E, et al. Genome-Wide Methylation Profiling of Peripheral T–Cell Lymphomas Identifies TRIP13 as a Critical Driver of Tumor Proliferation and Survival. Epigenomes. 2024; 8(3):32. https://doi.org/10.3390/epigenomes8030032
Chicago/Turabian StyleNowialis, Pawel, Julian Tobon, Katarina Lopusna, Jana Opavska, Arshee Badar, Duo Chen, Reem Abdelghany, Gene Pozas, Jacob Fingeret, Emma Noel, and et al. 2024. "Genome-Wide Methylation Profiling of Peripheral T–Cell Lymphomas Identifies TRIP13 as a Critical Driver of Tumor Proliferation and Survival" Epigenomes 8, no. 3: 32. https://doi.org/10.3390/epigenomes8030032
APA StyleNowialis, P., Tobon, J., Lopusna, K., Opavska, J., Badar, A., Chen, D., Abdelghany, R., Pozas, G., Fingeret, J., Noel, E., Riva, A., Fujiwara, H., Ishov, A., & Opavsky, R. (2024). Genome-Wide Methylation Profiling of Peripheral T–Cell Lymphomas Identifies TRIP13 as a Critical Driver of Tumor Proliferation and Survival. Epigenomes, 8(3), 32. https://doi.org/10.3390/epigenomes8030032

