Revisiting the Taxonomy of Cylapocoris Carvalho, 1954 (Hemiptera: Miridae: Cylapinae) with Descriptions of Five New Species and Morphology-Based Phylogenetic Analysis of the Genus †
Abstract
:Simple Summary
Abstract
1. Introduction
2. Material and Methods
2.1. Specimens
2.2. Taxon Selection and Morphological Data
- AS—apical sclerite—rounded, strongly sclerotized lobe situated apically on the endosoma;
- BS—basal sclerite—sclerite situated basally on the endosoma;
- DSS—sclerotized portion of the ductus inside the endosoma;
- LS—lateral sclerite—situated laterally on the endosoma;
- ML—medial lobe—sclerotized, serrate lobe, sometimes occupying most of endosoma, usually situated medially;
- MS—mesial sclerite—situated medially on the endosoma.
2.3. Phylogenetic Analysis
List of Characters (Figure 3, Figure 4, Figure 5, Figure 6, Figure 7, Figure 8, Figure 9, Figure 10, Figure 11, Figure 12, Figure 13, Figure 14, Figure 15, Figure 16, Figure 17, Figure 18, Figure 19, Figure 20 and Figure 21)
- 0.
- 1.
- 2.
- 3.
- 4.
- 5.
- 6.
- 7.
- 8.
- 9.
- Eye position in lateral view: ventral margin of eye reaching ventral margin of head (e.g., Figure 3F and Figure 6G; Figure 9e in [9]) (0); ventral margin of eye slightly removed from ventral margin of head (Figure 9d in [9]) (1); ventral margin of eye strongly removed from ventral margin of head (e.g., Figures 9 and 123 in [26]) (2).
- 10.
- 11.
- 12.
- Antennal insertion position: bordering suture between maxillary and mandibular plates (e.g., Figure 3G and Figure 6G; Figure 13I in [7]) (0); slightly removed from suture between maxillary and mandibular plates in dorsal direction (as in Figure 9b,d in [9]) (1); strongly removed from suture between maxillary and mandibular plates in dorsal direction (as in Figure 9a,c in [9]) (2).
- 13.
- 14.
- Antennomere I length: significantly longer than vertex width (0); as long as or slightly longer than vertex width (1).
- 15.
- 16.
- 17.
- 18.
- 19.
- 20.
- 21.
- 22.
- 23.
- 24.
- 25.
- 26.
- 27.
- 28.
- 29.
- 30.
- 31.
- 32.
- 33.
- 34.
- 35.
- Lateral margin of scutellum structure: smooth (0); scalloped (Figure 39 in [25]) (1).
- 36.
- 37.
- 38.
- Scent gland evaporative area development: occupying ventral margin of metepisternum (e.g., Figure 3C and Figure 6C) (0); well expanded onto anterior margin of metepisternum (e.g., Figure 10b,c in [9]; Figure 22A in [5]) (1); restricted to posterior portion of metepisternum (as in Figure 31 in [49]) (2); absent (e.g., Figure 32 in [45]; Figure 68 in [35]) (3).
- 39.
- 40.
- 41.
- 42.
- 43.
- Brown yellow regular pattern between medial fracture and R + M vein: absent (0); present (Figures 1–14 in [35]) (1).
- 44.
- 45.
- 46.
- 47.
- 48.
- 49.
- 50.
- 51.
- 52.
- 53.
- 54.
- 55.
- 56.
- 57.
- 58.
- 59.
- 60.
- 61.
2.4. Map
3. Results
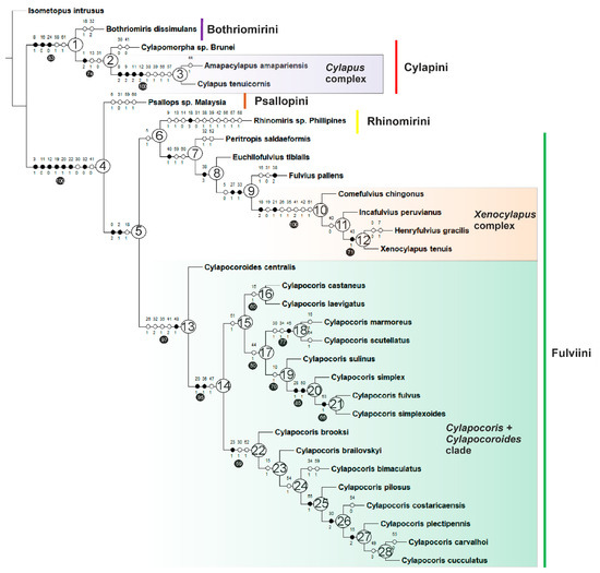
3.1. Phylogeny


3.2. Taxonomy
3.2.1. Genus: Cylapocoris Carvalho, 1954 [20] (Table 1)
| Species |
|---|
| Cylapocoris barensis Carvalho, 1982 |
| Cylapocoris bimaculatus n. sp. |
| Cylapocoris brailovskyi Wolski, 2017 |
| Cylapocoris brooksi n. sp. |
| Cylapocoris carvalhoi n. sp. |
| Cylapocoris castaneus (Carvalho, 1989) |
| Cylapocoris costaricaensis Wolski, 2013 |
| Cylapocoris cucullatus Wolski, 2013 |
| Cylapocoris fulvus Wolski, 2013 |
| Cylapocoris funebris (Distant, 1883) |
| Cylapocoris laevigatus Wolski, 2013 |
| Cylapocoris marmoreus Wolski, 2013 |
| Cylapocoris pilosus Carvalho, 1954 |
| Cylapocoris plectipennis Wolski, 2013 |
| Cylapocoris salvadorensis Carvalho, 1989 |
| Cylapocoris scutellatus n. sp. |
| Cylapocoris simplex Wolski, 2013 |
| Cylapocoris simplexoides n. sp. |
| Cylapocoris sulinus Carvalho and Gomes, 1971 |
| Cylapocoris tiquiensis Carvalho, 1954 |
| Cylapocoris vittatus Wolski, 2017 |
3.2.2. Cylapocoris bimaculatus New Species (Figure 3, Figure 4 and Figure 5, Table 1)



3.2.3. Cylapocoris brooksi New Species (Figure 6, Figure 7 and Figure 8, Table 1)



3.2.4. Cylapocoris carvalhoi New Species (Figure 9 and Figure 10, Table 1)


3.2.5. Cylapocoris cucculatus Wolski, 2013 (Figure 11A–F, Table 1)
3.2.6. Cylapocoris funebris (Distant, 1883) (Figure 11G–I, Table 1)

3.2.7. Cylapocoris salvadorensis Carvalho, 1989 (Figure 12, Figure 13 and Figure 14A–D, Table 1)



3.2.8. Cylapocoris scutellatus New Species (Figure 15 and Figure 16, Table 1)


3.2.9. Cylapocoris simplex Wolski, 2013 (Figure 19A–E, Table 1)
3.2.10. Cylapocoris simplexoides New Species (Figure 17 and Figure 18)


3.2.11. Cylapocoris tiquinensis Carvalho, 1954 (Figure 19F–M, Table 1)

3.2.12. Cylapocoris vittatus Wolski, 2017 (Figure 20, Table 1)

3.2.13. Genus: Cylapocoroides Carvalho, 1989 [65]
3.2.14. Cylapocoroides centralis Carvalho, 1989


- Key to species of Cylapocoris
- 1.
- Pronotum devoid of punctation (Figures 1, 6–7 and 38 in [25])…………………………2
- 2.
- Hemelytra dark yellow tinged with dark brown and brown and with yellow stripes along medial fracture and R + M and claval veins (Figure 3 in [26])……………………………………………………Cylapocoris vittatus Wolski, 2017
- -
- Hemelytron entirely castaneous or dark castaneous (Figures 1, 6 and 7 in [25])…………………………………………………………………………………………3
- 3.
- Body length less than 4.0 mm; head, when viewed laterally, with gula and posterior half of buccula only slightly differing from remainder of head in coloration (Figure 13 in [25]); endosoma with right lateral margin of DSS straight (Figure 23 in [25]); left paramere distinctly curved, with apical process, when viewed dorsally, with left lateral margin distinctly convex medially (Figures 26 and 27 in [25])…………………………………………………………C. castaneus (Carvalho, 1989)
- -
- Body length more than 4.0 mm; head in lateral view mostly dark castaneous, with contrastingly yellow gula and posterior half of buccula (Figure 18 in [25]); endosoma with right lateral margin of DSS convex medially (Figure 51 in [25]); left paramere only weakly curved, with apical process, when viewed dorsally, with left lateral margin moderately rounded, not distinctly curved medially (Figures 52 and 53 in [25])……………………………………………………………C. laevigatus Wolski, 2013
- -
- Clavus usually unicolored, without yellow stripe along entire length……………………6
- 5.
- Posterior lobe of pronotum mostly dark brown with two, relatively large yellow patches situated sublaterally (Figure 3A)…………………………C. bimaculatus n. sp.
- -
- Posterior lobe of pronotum yellow, except for lateral portion (Figure 12B,E)………………………………………………………C. salvadorensis Carvalho, 1989
- 6.
- Basal half of antennomere II dark yellow (Figure 12 in [25]) ………………………………………………………………C. tiquinesis Carvalho, 1954
- -
- 7.
- Hemelytra uniformly dark castaneous to almost black, without any pale patch on apex of corium (e.g., Figure 6A and Figure 9A); DSS comparatively long, longer than wide (e.g., Figure 4C, Figure 7C and Figure 10C); ML strongly reduced or absent (e.g., Figure 4C, Figure 7C and Figure 10C); at least lateral sclerite well developed (e.g., Figure 4C, Figure 7C and Figure 10C)………………………………………………………………………………………….8
- -
- Hemelytra brown to dark brown with apical portion of endocorium and inner angle of cuneus with yellowish patch (e.g., Figure 17A; Figures 4, 10 and 11 in [25]) or with numerous dirty yellowish or stramineous patches on clavus, corium, and extreme apex of cuneus (e.g., Figure 15A; Figure 8 in [25]); DSS strongly shortened, as long as wide (e.g., Figure 16D and Figure 18D); ML distinctly developed, occupying most of endosoma (e.g., Figure 16D and Figure 18D); medial (MS) and lateral (LS) sclerites always absent (e.g., Figure 16D and Figure 18D)…………………………………………………………………………………………15
- 8.
- Antennomere II uniformly colored, without pale annulation apically (Figure 6A)…9
- -
- 9.
- -
- 10.
- Labrum somewhat compressed laterally, protruding forward; membrane covered with very dense, minute setae (Figure 90 in [25]); lateral endosomal sclerite large occupying most of endosoma (Figure 28 in [25]); apical sclerite absent (Figure 28 in [25])………………………………………………………C. costaricaensis Wolski, 2013
- -
- Labrum not compressed laterally, not protruding forward; membrane devoid of setae or covered with a few setae situated near lateral margin (as on Figure 91 in [25]); endosomal lateral sclerite (LS) much smaller, not occupying most of endosoma (Figures 40, 62, 66 in [25]); apical sclerite (AS) present (Figures 40, 62 and 66 in [25])…………………………………………………………………………………………11
- 11.
- Pronotal collar entirely dark brown, without yellowish tinge medially (Figure 9 in [25])…………………………………………………………C. plectipennis Wolski, 2013
- -
- 12.
- Pronotum dark yellow, broadly tinged with dark brown anteriorly and with three indistinct brown stripes on posterior lobe (Figure 1 in [26])………………………………………………………………C. brailovskyi Wolski, 2017
- -
- Pronotum entirely dark brown to blackish (Figure 9A)………………………………13
- 13.
- Body length less than 3.5 mm…………………………………………………………….14
- -
- Body length more than 3.5 mm………………………………C. funebris (Distant, 1883)
- 14.
- Endosoma with mesal sclerite plate-like, apical sclerite tapering, beak-shaped (Figure 10C,D)……………………………………………………………………C. carvalhoi n. sp.
- -
- Endosoma with mesal sclerite elongated, pointed, apical sclerite sub-ellipsoid (Figure 40 in [25])………………………………………………………C. cucullatus Wolski, 2013
- -
- 16.
- Scutellum with broad, longitudinal, stramineous reddish framed stripe medially (Figure 15A)……………………………………………………………C. scutellatus n. sp.
- -
- Scutellum without broad, longitudinal stripe, only with yellowish patch basally (Figure 8 in [25])……………………………………………C. marmoreus Wolski, 2013
- 17.
- Pronotum yellow with brownish calli area and with two distinct, brown, triangular patches medially of posterior lobe, each bordering posterior margin (Figure 11 in [25])………………………………………………C. sulinus Carvalho and Gomes, 1971
- -
- Pronotum mostly dark castaneous to dark black, without any triangular patches bordering posterior margin, sometimes with yellowish, relatively broad stripe along posterior margin (Figures 4 and 10 in [25])……………………………………………18
- 18.
- Pronotal posterior lobe paler than remainder pronotum (Figure 4 in [25]) ………………………………………………………………………C. fulvus Wolski, 2013
- -
- 19.
- Body length less than 4.0 mm……………………………………………………………20
- -
- Body length more than 4.0 mm………………………………C. barensis Carvalho, 1982
- 20.
- Endosoma with short, straight sclerite basally (Figure 18D)……C. simplexoides n. sp.
- -
- Endosoma without any sclerite (Figure 80 in [25])……………C. simplex Wolski, 2013
4. Discussion
5. Conclusions
Supplementary Materials
Author Contributions
Funding
Data Availability Statement
Acknowledgments
Conflicts of Interest
References
- Kirkaldy, G.W. Einige neue und wenig bekannte Rhynchoten. Einege neue und wenig bekannte Rhynchoten. Wien. Entomol. Ztg. 1903, 22, 13–16. [Google Scholar]
- Gorczyca, J. The Catalogue of Subfamily Cylapinae Kirkaldy, 1903 of the World (Hemiptera, Heteroptera, Miridae); Upper Silesian Museum: Bytom, Poland, 2006; 100p. [Google Scholar]
- Konstantinov, F.V. A New Species of Palaucoris (Heteroptera: Miridae) from Sulawesi. Entomol. Am. 2012, 118, 121–129. [Google Scholar]
- Namyatova, A.A.; Contos, P.; Cassis, G. New species, taxonomy, phylogeny, and distribution of the tropical tribe Bothriomirini (Insecta: Heteroptera: Miridae: Cylapinae). Insect Syst. Evol. 2018, 50, 83–146. [Google Scholar] [CrossRef]
- Namyatova, A.A.; Cassis, G. Total-evidence phylogeny of the Rhinomirini, taxonomic review of its subgroupings (Insecta: Heteroptera: Miridae: Cylapinae) and description of new Australian taxa. Zool. J. Linn. Soc. 2019, 187, 1196–1252. [Google Scholar] [CrossRef]
- Namyatova, A.A.; Cassis, G. First record of the subfamily Psallopinae (Heteroptera: Miridae) from Australia and discussion of its systematic position and diagnostic characters. Aust. Entomol. 2019, 58, 156–170. [Google Scholar] [CrossRef]
- Namyatova, A.A.; Cassis, G. Five new genera of the subfamily Cylapinae (Insecta, Heteroptera, Miridae) from Australia. Zookeys 2021, 1012, 95–134. [Google Scholar] [CrossRef]
- Namyatova, A.A.; Cassis, G. Review of Australian Cylapinae (Hemiptera: Heteroptera: Miridae) with key to genera and descriptions of new species. Insect Syst. Evol. 2022, 53, 443–514. [Google Scholar] [CrossRef]
- Wolski, A. Revised classification of the New World Cylapini (Heteroptera: Miridae: Cylapinae): Taxonomic review of the genera Cylapinus, Cylapoides and Peltidocylapus and a morphology-based phylogenetic analysis of Cylapini. Zootaxa (Monogr.) 2021, 5074, 1–66. [Google Scholar] [CrossRef]
- Schuh, R.T.; Weirauch, C. True Bugs of the World (Hemiptera: Heteroptera): Classification and Natural History, 2nd ed.; Siri Scientific Press Monograph Series; Siri Scientific Press: Rochdale, UK, 2020; Volume 8, 800p. [Google Scholar]
- Namyatova, A.A.; Konstantinov, F.V.; Cassis, G. Phylogeny and systematics of the subfamily Bryocorinae based on morphology with emphasis on the tribe Dicyphini sensu Schuh. Syst. Entomol. 2016, 41, 3–40. [Google Scholar] [CrossRef]
- Cassis, G.; Schwartz, M.; Moulds, T. Systematics and New Taxa of the Vannius Complex (Hemiptera: Miridae: Cylapinae) from the Australian Region. Mem. Qld. Mus. 2003, 49, 123–151. [Google Scholar]
- Cassis, G.; Monteith, G.B. A new genus and species of Cylapinae from New Caledonia with re-analysis of the Vannius complex phylogeny (Heteroptera: Miridae). Mem. Qld. Mus. 2006, 52, 13–26. [Google Scholar]
- Tyts, V.D.; Namyatova, A.A.; Konstantinov, F.V. Phylogeny of the Rhinocylapus complex (Heteroptera, Miridae, Cylapinae, Fulviini). Invertebr. Syst. 2022, 36, 751–779. [Google Scholar] [CrossRef]
- Cassis, G.; Schuh, R.T. Systematics, biodiversity, biogeography, and host associations of the Miridae (Insecta: Hemiptera: Heteroptera: Cimicomorpha). Annu. Rev. Entomol. 2011, 57, 377–404. [Google Scholar] [CrossRef]
- Gossner, M.M.; Damken, C. Diversity and ecology of saproxylic Hemiptera. In Saproxylic Insects; Ulyshen, M., Ed.; Zoological Monographs: Cham, Switzerland, 2018; Volume 1, pp. 263–317. [Google Scholar]
- Gorczyca, J. A Systematic Studies of Cylapinae with a Revision of the Afrotropical Region (Heteroptera, Miridae); Prace Naukowe Uniwersytetu Śląskiego Katowice 1863; Wydawnictwo Uniwersytetu Śląskiego: Katowice, Poland, 2000; 176p. [Google Scholar]
- Wheeler, Q.D.; Wheeler, A.G. Mycophagous Miridae? Associations of Cylapinae (Heteroptera) with pyrenomycete fungi (Euascomycetes: Xylariaceae). J. N. Y. Entomol. Soc. 1994, 102, 114–117. [Google Scholar]
- Wolski, A.; Yasunaga, T. Taxonomic review of the fungal-inhabiting plant bug genera Bothriomiris and Dashymenia (Hemiptera: Heteroptera: Miridae: Cylapinae: Bothriomirini), with descriptions of two new species of Dashymenia from Thailand. Raffles Bull. Zool. 2016, 64, 176–186. [Google Scholar]
- Carvalho, J.C.M. Neotropical Miridae, 74: Two new genera of Cylapinae from Brazil (Hemiptera). Proc. Iowa Acad. Sci. 1954, 61, 504–510. [Google Scholar]
- Carvalho, J.C.M.; Gomes, I.P. Mirideos neotropicais, CXXXVI: Genero Cylapocoris Carvalho com a descriçao de uma nova especie (Hemipera). Rev. Bras. Biol. 1971, 31, 485–488. [Google Scholar]
- Carvalho, J.C.M. Analecta Miridologica: Concerning changes of taxonomic positions of some genera and species (Hemiptera). Rev. Bras. Biol. 1976, 36, 49–59. [Google Scholar]
- Carvalho, J.C.M. Mirideos neotropicais CCXXXIX: Descriçoes de algumas espécies de Cylapinae do Amazonas (Hemiptera). Acta Amaz. 1982, 12, 811–815. [Google Scholar] [CrossRef]
- Carvalho, J.C.M. Mirideos neotropicais, CCCVI: Novos generos e espécies da tribo Cylapini Kirkaldy (Hemiptera). Bol. Mus. Para. Emilio Goeldi Cienc. Nat. Zool. 1989, 5, 79–94. [Google Scholar]
- Wolski, A. Revision of the plant bug genus Cylapocoris (Hemiptera: Heteroptera: Miridae: Cylapinae), with descriptions of seven new species from Costa Rica, Brazil, Ecuador, and Venezuela. Zootaxa 2013, 3721, 501–528. [Google Scholar] [CrossRef]
- Wolski, A. Taxonomic review of the plant bug genera Amapacylapus and Cylapus with descriptions of two new species and a key to the genera of Cylapini (Hemiptera: Heteroptera: Miridae). Acta Entomol. Mus. Natl. Pragae 2017, 57, 399–455. [Google Scholar] [CrossRef]
- Herrich-Schaeffer, G.A.W. Nomenclatur Entomologicus. In Verzeichniss der Europäischen Insecten; Zur Erleichterung des Tauschverkehrs mit Preisen Versehen. I. Lepidoptera & Hemiptera; Friedrich Prestet: Regensburg, Germany, 1835; 116p. [Google Scholar]
- Schuh, R.T. Pretarsal structure in the Miridae (Hemiptera) with a cladistic analysis of relationships within the family. Am. Mus. Novit. 1976, 601, 2601. [Google Scholar]
- Schuh, R.T.; Weirauch, C.; Wheeler, W.C. Phylogenetic relationships within the Cimicomorpha (Hemiptera: Heteroptera): A total-evidence analysis. Syst. Entomol. 2009, 34, 15–48. [Google Scholar] [CrossRef]
- Fitch, W.M. Toward defining the course of evolution: Minimum change for a specific tree topology. Syst. Entomol. 1971, 20, 406–416. [Google Scholar]
- Wilkinson, M. Ordered versus unordered characters. Cladistics 1992, 8, 375–385. [Google Scholar] [CrossRef]
- Maddison, W.P.; Maddison, D.R. Mesquite: A Modular System for Evolutionary Analysis. Version 3.61. 2019. Available online: http://www.mesquiteproject.org (accessed on 7 February 2023).
- Malipatil, M.B.; Masłowski, A.; Dobosz, R.; Taszakowski, A. Meschia brevirostris sp. nov., from New Caledonia (Hemiptera: Heteroptera: Lygaeoidea: Meschiidae). Zootaxa 2022, 5154, 333–344. [Google Scholar] [CrossRef]
- Pluot-Sigwalt, D.; Matocq, A. An investigation of the roof of the genital chamber in female plant-bugs with special emphasis on the “dorsal sac” (Hemiptera: Heteroptera: Miridae). Ann. Société Entomol. Fr. 2017, 53, 1–16. [Google Scholar] [CrossRef]
- Wolski, A. Revision of the plant bug genus Xenocylapus Bergroth (Hemiptera: Heteroptera: Miridae: Cylapinae), with a description of Henryfulvius gracilis—A new cylapine genus and species from Ecuador. Ann. Soc. Entomol. Fr. 2014, 50, 311–335. [Google Scholar] [CrossRef]
- Davis, N.T. Morphology of the female organs of reproduction in the Miridae (Hemiptera). Ann. Entomol. Soc. Am. 1955, 48, 132–150. [Google Scholar] [CrossRef]
- Taszakowski, A.; Kim, J.; Masłowski, A.; Herczek, A.; Jung, S. Kohnometopus yasunagai sp. nov., (Hemiptera, Heteroptera, Miridae, Isometopinae) from Peninsular Malaysia. Zootaxa 2022, 5141, 183–191. [Google Scholar] [CrossRef]
- Kerzhner, I.M.; Konstantinov, F.V. Structure of the aedeagus in Miridae (Heteroptera) and its bearing to suprageneric classification. Acta Soc. Zool. Bohem. 1999, 63, 117–137. [Google Scholar]
- Konstantinov, F.V. Male genitalia in Miridae (Heteroptera) and their significance for suprageneric classification of the family. Part I: General review, Isometopinae and Psallopinae. Belg. J. Entomol. 2003, 5, 3–36. [Google Scholar]
- Goloboff, P.A.; Farris, J.S.; Nixon, K.C. TNT, a free program for phylogenetic analysis. Cladistics 2008, 24, 774–786. [Google Scholar] [CrossRef]
- Goloboff, P.A. Estimating character weights during tree search. Cladistics 1993, 9, 83–91. [Google Scholar] [CrossRef] [PubMed]
- Nixon, K.C. Winclada, version 1.0000; N.P.: Ithaca, NY, USA, 2002. [Google Scholar]
- Bremer, K. Branch support and tree stability. Cladistics 1994, 10, 295–304. [Google Scholar] [CrossRef]
- Goloboff, P.A.; Farris, J.S.; Källersjö, M.; Oxelman, B.; Ramírez, M.; Szumik, C.A. Improvements to resampling measures of group support. Cladistics 2003, 19, 324–332. [Google Scholar] [CrossRef]
- Wolski, A.; Gorczyca, J. Notes on the genera Peritropisca Carvalho & Lorenzato and Rewafulvius Carvalho (Hemiptera: Heteroptera: Miridae: Cylapinae), with the description of a new species of Peritropisca from Indonesia. Zootaxa 2014, 3753, 155–166. [Google Scholar]
- Chérot, F.; Carpintero, D.L.; Wolski, A. New record and redescription of the monotypic genus Comefulvius Carvalho & Carpintero, 1985 (Hemiptera: Heteroptera: Miridae: Cylapinae). Zootaxa 2014, 3765, 495–500. [Google Scholar]
- van Doesburg, P.H. A new species of Xenocylapus Bergroth, 1922, from Surinam (Heteroptera, Miridae, Cylapinae). Entomolog. Ber. 1985, 45, 123–127. [Google Scholar]
- Wolski, A.; Gorczyca, J. Plant bugs of the tribe Bothriomirini (Hemiptera: Heteroptera: Miridae: Cylapinae) from the Oriental Region: Descriptions of eight new species and keys to Oriental genera and species of Bothriomiris Kirkaldy, Dashymenia Poppius, and Dashymeniella Poppius. Zootaxa 2012, 3412, 1–41. [Google Scholar] [CrossRef]
- Wolski, A.; Gorczyca, J.; Yasunaga, T. Taxonomic review of the bifenestratus species group of the genus Fulvius Stål with descriptions of two new species (Hemiptera, Heteroptera, Miridae, Cylapinae). Zookeys 2018, 796, 107–129. [Google Scholar] [CrossRef] [PubMed]
- Namyatova, A.; Cassis, G. Revision of the staphylinoid and ground-dwelling genus Carvalhoma Slater & Gross (Insecta: Heteroptera: Miridae: Cylapinae) of Australia. Eur. J. Taxon. 2016, 2016, 1–27. [Google Scholar]
- Gorczyca, J.; Wolski, A.; Taszakowski, A. The first record of the genus Fulvius Stål, 1862 (Heteroptera: Miridae: Cylapinae) from continental China with description of a new species. Bonn Zool. Bull. 2020, 69, 123–130. [Google Scholar]
- SAGA Development Team. System for Automated Geoscientific Analyses (SAGA); Version 7.1.1; Institute of Geography at the University of Hamburg: Hamburg, Germany, 2023; Available online: http://www.saga-gis.org (accessed on 25 July 2023).
- Uhler, P.R. Check-List of the Hemiptera Heteroptera of North America; Brooklyn Entomological Society: New York, NY, USA, 1886; iv+32p. [Google Scholar]
- Carvalho, J.C.M. Keys to the genera of Miridae of the world (Hemiptera). Bol. Mus. Para. Emilio Goeldi Cienc. Nat. Zool. 1955, 11, 3. [Google Scholar]
- Carvalho, J.C.M. Catalogue of the Miridae of the World. Part I. Subfamilies Cylapinae, Deraeocorinae and Bryocorinae. Arq. Mus. Nac. 1957, 44, 1–158. [Google Scholar]
- Carvalho, J.C.M.; Froeschner, R.C. Taxonomic names proposed in the insect order Heteroptera by Jose Candido de Melo Carvalho from 1943 to January 1985, with type depositories. J. N. Y. Entomol. Soc. 1987, 95, 121–224. [Google Scholar]
- Schuh, R.T. Plant Bugs of the World (Insecta: Heteroptera: Miridae); New York Entomological Society: New York, NY, USA, 1995; 1329p. [Google Scholar]
- Schuh, R.T. 2002–2013 Online Systematic Catalog of Plant Bugs (Insecta: Heteroptera: Miridae). Available online: http://research.amnh.org/pbi/catalog/ (accessed on 17 May 2023).
- Carvalho, J.C.M.; Froeschner, R.C. Taxonomic names proposed in the insect order Heteroptera by José Candido de Melo Carvalho from January 1989 to January 1993. J. N. Y. Entomol. Soc. 1994, 102, 481–508. [Google Scholar]
- Distant, W.L. Insecta. Rhynchota. Hemiptera-Heteroptera. In Biologia Centrali Americana; Biodiversity Heritage Library: Washington, DC, USA, 1883; Volume 1, pp. 225–264. [Google Scholar]
- Carvalho, J.C.M. Catalogue of the Miridae of the World. Part IV. Arq. Mus. Nac. 1959, 48, 1–384. [Google Scholar]
- Carvalho, J.C.M.; Dolling, W.R. Neotropical Miridae, CCV: Type designations of species described in the “Biologia Centrali Americana” (Hemiptera). Rev. Bras. Biol. 1976, 36, 789–810. [Google Scholar]
- Carvalho, J.C.M. Mirideos neotropicais, CCC: Generos e espécies novos da America Central e America do Sul (Hemiptera). Rev. Bras. Biol. 1989, 49, 261–269. [Google Scholar]
- Chérot, F.; Pauwels, O.S.G. Les specimens-types de Miridae (Insecta: Heteroptera) des collections du Musee Royal de l’Afrique Centrale (Tervuren, Belgique). Doc. Zool. 2000, 24, 1–23. [Google Scholar]
- Carvalho, J.C.M. Mirideos neotropicais, CCCIV: Novos generos e espécies do Brasil (Hemiptera). Rev. Bras. Biol. 1989, 49, 443–460. [Google Scholar]
- Wolski, A.; Henry, T.J. Review and a new subfamily placement of the plant bug genus Isometocoris Carvalho and Sailer, 1954 (Hemiptera: Heteroptera: Miridae), with the description of a new species from Brazil. Proc. Entomol. Soc. Wash. 2015, 117, 407–418. [Google Scholar] [CrossRef]
Disclaimer/Publisher’s Note: The statements, opinions and data contained in all publications are solely those of the individual author(s) and contributor(s) and not of MDPI and/or the editor(s). MDPI and/or the editor(s) disclaim responsibility for any injury to people or property resulting from any ideas, methods, instructions or products referred to in the content. |
© 2023 by the authors. Licensee MDPI, Basel, Switzerland. This article is an open access article distributed under the terms and conditions of the Creative Commons Attribution (CC BY) license (https://creativecommons.org/licenses/by/4.0/).
Share and Cite
Wolski, A.; Masłowski, A.; Taszakowski, A. Revisiting the Taxonomy of Cylapocoris Carvalho, 1954 (Hemiptera: Miridae: Cylapinae) with Descriptions of Five New Species and Morphology-Based Phylogenetic Analysis of the Genus. Insects 2023, 14, 721. https://doi.org/10.3390/insects14090721
Wolski A, Masłowski A, Taszakowski A. Revisiting the Taxonomy of Cylapocoris Carvalho, 1954 (Hemiptera: Miridae: Cylapinae) with Descriptions of Five New Species and Morphology-Based Phylogenetic Analysis of the Genus. Insects. 2023; 14(9):721. https://doi.org/10.3390/insects14090721
Chicago/Turabian StyleWolski, Andrzej, Adrian Masłowski, and Artur Taszakowski. 2023. "Revisiting the Taxonomy of Cylapocoris Carvalho, 1954 (Hemiptera: Miridae: Cylapinae) with Descriptions of Five New Species and Morphology-Based Phylogenetic Analysis of the Genus" Insects 14, no. 9: 721. https://doi.org/10.3390/insects14090721
APA StyleWolski, A., Masłowski, A., & Taszakowski, A. (2023). Revisiting the Taxonomy of Cylapocoris Carvalho, 1954 (Hemiptera: Miridae: Cylapinae) with Descriptions of Five New Species and Morphology-Based Phylogenetic Analysis of the Genus. Insects, 14(9), 721. https://doi.org/10.3390/insects14090721

