Toward Reliable Triboelectric Nanogenerators: Roles of Lubricants
Abstract
1. Introduction
1.1. Contact–Separation Mode (CS)
1.2. Single-Electrode Mode (SE)
1.3. Lateral-Sliding Mode (LS)
1.4. Freestanding-Layer Mode
2. TENGs Based on Lubricants
2.1. Solid Lubricant-Based TENGs
2.2. Semisolid Lubricant-Based TENGs
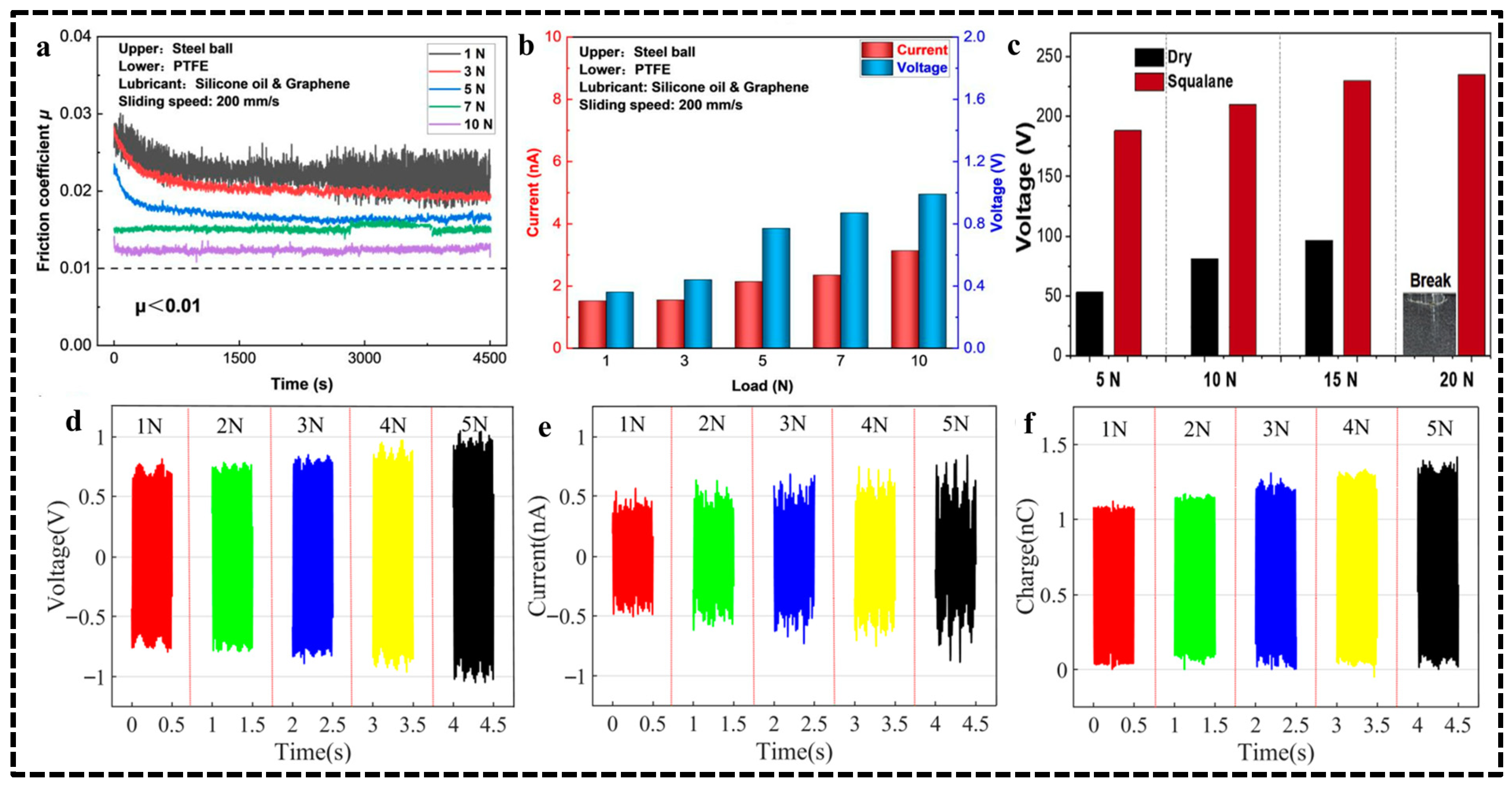
2.3. Liquid Lubricant-Based TENGs
2.4. Ball–Plate Type Liquid Lubricant-Based TENGs
2.5. Self-Lubrication-Based TENGs
3. Strain-Induced Electrification Nanogenerator (SIE-NG)
4. Effect of Mass Fraction on Tribological and Triboelectrical Performance
5. Effect of Load on Tribological and Triboelectrical Performance
6. Effect of Frequency on Tribological and Triboelectrical Performance
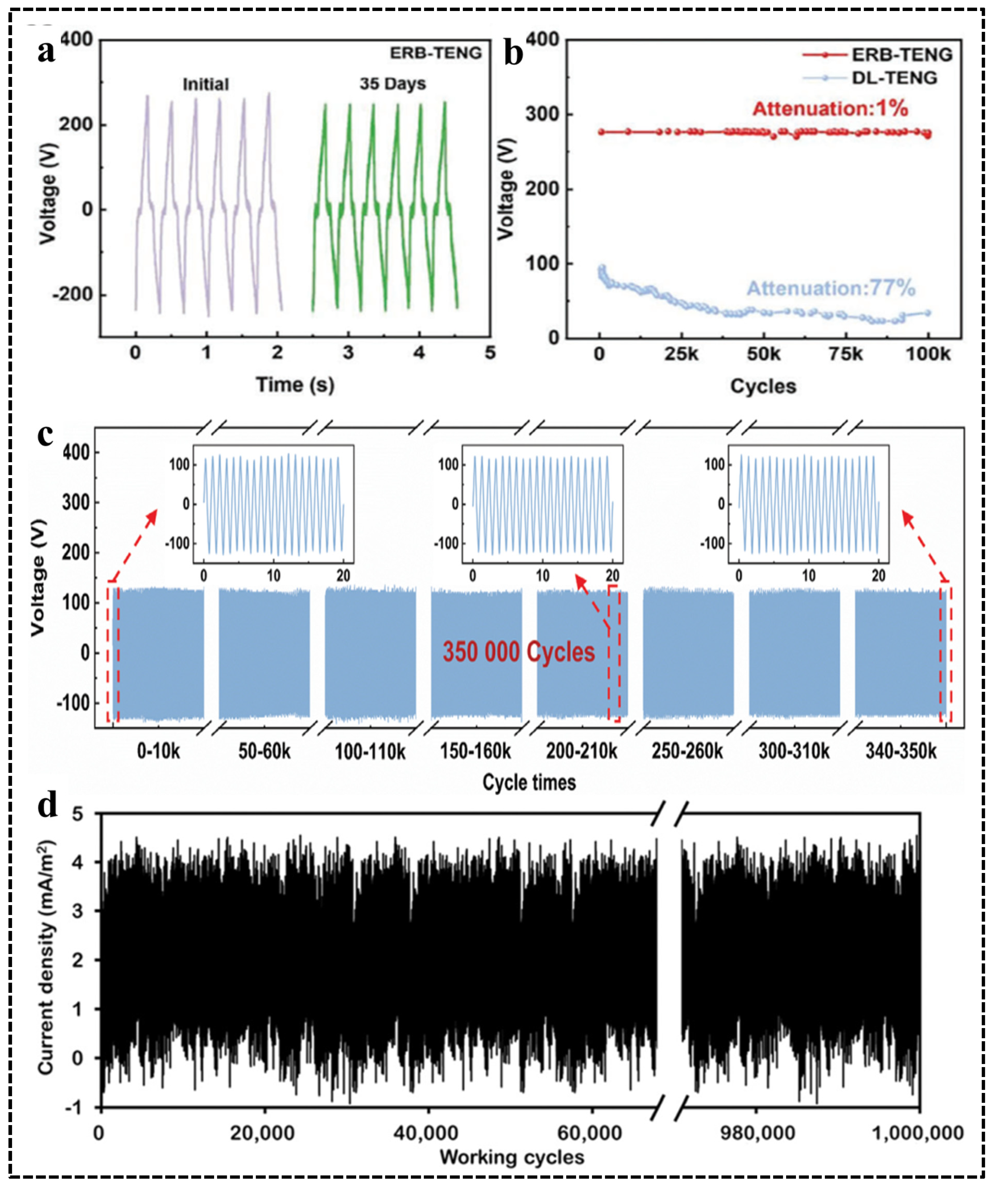
7. The Durability of the TENGs
8. Lubricant Properties and TENG Performance
8.1. Dielectric Constant and Conductivity
8.2. Viscosity and Polarity
8.3. Permittivity
9. Working Mechanism of TENGs in Air and Liquid Lubrication
10. Applications Demonstration of TENGs
11. Summary and Perspectives
- Design: Liquid lubrication, while capable of mitigating certain challenges in sliding-mode TENGs, needs a special design, and problems such as leakage or evaporation over time may adversely affect electrical output.
- Not suitable for wearable applications: In addition, although liquid lubricants represent a feasible approach, they complicate device design, making them less convenient for wearable or biomedical applications where simplicity and miniaturization are essential.
- Prolonged Operation: A periodic addition of the liquid lubricant during the prolonged operation is cumbersome in TENG applications, as the lubricant may evaporate due to increased temperature at the contact interface.
- Lubricant Properties: Though lubricants have shown improved performance of TENG in terms of electrical output and durability, their intrinsic properties, such as viscosity, permittivity, conductivity, and dielectric constant, significantly affect their performance.
- Compatibility: The compatibility of liquid lubricants with TENG materials, as well as health and environmental concerns, has received less consideration and needs further exploration. Compared to the liquid lubricant, less attention has been given to the solid or semisolid (grease-like) lubricants.
- Simultaneous measurement of friction and electrical output: Friction is always accompanied by triboelectrification; however, there is still limited research on this phenomenon. Fewer instrumental facilities are available to measure both friction and triboelectricity simultaneously under dry as well as lubrication conditions, and therefore, their correlation has not been fairly established.
- Working mechanism: The lubrication and charge transfer mechanism at the solid–liquid–solid contact interfaces needs further exploration, as current studies do not provide in-depth information.
Author Contributions
Funding
Data Availability Statement
Conflicts of Interest
References
- Zhang, C.; Mo, J.; Fu, Q.; Liu, Y.; Wang, S.; Nie, S. Wood-cellulose-fiber-based functional materials for triboelectric nanogenerators. Nano Energy 2021, 81, 105637. [Google Scholar] [CrossRef]
- Li, Y.; Xiao, S.; Luo, Y.; Tian, S.; Tang, J.; Zhang, X.; Xiong, J. Advances in electrospun nanofibers for triboelectric nanogenerators. Nano Energy 2022, 104, 107884. [Google Scholar] [CrossRef]
- Moon, J.; Lee, S.-K.; Im, B.; Byun, D.; Cho, D.-H. Strain-induced electrification-based flexible nanogenerator for efficient harvesting from ultralow-frequency vibration energy at 0.5–0.01 Hz. Energy Environ. Sci. 2024, 17, 8111–8118. [Google Scholar] [CrossRef]
- Zhang, W.; Shi, Y.; Li, Y.; Chen, X.; Shen, H. A review: Contact electrification on special interfaces. Front. Mater. 2022, 9, 909746. [Google Scholar] [CrossRef]
- Trinh, V.-L.; Chung, C.-K. Use of triboelectric nanogenerators in advanced hybrid renewable energy systems for high efficiency in sustainable energy production: A review. Processes 2024, 12, 1964. [Google Scholar] [CrossRef]
- Moon, J.; Kang, G.; Im, B.; Kim, J.; Cho, D.-H.; Byun, D. Flapping and powering characteristics of a flexible piezoelectric nanogenerator at Reynolds number range simulating ocean current. Sci. Rep. 2022, 12, 16465. [Google Scholar] [CrossRef]
- Xu, W.; Chen, Q.; Ren, Q.; Li, J.; Chen, Q.; Zhu, C.; Xie, Y.; Li, W. Recent advances in enhancing the output performance of liquid-solid triboelectric nanogenerator (L-S TENG): Mechanisms, materials, and structures. Nano Energy 2024, 131, 110191. [Google Scholar] [CrossRef]
- Meng, Z.; Li, N.; Chen, X. Exploring triboelectric polymers: Strategies for performance optimization and long-term stability. Small Methods 2025, 9, e01487. [Google Scholar] [CrossRef]
- Fan, F.-R.; Tian, Z.-Q.; Wang, Z.L. Flexible triboelectric generator. Nano Energy 2012, 1, 328–334. [Google Scholar] [CrossRef]
- Wu, C.; Wang, A.C.; Ding, W.; Guo, H.; Wang, Z.L. Triboelectric nanogenerator: A foundation of the energy for the new era. Adv. Energy Mater. 2019, 9, 1802906. [Google Scholar] [CrossRef]
- Wang, L.; Yu, J.; Wang, P.; Yang, L.; Yu, X.; Qiu, J.; Tan, K.; Tang, Y.; Guo, Y. Intelligent online sensing of lubricating oil debris via dual-electrode oil-driven triboelectric nanogenerator. Chem. Eng. J. 2025, 503, 158413. [Google Scholar] [CrossRef]
- Tao, X.; Chen, X. Create more and more triboelectric charges on polymer surface. Fundam. Res. 2025, 5, 1683–1687. [Google Scholar] [CrossRef] [PubMed]
- He, W.; Liu, W.; Fu, S.; Wu, H.; Shan, C.; Wang, Z.; Xi, Y.; Wang, X.; Guo, H.; Liu, H.; et al. Ultrahigh performance triboelectric nanogenerator enabled by charge transmission in interfacial lubrication and potential decentralization design. Research 2022, 2022, 9812865. [Google Scholar] [CrossRef] [PubMed]
- Armitage, J.L.; Ghanbarzadeh, A.; Bryant, M.G.; Neville, A. Investigating the influence of friction and material wear on triboelectric charge transfer in metal–polymer contacts. Tribol. Lett. 2022, 70, 46. [Google Scholar] [CrossRef]
- Tian, T.; Zhao, B.; Wang, Y.; Huang, S.; Ju, X.; Fan, Y. First-principles study on interfacial triboelectrification between water and halogen-functionalized polymer surfaces. Lubricants 2025, 13, 303. [Google Scholar] [CrossRef]
- Im, B.; Lee, S.-K.; Kang, G.; Moon, J.; Byun, D.; Cho, D.-H. Electrohydrodynamic jet printed silver-grid electrode for transparent raindrop energy-based triboelectric nanogenerator. Nano Energy 2022, 95, 107049. [Google Scholar] [CrossRef]
- Qin, S.; Yang, P.; Liu, Z.; Hu, J.; Li, N.; Ding, L.; Chen, X. Triboelectric sensor with ultra-wide linear range based on water-containing elastomer and ion-rich interface. Nat. Commun. 2024, 15, 10640. [Google Scholar] [CrossRef]
- Li, N.; Yang, P.; Bai, Z.; Shen, T.; Liu, Z.; Qin, S.; Hu, J.; Yu, C.; Dong, Z.; Chen, X. Bioinspired Electrostatic Capture-and-Release System for Precise Microdroplet Manipulation. Adv. Mater. 2025, 37, e2418711. [Google Scholar] [CrossRef]
- Nie, J.; Ren, Z.; Shao, J.; Deng, C.; Xu, L.; Chen, X.; Li, M.; Wang, Z.L. Self-Powered Microfluidic Transport System Based on Triboelectric Nanogenerator and Electrowetting Technique. ACS Nano 2018, 12, 1491–1499. [Google Scholar] [CrossRef]
- Tremmel, S.; Luo, X.; Rothammer, B.; Seynstahl, A.; Wang, B.; Rosenkranz, A.; Marian, M.; Zhu, L. Evaluation of DLC, MoS2, and Ti3C2T thin films for triboelectric nanogenerators. Nano Energy 2022, 97, 107185. [Google Scholar] [CrossRef]
- Shi, Z.; Zhang, Y.; Gu, J.; Liu, B.; Fu, H.; Liang, H.; Ji, J. Triboelectric nanogenerators: State of the art. Sensors 2024, 24, 4298. [Google Scholar] [CrossRef] [PubMed]
- Zhou, Y.; Zhang, J.-H.; Li, S.; Qiu, H.; Shi, Y.; Pan, L. Triboelectric nanogenerators based on 2D materials: From materials and devices to applications. Micromachines 2023, 14, 1043. [Google Scholar] [CrossRef] [PubMed]
- Deshmukh, P.R.; Cho, D.H. Review of testing configurations for simultaneous measurement of friction and triboelectrification. Tribol. Lubr. 2024, 40, 118–132. [Google Scholar]
- Deshmukh, P.R.; Cho, D.H. Research progress in lubrication and reliability strategies for triboelectric nanogenerators. Tribol. Lubr. 2024, 40, 281–298. [Google Scholar]
- Kwak, S.S.; Yoon, H.; Kim, S. Textile-based triboelectric nanogenerators for self-powered wearable electronics. Adv. Funct. Mater. 2019, 29, 1804533. [Google Scholar] [CrossRef]
- Menge, H.G.; Kim, J.O.; Park, Y.T. Enhanced triboelectric performance of modified pdms nanocomposite multilayered nanogenerators. Materials 2020, 13, 4156. [Google Scholar] [CrossRef]
- Chi, Y.; Xia, K.; Zhu, Z.; Fu, J.; Zhang, H.; Du, C.; Xu, Z. Rice paper-based biodegradable triboelectric nanogenerator. Microelectron. Eng. 2019, 216, 111059. [Google Scholar] [CrossRef]
- Zhang, Z.; Yan, Q.; Liu, Z.; Zhao, X.; Wang, Z.; Sun, J.; Wang, Z.L.; Wang, R.; Li, L. Flexible MXene composed triboelectric nanogenerator via facile vacuum-assistant filtration method for self-powered biomechanical sensing. Nano Energy 2021, 88, 106257. [Google Scholar] [CrossRef]
- Li, Z.; Wang, X.; Fu, T.; Hu, Y.; Li, L.; Zhao, Z.; Wu, L.; Wang, C.; Zhang, S. Research on nano-film composite lubricated triboelectric speed sensor for bearing skidding monitoring. Nano Energy 2023, 113, 108591. [Google Scholar] [CrossRef]
- Wu, J.; Xi, Y.; Shi, Y. Toward wear-resistive, highly durable and high performance triboelectric nanogenerator through interface liquid lubrication. Nano Energy 2020, 72, 104659. [Google Scholar] [CrossRef]
- Chung, J.; Chung, S.-H.; Lin, Z.-H.; Jin, Y.; Hong, J.; Lee, S. Dielectric liquid-based self-operating switch triboelectric nanogenerator for current amplification via regulating air breakdown. Nano Energy 2021, 88, 106292. [Google Scholar] [CrossRef]
- Zhao, Z.; Wang, X.; Hu, Y.; Li, Z.; Li, L.; Ye, G. Investigation on the tribological properties and electrification performance of grease-lubricated triboelectric nanogenerators. Tribol. Int. 2024, 191, 109163. [Google Scholar] [CrossRef]
- Park, S.; Kang, H.; Byun, D.; Cho, D.H. Synthesis and evaluation of superhydrophobic ODA/PDMS dip coating on PET for liquid–solid contact electrification. Tribol. Lubr. 2021, 37, 71–76. [Google Scholar]
- Gong, L.; Zhang, Z.; Yu, W.; Zeng, J.; Cao, J.; Fan, B.; Zhao, J.; Zhang, C. Ultra-durable polysilicon based tribovoltaic nanogenerators for bearing in situ rotational speed sensing. Small 2024, 20, e2405992. [Google Scholar] [CrossRef]
- Thainiramit, P.; Jayasvasti, S.; Yingyong, P.; Nandrakwang, S.; Isarakorn, D. Triboelectric energy-harvesting floor tile. Materials 2022, 15, 8853. [Google Scholar] [CrossRef]
- Bai, Y.; Zhu, W.; Zhang, M.; Hasan, A.M.; Bowen, C.R.; Yang, Y. Triboelectric nanogenerator for harvesting ultra-high-speed wind energy with high-frequency output. J. Mater. Chem. A 2025, 13, 9101–9110. [Google Scholar] [CrossRef]
- Liang, X.; Liu, S.; Yang, H.; Jiang, T. Triboelectric Nanogenerators for Ocean Wave Energy Harvesting: Unit Integration and Network Construction. Electronics 2023, 12, 225. [Google Scholar] [CrossRef]
- Yu, A.; Pu, X.; Wen, R.; Liu, M.; Zhou, T.; Zhang, K.; Zhang, Y.; Zhai, J.; Hu, W.; Wang, Z.L. Core–Shell-Yarn-Based Triboelectric Nanogenerator Textiles as Power Cloths. ACS Nano 2017, 11, 12764–12771. [Google Scholar] [CrossRef]
- Park, S.; Byun, D.; Cho, D.H. Evaluation of h-BN Nanoflakes/Polyimide Composites for a Triboelectric Nanogenerator. Tribol. Lubr. 2021, 37, 125–128. [Google Scholar]
- Wang, Y.-M.; Zhang, X.; Ran, Y.; Liu, C.; Wang, D.; Mao, G.; Jiang, X.; Wang, S.; Yin, X.-B.; Yang, R. Advances in Metal–Organic Framework-Based Triboelectric Nanogenerators. ACS Mater. Lett. 2024, 6, 3883–3898. [Google Scholar] [CrossRef]
- Liang, Y.; Xu, X.; Zhao, L.; Lei, C.; Dai, K.; Zhuo, R.; Fan, B.; Cheng, E.; Hassan, M.A.; Gao, L.; et al. Advances of strategies to increase the surface charge density of triboelectric nanogenerators: A review. Small 2023, 20, e2308469. [Google Scholar] [CrossRef]
- Cao, C.; Li, Z.; Shen, F.; Zhang, Q.; Gong, Y.; Guo, H.; Peng, Y.; Wang, Z.L. Progress in techniques for improving the output performance of triboelectric nanogenerators. Energy Environ. Sci. 2023, 17, 885–924. [Google Scholar] [CrossRef]
- Zhou, Y.; Deng, W.; Xu, J.; Chen, J. Engineering materials at the nanoscale for triboelectric nanogenerators. Cell Rep. Phys. Sci. 2020, 1, 100142. [Google Scholar] [CrossRef]
- Nawaz, A.; Yoon, H.-J. Application of polymer lubricants in triboelectric energy harvesting: A review. Micromachines 2025, 16, 1195. [Google Scholar] [CrossRef] [PubMed]
- Luo, J.; Wang, Z.L. Recent progress of triboelectric nanogenerators: From fundamental theory to practical applications. EcoMat 2020, 2, e12059. [Google Scholar] [CrossRef]
- Wang, S.; Lin, L.; Xie, Y.; Jing, Q.; Niu, S.; Wang, Z.L. Sliding-triboelectric nanogenerators based on in-plane charge-separation mechanism. Nano Lett. 2013, 13, 2226–2233. [Google Scholar] [CrossRef]
- Hu, Y.; Wang, X.; Li, H.; Li, Z.; Sun, N. Tribological properties and electrification performance of patterned surface for sliding-mode triboelectric nanogenerator. Langmuir 2019, 35, 9396–9401. [Google Scholar] [CrossRef]
- Li, Z.; Wang, X.; Hu, Y.; Li, L.; Wang, C. Triboelectric properties of BaTiO3/polyimide nanocomposite film. Appl. Surf. Sci. 2022, 572, 151391. [Google Scholar] [CrossRef]
- Armitage, J.; Ghanbarzadeh, A.; Wang, C.; Neville, A. An investigation into the influence of tribological parameters on the operation of sliding triboelectric nanogenerators. Tribol. Int. 2021, 155, 106778. [Google Scholar] [CrossRef]
- Galembeck, F.; Burgo, T.A.L.; Balestrin, L.B.S.; Gouveia, R.F.; Silva, C.A.; Galembeck, A. Friction, tribochemistry and triboelectricity: Recent progress and perspectives. RSC Adv. 2014, 4, 64280–64298. [Google Scholar] [CrossRef]
- Chung, S.-H.; Chung, J.; Lee, S. Recent advances in lubricant-based triboelectric nanogenerators for enhancing mechanical lifespan and electrical output. Nanoenergy Adv. 2022, 2, 210–221. [Google Scholar] [CrossRef]
- Zhao, J.; Shi, Y. Boosting the durability of triboelectric nanogenerators: A critical review and prospect. Adv. Funct. Mater. 2023, 33, 2213407. [Google Scholar] [CrossRef]
- Li, G.; Yang, S.; Xing, P.; Liu, T.; Gao, H.; Song, Y.; Zhang, H. Experimental investigation of triboelectrification behaviour in the friction process. Lubricants 2022, 10, 180. [Google Scholar] [CrossRef]
- Yang, W.; Wang, J.; Wang, X.; Chen, P. Anisotropic tribology and electrification properties of sliding-mode triboelectric nanogenerator with groove textures. Friction 2024, 12, 1828–1837. [Google Scholar] [CrossRef]
- An, S.; Fu, S.; He, W.; Li, G.; Xing, P.; Du, Y.; Wang, J.; Zhou, S.; Pu, X.; Hu, C. Boosting output performance of sliding mode triboelectric nanogenerator by shielding layer and shrouded-tribo-area optimized ternary electrification layered architecture. Small 2023, 19, e2303277. [Google Scholar] [CrossRef] [PubMed]
- Balasubramaniam, G.; Cho, D.-H. Hexagonal boron nitride nanosheets eco-friendly dispersed in pure water for lubrication in fretting contacts between steel pairs. Wear 2023, 530–531, 205057. [Google Scholar] [CrossRef]
- Karluk, A.A.; Ekim, S.D.; Baytekin, B.; Baytekin, H.T. Online lubricant degradation monitoring using contact charging of polymers. Appl. Surf. Sci. 2022, 584, 152593. [Google Scholar] [CrossRef]
- Lee, J.H.; Cho, D.-H.; Park, B.H.; Choi, J.S. Nanotribology of 2D materials and their macroscopic applications. J. Phys. D: Appl. Phys. 2020, 53, 393001. [Google Scholar] [CrossRef]
- Nasser, K.; Guimarey, M.J.G.; Pereira, N.d.M. Recent studies on nanomaterials as additives to lubricants under electrified conditions for tribology: Review. Lubricants 2025, 13, 2. [Google Scholar] [CrossRef]
- Greco, A.; Sheng, S.; Keller, J.; Erdemir, A. Material wear and fatigue in wind turbine Systems. Wear 2013, 302, 1583–1591. [Google Scholar] [CrossRef]
- Balasubramaniam, G.; Cho, D.H. Lubricating effect of water-soluble hexagonal boron nitride nanolubricants on AISI 304 steel sliding pair. Tribol. Lubr. 2023, 39, 43–48. [Google Scholar]
- Zhou, L.; Liu, D.; Zhao, Z.; Li, S.; Liu, Y.; Liu, L.; Gao, Y.; Wang, Z.L.; Wang, J. Simultaneously Enhancing Power Density and Durability of Sliding-Mode Triboelectric Nanogenerator via Interface Liquid Lubrication. Adv. Energy Mater. 2020, 10, 2002920. [Google Scholar] [CrossRef]
- Liu, D.; Zhou, L.; Cui, S.; Gao, Y.; Li, S.; Zhao, Z.; Yi, Z.; Zou, H.; Fan, Y.; Wang, J.; et al. Standardized measurement of dielectric materials’ intrinsic triboelectric charge density through the suppression of air breakdown. Nat. Commun. 2022, 13, 6019. [Google Scholar] [CrossRef] [PubMed]
- Kitamura, T.; Kojima, H.; Hayakawa, N.; Kobayashi, K.; Kato, T.; Rokunohe, T. Influence of space charge by primary and secondary streamers on breakdown mechanism under non-uniform electric field in air. In Proceedings of the 2014 IEEE Conference on Electrical Insulation and Dielectric Phenomena (CEIDP), Des Moines, IA, USA, 19–22 October 2014; pp. 122–125. [Google Scholar]
- Zhu, J.; Zhu, M.; Shi, Q.; Wen, F.; Liu, L.; Dong, B.; Haroun, A.; Yang, Y.; Vachon, P.; Guo, X.; et al. Progress inTENGtechnology—A journey from energy harvesting to nanoenergy and nanosystem. EcoMat 2020, 2, e12058. [Google Scholar] [CrossRef]
- Tian, Y.; An, Y.; Xu, B. MXene-based materials for advanced nanogenerators. Nano Energy 2022, 101, 107556. [Google Scholar] [CrossRef]
- Potu, S.; Kulandaivel, A.; Gollapelli, B.; Khanapuram, U.K.; Rajaboina, R.K. Oxide based triboelectric nanogenerators: Recent advances and future prospects in energy harvesting. Mater. Sci. Eng. R Rep. 2024, 161, 100866. [Google Scholar] [CrossRef]
- Chen, A.; Zhang, C.; Zhu, G.; Wang, Z.L. Polymer materials for high-performance triboelectric nanogenerators. Adv. Sci. 2020, 7, 2000186. [Google Scholar] [CrossRef]
- Sun, E.; Zhu, Q.; Rehman, H.U.; Wu, T.; Cao, X.; Wang, N. Magnetic material in triboelectric nanogenerators: A review. Nanomaterials 2024, 14, 826. [Google Scholar] [CrossRef]
- Rajaboina, R.K.; Khanapuram, U.K.; Vivekananthan, V.; Khandelwal, G.; Potu, S.; Babu, A.; Madathil, N.; Velpula, M.; Kodali, P. Crystalline porous material-based nanogenerators: Recent progress, applications, challenges, and opportunities. Small 2023, 20, e2306209. [Google Scholar] [CrossRef]
- Thakur, A.; Devi, P. Paper-based flexible devices for energy harvesting, conversion and storage applications: A review. Nano Energy 2022, 94, 106927. [Google Scholar] [CrossRef]
- Ding, Z.; Wang, X.; Huang, C.; Choi, K.; Choi, D. Advances in intelligent sports based on triboelectric nanogenerators. Nanoenergy Adv. 2024, 4, 258–283. [Google Scholar] [CrossRef]
- Bhaduri, A.; Ha, T. Biowaste-derived triboelectric nanogenerators for emerging bioelectronics. Adv. Sci. 2024, 11, e2405666. [Google Scholar] [CrossRef] [PubMed]
- Rodrigues, C.; Nunes, D.; Clemente, D.; Mathias, N.; Correia, J.M.; Rosa-Santos, P.; Taveira-Pinto, F.; Morais, T.; Pereira, A.; Ventura, J. Emerging triboelectric nanogenerators for ocean wave energy harvesting: State of the art and future perspectives. Energy Environ. Sci. 2020, 13, 2657–2683. [Google Scholar] [CrossRef]
- Tian, J.; Chen, X.; Wang, Z.L. Environmental energy harvesting based on triboelectric nanogenerators. Nanotechnology 2020, 31, 242001. [Google Scholar] [CrossRef]
- Jiang, H.; Lv, X.; Wang, K. Application of triboelectric nanogenerator in self-powered motion detection devices: A review. APL Mater. 2024, 12, 070601. [Google Scholar] [CrossRef]
- Dip, T.M.; Arin, R.A.; Anik, H.R.; Uddin, M.; Tushar, S.I.; Sayam, A.; Sharma, S. Triboelectric nanogenerators for marine applications: Recent advances in energy harvesting, monitoring, and self-powered equipment. Adv. Mater. Technol. 2023, 8, 2300802. [Google Scholar] [CrossRef]
- Li, X.; Wei, D.; Wang, Z.L. Direct current triboelectric nanogenerators, a perspective from material selections. Nanoenergy Adv. 2023, 3, 343–375. [Google Scholar] [CrossRef]
- Du, S.; Basset, P.; Guo, H.; Galayko, D.; Karami, A. Power management technologies for triboelectric nanogenerators. MRS Bull. 2025, 50, 305–314. [Google Scholar] [CrossRef]
- Hu, J.; Liu, Z.; Yang, P.; Qin, S.; Li, N.; Ji, W.; Wang, Z.L.; Chen, X. Charge transfer behavior of triboelectric polymers and triboelectric sensors operated under ultrahigh pressure. Susmat 2024, 4, e250. [Google Scholar] [CrossRef]
- Jing, Q.; Zhu, G.; Bai, P.; Xie, Y.; Chen, J.; Han, R.P.S.; Wang, Z.L. Case-Encapsulated Triboelectric Nanogenerator for Harvesting Energy from Reciprocating Sliding Motion. ACS Nano 2014, 8, 3836–3842. [Google Scholar] [CrossRef]
- Zhang, J.; Zheng, Y.; Xu, L.; Wang, D. Oleic-acid enhanced triboelectric nanogenerator with high output performance and wear resistance. Nano Energy 2020, 69, 104435. [Google Scholar] [CrossRef]
- Chung, S.; Chung, J.; Song, M.; Kim, S.; Shin, D.; Lin, Z.; Koo, B.; Kim, D.; Hong, J.; Lee, S. Nonpolar Liquid Lubricant Submerged Triboelectric Nanogenerator for Current Amplification via Direct Electron Flow. Adv. Energy Mater. 2021, 11, 2100936. [Google Scholar] [CrossRef]
- Ariffin, N.A.A.M.; Lee, C.T.; Thirugnanasambandam, A.; Wong, K.J.; Chong, W.W.F. Triboelectric Performance of Ionic Liquid, Synthetic, and Vegetable Oil-Based Polytetrafluoroethylene (PTFE) Greases. Lubricants 2024, 12, 272. [Google Scholar] [CrossRef]
- Abozeid, A.A.; Youssef, M.M.; Megahed, T.F.; El-Helaly, M.; Pape, F.; Nassef, M.G.A. Tribo-Electric Performance of Nano-Enhanced Palm Oil-Based Glycerol Grease for Electric Vehicle Bearings. Lubricants 2025, 13, 354. [Google Scholar] [CrossRef]
- Song, M.; Chung, J.; Chung, S.-H.; Cha, K.; Heo, D.; Kim, S.; Hwang, P.T.; Kim, D.; Koo, B.; Hong, J.; et al. Semisolid-lubricant-based ball-bearing triboelectric nanogenerator for current amplification, enhanced mechanical lifespan, and thermal stabilization. Nano Energy 2022, 93, 106816. [Google Scholar] [CrossRef]
- Zhao, Z.; Wang, X.; Hu, Y.; Li, Z.; Li, L.; Wu, L. Grease-lubricated triboelectric instantaneous angular speed sensor integrated with signal processing circuit for bearing fault diagnosis. Nano Energy 2023, 117, 108871. [Google Scholar] [CrossRef]
- Chen, J.; Zhao, Y.; Wang, R.; Wang, P. Super-Low Friction Electrification Achieved on Polytetrafluoroethylene Films-Based Triboelectric Nanogenerators Lubricated by Graphene-Doped Silicone Oil. Micromachines 2023, 14, 1776. [Google Scholar] [CrossRef] [PubMed]
- Lee, J.; Chung, S.-H.; Kim, B.; Son, J.-H.; Lin, Z.-H.; Lee, S.; Kim, S. Wear and triboelectric performance of polymers with non-polar lubricants. Tribol. Int. 2023, 178, 108088. [Google Scholar] [CrossRef]
- Wang, K.; Li, J.; Li, J.; Wu, C.; Yi, S.; Liu, Y.; Luo, J. Hexadecane-containing sandwich structure based triboelectric nanogenerator with remarkable performance enhancement. Nano Energy 2021, 87, 106198. [Google Scholar] [CrossRef]
- Shi, W.; Wang, X.; Diao, W.; Liu, G.; Cao, Y. Effect of pump voltage on triboelectric properties and air breakdown of sliding-mode triboelectric nanogenerator. Nano Energy 2025, 137, 110758. [Google Scholar] [CrossRef]
- Wang, K.; Wu, C.; Zhang, H.; Li, J.; Li, J. Cylindrical bearing inspired oil enhanced rolling friction based nanogenerator. Nano Energy 2022, 99, 107372. [Google Scholar] [CrossRef]
- Liu, X.; Zhang, J.; Zhang, L.; Feng, Y.; Feng, M.; Luo, N.; Wang, D. Influence of interface liquid lubrication on triboelectrification of point contact friction pair. Tribol. Int. 2022, 165, 107323. [Google Scholar] [CrossRef]
- Shao, J.; Yu, G.; He, Y.; Li, J.; Hou, M.; Wang, X.; Zhang, P.; Wang, X. An Investigation of the Output Performances of a Triboelectric Nanogenerator Lubricated with TiO2-Doped Oleic Acid. Lubricants 2024, 12, 269. [Google Scholar] [CrossRef]
- Wang, K.; Wang, X.; Sun, Y.; Wu, Z.; Zhang, H.; Xiao, K.; Du, J.; Li, J.; Luo, J. Macroscopic liquid superlubric triboelectric nanogenerator: An in-depth understanding of solid-liquid interfacial charge behavior. Nano Energy 2024, 129, 110038. [Google Scholar] [CrossRef]
- Yang, D.; Zhang, L.; Luo, N.; Liu, Y.; Sun, W.; Peng, J.; Feng, M.; Feng, Y.; Wang, H.; Wang, D. Tribological-behaviour-controlled direct-current triboelectric nanogenerator based on the tribovoltaic effect under high contact pressure. Nano Energy 2022, 99, 107370. [Google Scholar] [CrossRef]
- Guo, Y.; Zhang, L.; Du, C.; Feng, Y.; Yang, D.; Zhang, Z.; Feng, M.; Wan, Y.; Wang, D. Onion-like carbon as nano-additive for tribological nanogenerators with enhanced output performance and stability. Nano Energy 2022, 104, 107900. [Google Scholar] [CrossRef]
- Liu, M.; Zhang, X.; Xin, Y.; Guo, D.; Hu, G.; Ma, Y.; Yu, B.; Huang, T.; Ji, C.; Zhu, M.; et al. Earthworm-Inspired Ultra-Durable Sliding Triboelectric Nanogenerator with Bionic Self-Replenishing Lubricating Property for Wind Energy Harvesting and Self-Powered Intelligent Sports Monitoring. Adv. Sci. 2024, 11, e2401636. [Google Scholar] [CrossRef]
- Zhang, X.; Liu, M.; Zhang, Z.; Min, H.; Wang, C.; Hu, G.; Yang, T.; Luo, S.; Yu, B.; Huang, T.; et al. Highly Durable Bidirectional Rotary Triboelectric Nanogenerator with a Self-Lubricating Texture and Self-Adapting Contact Synergy for Wearable Applications. Small 2023, 19, e2300890. [Google Scholar] [CrossRef]
- Cho, D.-H.; Park, S.; Im, B.; Kim, Y.; Kim, S.-W.; Lee, S.-K.; Byun, D. Eco-friendly mass production of MoS2 flakes in pure water for performance enhancement of triboelectric nanogenerator. Appl. Surf. Sci. 2023, 625, 157235. [Google Scholar] [CrossRef]
- Cho, D.H.; Park, S. Work Function of Water-Exfoliated Hexagonal Boron Nitride Flakes. Tribol. Lubr. 2025, 41, 143–147. [Google Scholar]



















| TENG | Triboelectric and Electrode Materials | Lubricant | Load/ Frequency Velocity | COF | Voc | Isc | Power | Stability | Application | Ref. |
|---|---|---|---|---|---|---|---|---|---|---|
| Reciprocating and freestanding TENGs | ||||||||||
| Lubrication-STENG | Copper and PI | Dry Squalane | 16 N, 4 Hz | ~0.36 ~0.13 | ~24 V ~60 V | - | - | −3.475 h | - | [29] |
| CL-STENG | Copper and BTO/PI film | Dry Squalene | 16 N, 4 Hz | ~0.42 ~0.12 | ~38 V ~165 V | - | - | 3.475 h | - | [29] |
| Reciprocating Slide-Mode TENG | Al Foil and Kapton film (PI) | Dry Squalane | 10 N, 1 Hz | - | ~76 V ~215 V | ~0.38 μA ~0.75 μA | - | 36,000 cycles | - | [30] |
| Freestanding Reciprocating -Sliding DLSS-TENG | PTFE, PS, and Aluminum | Dielectric liquid Mineral oil | 0.5 Hz | - | 140 V | 30 mA | - | - | LEDs lit | [31] |
| Sliding FS-TENG | Copper foil & Kapton, conductive fabric | Squalane | 10 N | - | ~450 V | 0.36 μA | - | 86% 500,000 cycles | - | [62] |
| Alternative Current TENG (AC-TENG) | Copper foil & Kapton, conductive fabric | Squalane | 10 N | - | - | 0.46 μA | - | 500,000 cycles | - | [62] |
| DirectCurrent TENG (DC-TENG) | Copper foil and Kapton | Squalane | 10 N | - | - | 0.16 μA | - | 500,000 cycles | - | [62] |
| Reciprocating-Sliding cTENG | Kapton and copper | PTFE nanoparticles | 1.0 m/s | - | ~119 V | 668 μA | 12.2 mW @ 140 kΩ | - | Green LEDs and white bulbs lit | [81] |
| Reciprocating TENG | PFA and Aluminum | Liquid paraffin Mineral oil | 1 N, 0.5 Hz | - | 140 V 140 V | 40 mA 41.6 mA | - | - | - | [89] |
| HS-TENG | PTFE, Nylon, and copper tape | Dry Hexadecane | 10 N, 125 mm/s | - | 19 V 60 V | 6 μA 15 μA | - | 6000 s 64,000 s | - | [90] |
| CE-LS-TENG | Copper, and PI with CE, pump voltage 0 V | Dry Squalane | - | ~0.47 ~0.13 | - | ~48 μC/m2 ~125 μC/m2 Charge density | - | 12,000 s | - | [91] |
| CE-LS-TENG | Copper, and PI with CE, pump voltage 1100 V | Dry Squalane | - | ~0.64 ~0.2 | - | - ~148 μC/m2 Charge density | - | 12,000 s | - | [91] |
| Reciprocating-Freestanding TENG | 316 L Steel and PTFE | Dry Hexadecane Hexadecane–OLC | 5 N, 2 Hz | 0.22 0.054 0.048 | - | 70 nA 130 nA 400 nA | - | - | - | [97] |
| ERB- SF-TENG | ERB film, copper, and conductive fabrics | Squalane | 5 N, 3 Hz | 0.077 | 277 V | 2.78 μA | 0.45 Wm−2@304 MΩ | 100,000 cycles | LED lightening, capacitor charging, LCD display | [98] |
| SF-TENG | Copper, PDMS/HSMs | Self-lubrication | 2 Hz | 0.195 | 48.8 V | 0.5 μA | - | - | - | [99] |
| Ball–plate-type TENGs | ||||||||||
| Reciprocating Ball–Plate | GCr15 and PVDF | Dry | 5 N, 4 Hz | ~0.15@300 sec | 0.05 V | 0.8 nA | - | - | - | [93] |
| PAO 4 | ~0.07 | 0.15 V | 6 nA | |||||||
| Reciprocating Ball–Plate | GCr15 and POM | Dry | 5 N, 4 Hz | ~0.15@300 sec | - | 0.5 nA | - | - | - | [93] |
| PAO 4 | ~0.07 | - | 1.25 nA | - | - | - | ||||
| Reciprocating Ball–Plate | GCr15 and PTFE | Dry | 5 N, 4 Hz | ~0.15@300 sec | - | 0.25 nA | [93] | |||
| PAO 4 | ~0.07 | - | 1.3 nA | |||||||
| Ball-Plate Testing | PTFE and steel ball | Silicon oil 0.005 wt.% graphene NSs + Silicon oil | 5 N, 200 mm/s | 0.027 0.016 | 0.62 V 0.77 V | 1.64 nA 2.14 nA | - | - | - | [88] |
| Ball-Plate Testing | PTFE and copper ball | Dry Hexadecane Squalane PAO6 BMIMPF6 Silicone oil | 5 N, 200 mm/s | 0.26 0.089 0.060 0.052 0.049 0.035 | 0.32 V 2.23 V 2.40 V 0.45 V 0.23 V 1.12 V | 1.24 nA 4.94 nA 5.47 nA 2.17 nA 1.28 nA 2.71 nA | - | - | - | [88] |
| Reciprocating Ball-Plate | 304 steel and PI | Dry Oleic acid (OA) 0.1 wt.% TiO2 doped OA | 5 N, 40 mm/s | 0.310 0.022 0.066 | ~1.8 Vpp ~1.2 Vpp ~2.5 Vpp | 0.7 nA ~0.6 nA ~1.25 nA | - | 3600 s | - | [94] |
| Macroscopic Liquid Superlubric TENG | PTFE ball, ITO, and copper | Dry PAO | 15 N, 300 rpm | 0.285 0.0025 | 0.4 V 1.02 V | 41.96 nA 100.9 nA | - | - | - | [95] |
| Reciprocating TCDC-TENG | Steel ball and Si-wafer | Dry PAO4 | 5 N, 5 Hz | ~0.75 ~0.15 | 0.65 V 0.55 V | 517 nA 246 nA | - | - | - | [96] |
| Rotating-sliding TENGs | ||||||||||
| NFCL-TSS/Rotary Freestanding TENG (RF-TENG) | NUP2207 ECP Bearing Material, Cu, and BTO/PI film | Squalene | Radial load 200 N, 2500 RPM | - | 80 V | ~12 nA | - | 2 h | Speed sensor | [29] |
| Rotating Disk-type DLSS-TENG | PTFE, PS, and Aluminum | Dielectric liquid Mineral oil | 30 rpm | - | 100 V | 56 mA | - | - | Capacitor charging | [31] |
| Rotary Freestanding TENG (RF-TENG) | Cu & PTFE | Dry Silicon grease | 12 N, Angular frequency-104.7 rad/s | ~0.16 0.12 | 28.9 Vpp ~143 Vpp | ~32 μA ~150 μA | - | - | - | [32] |
| Rotary Freestanding TENG (RF-TENG) | Cu & PI | Dry Silicon grease | 12 N, Angular frequency-104.7 rad/s | ~0.35 ~0.17 | ~42 V ~110 V | - | - | - | - | [32] |
| Rotary Freestanding TENG (RF-TENG) | Cu & FEP | Dry Silicon grease | 12 N, Angular frequency-104.7 rad/s | ~0.16 ~0.10 | ~40 V ~135 V | - | - | - | - | [32] |
| Rotary Sliding FS-TENG | Copper, Kapton film & conductive fabrics | Air Squalane | - | - | - | ~115 μA ~150 μA | 21.7 mW 32.9 mW | 35% after 12,000 cycles 90% after 100,000 cycles | Lit up white LED bulbs, powering hygrothermograph | [62] |
| GL Rotary Freestanding TENG | Copper, PTFE, FR-4 | Dry Insulating Grease | 12 N, 1000 rpm | 0.12 ~0.09 | 28.9 V ~143 V | - | - | - | - | [87] |
| GL-TEIASS | Copper, PTFE, FR-4 | Dry Insulating Grease | Radial load 200 N, 1000 rpm | - | ~15 V ~65 V | ~15 μA ~65 μA | - ~440 μW @ 10 MΩ | - | Angular speed sensor | [87] |
| Rolling Freestanding LLS-TENG | PTFE and Aluminum | Air Mineral oil | - | - | 28 V 200 V | 5 mA 85 mA | - | 72 h | 319 LEDs, charging of capacitors and Li battery | [83] |
| Rotating TENG | PFA and Aluminum | Mineral oil | - | - | 200 V | - | - | 4000 s | Turn on 58 LEDs | [89] |
| Rotating Wheel Disc TENG | 316 L steel and PTFE | Dry Hexadecane Hexadecane–OLC | 18.6 N, 300 r/min | - | - | 1.2 μA 2.5 μA 4 μA | ~20 μW ~100 μW ~225 μW | 30 min 30 min 6 h | 50 LEDs lit | [97] |
| TAB-TENG | Copper, PDMS/HSMs, PI | Self-lubrication | 6 N | - | 148 V | 5.1 mA m−2 | 80 mWm−2@20 MΩ | 350,000 cycles | LED lightening, LCD blackboard display, walking monitoring | [99] |
| Bearing-type and rolling-sliding-type TENGs | ||||||||||
| Ball-Bearing-Type TENG | Steel balls, PTFE balls, and Aluminum | Semisolid Lubricant (Super Lube®) | 100 rpm | - | 40 V | 6 mA | - | - | - | [86] |
| Ball-Bearing-Type TENG | Steel balls, PTFE balls, and Aluminum | Semisolid Lubricant (Super Lube®) | 300 rpm | - | 35 V | 1 mA | 35 mW @ 1 MΩ | 80% 990,000 rotation | LEDs, capacitor charging | [86] |
| RF-TENG | Copper, PI, and ABS | Dry | 60.15 N, 125 mm/s | - | 432.7 V | 0.55 μA | - | - | - | [92] |
| ORF-TENG | Copper, PI, and ABS | Hexadecane | 60.15 N, 125 mm/s | - | 1256.7 V | 5.14 μA | 1.14 mW | - | 50 commercial LEDS lit | [92] |
Disclaimer/Publisher’s Note: The statements, opinions and data contained in all publications are solely those of the individual author(s) and contributor(s) and not of MDPI and/or the editor(s). MDPI and/or the editor(s) disclaim responsibility for any injury to people or property resulting from any ideas, methods, instructions or products referred to in the content. |
© 2026 by the authors. Licensee MDPI, Basel, Switzerland. This article is an open access article distributed under the terms and conditions of the Creative Commons Attribution (CC BY) license.
Share and Cite
Deshmukh, P.R.; Cho, D.-H. Toward Reliable Triboelectric Nanogenerators: Roles of Lubricants. Lubricants 2026, 14, 81. https://doi.org/10.3390/lubricants14020081
Deshmukh PR, Cho D-H. Toward Reliable Triboelectric Nanogenerators: Roles of Lubricants. Lubricants. 2026; 14(2):81. https://doi.org/10.3390/lubricants14020081
Chicago/Turabian StyleDeshmukh, P. R., and Dae-Hyun Cho. 2026. "Toward Reliable Triboelectric Nanogenerators: Roles of Lubricants" Lubricants 14, no. 2: 81. https://doi.org/10.3390/lubricants14020081
APA StyleDeshmukh, P. R., & Cho, D.-H. (2026). Toward Reliable Triboelectric Nanogenerators: Roles of Lubricants. Lubricants, 14(2), 81. https://doi.org/10.3390/lubricants14020081

