Tumor Microenvironment and Genes Affecting the Prognosis of Temozolomide-Treated Glioblastoma
Abstract
1. Introduction
2. Materials and Methods
2.1. scRNA Sequencing Data: GEO Dataset
2.2. Bulk RNA Sequencing Data and Clinical Data: TCGA Dataset
2.3. scRNA Sequencing Data Analysis
2.4. CIBERSORTx
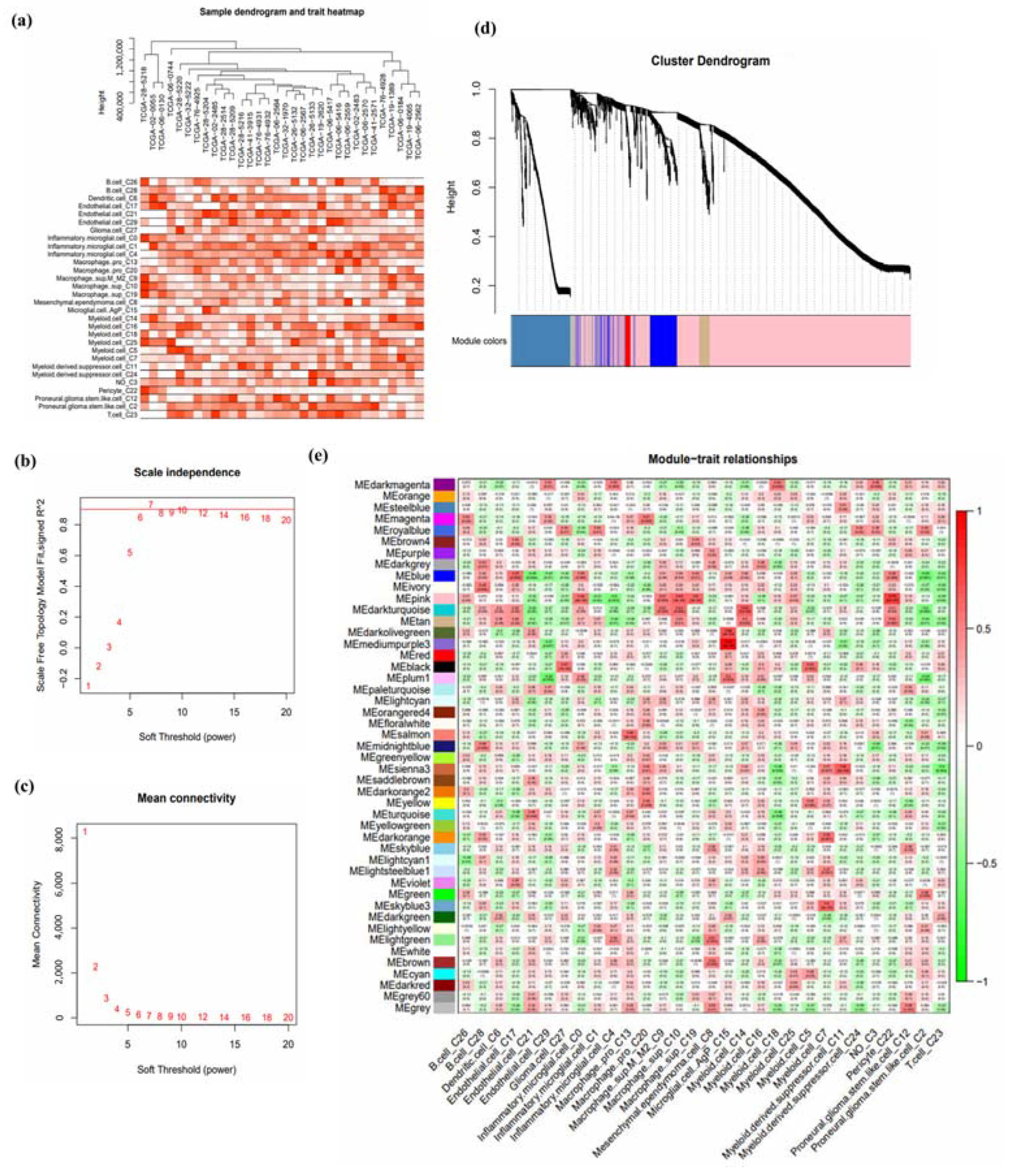
2.5. WGCNA
2.6. DEG and Functional Pathway Analysis
2.7. Survival Analysis
3. Results
3.1. Highly Expressed Cell Types and Related Gene Modules
3.2. Survival-Related Genes and Functions
3.3. Survival Analysis Results
4. Discussion
5. Conclusions
Supplementary Materials
Author Contributions
Funding
Institutional Review Board Statement
Informed Consent Statement
Data Availability Statement
Conflicts of Interest
References
- Omuro, A.; DeAngelis, L.M. Glioblastoma and other malignant gliomas: A clinical review. JAMA 2013, 310, 1842–1850. [Google Scholar] [CrossRef] [PubMed]
- Louis, D.N.; Perry, A.; Wesseling, P.; Brat, D.J.; Cree, I.A.; Figarella-Branger, D.; Hawkins, C.; Ng, H.K.; Pfister, S.M.; Reifenberger, G.; et al. The 2021 WHO Classification of Tumors of the Central Nervous System: A summary. Neuro Oncol. 2021, 23, 1231–1251. [Google Scholar] [CrossRef] [PubMed]
- Mladenovsk, M.; Valkov, I.; Ovcharov, M.; Vasilev, N.; Duhlenski, I. High Grade Glioma Surgery—Clinical Aspects and Prognosis. Folia Med. 2021, 63, 35–41. [Google Scholar] [CrossRef] [PubMed]
- Carlsson, S.K.; Brothers, S.P.; Wahlestedt, C. Emerging treatment strategies for glioblastoma multiforme. EMBO Mol. Med. 2014, 6, 1359–1370. [Google Scholar] [CrossRef]
- Delgado-López, P.D.; Corrales-García, E.M. Survival in glioblastoma: A review on the impact of treatment modalities. Clin. Transl. Oncol. 2016, 18, 1062–1071. [Google Scholar] [CrossRef]
- Singh, N.; Miner, A.; Hennis, L.; Mittal, S. Mechanisms of temozolomide resistance in—A comprehensive review. Cancer Drug Resist. 2021, 4, 17–43. [Google Scholar] [CrossRef]
- Nie, E.; Jin, X.; Miao, F.; Yu, T.; Zhi, T.; Shi, Z.; Wang, Y.; Zhang, J.; Xie, M.; You, Y. TGF-β1 modulates temozolomide resistance in glioblastoma via altered microRNA processing and elevated MGMT. Neuro Oncol. 2021, 23, 435–446. [Google Scholar] [CrossRef]
- Alexander, B.M.; Cloughesy, T.F. Adult Glioblastoma. J. Clin. Oncol. 2017, 35, 2402–2409. [Google Scholar] [CrossRef]
- Burton, E.C.; Prados, M.D. Malignant gliomas. Curr. Treat Options Oncol. 2000, 1, 459–468. [Google Scholar] [CrossRef]
- Colaprico, A.; Silva, T.C.; Olsen, C.; Garofano, L.; Cava, C.; Garolini, D.; Sabedot, T.S.; Malta, T.M.; Pagnotta, S.M.; Castiglioni, I.; et al. TCGAbiolinks: An R/Bioconductor package for integrative analysis of TCGA data. Nucleic Acids Res. 2016, 44, e71. [Google Scholar] [CrossRef]
- Silva, T.C.; Colaprico, A.; Olsen, C.; D’Angelo, F.; Bontempi, G.; Ceccarelli, M.; Noushmehr, H. TCGA Workflow: Analyze cancer genomics and epigenomics data using Bioconductor packages. F1000 Res. 2016, 5, 1542. [Google Scholar] [CrossRef]
- Mounir, M.; Lucchetta, M.; Silva, T.C.; Olsen, C.; Bontempi, G.; Chen, X.; Noushmehr, H.; Colaprico, A.; Papaleo, E. New functionalities in the TCGAbiolinks package for the study and integration of cancer data from GDC and GTEx. PLoS Comput. Biol. 2019, 15, e1006701. [Google Scholar] [CrossRef] [PubMed]
- Morgan, M.; Obenchain, V.; Hester, J.; Pagès, H. Summarized Experiment: Summarized Experiment Container. R Package Version 1.26.1. Bioconductor. 2021. Available online: https://bioconductor.org/packages/SummarizedExperiment (accessed on 30 June 2021).
- Hao, Y.; Hao, S.; Andersen-Nissen, E.; Mauck, W.M., 3rd; Zheng, S.; Butler, A.; Lee, M.J.; Wilk, A.J.; Darby, C.; Zager, M.; et al. Integrated analysis of multimodal single-cell data. Cell 2021, 184, 3573–3587.e3529. [Google Scholar] [CrossRef] [PubMed]
- Patil, A.; Patil, A. CellKb Immune: A manually curated database of mammalian hematopoietic marker gene sets for rapid cell type identification. bioRxiv 2022. [Google Scholar] [CrossRef]
- Newman, A.M.; Liu, C.L.; Green, M.R.; Gentles, A.J.; Feng, W.; Xu, Y.; Hoang, C.D.; Diehn, M.; Alizadeh, A.A. Robust enumeration of cell subsets from tissue expression profiles. Nat. Methods 2015, 12, 453–457. [Google Scholar] [CrossRef] [PubMed]
- Newman, A.M.; Steen, C.B.; Liu, C.L.; Gentles, A.J.; Chaudhuri, A.A.; Scherer, F.; Khodadoust, M.S.; Esfahani, M.S.; Luca, B.A.; Steiner, D.; et al. Determining cell type abundance and expression from bulk tissues with digital cytometry. Nat. Biotechnol. 2019, 37, 773–782. [Google Scholar] [CrossRef]
- Steen, C.B.; Liu, C.L.; Alizadeh, A.A.; Newman, A.M. Profiling Cell Type Abundance and Expression in Bulk Tissues with CIBERSORTx. Methods Mol. Biol. 2020, 2117, 135–157. [Google Scholar] [CrossRef]
- Zhang, B.; Horvath, S. A general framework for weighted gene co-expression network analysis. Stat. Appl. Genet. Mol. Biol. 2005, 4, 17. [Google Scholar] [CrossRef]
- Robinson, M.D.; McCarthy, D.J.; Smyth, G.K. edgeR: A Bioconductor package for differential expression analysis of digital gene expression data. Bioinformatics 2010, 26, 139–140. [Google Scholar] [CrossRef]
- McCarthy, D.J.; Chen, Y.; Smyth, G.K. Differential expression analysis of multifactor RNA-Seq experiments with respect to biological variation. Nucleic Acids Res. 2012, 40, 4288–4297. [Google Scholar] [CrossRef]
- Chen, Y.; Lun, A.T.; Smyth, G.K. From reads to genes to pathways: Differential expression analysis of RNA-Seq experiments using Rsubread and the edgeR quasi-likelihood pipeline. F1000 Res. 2016, 5, 1438. [Google Scholar] [CrossRef]
- Wu, T.; Hu, E.; Xu, S.; Chen, M.; Guo, P.; Dai, Z.; Feng, T.; Zhou, L.; Tang, W.; Zhan, L.; et al. clusterProfiler 4.0: A universal enrichment tool for interpreting omics data. Innovation 2021, 2, 100141. [Google Scholar] [CrossRef]
- Yu, G.; Wang, L.G.; Han, Y.; He, Q.Y. clusterProfiler: An R package for comparing biological themes among gene clusters. Omics 2012, 16, 284–287. [Google Scholar] [CrossRef] [PubMed]
- Borgan, Ø. Modeling Survival Data: Extending the Cox Model. In Statistics in Medicine; Therneau, T.M., Grambsch, P.M., Eds.; Springer: New York, NY, USA, 2000; Volume 20, pp. 2053–2054. [Google Scholar] [CrossRef]
- Han, Z.; Jia, J.; Lv, Y.; Wang, R.; Cao, K. Transcriptional expression of ZICs as an independent indicator of survival in gliomas. Sci. Rep. 2021, 11, 17532. [Google Scholar] [CrossRef] [PubMed]
- Waha, A.; Güntner, S.; Huang, T.H.; Yan, P.S.; Arslan, B.; Pietsch, T.; Wiestler, O.D.; Waha, A. Epigenetic silencing of the protocadherin family member PCDH-gamma-A11 in astrocytomas. Neoplasia 2005, 7, 193–199. [Google Scholar] [CrossRef]
- Zhang, Z.; Tang, H.; Wang, Z.; Zhang, B.; Liu, W.; Lu, H.; Xiao, L.; Liu, X.; Wang, R.; Li, X.; et al. MiR-185 targets the DNA methyltransferases 1 and regulates global DNA methylation in human glioma. Mol. Cancer 2011, 10, 124. [Google Scholar] [CrossRef]
- Sethi, B.K.; Chanukya, G.V.; Nagesh, V.S. Prolactin and cancer: Has the orphan finally found a home? Indian J. Endocrinol. Metab. 2012, 16, S195–S198. [Google Scholar] [CrossRef]
- Asad, A.S.; Nicola Candia, A.J.; Gonzalez, N.; Zuccato, C.F.; Abt, A.; Orrillo, S.J.; Lastra, Y.; De Simone, E.; Boutillon, F.; Goffin, V.; et al. Prolactin and its receptor as therapeutic targets in glioblastoma multiforme. Sci. Rep. 2019, 9, 19578. [Google Scholar] [CrossRef]
- Ahmadov, U.; Bendikas, M.M.; Ebbesen, K.K.; Sehested, A.M.; Kjems, J.; Broholm, H.; Kristensen, L.S. Distinct circular RNA expression profiles in pediatric ependymomas. Brain Pathol. 2021, 31, 387–392. [Google Scholar] [CrossRef]
- Ma, D.; Pan, Z.; Chang, Q.; Zhang, J.J.; Liu, X.; Hua, N.; Li, G.H. KLF5-mediated Eppk1 expression promotes cell proliferation in cervical cancer via the p38 signaling pathway. BMC Cancer 2021, 21, 377. [Google Scholar] [CrossRef]
- Qiao, Z.; Dai, C.; Wang, Z.; Wang, Z.; Wang, Z.; Zhang, T.; Niu, W.; Ma, X. Epiplakin1 promotes the progression of esophageal squamous cell carcinoma by activating the PI3K-AKT signaling pathway. Thorac. Cancer 2022, 13, 1117–1125. [Google Scholar] [CrossRef] [PubMed]
- Duong, C.V.; Emes, R.D.; Wessely, F.; Yacqub-Usman, K.; Clayton, R.N.; Farrell, W.E. Quantitative, genome-wide analysis of the DNA methylome in sporadic pituitary adenomas. Endocr. Relat. Cancer 2012, 19, 805–816. [Google Scholar] [CrossRef] [PubMed]
- Uhlén, M.; Fagerberg, L.; Hallström, B.M.; Lindskog, C.; Oksvold, P.; Mardinoglu, A.; Sivertsson, Å.; Kampf, C.; Sjöstedt, E.; Asplund, A.; et al. Proteomics. Tissue-based map of the human proteome. Science 2015, 347, 1260419. [Google Scholar] [CrossRef]
- Quail, D.F.; Joyce, J.A. The Microenvironmental Landscape of Brain Tumors. Cancer Cell 2017, 31, 326–341. [Google Scholar] [CrossRef] [PubMed]
- Wu, S.Y.; Watabe, K. The roles of microglia/macrophages in tumor progression of brain cancer and metastatic disease. Front. Biosci. 2017, 22, 1805–1829. [Google Scholar] [CrossRef]
- Zhao, L.; Xu, D.G.; Hu, Y.H. The Regulation of Microglial Cell Polarization in the Tumor Microenvironment: A New Potential Strategy for Auxiliary Treatment of Glioma-A Review. Cell Mol. Neurobiol. 2022, 43, 193–204. [Google Scholar] [CrossRef]
- D’Agostino, P.M.; Gottfried-Blackmore, A.; Anandasabapathy, N.; Bulloch, K. Brain dendritic cells: Biology and pathology. Acta Neuropathol. 2012, 124, 599–614. [Google Scholar] [CrossRef]
- Han, J.S.; Hino, K.; Li, W.; Reyes, R.V.; Canales, C.P.; Miltner, A.M.; Haddadi, Y.; Sun, J.; Chen, C.Y.; La Torre, A.; et al. CRL5-dependent regulation of the small GTPases ARL4C and ARF6 controls hippocampal morphogenesis. Proc. Natl. Acad. Sci. USA 2020, 117, 23073–23084. [Google Scholar] [CrossRef]
- Seyfrid, M.; Maich, W.T.; Shaikh, V.M.; Tatari, N.; Upreti, D.; Piyasena, D.; Subapanditha, M.; Savage, N.; McKenna, D.; Mikolajewicz, N.; et al. CD70 as an actionable immunotherapeutic target in recurrent glioblastoma and its microenvironment. J. Immunother. Cancer 2022, 10, e003289. [Google Scholar] [CrossRef]
- De Leo, A.; Ugolini, A.; Veglia, F. Myeloid Cells in Glioblastoma Microenvironment. Cells 2020, 10, 18. [Google Scholar] [CrossRef]



| Cell Type | Module | Correlation | p-Value | Total Genes 1 | High DEG 2 | Group | Low DEG 3 | Group |
|---|---|---|---|---|---|---|---|---|
| Inflammatory microglial cell_C0 | Pink | 0.5595 | 0.00087135 | 1996 | 0 | Group 5 | 156 | Group 1 |
| Inflammatory microglial cell_C1 | Royalblue | 0.4386 | 0.01203565 | 1190 | 10 | Group 5 | 1 | Group 1 |
| Inflammatory microglial cell_C4 | Darkmagenta | 0.4542 | 0.00902103 | 223 | 2 | Group 5 | 0 | Group 1 |
| Dendritic cell_C6 | Darkturquoise | 0.4016 | 0.02271183 | 986 | 0 | 70 | Group 2 | |
| Myeloid cell_C5 | Black | 0.5303 | 0.00179763 | 2063 | 1 | Group 6 | 8 | Group 3 |
| Myeloid cell_C7 | Skyblue3 | 0.5974 | 0.00030639 | 511 | 0 | Group 6 | 0 | Group 3 |
| Proneural glioma stem like cell_C2 | Green | 0.4565 | 0.00864020 | 2767 | 0 | 16 | Group 4 |
| Group | External_Gene_Name | Entrezgene_Description | Hazard Ratio | Lower 0.95 of CI 1 | Upper 0.95 of CI 1 | p-Value 2 | Hazard Ratio of Univariate Analysis |
|---|---|---|---|---|---|---|---|
| Group 5 | ZIC3 | Zic family member 3 | 0.9480547 | 0.9203 | 0.9766 | 0.000428 *** | 0.9743351 |
| Group 4 | ACP7 | acid phosphatase 7, tartrate resistant (putative) | 1.0906662 | 1.0406 | 1.1432 | 0.000295 *** | 1.0273678 |
| Group 2 | EPPK1 | epiplakin 1 | 1.0419592 | 1.0196 | 1.0648 | 0.000209 *** | 1.018163 |
| Group 4 | PCDHA8 | protocadherin alpha 8 | 1.0293742 | 1.0122 | 1.0468 | 0.000748 *** | 1.0097472 |
| Group 2 | PRLR | prolactin receptor | 0.9549296 | 0.9316 | 0.9789 | 0.000261 *** | 1.0077297 |
| Group 2 | RHOD | ras homolog family member D | 1.0079418 | 1.0039 | 1.012 | 9.96 × 10−5 *** | 1.0017014 |
| Group 3 | DRC1 | dynein regulatory complex subunit 1 | 1.0020724 | 1.0006 | 1.0036 | 0.007405 ** | 1.001401 |
Disclaimer/Publisher’s Note: The statements, opinions and data contained in all publications are solely those of the individual author(s) and contributor(s) and not of MDPI and/or the editor(s). MDPI and/or the editor(s) disclaim responsibility for any injury to people or property resulting from any ideas, methods, instructions or products referred to in the content. |
© 2023 by the authors. Licensee MDPI, Basel, Switzerland. This article is an open access article distributed under the terms and conditions of the Creative Commons Attribution (CC BY) license (https://creativecommons.org/licenses/by/4.0/).
Share and Cite
Jang, Y.; Cheong, W.; Park, G.; Kim, Y.; Ha, J.; Ahn, S. Tumor Microenvironment and Genes Affecting the Prognosis of Temozolomide-Treated Glioblastoma. J. Pers. Med. 2023, 13, 188. https://doi.org/10.3390/jpm13020188
Jang Y, Cheong W, Park G, Kim Y, Ha J, Ahn S. Tumor Microenvironment and Genes Affecting the Prognosis of Temozolomide-Treated Glioblastoma. Journal of Personalized Medicine. 2023; 13(2):188. https://doi.org/10.3390/jpm13020188
Chicago/Turabian StyleJang, Yena, Wooyong Cheong, Gyurin Park, Yeongmin Kim, Junbeom Ha, and Sangzin Ahn. 2023. "Tumor Microenvironment and Genes Affecting the Prognosis of Temozolomide-Treated Glioblastoma" Journal of Personalized Medicine 13, no. 2: 188. https://doi.org/10.3390/jpm13020188
APA StyleJang, Y., Cheong, W., Park, G., Kim, Y., Ha, J., & Ahn, S. (2023). Tumor Microenvironment and Genes Affecting the Prognosis of Temozolomide-Treated Glioblastoma. Journal of Personalized Medicine, 13(2), 188. https://doi.org/10.3390/jpm13020188

