A Novel Pyroptosis-Related Gene Signature for Prediction of Disease-Free Survival in Papillary Thyroid Carcinoma
Abstract
1. Introduction
2. Materials and Methods
2.1. Datasets and PRGs
2.2. Identification of Differentially Expressed PRGs
2.3. Establishment of Risk Score Model Based on PRGs
2.4. Immune Characteristics Analysis
2.5. Gene Mutation Analysis
2.6. Functional Enrichment Analysis
2.7. Nomogram Establishment
2.8. The qRT–PCR and Human Protein Atlas (HPA) Database Validation
2.9. Statistical Analysis
3. Results
3.1. PRG Expression in Tumor and Normal Samples
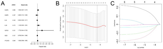
3.2. Establishment of Risk Score Model Based on PRGs
3.3. Functional Enrichment Analysis
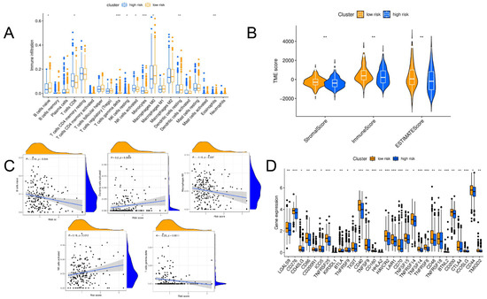
3.4. Immune Characteristics Analysis
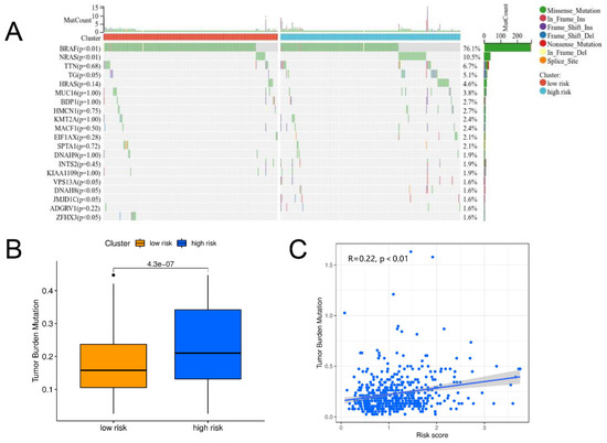
3.5. Gene Mutation Analysis
3.6. Nomogram Establishment
3.7. Gene Expression Levels
4. Discussion
5. Conclusions
Supplementary Materials
Author Contributions
Funding
Institutional Review Board Statement
Informed Consent Statement
Data Availability Statement
Conflicts of Interest
References
- Bray, F.; Ferlay, J.; Soerjomataram, I.; Siegel, R.L.; Torre, L.A.; Jemal, A. Global cancer statistics 2018: GLOBOCAN estimates of incidence and mortality worldwide for 36 cancers in 185 countries. CA Cancer J. Clin. 2018, 68, 394–424. [Google Scholar] [CrossRef] [PubMed]
- Mazzaferri, E.L.; Jhiang, S.M. Long-term impact of initial surgical and medical therapy on papillary and follicular thyroid cancer. Am. J. Med. 1994, 97, 418–428. [Google Scholar] [CrossRef] [PubMed]
- Grogan, R.H.; Kaplan, S.P.; Cao, H.; Weiss, R.E.; Degroot, L.J.; Simon, C.A.; Embia, O.M.; Angelos, P.; Kaplan, E.L.; Schechter, R.B. A study of recurrence and death from papillary thyroid cancer with 27 years of median follow-up. Surgery 2013, 154, 1436–1447. [Google Scholar] [CrossRef] [PubMed]
- Dong, W.; Horiuchi, K.; Tokumitsu, H.; Sakamoto, A.; Noguchi, E.; Ueda, Y.; Okamoto, T. Time-Varying Pattern of Mortality and Recurrence from Papillary Thyroid Cancer: Lessons from a Long-Term Follow-Up. Thyroid 2019, 29, 802–808. [Google Scholar] [CrossRef] [PubMed]
- Pitoia, F.; Jerkovich, F.; Urciuoli, C.; Schmidt, A.; Abelleira, E.; Bueno, F.; Cross, G.; Tuttle, R.M. Implementing the Modified 2009 American Thyroid Association Risk Stratification System in Thyroid Cancer Patients with Low and Intermediate Risk of Recurrence. Thyroid 2015, 25, 1235–1242. [Google Scholar] [CrossRef]
- Haugen, B.R.; Alexander, E.K.; Bible, K.C.; Doherty, G.M.; Mandel, S.J.; Nikiforov, Y.E.; Pacini, F.; Randolph, G.W.; Sawka, A.M.; Schlumberger, M.; et al. 2015 American Thyroid Association Management Guidelines for Adult Patients with Thyroid Nodules and Differentiated Thyroid Cancer: The American Thyroid Association Guidelines Task Force on Thyroid Nodules and Differentiated Thyroid Cancer. Thyroid 2016, 26, 1–133. [Google Scholar] [CrossRef]
- Biondi, B.; Cooper, D.S. Benefits of Thyrotropin Suppression Versus the Risks of Adverse Effects in Differentiated Thyroid Cancer. Thyroid 2010, 20, 135–146. [Google Scholar] [CrossRef]
- Bedoui, S.; Herold, M.; Strasser, A. Emerging connectivity of programmed cell death pathways and its physiological implications. Nat. Rev. Mol. Cell Biol. 2020, 21, 678–695. [Google Scholar] [CrossRef]
- Walle, L.V.; Lamkanfi, M. Pyroptosis. Curr. Biol. 2016, 26, R568–R572. [Google Scholar] [CrossRef]
- Kovacs, S.B.; Miao, E.A. Gasdermins: Effectors of Pyroptosis. Trends Cell Biol. 2017, 27, 673–684. [Google Scholar] [CrossRef]
- Tan, Y.; Chen, Q.; Li, X.; Zeng, Z.; Xiong, W.; Li, G.; Li, X.; Yang, J.; Xiang, B.; Yi, M. Pyroptosis: A new paradigm of cell death for fighting against cancer. J. Exp. Clin. Cancer Res. 2021, 40, 153. [Google Scholar] [CrossRef]
- Hou, J.; Zhao, R.; Xia, W.; Chang, C.-W.; You, Y.; Hsu, J.-M.; Nie, L.; Chen, Y.; Wang, Y.-C.; Liu, C.; et al. Author Correction: PD-L1-mediated gasdermin C expression switches apoptosis to pyroptosis in cancer cells and facilitates tumour necrosis. Nat. Cell Biol. 2020, 22, 1396. [Google Scholar] [CrossRef] [PubMed]
- Wang, Y.; Gao, W.; Shi, X.; Ding, J.; Liu, W.; He, H.; Wang, K.; Shao, F. Chemotherapy drugs induce pyroptosis through caspase-3 cleavage of a gasdermin. Nature 2017, 547, 99–103. [Google Scholar] [CrossRef] [PubMed]
- Wang, L.; Qin, X.; Liang, J.; Ge, P. Induction of Pyroptosis: A Promising Strategy for Cancer Treatment. Front. Oncol. 2021, 11, 635774. [Google Scholar] [CrossRef] [PubMed]
- Shao, W.; Yang, Z.; Fu, Y.; Zheng, L.; Liu, F.; Chai, L.; Jia, J. The Pyroptosis-Related Signature Predicts Prognosis and Indicates Immune Microenvironment Infiltration in Gastric Cancer. Front. Cell Dev. Biol. 2021, 9, 676485. [Google Scholar] [CrossRef]
- Ye, Y.; Dai, Q.; Qi, H. A novel defined pyroptosis-related gene signature for predicting the prognosis of ovarian cancer. Cell Death Discov. 2021, 7, 71. [Google Scholar] [CrossRef] [PubMed]
- Wu, P.; Shi, J.; Sun, W.; Zhang, H. Identification and validation of a pyroptosis-related prognostic signature for thyroid cancer. Cancer Cell Int. 2021, 21, 523. [Google Scholar] [CrossRef]
- Man, S.M.; Kanneganti, T.-D. Regulation of inflammasome activation. Immunol. Rev. 2015, 265, 6–21. [Google Scholar] [CrossRef]
- Wang, B.; Yin, Q. AIM2 inflammasome activation and regulation: A structural perspective. J. Struct. Biol. 2017, 200, 279–282. [Google Scholar] [CrossRef]
- Karki, R.; Kanneganti, T.-D. Diverging inflammasome signals in tumorigenesis and potential targeting. Nat. Rev. Cancer 2019, 19, 197–214. [Google Scholar] [CrossRef]
- Xia, X.; Wang, X.; Cheng, Z.; Qin, W.; Lei, L.; Jiang, J.; Hu, J. The role of pyroptosis in cancer: Pro-cancer or pro-“host”? Cell Death Dis. 2019, 10, 1–13. [Google Scholar] [CrossRef] [PubMed]
- Ritchie, M.E.; Belinda, P.; Wu, D.; Hu, Y.; Law, C.W.; Shi, W.; Smyth, G.K. limma powers differential expression analyses for RNA-sequencing and microarray studies. Nucleic Acids Res. 2015, 43, e47. [Google Scholar] [CrossRef] [PubMed]
- van der Maaten, L. Accelerating t-SNE using tree-based algorithms. J. Mach. Learn. Res. 2014, 15, 3221–3245. [Google Scholar]
- Blanche, P.; Dartigues, J.-F.; Jacqmin-Gadda, H. Estimating and comparing time-dependent areas under receiver operating characteristic curves for censored event times with competing risks. Stat. Med. 2013, 32, 5381–5397. [Google Scholar] [CrossRef]
- Mayakonda, A.; Lin, D.-C.; Assenov, Y.; Plass, C.; Koeffler, H.P. Maftools: Efficient and comprehensive analysis of somatic variants in cancer. Genome Res. 2018, 28, 1747–1756. [Google Scholar] [CrossRef]
- Nandakumar, V.; Mills, J.R. The Now and Beyond of Tumor Mutational Burden as a Predictor of Response to Immune Checkpoint Inhibitors. Clin. Chem. 2019, 65, 357. [Google Scholar] [CrossRef]
- Wu, T.; Hu, E.; Xu, S.; Chen, M.; Guo, P.; Dai, Z.; Feng, T.; Zhou, L.; Tang, W.; Zhan, L.; et al. clusterProfiler 4.0: A universal enrichment tool for interpreting omics data. Innovation 2021, 2, 100141. [Google Scholar] [CrossRef]
- Van Opdenbosch, N.; Lamkanfi, M. Caspases in Cell Death, Inflammation, and Disease. Immunity 2019, 50, 1352–1364. [Google Scholar] [CrossRef]
- Kesavardhana, S.; Malireddi, R.S.; Kanneganti, T.-D. Caspases in Cell Death, Inflammation, and Pyroptosis. Annu. Rev. Immunol. 2020, 38, 567–595. [Google Scholar] [CrossRef]
- McIlwain, D.R.; Berger, T.; Mak, T.W. Caspase Functions in Cell Death and Disease. Cold Spring Harb. Perspect. Biol. 2015, 7, a026716. [Google Scholar] [CrossRef]
- Graham, R.K.; Ehrnhoefer, D.E.; Hayden, M.R. Caspase-6 and neurodegeneration. Trends Neurosci. 2011, 34, 646–656. [Google Scholar] [CrossRef] [PubMed]
- Zheng, M.; Karki, R.; Vogel, P.; Kanneganti, T.-D. Caspase-6 Is a Key Regulator of Innate Immunity, Inflammasome Activation, and Host Defense. Cell 2020, 181, 674–687.e13. [Google Scholar] [CrossRef] [PubMed]
- Licht, V.; Noack, K.; Schlott, B.; Förster, M.; Schlenker, Y.; Licht, A.; Krämer, O.; Heinzel, T. Caspase-3 and Caspase-6 cleave STAT1 in leukemic cells. Oncotarget 2014, 5, 2305–2317. [Google Scholar] [CrossRef] [PubMed]
- Yim, J.H.; Kim, E.S.; Choi, H.-J.; Jeon, M.J.; Han, J.M.; Kim, W.G.; Kim, T.Y.; Gong, G.; Kim, S.Y.; Shong, Y.K. Association between STAT1 activity and BRAF mutations in papillary thyroid carcinomas. J. Surg. Oncol. 2012, 106, 719–723. [Google Scholar] [CrossRef]
- Xu, Y.; Lu, J.; Lou, N.; Lu, W.; Xu, J.; Jiang, H.; Ye, G. Long noncoding RNA GAS5 inhibits proliferation and metastasis in papillary thyroid carcinoma through the IFN/STAT1 signaling pathway. Pathol. Res. Pr. 2022, 233, 153856. [Google Scholar] [CrossRef] [PubMed]
- Li, P.; Zhou, L.; Zhao, T.; Liu, X.; Zhang, P.; Liu, Y.; Zheng, X.; Li, Q. Caspase-9: Structure, mechanisms and clinical application. Oncotarget 2017, 8, 23996–24008. [Google Scholar] [CrossRef]
- Han, C.; Liu, Z.; Zhang, Y.; Shen, A.; Dong, C.; Zhang, A.; Moore, C.; Ren, Z.; Lu, C.; Cao, X.; et al. Tumor cells suppress radiation-induced immunity by hijacking caspase 9 signaling. Nat. Immunol. 2020, 21, 546–554. [Google Scholar] [CrossRef]
- Caruso, R.; Warner, N.; Inohara, N.; Núñez, G. NOD1 and NOD2: Signaling, Host Defense, and Inflammatory Disease. Immunity 2014, 41, 898–908. [Google Scholar] [CrossRef]
- Trindade, B.C.; Chen, G.Y. NOD1 and NOD2 in inflammatory and infectious diseases. Immunol. Rev. 2020, 297, 139–161. [Google Scholar] [CrossRef]
- Liu, X.; Ma, H.; Fei, L.; Jiang, M.; Xia, M.; Bai, L.; Pi, X.; Chen, S.; Yu, L. HPV-mediated down-regulation of NOD1 inhibits apoptosis in cervical cancer. Infect. Agents Cancer 2020, 15, 6. [Google Scholar] [CrossRef]
- Velloso, F.J.; Lima, M.T.; Anschau, V.; Sogayar, M.C.; Correa, R.G. NOD-like receptors: Major players (and targets) in the interface between innate immunity and cancer. Biosci. Rep. 2019, 39, BSR20181709. [Google Scholar] [CrossRef] [PubMed]
- Pacifico, F.M.; Leonardi, A. Role of NF-κB in thyroid cancer. Mol. Cell. Endocrinol. 2010, 321, 29–35. [Google Scholar] [CrossRef] [PubMed]
- Reale, C.; Zotti, T.; Scudiero, I.; Vito, P.; Stilo, R. The NF-κB Family of Transcription Factors and Its Role in Thyroid Physiology. Vitam Horm 2018, 106, 195–210. [Google Scholar] [CrossRef] [PubMed]
- Gracie, J.A.; Robertson, S.E.; McInnes, I.B. Interleukin-18. J. Leukoc. Biol. 2003, 73, 213–224. [Google Scholar] [CrossRef] [PubMed]
- Park, S.; Cheon, S.; Cho, D. The dual effects of interleukin-18 in tumor progression. Cell. Mol. Immunol. 2007, 4, 329–335. [Google Scholar]
- Finn, O.J. Immuno-oncology: Understanding the function and dysfunction of the immune system in cancer. Ann. Oncol. 2012, 23 (Suppl. 8), viii6–viii9. [Google Scholar] [CrossRef]
- Ferrari, S.M.; Fallahi, P.; Galdiero, M.R.; Ruffilli, I.; Elia, G.; Ragusa, F.; Paparo, S.R.; Patrizio, A.; Mazzi, V.; Varricchi, G.; et al. Immune and Inflammatory Cells in Thyroid Cancer Microenvironment. Int. J. Mol. Sci. 2019, 20, 4413. [Google Scholar] [CrossRef]
- Kim, K.; Jeon, S.; Kim, T.-M.; Jung, C. Immune Gene Signature Delineates a Subclass of Papillary Thyroid Cancer with Unfavorable Clinical Outcomes. Cancers 2018, 10, 494. [Google Scholar] [CrossRef]
- Na, K.J.; Choi, H. Immune landscape of papillary thyroid cancer and immunotherapeutic implications. Endocrine-Related Cancer 2018, 25, 523–531. [Google Scholar] [CrossRef]
- Gunda, V.; Gigliotti, B.; Ndishabandi, D.; Ashry, T.; McCarthy, M.; Zhou, Z.; Amin, S.; Freeman, G.J.; Alessandrini, A.; Parangi, S. Combinations of BRAF inhibitor and anti-PD-1/PD-L1 antibody improve survival and tumour immunity in an immunocompetent model of orthotopic murine anaplastic thyroid cancer. Br. J. Cancer 2018, 119, 1223–1232. [Google Scholar] [CrossRef]
- Ritterhouse, L.L. Tumor mutational burden. Cancer Cytopathol. 2019, 127, 735–736. [Google Scholar] [CrossRef] [PubMed]
- Xie, Z.; Li, X.; Lun, Y.; He, Y.; Wu, S.; Wang, S.; Sun, J.; He, Y.; Xin, S.; Zhang, J. Papillary thyroid carcinoma with a high tumor mutation burden has a poor prognosis. Int. Immunopharmacol. 2020, 89, 107090. [Google Scholar] [CrossRef] [PubMed]
- Valero, C.; Lee, M.; Hoen, D.; Wang, J.; Nadeem, Z.; Patel, N.; Postow, M.A.; Shoushtari, A.N.; Plitas, G.; Balachandran, V.P.; et al. The association between tumor mutational burden and prognosis is dependent on treatment context. Nat. Genet. 2021, 53, 11–15. [Google Scholar] [CrossRef] [PubMed]










| Total | Test | Train | p Value | |
|---|---|---|---|---|
| CLNM | ||||
| CLNM(-) | 203 (70.73%) | 82 (71.93%) | 121 (69.94%) | 0.8184 |
| CLNM(+) | 84 (29.27%) | 32 (28.07%) | 52 (30.06%) | |
| Age | ||||
| <55 | 195 (67.94%) | 75 (65.79%) | 120 (69.36%) | 0.6131 |
| ≥55 | 92 (32.06%) | 39 (34.21%) | 53 (30.64%) | |
| Sex | ||||
| Female | 220 (76.66%) | 93 (81.58%) | 127 (73.41%) | 0.1448 |
| Male | 67 (23.34%) | 21 (18.42%) | 46 (26.59%) | |
| Multifocality | ||||
| Multifocal | 130 (45.3%) | 49 (42.98%) | 81 (46.82%) | 0.6044 |
| Unifocal | 157 (54.7%) | 65 (57.02%) | 92 (53.18%) | |
| BRAF | ||||
| Mutant | 152 (52.96%) | 53 (46.49%) | 99 (57.23%) | 0.0965 |
| Wild | 135 (47.04%) | 61 (53.51%) | 74 (42.77%) | |
| ETE | ||||
| Extension | 78 (27.18%) | 26 (22.81%) | 52 (30.06%) | 0.2242 |
| Intrathyroidal | 209 (72.82%) | 88 (77.19%) | 121 (69.94%) |
Disclaimer/Publisher’s Note: The statements, opinions and data contained in all publications are solely those of the individual author(s) and contributor(s) and not of MDPI and/or the editor(s). MDPI and/or the editor(s) disclaim responsibility for any injury to people or property resulting from any ideas, methods, instructions or products referred to in the content. |
© 2022 by the authors. Licensee MDPI, Basel, Switzerland. This article is an open access article distributed under the terms and conditions of the Creative Commons Attribution (CC BY) license (https://creativecommons.org/licenses/by/4.0/).
Share and Cite
Jiang, K.; Lin, B.; Zhang, Y.; Lu, K.; Wu, F.; Luo, D. A Novel Pyroptosis-Related Gene Signature for Prediction of Disease-Free Survival in Papillary Thyroid Carcinoma. J. Pers. Med. 2023, 13, 85. https://doi.org/10.3390/jpm13010085
Jiang K, Lin B, Zhang Y, Lu K, Wu F, Luo D. A Novel Pyroptosis-Related Gene Signature for Prediction of Disease-Free Survival in Papillary Thyroid Carcinoma. Journal of Personalized Medicine. 2023; 13(1):85. https://doi.org/10.3390/jpm13010085
Chicago/Turabian StyleJiang, Kecheng, Bei Lin, Yu Zhang, Kaining Lu, Fan Wu, and Dingcun Luo. 2023. "A Novel Pyroptosis-Related Gene Signature for Prediction of Disease-Free Survival in Papillary Thyroid Carcinoma" Journal of Personalized Medicine 13, no. 1: 85. https://doi.org/10.3390/jpm13010085
APA StyleJiang, K., Lin, B., Zhang, Y., Lu, K., Wu, F., & Luo, D. (2023). A Novel Pyroptosis-Related Gene Signature for Prediction of Disease-Free Survival in Papillary Thyroid Carcinoma. Journal of Personalized Medicine, 13(1), 85. https://doi.org/10.3390/jpm13010085
