Diagnostic Accuracy of Pre-Biopsy MRI and CT Features for Predicting Vertebral Biopsy Yield in Suspected Vertebral Discitis Osteomyelitis: A Retrospective Single-Center Study
Abstract
1. Introduction
1.1. Background and Clinical Significance
1.2. Diagnostic Modalities
1.3. Study Objectives
2. Materials and Methods
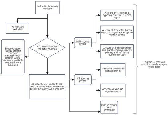
2.1. Study Design and Patient Selection
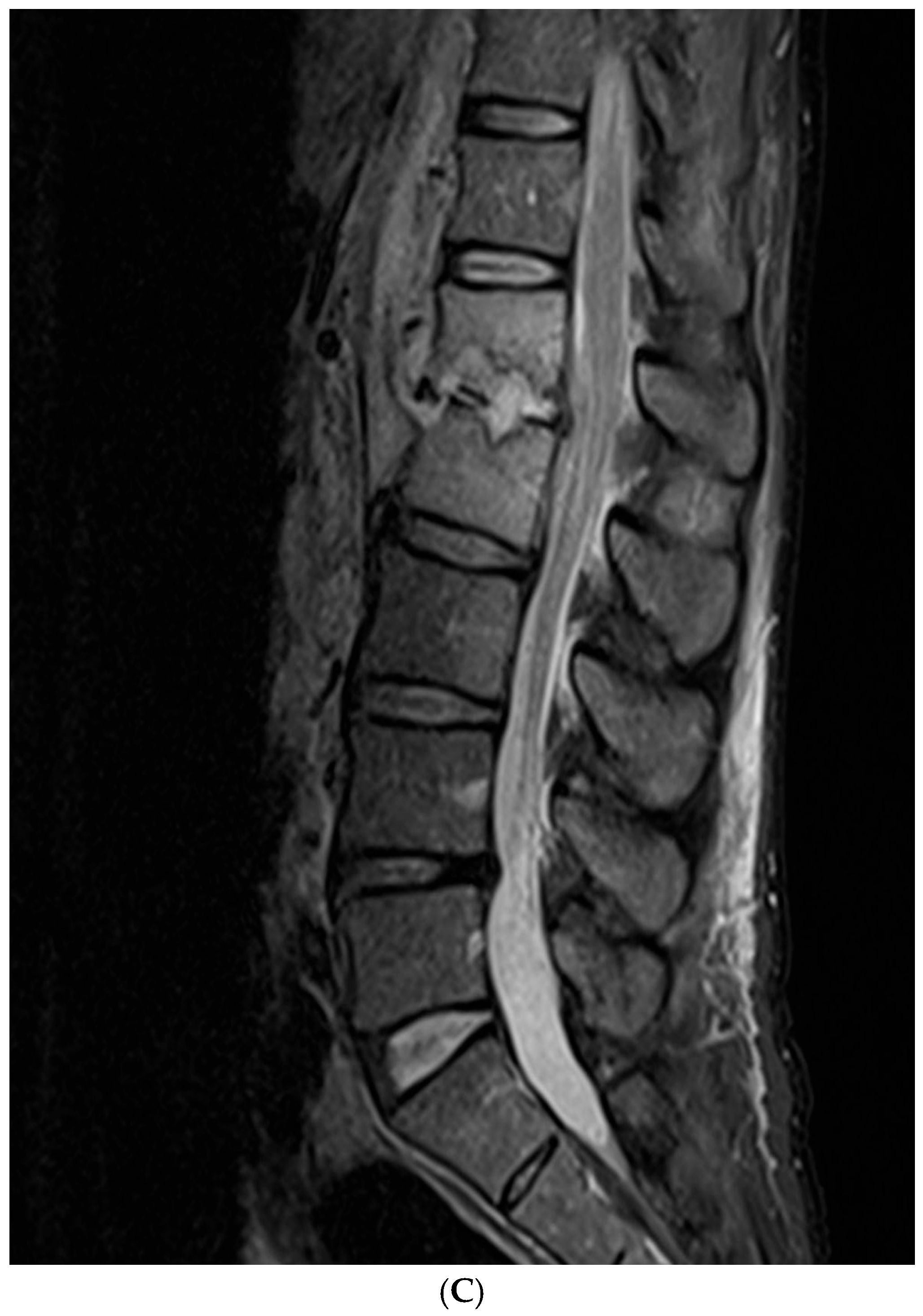
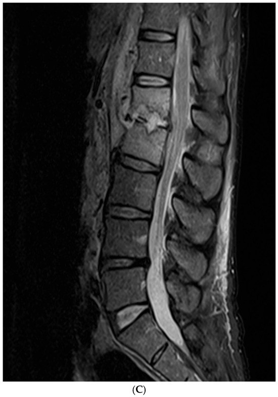
2.2. Imaging Scoring Systems
2.3. Statistical Analysis
3. Results
3.1. Patient Demographics and Clinical Characteristics
3.2. Analyses of Imaging Findings
4. Discussion
4.1. Overview
4.2. Imaging Findings
4.3. Clinical Implications
4.4. Limitations and Future Directions
Author Contributions
Funding
Institutional Review Board Statement
Informed Consent Statement
Data Availability Statement
Acknowledgments
Conflicts of Interest
Abbreviations
| VDO | Vertebral discitis osteomyelitis |
References
- Skaf, G.S.; Domloj, N.T.; Fehlings, M.G.; Bouclaous, C.H.; Sabbagh, A.S.; Kanafani, Z.A.; Kanj, S. Pyogenic spondylodiscitis: An overview. J. Infect. Public Health 2010, 3, 5–16. [Google Scholar] [CrossRef] [PubMed]
- Duarte, R.M.; Vaccaro, A.R. Spinal infection: State of the art and management algorithm. Eur. Spine J. 2013, 22, 2787–2799. [Google Scholar] [CrossRef] [PubMed]
- Issa, K.; Diebo, B.G.; Faloon, M.; Naziri, Q.; Pourtaheri, S.; Paulino, C.B.; Emami, A. The Epidemiology of Vertebral Osteomyelitis in the United States From 1998 to 2013. Clin. Spine Surg. 2018, 31, E102–E108. [Google Scholar] [CrossRef] [PubMed]
- Mylona, E.; Samarkos, M.; Kakalou, E.; Fanourgiakis, P.; Skoutelis, A. Pyogenic vertebral osteomyelitis: A systematic review of clinical characteristics. Semin. Arthritis Rheum. 2009, 39, 10–17. [Google Scholar] [CrossRef]
- Husseini, J.S.; Habibollahi, S.; Nelson, S.B.; Rosenthal, D.I.; Chang, C.Y. Best Practices: CT-Guided Percutaneous Sampling of Vertebral Discitis-Osteomyelitis and Technical Factors Maximizing Biopsy Yield. Am. J. Roentgenol. 2021, 217, 1057–1068. [Google Scholar] [CrossRef] [PubMed]
- Govender, S. Spinal infections. J. Bone Jt. Surg. Br. 2005, 87, 1454–1458. [Google Scholar] [CrossRef]
- An, H.S.; Seldomridge, J.A. Spinal infections: Diagnostic tests and imaging studies. Clin. Orthop. 2006, 444, 27–33. [Google Scholar] [CrossRef]
- Ledermann, H.P.; Schweitzer, M.E.; Morrison, W.B.; Carrino, J.A. MR imaging findings in spinal infections: Rules or myths? Radiology 2003, 228, 506–514. [Google Scholar] [CrossRef]
- Varma, R.; Lander, P.; Assaf, A. Imaging of pyogenic infectious spondylodiskitis. Radiol. Clin. N. Am. 2001, 39, 203–213. [Google Scholar] [CrossRef]
- Theodorou, D.J. The intravertebral vacuum cleft sign. Radiology 2001, 221, 787–788. [Google Scholar] [CrossRef]
- Berbari, E.F.; Kanj, S.S.; Kowalski, T.J.; Darouiche, R.O.; Widmer, A.F.; Schmitt, S.K.; Hendershot, E.F.; Holtom, P.D.; Petermann, G.W.; Osmon, D.R.; et al. 2015 Infectious Diseases Society of America (IDSA) Clinical Practice Guidelines for the Diagnosis and Treatment of Native Vertebral Osteomyelitis in Adults. Clin. Infect. Dis. 2015, 61, e26–e46. [Google Scholar] [CrossRef] [PubMed]
- McNamara, A.L.; Dickerson, E.C.; Gomez-Hassan, D.M.; Cinti, S.K.; Srinivasan, A. Yield of Image-Guided Needle Biopsy for Infectious Discitis: A Systematic Review and Meta-Analysis. AJNR Am. J. Neuroradiol. 2017, 38, 2021–2027. [Google Scholar] [CrossRef] [PubMed]
- Marschall, J.; Bhavan, K.P.; Olsen, M.A.; Fraser, V.J.; Wright, N.M.; Warren, D.K. The impact of prebiopsy antibiotics on pathogen recovery in hematogenous vertebral osteomyelitis. Clin. Infect. Dis. 2011, 52, 867–872. [Google Scholar] [CrossRef] [PubMed]
- Pupaibool, J.; Vasoo, S.; Erwin, P.J.; Murad, M.H.; Berbari, E.F. The utility of image-guided percutaneous needle aspiration biopsy for the diagnosis of spontaneous vertebral osteomyelitis: A systematic review and meta-analysis. Spine J. 2015, 15, 122–131. [Google Scholar] [CrossRef] [PubMed]
- Kim, C.J.; Song, K.H.; Park, W.B.; Kim, E.S.; Park, S.W.; Kim, H.-B.; Oh, M.-D.; Kim, N.J. Microbiologically and clinically diagnosed vertebral osteomyelitis: Impact of prior antibiotic exposure. Antimicrob. Agents Chemother. 2012, 56, 2122–2124. [Google Scholar] [CrossRef]
- Chang, C.Y.; Simeone, F.J.; Nelson, S.B.; Taneja, A.K.; Huang, A.J. Is Biopsying the Paravertebral Soft Tissue as Effective as Biopsying the Disk or Vertebral Endplate? 10-Year Retrospective Review of CT-Guided Biopsy of Diskitis-Osteomyelitis. AJR Am. J. Roentgenol. 2015, 205, 123–129. [Google Scholar] [CrossRef]
- Wu, J.S.; Gorbachova, T.; Morrison, W.B.; Haims, A.H. Imaging-guided bone biopsy for osteomyelitis: Are there factors associated with positive or negative cultures? AJR Am. J. Roentgenol. 2007, 188, 1529–1534. [Google Scholar] [CrossRef] [PubMed]
- Kim, C.J.; Kang, S.J.; Choe, P.G.; Park, W.B.; Jang, H.C.; Jung, S.I.; Kim, E.S.; Kim, H.B.; Park, K.H.; Kim, N.J.; et al. Which tissues are best for microbiological diagnosis in patients with pyogenic vertebral osteomyelitis undergoing needle biopsy? Clin. Microbiol. Infect. 2015, 21, 931–935. [Google Scholar] [CrossRef]
- Bigdon, S.F.; Vialle, E.; Dandurand, C.; Scherer, J.; Camino-Willhuber, G.; Joaquim, A.F.; Chhabra, H.S.; El-Sharkawi, M.; Bransford, R.; Fisher, C.G.; et al. Streamlining the Journey of Research Into Clinical Practice: Making Your Patients and Practice Flourish Evaluation and Treatment of Pyogenic Spondylodiscitis of the Spine: AO Spine Knowledge Forum Trauma and Infection. Glob. Spine J. 2025, 15, 1490–1497. [Google Scholar] [CrossRef]
- Schömig, F.; Li, Z.; Perka, L.; Vu-Han, T.L.; Diekhoff, T.; Fisher, C.G.; Pumberger, M. Georg schmorl prize of the German spine society (DWG) 2021: Spinal Instability Spondylodiscitis Score (SISS)—A novel classification system for spinal instability in spontaneous spondylodiscitis. Eur. Spine J. 2022, 31, 1099–1106. [Google Scholar] [CrossRef]
- Pluemer, J.; Freyvert, Y.; Pratt, N.; Robinson, J.E.; Cooke, J.A.; Tataryn, Z.L.; Pierre, C.A.; Godolias, P.; Frieler, S.; von Glinski, A.; et al. A novel scoring system concept for de novo spinal infection treatment, the Spinal Infection Treatment Evaluation Score (SITE Score): A proof-of-concept study. J. Neurosurg. Spine 2023, 38, 396–404. [Google Scholar] [CrossRef] [PubMed]
- Graeber, A.; Cecava, N.D. Vertebral Osteomyelitis. In StatPearls; StatPearls Publishing: Treasure Island, FL, USA, 2024. Available online: http://www.ncbi.nlm.nih.gov/books/NBK532256/ (accessed on 15 December 2024).
- Carragee, E.J. The Clinical Use of Magnetic Resonance Imaging in Pyogenic Vertebral Osteomyelitis. Spine 1997, 22, 780–785. [Google Scholar] [CrossRef] [PubMed]
- Peel, T.N. Up To Date. Vertebral Osteomyelitis and Discitis in Adults-UpToDate. 2024. Available online: https://www.uptodate.com/contents/vertebral-osteomyelitis-in-adults-clinical-manifestations-and-diagnosis (accessed on 16 September 2024).
- Pineda, C.; Espinosa, R.; Pena, A. Radiographic imaging in osteomyelitis: The role of plain radiography, computed tomography, ultrasonography, magnetic resonance imaging, and scintigraphy. Semin. Plast. Surg. 2009, 23, 80–89. [Google Scholar] [CrossRef]
- Darouiche, R.O. Spinal Epidural Abscess. N. Engl. J. Med. 2006, 355, 2012–2020. [Google Scholar] [CrossRef] [PubMed]
- Buttiens, A.; Simko, M.; Van Goethem, J. Vacuum Phenomenon in the Lumbar Spine: Pilot Study for Accuracy of Magnetic Resonance Imaging. J. Belg. Soc. Radiol. 2023, 107, 83. [Google Scholar] [CrossRef]
- Schömig, F.; Li, Z.; Becker, L.; Vu-Han, T.L.; Pumberger, M.; Diekhoff, T. Gas within the Intervertebral Disc Does Not Rule Out Spinal Infection-A Case Series of 135 Patients with Spontaneous Spondylodiscitis. Diagnostics 2022, 12, 1089. [Google Scholar] [CrossRef] [PubMed]
- Hirschfeld, C.B.; Kapadia, S.N.; Bryan, J.; Jannat-Khah, D.P.; May, B.; Vielemeyer, O.; Esquivel, E.L. Impact of diagnostic bone biopsies on the management of non-vertebral osteomyelitis: A retrospective cohort study. Medicine 2019, 98, e16954. [Google Scholar] [CrossRef] [PubMed]
- Schirò, S.; Foreman, S.C.; Bucknor, M.; Chin, C.T.; Joseph, G.B.; Link, T.M. Diagnostic Performance of CT-Guided Bone Biopsies in Patients with Suspected Osteomyelitis of the Appendicular and Axial Skeleton with a Focus on Clinical and Technical Factors Associated with Positive Microbiology Culture Results. J. Vasc. Interv. Radiol. 2020, 31, 464–472. [Google Scholar] [CrossRef]
- Hoang, D.; Fisher, S.; Oz, O.K.; La Fontaine, J.; Chhabra, A. Percutaneous CT guided bone biopsy for suspected osteomyelitis: Diagnostic yield and impact on patient’s treatment change and recovery. Eur. J. Radiol. 2019, 114, 85–91. [Google Scholar] [CrossRef]
- Malik, D.G.; Smith, M.V.; Swenson, G.M.; Grady, R.E.; Diehn, F.E.; Middlebrooks, E.H.; Ross, J.S.; Rath, T.J. Management Outcomes after Image-guided Percutaneous Biopsy for Suspected Vertebral Osteomyelitis-Discitis. Am. J. Neuroradiol. 2025, 46, 1478–1485. [Google Scholar] [CrossRef]
- Nandi, S.K.; Mukherjee, P.; Roy, S.; Kundu, B.; De, D.K.; Basu, D. Local antibiotic delivery systems for the treatment of osteomyelitis–A review. Mater. Sci. Eng. C 2009, 29, 2478–2485. [Google Scholar] [CrossRef]
- Veis, D.J.; Cassat, J.E. Infectious Osteomyelitis: Marrying Bone Biology and Microbiology to Shed New Light on a Persistent Clinical Challenge. J. Bone Min. Res. 2020, 36, 636–643. [Google Scholar] [CrossRef] [PubMed]
- Besal, R.; Adamič, P.; Beović, B.; Papst, L. Systemic Antimicrobial Treatment of Chronic Osteomyelitis in Adults: A Narrative Review. Antibiotics 2023, 12, 944. [Google Scholar] [CrossRef] [PubMed]







| MSK Radiologist (Number of Cases) | General Radiologist (Number of Cases) | Unweighted Cohen’s Kappa | Weighted Kappa (Quadratic) | 95% CI for Weighted Kappa | |
|---|---|---|---|---|---|
| MRI scoring system | |||||
| Minimally suspicious | 4 | 4 | 0.855 T | 0.914 T | (0.778–0.978) T |
| Moderately suspicious | 19 | 21 | |||
| Highly suspicious | 39 | 37 | |||
| CT scoring system | |||||
| Absence of vacuum sign | 36 | 35 | 0.951 † | 0.901 † | (0.859–1) † |
| Presence of vacuum sign | 21 | 22 |
Disclaimer/Publisher’s Note: The statements, opinions and data contained in all publications are solely those of the individual author(s) and contributor(s) and not of MDPI and/or the editor(s). MDPI and/or the editor(s) disclaim responsibility for any injury to people or property resulting from any ideas, methods, instructions or products referred to in the content. |
© 2025 by the authors. Licensee MDPI, Basel, Switzerland. This article is an open access article distributed under the terms and conditions of the Creative Commons Attribution (CC BY) license (https://creativecommons.org/licenses/by/4.0/).
Share and Cite
Negarestani, A.; Pasion, A.; Bhatnagar, C.; Khokhar, Z.; Kundu, A.; Diulus, S.; Parada, J.P.; Allam, E. Diagnostic Accuracy of Pre-Biopsy MRI and CT Features for Predicting Vertebral Biopsy Yield in Suspected Vertebral Discitis Osteomyelitis: A Retrospective Single-Center Study. Diagnostics 2025, 15, 1760. https://doi.org/10.3390/diagnostics15141760
Negarestani A, Pasion A, Bhatnagar C, Khokhar Z, Kundu A, Diulus S, Parada JP, Allam E. Diagnostic Accuracy of Pre-Biopsy MRI and CT Features for Predicting Vertebral Biopsy Yield in Suspected Vertebral Discitis Osteomyelitis: A Retrospective Single-Center Study. Diagnostics. 2025; 15(14):1760. https://doi.org/10.3390/diagnostics15141760
Chicago/Turabian StyleNegarestani, Amirmasoud, Andrew Pasion, Caleb Bhatnagar, Zuhaib Khokhar, Ashima Kundu, Samantha Diulus, Jorge P. Parada, and Emad Allam. 2025. "Diagnostic Accuracy of Pre-Biopsy MRI and CT Features for Predicting Vertebral Biopsy Yield in Suspected Vertebral Discitis Osteomyelitis: A Retrospective Single-Center Study" Diagnostics 15, no. 14: 1760. https://doi.org/10.3390/diagnostics15141760
APA StyleNegarestani, A., Pasion, A., Bhatnagar, C., Khokhar, Z., Kundu, A., Diulus, S., Parada, J. P., & Allam, E. (2025). Diagnostic Accuracy of Pre-Biopsy MRI and CT Features for Predicting Vertebral Biopsy Yield in Suspected Vertebral Discitis Osteomyelitis: A Retrospective Single-Center Study. Diagnostics, 15(14), 1760. https://doi.org/10.3390/diagnostics15141760

