Surrogate Biomarker Prediction from Whole-Slide Images for Evaluating Overall Survival in Lung Adenocarcinoma
Abstract
1. Introduction
2. Materials and Methods
2.1. Data
2.2. Differential Expression Analysis
2.3. Identification of Prognostic DEGs
2.4. WSI Processing
2.4.1. Image Preprocessing
2.4.2. Feature Extraction
2.4.3. AMIL Model Training
2.4.4. Cross-Validation in TCGA-LUAD Dataset
2.5. Model Evaluation
2.6. Patient Stratification by Real and Predicted Gene Expression
2.7. Gene Ontology Enrichment Analysis and Protein–Protein Interactions
3. Results
3.1. Data and Participant Characteristics
3.2. Evaluating OS Directly from TCGA-LUAD WSIs
3.3. Prognostic Gene Expression in LUAD
3.4. Predicting Prognostic Gene Expression Directly from Whole-Slide Images
3.5. Evaluating the Prognostic Relevance of Gene Expression Predicted Directly from WSIs
3.6. Stratifying Patient-Based Gene Expression Predicted from WSIs
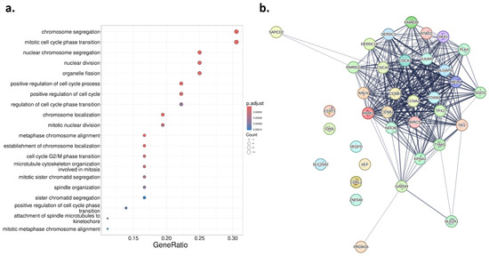
3.7. GO Enrichment and PPI Network of Predictable Prognostic Genes
4. Discussion
4.1. Unsupervised Contrastive Learning Pretreained Feature Extraction and AMIL Regression Can Effectively Predict Gene Expression in LUAD WSIs
4.2. Gene Expression Predicted from WSIs Can Stratify Patients with LUAD According to OS
4.3. Cell Cycle-Related Biological Processes Correlate with Tumour Histopathology
4.4. Limitations and Future Directions
5. Conclusions
Supplementary Materials
Author Contributions
Funding
Institutional Review Board Statement
Informed Consent Statement
Data Availability Statement
Acknowledgments
Conflicts of Interest
Abbreviations
| Adj. | adjusted |
| AI | artificial intelligence |
| AMIL | attention-based multiple instance learning |
| BH | Benjamini–Hochberg |
| C-index | concordance index |
| CI | confidence interval |
| CNN | convolutional neural network |
| CPTAC | Clinical Proteomic Tumour Analysis Consortium |
| DEG | differentially expressed genes |
| FFPE | formalin-fixed paraffin-embedded |
| GDC | Genomics Data Commons |
| GO | gene ontology |
| H&E | haematoxylin and eosin |
| HR | hazard ratio |
| LUAD | lung adenocarcinoma |
| MLP | multi-layer perceptron |
| OS | overall survival |
| PPI | protein–protein interaction |
| ReLU | rectified linear unit |
| TCGA | The Cancer Genome Atlas |
| WSI | whole-slide image |
References
- Sung, H.; Ferlay, J.; Siegel, R.L.; Laversanne, M.; Soerjomataram, I.; Jemal, A.; Bray, F. Global Cancer Statistics 2020: GLOBOCAN Estimates of Incidence and Mortality Worldwide for 36 Cancers in 185 Countries. CA Cancer J. Clin. 2021, 71, 209–249. [Google Scholar] [CrossRef]
- Thai, A.A.; Solomon, B.J.; Sequist, L.V.; Gainor, J.F.; Heist, R.S. Lung cancer. Lancet 2021, 398, 535–554. [Google Scholar] [CrossRef] [PubMed]
- Sarhadi, V.K.; Armengol, G. Molecular Biomarkers in Cancer. Biomolecules 2022, 12, 1021. [Google Scholar] [CrossRef]
- Baxi, V.; Edwards, R.; Montalto, M.; Saha, S. Digital pathology and artificial intelligence in translational medicine and clinical practice. Mod. Pathol. 2021, 35, 23–32. [Google Scholar] [CrossRef] [PubMed]
- Cui, M.; Zhang, D.Y. Artificial intelligence and computational pathology. Lab. Investig. 2021, 101, 412–422. [Google Scholar] [CrossRef]
- Murchan, P.; Ó’brien, C.; O’connell, S.; McNevin, C.S.; Baird, A.M.; Sheils, O.; Broin, P.; Finn, S.P. Deep Learning of Histopathological Features for the Prediction of Tumour Molecular Genetics. Diagnostics 2021, 11, 1406. [Google Scholar] [CrossRef]
- El Nahhas, O.S.M.; Loeffler, C.M.L.; Carrero, Z.I.; van Treeck, M.; Kolbinger, F.R.; Hewitt, K.J.; Muti, H.S.; Graziani, M.; Zeng, Q.; Calderaro, J.; et al. Regression-based Deep-Learning predicts molecular biomarkers from pathology slides. Nat. Commun. 2024, 15, 1253. [Google Scholar] [CrossRef] [PubMed]
- Laleh, N.G.; Ligero, M.; Perez-Lopez, R.; Kather, J.N. Facts and Hopes on the Use of Artificial Intelligence for Predictive Immunotherapy Biomarkers in Cancer. Clin. Cancer Res. Off. J. Am. Assoc. Cancer Res. 2023, 29, 316–323. [Google Scholar] [CrossRef]
- Schmauch, B.; Romagnoni, A.; Pronier, E.; Saillard, C.; Maillé, P.; Calderaro, J.; Kamoun, A.; Sefta, M.; Toldo, S.; Zaslavskiy, M.; et al. A deep learning model to predict RNA-Seq expression of tumours from whole slide images. Nat. Commun. 2020, 11, 3877. [Google Scholar] [CrossRef]
- Fu, Y.; Jung, A.W.; Torne, R.V.; Gonzalez, S.; Vöhringer, H.; Shmatko, A.; Yates, L.R.; Jimenez-Linan, M.; Moore, L.; Gerstung, M. Pan-cancer computational histopathology reveals mutations, tumor composition and prognosis. Nat. Cancer 2020, 1, 800–810. [Google Scholar] [CrossRef]
- Weitz, P.; Wang, Y.; Kartasalo, K.; Egevad, L.; Lindberg, J.; Grönberg, H.; Eklund, M.; Rantalainen, M. Transcriptome-wide prediction of prostate cancer gene expression from histopathology images using co-expression-based convolutional neural networks. Bioinformatics 2022, 38, 3462–3469. [Google Scholar] [CrossRef] [PubMed]
- Wang, H.; Ding, Y.; Chen, Y.; Jiang, J.; Chen, Y.; Lu, J.; Kong, M.; Mo, F.; Huang, Y.; Zhao, W.; et al. A novel genomic classification system of gastric cancer via integrating multidimensional genomic characteristics. Gastric Cancer 2021, 24, 1227–1241. [Google Scholar] [CrossRef] [PubMed]
- Echle, A.; Grabsch, H.I.; Quirke, P.; van den Brandt, P.A.; West, N.P.; Hutchins, G.G.; Heij, L.R.; Tan, X.; Richman, S.D.; Krause, J.; et al. Clinical-Grade Detection of Microsatellite Instability in Colorectal Tumors by Deep Learning. Gastroenterology 2020, 159, 1406–1416. [Google Scholar] [CrossRef] [PubMed]
- Alsaafin, A.; Safarpoor, A.; Sikaroudi, M.; Hipp, J.D.; Tizhoosh, H.R. Learning to predict RNA sequence expressions from whole slide images with applications for search and classification. Commun. Biol. 2023, 6, 304. [Google Scholar] [CrossRef]
- He, B.; Bergenstråhle, L.; Stenbeck, L.; Abid, A.; Andersson, A.; Borg, Å.; Maaskola, J.; Lundeberg, J.; Zou, J. Integrating spatial gene expression and breast tumour morphology via deep learning. Nat. Biomed. Eng. 2020, 4, 827–834. [Google Scholar] [CrossRef] [PubMed]
- He, M.; Wu, G.; Wang, Z.; Ren, K.; Yang, Z.; Xue, Q. Development and validation of a TRP-related gene signature for overall survival prediction in lung adenocarcinoma. Front. Genet. 2022, 13, 905650. [Google Scholar] [CrossRef] [PubMed]
- Sun, N.; Chu, J.; Hu, W.; Chen, X.; Yi, N.; Shen, Y. A novel 14-gene signature for overall survival in lung adenocarcinoma based on the Bayesian hierarchical Cox proportional hazards model. Sci. Rep. 2022, 12, 27. [Google Scholar] [CrossRef]
- Guo, D.; Wang, M.; Shen, Z.; Zhu, J. A new immune signature for survival prediction and immune checkpoint molecules in lung adenocarcinoma. J. Transl. Med. 2020, 18, 123. [Google Scholar] [CrossRef]
- Ma, B.; Geng, Y.; Meng, F.; Yan, G.; Song, F. Identification of a Sixteen-gene Prognostic Biomarker for Lung Adenocarcinoma Using a Machine Learning Method. J. Cancer 2020, 11, 1288. [Google Scholar] [CrossRef]
- Liang, P.; Chen, J.; Yao, L.; Hao, Z.; Chang, Q. A Deep Learning Approach for Prognostic Evaluation of Lung Adenocarcinoma Based on Cuproptosis-Related Genes. Biomedicines 2023, 11, 1479. [Google Scholar] [CrossRef]
- Lipkova, J.; Chen, R.J.; Chen, B.; Lu, M.Y.; Barbieri, M.; Shao, D.; Vaidya, A.J.; Chen, C.; Zhuang, L.; Williamson, D.F.; et al. Artificial intelligence for multimodal data integration in oncology. Cancer Cell 2022, 40, 1095–1110. [Google Scholar] [CrossRef]
- Chen, R.J.; Lu, M.Y.; Weng, W.H.; Chen, T.Y.; Williamson, D.F.; Manz, T.; Shady, M.; Mahmood, F. Multimodal Co-Attention Transformer for Survival Prediction in Gigapixel Whole Slide Images. In Proceedings of the IEEE International Conference on Computer Vision, Montreal, BC, Canada, 11–17 October 2021; pp. 3995–4005. [Google Scholar] [CrossRef]
- Colaprico, A.; Silva, T.C.; Olsen, C.; Garofano, L.; Cava, C.; Garolini, D.; Sabedot, T.S.; Malta, T.M.; Pagnotta, S.M.; Castiglioni, I.; et al. TCGAbiolinks: An R/Bioconductor package for integrative analysis of TCGA data. Nucleic Acids Res. 2016, 44, e71. [Google Scholar] [CrossRef]
- Gillette, M.A.; Satpathy, S.; Cao, S.; Dhanasekaran, S.M.; Vasaikar, S.V.; Krug, K.; Petralia, F.; Li, Y.; Liang, W.W.; Reva, B.; et al. Proteogenomic Characterization Reveals Therapeutic Vulnerabilities in Lung Adenocarcinoma. Cell 2020, 182, 200–225. [Google Scholar] [CrossRef]
- Virtanen, P.; Gommers, R.; Oliphant, T.E.; Haberland, M.; Reddy, T.; Cournapeau, D.; Burovski, E.; Peterson, P.; Weckesser, W.; Bright, J.; et al. SciPy 1.0: Fundamental algorithms for scientific computing in Python. Nat. Methods 2020, 17, 261–272. [Google Scholar] [CrossRef] [PubMed]
- Ritchie, M.E.; Phipson, B.; Wu, D.; Hu, Y.; Law, C.W.; Shi, W.; Smyth, G.K. limma powers differential expression analyses for RNA-sequencing and microarray studies. Nucleic Acids Res. 2015, 43, e47. [Google Scholar] [CrossRef]
- Robinson, M.D.; McCarthy, D.J.; Smyth, G.K. edgeR: A Bioconductor package for differential expression analysis of digital gene expression data. Bioinformatics 2010, 26, 139. [Google Scholar] [CrossRef] [PubMed]
- Zhou, Y.; Gao, S.; Yang, R.; Du, C.; Wang, Y.; Wu, Y. Identification of a three-gene expression signature and construction of a prognostic nomogram predicting overall survival in lung adenocarcinoma based on TCGA and GEO databases. Transl. Lung Cancer Res. 2022, 11, 1479–1496. [Google Scholar] [CrossRef] [PubMed]
- Davidson-Pilon, C. Lifelines: Survival analysis in Python. J. Open Source Softw. 2019, 4, 1317. [Google Scholar] [CrossRef]
- Canny, J. A Computational Approach to Edge Detection. IEEE Trans. Pattern Anal. Mach. Intell. 1986, 8, 679–698. [Google Scholar] [CrossRef]
- Macenko, M.; Niethammer, M.; Marron, J.S.; Borland, D.; Woosley, J.T.; Guan, X.; Schmitt, C.; Thomas, N.E. A Method for Normalizing Histology Slides for Quantitative Analysis. In Proceedings of the 2009 IEEE International Symposium on Biomedical Imaging: From Nano to Macro, Boston, MA, USA, 28 June–1 July 2009. [Google Scholar]
- Wang, X.; Yang, S.; Zhang, J.; Wang, M.; Zhang, J.; Yang, W.; Huang, J.; Han, X. Transformer-based unsupervised contrastive learning for histopathological image classification. Med. Image Anal. 2022, 81, 102559. [Google Scholar] [CrossRef]
- Ilse, M.; Tomczak, J.M.; Welling, M. Attention-based Deep Multiple Instance Learning. In Proceedings of the 35th International Conference on Machine Learning, ICML 2018, Stockholm, Sweden, 10–15 July 2018; Volume 5, pp. 3376–3391. [Google Scholar]
- Ghaffari Laleh, N.; Muti, H.S.; Loeffler, C.M.L.; Echle, A.; Saldanha, O.L.; Mahmood, F.; Lu, M.Y.; Trautwein, C.; Langer, R.; Dislich, B.; et al. Benchmarking weakly-supervised deep learning pipelines for whole slide classification in computational pathology. Med. Image Anal. 2022, 79, 102474. [Google Scholar] [CrossRef] [PubMed]
- Paszke, A.; Gross, S.; Massa, F.; Lerer, A.; Bradbury, J.; Chanan, G.; Killeen, T.; Lin, Z.; Gimelshein, N.; Antiga, L.; et al. PyTorch: An Imperative Style, High-Performance Deep Learning Library. arXiv 2019, arXiv:1912.01703. [Google Scholar]
- Pedregosa, F.; Michel, V.; Grisel, O.; Blondel, M.; Prettenhofer, P.; Weiss, R.; Vanderplas, J.; Cournapeau, D.; Pedregosa, F.; Varoquaux, G.; et al. Scikit-learn: Machine Learning in Python. J. Mach. Learn. Res. 2011, 12, 2825–2830. Available online: http://jmlr.org/papers/v12/pedregosa11a.html (accessed on 15 February 2024).
- Kingma, D.P.; Ba, J.L. Adam: A Method for Stochastic Optimization. In Proceedings of the 3rd International Conference on Learning Representations, ICLR 2015—Conference Track Proceedings, San Diego, CA, USA, 7–9 May 2015. [Google Scholar]
- Ren, J.; Zhang, M.; Yu, C.; Liu, Z. Balanced MSE for Imbalanced Visual Regression. In Proceedings of the IEEE Computer Society Conference on Computer Vision and Pattern Recognition, New Orleans, LA, USA, 18–24 June 2022; pp. 7916–7925. [Google Scholar] [CrossRef]
- Howard, F.M.; Dolezal, J.; Kochanny, S.; Schulte, J.; Chen, H.; Heij, L.; Huo, D.; Nanda, R.; Olopade, O.I.; Kather, J.N.; et al. The impact of site-specific digital histology signatures on deep learning model accuracy and bias. Nat. Commun. 2021, 12, 4423. [Google Scholar] [CrossRef] [PubMed]
- Diamond, S.; Boyd, S. CVXPY: A Python-Embedded Modeling Language for Convex Optimization. J. Mach. Learn. Res. 2016, 17, 1–5. [Google Scholar]
- Cplex, I.I. V12. 1: User’s Manual for CPLEX. Int. Bus. Mach. Corp. 2009, 46, 157. [Google Scholar]
- Lloyd, S.P. Least Squares Quantization in PCM. IEEE Trans. Inf. Theory 1982, 28, 129–137. [Google Scholar] [CrossRef]
- Ashburner, M.; Ball, C.A.; Blake, J.A.; Botstein, D.; Butler, H.; Cherry, J.M.; Davis, A.P.; Dolinski, K.; Dwight, S.S.; Eppig, J.T.; et al. Gene Ontology: Tool for the unification of biology. Nat. Genet. 2000, 25, 25–29. [Google Scholar] [CrossRef]
- Consortium, T.G.O.; Aleksander, S.A.; Balhoff, J.; Carbon, S.; Cherry, J.M.; Drabkin, H.J.; Ebert, D.; Feuermann, M.; Gaudet, P.; Harris, N.L.; et al. The Gene Ontology knowledgebase in 2023. Genetics 2023, 224, iyad031. [Google Scholar] [CrossRef]
- Wu, T.; Hu, E.; Xu, S.; Chen, M.; Guo, P.; Dai, Z.; Feng, T.; Zhou, L.; Tang, W.; Zhan, L.; et al. clusterProfiler 4.0: A universal enrichment tool for interpreting omics data. Innovation 2021, 2, 100141. [Google Scholar] [CrossRef]
- Szklarczyk, D.; Franceschini, A.; Wyder, S.; Forslund, K.; Heller, D.; Huerta-Cepas, J.; Simonovic, M.; Roth, A.; Santos, A.; Tsafou, K.P.; et al. STRING v10: Protein-protein interaction networks, integrated over the tree of life. Nucleic Acids Res. 2015, 43, D447–D452. [Google Scholar] [CrossRef]
- Travis, W.D.; Brambilla, E.; Nicholson, A.G.; Yatabe, Y.; Austin, J.H.; Beasley, M.B.; Chirieac, L.R.; Dacic, S.; Duhig, E.; Flieder, D.B.; et al. The 2015 World Health Organization Classification of Lung Tumors: Impact of Genetic, Clinical and Radiologic Advances Since the 2004 Classification. J. Thorac. Oncol. Off. Publ. Int. Assoc. Study Lung Cancer 2015, 10, 1243–1260. [Google Scholar] [CrossRef]
- Chen, R.J.; Lu, M.Y.; Williamson, D.F.; Chen, T.Y.; Lipkova, J.; Noor, Z.; Shaban, M.; Shady, M.; Williams, M.; Joo, B.; et al. Pan-cancer integrative histology-genomic analysis via multimodal deep learning. Cancer Cell 2022, 40, 865–878. [Google Scholar] [CrossRef] [PubMed]
- Zhao, Y.; Yang, F.; Fang, Y.; Liu, H.; Zhou, N.; Zhang, J.; Sun, J.; Yang, S.; Menze, B.; Fan, X.; et al. Predicting Lymph Node Metastasis Using Histopathological Images Based on Multiple Instance Learning with Deep Graph Convolution. In Proceedings of the IEEE Computer Society Conference on Computer Vision and Pattern Recognition, Seattle, WA, USA, 13–19 June 2020; pp. 4836–4845. [Google Scholar] [CrossRef]
- Vincenzi, B.; Schiavon, G.; Silletta, M.; Santini, D.; Perrone, G.; Di Marino, M.; Angeletti, S.; Baldi, A.; Tonini, G. Cell cycle alterations and lung cancer. Histol. Histopathol. 2006, 21, 423–435. [Google Scholar] [CrossRef] [PubMed]
- Eymin, B.; Gazzeri, S. Role of cell cycle regulators in lung carcinogenesis. Cell Adhes. Migr. 2010, 4, 114. [Google Scholar] [CrossRef] [PubMed]
- Wang, F.; Chen, X.; Yu, X.; Lin, Q. Degradation of CCNB1 mediated by APC11 through UBA52 ubiquitination promotes cell cycle progression and proliferation of non-small cell lung cancer cells. Am. J. Transl. Res. 2019, 11, 7166. [Google Scholar]
- Chen, C.; Guo, Q.; Song, Y.; Xu, G.; Liu, L. SKA1/2/3 serves as a biomarker for poor prognosis in human lung adenocarcinoma. Transl. Lung Cancer Res. 2020, 9, 218. [Google Scholar] [CrossRef]
- Shen, W.; Tong, D.; Chen, J.; Li, H.; Hu, Z.; Xu, S.; He, S.; Ge, Z.; Zhang, J.; Mao, Q.; et al. Silencing oncogene cell division cycle associated 5 induces apoptosis and G1 phase arrest of non-small cell lung cancer cells via p53-p21 signaling pathway. J. Clin. Lab. Anal. 2022, 36, e24396. [Google Scholar] [CrossRef]
- Enrico Bena, C.; Del Giudice, M.; Grob, A.; Gueudré, T.; Miotto, M.; Gialama, D.; Osella, M.; Turco, E.; Ceroni, F.; De Martino, A.; et al. Initial cell density encodes proliferative potential in cancer cell populations. Sci. Rep. 2021, 11, 6101. [Google Scholar] [CrossRef]
- Choi, C.M.; Seo, K.W.; Jang, S.J.; Oh, Y.M.; Shim, T.S.; Kim, W.S.; Lee, D.S.; Lee, S.D. Chromosomal instability is a risk factor for poor prognosis of adenocarcinoma of the lung: Fluorescence in situ hybridization analysis of paraffin-embedded tissue from Korean patients. Lung Cancer 2009, 64, 66–70. [Google Scholar] [CrossRef]
- Lin, P.; Chen, Y.; Xu, J.; Huang, X.; Wen, W.; Zhang, L.; Kong, W.; Zhao, Z.; Ye, Y.; Bao, Z.; et al. A multicenter-retrospective cohort study of chromosome instability in lung cancer: Clinical characteristics and prognosis of patients harboring chromosomal instability detected by metagenomic next-generation sequencing. J. Thorac. Dis. 2023, 15, 112–122. [Google Scholar] [CrossRef] [PubMed]
- McManus, K.J.; Thompson, L.L. A Novel Multiplexed, Image-Based Approach to Detect Phenotypes That Underlie Chromosome Instability in Human Cells. PLoS ONE 2015, 10, e0123200. [Google Scholar] [CrossRef]
- Petersen, I.; Kotb, W.F.; Friedrich, K.H.; Schlüns, K.; Böcking, A.; Dietel, M. Core classification of lung cancer: Correlating nuclear size and mitoses with ploidy and clinicopathological parameters. Lung Cancer 2009, 65, 312–318. [Google Scholar] [CrossRef] [PubMed]
- Matsuda, Y.; Aida, J.; Ishikawa, N.; Takubo, K.; Ishiwata, T.; Arai, T. Morphological Markers of Chromosomal Instability. In Chromosomal Abnormalities; Larramendy, M.L., Soloneski, S., Eds.; IntechOpen: Rijeka, Croatia, 2017; Chapter 2. [Google Scholar] [CrossRef]
- Niehues, J.M.; Quirke, P.; West, N.P.; Grabsch, H.I.; van Treeck, M.; Schirris, Y.; Veldhuizen, G.P.; Hutchins, G.G.; Richman, S.D.; Foersch, S.; et al. Generalizable biomarker prediction from cancer pathology slides with self-supervised deep learning: A retrospective multi-centric study. Cell Rep. Med. 2023, 4, 100980. [Google Scholar] [CrossRef]






| Characteristic | TCGA-LUAD | CPTAC-LUAD | p-Value | ||||||
|---|---|---|---|---|---|---|---|---|---|
| N | Mean(SD) | % | % Missing | N | Mean(SD) | % | % Missing | ||
| Age | 12.54% | 0.00% | |||||||
| > 65 | 255 | - | 45.05% | 45 | - | 40.54% | |||
| ≤ 65 | 240 | - | 42.40% | 65 | - | 58.56% | |||
| Sex | 9.19% | 0.00% | |||||||
| Male | 239 | - | 42.23% | 72 | - | 64.86% | |||
| Female | 275 | - | 48.59% | 38 | - | 34.24% | |||
| Stage | 9.54% | 0.00% | |||||||
| Stage I | 278 | - | 49.11% | 58 | - | 52.73% | |||
| Stage II | 124 | - | 21.91% | 30 | - | 27.27% | |||
| Stage III | 83 | - | 14.66% | 21 | - | 19.09% | |||
| Stage IV | 27 | - | 4.77% | 1 | - | 0.91% | |||
| T | 9.19% | 0.00% | |||||||
| T1 | 169 | - | 29.86% | 27 | - | 24.32% | |||
| T2 | 277 | - | 48.94% | 70 | - | 63.06% | |||
| T3 | 46 | - | 8.13% | 12 | - | 10.81% | |||
| T4 | 19 | - | 3.36% | 1 | - | 0.90% | |||
| TX | 3 | - | 0.53% | 0 | - | 0.00% | |||
| M | 9.89% | 100% | NA | ||||||
| M0 | 345 | - | 60.95% | NA | NA | NA | |||
| M1 | 25 | - | 4.41% | NA | NA | NA | |||
| MX | 140 | - | 24.73% | NA | NA | NA | |||
| N | 9.36% | 0.00% | |||||||
| N0 | 331 | - | 58.48% | 75 | - | 67.57% | |||
| N1 | 97 | - | 17.14% | 17 | - | 15.32% | |||
| N2 | 73 | - | 12.90% | 18 | - | 16.27% | |||
| N3 | 2 | - | 0.35% | 0 | - | 0.00% | |||
| NX | 10 | - | 1.77% | 0 | - | 0.00% | |||
| OS Status | 9.19% | 0.90% | |||||||
| Alive | 328 | - | 57.95% | 82 | - | 73.87% | |||
| Dead | 186 | - | 32.86% | 24 | - | 26.63% | |||
| Follow-up Months | - | 29.73 (29.52) | - | - | - | 24.78 (17.75) | - | - | |
| Gene | Real HR [CI] | Real p | Real C-Index | Pred. HR [CI] | Pred. p | Pred.C-Index | C-Index |
|---|---|---|---|---|---|---|---|
| NDC80 | 6.29 [1.92, 20.67] | 0.0024 | 0.79 | 2.61 [0.91, 7.49] | 0.0750 | 0.78 | −0.0036 |
| CCNB2 | 4.63 [1.58, 13.59] | 0.0053 | 0.78 | 3.05 [1.10, 8.47] | 0.0323 | 0.78 | −0.0004 |
| DEPDC1 | 4.36 [1.56, 12.18] | 0.0049 | 0.78 | 1.95 [0.78, 4.88] | 0.1513 | 0.78 | 0.0022 |
| CCNA2 | 4.36 [1.55, 12.27] | 0.0052 | 0.80 | 3.25 [1.13, 9.33] | 0.0285 | 0.77 | −0.0260 |
| RRM2 | 4.16 [1.56, 11.13] | 0.0045 | 0.79 | 1.99 [0.76, 5.22] | 0.1631 | 0.77 | −0.0228 |
| PLK4 | 3.92 [1.37, 11.23] | 0.0011 | 0.79 | 2.13 [0.82, 5.53] | 0.1218 | 0.77 | −0.0197 |
| HJURP | 3.75 [1.39, 10.12] | 0.0092 | 0.81 | 2.91 [1.09, 7.78] | 0.0329 | 0.78 | −0.0322 |
| KPNA2 | 3.58 [1.34, 9.55] | 0.0108 | 0.79 | 2.79 [1.01, 7.71] | 0.0480 | 0.79 | −0.0058 |
| SKA1 | 3.42 [1.28, 9.10] | 0.0140 | 0.80 | 2.40 [0.89, 6.42] | 0.0820 | 0.78 | −0.0242 |
| FAM83D | 3.09 [1.13, 8.43] | 0.0277 | 0.77 | 3.50 [1.27, 9.68] | 0.0156 | 0.79 | 0.0170 |
| BIRC5 | 2.93 [1.14, 7.55] | 0.0255 | 0.79 | 2.48 [0.94, 6.53] | 0.0655 | 0.79 | −0.0004 |
| FOXM1 | 2.90 [1.15, 7.31] | 0.0236 | 0.81 | 2.00 [0.77, 5.18] | 0.1552 | 0.78 | −0.0260 |
| SGO1 | 2.86 [1.10, 7.45] | 0.0310 | 0.78 | 3.05 [1.10, 8.46] | 0.0325 | 0.78 | 0.0072 |
| MELK | 2.67 [1.04, 6.87] | 0.0414 | 0.79 | 3.21 [1.17, 8.84] | 0.0236 | 0.78 | −0.0094 |
| SAPCD2 | 2.66 [1.06, 6.66] | 0.0368 | 0.79 | 3.42 [1.19, 9.87] | 0.0228 | 0.79 | −0.0076 |
| TYMS | 2.60 [1.02, 6.65] | 0.0455 | 0.78 | 2.61 [0.98, 6.92] | 0.0541 | 0.77 | −0.0054 |
| SLC2A1 | 2.56 [0.96, 6.83] | 0.0595 | 0.78 | 4.28 [1.40, 13.12] | 0.0109 | 0.80 | 0.0228 |
| PIMREG | 2.49 [0.96, 6.45] | 0.0596 | 0.78 | 4.29 [1.50, 12.22] | 0.0065 | 0.81 | 0.0210 |
| TK1 | 2.41 [0.95, 6.12] | 0.0641 | 0.76 | 1.70 [0.66, 4.39] | 0.2727 | 0.77 | 0.0130 |
| TPX2 | 2.40 [0.94, 6.12] | 0.0678 | 0.79 | 2.97 [1.07, 8.25] | 0.0367 | 0.78 | −0.0134 |
| ANLN | 2.39 [0.89, 6.37] | 0.0825 | 0.78 | 2.50 [0.92, 6.85] | 0.0738 | 0.78 | 0.0040 |
| CCNB1 | 2.35 [0.91, 6.06] | 0.0779 | 0.79 | 2.49 [0.89, 6.98] | 0.0825 | 0.77 | −0.0134 |
| GAPDH | 2.31 [0.83, 6.43] | 0.1076 | 0.80 | 3.71 [1.22, 11.30] | 0.0209 | 0.78 | −0.0130 |
| CDCA3 | 2.24 [0.84, 6.01] | 0.1081 | 0.79 | 2.40 [0.92, 6.28] | 0.0751 | 0.78 | −0.0098 |
| DLGAP5 | 2.21 [0.86, 5.70] | 0.1017 | 0.80 | 1.95 [0.74, 5.11] | 0.1774 | 0.77 | −0.0269 |
| CDCA5 | 2.14 [0.83, 5.49] | 0.1140 | 0.78 | 2.18 [0.76, 6.26] | 0.1466 | 0.78 | −0.0022 |
| DEPDC1B | 1.75 [0.71, 4.31] | 0.2259 | 0.78 | 2.40 [0.89, 6.42] | 0.0820 | 0.78 | −0.0013 |
| ATAD2 | 1.29 [0.52, 3.16] | 0.5843 | 0.77 | 2.20 [0.84, 5.78] | 0.1088 | 0.78 | 0.0107 |
| CDKL2 | 0.97 [0.39, 2.38] | 0.9391 | 0.77 | 0.37 [0.14, 0.96] | 0.0419 | 0.78 | 0.0134 |
| CHIA | 0.58 [0.23, 1.44] | 0.2372 | 0.77 | 0.44 [0.17, 1.15] | 0.0924 | 0.78 | 0.0143 |
| VEGFD | 0.54 [0.22, 1.33] | 0.1811 | 0.77 | 0.50 [0.19, 1.35] | 0.1720 | 0.77 | 0.0027 |
| ZNF540 | 0.35 [0.13, 0.91] | 0.0315 | 0.78 | 0.33 [0.12, 0.93] | 0.0364 | 0.79 | 0.0134 |
| ESYT3 | 0.33 [0.13, 0.85] | 0.0224 | 0.79 | 0.45 [0.15, 1.28] | 0.1348 | 0.78 | −0.0054 |
| PRDM16 | 0.22 [0.08, 0.59] | 0.0025 | 0.80 | 0.21 [0.07, 0.70] | 0.0104 | 0.78 | −0.0233 |
| HLF | 0.20 [0.07, 0.54] | 0.0016 | 0.79 | 0.39 [0.14, 1.08] | 0.0690 | 0.79 | −0.0076 |
| SLC15A2 | 0.15 [0.05, 0.45] | 0.0008 | 0.82 | 0.22 [0.07, 0.66] | 0.0069 | 0.80 | −0.0201 |
Disclaimer/Publisher’s Note: The statements, opinions and data contained in all publications are solely those of the individual author(s) and contributor(s) and not of MDPI and/or the editor(s). MDPI and/or the editor(s) disclaim responsibility for any injury to people or property resulting from any ideas, methods, instructions or products referred to in the content. |
© 2024 by the authors. Licensee MDPI, Basel, Switzerland. This article is an open access article distributed under the terms and conditions of the Creative Commons Attribution (CC BY) license (https://creativecommons.org/licenses/by/4.0/).
Share and Cite
Murchan, P.; Baird, A.-M.; Ó Broin, P.; Sheils, O.; Finn, S.P. Surrogate Biomarker Prediction from Whole-Slide Images for Evaluating Overall Survival in Lung Adenocarcinoma. Diagnostics 2024, 14, 462. https://doi.org/10.3390/diagnostics14050462
Murchan P, Baird A-M, Ó Broin P, Sheils O, Finn SP. Surrogate Biomarker Prediction from Whole-Slide Images for Evaluating Overall Survival in Lung Adenocarcinoma. Diagnostics. 2024; 14(5):462. https://doi.org/10.3390/diagnostics14050462
Chicago/Turabian StyleMurchan, Pierre, Anne-Marie Baird, Pilib Ó Broin, Orla Sheils, and Stephen P. Finn. 2024. "Surrogate Biomarker Prediction from Whole-Slide Images for Evaluating Overall Survival in Lung Adenocarcinoma" Diagnostics 14, no. 5: 462. https://doi.org/10.3390/diagnostics14050462
APA StyleMurchan, P., Baird, A.-M., Ó Broin, P., Sheils, O., & Finn, S. P. (2024). Surrogate Biomarker Prediction from Whole-Slide Images for Evaluating Overall Survival in Lung Adenocarcinoma. Diagnostics, 14(5), 462. https://doi.org/10.3390/diagnostics14050462

