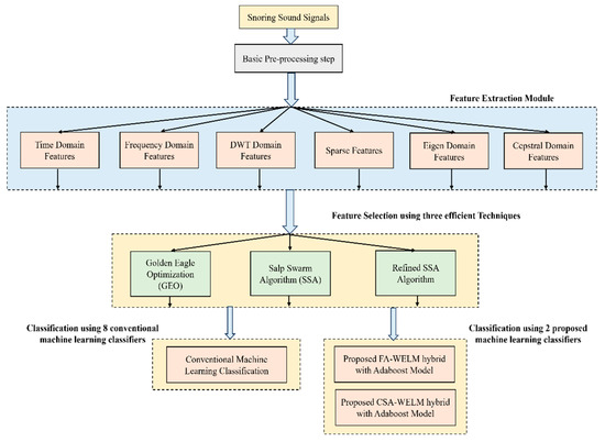
Coherent Feature Extraction with Swarm Intelligence Based Hybrid Adaboost Weighted ELM Classification for Snoring Sound Classification
Abstract
1. Introduction
- (a)
- Once the basic pre-processing is conducted using a simple Independent Component Analysis (ICA) for the snoring sound signals, coherent feature extraction has been implemented, and this is the first time features from almost all the domains have been extracted for the snoring sounds.
- (b)
- The extracted features are selected using three efficient feature selection techniques that make use of meta heuristic techniques.
- (c)
- Finally, it is classified into eight traditional machine learning classifiers and two proposed machine learning classifiers, such as the FA-WELM-Adaboost hybrid model and the CSA-WELM-Adaboost hybrid model.
2. Coherent Feature Extraction Schemes
2.1. Time Domain Features
2.1.1. Rhythm-Based Features
2.1.2. Autocorrelation Dependent Features
2.1.3. Energy-Based Features
2.1.4. Amplitude-Based Features
2.1.5. Zero-Crossing Rate (ZCR)
2.2. Frequency Domain Features
2.2.1. Spectrum Shape Dependent Features
2.2.2. Long-Term Average Spectrum (LTAS)
2.2.3. Tonality-Based Features
2.2.4. Peak Frequency
2.2.5. Autoregression-Based Features
2.2.6. STFT-Based Features
2.3. DWT Domain Features
2.4. Sparse Domain Features
2.5. Eigen Domain Features
2.6. Cepstral Domain Features
3. Efficient Feature Selection Techniques
3.1. GEO Dependent Techniques for Feature Selection
3.1.1. GEO Model
| Algorithm 1: GEO Algorithm |
| the maximum generation Initialize Random population Assign present position of golden eagles as memory Compute fitness based on the position of every golden eagle. Assign the current cycle counter do Random selection of prey from memory population Compute attack vector from (4) if length of attack vector 0, then Compute cruise vector based on Equation (6) Compute step vector based on Equation (7) Update position by Equation (10) Compute fitness for the new position , then Output the best solution of golden eagle. |
3.1.2. Feature Selection Using Binary GEO
3.2. Salp Swarm Algorithm (SSA)
3.2.1. Refined Salp Swarm Algorithm
3.2.2. Feature Selection by SSA
4. ELM, Weighted Version of ELM and the Concept of Weighted Kernel ELM (WKELM)
4.1. Composited Kernel ELM (CKELM)
4.2. Hybrid Adaboost with Weighted ELM
4.3. Proposed Application of Firefly Algorithm to Optimize Weighted ELM Model
- (i)
- Every firefly progresses towards brighter fireflies.
- (ii)
- There is always a random movement by the brightest firefly in the group.
- (iii)
- The objective function helps to assess the light intensity of a firefly.
- (iv)
- Irrespective of gender, every firefly can be attracted to other fireflies.
- (i)
- The parameters of FA and the individuals are initialized.
- (ii)
- The fitness value (considered as the objective function) is computed for the fireflies, assuming their highest brightness.
- (iii)
- The firefly space position is updated by Equation (44)
- (iv)
- The optimal values are updated simultaneously.
- (v)
- Iterative computation: When the maximum number of searches is reached, the next step is taken, or else step (ii) of this procedure is repeated.
4.4. Proposed Application of Capuchin Search Algorithm to Optimize Weighted ELM Model
4.5. Proposed Implementation of FA/CSA to the Weighted ELM Hybrid with Adaboost Model
5. Results and Discussion
Performance Comparison with Previous Works
6. Conclusions and Future Work
Author Contributions
Funding
Institutional Review Board Statement
Informed Consent Statement
Data Availability Statement
Conflicts of Interest
References
- Abdoli, S.; Cardinal, P.; Koerich, A.L. End-to-end environmental sound classification using a 1D convolutional neural network. Expert Syst. Appl. 2019, 136, 252–263. [Google Scholar] [CrossRef]
- Boddapati, V.; Petef, A.; Rasmusson, J.; Lundberg, L. Classifying environmental sounds using image recognition networks. Procedia Comput. Sci. 2017, 112, 2048–2056. [Google Scholar] [CrossRef]
- Li, S.; Yao, Y.; Hu, J.; Liu, G.; Yao, X.; Hu, J. An ensemble stacked convolutional neural network model for environmental event sound recognition. Appl. Sci. 2018, 8, 1152. [Google Scholar] [CrossRef]
- Huang, Z.; Liu, C.; Fei, H.; Li, W.; Yu, J.; Cao, Y. Urban sound classification based on 2-order dense convolutional network using dual features. Appl. Acoust. 2020, 164, 107243. [Google Scholar] [CrossRef]
- Salamon, J.; Jacoby, C.; Bello, J.P. A dataset and taxonomy for urban sound research. In Proceedings of the 22nd ACM Inter-national Conference on Multimedia, Orlando, FL, USA, 3 November 2014. [Google Scholar]
- Medhat, F.; Chesmore, D.; Robinson, J. Masked conditional neural networks for sound classification. Appl. Soft Comput. 2020, 90, 106073. [Google Scholar] [CrossRef]
- McLoughlin, I.; Zhang, H.; Xie, Z.; Song, Y.; Xiao, W. Robust sound event classification using deep neural networks. IEEE/ACM Trans. Audio Speech Lang. Process. 2015, 23, 540–552. [Google Scholar] [CrossRef]
- Zhang, Z.; Xu, S.; Cao, S.; Zhang, S. Deep convolutional neural network with mixup for environmental sound classification. In Proceedings of the 2018 Chinese Conference on Pattern Recognition and Computer Vision, Guangzhou, China, 23–26 November 2018. [Google Scholar]
- Wang, C.; Peng, J.; Zhang, X. A classification method related to respiratory disorder events based on acoustical analysis of snoring. Arch. Acoust. 2020, 45, 141–151. [Google Scholar]
- Lim, S.J.; Jang, S.J.; Lim, J.Y.; Ko, J.H. Classification of snoring sound based on a recurrent neural network. Expert Syst. Appl. 2019, 123, 237–245. [Google Scholar] [CrossRef]
- Vesperini, F.; Romeo, L.; Principi, E.; Monteriù, A.; Squartini, S. Convolutional recurrent neural networks and acoustic data augmentation for snore detection. In Neural Approaches to Dynamics of Signal Exchanges; Springer: Berlin/Heidelberg, Germany, 2020; pp. 35–46. [Google Scholar]
- Albornoz, E.M.; Bugnon, L.A.; Martınez, C.E. Snore Recognition Using a Reduced Set of Spectral Features. In Proceedings of the 2017 XVII Workshop on Information Processing and Control (RPIC), Mar del Plata, Argentina, 20–22 October 2017. [Google Scholar] [CrossRef]
- Amiriparian, S.; Gerczuk, M.; Ottl, S.; Cummins, N.; Freitag, M.; Pugachevskiy, S.; Baird, A.; Schuller, B. Snore sound classification using image-based deep spectrum features. In Proceedings of the Interspeech, Stockholm, Sweden, 20–24 August 2017; pp. 3512–3516. [Google Scholar]
- Freitag, M.; Amiriparian, S.; Cummins, N.; Gerczuk, M.; Schuller, B.W. An ‘end-to-evolution’ hybrid approach for snore sound classification. In Proceedings of the Interspeech, Stockholm, Sweden, 20–24 August 2017; pp. 3507–3511. [Google Scholar]
- Rao, M.A.; Yadav, S.; Ghosh, P.K. A dual source-filter model of snore audio for snorer group classification. In Proceedings of the Interspeech, Stockholm, Sweden, 20–24 August 2017; pp. 3502–3506. [Google Scholar]
- Vesperini, F.; Galli, A.; Gabrielli, L.; Principi, E.; Squartini, S. Snore sounds excitation localization by using scattering transform and deep neural networks. In Proceedings of the 2018 IEEE International Joint Conference on Neural Networks (IJCNN), Rio de Janeiro, Brazil, 8–13 July 2018; pp. 1–8. [Google Scholar]
- Demir, F.; Sengur, A.; Cummins, N.; Amiriparian, S.; Schuller, B. Low level texture features for snore sound discrimination. In Proceedings of the 2018 40th IEEE Annual International Conference of the IEEE Engineering in Medicine and Biology Society (EMBC), Honolulu, HI, USA, 18–21 July 2018; pp. 413–416. [Google Scholar]
- Janott, C.; Schmitt, M.; Zhang, Y.; Qian, K.; Pandit, V.; Zhang, Z.; Heiser, C.; Hohenhorst, W.; Herzog, M.; Hemmert, W.; et al. Snoring classified: The Munich-Passau snore sound corpus. Comput. Biol. Med. 2018, 94, 106–118. [Google Scholar] [CrossRef]
- Wang, J.; Strömfeli, H.; Schuller, B.W. A Cnn-Gru approach to capture time-frequency pattern interdependence for snore sound classification. In Proceedings of the 2018 26th IEEE European Signal Processing Conference (EUSIPCO), Rome, Italy, 3–7 September 2018; pp. 997–1001. [Google Scholar]
- Qian, K.; Schmitt, M.; Janott, C.; Zhang, Z.; Heiser, C.; Hohenhorst, W.; Herzog, M.; Hemmert, W.; Schuller, B. A bag of wavelet features for snore sound classification. Ann. Biomed. Eng. 2019, 47, 1000–1011. [Google Scholar] [CrossRef]
- Zhang, Z.; Han, J.; Qian, K.; Janott, C.; Guo, Y.; Schuller, B. Snore-gans: Improving automatic snore sound classification with synthesized data. IEEE J. Biomed. Health Inform. 2019, 24, 300–310. [Google Scholar] [CrossRef] [PubMed]
- Tuncer, T.; Akbal, E.; Dogan, S. An automated snoring sound classification method based on local dual octal pattern and iterative hybrid feature selector. Biomed. Signal Process. Control 2021, 63, 102173. [Google Scholar] [CrossRef] [PubMed]
- Alvarado, A.S.; Lakshminarayan, C.; Principe, J.C. Time-based compression and classification of heartbeats. IEEE Trans. Biomed. Eng. 2012, 59, 1641–1648. [Google Scholar] [CrossRef] [PubMed]
- Liu, T.; Chen, J.; Dong, G. Zero crossing and coupled hidden Markov model for a rolling bearing performance degradation assessment. J. Vib. Control 2013, 20, 2487–2500. [Google Scholar] [CrossRef]
- Mohajeri, A.; Alipour, M. Shannon information entropy of fractional occupation probability as an electron correlation measure in atoms and molecules. Chem. Phys. 2009, 360, 132–136. [Google Scholar] [CrossRef]
- Hannan, E.J.; Quinn, B.G. The determination of the order of an autoregression. J. R. Stat. Soc. Ser. B Stat. (Methodol.) 1979, 41, 190–195. [Google Scholar] [CrossRef]
- Kwok, H.; Jones, D. Improved instantaneous frequency estimation using an adaptive short-time Fourier transform. IEEE Trans. Signal Process. 2000, 48, 2964–2972. [Google Scholar] [CrossRef]
- Foo, M.H.; Soraghan, J.J.; Siew, W.H. Application of non-decimated discrete wavelet transform for partial discharge analysis. In Proceedings of the International Conference & Exhibition on Electricity Distribution, Turin, Italy, 6–9 June 2005. [Google Scholar]
- Wang, D.; Guo, W.; Wang, X. A joint sparse wavelet coefficient extraction and adaptive noise reduction method in recovery of weak bearing fault features from a multi-component signal mixture. Appl. Soft Comput. 2013, 13, 4097–4104. [Google Scholar] [CrossRef]
- Fleyeh, H.; Davami, E. Eigen-based traffic sign recognition. IET Intell. Transp. Syst. 2011, 5, 190–196. [Google Scholar] [CrossRef]
- Godino-Llorente, J.; Gomez-Vilda, P.; Blanco-Velasco, M. Dimensionality reduction of a pathological voice quality assessment system based on gaussian mixture models and short-term cepstral parameters. IEEE Trans. Biomed. Eng. 2006, 53, 1943–1953. [Google Scholar] [CrossRef]
- Greenwood, J.A.; Tripp, J.H. The contact of two nominally at rough surfaces. Proc. Inst. Mech. Eng. 1970, 185, 625–634. [Google Scholar] [CrossRef]
- Strahl, S.; Mertins, A. Analysis and design of gammatone signal models. J. Acoust. Soc. Am. 2009, 126, 2379–2389. [Google Scholar] [CrossRef] [PubMed]
- Krishna, E.R.; Nagaraju, D. Binary golden eagle optimizer with time-varying flight length for feature selection. Knowl.-Based Syst. 2022, 247, 10877. [Google Scholar]
- Panneerselvam, K.; Nayudu, P.P. Improved Golden Eagle Optimization Based CNN for Automatic Segmentation of Psoriasis Skin Images. Wirel. Pers. Commun. 2023, 131, 1817–1831. [Google Scholar] [CrossRef]
- Mirjalili, S.; Gandomi, A.H.; Mirjalili, S.Z.; Saremi, S.; Faris, H.; Mirjalili, S.M. Salp swarm algorithm: A bioinspired optimizer for engineering design problems. Adv. Eng. Softw. 2017, 114, 163–191. [Google Scholar] [CrossRef]
- Lin, R.; Dong, C.; Zhou, P.; Ma, P.; Ma, S.; Chen, X.; Liu, H. Motor imagery EEG task recognition using a nonlinear Granger causality feature extraction and an improved Salp swarm feature selection. Biomed. Signal Process. Control 2024, 88. [Google Scholar] [CrossRef]
- Castaño, A.; Fernández-Navarro, F.; Hervás-Martínez, C. PCA-ELM: A robust and pruned extreme learning machine approach based on principal component analysis. Neural Process. Lett. 2013, 37, 377–392. [Google Scholar] [CrossRef]
- Li, X.; Wang, W.; Hu, X.; Yang, J. Selective kernel networks. In Proceedings of the IEEE/CVF Conference on Computer Vision and Pattern Recognition (CVPR), Long Beach, CA, USA, 15–20 June 2019; pp. 510–519. [Google Scholar]
- Zhang, X.H.; Zhang, F.X.; Paul, P. Dissolved gas analysis for transformer fault based on learning spiking neural P system with belief AdaBoost. Int. J. Unconv. Comput. 2021, 16, 239–258. [Google Scholar]
- Yang, X.S.; Algorithm, F. Stochastic test functions and design optimization. Int. J. Bio-Inspired Comput. 2010, 2, 7884. [Google Scholar] [CrossRef]
- Braik, M.; Sheta, A.; Al-Hiary, H. A novel meta-heuristic search algorithm for solving optimization problems: Capuchin search algorithm. Neural Comput. Appl. 2021, 33, 2515–2547. [Google Scholar] [CrossRef]
- Alur, R. Formal verification of hybrid systems. In Proceedings of the International Conference on Embedded Software (EMSOFT ’11), Taipei, Taiwan, 9–14 October 2011; pp. 273–278. [Google Scholar]






| Classifiers | GA | ACO | PSO | GEO | SSA | Refined SSA |
|---|---|---|---|---|---|---|
| DT | 55.65 | 52.34 | 58.45 | 59.55 | 59.33 | 61.34 |
| NBC | 58.34 | 52.34 | 59.67 | 62.67 | 63.45 | 64.56 |
| RF | 59.35 | 57.55 | 62.87 | 63.89 | 63.67 | 65.77 |
| LR | 56.35 | 52.67 | 59.32 | 62.43 | 61.86 | 62.44 |
| LDA | 55.36 | 51.89 | 58.44 | 64.11 | 65.23 | 66.21 |
| SVM-Linear | 60.21 | 56.82 | 62.56 | 64.23 | 64.21 | 65.33 |
| Adaboost | 61.23 | 55.34 | 63.89 | 66.45 | 65.34 | 65.46 |
| ELM | 62.22 | 59.11 | 63.75 | 67.67 | 64.67 | 65.89 |
| Proposed FA-WELM-Adaboost | 64.12 | 58.25 | 64.21 | 70.98 | 68.53 | 69.75 |
| Proposed CSA-WELM-Adaboost | 64.01 | 57.87 | 65.87 | 70.92 | 69.98 | 70.24 |
| Classifiers | GA | ACO | PSO | GEO | SSA | Refined SSA |
|---|---|---|---|---|---|---|
| DT | 52.56 | 55.98 | 59.09 | 60.98 | 61.09 | 62.01 |
| NBC | 57.34 | 54.76 | 60.98 | 63.65 | 62.67 | 63.20 |
| RF | 57.56 | 59.78 | 61.76 | 64.46 | 63.87 | 64.33 |
| LR | 55.78 | 54.98 | 57.56 | 61.78 | 62.33 | 63.45 |
| LDA | 57.92 | 54.23 | 59.78 | 62.93 | 64.21 | 66.78 |
| SVM-Linear | 62.12 | 52.46 | 63.73 | 60.22 | 62.45 | 64.64 |
| Adaboost | 62.34 | 53.76 | 61.24 | 64.35 | 64.67 | 65.23 |
| ELM | 61.56 | 58.55 | 60.58 | 64.68 | 62.87 | 64.45 |
| Proposed FA-WELM-Adaboost | 62.76 | 59.41 | 65.31 | 69.54 | 67.54 | 69.88 |
| Proposed CSA-WELM-Adaboost | 63.18 | 59.02 | 64.22 | 70.11 | 68.17 | 70.71 |
| Classifiers | GA | ACO | PSO | GEO | SSA | Refined SSA |
|---|---|---|---|---|---|---|
| DT | 56.23 | 55.09 | 59.22 | 64.09 | 65.09 | 66.11 |
| NBC | 59.45 | 58.98 | 62.34 | 67.89 | 66.46 | 67.23 |
| RF | 60.67 | 59.68 | 63.67 | 68.68 | 65.78 | 66.65 |
| LR | 61.87 | 58.94 | 63.87 | 69.54 | 66.98 | 67.78 |
| LDA | 62.64 | 59.25 | 64.21 | 68.24 | 66.23 | 67.96 |
| SVM-Linear | 63.34 | 57.78 | 65.34 | 67.78 | 67.57 | 68.45 |
| Adaboost | 64.58 | 58.61 | 66.67 | 69.65 | 68.66 | 69.79 |
| ELM | 65.98 | 57.23 | 65.63 | 69.11 | 69.52 | 70.83 |
| Proposed FA-WELM-Adaboost | 66.11 | 63.55 | 67.22 | 72.26 | 73.11 | 74.23 |
| Proposed CSA-WELM-Adaboost | 67.25 | 63.78 | 68.16 | 73.86 | 73.09 | 73.68 |
| Classifiers | GA | ACO | PSO | GEO | SSA | Refined SSA |
|---|---|---|---|---|---|---|
| DT | 54.45 | 52.09 | 57.12 | 63.05 | 64.11 | 65.03 |
| NBC | 57.67 | 57.87 | 60.39 | 65.66 | 63.23 | 64.46 |
| RF | 58.98 | 56.78 | 61.78 | 66.89 | 62.78 | 63.73 |
| LR | 60.22 | 57.89 | 62.22 | 66.87 | 62.43 | 62.57 |
| LDA | 61.12 | 56.43 | 63.45 | 66.22 | 60.46 | 62.78 |
| SVM-Linear | 60.46 | 55.35 | 62.78 | 65.46 | 61.86 | 64.22 |
| Adaboost | 62.87 | 57.78 | 64.97 | 67.82 | 63.36 | 65.38 |
| ELM | 64.21 | 54.32 | 62.11 | 64.46 | 62.98 | 66.85 |
| Proposed FA-WELM-Adaboost | 64.34 | 62.11 | 64.25 | 68.78 | 67.25 | 68.90 |
| Proposed CSA-WELM-Adaboost | 62.77 | 61.57 | 65.89 | 69.51 | 68.75 | 69.46 |
| Classifiers | GA | ACO | PSO | GEO | SSA | Refined SSA |
|---|---|---|---|---|---|---|
| DT | 53.12 | 51.09 | 52.01 | 60.02 | 64.09 | 65.23 |
| NBC | 54.45 | 55.23 | 57.22 | 62.22 | 62.87 | 63.45 |
| RF | 55.68 | 54.67 | 56.34 | 64.34 | 61.74 | 62.06 |
| LR | 58.75 | 55.98 | 59.78 | 63.67 | 61.52 | 63.45 |
| LDA | 59.13 | 54.22 | 60.97 | 65.84 | 60.33 | 62.62 |
| SVM-Linear | 58.56 | 54.12 | 61.51 | 64.25 | 60.47 | 63.14 |
| Adaboost | 59.88 | 55.56 | 62.74 | 64.67 | 61.89 | 63.52 |
| ELM | 59.98 | 53.78 | 62.35 | 63.89 | 60.09 | 63.69 |
| Proposed FA-WELM-Adaboost | 60.31 | 58.99 | 64.72 | 66.83 | 65.89 | 68.24 |
| Proposed CSA-WELM-Adaboost | 60.56 | 59.87 | 64.25 | 68.46 | 67.88 | 67.78 |
| Classifiers | GA | ACO | PSO | GEO | SSA | Refined SSA |
|---|---|---|---|---|---|---|
| DT | 54.09 | 50.23 | 53.04 | 62.99 | 61.98 | 63.11 |
| NBC | 55.88 | 56.56 | 58.33 | 63.83 | 62.57 | 64.26 |
| RF | 56.98 | 53.74 | 55.56 | 63.23 | 62.34 | 64.86 |
| LR | 59.34 | 56.35 | 58.78 | 62.44 | 63.79 | 65.32 |
| LDA | 61.56 | 53.66 | 61.77 | 64.67 | 62.81 | 65.47 |
| SVM-Linear | 59.77 | 56.82 | 62.62 | 66.65 | 63.25 | 66.87 |
| Adaboost | 58.89 | 54.14 | 61.11 | 63.16 | 62.79 | 66.33 |
| ELM | 60.19 | 54.36 | 61.23 | 65.55 | 62.22 | 65.45 |
| Proposed FA-WELM-Adaboost | 61.02 | 59.85 | 65.45 | 68.47 | 65.56 | 69.81 |
| Proposed CSA-WELM-Adaboost | 62.79 | 60.47 | 65.67 | 69.86 | 66.87 | 68.19 |
| Reference | Technique Used | UAR (%) |
|---|---|---|
| [12] | MFCC with SVM and ELM | 49.38 |
| [13] | CNN and AlexNet with VGG19 | 67.0 |
| [14] | Deep CNN | 72.6 |
| [15] | SVM | 49.58 |
| [16] | GMM with DNN | 69.71 |
| [17] | LBP and HOG | 66.5 |
| [18] | MFCC with SVM | 55.8 |
| [19] | Dual Convolution and GRU | 63.8 |
| [20] | Wavelet Features | 69.4 |
| [21] | Conditional GAN | 67.4 |
| [22] | Local dual octal pattern with multilevel DWT, RFINCA and KNN | 94.65 |
| Proposed Works | DWT features with refined SSA technique and FA-WELM-Adaboost hybrid classifier | 74.23 |
| DWT features with GEO and CSA-WELM-Adaboost hybrid classifier | 73.86 | |
| Time domain features with GEO and FA-WELM-Adaboost hybrid classifier | 70.98 | |
| Time domain features with GEO and CSA-WELM-Adaboost hybrid classifier | 70.92 | |
| Frequency domain features with refined SSA and CSA-WELM-Adaboost hybrid classifier | 70.71 |
Disclaimer/Publisher’s Note: The statements, opinions and data contained in all publications are solely those of the individual author(s) and contributor(s) and not of MDPI and/or the editor(s). MDPI and/or the editor(s) disclaim responsibility for any injury to people or property resulting from any ideas, methods, instructions or products referred to in the content. |
© 2024 by the authors. Licensee MDPI, Basel, Switzerland. This article is an open access article distributed under the terms and conditions of the Creative Commons Attribution (CC BY) license (https://creativecommons.org/licenses/by/4.0/).
Share and Cite
Prabhakar, S.K.; Rajaguru, H.; Won, D.-O. Coherent Feature Extraction with Swarm Intelligence Based Hybrid Adaboost Weighted ELM Classification for Snoring Sound Classification. Diagnostics 2024, 14, 1857. https://doi.org/10.3390/diagnostics14171857
Prabhakar SK, Rajaguru H, Won D-O. Coherent Feature Extraction with Swarm Intelligence Based Hybrid Adaboost Weighted ELM Classification for Snoring Sound Classification. Diagnostics. 2024; 14(17):1857. https://doi.org/10.3390/diagnostics14171857
Chicago/Turabian StylePrabhakar, Sunil Kumar, Harikumar Rajaguru, and Dong-Ok Won. 2024. "Coherent Feature Extraction with Swarm Intelligence Based Hybrid Adaboost Weighted ELM Classification for Snoring Sound Classification" Diagnostics 14, no. 17: 1857. https://doi.org/10.3390/diagnostics14171857
APA StylePrabhakar, S. K., Rajaguru, H., & Won, D.-O. (2024). Coherent Feature Extraction with Swarm Intelligence Based Hybrid Adaboost Weighted ELM Classification for Snoring Sound Classification. Diagnostics, 14(17), 1857. https://doi.org/10.3390/diagnostics14171857

